二0一三年西湖区小学招生地段划分1
- 格式:doc
- 大小:208.00 KB
- 文档页数:9
2023年杭州西湖区公办初中学区划分范围表作为杭州西湖区的居民,孩子教育问题一直备受关注。
尤其是随着2023年的公办初中学区划分范围表的发布,家长们更加关心孩子的学校选择问题。
在这篇文章中,我们将探讨2023年杭州西湖区公办初中学区划分范围表的具体情况,并对此进行全面的评估和深入的分析。
我们需要了解学区划分范围表所涵盖的区域。
根据相关资料显示,2023年杭州西湖区公办初中学区划分范围包括几个重要的社区和街道,其中涵盖了人口密集、经济发达的区域。
这意味着学校资源可能会更加集中,对于家长和学生来说,选择一所理想的学校可能会更具挑战性。
让我们进一步探讨这些学校的办学情况。
在学区划分范围表中,不同学校的办学理念、师资力量、教学质量等都是需要我们着重关注的因素。
在选择学校时,这些因素将直接影响到孩子的学习和成长。
我们需要对学校进行深入的了解和评估,以便为孩子选择一所最适合的学校。
除了学校的办学情况,我们还需要考虑到学区的文化环境和配套资源。
学区所处的社区环境、周边配套设施等都将对孩子的成长产生重要影响。
在选择学校时,家长们也需要全面考量这些因素,以确保孩子在良好的环境中学习成长。
在了解了学区划分范围表所涵盖的区域、学校的办学情况以及周边环境后,让我们来总结一下。
2023年杭州西湖区公办初中学区划分范围表的发布,对家长们选择一所理想的学校提出了更高的要求。
我们需要在选择学校时加强信息的搜集和分析,以确保孩子能够在最适合的学校中学习成长。
作为一个家长,我个人认为学校的选择需要综合考量学校的教育质量、文化环境和周边配套资源。
在这个过程中,我们还需要更多地和其他家长、教育专家进行交流和探讨,以获得更多的信息和建议。
只有这样,我们才能为孩子选择一所真正适合的学校。
在本文中,我们对2023年杭州西湖区公办初中学区划分范围表进行了全面的评估和深入的分析,并共享了个人的观点和理解。
希望本文能够帮助读者更好地了解学区划分范围表,为孩子选择一所理想的学校提供一些参考和帮助。
泉州西湖小学招生区域泉州西湖小学招生区域学校自创办十年来坚持全面贯彻党的教育方针,确立了“以人为本,依法治校,质量强校,特色立校”的办学理念;以下为大家了泉州西湖小学招生区域,希望对大家有所帮助!城口社区、西宝社区、西门社区持有本区常住户口的适龄儿童:(1)《学龄儿童承受义务教育通知书》(2)户籍证明:适龄儿童与父母亲(祖父母或外祖父母)同一户籍的本区居民户口簿。
(3)住房及居住情况证明:房产证或真实有效住房证件(购房合同和发票、或市不动产登记中心提供的《不动产登记查询表》(抵押))。
(4)《预防接种证》、学前教育证明等其他辅助性证明材料。
学校教育教学设备齐全,配有电脑室、语音室、多媒体教室、图书室、音乐舞蹈室、实验室等多类专用教室。
校园规划有序、环境优美。
几年来,经过学校全体师生的共同努力,学生在德、智、体、美、劳各方面得到了全面开展。
师生参加区、市、省级以上竞赛获奖无数。
学校先后被授予“泉州市先进教工之家”、“泉州市绿色学校”“泉州市南音先进教育教学单位”、“泉州市少先队金奖单位”“泉州市语言文字标准化示范校”、“区文明学校”、“区教育工作先进单位”“区创立平安学校先进单位”等二十几项荣誉称号,成为莘莘学子追求知识,安康成长的摇篮。
十年耕耘,撒下了西湖小学全体师生的汗水与心血,收获了可喜的成绩,让人欢欣鼓舞。
在新课程改革的今天,我们将带着西湖的拼博精神,抓住新机遇,迎接新挑战,为实现教育强区争创一流学校而努力。
学校坚持以科研经营学校的指导思想,讲究教育科研管理的过程性、行动性和实效性,确立了以科研气氛、科研观念、科研意识、科研行为、科研能力、科研库存六个方面为核心的科研“芯”定位,把发挥教育科研的工具性,提高教育科研的价值性作为贯穿科研始终的生命线,形成了以互动为主线,过程管理,研究活动和科研机构为三大体系的“一线三体系”研究管理模式。
学校在经历了“教材实验”,“思想教育序列化”,“综合评价、整体开展”,“艺术教育综合改革”等课题研究后,形成了以“面向二十一世纪,构建小学审美教育模式”为主导课题,进展素质教育整体改革探索,从优化课程构造、优化教材体系、优化教学过程、优化教育环境、完善教育活动五个方面进展深入研究,将科学价值和人文价值有机统一起来,将科学标准和审美标准有机统一起来,将科学素养和人文素养的培养有机统一起来,不仅着眼于完整的人的培养,而且着眼于完美的人的塑造,丰富了教育现代化开展的`内涵,研究成果获全国一等奖。
西湖区小学招生办事指南1、根据“住、户一致,就近入学”的原则,西湖区的新生家长可以在6月的新生报名登记日去所属学区的小学报名。
各校会提前一周在学校门口和学区范围内各个社区张贴招生通告,及时告知有关招生事项。
2、在进行新生报名登记时,新生家长须交验户籍本、房屋产权证(或购房合同及发票,确未购房的可持房卡或经认证的租赁合同)。
新生应与父母同户、同住在本小学教育服务区内,做到房、户、住合一。
如学龄儿童户口与父母户口、家庭住房三者不一致的,原则上应到父母家庭实际居住地小学报名入学。
3、对因配合政府房屋拆迁而在本学区过渡居住的学龄儿童,小学将依据其提供的有效的“拆迁协议书”、户籍本、过渡地派出所或社区的证明,按照拆迁协议书所定的过渡期限,与家长签订就读协议,以学年为单位招收孩子就读。
4、对非杭州市区户口、父母在杭工作生活,户籍所在地没有监护人而要求在西湖区借读的适龄儿童,按杭教初[2004]15号《外来务工人员子女在杭就读的暂行管理办法(试行)》执行。
凡符合借读条件的学生家长须带齐杭州市公安部门核发的小孩父母在杭有效暂住证、劳动管理部门认同的父母在杭用工单位劳动合同或有效工商营业执照、住房证明、半年以上缴纳养老保险金记录等材料到育才实验学校高新校区和蓝天小学报名入学,也可选择到暂住地附近小学报名登记借读。
有关小学在计划学额尚有余额的前提下会考虑家长的借读要求,如果学额已满而无法招收入学,家长又要求调剂入学的新生,则由报名登记地的学校将其相关材料交至教育局教育科,由教育科酌情在区内统一调剂安排。
5、本区适龄智障儿童原则上由“紫荆花学校”接收入学,并可享受区慈善机构提供的护理费补助。
适龄盲童可到省盲校(富阳)就读。
聋哑儿童可到杭州市聋哑学校就读。
6、凡符合入学条件的适龄儿童都必须按时入学,因特殊原因需推迟或免于入学的,家长须持申请报告和市级及以上医院证明,经学校审核盖章及户籍所在地乡镇政府(或街道办事处)批准,报区教育局备案后方可延缓入学或免予入学。
杭州市西湖区公办小学对应初中一览表
来源:教育科发布日期:2009-4-2 浏览次数:5795
杭州市西湖区公办小学对应初中一览表根据杭州市教育局初中招生分配的基本政策,公办小学毕业生一般升入毕业小学所对应的公办初中,其中学生户籍、学籍在就读小学学区范围内的,优先分配进入对应初中。
受初中办学规模和招生计划限制而不能升入小学所对应初中的,则由教育局统筹调剂安排到周边尚有学额的本区其他公办初中就读。
目前西湖区公办小学与公办初中对应关系如下:
民办小学不按学区招生,所以无对应初中。
民办小学所在学校如系九年一贯制学校,则其小学毕业生可升入该校初中部。
西湖区教育局
2009年3月31日。
杭州西湖区小学录取方法杭州西湖区小学录取方法随着社会开展,在其前又开设了幼儿园。
一般6-12岁为小学适龄儿童,现阶段小学阶段教育的年限为6年(少数地方仍是5年)。
小学教育阶段后为中学教育阶段,小学包含在九年义务教育内,小学教育不收取任何费用。
以下为大家了杭州西湖区小学录取方法的详细内容,希望对大家有所帮助!第一阶段录取:7月10日左右录取对象:报名公办小学的儿童中,根据儿童户籍与家庭住房情况,在学校招生方案内根据排序依次录取“住、户一致”的儿童。
第二阶段录取及调剂:7月15日至7月底录取对象:报名公办小学但第一阶段未被录取的儿童及报民办小学但未被录取的儿童。
(1)公办小学根据招生方案和第一阶段录取情况,由区教育局和学校根据排序统筹安排入学。
今年一年级新生入学形势非常严峻,适龄儿童在户籍地或居住证对应学校进展现场核验并不代表一定由该校录取。
当学校教育效劳区内符合条件的报名人数超过经核定的该校招生方案数,学校将根据适龄儿童户籍和家庭住房情况,按照“住、户一致”优先原那么,按以下四个类别依次录取:①适龄儿童户籍与父母户籍、家庭房产三者一致,均在学区内(房产以父母或父母与适龄儿童享有百分之百份额所有权为依据认定);或适龄儿童户籍落户在祖父母(外祖父母)的房产,并和父母居住在祖父母(外祖父母)家[房产以祖父母(或外祖父母)享有百分之百份额所有权的房产为依据认定],父母在市区内无房产。
②适龄儿童户籍自出生日起落户在祖父母(外祖父母)的房产,并和父母居住在祖父母(外祖父母)家[房产以祖父母(或外祖父母)享有百分之百份额所有权的房产为依据认定],父母在杭州市区内另有房产。
③适龄儿童有杭州市区户籍,但不属于上述两类。
④适龄儿童无杭州市区户籍,已办理IC卡式《浙江省居住证》且在本区有效签注。
(2)当同一类别的学生人数超过学校的招生方案时,依据公平、公正原那么制定排序规那么实施。
学校未能录取的适龄儿童由区教育局统筹安排到其他有学额的学校就读。
杭州上城区的学区范围杭州上城区的学区范围是指在上城区范围内划分出的不同学校所辖的教育片区。
这些学区范围的划分是为了方便学生就近入学,保障每个孩子都能获得良好的教育资源。
下面将详细介绍杭州上城区的学区范围。
一、上城区的学区划分上城区是杭州市的核心区域,有着众多优质的学校。
根据教育局的规划,上城区的学区划分主要根据居民住址所在的片区进行划分。
目前,上城区的学区划分主要分为以下几个片区:江干片区、拱墅片区、上城片区、滨江片区、西湖片区等。
二、江干片区的学区范围江干片区是上城区的一个重要片区,也是杭州市最重要的商业和交通中心之一。
江干片区的学区范围主要包括江干区域内的一些学校,例如江干中学、江干实验小学等。
这些学校在江干片区内覆盖了大部分居民住址,方便学生就近入学。
三、拱墅片区的学区范围拱墅片区是上城区的另一个重要片区,也是杭州市的城市中心之一。
拱墅片区的学区范围主要包括拱墅区域内的一些学校,例如浙江大学附属小学、拱墅实验中学等。
这些学校位于拱墅片区的不同地段,为居民提供了多样化的选择。
四、上城片区的学区范围上城片区是上城区的核心区域,也是杭州市的历史文化中心。
上城片区的学区范围主要包括上城区域内的一些学校,例如杭州市第一实验小学、杭州市第二中学等。
这些学校在上城片区内分布广泛,覆盖了不同居民住址,方便学生就近入学。
五、滨江片区的学区范围滨江片区是上城区的新兴商业区,也是杭州市的科技创新中心之一。
滨江片区的学区范围主要包括滨江区域内的一些学校,例如浙江省滨江中学、滨江实验小学等。
这些学校位于滨江片区的不同地段,为居民提供了多样化的选择。
六、西湖片区的学区范围西湖片区是上城区的繁华商业区,也是杭州市的旅游景点之一。
西湖片区的学区范围主要包括西湖区域内的一些学校,例如浙江省西湖实验小学、杭州市西湖中学等。
这些学校位于西湖片区的不同地段,为居民提供了多样化的选择。
总结:杭州上城区的学区范围主要分布在江干片区、拱墅片区、上城片区、滨江片区和西湖片区等不同片区。
杭州西湖区中小学教育服务区以下学区一览参照西湖区教育局2013年小学教育服务区划分表。
学校后第一列加粗部分是教育局官方的“所辖社区”,第二列括号里的部分是鹿姐姐由此细化出的主要小区和楼盘,以供参照。
按传统节奏,各城区教育局会在每年招生季正式开始时,陆续发布最新版的学校教育服务区。
届时,部分学区或有微调,鹿姐姐会第一时间更新。
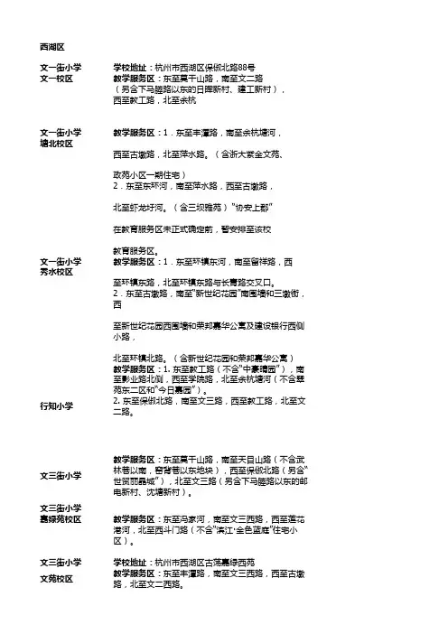
小学篇1、文一街小学文一校区:学区范围:东至莫干山路,南至文二路(另含下马塍路以东的日晖新村、建工新村),西至教工路,北至余杭塘河(不含“金都·城市芯宇”)学区房包括:建工新村、日晖新村、白荡海人家、溪畔花园、银马公寓、梅苑阁小区、名都苑、华立金顶苑、兰庭国际、西溪公寓、华海园、新德雅公寓、华门自由21世纪公寓、石灰桥社区(包括石灰桥新村及北区)、瑞琪公寓,等。
2、文一街小学秀水校区:学区范围:1、东至环镇东河,南至留祥路,西至环镇东路,北至环镇东路与长青路交叉口。
2、东至古墩路,南至“新世纪花园”南围墙和三墩街,西至新世纪花园西围墙和荣邦嘉华公寓及建设银行西侧小路,北至环镇北路。
(含新世纪花园和荣邦嘉华公寓)学区房包括:秀月家园北区、秀月家园南区、新世纪花园、荣邦嘉华公寓等。
3、文一街小学政苑校区(由两个地块组成):学区范围:1、东至丰潭路,南至余杭塘河,西至古墩路,北至萍水路。
(含浙大紫金文苑、政苑小区一期住宅)2、东至东环河,南至萍水路,西至古墩路,北至虾龙圩河。
(含三坝雅苑)“协安上郡”住宅区在教育服务区未正式确定前,暂安排在该校教育服务区。
学区房包括:浙大紫金文苑、政苑小区西区、政苑小区北区、政苑小区南区、政苑小区A区、三坝雅苑等。
4、行知小学:学区范围:1、东至教工路,南至影业路北侧,西至学院路,北至余杭塘河(不含翠苑东二区)。
2、东至保俶北路,南至文三路,西至教工路,北至文二路。
学区房包括:花园西村、花园北村、花园南村、耀江文欣苑、耀江文萃苑、今日嘉园、师苑新村、梧桐公寓、保亭社区、保俶花园、同人春江时代、中豪晴园、钱江学院公寓、文亭公寓、雅戈尔御西湖等。
西湖区文一街小学学校地址:杭州市西湖区保俶北路88号文一校区教学服务区:东至莫干山路,南至文二路(另含下马塍路以东的日晖新村、建工新村),西至教工路,北至余杭文一街小学教学服务区:1.东至丰潭路,南至余杭塘河,塘北校区西至古墩路,北至萍水路。
(含浙大紫金文苑、政苑小区一期住宅)2.东至东环河,南至萍水路,西至古墩路,北至虾龙圩河。
(含三坝雅苑) “协安上郡”在教育服务区未正式确定前,暂安排至该校教育服务区。
文一街小学教学服务区:1.东至环镇东河,南至留祥路,西秀水校区至环镇东路,北至环镇东路与长青路交叉口。
2.东至古墩路,南至“新世纪花园”南围墙和三墩街,西至新世纪花园西围墙和荣邦嘉华公寓及建设银行西侧小路,北至环镇北路。
(含新世纪花园和荣邦嘉华公寓)教学服务区:1. 东至教工路(不含“中豪晴园”),南至影业路北侧,西至学院路,北至余杭塘河(不含翠苑东二区和“今日嘉园”)。
2. 东至保俶北路,南至文三路,西至教工路,北至文二路。
文三街小学嘉绿苑校区文三街小学学校地址:杭州市西湖区古荡嘉绿西苑行知小学文三街小学教学服务区:东至莫干山路,南至天目山路(不含武林巷以南,窑背巷以东地块),西至保俶北路(另含“世贸丽晶城”),北至文三路(另含下马塍路以东的邮电新村、沈塘新村)。
教学服务区:东至冯家河,南至文三西路,西至莲花港河,北至西斗门路(不含“滨江·金色蓝庭”住宅小区)。
文苑校区教学服务区:东至丰潭路,南至文三西路,西至古墩路,北至文二西路。
学军小学学校地址:杭州西湖区文二路求智巷6号求智校区教学服务区:东至马塍路(另含下马塍居民区),南至文三路,西至保俶北路,北至文二路。
学军小学学校地址:杭州西湖区古墩路,耀江文鼎苑旁紫金港校区教学服务区:耀江文鼎苑、圣苑住宅小区教学服务区:1.东至环城西路、莫干山路,南至宝石一弄、昭庆寺里街和宝石山北坡黄龙洞路,西至玉古路北延伸段和求是路,北至天目山路。
西湖区小学学区分布地块(来源):西湖区教育局杭州市西湖区教育局(通知)西教发【2004】22号关于公布调整后小学教育服务区的通知西湖区各城区小学、乡镇中心小学:为更好地贯彻《中华人民共和国义务教育法》,让辖区内每一个适龄少儿依法就近或相对就近入学,现根据杭州城市区划调整和新区配套小学建设的新情况以及我区零星住宅建设和现有小学招生规模等实际,特对我区小学教育服务区作如下调整:一、文一街小学教育服务区:东至莫干山路,南至文二路(另含下马塍路以东的日晖新村、建工新村),西至教工路,北至余杭塘河。
二、行知小学教育服务区(由个区块构成):1、东至教工路,南至影业路北侧,西至学院路,北至余杭塘河(不含翠苑东二区)。
2、东至西溪河下路,南至文三路,西至教工路,北至文二路。
三、文三街小学西溪校区教育服务区:东至莫干山路,南至天目山路(不含武林巷以南,窑背巷以东地块),西至浙大西溪校区西围墙,北至文三路(另含下马塍路以东的邮电新村、沈塘新村)。
四、学军小学教育服务区:东至马塍路(另含下马塍居民区),南至文三路,西至西溪河,北至文二路。
五、九莲小学教育服务区(由三个地块构成):1、东至浙大西溪校区校园西围墙,南至天目山路,西至教工路,北至文三路。
2、东至教工路,南至天目山路,西至学院路,北至影业路(不含影业路北侧地块)。
3、东至学院路,南至天目山路,西至古翠路,北至文二路。
六、保俶塔实验学校教育服务区(由两个地块构成):1、东至环城西路、莫干山路,南至省府路,西至保俶路,北至天目山路。
2、东至莫干山路,南至天目山路,西至窑背巷,北至武林巷。
七、省府路小学省府路校区教育服务区(由三个区块构成):1、东至保俶路,南至宝石一弄,西至体育场路黄龙洞路口,北至曙光路。
2、东至环城西路,南至杭州青少年活动中心,西至保俶路,北至省府路。
3、东至保俶路,南至曙光路、求是路,西至玉古路北延伸段,北至天目山路。
八、西湖小学西湖校区教育服务区(由三个地块构成):1、东至黄龙洞路口(含白沙泉)及学校东围墙,南至学校南围墙,西至曙光路(南北向),北至曙光路(东西向)。
之江第二所学军小学稳了?西湖区47所公办小学最新划分
文丨牟卫华黄皑
今年西湖区的学区划分基本没变,最大变化是新增了一个麦岭沙小学。
而去年就有传言,麦岭沙小学将会由西湖区第一梯队的教育集团领办,口风处处透露的就是学军。
之江麦沙岭小学会不会由学军领办?改名为学军云栖小学?
6月1日,一张落款单位为西湖区教育局的红头文件截图,在西湖区的家长群传开了。
截图内容是,将设立学军教育集团云栖小学,而其位置就是麦岭沙小学的所在地。
△图源网络
6月5日,「西湖教育」官微更是宣布了学军云栖小学开始招收学生。
但是新校舍还未启用,暂时在学军之江小学过渡。
△截图自西湖教育
△截图自西湖教育
按照今年麦沙岭小学的学区划分,学区范围东至钱塘江堤岸、南至四号浦、西至之浦路、北至彩虹快速路。
目前,区块内仅两个小区:禹洲·滨之江、水韵金沙(安置房)。
学军云栖小学的到来,我们认为是十有八九。
而若真的到来,那么按照就近分配的原则,学军云栖小学最有可能升入的初中就是之江一中。
△百度地图测距
下面我们一起来看看,西湖区2021年47所公办小学的学区划分范围(除周浦小学、袁浦小学)。
1
2
3
4
5
6
7
8
9
10
11
12
13
14
15
16
17
18
19
20各学校对应初中
△来源市教育局基教处
- END -。
杭州市学区划分西湖区行知小学学区学区范围:1、东至教工路,南至影业路北侧,西至学院路,北至余杭塘河(不含翠苑东二区)2、东至西溪河下路,南至文三路,西至教工路,北至文二路周边学区房:花园西村花园北村花园南村耀江文欣苑今日嘉园师院新村梧桐公寓耀江文萃苑西湖小学西湖校区学区学区范围:1、东至黄龙洞路口(含白沙泉)及学校东围墙,南至学校南围墙,西至曙光路(南北向),北至曙光路(东西向)2、东至曙光路(南北向),南至灵隐路,西至玉古路,北至浙大路(不含青石桥、求是南村和外东山弄61、62幢)3、东至玉古路,南至灵隐路,西至洪春桥、桃园岭,北至玉泉景区收票处至“山外山”主干道周边学区房:栖霞岭曙光三弄曙光公寓外东山弄里东山弄浙大新村保俶塔实验学校学区学区范围:南至:省府路;北至:天目山路;东至:环城西路和莫干山路;西至:保俶路周边学区房:金祝新村胜利新村杭大新村松木场河东锦绣文苑武林花园沿山河新村友谊新村桃园新村黄龙雅苑罗马公寓求是浙江大学附属小学学区范围:1、东至玉古路(含玉古路东侧的求是南村、青石桥、玉古路139号和外东山弄61、62幢),南至玉泉景区收票处至“山外山”主干道,西至石虎山、青芝坞,北至西溪路(浙大玉泉校区北围墙止)2、东至曙光路,南至浙大路,西至玉古路,北至求是路周边学区房:求是新村留博楼曙光新村省府路小学秋水苑校区学区学区范围:东至丰潭路和杭州市第七医院西围墙,南至西溪路老和山脚,西至古墩路,北至文苑路周边学区房:沁雅花园山水人家潇湘居莲花新村山水人家香溪地山水人家白沙岛山水人家彩云天山水人家诗家谷山水人家清水湾学军小学学区学区范围:南至:文三路;北至:文二路;东至:马塍路(含下马塍路居民区);西至:西溪河周边学区房:西溪河东中大文锦苑文二新村求智巷求智弄下宁巷崇文公寓文三街小学学区学区范围:南至:西溪街道;北至:文三路;东至:莫干山路;西至:教工路周边学区房:文三新村上宁新村武林门新村邮电新村沈塘新村世贸丽晶城古荡一小学区学区范围:1、东至玉古路北段,南至西溪路,西至152路车古荡终点站,北至天目山路xO2k-b.b@155221632、东至古翠路,南至西溪路老和山脚(浙大玉泉校区北门农贸市场起),西至丰潭路和杭州市第七医院西围墙,北至文苑路周边学区房:亚洲城花园黄龙公寓古荡新村西古荡新村东古荡小区学军小学紫金港校区周边学区房:耀江文鼎苑圣苑小区文三街小学文苑校区学区范围:东至丰潭路,南至文苑路,西至古墩路,北至文新路周边学区房:科技新村中兴公寓紫金公寓康乐新村美都新村香樟公寓金都新城文一街小学学区范围:东至莫干山路,南至文二路(另含下马塍路以东的日晖新村、建工新村),西至教工路,北至余杭塘河周边学区房:德雅花园溪畔花园河缸桥华海园白荡海人家石灰桥社区梅苑阁小区兴财名都苑华立金鼎苑西溪公寓西溪河下石灰桥新村瑞琪公寓日晖新村建工新村兰庭国际翠苑一小翠苑校区学区范围:东至学院路,南至文二路,西至古荡农灌河,北至文一路及翠苑二区1-25幢(不含16、17、21、22幢)周边学区房:翠苑一区翠苑二区学区范围:1、东至古墩路,南至天目山路,西至紫金港河,北至文新路(含登云圩社区)19楼空间m:z,F%R T2、东至紫金港河,南至与府苑小区交界处,西至文新小学西围墙(含紫金庭园小区和登云圩社区),北至文新路西延伸段周边学区房:府新花园、西溪别墅、颐景园、金田花园、金都花园、丹枫新村、金海公寓、银桂花园、紫金庭园、阳光花园、皇朝城市花园、金桂花园、云桂花园、丹桂花园、文化新村、金欣公寓、省规划局宿舍、嘉禾花园、五联西苑九莲小学学区范围:1、东至浙大西溪校区校园西围墙,南至天目山路,西至教工路,北至文三路。
南昌市西湖区小学招生公告
南昌市西湖区小学招生公告
西湖区隶属江西省南昌市,南昌市中心城区之一,接下来由小编为大家整理南昌市西湖区小学招生公告的相关介绍,文章希望大家喜欢!
一、入学年龄:
年满6周岁(即2014年8月31日及以前出生)的适龄儿童。
二、学区范围:
按上级教育部门划定的`学区范围招生,各校招生学区范围详见《2020年西湖区学校招生学区范围》。
三、报名须知:
1.本区户籍适龄儿童:8月20日—8月22日(上午8:30—11:30,下午2:30—5:00)家长携适龄儿童本人,持入学通知书、户口簿、父母(或其他法定监护人)的身份证、住房证明材料(房产证或不动产证、房管部门备案的房屋租赁合同等)、儿童出生医学证明、儿童预防接种证明到学区学校报名,然后由学校批准入学。
2.随迁子女:8月10日-14日,网上报名;8月15日—19日(上午9:00-12:00,下午14:00-17:00)现场错时错峰预约审核,家长在预约约定的时间内,持相关证件到区教育行政部门招生办(西湖区少儿活动中心,渊明南路42号)进行现场审核登记(逾期不再审核登记),详见《西湖区教科体局关于2020年随迁子女就读西湖区小学审核登记的通告》。
3.残疾儿童:8月15日(上午9:00-11:30,下午2:00-4:00)家长携适龄残疾儿童本人,持家庭户口本、合法常住固定住所证件、儿童预防接种卡、残疾证(或医院证明)、体检证明等证件,到西湖区育智学校报名。
(地址:解放西路塔子桥南路11号)
四、入学手续办理:
8月28日学校公布均衡编班名单,9月1日按入学编班名单到学校办理注册、入学手续。
西湖区小学对应初中分布情况
1、杭十三中教育集团十三中
对应小学:{文一街小学文一校区;行知小学;文三教育集团文三街小学;学军小学;}
2、杭十三中教育集团丰潭中学
对应小学:{九莲小学;古荡一小;文三教育集团嘉绿苑小学;省府路(秋水苑)小学;}
3、翠苑中学翠苑校区
对应小学:{翠苑一小;翠苑二小;省教研室附小}
4、翠苑中学文华校区
对应小学:{求是教育集团星洲小学;翠苑一小文华校区;文一街小学塘北校区;}
5、杭十五中教育集团浙大附属初中(十五中本部)
对应小学:{求是教育集团浙大附小;西湖小学教育集团西湖小学;西子湖小学茅家埠校区;}
6、杭十五中教育集团西溪中学
对应小学:{文三教育集团文苑小学;求是教育集团竞舟小学;西湖小学教育集团文新小学;西湖小学教育集团府苑小学;}
7、保俶塔实验学校
对应小学:{保俶塔实验学校}九年制
8、袁浦中学
对应小学:{{袁浦小学}
9、周浦中学
对应小学:{周浦小学}
10、上泗中学
对应小学:{转塘小学;西子湖小学九溪校区;}
11、西湖第一实验学校
对应小学:{西湖第一实验学校} 12、留下中学
对应小学:{留下小学}
13、西溪实验学校
对应小学:{西溪实验学校} 14、三墩中学
对应小学:{三墩小学}。
2023年杭州西湖区小学最新排名及各学
校学区划片详情
介绍
本文档旨在提供2023年杭州西湖区小学的最新排名以及各学校学区划片的详细信息。
以下是相关内容。
小学排名
根据我们收集到的信息,以下是2023年杭州西湖区小学的最新排名(排名不分先后):
1. 某小学(示例数据)
- 学区划片:A区和B区
- 地址:xxx街道xxx号
- 联系xxxx-xxxx
2. 某小学(示例数据)
- 学区划片:C区和D区
- 地址:xxx街道xxx号
- 联系xxxx-xxxx
3. 某小学(示例数据)
- 学区划片:E区和F区
- 地址:xxx街道xxx号
- 联系xxxx-xxxx
请注意,以上排名仅供参考,具体排名和划片信息可能会因各种因素而有所变动。
建议您在选择学校时,详细了解相关信息并与学校联系以获取最准确的信息。
学区划片详情
下面是2023年杭州西湖区小学各学校的学区划片详情:
某小学
- 学区划片:A区和B区
- 地址:xxx街道xxx号
- 联系xxxx-xxxx
某小学
- 学区划片:C区和D区
- 地址:xxx街道xxx号
- 联系xxxx-xxxx
某小学
- 学区划片:E区和F区
- 地址:xxx街道xxx号
- 联系xxxx-xxxx
请注意,以上学区划片详情可能会因各种因素而有所变动。
建议您在选择学校时,与学校进行确认以获取最准确的信息。
以上是关于2023年杭州西湖区小学最新排名及各学校学区划片详情的内容。
如有进一步需要或其他问题,请随时与我们联系。
杭州市学区划分西湖区行知小学学区学区范围:1、东至教工路,南至影业路北侧,西至学院路,北至余杭塘河(不含翠苑东二区)2、东至西溪河下路,南至文三路,西至教工路,北至文二路周边学区房:花园西村花园北村花园南村耀江文欣苑今日嘉园师院新村梧桐公寓耀江文萃苑西湖小学西湖校区学区学区范围:1、东至黄龙洞路口(含白沙泉)及学校东围墙,南至学校南围墙,西至曙光路(南北向),北至曙光路(东西向)2、东至曙光路(南北向),南至灵隐路,西至玉古路,北至浙大路(不含青石桥、求是南村和外东山弄61、62幢)3、东至玉古路,南至灵隐路,西至洪春桥、桃园岭,北至玉泉景区收票处至“山外山”主干道周边学区房:栖霞岭曙光三弄曙光公寓外东山弄里东山弄浙大新村保俶塔实验学校学区学区范围:南至:省府路;北至:天目山路;东至:环城西路和莫干山路;西至:保俶路周边学区房:金祝新村胜利新村杭大新村松木场河东锦绣文苑武林花园沿山河新村友谊新村桃园新村黄龙雅苑罗马公寓求是浙江大学附属小学学区范围:1、东至玉古路(含玉古路东侧的求是南村、青石桥、玉古路139号和外东山弄61、62幢),南至玉泉景区收票处至“山外山”主干道,西至石虎山、青芝坞,北至西溪路(浙大玉泉校区北围墙止)2、东至曙光路,南至浙大路,西至玉古路,北至求是路周边学区房:求是新村留博楼曙光新村省府路小学秋水苑校区学区学区范围:东至丰潭路和杭州市第七医院西围墙,南至西溪路老和山脚,西至古墩路,北至文苑路周边学区房:沁雅花园山水人家潇湘居莲花新村山水人家香溪地山水人家白沙岛山水人家彩云天山水人家诗家谷山水人家清水湾学军小学学区学区范围:南至:文三路;北至:文二路;东至:马塍路(含下马塍路居民区);西至:西溪河周边学区房:西溪河东中大文锦苑文二新村求智巷求智弄下宁巷崇文公寓文三街小学学区学区范围:南至:西溪街道;北至:文三路;东至:莫干山路;西至:教工路周边学区房:文三新村上宁新村武林门新村邮电新村沈塘新村世贸丽晶城古荡一小学区学区范围:1、东至玉古路北段,南至西溪路,西至152路车古荡终点站,北至天目山路xO2k-b.b@2、东至古翠路,南至西溪路老和山脚(浙大玉泉校区北门农贸市场起),西至丰潭路和杭州市第七医院西围墙,北至文苑路周边学区房:亚洲城花园黄龙公寓古荡新村西古荡新村东古荡小区学军小学紫金港校区周边学区房:耀江文鼎苑圣苑小区文三街小学文苑校区学区范围:东至丰潭路,南至文苑路,西至古墩路,北至文新路周边学区房:科技新村中兴公寓紫金公寓康乐新村美都新村香樟公寓金都新城文一街小学学区范围:东至莫干山路,南至文二路(另含下马塍路以东的日晖新村、建工新村),西至教工路,北至余杭塘河周边学区房:德雅花园溪畔花园河缸桥华海园白荡海人家石灰桥社区梅苑阁小区兴财名都苑华立金鼎苑西溪公寓西溪河下石灰桥新村瑞琪公寓日晖新村建工新村兰庭国际翠苑一小翠苑校区学区范围:东至学院路,南至文二路,西至古荡农灌河,北至文一路及翠苑二区1-25幢(不含16、17、21、22幢)周边学区房:翠苑一区翠苑二区西湖小学文新校区学区范围:1、东至古墩路,南至天目山路,西至紫金港河,北至文新路(含登云圩社区)19楼空间m:z,F%R T2、东至紫金港河,南至与府苑小区交界处,西至文新小学西围墙(含紫金庭园小区和登云圩社区),北至文新路西延伸段周边学区房:府新花园、西溪别墅、颐景园、金田花园、金都花园、丹枫新村、金海公寓、银桂花园、紫金庭园、阳光花园、皇朝城市花园、金桂花园、云桂花园、丹桂花园、文化新村、金欣公寓、省规划局宿舍、嘉禾花园、五联西苑九莲小学。