味精有限公司环评报告
- 格式:doc
- 大小:200.00 KB
- 文档页数:13
年产500吨半固态调味品加工生产销售项目环评报告表【货运吞吐量102万t。
拟建项目位于江津区德感工业园友鼎企业港,该地块四周均为工业用地,项目周边规划配套设施完善,交通便利。
项目地理位置详见附图1。
3.1.2地形、地貌、地质地形、地貌、地质江津区位于川东褶皱带华蓥山帚状褶皱束伸延西南的向东分支—重庆孤群区,为“川东褶皱带”和“川黔南北构造带”的过渡地带,构造形迹受其影响,轴线多扭曲呈“S”形。
区内地层以中生代地层展露面积最大,约占98%,其中侏罗纪占78.7%,白垩纪占13.7%,三迭纪占5.6%。
新生代地层,只有第四纪近代河流沉积物,其分布面积仅占全市面积的2%左右。
地貌上,江津区位于四川盆地东南边缘,跨盆地东平行岭谷、盆南丘陵和盆周地三个地貌区。
区内以丘陵兼低山地貌为主,分为平阶地、丘陵和山区三大基本类型。
境内南高北低,江以南、以北地势均向长江河谷缓缓倾斜。
全市最高点为四面山镇蜈蚣坝,海拔1709.4m;全市最低点在珞璜镇石家沟,海拔179.2m,相对高差达1530.2m。
项目用地呈矩形,项目场地内及周边范围无滑坡、崩塌、泥石流等不良地质现象,地震基本烈度为Ⅵ度。
3.1.3气候、气象气候、气象12江津气候属北半球亚热带季风气候区,全年气候温和,四季分明,雨量充沛,日照尚足,无霜期长。
市区内年平均气温18.4℃,冬季平均气温7.7℃,夏季平均气温28.5℃。
年日照时数1273.6h,年降雨量1030.7mm,无霜期341天,年湿度1%,太阳总幅射量86.5kCal/m²。
项目所在地德感镇属全年气候温和,日照充足,四季分明,雨量充沛,年平均气温18.1℃,极端最高气温42℃,最低气温-0.9℃,无霜期340天,年均日照为1273h。
平均降雨量1030mm,主要集中在五、六、七、八月。
多年平均风速1.6m/s,多年平均最大风速13.9m/s,年最大风速26.7m/s(NW风,出现时间为1981年5月10日),多年平均相对湿度79%。
年产100吨调味料生产项目环境影响报告表
《建设项目环境影响报告表》编制说明《建设项目环境影响报告表》由具有从事环境影响评价工作资质的单位编制。
1、项目名称——指项目立项批复时的名称,应不超过30个字(两个英文字段作一个汉字)。
2、建设地点——指项目所在地详细地址,公路、铁路应填写起止地点。
3、行业类别——按国标填写。
4、总投资——指项目投资总额。
5、主要环境保护目标——指项目区周围一定范围内集中居民住宅区、学校、医院、保护文物、风景名胜区、水源地和生态敏感点等,应尽可能给出保护目标、性质、规模和距厂界距离等。
6、结论与建议——给出本项目清洁生产、达标排放和总量控制的分析结论,确定污染防治措施的有效性,说明本项目对环境造成的影响,给出建设项目环境可行性的明确结论。
同时提出减少环境影响的其他建议。
7、预审意见——由行业主管部门填写答复意见,无主管部门项目,可不填。
8、审批意见——由负责审批该项目的环境保护行政主管部门批复。
一、建设项目基本情况
二、建设项目所在地自然环境社会环境简况
三、环境质量状况
四、评价适用标准
五、建设项目工程分析
六、项目主要污染物产生及排放情况
七、环境影响分析
八、建设项目采取的防治措施及治理效果
九、结论与建议。
浙江中部某味精厂地块污染情况调查与风险评估摘要:以浙江中部某味精厂地块为研究对象,通过对土壤和地下水的采样分析,发现地块土壤中主要污染物为1,2-二氯乙烷和多环芳烃,超一类用地管控值1倍左右,地块内地下水中主要污染物为1,2-二氯乙烷和氯苯,最大超过地下水Ⅲ类标准160倍。
地块污染区集中在污水处理站、糖化车间、以及排污管沟的沿线。
根据风险评估结果,需对地块内5126.2m3污染土壤、25507 m2范围内的地下水进行污染修复或风险管控。
关键词:污染地块味精厂原料药制造土壤污染地下水污染风险评估随着我国社会经济的不断发展,城市化进程持续推进,场地利用性质的不断变更,出现大量化工企业退役地块。
该类退役地块因曾经生产、使用、存储一些有毒有害物质,使得地块土壤和地下水存在污染风险,对环境和人的健康产生潜在威胁[1]。
此类地块需通过详细调查和风险评估,确定其环境质量是否满足后续使用要求,必要时需经过土壤和地下水的污染修复,才能进行后续使用。
1 调查评估方法1.1项目地块概况地块位于浙江省中部,总面积37016.3m2,上世纪八十年代开始作为工业用地使用。
最早是味精厂,从事味精、酱油、米醋等的生产,设置了酿造车间、糖化车间、合成车间、锅炉房等。
九十年代中期味精厂破产,地块被某制药企业收购,利用原有厂房,进行阿奇霉素原料药、头孢原料药等的生产,直到2015年全面停产。
历史使用期间,地块内主体厂房未发生变化,污水处理区、雨污排放管线等也未发生明显变化。
1.2调查评估方法初步调查阶段,以资料收集、现场勘察和污染识别为主,通过分析地块的车间布局、生产工艺、管线布设、“三废”处置等情况,识别地块关注污染物。
详细调查阶段,对地块内可能产生的各类有害物质进行采样分析,并对重点污染区进行加密调查,以确认污染物种类、分布及浓度。
风险评估阶段,依据地块的特征参数、后续使用规划,评估地块环境质量是否满足后续使用要求,若不满足,还需估算污染土壤和地下水的方量和面积。
鸡精及复合调味料生产项目竣工环境保护
验收监测报告表
表1 建设项目基本情况
表1(续)建设项目基本情况
表1(完)建设项目基本情况
表2 主要污染源、污染物处理和排放情况
表3 环评批复内容
表4 验收监测内容及评价标准表
表4 验收监测内容及评价标准表(完)
表5 验收监测结果及评价
表6 环保管理检查
表7 环评批复落实情况
表8 验收监测结论及建议
附表1:厂界噪声监测结果统计与评价
(单位:mg/m3)
附表3:臭气浓度监测结果统计与评价(单位:无量纲)
附表4:蒸汽锅炉排气筒监测结果统计与评价
附表5:混合搅拌工序排气筒监测结果统计与评价
附图1:项目地理位置图
项目地
建设项目工程竣工环境保护“三同时”验收登记表
万吨/年;水污染物排放浓度——毫克/升;大气污染物排放浓度——毫克/立方米;水污染物排放量——吨/年;大气污染物排放量——吨/年。
食品厂环评范文范文一、项目概况本项目位于XX市XX区,占地面积约XXX平方米,主要建设内容为食品加工厂。
项目总投资XXX万元,预计建设期为XX个月,生产期为XX年。
项目建成后,预计年产值XXX万元,年利润XXX万元。
二、环境影响评价的目的本项目环境影响评价的目的是评估项目对周边环境的可能影响,确定适当的环境保护措施,促进项目可持续发展和社会经济发展的协调。
三、环境基线调查1.区域环境概况调查:对项目所在区域的地形、气候、生态环境、总体规划、环境质量等进行调查。
2.社会经济调查:对项目周边的居民情况、产业结构、交通状况等进行调查,评估项目对当地经济和社会发展的影响。
3.土地资源调查:对项目用地的土地性质、土壤条件、地质状况等进行调查。
4.水资源调查:对周边水源情况、供水状况、水质情况等进行调查。
5.大气环境调查:对周边大气环境质量进行调查,包括空气污染源和主要污染物的排放情况。
6.生态环境调查:对周边生态环境和自然保护区情况进行调查。
7.噪声环境调查:对项目周边噪声状况进行调查。
四、环境影响评价1.主要环境影响因素(1)土地资源利用:项目占用土地资源并进行食品加工。
(2)水资源利用:项目将消耗水资源用于生产加工。
(3)大气环境影响:项目可能排放大气污染物,影响周边大气环境质量。
(4)噪声环境影响:项目可能产生噪声污染,对周边居民造成影响。
2.环境影响预测(1)土地资源利用:项目将影响土地资源的利用,可能对土地生态功能造成一定影响。
(2)水资源利用:项目将消耗大量水资源,并可能对周边水体造成一定污染。
(3)大气环境影响:项目可能排放大气污染物,对周边大气环境造成一定影响。
(4)噪声环境影响:项目可能产生噪声污染,对周边居民造成一定影响。
五、环境保护措施1.土地资源保护措施(1)合理利用土地资源,最大限度保留原有的绿地和农田。
(2)加强土地管理,进行水土保持工作,防止土壤侵蚀。
2.水资源保护措施(1)优化用水结构,提高水资源利用效率。
调味品加工销售项目竣工环境保护验收报告(固废版)项目名称:调味品加工销售项目建设单位:乐陵市莹源祥食品有限公司(盖章)编制单位:山东鼎立环境检测有限公司二〇二〇年一月前言乐陵市莹源祥食品有限公司位于乐陵市杨安镇西外环路东,镇政府北侧,法定代表人潘爱勇。
乐陵市莹源祥食品有限公司于2017 年11 月委托山东富鼎环保科技有限公司编制了《乐陵市莹源祥食品有限公司调味品加工销售项目环境影响报告表》,于2017 年12 月22 日取得乐陵市环境保护局的审批意见,批文号为乐环报告表【2017】134 号。
项目严格按照环保“三同时”内容进行建设,在保证正常运行的前提下采取相应环保治理措施,最大限度减少外排污染物对周边环境的影响。
受本单位委托,山东鼎立环境检测有限公司根据《国务院关于修改〈建设项目环境保护管理条例〉的决定》(中华人民共和国国务院令第682 号)、《关于发布《建设项目竣工环境保护验收暂行办法》的公告》(国环规环评[2017]4 号)等文件要求,并于2019 年11 月对本项目进行了现场勘测和查阅资料,认为其工程建设和运行情况能够满足验收监测的要求,基本符合验收监测要求,并于2019 年11 月07 日~11 月08 日开展现场监测工作,并出具检测报告。
2019 年11 月山东鼎立环境检测有限公司按照《建设项目竣工环境保护验收暂行办法》等文件要求编制建设项目竣工环境保护验收监测报告。
目录1验收项目概况 (2)1.1项目基本情况 (1)1.2验收工作由来 (2)1.3验收范围与内容 (2)1.4验收监测报告形成过程 (2)2验收依据 (3)2.1建设项目环境保护相关法律、法规、规章和规范 (3)2.2建设项目竣工环境保护验收技术规范 (3)2.3建设项目环境影响报告表及审批部门审批决定 (3)2.4其他相关文件 (4)3工程建设情况 (5)3.1地理位置及平面布置 (5)3.2建设内容 (9)3.3项目主要生产设备及原辅材料 (10)3.4生产工艺及产污环节 (12)3.5项目变动情况 (12)4环境保护设施 (13)4.1污染物治理/处置设施 (13)4.2其他环境保护设施 (13)4.3环保设施投资及“三同时”落实情况 (14)5建设项目环评报告的主要结论与建议及审批部门审批决定 (15)5.1建设项目环评报告的主要结论与建议 (15)5.2审批部门审批决定 (16)6验收执行标准 (18)6.1验收执行标准 (18)7验收监测结果 (19)7.1生产工况 (19)目 录7.2 环保设施调试运行结果 (19)8 验收监测结论 (20)8.1 环境保设施调试效果 .................................................... 20 8.2 验收结论 .............................................................. 20 9 建设项目环境保护“三同时”竣工验收登记表 ..................................... 21 附件附件 1:项目说明 附件 2:生产负荷证明附件 3:环评报告表批复附件 4:监测单位资质 附件 5:验收组意见及签字页附件 6:验收检测报告1 验收项目概况1.1项目基本情况项目基本情况见表1-1。
《建设项目环境影响报告表》编制说明《建设项目环境影响报告表》由具有从事环境影响评价工作资质的单位编制。
1、项目名称——指项目立项批复时的名称,应不超过30个字(两个英文字段作一个汉字)。
2、建设地点——指项目所在地详细地址,公路、铁路应填写起止地点。
3、行业类别——按国标填写。
4、总投资——指项目投资总额。
5、主要环境保护目标——指项目区周围一定范围内集中居民住宅区、学校、医院、保护文物、风景名胜区、水源地和生态敏感点等,应尽可能给出保护目标、性质、规模和距厂界距离等。
6、结论与建议——给出本项目清洁生产、达标排放和总量控制的分析结论,确定污染防治措施的有效性,说明本项目对环境造成的影响,给出建设项目环境可行性的明确结论。
同时提出减少环境影响的其他建议。
7、预审意见——由行业主管部门填写答复意见,无主管部门项目,可不填。
8、审批意见——由负责审批该项目的环境保护行政主管部门批复。
建设项目基本情况项目名称年产400吨调味品项目建设单位法人代表联系人通讯地址联系电话传真/ 邮政编码建设地点建设性质新建■改扩建□技改□行业类别及代码C 1462 酱油、食醋及类似制品的制造占地面积(平方米)2010绿化面积(平方米)810总投资(万元)100其中:环保投资(万元)1.26环保投资占总投资比例1.26%评价经费(万元)预期投产日期年月工程内容及规模:1、项目背景自2003年以来酿造调味品行业进入了高速发展的阶段,近5年行业年增长率达20%左右,已连续十年实现年增长幅度超过10%以上。
目前酿造调味品行业总产量已超过1000万吨,2007年,酿造调味品规模以上企业实现总产值914亿元,同比增长27.9%,预示着酿造调味品行业的品牌时代已经来临。
调味品行业具有发展速度快、产量大、品种多、销售面广、经济效益好等特点。
调味品可分为传统产品和现代产品两大类,现代产品则包括味精、柠檬酸等。
传统产品以酱油、食醋最为普遍,酱油、食醋等传统酿造调味品在我国有着悠久的历史,二者作为一种普遍、人们日常生活一日三餐必不可少的的调味品,其有着极其重要而深远的意义。
第一章项目建议书项目名称:年产60000吨味精的工厂设计1.1.项目建设的背景和意义味精是人们熟悉的鲜味剂,是L—谷氨酸单钠盐(Mono sodium glutamate)的一水化合物(HOOC-CH2CH(NH2)-COONa·H20),具有旋光性,有D—型和L—型两种光学异构体。
味精具有很强的鲜味(阈值为0. 03%),现已成为人们普遍采用的鲜味剂,其消费量在国内外均呈上升趋势。
根据我国目前味精市场的情况,欲建一个年产量在6万吨左右的味精厂。
我们建的工厂实行自行研发的技术,包括生产工艺、标准设备选型,非标准设备的工艺设计,厂房设备的布置、生产规模及产品、原料的检测方法,培训企业技术及生产员工、企业提供资金、场地及管理、工作人员。
公司建成以后要在现有产品的基础上不断开发新产品,新工艺,销售模式及产品的推广的要不断的扩大。
投资风险及成本由于以玉米淀粉等副产品为主发酵原料,成本小,风险相对较小。
1.2 项目提出的必要性、市场需求和依据味精的主要成分为谷氨酸钠,味精除了是调味的好助手外,它在消化过程中能分出谷氨酸,后者在脑组织中经酶催化,可转变成一种抑制性神经递质。
香港和日本人均年消费味精都超过1000克,我国内地仅为500克。
目前在家庭消费市场上,国外的鸡精对味精取代率超过60%,而中国的取代率不到10%。
未来五年,国内市场鸡精对味精取代率也不会超过30%。
鸡精市场虽然有较大的市场潜力,但味精产品的市场份额在今后很长的时期内会一直大于鸡精产品,味精企业还有很大的发展前景。
不断升级味精产品,提炼全新的产品概念,进行精准的品牌传播是味精生产厂家未来的营销方向。
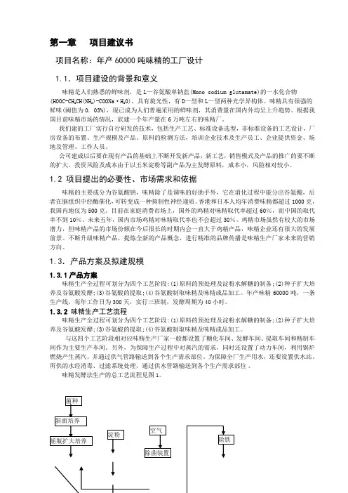
1.3.产品方案及拟建规模1.3.1产品方案味精生产全过程可划分为四个工艺阶段:(1)原料的预处理及淀粉水解糖的制备;(2)种子扩大培养及谷氨酸发酵;(3)谷氨酸的提取;(4)谷氨酸制取味精及味精成品加工。
年产味精60000吨,一条生产线,每年工作日为300天,实行三班制,发酵周期为40小时。
环境保护部办公厅关于委托对味精生产企业进行现场检查的函文章属性•【制定机关】环境保护部(已撤销)•【公布日期】2009.11.13•【文号】环办函[2009]1189号•【施行日期】2009.11.13•【效力等级】部门规范性文件•【时效性】现行有效•【主题分类】环境保护综合规定正文环境保护部办公厅关于委托对味精生产企业进行现场检查的函(环办函[2009]1189号)河北、内蒙古、辽宁、黑龙江、福建、山东、河南、广东、陕西和宁夏等省(自治区)环境保护厅:为推动味精行业提高污染防治水平,我部正在组织开展味精生产企业环保核查工作,并将于近期向社会公布达到环保要求的味精生产企业名单。
现委托你们对本辖区内申请核查的味精生产企业(名单见附件)是否符合环保要求情况进行现场检查,并请于2009年12月12日前将核查结果及监测报告等相关证明材料一并报我部。
联系人:环境保护部污染防治司杨俊峰电话:(010)66556243 (传真)66556244附件:2009年申请核查的味精生产企业名单二○○九年十一月十三日附件:2009年申请核查的味精生产企业名单河北省1. 梅花生物科技集团股份有限公司(河北省霸州市)内蒙古自治区2. 通辽梅花生物科技有限公司(内蒙古通辽市)3. 内蒙古阜丰生物科技有限公司(内蒙古通辽市)辽宁省4. 沈阳红梅味精股份有限公司(沈阳市铁西区)5. 阜新豪森生物科技有限公司(辽宁省彰武县)黑龙江省6. 哈尔滨菊花生物科技有限公司(黑龙江省双城市)福建省7. 福建省建阳武夷味精有限公司(福建省建阳市)山东省8. 山东茌平春蕊生物食品有限公司(山东省茌平县)9. 山东三九味精有限公司(山东省茌平县)10. 山东齐鲁味精食品集团有限公司(山东省茌平县)11. 山东信乐味精有限公司(山东省茌平县)12. 菱花集团有限公司(山东省济宁市)13. 山东雪花生物化工股份有限公司(山东省济宁市)14. 山东阜丰发酵有限公司(山东省莒南县)15. 德州华茂生物科技有限公司(山东省德州市)河南省16. 河南莲花味精股份有限公司(河南省项城市)广东省17. 珠海市益力集团有限公司(广东省珠海市)18. 广州奥桑味精食品有限公司(广东省广州市)陕西省19. 宝鸡阜丰生物科技有限公司(陕西省宝鸡市)宁夏回族自治区20. 宁夏伊品味精有限公司(宁夏银川市)。
上海天厨味精食品有限公司味精综合废水处理方案1. 概述上海天厨味精食品有限公司建于1923年。
公司地址位于上海市普陀区西郊,北界云岭东路,南滨苏州河,东西两上侧为工厂企业。
占地面积为8.5公顷,已有建筑面积440,924m2。
公司固定资产原值6,220万元,固定资产净值33,836万元。
有职工808人,其中专业技术人员163人。
该公司是我国第一家味精制造工厂主要产品为佛手牌味精。
年生产味精总量为19,782吨,佛手牌味精总销售量为19,055吨。
除味精产品外,还生产氨基酸,矿泉水,酵母调味料等产品。
该公司97年总产值27,230万元,全员劳动生产率96,896元/人。
销售收入25,559万元。
创汇119万美元。
该公司年耗新鲜水量为1,375,938吨。
排水为合流制。
排放废水以有机物为主。
其中公司每天排出的200吨高浓度废水已进行了预处理;采用蒸发浓缩离心分离干燥工艺生产动物饲料。
公司考虑新项目建成后尚有综合废水5000t/d (地面冲洗水,设备冲洗水,包括生活污水)尚未处理,经处理后的废水纳入苏州河合流污水截流管。
公司要求处理后除COD Cr应达到300mg\L以下,其余均应达到DB31/199-1997表4中二级行业标准。
2. 设计依据(1)建设单位提供的污水水质,水量等基础资料;(2)建筑给水,排水设计规范(GBJ15-88);(3)上海市地方标准(DB31/199-1997);(4)城市区域环境噪声标准(GB3096-93);(5)室外排水设计规范(GBJ14-87);(6)沪环保开(1994)第262号文。
3. 设计原则(1)采用成熟、可靠的污水处理工艺,确保处理出水的各项指标达到上海市的有关排放标准及厂方要求的指标;(2)污水处理水池构筑物均采用钢砼结构,具有使用寿命长,耐腐性能好;(3)设计时充分考虑到工人操作的劳动强度,选用质优价廉的自动化仪表;(4)设计时充分考虑到污水处理系统配套的减振、降噪、除臭等措施,从而避免对环境造成二次污染;(5)污水处理设施力求占地面积少,工程投资省,运行能耗及处理费用低;(6)针对本工程的具体情况,尽量采用新技术,新材料,实用性与先进性兼顾,以使用可靠为主。
4. 方案编制范围编制范围从经预处理后的废水进入废水处理站格栅井开始,到废水处理站后排放窨井口止。
它包括工艺流程的确定、运行费、土建、设备、电气、仪表、施工安装等估算费。
5. 废水水量、水质及排放指标。
(1)综合废水5000t/d(包括生活污水60t/d)(2)废水水质参数及排放指标。
废水水质及排放标准表注:(a) SS、pH、色度是根据味精浓废水经稀释后的倍率计算而得。
(b)二级标准是100,但根据厂方CODcr排放指标为300。
(3)废水水质情况根据水质参数可知,综合废水的BOD5/CODcr值为0.5,属易生化处理的有机废水,废水中含有一定量的Cl-和SO4-2,总含盐量约0.2%以下,PO4-3约40mg/L。
6. 废水处理工艺(1)方案选择原则根据味精废水的特点,我们选用SBR生物反应处理工艺为主,它具有如下几个优点:(a)SBR法运行稳定,工艺可靠,对CODcr、BOD5等的去除率高,并具有脱氮、脱磷的能力。
最大的优点是根据监测数据达标后废水才能排放。
故从根本上保证了废水达标排放。
(b)味精生产废水的BOD5/CODcr比值较高,宜采用生化处理为主的工艺,使工艺的处理成本属最低的。
(c)味精废水中BOD5/TOC的比值较高,说明其废水在一般好氧生化处理过程中易产生污泥膨胀。
为避免污泥膨胀,宜采用SBR法。
因接触氧化法和膜法的投资费用较高。
(d)味精废水中虽含有一定盐份,Cl-和SO4-2,其浓度不高,故不会对生化处理产生影响。
(e)废水中SS含量不高,故省略了初沉池。
且SBR具有承受较高SS物质的能力。
而膜法对SS含量要求较严。
(f)SBR法,把习惯上初沉池、生物曝气池、二沉池组合成一个池,故使工艺简单化,有利于工艺处理自动化控制。
(g)对难生化处理的大分子有机物质,在SBR法基础上可投加PAC,能进一步提高降解能力,达到更高的CODcr、BOD5去除率。
(2)工艺流程方框图(3)工艺流程说明来自厂区的综合味精废水首先流入中和沉砂池,在中和区内用鼓风机曝气,并向池内投加NaOH溶液,用pH自动控制仪自动调节PH值在6~8的范围内。
然后废水进入沉砂池,泥砂沉入池底。
沉过砂的废水重力流入格栅井,废水流经格栅机时废水中较大的漂浮的固体杂物被格栅分离除去。
流过格栅的废水重力流入地下兼气调节池,调节池内设有曝气软管,使池内水质净化,并达到给兼气微生物供氧之目的。
调节池内的废水用废水提升泵入SBR生物反应池,待池内的废水达到一定高度后,开始通入空气供氧,直至池面水位最高点时自动停泵。
生物曝气池内好氧微生物在好氧条件下将可生化性有机物质被微生物逐步降解,变成CO2,H2O等简单物质,使BOD5、CODcr等值降低。
而微生物在新陈代谢过程中,自身也得到繁殖增长,以活性污泥的形式增加。
随着曝气时间的延长,废水中CODcr、BOD5数值逐渐下降,直至达到规定的指标后就停止曝气,静置沉淀约1小时。
待活性污泥下降至一定高度后,打开排放阀门,上层澄清水重力流入滗水器,通过管道流入排放窨井,纳入合流污水截流管网。
澄清水用排水阀排放完毕后,关闭排放阀门,在用废水提升泵将调节池内废水输送至SBR生物曝气池,重复上述处理过程。
SBR生物反应池内剩余污泥用泵打入兼气调节池及污泥浓缩池。
污泥浓缩池采用间歇方式进行浓缩,浓缩后污泥排入贮泥池。
在调质药剂作用下,使得泥水更易分离。
经调质后的浓缩污泥用泵加压输入板框压滤机进行污泥脱水。
其滤液返回调节池重新处理。
滤饼外运处置。
(4)设计参数(5)总平面图污水处理厂总平面布置图如附件所示,它站地2000M2。
主干道宽6米,长56米,它建在地下调节池池面上,是厂内通往苏州河旁马路通道。
其它主要池子构筑物,建在其调节池旁。
采用半地下,以降低建筑造价。
平面的布置原则是根据废水的重力流方向,紧凑布置各相关的构筑物。
7. 投资估算(1)主要构作物(2)主要设备一览表(3)工程造价估算8. 工艺测量及控制仪表根据味精生产废水处理工艺的需要,对工艺运行中的主要技术参数需进行及时的测量控制,显示记录或积算,以便正确知道工艺运行。
因此,本工程需设置和配备必要的测量分析仪表和自动控制仪表。
仪表选型按先进、合理、可靠和节约投资的原则进行。
主要测控项目:●废水处理厂内总排放口装有电磁流量计,对排放水量进行显示和累计;●中和池内pH自动控制仪,保证进入的废水pH值在规定的6.0~7.0之间;●SBR池内设置DO溶解氧测量仪及报警系统。
高位报警。
SBR池内设高低液位控制开关,高位停泵,低位自动报警;●调节池内设液位控制仪,与提升泵连锁,低位自动停泵,高位报警;●污泥调质池内设液位控制仪与污泥压滤泵连锁,低位自动停泵,板框压滤脱水机安置压力控制仪表,超压自动保护停泵,低压自动启泵。
9. 主要技术指标本工程占地面积2000 m2电机运行容量270 kW电机装机容量562 kW总投资额459.46万元运行费用0.653元/吨注:运行费用包括如下内容:电费:4308度/日×0.7元/度=3510.60元/日水费:4.20元/日人工费:6人/月×700元/每人每月÷30日/月=140元/日药剂费:(PAM、NaOH)=105.50元/日第5章清洁生产分析5.1 清洁生产的意义及思路XX实用有限公司屠宰厂是一家肉鸡屠宰和生猪屠宰为主的一家屠宰企业。
其在生产过程中产生的污染物主要以废水为主,其次为固体废物及噪声。
因此,根据屠宰企业的产污特点,通过认真细致的分析,提出符合企业生产特点的清洁生产方案有利于企业在生产过程中降低能耗物物,减少了污染物的排放,从而提高企业的经济效益,减轻末端治理的费用有着重要的意义,也符合《中华人民共和国清洁生产促进法》中的相关要求。
通过对屠宰过程中的分析,本次评价清洁生产分析根据企业生产过程中以废水污染物排放为主的特点,重点对水资源的利用方案及废水的重复利用措施及资源化措施提出符合企业生产实际的清洁生产方案措施。
其次对生产过程中的固体废物提出可行的综合利用方案措施。
从而实现减少污染的目的。
5.2 清洁生产方案分析根据工程分析内容在鸡屠宰过程可以划分为挂鸡间、放血间、打主间、内脏间、预冷间等5个生产单元。
而生猪屠宰生产线可划分为宰杀放血间、内脏加工间、分割间、白条加工间等生产单元。
辅助生产设施及公用设施主要划分为冷却系统及仓库办公生活设施及锅炉房等单元。
在上述的各生产单元中鸡屠宰及猪屠宰为两个相对独立的生产线。
而冷却系统及锅炉房主要辅助生产设施。
根据以上各生产单元的划分及其主要功能。
将其主要功能及产污情况列表详见表5-1。
表5-1 各生产单元主要功能及产污状况一览表根据表5-1所划分的生产单元及功能和产污情况可以看出,屠宰加工过程中所产生的污染物主要为废水,其次为固废。
通过对企业实际运行生产状况的调查,评价推荐以下清洁生产方案,详见表5-2。
表5-2 清洁生产方案一览表针对表5-2中的方案措施,其中5.3 清洁生产实施效果分析及企业清洁生产水平根据清洁生产详细分析,各项清洁生产措施实施效果汇总于表5-3。
表5-3 清洁生产方案一览表清洁生产措施实施后,企业各项,清洁生产指标及清洁生产水平,详见表5-4。
表5-4 企业实施清洁生产后指标一览表5.4 持续清洁生产5.4.1 持续清洁生产的必要性持续清洁生产的必要性见表5-5。
表5-5 企业实行持续清洁生产的必要性分析5.4.2 建立和完善清洁生产组织清洁生产是一个动态的、相对的概念,是一个连续的过程,因而需要一个固定的机构,稳定的工作人员来组织和协调这方面的工作,以巩固已取得的清洁生产成果,并使清洁生产工作持续开展下去。
5.4.2.1 清洁生产组织评价建议新乡鸿达纸业有限公司应单独设立清洁生产办公室,由厂长直接领导,且需要专人负责,并须具备以下能力:熟练掌握厂内有关清洁生产的知识、熟悉企业的环保情况,了解企业的生产技术和工艺过程,具有较强的工作协调能力和较强的工作责任心和敬业精神。
5.4.2.2 任务清洁生产组织的任务主要是:①组织协调并监督管理清洁生产方案的实施;②为下一轮清洁生产分析作准备;③经常性组织对职工的清洁生产教育和培训;④负责清洁生产活动的日常管理。
5.4.3 建立和完善清洁生产管理制度清洁生产管理制度包括把清洁生产成果纳入企业的日常管理轨道、建立和完善清洁生产奖惩机制、保证稳定的清洁生产资金来源。
5.4.3.1 把清洁生产成果纳入企业的日常管理把清洁生产成果及时纳入企业的日常管理,是巩固清洁生产成效的重要手段,特别是把清洁生产分析产生的无投资或低投资的方案及时纳入企业的日常管理轨道。