(完整版)第4章应变式传感器习题及解答
- 格式:doc
- 大小:2.59 MB
- 文档页数:33
第四章 传感器原理习题4-1以阻值R =120Ω,灵敏系数K =2.0的电阻应变片与阻值120Ω的固定电阻组成电桥,供桥电压为3V ,并假定负载电压为无穷大,当应变片的应变为2με和2000με时,分别求出单臂、双臂差动电桥的输出电压,并比较两种情况下的灵敏度。
4-2 在材料为钢的实心圆柱试件上,沿轴线和圆周方向各贴一片电阻为Ω120的金属应变片R 1和R 2,把这两片应变片接入差动电桥(题图4-2)。
若钢的泊松比μ=0.285,应变片的灵敏系数K =2,电桥的电源电压U i=2V ,当试件受轴向拉伸时,测得应变片R 1的电阻变化值∆R =0.48Ω,试求电桥的输出电压U 0;若柱体直径d =10mm ,材料的弹性模量211N/m 102E ⨯=,求其所受拉力大小。
题图4-2 差动电桥电路4-3 一台采用等强度的梁的电子称,在梁的上下两面各贴有两片电阻应变片,做成称重量的传感器,如习题图4-3所示。
已知l =10mm ,b 0=11mm ,h =3mm , 24N/mm 102.1E ⨯=,K =2,接入直流四臂差动电桥,供桥电压6V ,求其电压灵敏度(K u=U 0/F)。
当称重0.5kg 时,电桥的输出电压U 0为多大?题图4-3悬臂梁式力传感器4-4 有四个性能完全相同的应变片(K =2.0),将其贴在习题图4-4所示的压力传感器圆板形感压膜片上。
已知膜片的半径R =20mm ,厚度 h =0.3mm ,材料的泊松比μ=0.285,弹性模量211N/m 102E ⨯=。
现将四个应变片组成全桥测量电路,供桥电压U i=6V 。
求:(1)确定应变片在感压膜片上的位置,并画出位置示意图;(2)画出相应的全桥测量电路图;(3)当被测压力为0.1MPa 时,求各应变片的应变值及测量桥路输出电压U 0;(4)该压力传感器是否具有温度补偿作用?为什么?(5)桥路输出电压与被测压力按是否存在线性关系?题图4-4 膜片式压力传感器4-5一测量线位移的电位器式传感器,测量范围为0~10mm ,分辨力为0.05mm ,灵敏度为2.7V/mm ,电位器绕线骨架外径d =0.5mm ,电阻丝材料为铂铱合金,其电阻率为mm Ω103.25ρ4⋅⨯=-。
第1章传感器的一般特性1、什么是传感器?由几部分组成?试画出传感器组成方块图。
2、传感器的静态性能指标有哪一些,试解释各性能指标的含义。
作业3、传感器的动态性能指标有哪一些,试解释各性能指标的含义第2章电阻应变式传感器1 说明电阻应变测试技术具有的独特优点。
(1) 这类传感器结构简单,使用方便,性能稳定、可靠;(2) 易于实现测试过程自动化和多点同步测量、远距测量和遥测;(3) 灵敏度高,测量速度快,适合静态、动态测量;(4) 可以测量各种物理量。
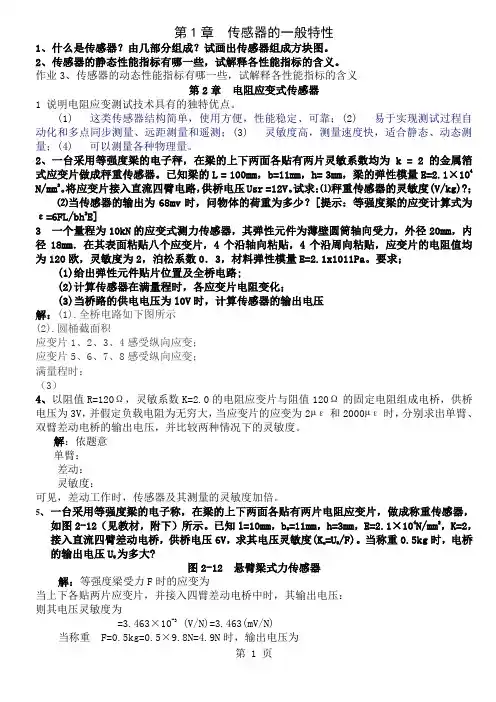
2、一台采用等强度梁的电子秤,在梁的上下两面各贴有两片灵敏系数均为k = 2 的金属箔式应变片做成秤重传感器。
已知梁的L = 100mm,b=11mm,h= 3mm,梁的弹性模量E=2.1×104 N/mm2。
将应变片接入直流四臂电路,供桥电压Usr =12V。
试求:⑴秤重传感器的灵敏度(V/kg)?;⑵当传感器的输出为68mv时,问物体的荷重为多少?[提示:等强度梁的应变计算式为ε=6FL/bh2E]3 一个量程为10kN的应变式测力传感器,其弹性元件为薄壁圆筒轴向受力,外径20mm,内径18mm.在其表面粘贴八个应变片,4个沿轴向粘贴,4个沿周向粘贴,应变片的电阻值均为120欧,灵敏度为2,泊松系数0.3,材料弹性模量E=2.1x1011Pa。
要求;(1)给出弹性元件贴片位置及全桥电路;(2)计算传感器在满量程时,各应变片电阻变化;(3)当桥路的供电电压为l0V时,计算传感器的输出电压解:(1).全桥电路如下图所示(2).圆桶截面积应变片1、2、3、4感受纵向应变;应变片5、6、7、8感受纵向应变;满量程时:(3)4、以阻值R=120Ω,灵敏系数K=2.0的电阻应变片与阻值120Ω的固定电阻组成电桥,供桥电压为3V,并假定负载电阻为无穷大,当应变片的应变为2µε和2000µε时,分别求出单臂、双臂差动电桥的输出电压,并比较两种情况下的灵敏度。
传感器课后题及答案第1章传感器特性1.什么是传感器?(传感器定义)2.传感器由哪几个部分组成?分别起到什么作用?3. 传感器特性在检测系统中起到什么作用?4.解释下列名词术语:1)敏感元件;2)传感器; 3)信号调理器;4)变送器。
5.传感器的性能参数反映了传感器的什么关系?静态参数有哪些?各种参数代表什么意义?动态参数有那些?应如何选择?6.某传感器精度为2%FS ,满度值50mv ,求出现的最大误差。
当传感器使用在满刻度值1/2和1/8 时计算可能产生的百分误差,并说出结论。
7.一只传感器作二阶振荡系统处理,固有频率f0=800Hz,阻尼比ε=0.14,用它测量频率为400的正弦外力,幅植比ε=0.7时,,又为多少?,相角各为多少?8.某二阶传感器固有频率f0=10KHz,阻尼比ε=0.1若幅度误差小于3%,试求:决定此传感器的工作频率。
9. 某位移传感器,在输入量变化5 mm时,输出电压变化为300 mV,求其灵敏度。
10. 某测量系统由传感器、放大器和记录仪组成,各环节的灵敏度为:S1=0.2mV/℃、S2=2.0V/mV、S3=5.0mm/V,求系统的总的灵敏度。
11.测得某检测装置的一组输入输出数据如下:a)试用最小二乘法拟合直线,求其线性度和灵敏度;b)用C语言编制程序在微机上实现。
12.某温度传感器为时间常数T=3s 的一阶系统,当传感器受突变温度作用后,试求传感器指示出温差的1/3和1/2所需的时间。
13.某传感器为一阶系统,当受阶跃函数作用时,在t=0时,输出为10mV;t→∞时,输出为100mV;在t=5s时,输出为50mV,试求该传感器的时间常数。
14.某一阶压力传感器的时间常数为0.5s,若阶跃压力从25MPa,试求二倍时间常数的压力和2s 后的压力。
15.某压力传感器属于二阶系统,其固有频率为1000Hz,阻尼比为临界值的50%,当500Hz的简谐压力输入后,试求其幅值误差和相位滞后。
第4章应变式传感器一、单项选择题1、为减小或消除非线性误差的方法可采用()。
A. 提高供电电压B. 提高桥臂比C. 提高桥臂电阻值D. 提高电压灵敏度2、全桥差动电路的电压灵敏度是单臂工作时的()。
A. 不变B. 2倍C. 4倍D. 6倍3、电阻应变片配用的测量电路中,为了克服分布电容的影响,多采用( )。
A.直流平衡电桥B.直流不平衡电桥C.交流平衡电桥D.交流不平衡电桥4、通常用应变式传感器测量( )。
A. 温度B.密度C.加速度D.电阻5、影响金属导电材料应变灵敏系数K的主要因素是()。
A.导电材料电阻率的变化B.导电材料几何尺寸的变化C.导电材料物理性质的变化D.导电材料化学性质的变化6、产生应变片温度误差的主要原因有()。
A.电阻丝有温度系数B.试件与电阻丝的线膨胀系数相同C.电阻丝承受应力方向不同D.电阻丝与试件材料不同7、电阻应变片的线路温度补偿方法有()。
A.差动电桥补偿法B.补偿块粘贴补偿应变片电桥补偿法C.补偿线圈补偿法D.恒流源温度补偿电路法8、当应变片的主轴线方向与试件轴线方向一致,且试件轴线上受一维应力作用时,应变片灵敏系数K的定义是()。
A.应变片电阻变化率与试件主应力之比B.应变片电阻与试件主应力方向的应变之比C.应变片电阻变化率与试件主应力方向的应变之比D.应变片电阻变化率与试件作用力之比9、制作应变片敏感栅的材料中,用的最多的金属材料是()。
A.铜B.铂C.康铜D.镍铬合金10、利用相邻双臂桥检测的应变式传感器,为使其灵敏度高、非线性误差小()。
A.两个桥臂都应当用大电阻值工作应变片B.两个桥臂都应当用两个工作应变片串联C.两个桥臂应当分别用应变量变化相反的工作应变片D.两个桥臂应当分别用应变量变化相同的工作应变片11、在金属箔式应变片单臂单桥测力实验中不需要的实验设备是()。
A.直流稳压电源B.低通滤波器C.差动放大器D.电压表12、关于电阻应变片,下列说法中正确的是()A.应变片的轴向应变小于径向应变B.金属电阻应变片以压阻效应为主C.半导体应变片以应变效应为主D.金属应变片的灵敏度主要取决于受力后材料几何尺寸的变化13、金属丝的电阻随着它所受的机械变形(拉伸或压缩)的大小而发生相应的变化的现象称为金属的()。
一、单项选择题1、为减小或消除非线性误差的方法可采用()。
A. 提高供电电压B.提高桥臂比C. 提高桥臂电阻值D.提高电压灵敏度2、全桥差动电路的电压灵敏度是单臂工作时的()。
A. 不变B.2倍C. 4倍D.6倍3、电阻应变片配用的测量电路中,为了克服分布电容的影响,多采用( )。
A.直流平衡电桥B.直流不平衡电桥C.交流平衡电桥D.交流不平衡电桥4、通常用应变式传感器测量( )。
A. 温度B.密度C.加速度D.电阻5、影响金属导电材料应变灵敏系数K 的主要因素是()。
A.导电材料电阻率的变化B.导电材料几何尺寸的变化C.导电材料物理性质的变化D.导电材料化学性质的变化6、产生应变片温度误差的主要原因有()。
A.电阻丝有温度系数B.试件与电阻丝的线膨胀系数相同C.电阻丝承受应力方向不同D.电阻丝与试件材料不同7、电阻应变片的线路温度补偿方法有()。
A.差动电桥补偿法B.补偿块粘贴补偿应变片电桥补偿法C.补偿线圈补偿法D.恒流源温度补偿电路法8、当应变片的主轴线方向与试件轴线方向一致,且试件轴线上受一维应力作用时,应变片灵敏系数K 的定义是()。
A.应变片电阻变化率与试件主应力之比B.应变片电阻与试件主应力方向的应变之比C.应变片电阻变化率与试件主应力方向的应变之比D.应变片电阻变化率与试件作用力之比9、制作应变片敏感栅的材料中,用的最多的金属材料是()。
A.铜 B .铂C.康铜 D .镍铬合金10、利用相邻双臂桥检测的应变式传感器,为使其灵敏度高、非线性误差小()。
A.两个桥臂都应当用大电阻值工作应变片B.两个桥臂都应当用两个工作应变片串联C.两个桥臂应当分别用应变量变化相反的工作应变片D.两个桥臂应当分别用应变量变化相同的工作应变片11、在金属箔式应变片单臂单桥测力实验中不需要的实验设备是()。
A.直流稳压电源B.低通滤波器C.差动放大器D.电压表12、关于电阻应变片,下列说法中正确的是()A.应变片的轴向应变小于径向应变B.金属电阻应变片以压阻效应为主C.半导体应变片以应变效应为主D.金属应变片的灵敏度主要取决于受力后材料几何尺寸的变化13、金属丝的电阻随着它所受的机械变形( 拉伸或压缩 ) 的大小而发生相应的变化的现象称为金属的()。
第 4 章 应变式传感器、单项选择题1、为减小或消除非线性误差的方法可采用()。
A. 提高供电电压B. 提高桥臂比2、全桥差动电路的电压灵敏度是单臂工作时的()。
A. 不变B. 2 倍C. 4 倍D. 6 倍3、电阻应变片配用的测量电路中,为了克服分布电容的影响,多采用( )8、当应变片的主轴线方向与试件轴线方向一致,且试件轴线上受一维应力作用时,应变片灵敏系数 K 的定义是()。
A .应变片电阻变化率与试件主应力之比B .应变片电阻与试件主应力方向的应变之比C .应变片电阻变化率与试件主应力方向的应变之比D .应变片电阻变化率与试件作用力之比9、制作应变片敏感栅的材料中,用的最多的金属材料是()。
A .两个桥臂都应当用大电阻值工作应变片B .两个桥臂都应当用两个工作应变片串联C .两个桥臂应当分别用应变量变化相反的工作应变片C. 提高桥臂电阻值D.提高电压灵敏度A .直流平衡电桥BC .交流平衡电桥D4、通常用应变式传感器测量 ( )A. 温度 BC .加速度D5、影响金属导电材料应变灵敏系数A .导电材料电阻率的变化BC .导电材料物理性质的变化D6、产生应变片温度误差的主要原因有( A .电阻丝有温度系数BC .电阻丝承受应力方向不同 D7、电阻应变片的线路温度补偿方法有( A .差动电桥补偿法B C .补偿线圈补偿法DK 的主要因素是( .直流不平衡电桥 .交流不平衡电桥.密度 .电阻)。
.导电材料几何尺寸的变化 .导电材料化学性质的变化)。
.试件与电阻丝的线膨胀系数相同.电阻丝与试件材料不同)。
.补偿块粘贴补偿应变片电桥补偿法 .恒流源温度补偿电路法A .铜B .铂C .康铜D .镍铬合金10、利用相邻双臂桥检测的应变式传感器, 为使其灵敏度高、 非线性误差小 ()。
D .两个桥臂应当分别用应变量变化相同的工作应变片 在金属箔式应变片单臂单桥测力实验中不需要的实验设备是( A .直流稳压电源 B .低通滤波器 C .差动放大器D .电压表关于电阻应变片,下列说法中正确的是( ) A .应变片的轴向应变小于径向应变B .金属电阻应变片以压阻效应为主C .半导体应变片以应变效应为主D .金属应变片的灵敏度主要取决于受力后材料几何尺寸的变化 金属丝的电阻随着它所受的机械变形 ( 拉伸或压缩 )的大小而发生相应的变化的现象称为 金属的( )。
第1章传感器特性习题答案:5.答:静特性是当输入量为常数或变化极慢时,传感器的输入输出特性,其主要指标有线性度、迟滞、重复性、分辨力、稳定性、温度稳定性、各种抗干扰稳定性。
传感器的静特性由静特性曲线反映出来,静特性曲线由实际测绘中获得。
人们根据传感器的静特性来选择合适的传感器。
9.解:10. 解:11.解:带入数据拟合直线灵敏度 0.68,线性度±7% 。
,,,,,,13.解:此题与炉温实验的测试曲线类似:14.解:15.解:所求幅值误差为1.109,相位滞后33042,所求幅值误差为1.109,相位滞后33042,16.答:dy/dx=1-0.00014x。
微分值在x<7143Pa时为正,x>7143Pa时为负,故不能使用。
17.答:⑴20。
C时,0~100ppm对应得电阻变化为250~350 kΩ。
V0在48.78~67.63mV之间变化。
⑵如果R2=10 MΩ,R3=250 kΩ,20。
C时,V0在0~18.85mV之间变化。
30。
C时V0在46.46mV(0ppm)~64.43mV(100ppm)之间变化。
⑶20。
C时,V0为0~18.85mV,30。
C时V0为0~17.79mV,如果零点不随温度变化,灵敏度约降低4.9%。
但相对(2)得情况来说有很大的改善。
18.答:感应电压=2πfCRSVN,以f=50/60Hz, RS=1kΩ, VN=100代入,并保证单位一致,得:感应电压=2π*60*500*10-12*1000*100[V]=1.8*10-2V第3章应变式传感器概述习题答案9. 答:(1).全桥电路如下图所示(2).圆桶截面积应变片1、2、3、4感受纵向应变;应变片5、6、7、8感受纵向应变;满量程时:(3)10.答:敏感元件与弹性元件温度误差不同产生虚假误差,可采用自补偿和线路补偿。
11.解:12.解:13.解:①是ΔR/R=2(Δl/l)。
因为电阻变化率是ΔR/R=0.001,所以Δl/l(应变)=0.0005=5*10-4。
《传感器原理及工程应用》完整版习题答案第1章 传感与检测技术的理论基础(P26)1—1:测量的定义?答:测量是以确定被测量的值或获取测量结果为目的的一系列操作。
所以, 测量也就是将被测量与同种性质的标准量进行比较, 确定被测量对标准量的倍数。
1—2:什么是测量值的绝对误差、相对误差、引用误差?1-3 用测量范围为-50~150kPa 的压力传感器测量140kPa 的压力时,传感器测得示值为142kPa ,求该示值的绝对误差、实际相对误差、标称相对误差和引用误差。
解:已知: 真值L =140kPa 测量值x =142kPa 测量上限=150kPa 测量下限=-50kPa∴ 绝对误差 Δ=x-L=142-140=2(kPa)实际相对误差 %==43.11402≈∆L δ标称相对误差%==41.11422≈∆x δ引用误差%--=测量上限-测量下限=1)50(1502≈∆γ1-10 对某节流元件(孔板)开孔直径d 20的尺寸进行了15次测量,测量数据如下(单位:mm ):120.42 120.43 120.40 120.42 120.43 120.39 120.30 120.40 120.43 120.41 120.43 120.42 120.39 120.39 120.40试用格拉布斯准则判断上述数据是否含有粗大误差,并写出其测量结果。
答:绝对误差是测量结果与真值之差, 即: 绝对误差=测量值—真值 相对误差是绝对误差与被测量真值之比,常用绝对误差与测量值之比,以百分数表示 , 即: 相对误差=绝对误差/测量值 ×100% 引用误差是绝对误差与量程之比,以百分数表示, 即: 引用误差=绝对误差/量程 ×100%解:当n =15时,若取置信概率P =0.95,查表可得格拉布斯系数G =2.41。
则 2072.410.03270.0788()0.104d G mm v σ=⨯=<=-,所以7d 为粗大误差数据,应当剔除。
《传感器与测试技术》计算题 解题指导(仅供参考)第1章 传感器的一般特性1—5 某传感器给定精度为2%F·S ,满度值为50mV ,零位值为10mV ,求可能出现的最大误差δ(以mV 计)。
当传感器使用在满量程的1/2和1/8时,计算可能产生的测量百分误差。
由你的计算结果能得出什么结论? 解:满量程(F▪S )为50﹣10=40(mV)可能出现的最大误差为:∆m =40⨯2%=0.8(mV) 当使用在1/2和1/8满量程时,其测量相对误差分别为:%4%10021408.01=⨯⨯=γ %16%10081408.02=⨯⨯=γ1—6 有两个传感器测量系统,其动态特性可以分别用下面两个微分方程描述,试求这两个系统的时间常数τ和静态灵敏度K 。
(1)T y dt dy5105.1330-⨯=+ 式中, y ——输出电压,V ;T ——输入温度,℃。
(2)x y dt dy6.92.44.1=+式中,y ——输出电压,μV ;x ——输入压力,Pa 。
解:根据题给传感器微分方程,得 (1) τ=30/3=10(s),K=1.5⨯10-5/3=0.5⨯10-5(V/℃);(2) τ=1.4/4.2=1/3(s),K=9.6/4.2=2.29(μV/Pa)。
1—7 已知一热电偶的时间常数τ=10s ,如果用它来测量一台炉子的温度,炉内温度在540℃至500℃之间接近正弦曲线波动,周期为80s ,静态灵敏度K=1。
试求该热电偶输出的最大值和最小值。
以及输入与输出之间的相位差和滞后时间。
解:依题意,炉内温度变化规律可表示为x (t) =520+20sin(ωt)℃由周期T=80s ,则温度变化频率f =1/T ,其相应的圆频率 ω=2πf =2π/80=π/40; 温度传感器(热电偶)对炉内温度的响应y(t)为y(t)=520+Bsin(ωt+ϕ)℃热电偶为一阶传感器,其响应的幅频特性为()()786010********22.B A =⎪⎪⎭⎫ ⎝⎛⨯π+=ωτ+==ω因此,热电偶输出信号波动幅值为B=20⨯A(ω)=20⨯0.786=15.7℃由此可得输出温度的最大值和最小值分别为y(t)|m ax =520+B=520+15.7=535.7℃ y(t)|m in =520﹣B=520-15.7=504.3℃输出信号的相位差ϕ为ϕ(ω)= -arctan(ωτ)= -arctan(2π/80⨯10)= -38.2︒相应的时间滞后为∆t =()s 4.82.3836080=⨯1—8 一压电式加速度传感器的动态特性可以用如下的微分方程来描述,即x y dt dy dt y d 1010322100.111025.2100.3⨯=⨯+⨯+式中,y ——输出电荷量,pC ;x ——输入加速度,m/s 2。
第4章应变式传感器一、单项选择题1、为减小或消除非线性误差的方法可采用()。
A. 提高供电电压B. 提高桥臂比C. 提高桥臂电阻值D. 提高电压灵敏度2、全桥差动电路的电压灵敏度是单臂工作时的()。
A. 不变B. 2倍C. 4倍D. 6倍3、电阻应变片配用的测量电路中,为了克服分布电容的影响,多采用( )。
A.直流平衡电桥B.直流不平衡电桥C.交流平衡电桥D.交流不平衡电桥、4、通常用应变式传感器测量( )。
A. 温度B.密度C.加速度D.电阻5、影响金属导电材料应变灵敏系数K的主要因素是()。
A.导电材料电阻率的变化B.导电材料几何尺寸的变化C.导电材料物理性质的变化D.导电材料化学性质的变化6、产生应变片温度误差的主要原因有()。
A.电阻丝有温度系数B.试件与电阻丝的线膨胀系数相同C.电阻丝承受应力方向不同D.电阻丝与试件材料不同7、电阻应变片的线路温度补偿方法有()。
A.差动电桥补偿法B.补偿块粘贴补偿应变片电桥补偿法$C.补偿线圈补偿法D.恒流源温度补偿电路法8、当应变片的主轴线方向与试件轴线方向一致,且试件轴线上受一维应力作用时,应变片灵敏系数K的定义是()。
A.应变片电阻变化率与试件主应力之比B.应变片电阻与试件主应力方向的应变之比C.应变片电阻变化率与试件主应力方向的应变之比D.应变片电阻变化率与试件作用力之比9、制作应变片敏感栅的材料中,用的最多的金属材料是()。
A.铜B.铂C.康铜D.镍铬合金10、利用相邻双臂桥检测的应变式传感器,为使其灵敏度高、非线性误差小()。
A.两个桥臂都应当用大电阻值工作应变片B.两个桥臂都应当用两个工作应变片串联C.两个桥臂应当分别用应变量变化相反的工作应变片·D.两个桥臂应当分别用应变量变化相同的工作应变片11、在金属箔式应变片单臂单桥测力实验中不需要的实验设备是()。
A.直流稳压电源B.低通滤波器C.差动放大器D.电压表12、关于电阻应变片,下列说法中正确的是()A.应变片的轴向应变小于径向应变B.金属电阻应变片以压阻效应为主C.半导体应变片以应变效应为主D.金属应变片的灵敏度主要取决于受力后材料几何尺寸的变化13、金属丝的电阻随着它所受的机械变形(拉伸或压缩)的大小而发生相应的变化的现象称为金属的()。
习题集及答案第1章概述1.1什么是传感器?按照国标定义,“传感器〞应该如何说明含义?1.2传感器由哪几局部组成?试述它们的作用及相互关系。
1.3简述传感器主要开展趋势,并说明现代检测系统的特征。
1.4传感器如何分类?按传感器检测的范畴可分为哪几种?1.5传感器的图形符号如何表示?它们各局部代表什么含义?应注意哪些问题?1.6用图形符号表示一电阻式温度传感器。
1.7请例举出两个你用到或看到的传感器,并说明其作用。
如果没有传感器,应该出现哪种状况。
1.8空调和电冰箱中采用了哪些传感器?它们分别起到什么作用?答案:1.1 答:从广义的角度来说,感知信号检出器件和信号处理局部总称为传感器。
我们对传感器定义是:一种能把特定的信息〔物理、化学、生物〕按一定规律转换成某种可用信号输出的器件和装置。
从狭义角度对传感器定义是:能把外界非电信息转换成电信号输出的器件。
我国国家标准〔GB7665—87〕对传感器〔 Sensor/transducer〕的定义是:“能够感受规定的被测量并按照一定规律转换成可用输出信号的器件和装置〞。
定义说明传感器有这样三层含义:它是由敏感元件和转换元件构成的一种检测装置;能按一定规律将被测量转换成电信号输出;传感器的输出与输入之间存在确定的关系。
按使用的场合不同传感器又称为变换器、换能器、探测器。
1.2 答:组成——由敏感元件、转换元件、根本电路组成;关系,作用——传感器处于研究对象与测试系统的接口位置,即检测与控制之首。
传感器是感知、获取与检测信息的窗口,一切科学研究与自动化生产过程要获取的信息都要通过传感器获取并通过它转换成容易传输与处理的电信号,其作用与地位特别重要。
1.3 答:〔略〕答:按照我国制定的传感器分类体系表,传感器分为物理量传感器、化学量传感器以及生物量传感器三大类,含 12 个小类。
按传感器的检测对象可分为:力学量、热学量、流体量、光学量、电量、磁学量、声学量、化学量、生物量、机器人等等。
第4章应变式传感器一、单项选择题1、为减小或消除非线性误差的方法可采用()。
A. 提高供电电压B. 提高桥臂比C. 提高桥臂电阻值D. 提高电压灵敏度2、全桥差动电路的电压灵敏度是单臂工作时的()。
A. 不变B. 2倍C. 4倍D. 6倍3、电阻应变片配用的测量电路中,为了克服分布电容的影响,多采用( )。
A.直流平衡电桥B.直流不平衡电桥C.交流平衡电桥D.交流不平衡电桥4、通常用应变式传感器测量( )。
A. 温度B.密度C.加速度D.电阻5、影响金属导电材料应变灵敏系数K的主要因素是()。
A.导电材料电阻率的变化B.导电材料几何尺寸的变化C.导电材料物理性质的变化D.导电材料化学性质的变化6、产生应变片温度误差的主要原因有()。
A.电阻丝有温度系数B.试件与电阻丝的线膨胀系数相同C.电阻丝承受应力方向不同D.电阻丝与试件材料不同7、电阻应变片的线路温度补偿方法有()。
A.差动电桥补偿法B.补偿块粘贴补偿应变片电桥补偿法C.补偿线圈补偿法D.恒流源温度补偿电路法8、当应变片的主轴线方向与试件轴线方向一致,且试件轴线上受一维应力作用时,应变片灵敏系数K的定义是()。
A.应变片电阻变化率与试件主应力之比B.应变片电阻与试件主应力方向的应变之比C.应变片电阻变化率与试件主应力方向的应变之比D.应变片电阻变化率与试件作用力之比9、制作应变片敏感栅的材料中,用的最多的金属材料是()。
A.铜B.铂C.康铜D.镍铬合金10、利用相邻双臂桥检测的应变式传感器,为使其灵敏度高、非线性误差小()。
A.两个桥臂都应当用大电阻值工作应变片B.两个桥臂都应当用两个工作应变片串联C.两个桥臂应当分别用应变量变化相反的工作应变片D.两个桥臂应当分别用应变量变化相同的工作应变片11、在金属箔式应变片单臂单桥测力实验中不需要的实验设备是()。
A.直流稳压电源B.低通滤波器C.差动放大器D.电压表12、关于电阻应变片,下列说法中正确的是()A.应变片的轴向应变小于径向应变B.金属电阻应变片以压阻效应为主C.半导体应变片以应变效应为主D.金属应变片的灵敏度主要取决于受力后材料几何尺寸的变化13、金属丝的电阻随着它所受的机械变形(拉伸或压缩)的大小而发生相应的变化的现象称为金属的()。
(完整版)第4章应变式传感器习题及解答第4章应变式传感器⼀、单项选择题1、为减⼩或消除⾮线性误差的⽅法可采⽤()。
A. 提⾼供电电压B. 提⾼桥臂⽐C. 提⾼桥臂电阻值D. 提⾼电压灵敏度2、全桥差动电路的电压灵敏度是单臂⼯作时的()。
A. 不变B. 2倍C. 4倍D. 6倍3、电阻应变⽚配⽤的测量电路中,为了克服分布电容的影响,多采⽤( )。
A.直流平衡电桥 B.直流不平衡电桥C.交流平衡电桥 D.交流不平衡电桥4、通常⽤应变式传感器测量( )。
A. 温度 B.密度C.加速度 D.电阻5、影响⾦属导电材料应变灵敏系数K的主要因素是()。
A.导电材料电阻率的变化 B.导电材料⼏何尺⼨的变化C.导电材料物理性质的变化 D.导电材料化学性质的变化6、产⽣应变⽚温度误差的主要原因有()。
A.电阻丝有温度系数 B.试件与电阻丝的线膨胀系数相同C.电阻丝承受应⼒⽅向不同 D.电阻丝与试件材料不同7、电阻应变⽚的线路温度补偿⽅法有()。
A.差动电桥补偿法 B.补偿块粘贴补偿应变⽚电桥补偿法C.补偿线圈补偿法 D.恒流源温度补偿电路法8、当应变⽚的主轴线⽅向与试件轴线⽅向⼀致,且试件轴线上受⼀维应⼒作⽤时,应变⽚灵敏系数K的定义是()。
A.应变⽚电阻变化率与试件主应⼒之⽐B.应变⽚电阻与试件主应⼒⽅向的应变之⽐C.应变⽚电阻变化率与试件主应⼒⽅向的应变之⽐D.应变⽚电阻变化率与试件作⽤⼒之⽐9、制作应变⽚敏感栅的材料中,⽤的最多的⾦属材料是()。
10、利⽤相邻双臂桥检测的应变式传感器,为使其灵敏度⾼、⾮线性误差⼩()。
A.两个桥臂都应当⽤⼤电阻值⼯作应变⽚B.两个桥臂都应当⽤两个⼯作应变⽚串联C.两个桥臂应当分别⽤应变量变化相反的⼯作应变⽚D.两个桥臂应当分别⽤应变量变化相同的⼯作应变⽚11、在⾦属箔式应变⽚单臂单桥测⼒实验中不需要的实验设备是()。
A.直流稳压电源 B.低通滤波器C.差动放⼤器 D.电压表12、关于电阻应变⽚,下列说法中正确的是()A.应变⽚的轴向应变⼩于径向应变B.⾦属电阻应变⽚以压阻效应为主C.半导体应变⽚以应变效应为主D.⾦属应变⽚的灵敏度主要取决于受⼒后材料⼏何尺⼨的变化13、⾦属丝的电阻随着它所受的机械变形(拉伸或压缩)的⼤⼩⽽发⽣相应的变化的现象称为⾦属的()。
第4章应变式传感器一、单项选择题1、为减小或消除非线性误差的方法可采用()。
A. 提高供电电压B. 提高桥臂比C. 提高桥臂电阻值D. 提高电压灵敏度2、全桥差动电路的电压灵敏度是单臂工作时的()。
A. 不变B. 2倍C. 4倍D. 6倍3、电阻应变片配用的测量电路中,为了克服分布电容的影响,多采用( )。
A.直流平衡电桥 B.直流不平衡电桥C.交流平衡电桥 D.交流不平衡电桥4、通常用应变式传感器测量( )。
A. 温度 B.密度C.加速度 D.电阻5、影响金属导电材料应变灵敏系数K的主要因素是()。
A.导电材料电阻率的变化 B.导电材料几何尺寸的变化C.导电材料物理性质的变化 D.导电材料化学性质的变化6、产生应变片温度误差的主要原因有()。
A.电阻丝有温度系数 B.试件与电阻丝的线膨胀系数相同C.电阻丝承受应力方向不同 D.电阻丝与试件材料不同7、电阻应变片的线路温度补偿方法有()。
A.差动电桥补偿法 B.补偿块粘贴补偿应变片电桥补偿法C.补偿线圈补偿法 D.恒流源温度补偿电路法8、当应变片的主轴线方向与试件轴线方向一致,且试件轴线上受一维应力作用时,应变片灵敏系数K的定义是()。
A.应变片电阻变化率与试件主应力之比B.应变片电阻与试件主应力方向的应变之比C.应变片电阻变化率与试件主应力方向的应变之比D.应变片电阻变化率与试件作用力之比9、制作应变片敏感栅的材料中,用的最多的金属材料是()。
A.铜 B.铂 C.康铜 D.镍铬合金10、利用相邻双臂桥检测的应变式传感器,为使其灵敏度高、非线性误差小()。
A.两个桥臂都应当用大电阻值工作应变片B.两个桥臂都应当用两个工作应变片串联C.两个桥臂应当分别用应变量变化相反的工作应变片D.两个桥臂应当分别用应变量变化相同的工作应变片11、在金属箔式应变片单臂单桥测力实验中不需要的实验设备是()。
A.直流稳压电源 B.低通滤波器C.差动放大器 D.电压表12、关于电阻应变片,下列说法中正确的是()A.应变片的轴向应变小于径向应变B.金属电阻应变片以压阻效应为主C.半导体应变片以应变效应为主D.金属应变片的灵敏度主要取决于受力后材料几何尺寸的变化13、金属丝的电阻随着它所受的机械变形(拉伸或压缩)的大小而发生相应的变化的现象称为金属的()。
A.电阻形变效应B.电阻应变效应C.压电效应D.压阻效应14、箔式应变片的箔材厚度多在()之间。
A.0.001~0.01mmB.0.01~0.1mmC.0.01~0.1μmD.0.0001~0.001μm15、()是采用真空蒸发或真空沉积等方法,将电阻材料在基底上制成一层各种形式敏感栅而形成应变片。
这种应变片灵敏系数高,易实现工业化生产,是一种很有前途的新型应变片。
A.箔式应变片B.半导体应变片C.沉积膜应变片D.薄膜应变片16、目前,薄膜应变片在实际使用中的主要问题是较难控制其电阻对()的变化关系。
A.电流和时间B.电压和时间C.温度和时间D.温度和电流17、绝缘电阻,即敏感栅与基底间的电阻值,一般应大于()。
A.10×e+10ΩB.10×e+12ΩC.10×e+9ΩD.10×e+11Ω18、应变片的应变极限是指在温度一定时,指示应变值和真实应变的相对差值不超过一定数值时的最大真实应变数值,一般差值规定为( ),当指示应变值大于真实应变的该比例值时,真实应变值称为应变片的极限应变。
A.15%B.20%C.8%D.10%19、蠕变是指已粘贴好的应变片,在温度一定并承受一定的机械应变时,指示应变值随( )的变化。
A.位移B.压强C.时间D.外力作用20、由( )和应变片.以及一些附件(补偿元件、保护罩等)组成的装置称为应变式传感器。
A.弹性元件B.调理电路C.信号采集电路D.敏感元件21、应变片的允许工作电流参数是指()A 允许通过应变片而绝缘材料因受热而未损坏的最大电流B 允许通过应变片而敏感栅受热未烧坏的最大电流C 允许通过应变片而敏感栅受热未烧坏的最大电流22、直流电桥平衡的条件是()。
A 相临两臂电阻的比值相等B 相对两臂电阻的比值相等C相临两臂电阻的比值不相等D 所有电阻都相等23、直流电桥的平衡条件为()A.相邻桥臂阻值乘积相等 B.相对桥臂阻值乘积相等C.相对桥臂阻值比值相等 D.相邻桥臂阻值之和相等二、多项选择题1、基本工作原理是基于压阻效应的是()。
A. 金属应变片B. 半导体应变片C. 压敏电阻D. 磁敏电阻2、全桥的各桥臂上各并联一只应变片,其灵敏度()。
A. 增加1倍B. 减小1倍C. 不确定D. 不变3、当电阻应变片式传感器拉伸时,该传感器电阻()。
A. 变大B. 变小C. 不变D. 不定4、电阻应变片有多种类型,以下属于电阻应变片的种类的是:()A.丝式应变片B.箔式应变片C.薄膜应变片D.半导体应变片5、电阻应变式传感器已广泛应用于()领域。
A.航空领域B.电力领域C.机械领域D.建筑领域6、为了正确选用电阻应变片,应该对影响其工作特性的主要参数进行了解,以下是应变片的主要参数的有:()A.应变片电阻值B.绝缘电阻C.灵敏系数D.允许电流7、应变式压力传感器主要采用哪些弹性元件?()A.膜片式B.薄板式C.筒式D.组合式8、以下材料具有压电效应的有:()A.所有晶体B.钛酸钡C.锆钛酸铅D.石英9、电阻应变式传感器具有悠久的历史.是应用最广泛的传感器之一。
将电阻应变片粘贴到各种弹性敏感元件上,可构成测量各种参数的电阻应变式传感器,这些参数包括()。
A.位移B.加速度C.力D.力矩三、填空题1、单位应变引起的称为电阻丝的灵敏度系数。
2、产生电阻应变片温度误差的主要因素有的影响和的影响。
3、直流电桥平衡条件是。
4、直流电桥的电压灵敏度与电桥的供电电压的关系是关系。
5、电阻应变片的温度补偿中,若采用电桥补偿法测量应变时,粘贴在被测试件表面上,补偿应变片粘贴在与被测试件完全相同的上,且补偿应变片。
6、半导体应变片工作原理是基于效应,它的灵敏系数比金属应变片的灵敏系数。
7、电阻应变片的配用测量电路采用差动电桥时,不仅可以消除同时还能起到的作用。
8、电阻应变式传感器的核心元件是,其工作原理是基于。
9、应变式传感器中的测量电路是式将应变片的转换成的变化,以便方便地显示被测非电量的大小。
10、电阻应变片的配用测量电路采用差动电桥时,不仅可以消除,同时还能起到的作用。
11、应变式传感器是由和电阻应变片及一些附件组成的。
12、电阻应变片由、基片、覆盖层和引线等部分组成。
13、电阻应变片的工作原理就是依据应变效应建立与变形之间的量值关系而工作的。
14、金属丝在外力作用下发生机械形变时它的电阻值将发生变化,这种现象称效应;固体受到作用力后电阻率要发生变化,这种现象称效应。
15、电阻应变片的温度补偿方法有:和。
16、箔式应变片系利用照相制版或__ ___的方法,将电阻箔树在绝缘其底下制成各种图形而成的应变片。
17、薄膜应变片的厚度在__ ___以下。
18、应变片可以把应变的变化转换为电阻的变化,为显示与记录应变的大小,还要把电阻的变化再转换为电压或电流的变化,完成上述作用的电路称为电阻应变式传感器的___ __ _,一般采用测量电桥。
19、压电材料有三类:压电晶体、压电陶瓷和__ _____。
20、直线的电阻丝绕成敏感栅后长度相同但应变不同,圆弧部分使灵敏度K下降了,这种现象称为效应。
21、应变式传感器是利用电阻应变片将转换为变化的传感器,传感器由在弹性元件上粘贴元件构成,弹性元件用来,元件用来。
22、电阻应变片的温度误差是由的改变给测量带来的附加误差,其产生的原因有的影响和的影响。
23、要把微小应变引起的微小电阻变化精确的测量出来,需采用特别设计的测量电路,通常采用或。
24、减小或消除非线性误差的方法有和采用差动电桥。
其中差动电桥可分为和两种方式。
四、简答题1、什么叫应变效应?利用应变效应解释金属电阻应变片的工作原理。
2、试简要说明电阻应变式传感器的温度误差产生的原因,并说明有哪几种补偿方法。
3、什么是直流电桥?若按桥臂工作方式不同,可分为哪几种?各自的输出电压如何计算?4、为什么应变式传感器大多采用交流不平衡电桥为测量电路?该电桥为什么又都采用半桥和全桥两种方式?5、应用应变片进行测量为什么要进行温度补偿?常采用的温度补偿方法有哪几种?6、应变式传感器的基本工作原理是什么?7、简述电阻应变计产生热输出(温度误差)的原因及其补偿方法。
8、试述应变电桥产生非线性的原因及消减非线性误差的措施。
9、一个悬臂梁受力作用弯曲,现在用电阻应变片测量作用力F。
当考虑采用电阻应变片温度线路补偿法时,请画图表示应变片粘贴位置和测量线路的接法。
10、直流电桥平衡条件是什么?交流电桥平衡条件是什么?试说明动态电阻应变仪除需电阻平衡外,还需调电容平衡的原因?11、在传感器测量电路中,直流电桥与交流电桥有什么不同,如何考虑应用场合?用电阻应变片组成的半桥、全桥电路与单桥相比有哪些改善?12、 金属应变片与半导体应变片在工作原理上有何不同?13、说明电阻应变片的组成和种类。
电阻应变片有哪些主要特性参数?14、简述电阻应变片的测试原理。
15、请简述电阻应变式传感器的优点。
16、简要说明电阻应变式传感器的工作原理。
17、请简要一下解释压阻效应。
18、请简要说明一下压电式加速度传感器具有的优点。
19、请简要说明一下什么是电荷放大器。
五、计算题1、拟在等截面的悬臂梁上粘贴四个完全相同的电阻应变片组成差动全桥电路,试问:(1)四个应变片应怎样粘贴在悬臂梁上?(2)画出相应的电桥电路图。
2、在半导体应变片电桥电路中,其一桥臂为半导体应变片,其余均为固定电阻,该桥路受到ε=4300μ应变作用。
若该电桥测量应变时的非线性误差为1%,n=R 2/R 1=1,则该应变片的灵敏系数为多少?3、电阻应变片的灵敏度K=2, 沿纵向粘贴于直径为0.05m 的圆形钢柱表面,钢材的E=2×1011N/m 2,μ=0.3。
求钢柱受10t 拉力作用时,应变片电阻的相对变化量。
又若应变片沿钢柱圆周方向粘贴,受同样拉力作用时,应变片电阻的相对变化量为多少?4、如果将100Ω应变片贴在弹性试件上,若试件截面积S=0.5×10-4m 2,弹性模量E=2×1011N/m 2,若由5×104N 的拉力引起应变计电阻变化为1Ω,试求该应变片的灵敏度系数?5、一个量程为10kN 的应变式测力传感器,其弹性元件为薄壁圆筒轴向受力,外径20mm ,内径18mm ,在其表面粘贴8个应变片,4个沿轴向粘贴,4个沿周向粘贴,应变片的电阻值均为120Ω,灵敏度为2.0,泊松比为0.3,材料弹性模量为2.1×1011Pa ,要求:(1)绘出弹性元件贴片位置及全桥电路;(2)计算传感器在满量程时,各应变片电阻变化;(3)当桥路的供电电压为10V 时,计算传感器的输出电压。