地理必修二第二单元知识点
- 格式:doc
- 大小:86.00 KB
- 文档页数:11
高一地理必修二第二章知识点笔记(实用版)编制人:______审核人:______审批人:______编制单位:______编制时间:__年__月__日序言下载提示:该文档是本店铺精心编制而成的,希望大家下载后,能够帮助大家解决实际问题。
文档下载后可定制修改,请根据实际需要进行调整和使用,谢谢!并且,本店铺为大家提供各种类型的实用资料,如教案大全、书信范文、述职报告、合同范本、工作总结、演讲稿、心得体会、作文大全、工作计划、其他资料等等,想了解不同资料格式和写法,敬请关注!Download tips: This document is carefully compiled by this editor.I hope that after you download it, it can help you solve practical problems. The document can be customized and modified after downloading, please adjust and use it according to actual needs, thank you!Moreover, our store provides various types of practical materials for everyone, such as lesson plans, letter templates, job reports, contract templates, work summaries, speeches, reflections, essay summaries, work plans, and other materials. If you want to learn about different data formats and writing methods, please stay tuned!高一地理必修二第二章知识点笔记本店铺为各位同学整理了《高一地理必修二第二章知识点笔记》,希望对你的学习有所帮助!1.高一地理必修二第二章知识点笔记篇一1.四季划分依据是昼夜长短和正午太阳高度的变化的变化。
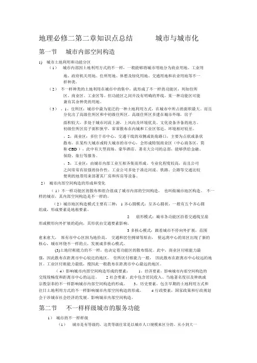
城市与城市化第一节城市内部空间结构一、城市功能区1、功能区的形成:不同类型的土地利用在城市里的集中,形成了不同的功能区。
2、功能区的特点:A功能区之间无明确的界限................,可能兼有其他类......B某功能区以某种土地利用方式为主型的用地....。
3、城市中常见的功能区:(1)住宅区:A地位——城市中最为广泛的一种土地利用方式.............,占据城市空间的40%——60%。
B分化——中高级住宅,多建在城市外缘,环境优美............,面积大,配套方便生活的公共设施。
(环境优美可能:地势较高,位于河流较上游,盛行风向的上风向,临近林地或公园绿地,近文化区,离工业区远等)低级住宅,多分布在内城和工业区附近............,环境较差,面积狭小,拥挤密集。
(2)商业区:A位置——多位于市中心、交通干线两侧、街角路口处..................。
B形态——呈点状或条状分布。
C中心商务区——一些大城市和特大城市的市中心,是商业中心和服务中心。
D商业区多位于市中心的原因——接近最大的消费人群,交通便利..............。
(3)工业区:(特点:工业企业专业化程度较高,它们之间往往有很强的协作性)布局:A往往寻求近河流、铁路、公路等交通便捷的地带——工业生产过程有大量的运输需求。
B向市区外缘迁移——随工业发展到一定规模和第三产业的兴起,市中心用地紧张、交通拥挤、环境污染等问题日渐突出,为了降低成本,保护环境,市区工厂纷纷向外搬迁。
二、城市内部空间结构1、概念:城市中,不同功能区的分布和组合构成了城市内部的空间结构(城市地域结构)。
有三种模式——同心圆、扇形、多核心模式。
2、形成因素:A经济因素(主要因素)—影响地租高低的因素主要有交通便捷度和距离市中心远近两方面................。
(一般穿过的道路越多或距交通干线越近,土地租金越高;距市中心越近,土地租金也越高)B社会因素(收入、知名度、种族或宗教团体) C历史因素 D行政因素3变化:早期,各类功能用地混杂,无明确的功能分异。
地理必修二第二章知识点总结
地理必修二第二章主要介绍了地球的运动和地理经纬度等知识点,下面将对这些知识点进行总结。
首先,地球的自转是指地球绕自身轴线旋转的运动。
地球自转的方向是从西向东,自转速度不同,赤道地区最快,极地地区最慢。
地球自转产生的现象有日出、日落、昼夜交替等。
其次,地球的公转是指地球绕太阳轨道运动的现象。
地球的公转轨道是椭圆形的,公转速度也是不均匀的。
地球公转产生的现象有四季变化、昼长夜短、日照时间等。
再次,地理经纬度是地球表面上用来表示地理位置的坐标系统。
经度是指东西方向上的角度,0度经线为本初子午线,东经为正,西经为负。
纬度是指南北方向上的角度,赤道为0度纬线,南纬为负,北纬为正。
此外,地球的倾斜轴和公转轨道的椭圆形是导致地球季节变化的原因。
地球的倾斜轴使得不同地区在不同时间受到的太阳辐射量不同,从而产生了四季变化。
最后,了解了这些知识点后,我们对地球运动的规律和地理位置的表示有了更深入的理解。
这些知识不仅帮助我们更好地认识地球,还能够帮助我们预测天气、农业生产等方面的工作。
综上所述,地理必修二第二章所介绍的地球运动和地理经纬度知识点是地理学习中的基础知识,对于我们理解地球运行规律和地理位置表示具有重要意义。
希望同学们能够认真学习这些知识,加深对地球运动规律的理解,为将来的学习打下坚实的基础。
地理必修二第二章知识点总结城市与城市化第一节城市内部空间构造1)城市土地利用和功能分区(1)城市内部因土地利用方式的不一样,一般能够将城市用地分为商业用地、工业用地、政府机关用地、住所用地、休憩及绿化用地、交通用地和农业用地等不一样种类。
(2)不一样种类的土地利用在城市中的集中,就形成了不一样的功能区,列如住所区、商业区、工业区等。
但功能区之间并没有明确的界线。
某一种功能区可能兼有其余种类的用地。
(3),1,住所区:城市中最为宽泛的一种土地利用方式,在城市中所占的面积最大。
而且分化出了高级住所区和中初级住所区。
高级住所区多建在城市外缘,房子面积较大,多处于城市河流上游,上风向及环境优美、文化设备齐备的地方。
初级住所区房子面积狭窄,常常散布在内城和工业区邻近,环境相对较差。
,2,商业区:多位于市中心、交通干线的双侧或街角路口,主要为点状或条状散布,在某些大城市或特大城市的市中心,会形成特别商业区(中心商务区,简称 CBD ),此中有大型商场、豪华酒店、著名大公司的总部,能够供给金融、保险、旅行等服务。
,3,工业区:由城市内部工业互相齐集而形成。
专业化程度较高,而且公司之间常常有很强的协作性。
工业公司多处于凑近河流、铁路、公路等交通比较便利的地带用来部署其厂房和库房等设备。
2)城市内部空间构造的形成和变化( 1)不一样功能区的散布和组合组成了城市内部的空间构造,也叫做城市地区构造。
不一样的城市,其内部空间构造是不一样的。
(2)城市地区构造模式主要有三种: 1 齐心圆模式:呈齐心圆状,一般有五个齐心圆组成,形成要素是地租要素。
2扇形模式:城市各功能区沿着交通线呈扇形或楔形向外扩展的趋向,其形状由交通要素影响。
3 多核心模式:跟着城市不停向外扩展,范围愈来愈大,原有市中心区因为地价高、交通和居住拥堵等原由,使远离中心的郊区出现了新的核心,城市环绕不一样的点,发展成多核心模式。
(3)土地付租能力的不一样,也决定着功能区的散布情况。
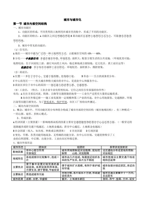
第二章知识点总结2.1 城乡空间结构1.城乡土地利用类型:农用地、建设用地、未利用地2.城乡土地利用差异:城市:以建设用地为主,反映的是城镇布局形态和空间功能差异乡村:以农业用地为主,反映农业生产布局、农村居民点以及相关设施的分布状况3.城市主要功能分区:住宅区(居住区)、商业区、工业区4.城市主要功能区特点:城市功能区形态特征位置区位需求居住区集聚成团块状,占地面积大,是城市最基本功能区,工业革命后出现分化出现中高级住宅区与低级住宅区;位置上中高级住宅区与低级住宅区背向发展中高级住宅区城市的外缘,与高坡、文化区联系①购物方便②便于上下班低级住宅区内城、工业区附近,与低地、工业区联系商业区占地面积小,呈点状或条状经济活动最为繁忙;人口数量昼夜差别市中心、交通干线两侧、街角路口①交通便捷(交通最优原则)大;建筑物高大稠密;内部有明显的分区②接近消费人群(市场最优原则)工业区集聚成片不断向市区外缘移动,并趋向于沿主要交通干线分布市区外缘、交通干线两侧①降低成本(地价)②保护城市环境③原料、产品运输5.城市三大功能区的判断方法:①看面积:住宅区面积最大,其次是工业区,商业区面积最小;②看距市中心远近:一般情况下,距离市中心由近及远依次为商业区、住宅区、工业区;③看形态:商业区一般呈点状、条状,住宅区和工业区一般呈片状;④看人口变化:商业区昼夜人口差别最大,白天人口多,晚上人口少;住宅区与商业区变化相反;工业区人口昼夜差别最小;⑤看建筑物密度:商业区建筑物高大稠密,住宅区次之,工业区建筑物密度最小;6.影响地租高低的主要因素:①交通通达度;②距市中心远近7.城市功能区合理布局的基本方法:(1)工业区和居住区之间有便利的交通,也应设置防护林带。
①合理安排工业用地的位置,减少对生活居住区的污染,基本原则:②基本无污染的技术密集型和劳动密集型行业可以布局在城内居民区。
③用地规模大、对空气有轻度污染的工业可以布局在城市边缘或近郊区。
高一地理必修二第二章笔记(实用版)编制人:__审核人:__审批人:__编制单位:__编制时间:__年__月__日序言下载提示:该文档是本店铺精心编制而成的,希望大家下载后,能够帮助大家解决实际问题。
文档下载后可定制修改,请根据实际需要进行调整和使用,谢谢!并且,本店铺为大家提供各种类型的实用资料,如教案大全、书信范文、述职报告、合同范本、工作总结、演讲稿、心得体会、作文大全、工作计划、其他资料等等,想了解不同资料格式和写法,敬请关注!Download tips: This document is carefully compiled by this editor.I hope that after you download it, it can help you solve practical problems. The document can be customized and modified after downloading, please adjust and use it according to actual needs, thank you!Moreover, our store provides various types of practical materials for everyone, such as lesson plans, letter templates, job reports, contract templates, work summaries, speeches, reflections, essay summaries, work plans, and other materials. If you want to learn about different data formats and writing methods, please stay tuned!高一地理必修二第二章笔记本店铺为各位同学整理了《高一地理必修二第二章笔记》,希望对你的学习有所帮助!1.高一地理必修二第二章笔记篇一1.经度的递变:向东度数增大为东经度,向西度数增大为西经度。
高中地理必修二第二章第二节《城镇化》知识点总结思路分析:知识点总结:一、城镇化的意义1.概念:也称城市化,一般是指乡村人口向城镇地区集聚和乡村地区转变为城镇地区的过程。
2.标志(1)城镇人口增加。
(2)城镇人口占总人口的比例上升——衡量城镇化水平的最重要指标。
(3)城镇建设用地规模扩大。
3.城镇化的意义(1)促进区域经济增长。
(2)提高资源利用效率。
(3)改善城乡居住环境。
(4)增强区域社会和谐。
二、世界城镇化进程1.城镇化的时间差异18世纪中叶之前:世界城镇人口占总人口的比例很低,不到2%18世纪中叶开始:工业革命,城镇化开始加快发展。
20世纪以来:世界城镇人口占总人口的比例迅速上升2.城镇化的地区差异(1)发达国家:起步早,城镇化水平高,出现了与城镇化过程相反的人口流动现象。
(2)发展中国家:起步晚,城镇化水平低,发展速度快。
发达国家和发展中国家城镇化差异明显,具体如下所示。
3.城镇化过程城镇化初期→郊区城镇化→逆城镇化→再城镇化(1)城镇化初期:人口由乡村向城镇集聚,乡村地区转化为城镇地区的现象。
(2)郊区城镇化:由于市区人口激增,地价上涨,交通拥挤。
所以人口、产业由市区迁往郊区或郊区农业人口转化为非农业人口,城市规模扩大的现象。
(3)逆城镇化:由于中小城镇和乡村基础设施更加完善,环境优美,加上城中心居住环境相对变差,人口继续迁往郊区以及中小城镇和乡村,大城市人口出现负增长的现象。
(4)再城镇化:城镇中心区产业结构,交通、环境得到改善后,人口迁回市区的现象。
(5)其他城市化现象①超前城镇化:是指城镇化水平超过了社会经济发展水平,城镇基础设施落后的现象,如巴西、阿根廷。
②滞后城镇化:是指城镇化水平落后于社会经济发展水平的现象。
这种情况会导致城市劳动力不足、农村劳动力过剩,会制约社会经济的可持续发展。
4.城镇化的阶段和特点初期阶段:城镇化水平较低、发展速度慢。
主要分布在发展中国家。
中期阶段:城镇化水平较高、发展速度加快,同时城区发展问题也相继出现。
第二章知识点总结第一节城市内部空间结构二、城市内部的空间结构1、类型:________模式、________模式、_________模式2、影响因素:__________是主要因素,同时地租、工资水平、历史与文化、民族与宗教等因素也可以对其产生影响。
功能区形态特征位置住宅区占地面积____,是城市的主要职能质量上________与______住宅区的分化;位置上是背向发展高级住宅区城市_____,与高坡、文化区联系,配套设施完善,环境____低级住宅区位于内城、与低地工业区联系,配套设施缺乏,环境____ 商业区占地面积___,呈____状或____状经济活动最繁忙,人口数量昼夜差别大,建筑物高大稠密,内部有明显的分区市中心、__________两侧或___________.工业区集聚成片不断向_______迁移,沿主要交通干线分布分布靠近___________________等交通便捷处OA:_________ AB__________ BC__________3、空间结构的变化:随城市的发展而逐渐形成和变化。
第二节不同等级城市的服务功能一、城市的不同等级1、划分:①划分标准:___________规模②我国城市等级的划分:100万人口以上:_________;50万~100万人口:__________;20万~50万人口:_________;20万人口以下:__________。
例如石家庄;丰富的资源条件,例如大庆。
二、城市的等级体系第三节城市化一、概念、标志、意义1、概念:____________________________________就是城市化2、标志:①______________________②_______________________(衡量城市化水平高低的指标)③________________________3、意义:不仅带来________形态的变化,还带来_________、________、___________的巨大变化;是一个地区___________发展的必然结果,是_________进步的表现。
第二章城市与环境知识点2.1 城市空间结构●1、区位是指某一事物与其他事物的空间关系。
城市的区位分析:①城市的自然地理区位是指城市与周围的山脉、河流、湖泊、海洋等自然地理事物的空间关系。
自然因素影响结果原因实例地形平原大多数城市分布在平原地势平坦、土壤肥沃,便于农耕、交通、节省建设投资我国城市大多在第三阶梯高原热带地区城市多分布在高原上热带地区低地闷热,高原地区凉爽巴西利亚、墨西哥城山区城市沿河谷谷地或开阔低地分布地表相对平坦,水源丰富汾河、渭河、湟水谷底气候气候适宜城市主要分布在中低纬度沿海地区适度的降水、适中的气温湿润地区的城市比例高气候恶劣荒漠区、高寒区、湿热区的城市少降水或气温条件不适宜我国西北干旱区城市少河流供水城市常沿河分布城市需大量的生活用水和生产用水长江沿岸城市运输河运起点和终点处易形成城市货物在此集聚、运转赣州干支流交汇处易行成城市大量人流物流在此集聚、中转宜宾、重庆、武汉河口处易形成大城市河运、海运的转换处,人流、物流集散上海、广州军事防卫河流弯曲度较大处、河心岛处建城利用天然河面进行防卫巴黎②城市的经济地理区位:交通运输、矿产资源、旅游资源、商业贸易等③城市的政治文化地理区位:国家政策、外交、宗教、军事、科技教育等。
城市的空间分布特点:1)人口密集地区城镇数量多,在人流、物流集聚部位形成比较大的城市;2)沿河、沿湖、沿海地区城镇较多,河流交汇处或大的河流入海处,往往会形成比较大的城市;3)在交通运输枢纽处,往往会形成较大的城市;4)在历史文化胜地、著名旅游胜地、大规模的商品集散地和边境口岸可能形成较大的城市。
●2、城市土地利用:城市用地可分为商业用地、工业用地、住宅用地、政府机关用地、交通和其他公共事业用地、农业用地、休憩和绿化用地、水面等。
●3、城市功能分区:①住宅区:为城市居民提供休养生息的场所,是城市最基本的功能区。
②工业区:一般分布在城市外围,并沿主要交通干线分布。
地理必修二第二章知识点总结地理必修二第二章主要讲的是城市与城市化,你都理解那些知识点点了吗?接下来店铺为你整理了地理必修二第二章知识点总结,一起来看看吧。
地理必修二第二章知识点总结2.1城市内部空间结构1、城市形态的概念:城市占据一定的空间,有着特定的外部轮廓形态。
2、城市形态的类型:团块状条带状组团状分布地区平原地区沿铁路或河流、谷地等被迫延伸地形崎岖不平的丘陵山地举例我国的成都、合肥,美国的华盛顿兰州、洛阳、西宁、宜昌重庆3、城市土地利用的集聚效应同一种土地利用方式对用地空间和位置需求往往是相同的,这会导致同一种活动在城市空间上的集聚。
4、功能区之间并无明确的界线,某一种功能区以某种土地利用方式为主,可能兼有其他类型的用地。
5、功能区比较占用城市土地面积区位特点功能区特点住宅区城市中最广泛的土地利用方式(占40%~60%)低价较低,污染较少出现了中高级住宅区和低级住宅区的分化;两者背向发展商业区占用土地相对较少呈点状或条带状分布,常位于交通便捷的市中心、交通干线两侧或街角路口处经济活动频繁;建筑物高达稠密工业区一个城市通常有一个或多个工业区不断向市区外缘移动,趋向于沿主要交通干线分布专业化程度高,集聚性强,市区内部工业区相互聚集,形成成片的工业区6、城市地域结构模式:[记忆]同心圆模式、多核心模式、扇形模式7、经济因素是影响城市内部空间结构的主要因素,体现在各种活动的付租能力。
影响付租能力高低的因素主要有:交通的便捷程度,距离市中心的距离。
[理解记忆]8、各类土地利用付租能力随距离递减示意图[理解]9、影响城市内部空间结构的其他因素:[记忆](1) 收入的高低,导致住宅区的分化(2) 历史文化或经济方面的声誉(3) 种族或宗教团体(唐人街等)(4) 早期土地的利用方式影响10、城市内部空间结构随城市发展而逐渐形成和变化[理解]早期:功能区分异不明显,市中心以市场、交通等优势吸引工业聚集一定规模后:由于用地紧张、交通拥挤、环境污染等问题,工厂企业向外搬迁,城市内部空间结构发生变化。
高一地理必修二第二章知识点总结高一地理必修二第二章知识点总结高一地理必修二第二章知识点(一)1. 城市化的开始时间英国最早,开始于18世纪中叶,其次是美国,发展最快的时期是在20世纪初期,再次是日本,印度开始时间比巴西要早一点。
2. 从城市化水平上看,目前三个发达国家均处在城市化的后期阶段,巴西很明显地处在中期的加速阶段,印度由于城市化具有“滞后城市化”的特点,所以可以判断处于初期阶段。
3. 三个发达国家由于处在城市化后期的成熟阶段,所以城市化将减速,并会随着大城市的过度扩张,市中心区的居住环境渐趋恶化,城市居民陆续向外迁移:一些大城市中心区表现出衰落的迹象。
一部分商业和制造业由市中心区向边缘区迁移. 城市外围地带的人口显著增加,出现了比较多的卫星城和工业区。
4、两个发展国家农村剩余劳动力大量流入城市,给城市就业、基础设施建设和进一步发展造成很大压力。
工业生产和城市拓展对当地生态造成很大破坏,结果导致城市环境质量大幅度下降。
同时也会随着城市的发展,出现郊区城市化。
高一地理必修二第二章知识点(二)1、城市化的'一个很重要的标志就是农村人口迁移到城市转变为城市人口的过程,从人口迁移来看,推动城市化发展的动力不外乎推力和拉力。
推力是指那些使得人群离开乡村的因素,拉力是指那些吸引人群来到城市的因素。
2、由于生产力发展不平衡,在不同地区和同一地区的不同时期,推力和拉力的具体内容可能很不相同,其相互作用的结果也不一样。
3、主要的推力来自农村,如农村人口增长快,对土地压力大、农村收入低,社会服务短缺、农村受自然灾害影响大等。
主要的拉力因素来自城市,如城市就业机会多、城市社会福利保障程度高、文化设施齐全、城市交通便捷等。
但是也要看到对农村人口迁移到城市来说,农村也有拉力,如人们的乡情、故土难离等,城市也有推力,如陌生的城市环境、生活方式、住房、教育、政策等也会阻碍农村人口迁移到城市。
4、城市化的动力(1)社会经济的发展是促进城市化的主要动力,主要表现在三大产业的发展对城市化(2)历史上三次技术革命促进工业的发展,也促进了城市化进程高一地理必修二第二章知识点(三)城市化的意义(1)在城市化过程中,城市能够创造出比较多的就业机会,大量吸收农村剩余人口,有利于城市与乡村的交流,缩小城乡发展差距。
高中地理必修二知识点归纳总结大全
第一章:地球形状与地球运动
- 地球的形状及其证明方法
- 地球的自转与公转
- 地球倾斜与昼夜变化、季节变化的关系
第二章:地理坐标与地球时区
- 地理坐标与经纬度的表示方法
- 世界标准时间及地球时区的划分
第三章:地球的内部
- 地球的构造与内部圈层分布
- 陆地构造运动与地震活动
- 地壳演化与板块构造理论
第四章:地球的外部
- 大气圈的组成与性质
- 气候与气象的关系
- 地表水循环与地下水资源
第五章:人口与城市
- 人口与资源环境的关系
- 人口变动与人口问题
- 城市发展的问题与对策
第六章:农业和工业
- 中国农业农村经济的特点- 工业的种类与分布
- 工业化进程与环境保护
第七章:交通与通信
- 陆上、水上、空中运输方式- 交通网络的建设与发展
- 通信技术与信息时代
第八章:地球与地图
- 地球与地图的关系
- 地图的种类与使用
- 地理信息系统的应用与发展
以上是高中地理必修二的知识点归纳总结,希望对你有所帮助。
地理必修二第二章知识点总结一、地球与地图1. 地球的形状与运动- 地球的形状:近似椭球体- 地球的运动:自转与公转- 自转的影响:昼夜更替、时差- 公转的影响:季节变化、气候差异2. 地图的基本概念- 地图的定义:表示地球表面特征的图- 地图的分类:自然地图、社会经济地图- 比例尺:地图上的距离与实际距离的比值- 地图投影:将三维地球表面转换为二维地图的方法3. 地图的阅读与解读- 地图符号:表示特定地理要素的图形- 地图注记:地图上的说明文字- 地图的定向:通过罗盘、经纬网等确定方向- 地图的应用:导航、规划、研究等二、自然地理1. 大气与气候- 大气组成:氮气、氧气、其他气体和悬浮颗粒- 大气层结构:对流层、平流层、中间层、热层- 气候类型:热带、温带、寒带气候- 气候变化:长期气候趋势、季节性变化2. 水文循环- 水文循环过程:蒸发、凝结、降水、径流 - 河流系统:源头、流域、河流分级- 湖泊与地下水:形成与分布- 水资源的重要性与保护3. 地貌学- 地貌的形成:内力作用与外力作用- 主要地貌类型:山脉、平原、高原、盆地 - 地貌与人类活动:土地利用、城市规划 - 地质灾害:地震、滑坡、泥石流三、人文地理1. 人口与城市- 人口分布:世界人口稠密区与稀疏区- 人口迁移:原因、类型、影响- 城市化:城市发展、城市问题- 人口政策:计划生育、移民政策2. 经济地理- 农业地理:农业类型、农业布局- 工业地理:工业区位因素、工业分布- 交通运输:交通网络、运输方式- 区域发展:发展不平衡、区域合作3. 文化地理- 文化景观:语言、宗教、习俗- 文化扩散:文化传播方式、文化融合- 旅游地理:旅游资源、旅游规划- 文化保护与传承:非物质文化遗产请注意,上述内容仅为一个大致的框架,具体的知识点总结应根据实际教材内容进行详细填充和调整。
您可以根据需要添加或删除某些部分,以确保文档内容的准确性和完整性。
在Word文档中,您可以使用标题、子标题、列表和表格等格式化工具来增强文档的可读性和专业性。
AHA12GAGGAGAGGAFFFFAFAF一、城市土地利用和功能分区1.城市土地利用类型一般分为商业用地、工业用地、政府机关用地、住宅用地等不同类型。
2.城市功能分区(1)形成:因同一种土地利用方式对用地空间和位置需求相同,导致同一类活动在城市空间上集聚。
(2)主要类型及其分布AHA12GAGGAGAGGAFFFFAFAF方式为主,可能兼有其他类型的用地。
特别提示:(1)高级住宅区房价较高,但并不是布局在地租最高的城市中心区域,而是布局在环境优美、交通便捷的城市外围,与低级住宅区呈背向发展的趋势。
(2)根据市场最优原则,商业中心往往分布在城市中心地区,但并非所有城市的中心地区都是商业区,如北京的市中心是行政区。
二、城市内部空间结构的形成和变化1.含义城市中不同功能区的分布和组合构成了城市内部的空间结构,也叫做城市地域结构。
2.形成因素AHA12GAGGAGAGGAFFFFAFAFAHA12GAGGAGAGGAFFFFAFAF(1)经济因素⎩⎨⎧地租的高低⎩⎪⎨⎪⎧距离 的远近不同功能活动的付租能力(2)社会因素:收入、知名度、种族或宗教等。
(3)历史因素:早期的土地利用方式对日后功能分区有深远影响。
3.形成和变化随着城市的发展而逐渐形成和变化。
三、不同等级城市的服务功能1.城市等级与城市服务功能之间的关系2.城市等级体系特征(1)不同等级的城市数目和相互距离是不同的。
特别提示:相邻同级别的两个城市服务范围会出现交错,在交错区内,由于消费者的消费习惯、消费观念不同或交通通达度不同,不同消费者会选择不同的城市消费。
AHA12GAGGAGAGGAFFFFAFAF一、城市土地利用和主要功能区不同类型的土地利用在城市里的集中,形成了不同的功能区。
三大功能区的形态、特征及位置具体分析如下。
工业区AHA12GAGGAGAGGAFFFFAFAFAHA12GAGGAGAGGAFFFFAFAF1.距市中心远近与市中心的距离不同,土地租金不同,存在的经济活动也各不相同,如下表所示。
(2)其他因素:政策、文化、环境等。
地租水平市中心处地租最高,沿交通线向外地租逐渐下降,在道路交会处又有所上升,形成地租次高峰中心,随后向外又继续下降。
(2)其他因素四、城市功能区的合理布局1.城市功能区合理布局的方法在合理布置功能区时要考虑很多因素,在合理协调工业用地和居住用地之间的关系时,要注意以下几个方面(如下图)。
(1)工业区和居住区之间有便利的交通。
城镇化水平不断提高,随时间的变化可以表示为一条稍被拉平的“S”形曲线。
(2)空间差异(2)对社会环境的不利影响【图表特征】城市化进程示意图是通过对城市发展过程中不同阶段的特征描述,展示城市发展形成过程的图示,主要考查同一地区城市发展的不同阶段及不同地区城市化的差异。
从城市化表现的三个方面看,城市化进程示意图有以下几种类型。
图1 江苏省和贵州省三个年份城市化水平统计图图2 安徽省1985~2010年就业结构与城镇人口比重变化图3 1970~2008年波士华城市带五个大城市中心城区人口增长率变化和城市带人口增长率曲线示意图【判读方法】1.读图名,明确图像内容如图1为江苏省和贵州省三个年份城市化水平统计图。
2.读纵、横坐标,明确图像含义如图1纵坐标为城市化水平,横坐标为江苏、贵州两省,其图像含义为两省的城市化水平比较。
图2纵坐标分别代表就业比重和城镇人口比重,横坐标代表年份,其图像含义为安徽省不同年份的就业比重和城镇人口比重变化。
3.读图例,明确各图例的含义4.读数值,判断城市化水平高低和城市化发展阶段从柱状图、折线图中的数值判断城市化水平高低和所处的发展阶段,初期阶段城市化水平一般小于30%,中期阶段介于30%~70%之间,后期阶段一般大于70%。
如图1的城市人口比重,2010年江苏省为60%左右,贵州省为35%左右,大致为城市化发展的中期阶段。
5.读变化幅度,判断城市化速度快慢根据柱状图变幅大小判断城市化速度快慢。
如图1中江苏省1990~2000年城市化速度快于2000~2010年。
新高中地理必修二 Unit2 单元知识点归纳本文档将归纳新高中地理必修二 Unit2 单元的知识点。
以下是每个知识点的简要概述。
1. 地球与地理坐标- 地球的形状和大小:- 地球是近似球体,由于旋转导致赤道稍微扩大,极地稍微压扁,使其不完全是规则的球体。
- 地球的平均半径为6371千米,赤道半径稍大于极半径。
- 地球的自转和公转:- 自转指地球绕自身轴心的旋转运动,自转周期为24小时。
- 公转指地球绕太阳运行的轨迹,公转周期为一年。
- 地理坐标:- 地理坐标用于描述地球上的任意位置。
- 地理坐标系统包括经度和纬度两个坐标。
- 经线和纬线:- 经线是连接地球南北两极的虚拟线,用于表示位置的东西方向。
- 纬线是环绕地球的虚拟线,用于表示位置的南北方向。
- 地球上的经线和纬线形成了一个网格系统,方便定位位置。
2. 地球的运动与季节变化- 地球的倾斜轴:- 地球的轴线与公转轨道平面倾斜23.5度。
- 地球的倾斜轴导致了不同季节的交替变化。
- 季节变化的原因:- 地球公转轨道上不同季节地球与太阳的距离变化不大,主要影响是由地轴倾斜导致的。
- 在夏至时,太阳直射南回归线,南半球夏季,北半球冬季。
- 在冬至时,太阳直射北回归线,南半球冬季,北半球夏季。
- 在春、秋分时,太阳直射赤道,南北半球均春秋季。
- 不同季节的特点:- 夏季:白昼时间长,太阳高度角较大,天气较热。
- 冬季:白昼时间短,太阳高度角较小,天气较冷。
- 春、秋季:白昼时间与黑夜时间相等,太阳高度角适中,天气温和。
3. 地理格网与地理定位- 地理格网:- 地理格网是用于表达地球上任意点位置的网格系统。
- 地理格网分为经线和纬线交汇的网格,以确定地球上的特定位置。
- 地理定位系统 (GPS):- GPS是一种利用卫星定位原理,能够确定地球上特定点位置的系统。
- GPS接收器通过接收多颗卫星的信号,计算出所在位置的经纬度坐标。
以上是新高中地理必修二 Unit2 单元的知识点概述。
地理高中必修二第二章知识点地理是世界或某一地区的自然环境(山川、气候等)及社会要素的统称。
“地理”一词最早见于中国《易经》。
古代的地理学主要探究关于地球形态、大小有关的测量方法,下面我给大家共享一些地理中学必修二其次章学问点,盼望能够协助大家,欢送阅读!地理中学必修二其次章学问1一、城市的空间构造1、城市功能分区——一样的城市用地类型发生集聚(1)商业区:位于城市中心、交通干线两侧—交通便利,通信兴旺,人流量大;付租实力强。
★中心商务区(CBD):建筑密集、高楼林立、交通便捷——面积有限,但需求量大。
(2)工业区:一般分布在城市边缘,交通便利,大多有河流或铁路、马路经过。
(3)住宅区:是城市最广泛的土地利用方式。
(4)文化区:一般要求环境美丽,远离工业区和商业区。
城市建立要留意爱护文物古迹。
2、城市地域功能分区形成的缘由:历史因素、经济因素、社会因素、行政因素。
3、城市规模与地域构造、效劳范围(1)城市规模:小城市,中等城市,大城市,特大城市。
(2)城市地域构造模式:同心圆模式,扇形模式,多核心模式。
(3)小城市:地域构造的分化不明显,供应的效劳种类少、级别低,效劳范围小。
大城市:地域构造的分化明显,供应的效劳种类多、级别高,效劳范围大。
二、影响城市的区位因素(一)、自然方面1、地形——平原地区城市密度大(热带地区的城市分布在高原上是因为气候更凉快)。
2、气候——气候暖和潮湿的地区城市密度大(温带、沿海地区)。
3、河流——河流的供水和运输功能确定城市区位(两江交汇处,过河点,河口)。
(二)社会经济方面1、资源:克拉玛依(石油)、伯明翰(煤)、攀枝花(铁)、约翰内斯堡(黄金)。
2、交通条件:沿海、沿江、沿铁路途、沿高速马路可以形成城市轴线。
北方城市大都在大道集合处。
★交通线的改变,会给城市开展带来影响。
(如扬州:运输河通航时—兴,运输河淤塞后—衰)。
3、政治(如行政中心)、军事防卫、宗教、科技、旅游等也能促进城市的形成和壮大。
一、城市土地利用和功能分区 1.城市土地利用类型一般分为商业用地、工业用地、政府机关用地、住宅用地等不同类型。
2.城市功能分区(1)形成:因同一种土地利用方式对用地空间和位置需求相同,导致同一类活动在城市空间上集聚。
(2(3用地。
特别提示:(1)高级住宅区房价较高,但并不是布局在地租最高的城市中心区域,而是布局在环境优美、交通便捷的城市外围,与低级住宅区呈背向发展的趋势。
(2)根据市场最优原则,商业中心往往分布在城市中心地区,但并非所有城市的中心地区都是商业区,如北京的市中心是行政区。
二、城市内部空间结构的形成和变化 1.含义城市中不同功能区的分布和组合构成了城市内部的空间结构,也叫做城市地域结构。
2.形成因素(1)经济因素⎩⎨⎧地租的高低⎩⎪⎨⎪⎧距离 的远近不同功能活动的付租能力(2)社会因素:收入、知名度、种族或宗教等。
(3)历史因素:早期的土地利用方式对日后功能分区有深远影响。
3.形成和变化随着城市的发展而逐渐形成和变化。
三、不同等级城市的服务功能1.城市等级与城市服务功能之间的关系2.城市等级体系特征(1(2特别提示:相邻同级别的两个城市服务范围会出现交错,在交错区内,由于消费者的消费习惯、消费观念不同或交通通达度不同,不同消费者会选择不同的城市消费。
一、城市土地利用和主要功能区不同类型的土地利用在城市里的集中,形成了不同的功能区。
三大功能区的形态、特征1.距市中心远近交通通达性越好,土地价格或地租越高;通达性越差,土地价格或地租越低。
城市不同区位土地的通达度不同,地租高低也就相应地存在差异,因而形成不同的功能区。
方法技巧:用关联图记忆城市功能分区和影响因素城市功能区的合理布局城市功能区合理布局的方法合理布局城市功能区(主要是住宅区与工业区),主要考虑以下四个方面。
第一,协调工业用地、住宅用地和交通用地,既要保证工业用地和住宅用地内部的交通联系,又要在两者之间布置便利的交通,以方便两者之间的联系。
第二,合理布局住宅用地、工业用地的相对位置,可减少污染物对城市环境的污染。
污染企业要布局在城市外围,并注意与盛行风和河流的关系。
如有大气污染的企业要布局在常年盛行风的下风向或最小风频的上风向(如在季风区,则布局在垂直于盛行风向的郊外)。
有水污染的企业,一定要布局在流经城市河流的下游。
第三,工业区与住宅区之间要有卫生防护带,带内可植树造林,安排一些非公用建筑物,如仓库等。
这样既可对住宅区起到防护作用,又可增加绿地面积,改善城市环境。
第四,各功能区之间要留有发展的余地,目的是应对一些预想不到的情况,使各功能区有足够的“弹性”。
第2讲 城市化一、城市化1.含义:人口向城镇集聚和城市范围不断扩大、乡村变为城镇的过程。
2.驱动力⎩⎪⎨⎪⎧(使得人群离开乡村的因素)(吸引人群来到城市的因素)3.衡量指标:常用城市人口占总人口的比重来表示。
4.意义(1)带来了聚落形态的变化。
(2)带来了生产方式、生活方式、价值观念等的巨大变化。
(3)区域社会经济发展的必然结果,社会进步的表现。
特别关注:对城市化的理解不能仅局限于农村人口向城市地区集中,还应该认识到乡村地区变为城市地区也是城市化。
二、世界城市化的进程12(1)大部分发达国家:处于城市化的C 阶段。
(2)大部分发展中国家:处于城市化的A 或B 阶段。
三、城市化对地理环境的影响 1.影响(1)有利:合理的城市化可以改善环境。
(2)不利:过快的城市化会使城市环境质量下降,甚至出现环境污染问题。
2.生态城市建设(1)发展低污染的节能 建筑和绿色交通,减少城市各类活动对环境的污染。
(2)使城市景观尽可能与自然景观保持协调,建立一种良性循环。
灵犀一点:城市化不仅对自然地理环境存在双重影响,而且对人文地理环境也产生重要影响,如对土地利用方式、居民类型及从事产业、信息和交通通达度、文化观念等都会产生影响。
一、世界城市化进程的差异 1.城市化进程的时间差异从世界各国的城市化进程来看,城市化水平随时间的变化可表示为一条稍被拉平的“S”形曲线。
如下图所示。
2.发达国家和发展中国家城市化水平比较社会经济发展水平的差异直接导致城市化的地区差异。
一般来说,经济越发达的地区,城市化水平越高;反之越低。
城市化在发达国家和发展中国家表现出不同的进程。
特别关注:城市化水平高低与城市化速度快慢的区别前者主要由城市人口占总人口的比重反映,百分比越高,表明城市化水平越高;后者表示某一时间段城市化水平变化的大小。
发达国家城市化水平高,城市化速度慢;而发展中国家虽然城市化速度快,但城市化水平仍然低于发达国家。
逆城市化与再城市化规律总结郊区城市化、逆城市化、再城市化的区别(1)郊区城市化:指城市表现为人口、工业、商业等先后从城市中心向郊区迁移,中心区人口绝对数量下降的现象。
(2)逆城市化:指城市人口向乡村和小城镇迁移的现象。
(3)再城市化:发达国家针对大城市郊区化、逆城市化带来的问题,采取各种措施,防止大城市中心区继续萎缩,并实施了一系列城市复兴计划,使大城市出现再城市化的现象。
【知识要点梳理】本章知识点逻辑联系:城市内部空间结构1、城市形态的概念:[记忆]城市占据一定的空间,有着特定的外部轮廓形态。
3、城市土地利用的集聚效应[理解]同一种土地利用方式对用地空间和位置需求往往是相同的,这会导致同一种活动在城市空间上的集聚。
4、功能区之间并无明确的界线,某一种功能区以某种土地利用方式为主,可能兼有其他类型的用地。
[记忆]5、功能区比较[理解记忆]6、城市地域结构模式:[记忆]同心圆模式、多核心模式、扇形模式7、经济因素是影响城市内部空间结构的主要因素,体现在各种活动的付租能力。
影响付租能力高低的因素主要有:交通的便捷程度,距离市中心的距离。
[理解记忆]8、各类土地利用付租能力随距离递减示意图[理解]商业的付租能力受市中心距离的影响最大工业的付租能力受市中心距离的影响最小OA商业付租能力最强AB住宅付租能力最强BC工业付租能力最强9、影响城市内部空间结构的其他因素:[记忆](1)收入的高低,导致住宅区的分化(2)历史文化或经济方面的声誉(3)种族或宗教团体(唐人街等)(4)早期土地的利用方式影响10、城市内部空间结构随城市发展而逐渐形成和变化[理解]早期:功能区分异不明显,市中心以市场、交通等优势吸引工业聚集一定规模后:由于用地紧张、交通拥挤、环境污染等问题,工厂企业向外搬迁,城市内部空间结构发生变化。
不同等级城市的服务功能1、城市等级划分及依据:[记忆]城市等级一般分为:集镇、城市、大城市、特大城市我国的划分:特大城市(100万以上)、大城市(50~100万)、中等城市(20~50万)、小城市(20万以下)、以下为县城、建制镇等依据:城市人口规模2、城市等级与服务范围的关系[理解]城市等级低,服务种类少,服务范围比较小;城市等级高,服务种类多,服务范围比较大。
3、上海城市等级和服务范围变化的影响因素[理解记忆](1)上海位于我国南北海岸线的中点以及长江的出海口(2)上海市有发达的铁路网,使得上海有充足的原材料、劳动力、农产品以及巨大的市场(3)上海位于长江三角洲,地形平坦开阔。
4、城市等级体系:[记忆]城市的服务种类、服务范围是与城市的等级相对应的,在同一个区域中,城市的空间分布也与城市的等级密切相关,这些不同级别的城市空姐组合,构成了一个地区的城市等级系统。
5、城市等级与城市数目、相互距离的关系[理解]等级较高的城市数目较少,相距较远;等级较低的城市数目较多,相距较近。
(德国南部为例)6、中心地理论[理解]前提:环境几乎一样的平原地区,人口分布均匀,区域的运输条件一致分离的圆形服务范围相切的服务范围六边形的服务范围(1)每一个高等级城市周围总是分布有多个等级较低的城市(次一级的城市在高一级城市六边形服务范围的六个顶点上)(2)每一个高等级城市服务范围包含了多个等级低的城市服务范围(3)不同等级城市的服务范围是层层嵌套的城市化1、城市化的含义[理解](1)土地的城市化(乡村用地变为城市用地)(2)人口的城市化(乡村人口变为城市人口)(3)一个城市等级提升的过程(4)一个区域城市等级体系形成的过程2、人口向城市迁移的动力:[记忆]推力:人口增长快对土地压力大,自然灾害,收入低、社会服务短缺动力:就业机会多,社会福利保障程度高,文化设施全,交通便利3、衡量城市化水平的标志:城市人口占总人口的比重[记忆]4、城市化的意义:[记忆](1)城市市区域发展的经济中心,能够带动区域经济发展,而区域经济水平的提高又促进城市的发展(2)促使聚落形态、生产方式、生活方式、价值观念等的变化5、世界城市化的进程[理解记忆]6、发展中国家和发达国家城市化比较发展中国家:起步晚,发展快;水平低;发展不合理(出现畸形发展);处于初期和中期阶段发达国家:起步早;水平高;出现逆城市化现象;处于后期阶段(1)在城市建设中,要发展低污染的节能建筑和绿色交通,减少环境污染(2)使城市景观尽可能与山、河、湖、海、植被等自然景观保持协调,建立一种良性循环(“天人合一”)[注意] 1.城市土地利用、城市功能分区、城市的空间结构三概念的区别和联系2.中心商务区与城市中心位置中心商务区是城市的商业核心地区,一般位于交通便捷、人口密集的市中心,但在有些城市例如北京的市中心是行政区,又如多核心模式的城市,其中心商务区就不位于市中心位置。
值得注意的是中心商务区是商业核心地区。
探究影响城市空间结构的经济因素1.经济因素是影响城市功能区分化的主要因素,其中土地地租的高低在经济因素中又占据主要地位,影响地租高低的因素主要是距离市中心远近和交通便捷程度两个方面,具体分析如下:(1)距市中心远近城市地价随距市中心的距离增大而递减,每一块土地用于哪一种活动,主要取决于各种活动愿意付出地租的高低。
(2)交通通达度与城市功能用地类型的关系。
交通通达度越好,土地价格或地租越高;交通通达度越差,土地价格或地租越低。
具体如下所示:①市中心(O处):因有多条道路穿过,通达度最高,故地租最高,形成地租最高峰。
②从市中心延伸出来的主要公路(如OA、OB、OC、OD、OE、OF)两旁、公路交会处(如图中A、B、C、D、E、F处):通达度高,地租高,形成地租次高峰。
③城市外环路及公路干线两侧(如图中G点):通达度较高,地租较高。
④远离公路区或城市外缘(如图中M处):通达度较低,地租较低。
综合付租能力和地租两方面因素,一般在地租最高的市中心、地租次高的道路相交处形成了商业区;在地租较高的道路两侧形成了住宅区;在地租较低的其他地方则形成了工业区。
探究城市等级1.城市等级、城市职能、服务范围、城市数目之间的关系探究城市六边形服务范围的嵌套规律及应用1.六边形服务网络级中心地的服务范围有围绕中心地呈正六边形分布的趋势,中心地位于六边形服务范围的正中间。