起重机安装施工表格模板
- 格式:doc
- 大小:407.50 KB
- 文档页数:33
起重机安装工作见证表1. 项目简介本次起重机安装工作是在某新建物流园区进行的,涉及到三台起重机的安装,分别为50吨、75吨、100吨。
本项目的目标是在建成后的物流园区内为企业提供起重作业服务,同时也可以作为临时租赁业务。
2. 见证人员见证员:XXX监理单位:XXX3. 安装时间起重机安装工作于XX年XX月XX日至XX月XX日进行,历时XX天。
4. 安装过程及见证情况4.1 基础施工在安装起重机前,需要进行基础施工。
首先需要测量安装位置,然后挖掘基坑,按照设计图纸进行混凝土浇注。
在此过程中,见证员认真记录了浇注混凝土的比例、混凝土坍落度等信息。
4.2 起重机安装安装起重机前,需要将各个部件组装好。
一般情况下,起重机主要由大臂、小车、吊钩等部件组装而成。
在组装过程中,见证员认真核对了零部件的型号、规格、数量等信息,保证了各个部件的正常装配。
在起重机各部件安装完毕后,还需要进行吊装。
在此过程中,监理单位对起重机的吊装高度、速度、重量等参数进行了详细记录,并进行了多方位监督。
同时,见证员也进行了仔细核对。
4.3 试运行在安装完毕后,还需要进行试运行。
在试运行过程中,起重机运转状态和各项指标需要进行测量和记录。
见证员针对测量结果进行了详实记录,并进行了核对。
5. 安装质量按照相关标准,本次起重机安装工作达到了规定的标准和质量要求,各项指标均符合要求。
6. 其他在安装过程中,安全是首要考虑因素。
所有安装工作都在严格遵守安全规则的情况下进行,未发生任何安全事故。
同时,各项工作也在规定的时间内按照计划完成。
7.通过本次见证,项目的起重机安装工作达到了规定的标准和质量要求,同时也保证了施工过程中的安全。
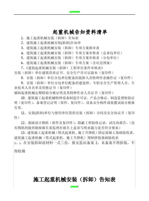
起重机械告知资料清单1、施工起重机械安装(拆卸)告知表2、建筑施工起重机械安装(拆卸)告知单3、建筑施工起重机械安装(拆卸)专项方案报审表4、建筑施工起重机械安装(拆卸)专项方案审核表(总承包单位)5、建筑施工起重机械安装(拆卸)专项方案审核表(分包单位)6、建筑施工起重机械安装(拆卸)专项方案(含应急预案)7、《建筑起重机械安装(拆卸)工程单位条件审核表》安装(拆卸)单位建筑资质证书、安全生产许可证副本(复印件)8、安装(拆卸)单位分包单位配备得装拆人员特种作业操作证(复印件)9、安装(拆卸)单位分包单位配备得建造师、专职安全生产管理人员、专业技术人员名单及资格证书(复印件)辅助起重机械定期检验合格证明及其特种作业人员证书(复印件)10、建筑施工起重机械特种设备制造许可证、产品合格证、制造监督检验证明(复印件),备案登记证明(原件、复印件)、设备安全构件或装置试验合格报告等。
11、安装(拆卸)单位与使用单位签得安装(拆卸)合同及安全协议书(复印件)12、基础设计图纸(原件及复印件),隐蔽工程验收记录、试压块报告,(没有图纸得提供勘探报告需监理在报告上盖章写明承载力就是否符合要求)13、建筑施工起重机械(塔式起重机、施工升降机)固定混凝土基础验收表、建筑施工起重机械(塔式起重机、施工升降机)预制拼装基础验收表表8、1、3 建筑施工起重机械安装(拆卸)告知单表8、1、4 建筑施工起重机械安装(拆卸)专项方案报审表工程名称:表8、1、5 建筑施工起重机械安装(拆卸)专项方案审核表(总承包单位)表8、1、6 建筑施工起重机械安装(拆卸)专项方案审核表表8、1、7 建筑施工起重机械安装(拆卸)单位条件审核表表8、1、8、2-1 建筑施工起重机械(施工升降机)基础验收表起重机械挂牌资料清单1、《建筑施工起重机械安装(拆卸)专项方案报审表》、《建筑施工起重机械安装(拆卸)专项方案审核表》(总承包单位、分包单位)及安装(拆卸)方案、安全应急预案、建筑起重机械安全管理制度。
电动桥式起重机、龙门起重机、电葫芦安装工程质量检验评定表机表03项目技术负责人:质量检查员:班组长:制表人:年月日(主要操作者)通用桥式起重机试车运行记录(一)起重机试车运转记录单安装施工检验记录(通用)建设单位:第二重型集团公司(电炉车间)单位工程名称:50/10t桥式起重机安装工程项目技术负责人:质量检验员:班组长:制表人:年月日通用桥式起重机试车运行记录(一)起重机试车运转记录单安装施工检验记录(通用)建设单位:第二重型集团公司(平炉车间)单位工程名称:32/5t桥式起重机安装改造工程项目技术负责人:质量检验员:班组长:制表人:年月日通用桥式起重机试车运行记录(一)起重机试车运转记录单安装施工检验记录(通用)建设单位:第二重型集团公司(平炉车间)单位工程名称:50/10t桥式起重机安装工程项目技术负责人:质量检验员:班组长:制表人:年月日起重机交工投产保修单第二重型集团公司电炉车间安装的两台通用桥式起重机,起重量分别为50/10t、20/5t,跨度为16.5m;其中50/10t桥式起重机为新车,20/5t 为该车间原有的4#旧桥式起重机。
50/10t起重机在交工投产一年(2004年月日至2005年月日),如发生任何由于安装不符合规定和安装规程而产生的缺陷和不正常现象,均由我单位负责在短期全部修复。
在保修期间,如你厂(车间)工作人员违反操作规程和使用说明书的规定,而非因安装所造成的损失或缺陷,我单位概不负责。
安装施工单位(盖章):中国机械工业第一安装工程公司负责人签字:年月日安装施工检验记录(通用)建设单位:第二重型集团公司(平炉车间)单位工程名称:50/10t桥式起重机安装工程项目技术负责人:质量检验员:班组长:制表人:年月日交工验收资料工程项目:二重炼钢车间平改电指挥部行车安装工程单位工程:150/30t、50/10t、32/5t桥式起重机安装、改造工程建设单位:第二重型集团公司炼钢车间平改电指挥部施工单位:中国机械工业第一安装工程公司竣工日期:二○○四年四月二十八日中国机械工业第一安装工程公司2004年4月28日技术交底记录管表03开工报告管表08 报送单位:电机股份装备部工作联系单管表09交工资料明细表年月日管表17设备开箱检查记录工程名称:编号:年月日建设单位代表:施工单位代表:主要施工人员登记表年月日施工单位:中国机械工业第一安装工程公司填表:中国机械工业第一安装工程公司交工验收证明书建设单位:第二重型集团公司炼钢车间(平改电指挥部)隐蔽工程检查记录年月日竣工报告管表08 报送单位:。
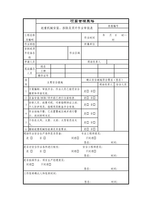
施工起重机械设备安装/使用/拆卸报审表工程名称:编号:B.4.1—
致:(项目监理机构)
根据工程施工需要,工程(单位/分部)拟安装/使用/拆卸起重机械设备,我方已完成自检工作。
请予以审核。
附件:
□设备安装:
□设备清单(如名称、产地、规格、数量等)
□设备制造许可证、产品合格证、备案证明等
□设备安装单位的资质和人员的资格证书
□设备安装施工方案(含急救援预案)
□自检合格记录
□设备使用:
□安装单位自检合格记录
□专业检测单位检测报告
□设备验收记录
□设备操作人员的资格证书
□设备操作和维护保养管理制度
□
□设备拆卸:
□设备拆卸单位的资质和人员资格证书
□设备拆卸施工方案(含急救援预案)
□
本次报验内容系第次报验。
施工项目经理部(章):
项目经理(签字):
年月日
项目监理机构签收人姓名及时间施工项目经理部签收人姓名及时间
审查意见:
项目监理机构(章):
专业监理工程师(签字):
总监理工程师/总监理工程师代表(签字):
年月日
注:1、本报审表分为设备安装报审(B.4.11)、设备使用报审(B.4.12)、设备拆卸报审(B.4.13)。
2、施工起重机械设备的顶升、附着参照本报审表报审。
3、本表一式二份,项目监理机构、施工单位各一份。
安装工程施工记录表格项目地点:XX市XX区XX街XX号施工单位:XX施工公司施工负责人:XX施工日期:XXXX年X月X日-XXXX年X月X日一、基本情况1. 工程概况本工程为XX安装工程,主要包括XX设备的安装及调试工作。
工程总投资XX万元,预计工期为XX天,主要施工内容为XX(具体说明)。
2. 施工单位施工单位为XX施工公司,具备XX资质和XX人员规模,拥有XX经验,具备承担此项工程施工任务的能力。
3. 施工负责人施工负责人XX,具备XX等级职称,具有XX年从业经验,曾参与过XX类似项目的施工工作。
4. 施工人员本工程施工人员总数XX人,其中XX技术工人XX人,XX管理员XX人。
施工人员均持有相应的岗位证书,具备从业资格。
5. 施工设备施工设备有XX台,主要包括XX(列举具体设备名称及数量)。
设备齐全,符合安全生产要求。
6. 环境保护施工现场周边环境比较优美,周边有居民区,为了降低施工对环境的影响,我们制定了XX环境保护方案,并已向当地环保部门备案。
二、工程施工情况1. 施工前准备XX年X月X日,收到XX委托书,确定了施工单位,XX年X月X日,召开了工程动工会议并确定了工程施工方案。
XX年X月X日,土建工程完成,符合设备安装的基本要求。
2. 施工进度XX年X月X日,施工单位进场,开始启动施工准备工作。
XX年X月X日,安装工程正式开始,主要包括XX设备的吊装和连接工作。
截止到目前为止,各项安装工程已经完成XX%,预计可按时完成工程。
3. 安全生产在施工现场,我们严格执行安全生产管理制度,设立了安全生产现场管理团队,定期组织安全生产教育培训,健全相关安全规章制度,加强施工现场巡查,保障了工程施工的安全。
4. 质量管理在安装工程过程中,我们注重对材料的把关,严格按照施工图纸要求进行施工,严格执行施工工艺规程和检验标准。
每一道工序的完成都经过了质量部门的检验合格。
保障了工程的质量。
5. 施工人员管理施工单位对施工人员的管理十分严格,定期进行施工技术培训,保证施工人员的技术操作符合要求。
建筑工程施工设施表格模板
项目名称:项目地址:
工程编号:施工单位:
施工内容:项目负责人:
施工期限:联系电话:
序号设施名称型号规格数量安装位置施工进度备注
1 塔吊 QTZ315 1 工地一号机位进行中需要定期检查维护
2 施工电梯 SC300/300 2 施工区A,B 已完成安装需要定期检查维护
3 施工用电箱 160A
4 工地周边已完成安装需要定期检查维护
4 建筑钢模板 2m*2m 100 工地内墙体进行中需要定期检查维护
5 脚手架 1.2m*2m*2m 200 工地外墙面已完成搭建需要定期检查维护
6 混凝土搅拌机 350L 2 混凝土搅拌站已完成安装需要定期检查维护
7 施工用具箱 45cm*30cm 5 工地现场已完成放置需要定期检查维护
8 通风设备 SWF-450 1 施工区域已完成安装需要定期检查维护
9 临时厕所标准型号 3 工地周边已完成搭建需要定期清理维护
10 施工灯具 LED 20 工地内部已进行安装需要定期检查维护
以上为本工程项目的部分施工设施清单,具体的设施情况及使用情况请负责人及时进行检查和维护,确保施工设施的正常运行,提高工程实施效率和施工安全。
如有重要设施更换或新增,需要及时通知相关人员进行处理。
愿本项目顺利完成,圆满交付。
工程负责人签名:日期:
项目业主签名:日期:
施工单位负责人签名:日期:
备注:本表格内容仅供参考,具体施工设施清单可根据实际工程情况进行调整。
起重机械告知资料清单1、施工起重机械安装(拆卸)告知表2、建筑施工起重机械安装(拆卸)告知单3、建筑施工起重机械安装(拆卸)专项方案报审表4、建筑施工起重机械安装(拆卸)专项方案审核表(总承包单位)5、建筑施工起重机械安装(拆卸)专项方案审核表(分包单位)6、建筑施工起重机械安装(拆卸)专项方案(含应急预案)7、《建筑起重机械安装(拆卸)工程单位条件审核表》安装(拆卸)单位建筑资质证书、安全生产许可证副本(复印件)8、安装(拆卸)单位分包单位配备的装拆人员特种作业操作证(复印件)9、安装(拆卸)单位分包单位配备的建造师、专职安全生产管理人员、专业技术人员名单及资格证书(复印件)辅助起重机械定期检验合格证明及其特种作业人员证书(复印件)10、建筑施工起重机械特种设备制造许可证、产品合格证、制造监督检验证明(复印件),备案登记证明(原件、复印件)、设备安全构件或装置试验合格报告等。
11、安装(拆卸)单位与使用单位签的安装(拆卸)合同及安全协议书(复印件)12、基础设计图纸(原件及复印件),隐蔽工程验收记录、试压块报告,(没有图纸的提供勘探报告需监理在报告上盖章写明承载力是否符合要求)13、建筑施工起重机械(塔式起重机、施工升降机)固定混凝土基础验收表、表8.1.3 建筑施工起重机械安装(拆卸)告知单表8.1.4 建筑施工起重机械安装(拆卸)专项方案报审表工程名称:表8.1.5 建筑施工起重机械安装(拆卸)专项方案审核表表8.1.6 建筑施工起重机械安装(拆卸)专项方案审核表(分包单位)表8.1.7 建筑施工起重机械安装(拆卸)单位条件审核表装拆单位(章):表8.1.8.2-1 建筑施工起重机械(施工升降机)基础验收表检测合格后一个月之内进行挂牌起重机械挂牌资料清单1、《建筑施工起重机械安装(拆卸)专项方案报审表》、《建筑施工起重机械安装(拆卸)专项方案审核表》(总承包单位、分包单位)及安装(拆卸)方案、安全应急预案、建筑起重机械安全管理制度。
施工单位:负责人:
监理(建设)单位:施工单位:分包单位:
注:
①主梁上拱度最大值应处在主梁跨度中部S/10的范围内,主梁上拱度F=S/1000;
②当在现场组装桥架时,应检查对角线的相对差;
③主梁旁弯度应向外侧凸曲,在离上翼缘板100mm的腹板上测量。
S2为第一块筋板之间的距离。
注:
①起重跨度两侧都应测量;
②当现场组装时,应检查起重机跨度的相对差。
简图及说明:
监理(建设)单位:施工单位:
负责人:分包单位:负责人:
①当在现场组装的四轮或多轮时,应检查同一端梁下大车车轮同位差;
……M8,为运行机构工作级别。
监理(建设)单位:施工单位:分包单位:
(a)角移制动器(b)平移制动器(c)角移制动器(d)闸瓦和闸座位置1—闸瓦;2—制动轮;3—制动梁;4—卷筒
监理(建设)单位:施工单位:分包单位:
Q为起重机额定起重量。
起重机械告知资料清单1、施工起重机械安装(拆卸)告知表2、建筑施工起重机械安装(拆卸)告知单3、建筑施工起重机械安装(拆卸)专项方案报审表4、建筑施工起重机械安装(拆卸)专项方案审核表(总承包单位)5、建筑施工起重机械安装(拆卸)专项方案审核表(分包单位)6、建筑施工起重机械安装(拆卸)专项方案(含应急预案)7、《建筑起重机械安装(拆卸)工程单位条件审核表》安装(拆卸)单位建筑资质证书、安全生产许可证副本(复印件)8、安装(拆卸)单位分包单位配备的装拆人员特种作业操作证(复印件)9、安装(拆卸)单位分包单位配备的建造师、专职安全生产管理人员、专业技术人员名单及资格证书(复印件)辅助起重机械定期检验合格证明及其特种作业人员证书(复印件)10、建筑施工起重机械特种设备制造许可证、产品合格证、制造监督检验证明(复印件),备案登记证明(原件、复印件)、设备安全构件或装置试验合格报告等。
11、安装(拆卸)单位与使用单位签的安装(拆卸)合同及安全协议书(复印件)12、基础设计图纸(原件及复印件),隐蔽工程验收记录、试压块报告,(没有图纸的提供勘探报告需监理在报告上盖章写明承载力是否符合要求)13、建筑施工起重机械(塔式起重机、施工升降机)固定混凝土基础验收表、建筑施工起重机械(塔式起重机、施工升降机)预制拼装基础验收表表8.1.3 建筑施工起重机械安装(拆卸)告知单表8.1。
4 建筑施工起重机械安装(拆卸)专项方案报审表工程名称:表8。
1.5 建筑施工起重机械安装(拆卸)专项方案审核表表8。
1.6 建筑施工起重机械安装(拆卸)专项方案审核表(分包单位)表8。
1.7 建筑施工起重机械安装(拆卸)单位条件审核表表8。
1。
8。
2—1 建筑施工起重机械(施工升降机)基础验收表检测合格后一个月之内进行挂牌起重机械挂牌资料清单1、《建筑施工起重机械安装(拆卸)专项方案报审表》、《建筑施工起重机械安装(拆卸)专项方案审核表》(总承包单位、分包单位)及安装(拆卸)方案、安全应急预案、建筑起重机械安全管理制度。
起重机械告知资料清单1、施工起重机械安装(拆卸)告知表2、建筑施工起重机械安装(拆卸)告知单3、建筑施工起重机械安装(拆卸)专项方案报审表4、建筑施工起重机械安装(拆卸)专项方案审核表(总承包单位)5、建筑施工起重机械安装(拆卸)专项方案审核表(分包单位)6、建筑施工起重机械安装(拆卸)专项方案(含应急预案)7、《建筑起重机械安装(拆卸)工程单位条件审核表》安装(拆卸)单位建筑资质证书、安全生产许可证副本(复印件)8、安装(拆卸)单位分包单位配备的装拆人员特种作业操作证(复印件)9、安装(拆卸)单位分包单位配备的建造师、专职安全生产管理人员、专业技术人员名单及资格证书(复印件)辅助起重机械定期检验合格证明及其特种作业人员证书(复印件)10、建筑施工起重机械特种设备制造许可证、产品合格证、制造监督检验证明(复印件),备案登记证明(原件、复印件)、设备安全构件或装置试验合格报告等。
11、安装(拆卸)单位与使用单位签的安装(拆卸)合同及安全协议书(复印件)12、基础设计图纸(原件及复印件),隐蔽工程验收记录、试压块报告,(没有图纸的提供勘探报告需监理在报告上盖章写明承载力是否符合要求)13、建筑施工起重机械(塔式起重机、施工升降机)固定混凝土基础验收表、建筑施工起重机械(塔式起重机、施工升降机)预制拼装基础验收表表8.1.3 建筑施工起重机械安装(拆卸)告知单表8.1.4 建筑施工起重机械安装(拆卸)专项方案报审表工程名称:表8.1.5 建筑施工起重机械安装(拆卸)专项方案审核表表8.1.6 建筑施工起重机械安装(拆卸)专项方案审核表(分包单位)表8.1.7 建筑施工起重机械安装(拆卸)单位条件审核表表8.1.8.2-1 建筑施工起重机械(施工升降机)基础验收表检测合格后一个月之内进行挂牌起重机械挂牌资料清单1、《建筑施工起重机械安装(拆卸)专项方案报审表》、《建筑施工起重机械安装(拆卸)专项方案审核表》(总承包单位、分包单位)及安装(拆卸)方案、安全应急预案、建筑起重机械安全管理制度。
起重机安装施工表格电动桥式起重机、龙门起重机、电葫芦安装工程质量检验评定表机表03建设单位单位工程名称项别保证项目基本项目关键项一般项关键项一般项关键项合计检验意见序号 1 2 3 4 5 6第二重型集团公司 50/10t桥式起重机安装工程施工单位分部工程名称中国机械工业第一安装工程公司机械安装分部质量情况无负荷试车满足要求静负荷试车满足要求动负荷试车满足要求最低位置时钢丝绳保留圈质量检验要求及内容无负荷试运转:终端开关、缓冲器、制动器灵敏可靠静负荷试运转:车轮与轨面必须接触良好,钢丝绳在绳槽中缠绕位置正确不乱,制动器工作正常动负荷试运转:起重机、小车、吊钩的运行、升降速度应符合技术文件规定,在超载10%的情况下,终端开关、缓冲器灵敏可靠链式电葫芦的链轮槽必须保持铅垂状态,链条运行时不得有倾斜、卡住或严重磨损现象吊钩下降到最低位置时,卷筒上钢丝绳不少于5圈龙门起重机支腿与桥架连接时,其接合面不应有间隙允许偏实测项目箱形梁1 桥架水平方向两对角线桁架梁≤米 >米箱形梁差 (毫米) 5 10 4 6 5 10 2/ 10 2 —3 2—4 —5 1各抽查点偏差值 23456桥式起重2 主动轮和从动轮跨距机龙门3 水平方向两对角线桁架梁起4 支腿铅垂度重5 两支腿相对标高机6 同一侧的车轮宽中心线应在同一直线上电葫7 芦—吨车轮轮凸缘内侧与工字钢轨道翼缘间的间隙1—2吨 3—5吨共检查点,合格点,合格率 %建设单位代表评定等级项目技术负责人:质量检查员:班组长:制表人:年月日通用桥式起重机试车运行记录工程名称二重桥式起重机安装工程工程地点规格型号试车时间二重电炉车间 50/米XX年月日单位工程名称 50/10t桥式起重机安装工程建设单位第二重型集团公司空负荷试运行试车检查项目1.检查各润滑部位润滑情况 2.检查各限位开关动作情况 3.大、小车沿全程往返三次,检查大、小车运行情况4.主、副钩空负荷分别升降三次,检查工作情况5.检查主卷扬工作情况 6.检查主、副钩制动器工作情况 7.检查大、小车运行机构制动器工作情况8.各操纵手柄工作情况试车负责人签字:机械:电气:年月日所有轴承和件速箱都已加油各限位开关动作灵敏、正常大、小车运行正常主、副钩工作正常主卷扬工作正常主、副钩制动器工作正常大、小车制动器工作正常各操纵手柄灵活建设单位签字:检查人马海黄炳泽马海马海马海马海马海黄炳泽年月日通用桥式起重机试车运行记录工程名称二重桥式起重机安装工程工程地点规格型号试车时间二重电炉车间 50/米XX年月日单位工程名称 50/10t桥式起重机安装工程建设单位第二重型集团公司静负荷试车记录负荷种类1.荷重 2.起升高度 3.起升、下降往返次数 4.荷载时上拱度 5.卸荷后上拱度 6.荷载时主、副钩制动器工作情况7.荷载时主卷扬工作情况三次正常正常三次1Q三次正常正常三次正常正常机械:试车负责人电气:测量人:年月日建设单位签字:年月日通用桥式起重机试车运行记录工程名称二重桥式起重机安装工程工程地点规格型号试车时间二重电炉车间 50/米XX年月日单位工程名称 50/10t桥式起重机安装工程建设单位第二重型集团公司静负荷试车记录1.荷重 2.起升高度 3.起升、下降往返次数 4.大车移动情况 5.小车移动情况6.主、副钩制动器工作情况 7.大车运行机构制动器工作情况 8.小车运行机构制动器工作情况三次正常正常正常正常正常1Q 三次正常正常正常正常正常机械:试车负责人电气:测量人:年月日建设单位签字:年月日起重机试车运转记录单起重机制造厂名起重量河南新乡起重机厂50/10t类型跨度试车日期米XX年月日起重机位于:二重电炉车间高跨负荷种类静负荷静负荷动负荷1Q负荷重量(t) 主钩副钩试车时间起重机挠度卸载后拱度测量人极限开关工作情况1.主起升机构极限开关 2.副起升机构极限开关 3.大车运行机构极限开关 4.小车运行机构极限开关符合设计要求、灵敏可靠符合设计要求、灵敏可靠符合设计要求、灵敏可靠符合设计要求、灵敏可靠机械设备的问题及处理办法机械:试运转负责人电气:年月日安装施工检验记录建设单位:第二重型集团公司单位工程名称:50/10t桥式起重机安装工程设备名称桥式起重机型号规格 50/米平面图号序号1 2 3 4 5 6检验项目驾驶室侧主梁上拱度F 导电侧主梁上拱度F 桥架对角线的相对差|L1-L2| 驾驶室侧主梁旁弯f 导电侧主梁旁弯f 小车轨距KK≤同一截面上小车<K≤轨道标高差cK>起重机跨度s起重机跨度s1、s2的相对差同一端梁下大车车轮同位差S≤ S>S≤ S>允差+ -+ -10 5 8 5 8 ±3 3 10±[2+(s-10)]检验记录78 9 105 2检验意见建设单位代表项目技术负责人:质量检验员:班组长:制表人:年月日通用桥式起重机试车运行记录工程名称二重桥式起重机安装工程工程地点二重平炉车间 32/5t-19米单位工程名称 32/5t桥式起重机改造安装工程规格型号建设单位第二重型集团公司试车时间 XX年x月x日空负荷试运行试车检查项目1.检查各润滑部位润滑情况 2.检查各限位开关动作情况 3.大、小车沿全程往返三次,检查大、小车运行情况4.主、副钩空负荷分别升降三次,检查工作情况5.检查主卷扬工作情况 6.检查主、副钩制动器工作情况 7.检查大、小车运行机构制动器工作情况8.各操纵手柄工作情况试车负责人签字:机械:电气:年月日检查记录所有轴承和件速箱都已加油检查人钟兵各限位开关动作灵敏、正常黄炳泽大、小车运行正常主、副钩工作正常主卷扬工作正常主、副钩制动器工作正常大、小车制动器工作正常各操纵手柄灵活建设单位签字:年月日曾钢曾钢曾钢钟兵钟兵钟兵通用桥式起重机试车运行记录工程名称二重桥式起重机安装工程工程地点规格型号二重平炉车间 32/5t-19米单位工程名称 32/5t桥式起重机改造安装工程建设单位第二重型集团公司试车时间 XX年x月x日静负荷试车记录负荷种类1.荷重 2.起升高度 3.起升、下降往返次数 4.荷载时上拱度 5.卸荷后上拱度 6.荷载时主、副钩制动器工作情况7.荷载时主卷扬工作情况三次正常正常三次正常正常1Q三次正常正常三次正常正常机械:试车负责人电气:测量人:年月日建设单位签字:年月日通用桥式起重机试车运行记录工程名称二重桥式起重机安装工程工程地点二重平炉车间 32/5t-19米XX年x月x日单位工程名称 32/5t桥式起重机改造安装工程规格型号建设单位第二重型集团公司试车时间静负荷试车记录负荷种类1.荷重 2.起升高度 3.起升、下降往返次数 4.大车移动情况 5.小车移动情况6.主、副钩制动器工作情况 7.大车运行机构制动器工作情况 8.小车运行机构制动器工作情况三次正常正常正常正常正常1Q 三次正常正常正常正常正常机械:试车负责人电气:测量人:年月日建设单位签字:年月日起重机试车运转记录单起重机制造厂名起重量山东起重机厂32/5t类型跨度试车日期19米 XX年x月x日测量人起重机位于:二重平炉车间中跨负荷种类静负荷静负荷动负荷1Q负荷重量(t) 主钩副钩试车时间起重机挠度卸载后拱度极限开关工作情况1.主起升机构极限开关 2.副起升机构极限开关 3.大车运行机构极限开关 4.小车运行机构极限开关符合设计要求、灵敏可靠符合设计要求、灵敏可靠符合设计要求、灵敏可靠符合设计要求、灵敏可靠机械设备的问题及处理办法机械:试运转负责人电气:年月日安装施工检验记录建设单位:第二重型集团公司单位工程名称:32/5t桥式起重机安装改造工程设备名称桥式起重机型号规格序号1 2 3 4 5 632/5-19米平面图号检验项目驾驶室侧主梁上拱度F 导电侧主梁上拱度F 桥架对角线的相对差|L1-L2| 驾驶室侧主梁旁弯f 导电侧主梁旁弯f 小车轨距KK≤同一截面上小车<K≤轨道标高差cK>起重机跨度s起重机跨度s1、s2的相对差同一端梁下大车车轮同位差S≤ S>S≤ S>允差+ -+ -10 5 8 5 8 ±3 3 10±[2+(s-10)]检验记录78 9 105 2检验意见建设单位代表项目技术负责人:质量检验员:班组长:制表人:年月日通用桥式起重机试车运行记录工程名称二重桥式起重机安装工程工程地点规格型号二重平炉车间 50/米 XX年3月日单位工程名称 50/10t桥式起重机安装工程建设单位第二重型集团公司试车时间空负荷试运行试车检查项目1.检查各润滑部位润滑情况 2.检查各限位开关动作情况 3.大、小车沿全程往返三次,检查大、小车运行情况4.主、副钩空负荷分别升降三次,检查工作情况5.检查主卷扬工作情况 6.检查主、副钩制动器工作情况 7.检查大、小车运行机构制动器工作情况8.各操纵手柄工作情况试车负责人签字:机械:电气:年月日检查记录所有轴承和件速箱都已加油各限位开关动作灵敏、正常大、小车运行正常主、副钩工作正常主卷扬工作正常主、副钩制动器工作正常大、小车制动器工作正常各操纵手柄灵活建设单位签字:检查人钟兵黄炳泽曾钢曾钢曾钢钟兵钟兵钟兵年月日通用桥式起重机试车运行记录工程名称二重桥式起重机安装工程工程地点规格型号试车时间二重平炉车间 50/米 XX年3月日单位工程名称 50/10t桥式起重机安装工程建设单位第二重型集团公司静负荷试车记录负荷种类1.荷重 2.起升高度 3.起升、下降往返次数 4.荷载时上拱度 5.卸荷后上拱度 6.荷载时主、副钩制动器工作情况7.荷载时主卷扬工作情况三次正常正常三次正常正常1Q 三次正常正常三次正常正常机械:试车负责人电气:测量人:年月日建设单位签字:年月日通用桥式起重机试车运行记录工程名称二重桥式起重机安装工程工程地点规格型号二重平炉车间 50/米单位工程名称 50/10t桥式起重机安装工程建设单位第二重型集团公司试车时间 XX年3月日静负荷试车记录负荷种类1.荷重 2.起升高度 3.起升、下降往返次数 4.大车移动情况 5.小车移动情况6.主、副钩制动器工作情况 7.大车运行机构制动器工作情况 8.小车运行机构制动器工作情况三次正常正常正常正常正常1Q 50 三次正常正常正常正常正常机械:试车负责人电气:测量人:年月日建设单位签字:年月日起重机试车运转记录单起重机制造厂名起重量山东起重机厂50/10t类型跨度试车日期米 XX年3月日测量人起重机位于:二重平炉车间原料跨负荷种类静负荷静负荷动负荷1Q负荷重量主钩副钩试车时间起重机挠度卸载后拱度极限开关工作情况1.主起升机构极限开关 2.副起升机构极限开关 3.大车运行机构极限开关 4.小车运行机构极限开关符合设计要求、灵敏可靠符合设计要求、灵敏可靠符合设计要求、灵敏可靠符合设计要求、灵敏可靠机械设备的问题及处理办法机械:试运转负责人电气:年月日安装施工检验记录建设单位:第二重型集团公司单位工程名称:50/10t桥式起重机安装工程设备名称桥式起重机型号规格 50/米平面图号序号1 2 3 4 5 6检验项目驾驶室侧主梁上拱度F 导电侧主梁上拱度F 桥架对角线的相对差|L1-L2| 驾驶室侧主梁旁弯f 导电侧主梁旁弯f 小车轨距KK≤同一截面上小车<K≤轨道标高差cK>起重机跨度s起重机跨度s1、s2的相对差同一端梁下大车车轮同位差S≤ S>S≤ S>允差+ -+ -10 5 8 5 8 ±3 3 10±[2+(s-10)]检验记录78 9 105 2检验意见建设单位代表项目技术负责人:质量检验员:班组长:制表人:年月日起重机交工投产保修单第二重型集团公司电炉车间安装的两台通用桥式起重机,起重量分别为50/10t、20/5t,跨度为;其中50/10t桥式起重机为新车,20/5t为该车间原有的4#旧桥式起重机50/10t起重机在交工投产一年内,如发生任何由于安装不符合规定和安装规程而产生的缺陷和不正常现象,均由我单位负责在短期内全部修复在保修期间,如你厂工作人员违反操作规程和使用说明书的规定,而非因安装所造成的损失或缺陷,我单位概不负责安装施工单位:中国机械工业第一安装工程公司负责人签字:年月日安装施工检验记录建设单位:第二重型集团公司单位工程名称:50/10t桥式起重机安装工程设备名称桥式起重机型号规格 50/米平面图号序号1 2 3 4 5 6 7 8 9 10检验项目驾驶室侧主梁上拱度F 导电侧主梁上拱度F 桥架对角线的相对差|L1-L2| 驾驶室侧主梁旁弯f 导电侧主梁旁弯f 小车轨距K 同一截面上小车轨道标高差c 起重机跨度s 起重机跨度S1、S2的相对差同一端梁下大车车轮同位差南西允差+ - + -10 5 8 5 8 ±3 3 10±[2+(s-10)]检验记录=+38其他情况见附图 =+36其他情况见附图S≤ S>S≤ S>K≤ <K≤ K>5 2附图:导电侧大梁东92 81 67 59 56 55 66 79 92导电侧大梁南92 81 67 59 56 55 66 79 92东西92 81 65 56 54 55 65 78 92北57吨时下挠度测量西东92 81 65 56 54 55 65 78 92 驾驶侧大梁北上拱度测量导电侧大梁东92 92西南 58 56 北东西驾驶侧大梁68 67 92驾驶侧大梁东66 67 92西57吨卸载时回弹拱度检验意见建设单位代表项目技术负责人:质量检验员:班组长:制表人:年月日交工验收资料工程项目:二重炼钢车间平改电指挥部行车安装工程单位工程:/30t、50/10t、32/5t桥式起重机安装、改造工程建设单位:第二重型集团公司炼钢车间平改电指挥部施工单位:中国机械工业第一安装工程公司竣工日期:二○○四年四月二十八日中国机械工业第一安装工程公司XX年x月x日技术交底记录管表03建设单位:设计单位:工程名称及所在车间:施工单位:交底内容:本工程的工程范围、工期进度、质量要求施工程序、施工方法、安全、技术措施等指出应特别注意的事项交底情况姓名参加交底职务、工种姓名职务、工种人员交底人:接受人:年月日开工报告管表08报送单位:东方电机股份有限公司装备部建设单位工程名称工程地点计划开工日期实际开工日期东方电机股份有限公司 2吨机械液压混合式锻造操作机大修锻压分厂总包单位工程造价施工单位计划竣工日期实际竣工日期元中国机械工业第一安装工程公司工程主要内容1.电气部分①检查、更换所有电器元件并调试;②电机检查、清洗油缸,清洗检查、更换密封圈及液压油; 2.机械部分①拆除升降;②拆除、清洗主、从动轮;③检查蓄能器、液压马达、弹簧和各种轴承,更换密封圈和密封件;④清洗、检查减速器内各部件并加油;⑤拆除卷筒、滑轮组及钢丝绳,检查轴承并加油调试;⑥拆除液压站,检查阀门、更换密封垫和密封圈;⑦对整台设备进行除锈、喷漆提前或延迟开工原因;施工条件或竣工情况建设单位签章施工准备完毕,具备施工条件监理单位签章年月日安装单位签章年月日施工负责人年月日制表人工作联系单管表09 第二重型集团公司铸造分厂抄送单位河南新乡起重机厂电炉车间联系内容:50/10t桥式起重机安装过程中存在如下问题:一、机械部分:在副钩穿钢丝绳后准备试车时发现副钩的轴承轴在随滑轮及钢丝绳一起转动,经检查副钩的滑轮组中靠边的一个滑轮与轴承轴一起转动,其余两个不一起转动,但有时侯又不转动,针对此情况为避免损坏副钩,在与甲方协商后确定暂时不对副钩进行负荷试车等待供货方处理二、电气部分:在电气安装过程中有部分变更和设备附件配备不齐,产生下列材料:安装单位购买的材料: 1.因50/10t桥式起重机设备供货所配备的电缆桥架较小,无法容纳所需敷设的电缆,经现场察看,甲方要求更换此部分桥架;同时所需新桥架先由我方购买并安装,材料费和拆除、安装费另外结算工作量为:新桥架10米,制作、安装弯头1个;拆装旧桥架米,制作、安装弯头3个2.由于设备附件到货不齐,为便于安装我方购买接线鼻子OT95-18个,螺栓M10×34套二重电炉车间提供的材料:1.小车配管DN2米2.由于照明不足和更换不便,需要在驾驶室大梁上一套灯具;3.因到货电缆不够,甲方供电缆10mm0米,5× mm米中国机械工业第一安装工程公司主送单位主管年月日填单人年月日交工资料明细表年月日管表17编号工程名称备注设备开箱检查记录工程名称:编号:年月日设备名称安装位号制造厂型号规格台(套)数件(个)数净重毛重设备所带资料随设备配件和材料明细表序号名称规格单位实收数备注建设单位代表:施工单位代表:主要施工人员登记表年月日工程名称工程负责人工程技术人员4序号 1 2 3姓名工程地址技术负责人施工组长专业备注职称职务序号 1 2 3 4 5 6 7姓名工种级别发证单位发证编号主要施工人员建设单位代表姓名:职务:职称:备注施工单位:中国机械工业第一安装工程公司填表:中国机械工业第一安装工程公司交工验收证明书建设单位:第二重型集团公司炼钢车间/30t、50/10t、32/5t桥工程名称式起重机安装、改造工程二重平炉车间原料跨、工程地址中跨工程调试;量2.50/10t桥式起重机桥架、小车的组装、吊装及电气系统的安装、及简调试;要3.32/5t桥式起重机除桥架以外的零部件拆除;吊装小车、驾驶室内和其它机械部件的安装;电气系统的拆除和重新配管布线以及行车的安容1./30t桥式起重机桥架、小车的组装、吊装及电气系统的安装、装、调试;验收意见验收单位施工单位质量评定合格负责人:年月日负责人: XX年x月x日经办人:年月日经办人: XX年x月x日隐蔽工程检查记录年月日建设单位单位工程名称分项工程名称规格。
电动桥式起重机、龙门起重机、电葫芦安装工程质量检验评定表
机表03
项目技术负责人:质量检查员:班组长:制表人:
年月日(主要操作者)通用桥式起重机试车运行记录(一)
起重机试车运转记录单
安装施工检验记录(通用)
年月日
通用桥式起重机试车运行记录(一)
通用桥式起重机试车运行记录(二)
通用桥式起重机试车运行记录(三)
起重机试车运转记录单
安装施工检验记录(通用)
建设单位:第二重型集团公司(平炉车间)单位工程名称:32/5t桥式起重机安装改造工
项目技术负责人:质量检验员:班组长:制表人:
年月日
通用桥式起重机试车运行记录(一)
起重机试车运转记录单
安装施工检验记录(通用)
年月日
起重机交工投产保修单
第二重型集团公司电炉车间安装的两台通用桥式起重机,起重量分别为50/10t、20/5t,跨度为16.5m;其中50/10t桥式起重机为新车,20/5t 为该车间原有的4#旧桥式起重机。
50/10t起重机在交工投产一年(2004年月日至2005年月日),如发生任何由于安装不符合规定和安装规程而产生的缺陷和不正常现象,均由我单位负责在短期全部修复。
在保修期间,如你厂(车间)工作人员违反操作规程和使用说明书的规定,而非因安装所造成的损失或缺陷,我单位概不负责。
安装施工单位(盖章):中国机械工业第一安装工程公司
负责人签字:
年月日
安装施工检验记录(通用)
项目技术负责人:质量检验员:班组长:制表人:
年月日
交工验收资料
工程项目:二重炼钢车间平改电指挥部行车安装工程
单位工程:150/30t、50/10t、32/5t桥式起重机安装、改造工程
建设单位:第二重型集团公司炼钢车间平改电指挥部
施工单位:中国机械工业第一安装工程公司
竣工日期:二○○四年四月二十八日
中国机械工业第一安装工程公司
2004年4月28日
技术交底记录
年月日
开工报告
管表08 报送单位:电机股份装备部
工作联系单
管表09
交工资料明细表
设备开箱检查记录
工程名称:
编号:年月日
主要施工人员登记表
施工单位:中国机械工业第一安装工程公司填表:
中国机械工业第一安装工程公司
交工验收证明书
隐蔽工程检查记录
年月日
竣工报告
管表08。