治安案件查处 论述题
- 格式:doc
- 大小:25.00 KB
- 文档页数:2
治安执法试题及答案一、单项选择题(每题2分,共20分)1. 治安执法的基本原则是什么?A. 公正、公平B. 合法、合理C. 效率、效果D. 严格、严肃答案:B2. 治安管理处罚法规定,对于违反治安管理的行为,可以采取哪些措施?A. 警告和罚款B. 拘留和罚款C. 教育和警告D. 教育和拘留答案:A3. 治安执法中,以下哪项不属于执法行为?A. 现场调查B. 询问当事人C. 强制执行D. 个人报复答案:D4. 治安执法过程中,执法人员应当遵循哪些原则?A. 尊重和保护人权B. 以权谋私C. 随意执法D. 滥用职权答案:A5. 根据治安管理处罚法,以下哪种行为不构成违反治安管理?A. 扰乱公共秩序B. 故意损坏公共设施C. 非法携带管制刀具D. 帮助他人答案:D二、多项选择题(每题3分,共15分)6. 治安执法中,以下哪些行为属于违法行为?A. 扰乱公共秩序B. 非法携带管制刀具C. 故意损坏公共设施D. 帮助他人答案:A, B, C7. 治安执法的程序包括哪些步骤?A. 立案B. 调查取证C. 行政处罚决定D. 执行答案:A, B, C, D8. 治安执法中,执法人员可以采取哪些措施?A. 警告B. 罚款C. 拘留D. 强制执行答案:A, B, C, D9. 治安执法中,哪些情况下可以对违法行为人进行拘留?A. 违法行为严重B. 违法行为人拒绝接受处罚C. 违法行为人有逃跑可能D. 违法行为人态度恶劣答案:A, B, C10. 治安执法中,以下哪些属于执法人员的职责?A. 维护公共秩序B. 保护公民合法权益C. 制止违法行为D. 随意执法答案:A, B, C三、判断题(每题1分,共10分)11. 治安执法中,执法人员可以随意使用武力。
()答案:错误12. 治安执法的目的是维护社会秩序,保护公民的合法权益。
()答案:正确13. 治安执法中,执法人员可以对违法行为人进行人身攻击。
()答案:错误14. 治安执法过程中,执法人员应当尊重违法行为人的人格尊严。
《治安案件查处》习题集编写说明为了满足公安院校学生学习《治安案件查处》课程的需要,我们组织编写了《<治安案件查处>习题集》。
本习题集以《中华人民共和国治安管理处罚法》为主线,以《治安管理处罚法实用教程》(岳光辉主编,中国人民公安大学出版社2005年11月版)为基础,结合《行政处罚法》、《行政复议法》、《行政诉讼法》等法律和公安部发布的《公安机关办理行政案件程序规定》及公安部关于实行《治安管理处罚法》的解释规定编写而成。
本习题集由岳光辉教授和刘轶副教授共同编写。
具体分工为:1—5章由岳光辉教授编写;6—10章由刘振华副教授编写、11—16章由刘轶副教授编写。
由于编者水平有限,时间仓促,习题集中缺点、错误在所难免,敬请读者批评指正。
湖南公安高等专科学校治安查处教研室2007年4月17日第一章概述一、填空题1、制定《治安管理处罚法》是为了保障公民、法人和()的合法权益,规范和保障公安机关及其()依法履行治安管理职责。
2、在中华人民共和国领域内发生的违反治安管理行为,除()外,适用治安管理处罚法。
3、()负责全国的治安管理工作。
()负责本行政区域内的治安管理工作。
4、各级人民政府应当加强社会治安综合治理,采取有效措施,化解(),增进(),维护()。
二、判断题1、《治安管理处罚法》具有溯及既往的能力。
()2、教育与处罚相结合原则的基本精神是教育为主,处罚为辅。
()3、社会治安综合治理应当由公安机关主要负责。
()4、外国人在我国境内违反治安管理的,不予处罚。
()三、简答题1、《中华人民共和国治安管理处罚法》是如何产生的?2、简述公安机关进行治安管理处罚的法律依据有哪些?3、治安管理处罚法第4条规定“在中华人民共和国领域内发生的违反治安管理行为,除法律有特别规定的外,适用本法”,你认为“除法律特别规定的外”的法律主要应包括哪些?四、论述题试述治安管理处罚法的基本原则。
第二章违反治安管理行为一、填空题1、已满十四周岁不满十八周岁的人违反治安管理的,()处罚;不满十四周岁的人违反治安管理的,(),但是应当()。
1、制定治安管理处罚法的目的是()。
A.维护社会治安秩序B.保障公共安全C.保护公民、法人和其他组织的合法权益D.规范和保障公安机关及其人民警察依法履行职责2、实施治安管理处罚的基本原则包括()。
A.以事实为根据原则B.过罚相当原则C.公开、公正原则D.尊重和保障人权原则3、违反治安管理的行为与犯罪行为的主要区别在()。
A.危害社会的程度不同B.违反的法律规范不同C.行为的表现形态不同D.受到的处罚不同4、治安管理处罚与其他行政处罚的区别主要表现在()。
A.治安管理处罚涉及面较其他行政处罚广B.治安管理处罚的主体较其他行政处罚单一C.治安管理处罚在处罚程度上较其他行政处罚严厉D.治安管理处罚的时效性较其他行政处罚强5、公安机关在办理治安案件时,要贯彻教育与处罚相结合原则应注意()问题。
A.要自始自终贯彻教育与处罚相结合原则B.必须克服片面强调处罚,为处罚而处罚,“以罚代教”的错误倾向C.必须克服片面强调说服教育,“以教代罚”的错误倾向D.、教育后可以适当考虑减轻处罚6、治安调解应当具备的条件是()。
A.引发违反治安管理行为的原因必须是民间纠纷B.可以调解的治安案件的范围仅限于打架斗殴或者损毁他人财物等情节轻微的违反治安管理行为C.至少有一方当事人有意愿接受调解处理的意思表示D.必须在公安机关的主持下进行7、以下属于治安管理处罚种类的选项有()。
A.警告B.罚款C.行政拘留D.吊销许可8、违反治安管理有下列()情形之一的,减轻处罚或者不予处罚。
A.情节轻微的B.主动消除或者减轻违法后果的C.出于他人胁迫或者诱骗的D.有立功表现的9、违反治安管理有下列()情形之一的,从重处罚。
A.有较严重后果的B.教唆、胁迫、诱骗他人违反治安管理的C.对报案人、控告人、举报人、证人打击报复的D.屡犯不改的10、违反治安管理行为人有下列()情形之一,依照治安管理处罚法应当给予行政拘留处罚的,不执行行政拘留处罚。
A.已满十四周岁不满十六周岁的B.初次违反治安管理的C.七十周岁以上的D.怀孕或者哺乳不满一周岁婴儿的11、治安案件的来源主要有以下()类。
治安管理处罚法治安案件查处案例分析题集1、回避——案情:纺织女工林某因与工友袁某发生口角而怀恨在心,回家后将此事用手势告知了聋哑的丈夫许某,并要丈夫教训袁某为自己出气。
因丈夫不认识袁某,自己又不好出面,林某又要与其共同生活的13岁的小姑许某某一同前去,指认袁某并作帮手。
次日晚,许某及其妹许某某拦下晚归的袁某,对其拳打脚踢。
经医疗诊断,袁某身上多处受伤,伤势轻微。
袁某报案后,A区公安分局派民警肖某负责此案。
但袁某以肖某系林某的同学,两人交往甚密为由,申请肖某回避。
问题:(1)肖某是否应当回避?为什么?其是否回避由谁来决定?(2)对于林某、许某、许某某的行为应当如何处理?2、殴打他人——案情:某村村民杨某,因怀疑本村农民周某(被侵害人)盗窃其食杂店里现金30元,随即到被侵害人家里找其质问,并将被侵害人拖至自己店里,当众威胁说:“你如果不把钱交出来,就把你的皮剥掉”等。
当被侵害人否认偷钱时,杨某朝他的脸部打了一巴掌,并随后拿出绳子欲将其捆绑,被他人劝阻,被侵害人因在杨某的食杂店里被逼还款,自感没脸见人,回家后服农药自杀,经抢救脱险。
公安机关在处理本案时,认定杨某殴打他人的行为属违反治安管理的行为,依照《治安管理处罚法》第43条第1款的规定,处以行政拘留十日,并处200元罚款。
但是,其后杨某一直拒绝缴纳罚款,因此,经县级公安机关批准后又对其处以了五日行政拘留。
问题:以上公安机关的各项处罚是否正确?请简要说明理由。
3、故意伤人还是正当防卫?案情:某日下午,某村村民朱某因砌围墙与邻居谢某某、高某某、徐某某发生争执,在争吵中双方用石头、砖块对砸。
朱某被砸伤头部后即回家拿一菜刀返回现场。
到现场后朱某并没有使用菜刀,双方仍用石块对砸。
但因对方人多,朱某抵挡不住,即跑离现场,另三人紧追不放,并用竹子、木棍、锄头将朱某打成轻微伤。
某公安派出所根据双方斗殴的事实,依照《治安管理处罚法》分别对谢某某、高某某、徐某某以及朱某作出了五百元以内不等的罚款决定。
治安案件查处课程试题集判断题总则、处罚的种类和适用1、规范和保障公安机关及其人民警察依法履行治安管理职责是制定治安管理处罚法目的的基本方面。
(错)2、在整部治安管理处罚法中,涉及到公安机关的权力与公民、法人和其他组织的权益之间的关系,首先考虑的是公安机关如何能最大限度的运用权力。
(错)3、某一行为之所以被认定为违反治安管理行为,从根本上说就是因为它对社会造成了一定程度的危害。
(对)4、违反治安管理行为是多种多样的,不同的违反治安管理行为有不同的危害内容。
具体到某一个违反治安管理行为的社会危害内容,是由该行为所侵犯的具体社会关系或者社会秩序的性质所决定的。
(对)5、衡量某一行为是否具有一定的社会危害性并应受到治安管理处罚,最直观的外在标准就是看其是否具有社会危害性。
(错)6、只有应受治安管理处罚的行政违法行为才是违反治安管理行为。
(对)7、限制人身自由的行政处罚权即行政拘留的决定权只能由公安机关行使。
(对)8、经国务院或者国务院授权的省、自治区、直辖市人民政府决定,治安管理处罚权可以交由综合执法机构行使。
(错)9、如果经国务院或者国务院授权的省、自治区、直辖市人民政府决定,其他行政机关的行政处罚权可以交给公安机关行使。
(对)10、在联合执法中,公安机关对属于自己管辖范围内的违法行为,以自己的名义依法进行处罚,其他参与联合执法的行政机关加盖公章。
(错)11、对同一问题的规定,治安管理处罚法与行政处罚法的规定不一致的,应当适用行政处罚法的规定。
(错)12、治安管理处罚法是一部集实体规范和程序规范于一身的法律。
(对)13、在中华人民共和国领域内发生的违反治安管理行为,适用治安管理处罚法。
(错)14、在中华人民共和国船舶和航空器内发生的违反治安管理行为,适用治安管理处罚法。
(错)15、享有外交特权和豁免权的外国人在中华人民共和国领域违反治安管理的,不适用治安管理处罚法,其违反治安管理的法律责任通过司法途径解决。
第1篇一、案件背景2020年6月15日,某市XX区发生一起故意伤害案件。
受害人李某(男,25岁)与嫌疑人张某(男,27岁)因琐事发生争执,张某持刀将李某刺伤。
案件发生后,李某被紧急送往医院救治,张某被公安机关当场抓获。
二、案件调查1. 案件发生后,公安机关立即启动应急机制,成立专案组展开调查。
2. 通过现场勘查、调查走访、询问目击者等手段,专案组初步查明以下事实:(1)2020年6月15日18时,李某与张某在某小区门口发生争执,双方情绪激动。
(2)张某持刀将李某刺伤,造成李某左侧胸部开放性损伤,右侧胸部闭合性损伤,经鉴定构成重伤二级。
(3)张某作案后,逃离现场,后被公安机关抓获。
三、案件定性根据《中华人民共和国治安管理处罚法》第二十三条之规定,故意伤害他人身体,构成故意伤害罪。
张某的行为已触犯刑法,应当依法追究其刑事责任。
四、案件处理1. 公安机关依法对张某采取刑事拘留措施。
2. 人民检察院依法对张某提起公诉。
3. 人民法院依法审理此案,根据张某的犯罪事实、性质、情节和社会危害程度,以及张某的认罪态度,判处张某有期徒刑五年。
4. 同时,公安机关根据《中华人民共和国治安管理处罚法》的规定,对张某作出行政拘留十日的处罚。
五、案例分析1. 本案中,张某因琐事与李某发生争执,在情绪激动的情况下,持刀将李某刺伤,造成李某重伤二级。
张某的行为严重侵犯了李某的人身权利,具有极大的社会危害性。
2. 公安机关在案件发生后,迅速启动应急机制,成立专案组展开调查,依法对张某采取刑事拘留措施,确保了案件及时得到处理。
3. 人民检察院依法对张某提起公诉,人民法院依法审理此案,判处张某有期徒刑五年,体现了我国法律对故意伤害行为的严厉打击。
4. 同时,公安机关根据《中华人民共和国治安管理处罚法》的规定,对张某作出行政拘留十日的处罚,进一步强化了对张某的行政处罚。
5. 本案警示我们,在日常交往中,要注重沟通、理解和宽容,避免因琐事发生争执,造成不可挽回的后果。
治安管理学试题及答案一、选择题1. 治安管理的基本原则不包括以下哪一项?A. 法定原则B. 预防为主原则C. 处罚优先原则D. 公平正义原则答案:C2. 以下哪个不是治安管理的主要手段?A. 巡逻B. 盘查C. 罚款D. 教育答案:D3. 治安管理中,对于违反治安管理行为的处罚不包括以下哪一项?A. 警告B. 罚款C. 行政拘留D. 刑事处罚答案:D4. 治安管理的目的是什么?A. 维护社会秩序B. 保护公民的合法权益C. 预防和打击违法犯罪活动D. 所有以上选项答案:D5. 以下哪个不是治安管理的对象?A. 公共场所B. 居民区C. 私人财产D. 交通工具答案:C二、判断题1. 治安管理只针对违法犯罪行为进行管理。
(错)2. 治安管理的目的之一是为了维护国家安全。
(错)3. 治安管理中,预防为主原则是指通过各种手段预防违法犯罪行为的发生。
(对)4. 治安管理的法定原则是指治安管理活动必须依法进行,不能超越法律赋予的权限。
(对)5. 治安管理的教育手段主要是通过处罚来达到教育的目的。
(错)三、简答题1. 简述治安管理的定义及其主要内容。
答:治安管理是指国家公安机关及其人民警察依法对社会治安秩序进行的管理活动。
其主要内容包括对公共场所、道路交通、居民区等的安全管理,对特定人群和物品的管理,以及对违法犯罪行为的预防、发现和处罚等。
2. 治安管理中预防为主原则的具体实施措施有哪些?答:预防为主原则的实施措施包括加强治安宣传教育,提高公民的法制观念和自我防范能力;组织开展治安巡逻,提高见警率和管事率;建立健全治安防控体系,利用科技手段提升防控能力;以及通过法律法规的制定和完善,从源头上预防违法犯罪行为的发生。
3. 说明治安管理中处罚优先原则的适用条件和限制。
答:处罚优先原则主要适用于那些已经构成违反治安管理行为的个人或单位。
适用该原则时,必须确保处罚的合法性、适当性和及时性。
同时,处罚应当与违法行为的性质、情节和社会危害程度相适应,不能滥用处罚权,也不能对轻微违法行为给予过重的处罚。
四、简答题1治安管理处罚决定书应当载明的内容包括哪几个方面2公安机关在办理行政案件中查获的哪些物品应当依法予以收缴3民警在办理治安案件的涉案财物扣押时,应做好哪几项工作4公安行政案件具有哪些情形之一的,经公安派出所或县级公安机关办案部门以上负责人批准,终止调查需注意什么5《治安管理处罚法》第三章将违反治安管理行为分为哪几大类6公安机关办理公安行政案件需要调查的案件事实包括哪些内容7对哪些情形的殴打他人或故意伤害他人身体的行为,应当从重处罚8公安机关办理行政案件的证据主要有哪些种类9治安担保人应当具备哪些条件10公安行政案件具有哪些情形之一的,应当予以结案五、案例分析题案例一:甲乙丙三人以看演出为由,让出租车司机程某开车送其到邻县找丁,并在丁的姐姐家里赌博,付车费二百元。
丁的姐姐明知四人要在其家赌博,仍将房间钥匙交给丁,然后住到单位宿舍。
在当天赌博中,甲携带的现金输光,向附近的朋友黄某借钱,约定借款二千元人民币,每日抽取二百元利息至还款为止。
第二天,楼上邻居向公安机关报案。
民警于某接到举报后,即带领二名协警凭工作证件进入丁家,对住所、人身、物品进行了检查并当场制作了检查笔录,对查获到的赌资予以扣押。
经调查,甲乙丙丁参与赌博赌资较大,其中乙只有十七周岁且无任何前科记录。
事后该县公安局对查获到的赌资予以收缴;对甲乙丙丁以赌博为由分别处以拘留十日,并处罚款五百元;对司机程某、丁的姐姐、黄某以为赌博提供条件为由处罚款五百元;县公安局当场收缴了所有被处罚人的罚款后,告知甲乙丙丁四人自行去拘留所执行拘留。
问题:请根据《治安管理处罚法》的规定,分析县公安局在查处该起治安案件中存在哪些错误简要说明理由。
案例二:案情:贾某、马某二人是同一超市的搬运工,一日,两人在上班时发生口角,贾某拿起一根木棍将马某的两根肋骨打断,超市负责人立即打电话向派出所报案,派出所民警接到报案时,电话告诉报案人先送受伤人员去看病,等病情治疗结束后再到派出所书面报案。
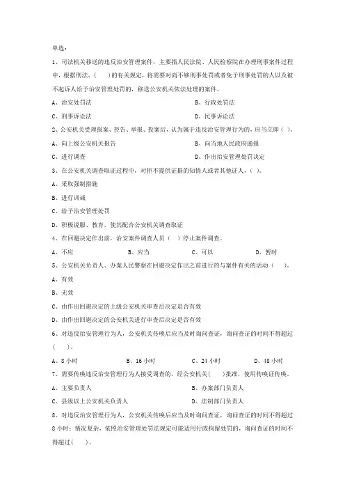
单选:1、司法机关移送的违反治安管理案件,主要指人民法院、人民检察院在办理刑事案件过程中,根据刑法、( )的有关规定,将需要对尚不够刑事处罚或者免予刑事处罚的人以及被不起诉人给予治安管理处罚的,移送公安机关依法处理的案件。
A、治安处罚法B、行政处罚法C、刑事诉讼法D、民事诉讼法2、公安机关受理报案、控告、举报、投案后,认为属于违反治安管理行为的,应当立即()。
A、向上级公安机关报告B、向当地人民政府通报C、进行调查D、作出治安管理处罚决定3、在公安机关调查取证过程中,对拒不提供证据的知情人或者其他证人,()。
A、采取强制措施B、进行训诫C、给予治安管理处罚D、积极说服、教育,使其配合公安机关调查取证4、在回避决定作出前,治安案件调查人员()停止案件调查。
A、不应B、应当C、可以D、暂时5、公安机关负责人、办案人民警察在回避决定作出之前进行的与案件有关的活动()。
A、有效B、无效C、由作出回避决定的上级公安机关审查后决定是否有效D、由作出回避决定的公安机关进行审查后决定是否有效6、对违反治安管理行为人,公安机关传唤后应当及时询问查证,询问查证的时间不得超过( )。
A、8小时B、16小时C、24小时D、48小时7、需要传唤违反治安管理行为人接受调查的,经公安机关( )批准,使用传唤证传唤。
A、主要负责人B、办案部门负责人C、县级以上公安机关负责人D、法制部门负责人8、对违反治安管理行为人,公安机关传唤后应当及时询问查证,询问查证的时间不得超过8小时;情况复杂,依照治安管理处罚法规定可能适用行政拘留处罚的,询问查证的时间不得超过( )。
A、8小时B、16小时C、24小时D、32小时9、对违反治安管理行为人进行传唤的,公安机关应当及时将传唤的原因和处所通知()。
A、被传唤人所在单位B、被传唤人家属C、被传唤人所在地的居(村)民委员会D、被传唤人所在地的公安派出所10、按照治安管理处罚法规定,询问不满 ( )的违反治安管理行为人,应当通知其父母或者其他监护人到场。
四、案例分析题(17题)一、2007年3月5日,A县公安局110接到群众举报电话,反映某夜总会有卖淫嫖娼活动。
当晚县公安局派民警对该夜总会进行突查。
民警李某带实习生张某在二个包房查获二对神情慌乱、衣冠不整的男女,并现场提取了散落在隐蔽处的安全套等物。
随后即口头传唤将4名男女带至公安局,补办了传唤证,期间甲欲向家人告之去处被拒绝。
经过调查,证实了该4名男女实施了卖淫嫖娼行为,其中甲是B县来的出差人员。
调查还证实两名卖淫女均已获取嫖资。
县公安局对此案作出了如下处理:对2名男子以嫖娼为由分别处5000元罚款;对2名女子以卖淫为由分别处拘留十日;处罚决定作出以后,公安局当场收缴了罚款,同时立即将2名男子送达拘留所执行拘留。
甲不服申请复议,并提出暂缓执行行政拘留的申请,李某回答:“等拘留执行完毕后,自己去市公安局复议去吧”请指出公安机关办案中存在的问题并简要说明理由。
答案:(1)实施检查应由两名以上民警进行(实习生未取得执法资格)。
(2)未出示检查证。
对夜总会进行检查,属于接举报后事先部署的工作,应出示检查证。
(3)口头传唤后应当在询问笔录中注明,无需补办传唤证。
(4)未将传唤原因和处所通知被传唤人家属。
(5)对2名男子单处5000元罚款错误。
(6)对男女同责不同罚,处罚显失公正(7)罚款2000元以上,未告知听证权利。
(8)一律当场收缴罚款错误。
只有甲符合当场收缴罚款的条件。
(9)作出行政拘留处罚决定,未通知被处罚人家属。
(10)剥夺被处罚人申请行政复议、行政诉讼并提出暂缓执行行政拘留的权利二、2007年4月20日,甲某因琐事纠纷殴打乙某,造成乙脸部皮肤挫伤,被邻居丙某看到。
丙某当场向当地派出所报案,指证了甲殴打乙的事实,同时由于丙与甲素来有隙,丙称甲妻亦参与殴打乙。
为此,甲某对丙有气,想报复丙某,由于丙某人高马大,甲某不敢当面与之叫板,但丙某的老婆丁某弱不禁风,于是想报复丁某。
当日,丁某路过甲某的家门口,甲某就以丙某到派出所作证,说他坏话为由,将丁打了一顿,丁去医院检查伤势较重。
材料分析:
甲(A县人)因征地问题多次到国家信访局上访。
一日,甲和家人乙、丙报着小孩丁(4周岁)又到信访局上访,经值班接待人员接待后不肯离去,甲继续在接待室内高声叫喊,并用随身携带的榔头砸坏接待室的桌面,造成接待秩序混乱,致使工作人员无法正常工作。
上述情况被接待室监控拍到。
值班人员报警后,甲逃到路上被巡逻民警抓获。
后甲被A县信访局接回A县,A县公安局拟对甲进行治安处罚。
请问:
(1)办案人员应收集哪些证据?
收集的证据包括:甲的陈述;乙、丙证言;信访局接待人员的证言;围观群众的证言;抓获民警的证言;现场视听资料;物证如榔头、被损坏的桌子等;以及其他证据材料。
(2)A县公安局是否有管辖权?请说明理由。
有。
根据公安部《公安机关办理行政案件程序规定》的规定,由违法行为人居住地公安机关管辖更为适宜的,可以由违法行为人居住地公安机关管辖。
本案牵涉信访事项,由居住地管辖更适宜。
(3)对甲的行为如何定性?应如何处罚?
甲的行为应定性为扰乱单位秩序。
故意损毁财物行为与扰乱单位秩序行为存在牵连,被扰乱单位秩序行为吸收。
依据《治安管理处罚法》第23条第一款(一)项的规定,予以警告或者200元以下罚款;情节较重的,处5日以上10日以下拘留,可以并处500元以下罚款处罚。
治安管理学试题第一部分选择题一、单项选择题(本大题共20小题,每小题1分,共20分)在每小题列出的四个选项中只有一个选项是符合题目要求的,请将正确选项前的字母填在题后的括号内。
1.人民警察准确地认识和把握治安管理本质的科学理论根据是( )A.马克思主义哲学学说B.马克思主义政治经济学学说C.马克思主义社会学说D.马克思主义国家学说2.我国历史上第一个全国统一的中央警察机关“巡警部”建立的时间是( )A. 1902年B. 1905年C. 1907年D. 1908年3.治安管理本质的外在表现是( )A.治安管理特征B.治安管理特点C.治安管理功能D.治安管理职权4.治安管理部门现实开展的“四防”宣传教育中的“四防”是指( )A.防火、防盗、防特、防破坏B.防火、防特、防破坏、防治安灾害事故C.防火、防盗、防特、防治安灾害事故D.防火、防盗、防破坏、防治安灾害事故5.我国治安管理原则体系中的根本原则是( )A.“服从、服务”原则B.“专群结合”原则C.“依法管理”原则D.“公秘结合”原则6.治安行政执法的基础是( )A.保证治安行政执法公正B.依照法定程序严格执法C.依法认定治安行政法律关系D.在治安管理过程中做到执法守法7.使治安管理组织机构具有良好的适应性和高效率是治安管理机构改革的( )A.重要基础和前提B.重要方针和原则C.重要任务和目的D.重要指导思想8.在治安管理中对特定的单位和个人有条件地解除禁止的措施是( )A.指令B.认可C.许可D.证明9.“严格控制大城市,合理发展中等城市,积极发展小城镇,促进生产力和人口的合理分布”是我国在社会主义市场经济体制下( )A.户口管理工作的基本任务B.户籍管理的基本方针C.户口登记调控的指导思想D.户口迁移调控的指导原则10.《娱乐场所管理条例》规定歌舞娱乐场所包房一是应安装透明门窗,二是( )A.不得使用液化石油气B.不得设置门槛C.不得设置门帘D.不得有内锁装置11.我国公安机关对特种行业管理的首要任务是( )A.预防和禁止特种行业的违法经营行为B.预防和打击利用特种行业进行的各类违法犯罪活动C.预防和查处治安灾害事故,保障公共安全D.维护特种行业的正常秩序,保障特种行业的合法经营12.在常见的爆炸物品中有一种可以在水中存放的炸药是( )A.梯恩梯B.黑索金C.硝铵炸药D.黑火药13.公安机关制定管理集合、游行、示威工作预案的指导思想是( )A.严密部署,宣传法制,高度戒备,保障安全B.严密部署,观察动态,处变不惊,临场不乱C.严密部署,掌握主动,密切配合,严防不测D.严密部署,掌握政策,果断处置,控制事态14.迷信活动与宗教的主要区别是,迷信活动( )A.没有正式的教徒,没有正式的名称,没有正式的活动B.没有正式的教义,没有正式的信仰,没有理论体系C.没有正式的组织,没有理论体系,没有固定的正式场所D.没有正规的仪式,没有正式的教规,没有正式的信仰15.巡警的警卫勤务、治安勤务及其他勤务,均属于( )A.巡逻制度B.值勤制度C.备勤制度D.协勤制度16.在消防工作中关系到重点单位和当地社会长治久安的大事是重点单位的( )A.防火安全责任制必须建立和健全B.建筑必须符合国家法定的消防技术标准C.选址必须符合法定的消防安全布局D.火灾预防必须符合“突出重点,带动一般”的要求17.我国道路交通秩序管理的一项基本原则是( )A.交通分离B.交通总量削减C.交通流优化D.交通优先18.我国公安机关对某些涉外案件处置中适用的调查、传唤、取证、裁决、执行等属于( )A.一般处置程序B.内部处置程序C.外部处置程序D.特殊处置程序19.在办理治安案件中,只有查清每一违反治安管理行为所侵害的直接客体,才能正确认定( )A.违反治安管理行为的事实B.违反治安管理行为的性质C.违反治安管理行为的危害D.违反治安管理行为的后果20.某甲因交通违章,所骑摩托车被交警暂扣,停放于存车场。
治安试题及答案一、选择题1. 治安管理处罚法规定,扰乱公共秩序的行为,情节较重的,处以()日以下拘留。
A. 5B. 10C. 15D. 202. 以下哪项不是治安管理处罚法中规定的扰乱公共秩序的行为?A. 非法集会B. 非法游行C. 非法示威D. 合法抗议3. 治安管理处罚法规定,对于违反治安管理的行为,公安机关可以采取的措施不包括()。
A. 警告B. 罚款C. 拘留D. 强制劳动4. 治安管理处罚法规定,对于违反治安管理的行为,公安机关可以采取的措施包括()。
A. 警告B. 罚款C. 拘留D. 以上都是5. 治安管理处罚法规定,对于扰乱公共场所秩序的行为,情节较轻的,可以处以()元以下罚款。
A. 200B. 500C. 1000D. 2000二、判断题1. 治安管理处罚法规定,对于扰乱公共秩序的行为,情节特别严重的,可以处以15日以上拘留。
(对/错)2. 治安管理处罚法规定,所有扰乱公共秩序的行为都可以处以拘留。
(对/错)3. 治安管理处罚法规定,对于扰乱公共场所秩序的行为,情节较轻的,可以处以警告。
(对/错)4. 治安管理处罚法规定,对于扰乱公共场所秩序的行为,情节较重的,可以处以罚款。
(对/错)5. 治安管理处罚法规定,对于扰乱公共场所秩序的行为,情节特别严重的,可以处以1000元以上罚款。
(对/错)三、简答题1. 简述治安管理处罚法中对扰乱公共秩序行为的处罚原则。
2. 治安管理处罚法中规定了哪些扰乱公共秩序的行为?3. 治安管理处罚法规定了哪些违反治安管理的行为可以处以拘留?4. 治安管理处罚法中对扰乱公共场所秩序的行为有哪些处罚措施?5. 治安管理处罚法中对违反治安管理的行为有哪些处罚措施?答案:一、选择题1. C2. D3. D4. D5. B二、判断题1. 错2. 错3. 对4. 错5. 错三、简答题1. 治安管理处罚法规定,对扰乱公共秩序的行为,应根据行为的性质、情节和危害程度,依法给予相应的处罚。
四、简答题1治安管理处罚决定书应当载明的内容包括哪几个方面?2公安机关在办理行政案件中查获的哪些物品应当依法予以收缴?3民警在办理治安案件的涉案财物扣押时,应做好哪几项工作?4公安行政案件具有哪些情形之一的,经公安派出所或县级公安机关办案部门以上负责人批准,终止调查?需注意什么?5《治安管理处罚法》第三章将违反治安管理行为分为哪几大类?6公安机关办理公安行政案件需要调查的案件事实包括哪些内容?7对哪些情形的殴打他人或故意伤害他人身体的行为,应当从重处罚?8公安机关办理行政案件的证据主要有哪些种类?9治安担保人应当具备哪些条件?10公安行政案件具有哪些情形之一的,应当予以结案?五、案例分析题案例一:甲乙丙三人以看演出为由,让出租车司机程某开车送其到邻县找丁,并在丁的姐姐家里赌博,付车费二百元。
丁的姐姐明知四人要在其家赌博,仍将房间钥匙交给丁,然后住到单位宿舍。
在当天赌博中,甲携带的现金输光,向附近的朋友黄某借钱,约定借款二千元人民币,每日抽取二百元利息至还款为止。
第二天,楼上邻居向公安机关报案。
民警于某接到举报后,即带领二名协警凭工作证件进入丁家,对住所、人身、物品进行了检查并当场制作了检查笔录,对查获到的赌资予以扣押。
经调查,甲乙丙丁参与赌博赌资较大,其中乙只有十七周岁且无任何前科记录。
事后该县公安局对查获到的赌资予以收缴;对甲乙丙丁以赌博为由分别处以拘留十日,并处罚款五百元;对司机程某、丁的姐姐、黄某以为赌博提供条件为由处罚款五百元;县公安局当场收缴了所有被处罚人的罚款后,告知甲乙丙丁四人自行去拘留所执行拘留。
问题:请根据《治安管理处罚法》的规定,分析县公安局在查处该起治安案件中存在哪些错误?简要说明理由。
案例二:案情:贾某、马某二人是同一超市的搬运工,一日,两人在上班时发生口角,贾某拿起一根木棍将马某的两根肋骨打断,超市负责人立即打电话向派出所报案,派出所民警接到报案时,电话告诉报案人先送受伤人员去看病,等病情治疗结束后再到派出所书面报案。
上饶公安干部中等专业学校(2014—2015学年度第一学期期末考试)14级大队《治安管理》期末试卷一、单项选择题(本大题共20小题,每小题2分,共40分)在每小题列出的四个备选项中只有一个是符合题目要求的,请将其选项填写在题后的括号内。
错选、多选或未选均无分。
1.我国历史上最早把“治”和“安”连接起来作为一个词使用的人是( C )A.商鞅B.司马迁C.韩非D.贾谊2.广义的治安是指在阶级社会中符合统治阶级意志和利益并由其法律所规范的一种( B )A.制度 B.社会状态C.行为 D.社会关系3. 社会没有治安管理(D )A.奴隶社会 B.封建社会C.半殖民地半封建社会 D.原始社会4.治安管理基本原则的本质属性是(A )A.阶级性B.文化共同性C.社会性D.强制性5.下列哪一项是治安管理的基本任务( A )A.维护社会稳定和治安秩序B.预防、遏制违法犯罪活动C.预防和查处违反治安管理的行为D.预防和查处治安灾害事故6.选项中哪个不是治安管理法律规范的作用( C )A.维护公共利益和社会治安秩序 B.制裁处罚违法行为C.在我国法律体系中占有重要的地位 D.保护公民、法人和其他组织的合法权益7.根据治安管理主体的不同,可以分为中央治安管理机关和地方各级治安管理机关( B )A.组织性质 B.法律地位C.具体业务 D.职责和社会功能8.治安管理处罚必须以( A )为依据。
A.事实 B.性质C.情节 D.社会危害程度9.旅馆前台服务员小凌,在为旅客李明办理入住登记时,发现李明有多张身份证,照片相同但姓名不同,情况可疑。
小凌应当采取的做法是( D )A.拒绝为李明办理入住登记B.要求李明必须说明原因C.扣押李明的身份证D.报告公安机关10.治安拘留不同于刑事拘留和司法拘留,治安拘留的期限法律规定为( A )A.1日以上、15日以下 B.2日以上、15日以下C.3日以上、15日以下 D.4日以上、15日以下11.《人民警察法》第15条规定,公安机关为预防和制止严重危害社会治安秩序的行为,可以在一定区域和时间,限制人员、车辆的通行或者停留,必要时可以实行(C )A.紧急排险 B.现场管制C.交通管制 D.戒严12.留置盘问在时间上最长可以达到( A )A.24小时B.36小时C.48小时D.60小时13.我国人民警察巡逻制度,最早起源于中国共产党领导下的( C )A.湘鄂西地区 B.闽浙赣地区C.陕甘宁地区 D.鄂豫皖地区14.关于治安巡逻的作用有关表述,错误的是( D )A.治安巡逻是预防违法犯罪活动的有效措施B.治安巡逻时及时打击现行违法犯罪活动的重要措施C.治安巡逻能够促进警民关系D.治安巡逻不能促警民关系15.在繁华街区有利于体现巡逻勤务预防功能的方式是( A )A.徒步巡逻B.机动车巡逻C.骑马巡逻D.空巡16.下列人员中可以在娱乐场所内从业的是( B )A.曾犯有赌博罪的B.曾因殴打他人被处以行政拘留的C.曾犯有强制猥亵、侮辱妇女罪的D.曾因犯罪被剥夺政治权利的17.依据有关规定下列何种场所绝对不得接纳未成年人( C )A.电子游艺场所B.互联网上网服务场所C.歌舞娱乐场所D.营业性健身、休闲场所18.对违反治安管理行为人进行传唤时,公安机关应当及时将传唤的原因和处所通知( B )A.被传唤人所在单位 B、被传唤人家属C.被传唤人所在地的居(村)民委员会 D、被传唤人所在地的公安派出所19.按照治安管理处罚法规定,询问不满( C )的违反治安管理行为人,应当通知其父母或者其他监护人到场A.12周岁 B、14周岁C.16周岁 D、18周岁。
查处治安案件存在的问题、原因及对策摘要】当前,查处治安案件中存着拖延时间、效率低下、质量不高等问题。
多数学者将其归因于案件过多,案情复杂、警力不足等客观原因。
本文从治安民警、社会公众等与案件查处有关的"人"的积极性入手,分析其原因并提出应对措施。
【关键词】治安案件查处问题原因对策管理人本中图分类号:G71文献标识码:A文章编号:ISSN1004-1621(2010)09-016-02治安案件查处是治安管理部门的一项主要职责,有效查处治安案件具有重要意义。
它有利于维护公民权益,密切警民关系;有利于及时惩罚、教育、挽救违法者,防止其走向犯罪,从源头上减少刑事发案;有利于总结发案规律,查找管理漏洞,制定预防措施,提高治安管理水平。
一、查处治安案件中存在的问题1、治安案件查处率低。
据统计,2004年全国发生治安案件664.7万起,结案536.5万起,结案率80.7%。
【1】 2005年737.7万起,结案630万起,结案率85.4%.【2】2006年719.7万起,结案615.3万起,结案率85.5%。
【3】其中偷窃、抢夺、骗取、敲诈等四种涉及财物案件查处率更为低下,2004年,全国四种案件共发144.9万起,查处642.4万起,查处率仅为44.3%;2005年查处率为60.2%;2006年为66.7%.。
这样低的查处效率很难保障社会公众的财产安全。
社会上出现的有案不报,自行解决;或雇佣黑社会解决纠纷,一定程度上表明群众对治安管理部门查处案件能力的不信任。
2、治安案件拖延时间长。
"拖一拖,放一放"已被默认成为一种治安案件的查处模式。
一个案件一拖再拖,数月不决,有的甚至长达一年之久。
长此以往,形成恶性循环,旧案未决,又添新案。
据统计,1998年至2000年某局共查处各类治安案件2140起,一个月内及时查处的为1676起,及时查处率为78.32%。
未在规定时限办结的为464起,拖延率为21.68%。
治安案例分析题及答案在日常生活中,治安案件时有发生,这些案件对社会治安和公共秩序造成了一定的影响。
因此,对治安案例进行分析并提出解决方案显得尤为重要。
下面,我们就来分析一起治安案例,并给出相应的答案。
案例描述:某市某小区连续发生多起入室盗窃案件,居民对此感到恐慌和不安。
警方介入调查后发现,这些盗窃案件多发生在未安装防盗窗、未加装门锁的住户家中,而且大多发生在深夜。
犯罪嫌疑人通常是趁着住户熟睡时,通过窗户或门口进入屋内实施盗窃。
经过调查,警方发现这些犯罪嫌疑人大多是附近小区的居民,他们因为吸毒成瘾,生活困难,所以才会选择实施盗窃行为。
分析及答案:针对这一案例,我们可以从以下几个方面来进行分析和给出相应答案:1. 安全防范意识不强,首先,居民在安全防范意识上存在一定的问题。
部分居民没有安装防盗窗、门锁,这为犯罪嫌疑人提供了可乘之机。
因此,需要加强社区治安宣传教育,提高居民的安全防范意识,引导他们采取有效的安全防范措施。
2. 社区巡逻和监控设施不完善,其次,针对深夜发生的盗窃案件,社区巡逻和监控设施也存在不足。
因此,需要加强社区警务力量,增加巡逻频次,提高社区监控设施的覆盖范围,加大对犯罪嫌疑人的监控力度。
3. 犯罪嫌疑人的社会帮扶,对于因吸毒成瘾、生活困难而实施盗窃的犯罪嫌疑人,社会应该给予相应的帮扶和救助。
可以加强社区戒毒康复工作,帮助这些人重新融入社会,摆脱犯罪的诱惑。
综上所述,针对这一治安案例,我们需要从加强居民安全防范意识、完善社区巡逻和监控设施、加强对犯罪嫌疑人的社会帮扶等方面进行综合治理。
只有通过多方合力,才能有效预防和打击治安案件,维护社会治安和公共秩序的稳定。
希望相关部门和社会各界能够共同努力,为我们的社区营造一个更加安全、和谐的环境。
论述题
1.分析治安案件与违反治安管理行为的关系,把握治安案件与刑事案件、民事案件的联系与区别,并归纳不同性质案件的认定标准。
2.谈谈在治安案件查处过程中如何体现“执法为民”思想。
3.结合社会调查,谈谈公安机关执法办案的社会评价及其思考。
4.对违反治安管理行为的构成要件进行分析。
5.结合实例分析如何对数种违反治安管理的行为进行认定及处罚。
6.怎样正确适用治安管理处罚,在具体量罚中怎样行使自由裁量权?
7.如何运用治安案件调查基本方法对不同对象开展调查。
8.简述治安案件办理中如何具体实施人身、物品、场所检查,以及对公民居所检查有何特别要求。
9.分析治安案件调查取证中证人拒绝作证、行为人虚假陈述等常见问题及解决方法。
10.学生收集案例,根据案例分析治安案件终结的情形,案件终结后应当如何处理?
11.结合案例,分析该案例应当适用的程序,查处的步骤、方法,使用的法律文书。
12.简述案卷制作中的常见问题及解决方法。
13如何利用案卷卷宗材料服务于公安工作?
14、论行为与处罚法定原则在查处治安案件中的体现。
15、论正确行使自由裁量权的意义。
16、联系实际阐述教育与处罚相结合原则。
17、试述行为的社会危害性与“行为与处罚法定”原则的关系。
18、举例阐述违反治安管理行为客观方面必要要件和选择要件对认定违反治安管理行为的意义。
19、论治安管理处罚。
20、论调查取证的基本原则。
21、论治安案件证据审查的要求。
22、论告知。
23、论治安调解。
24、阐述简易程序与普通程序的联系和区别。
25、如何理解违法行为与处罚相当原则在查处治安案件中的适用?
26、论尊重和保障人权与执法监督的关系。
27、论治安案件查处的公开原则。