项目安全生产检查记录表通用版
- 格式:doc
- 大小:30.50 KB
- 文档页数:1
安全生产检查表通用版
安全生产检查表通用版
序号检查项目检查内容检查标准
1 生产设备及设施是否完好无损检查设备和设施是否具备正常工作条件,无明显破损,无松动现象
2 安全警示标识是否齐全,准确检查安全警示标识是否完整,准确显示相关提醒信息
3 用电安全用电线路是否正常检查用电线路是否完好,电线电缆保护措施是否到位,电器设备是否良好接地
4 灭火器具灭火器具是否齐全检查灭火器具的种类和数量是否满足要求,是否在有效期内
5 通风设施通风设施是否畅通检查通风设施的运作是否正常,通风是否充分,无堵塞现象
6 生产现场安全是否存在隐患检查生产现场是否存在安全隐患,如积存的易燃、易爆物品,不符合安全要求的设备等
7 安全应急预案是否完善有效检查安全应急预案是否制定完善,员工是否熟悉相应应急措施
8 作业人员是否接受培训检查作业人员是否接受过相关安全培训,是否具备必要的安全技能
9 工作场所卫生是否清洁整齐检查工作场所是否保持清洁整齐,无杂物积存,无垃圾堆放
10 个人防护用品是否配备齐全检查个人防护用品是否齐全,是否使用正确,是否在有效期内
备注:
1. 以上检查项目为通用观察点,可根据实际生产环境的特点,进行必要的增删调整。
2. 检查标准可根据相关法规、标准和企业内部规章制度进行制定,要求严格但切实可行。
3. 检查结果应及时记录,存在问题的及时整改并做好记录。
4. 定期对整改措施进行复查,确保问题得到有效解决。
安全生产检查用表一、基本信息1. 企业名称:2. 检查日期:3. 检查人员:4. 检查部门:二、场所环境1. 工作区域整洁、无杂物堆放,地面干净、无积水:2. 通道畅通,无障碍物阻挡:3. 危险品储存区域标识清晰,储存方式符合相关规定:4. 消防设施完好,消防通道无堵塞:三、安全设施1. 电气设备无漏电、无明火现象:2. 操作台、工作台稳固,无松动现象:3. 使用的机械设备符合安全要求,有相应的防护装置:4. 物资储存架、货架稳固,无倾倒、坍塌隐患:5. 紧急疏散通道标识清晰、畅通无阻:四、作业安全1. 工作人员佩戴个人防护装备,如安全帽、防护眼镜等:2. 作业人员操作规范,严禁违章操作:3. 足够的安全警示标志和安全提示牌:4. 作业人员接受过相关的安全培训,具备相关操作证书:5. 高处作业有可靠的防护设施,如安全带、防护网等:五、应急准备1. 灭火器、消防栓等消防设备齐全,并定期检查维护:2. 应急疏散通道畅通,安全出口标识醒目清晰:3. 应急预案编制完备,员工熟悉应急预案流程:4. 有专人负责应急事故的报告和处理:六、安全管理1. 安全生产责任制落实到位,明确责任人和岗位职责:2. 安全教育培训制度完善,定期开展安全教育活动:3. 安全生产记录完整,日常巡检记录、事故记录等齐全:4. 落实安全隐患整改制度,及时消除隐患,防止事故发生:七、其他注意事项1. 工作人员自愿参与安全生产活动,提高安全意识:2. 加强安全宣传,提供相关安全知识和技能培训:3. 定期组织安全演练,提高应急处理能力:4. 高风险作业需进行专项评估,并采取相应的防护措施:5. 定期检查安全设施的使用情况,及时修理和更换损坏设施:以上为安全生产检查用表,根据实际情况进行检查,发现问题及时整改,并做好相关记录。
通过持续的安全生产检查,确保企业的安全生产环境,减少事故发生的可能性,保障员工和设备的安全。
.工程建设项目安全生产检查表项目部名称:监理单位:序检查项目检查内容号能否落实安全生产与环境保护责任制,与施工安全管理单位签署《安全责任书》1目标、责与《安全管理协议》。
任制能否拟订安全生产与环境保护管理目标制度。
安全环境能否按规定建立安全环2施工单位:检查时间:检查方法自查结果自查人核查结果整顿时限备注查文件查制度、文件查制度、文管理机构境管理组织机构。
件.安全规章3制度与操作规程安全花费4投入5安全教育能否装备专(兼)职安查文件环管理人员。
能否有健全的安全生产查制度、记规章制度,及制度执行录状况。
各工种作业安全操作规查制度程能否齐备。
施工单位能否有安全文查资料明施工举措花费投入。
对新进场、转岗员工是查记录否进行安全教育培训。
能否认期对员工进行安查记录全教育。
.能否在作业行进行安全查记录教育。
能否按规定按期展开日查记录常安全检查、环保检查。
能否进行专项安全检查记录6安全检查查,有无检查记录。
对安全与环保检查查出的隐患和问题,能否有查记录整顿与复查状况记录。
施工、监施工、监理单位资质是7理单位持查证书否在有效期内。
证状况.人员持证8状况劳保用品施工单位项目负责人有效安全生产查核合格证查证书书。
施工单位项目经理有效安全生产查核合格证查证书书。
安全生产管理人员有效查证书安全资格证书。
特种作业人员有效特种查证书作业操作资格证书。
施工单位能否按要求配9备合格、齐备的劳动保查记录装备护用品。
对施工地区内和施工过程中可能发生的自然灾害和事故,能否编制有查文件针对性的应抢营救方案。
1应急管理能否落实应抢营救人0查文件、台员,装备必需的应抢救账、现场援器械、设备。
项目部施工单位能否认期组织实行应方案演查记录练,有无记录。
1安全技术在施工组织设计中,是查文件1举措否编制安全技术举措。
能否按安全技术交底制度执行署名手续及保留查记录书面记录。
对因建设工程施工可能造成伤害的毗邻建筑查记录、现物、修建物和地下管线场等,施工单位能否采纳专项防备举措。
项目安全生产检查记录表范文
项目部安全检查记录表
项目部安全检查记录表
项目部安全检查记录表
项目部安全检查记录表
项目部安全检查记录表
项目部安全检查记录表
项目部安全检查记录表
项目部安全检查记录表
项目部安全检查记录表
项目部安全检查记录表
项目部安全检查记录表
项目部安全检查记录表
项目部安全检查记录表
项目部安全检查记录表
项目部安全检查记录表
项目部安全检查记录表
项目部安全检查记录表
项目部安全检查记录表
项目部安全检查记录表
项目部安全检查记录表
项目部安全检查记录表
项目部安全检查记录表
项目部安全检查记录表
项目部安全检查记录表
项目部安全检查记录表
项目部安全检查记录表
项目部安全检查记录表
项目部安全检查记录表
项目部安全检查记录表
项目部安全检查记录表
项目部安全检查记录表
项目部安全检查记录表
项目部安全检查记录表
项目部安全检查记录表
项目部安全检查记录表。
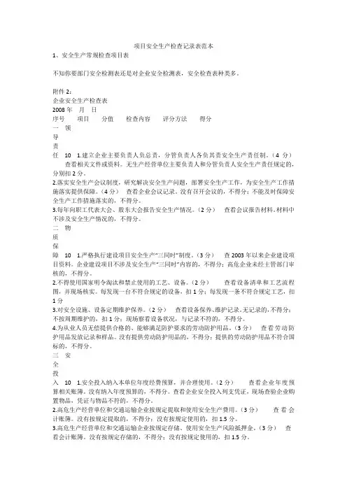
项目安全生产检查记录表范本1、安全生产常规检查项目表不知你要部门安全检测表还是对企业安全检测表,安全检查表种类多。
附件2:企业安全生产检查表2008年月日序号项目分值检查内容评分方法得分一领导责任10 1.建立企业主要负责人负总责,分管负责人各负其责安全生产责任制。
(4分)查看相关文件或资料。
无生产经营单位主要负责人和分管负责人安全生产责任规定的,分别扣2分。
2.落实安全生产会议制度,研究解决安全生产问题,部署安全生产工作,为安全生产工作措施落实提供保障。
(4分)查看企业会议记录。
没有召开会议的,不得分;不能及时保障安全生产工作措施落实的,不得分。
3.每年向职工代表大会、股东大会报告安全生产情况。
(2分)查看会议报告材料。
材料中不涉及安全生产情况的,不得分。
二物质保障10 1.严格执行建设项目安全生产“三同时”制度。
(3分)查2003年以来企业建设项目资料。
企业建设项目不涉及安全生产“三同时”内容的,不得分;高危企业未经主管部门审核的,不得分。
2.不得使用国家明令淘汰和禁止使用的工艺、设备。
(2分)查看设备清单和工艺流程图,并现场核实。
每发现一台不符合规定的设备,扣1分;每发现一条不符合规定工艺,扣1分3.对安全设施、设备定期维护保养。
(2分)查看设备保养、维护记录。
无记录的,不得分;不按周期维护的,扣1分;现场察看设备状况,与记录不符的,不得分。
4.为从业人员无偿提供合格的、能够满足防护要求的劳动防护用品。
(3分)查看劳动防护用品发放记录和样品。
没有提供劳动防护用品的,不得分;提供的劳动防护用品不符合国标的,不得分。
三安全投入10 1.安全投入纳入本单位年度经费预算,并合理使用。
(2分)查看企业年度预算相关账簿。
没有纳入年度预算的,不得分。
查看企业安全投入列支凭证,现场查验企业购置物品,凭证与物品不符的,不得分。
2.高危生产经营单位和交通运输企业按规定提取和使用安全生产费用。
(3分)查看会计账簿。
安全生产检查表通用版安全生产检查表序号:日期:工作区/场所:检查项目检查标准是否符合标准备注1. 工作区/场所是否整洁、无杂物堆积,并保持清洁通风2. 是否在工作区划定了安全通道和应急通道,并保持畅通3. 是否正确使用带有安全标志的容器存放危险物品4. 是否有效加固和固定机械设备,避免滑移和倾倒5. 是否经常对设备进行检查和维护,并且及时处理故障6. 是否为机器设备配备了安全防护装置,并保持完好7. 是否正确使用防护设备,如手套、口罩、护目镜等8. 是否在工作区域内设置了清晰明确的安全警示标识9. 是否保持工作区域良好的照明条件,避免暗角10. 是否对工作区域进行定期消毒,保持洁净卫生11. 是否为工作区域提供安全稳定的工作台和座椅12. 是否对危险工作区域设置了防护栏杆或警示线13. 是否指定专人负责安全管理和事故应急处理14. 是否专业人员对电气设备进行定期检查和测试15. 是否设置了专用电源插头和插座,并按规定使用16. 是否开展员工安全教育和培训,并定期考核17. 是否及时采纳员工提出的安全改进建议并落实18. 是否建立了事故报警和应急机制并经常演练19. 是否建立了完善的安全档案和事故记录系统20. 是否及时检查和维修消防设备,并保持正常工作21. 是否进行现场火灾风险评估,并采取相应措施22. 是否建立健全的供应商管理制度和检查流程23. 是否接受行政部门的安全检查和监察工作24. 是否定期开展安全巡查和风险评估,并整改25. 是否建立了安全奖励和惩罚制度,并公示26. 是否按照有关规定建立了职工安全培训档案27. 是否建立了职工健康体检制度和档案管理28. 是否配备了适合的个人防护用品,并经常更换29. 是否为危险区域设置了防护栏杆和安全网等30. 是否对危险作业进行严格管理和监督,并督促符合操作规程说明:1. 检查项目根据实际情况进行调整和增减。
2. 符合标准的项目打√,不符合的项目写×并进行备注。
3.1.2 项目安全生产检查记录表3.1.2 项目安全生产检查记录表3.1.2 项目安全生产检查记录表检查记录:1、30#楼-1层操作脚手架搭设立杆倾斜,水平方向平杆扭曲,架体设置在泥土上面存在倾倒安全隐患,要求架子班组及时给予加固措施。
2、29#楼-1层操作脚手架体摇晃,剪刀撑数量设置不足,加固措施不足,架体断面缺防护、横向斜撑,安全网未及时给予张设。
3、钢筋班组未绑扎牢靠调运材料,私自违章指挥,对现场安全工作带来负面影响,对现场施工带来安全隐患。
4、新进场模板堆放区域未设置灭火器,无防雨措施。
以上安全隐患限相关班组2019年3月23日下午6时整改结束,报项目安全科组织相关科室管理人员进行验收。
检查整改落实情况(定措施、定人员、定时间):1、架子班组已对30#楼-1层外脚手架进行拆除,并对拆除后的材料进行整理,确保现场安全、文明施工管理受控。
2、29#楼-1层脚手架,架子班组已进行拆除,并对材料进行整理,现已整理完成,要求架子班组搭设架体必须按照方案进行搭设。
3、项目部已对钢筋班组进行安全意识教育,并要求班组负责人加强安全监督,禁止三违作业。
4、项目义务消防小队已对木方、模板堆放区域灭火器进行设置,现已设置完成,要求项目专职消防员加强现场消防管理、检查力度,确保现场消防管理受控。
以上安全隐患已在限定的时间内整改完毕,请项目安全科组织验收复查。
3.1.2 项目安全生产检查记录表检查记录:1、支模架立杆间距局部大于1.2m,顶板支撑间距较大,且未设置双扣件保护。
2、架体横纵向水平杆需接头扣件连接、牢靠,水平杆搭接时连接长度不得少于支架的两跨。
3、支模架纵向水平杆设置数量严重不足,且局部横纵水平杆设置不符合要求,横纵水平杆应于架体立杆连接。
4、架体底部垫块设置不符合要求,且垫块高度不足,不应小于50mm。
5、支模架立杆倾斜,支模架立杆垂直度偏差不得大于0.75%,钢管材料质量不得扭曲变形,表面不得钻孔。
安全检查记录表1. 检查概述- 检查日期:- 检查地点:- 检查人员:- 检查目的:2. 安全检查内容- [ ] 设备检查- [ ] 环境检查- [ ] 员工行为检查- [ ] 交通安全检查- [ ] 防火检查- [ ] 紧急应急预案检查3. 检查结果3.1 设备检查在设备检查中,发现以下问题:- [ ] 设备损坏- [ ] 设备故障- [ ] 设备维护不到位3.2 环境检查在环境检查中,发现以下问题:- [ ] 环境杂乱- [ ] 环境脏乱- [ ] 环境卫生差3.3 员工行为检查在员工行为检查中,发现以下问题:- [ ] 个别员工违规操作- [ ] 无安全意识行为- [ ] 用电用火违规行为3.4 交通安全检查在交通安全检查中,发现以下问题:- [ ] 车辆停放不规范- [ ] 车辆行驶速度过快- [ ] 交通标志不清晰3.5 防火检查在防火检查中,发现以下问题:- [ ] 易燃物品存放不规范- [ ] 消防设施有损坏- [ ] 遮挡灭火器等防火设施3.6 紧急应急预案检查在紧急应急预案检查中,发现以下问题:- [ ] 应急预案不完善- [ ] 应急通道被堵塞- [ ] 应急标识不清晰4. 处理措施4.1 设备检查处理措施针对设备检查中发现的问题,采取以下处理措施:- [ ] 维修设备- [ ] 更换设备- [ ] 定期维护保养4.2 环境检查处理措施针对环境检查中发现的问题,采取以下处理措施:- [ ] 清理环境杂乱物品- [ ] 加强环境卫生管理- [ ] 定期清洁维护4.3 员工行为检查处理措施针对员工行为检查中发现的问题,采取以下处理措施:- [ ] 增强培训意识- [ ] 加强监督管理- [ ] 加强安全教育宣传4.4 交通安全检查处理措施针对交通安全检查中发现的问题,采取以下处理措施:- [ ] 划定合理车辆停放区域- [ ] 强化交通安全培训- [ ] 安装明显的交通标志4.5 防火检查处理措施针对防火检查中发现的问题,采取以下处理措施:- [ ] 整理易燃物品存放区- [ ] 维修损坏的消防设施- [ ] 保证防火设施畅通可用4.6 紧急应急预案检查处理措施针对紧急应急预案检查中发现的问题,采取以下处理措施:- [ ] 完善应急预案- [ ] 清理应急通道- [ ] 更新应急标识5. 安全检查记录总结总体来说,本次安全检查中存在一些安全隐患和问题,但通过采取相应的处理措施,可以有效改善和消除安全隐患,并提升企业安全管理水平。
(完整版)医院手术室安全生产检查记录表医院手术室安全生产检查记录表医院名称:检查日期:检查人员:---项目一:手术室环境安全- 手术室是否保持整洁、无杂物堆放,并定期清洁消毒。
- 手术室内是否有严格的无菌控制区域。
- 手术室的温度、湿度是否符合要求。
- 空气净化设备(如空气过滤器)是否正常运行。
---项目二:手术设备安全- 手术台、手术灯、手术麻醉设备是否在使用前经过检查和维护。
- 手术设备是否与电源和气源正确连接。
- 手术设备是否正常工作,无任何异常声音或异味。
- 手术设备的使用操作手册是否齐全,并定期进行更新。
---项目三:手术医疗器械安全- 手术器械是否经过灭菌处理,并保持完整包装。
- 手术器械是否按照严格的无菌操作规范使用。
- 手术器械在使用前是否进行正确的检查和验证。
- 手术器械是否及时清洗、消毒,并进行记录。
---项目四:医务人员安全- 医务人员是否进行了相应的安全培训,并持证上岗。
- 手术室人员是否正确佩戴手术衣、手套、口罩等防护用品。
- 医务人员是否根据要求进行洗手和消毒。
- 手术室内是否设置有急救设备,并配备相应的人员。
---项目五:急救措施- 手术室内是否设置有急救包,并经常检查和更新。
- 医务人员是否熟悉急救操作流程和使用急救设备。
- 手术室人员是否知道急救联络人的联系方式。
- 手术室内是否明确标识急救出口和疏散路线。
---备注:(请在此处记录发现的问题、存在的隐患以及改进的建议)---。