《大地测量学基础》试题及部分答案
- 格式:docx
- 大小:121.66 KB
- 文档页数:7
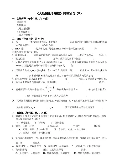
《大地测量学基础》课程试卷(B )一、名词解释(每个2分,共10分)球面角超总椭球体大地主题反算子午线收敛角水准标尺基辅差二、填空(每空1分,共30分)1、以___________作为基本参考点,由春分点___________运动确定的时间称为恒星时;以格林尼治子夜起算的___________称为世界时。
2、ITRF 是___________的具体实现,是通过IERS 分布于全球的跟综站的_________和_________来维持并提供用户使用的。
3、高斯投影中,_____投影后长度不变,而投影后为直线的有_____,其它均为凹向_____的曲线。
4、重力位是--___________和___________之和,重力位的基本单位是___________。
5、大地线克莱劳方程决定了大地线在椭球面上的_______,某大地线穿越赤道时的大地方位角A= 60°,则能达到的最小平行圈半径为长半轴a 的_____倍。
6、正常重力公式()2201sin sin 2e B B γγβ=+-是用来计算______ 正常重力, 其中系数β是称为________。
高出椭球面H 米高度处正常重力与椭球表面正常重力间的关系为__________。
7、在大地控制网优化设计中把_________、__________和__________作为三个主要质量控制标准。
8、地面水平观测值归算至椭球面上需要经过__________、___________、_____________改正。
9、椭球面子午线曲率半径()231a e M W -=,卯酉线曲率半径_______,平均曲率半径________。
它们的长度通常不满相等,其大小关系为________________。
10、某点在高斯投影6°带的坐标表示为A X =3026255m, A Y =20478561m,则该点在3°带第39带的实际坐标为A x =_________,A y =________,其三度带的中央子午线经度为_______。
大地测量试题集《测量学》基础知识试题――测绘出版社一、单选试题(23 题)1.水准面是处处与()方向垂直的连续曲面。
A.重力B.地球引力C.法线D.正常重力1.答案:【A】解析:详见《测量学》测绘出版社第5 页。
水准面是处处与重力方向垂直的连续曲面。
2.建筑工地上常采用假定高程求建筑物的高度所用的基准面是()。
A.大地水准面B.平均海水面C.旋转椭球面D.任意水准面2.答案:【D】解析:详见《测量学》测绘出版社第8 页。
3.普通测量工作中,在半径()km 的圆面积内进行长度测量,可不考虑地球曲率影响。
A.5B.10C.15D.203.答案:【B】解析:详见《测量学》测绘出版社第11 页。
4.在下列地理要素中,属于地形图上地物要素的是()。
A.湖泊B.陡坎C.高山D.等高线4.答案:【A】解析:详见《测量学》测绘出版社第13 页。
凡地面各种固定性物体,以及江河、湖泊、森林、草地及各种人工建筑物,称之为地物。
地面起伏主要是自然形成的,如高山、深谷、陡坎、悬崖峭壁及雨裂冲沟等,称之为地貌。
5.地形图测绘时,比例尺大小的主要的决定因素是()。
A.成图时间B.测量费用C.现状详细D.工作需要5.答案:【D】解析:详见《测量学》测绘出版社第17 页。
6.地形图图廓下方所绘三北方向中的真子午线是该幅图()的真子午线。
A.最左侧位置B.中间位置C.最右侧位置D.任意位置6.答案:【B】解析:详见《测量学》测绘出版社第31 页。
7.由()的北端起顺时针方向到以方向线的角度,称为该方向线的方位角。
A.基本方向线B.坐标纵线C.真子午线D.磁北线7.答案:【A】解析:详见《测量学》测绘出版社第34 页。
凡方位角的计算以真子午线方向为基本方向者称为真方位角;以磁北线为基本方向,则称磁方位角。
8.水准仪在正常情况下,当圆水准器气泡居中时,圆水准轴处于()位置。
A.水平B.铅直C.倾斜D.任意8.答案:【B】解析:详见《测量学》测绘出版社第42 页。
《大地测量基础》复习题及参考答案二、填空题:1、 旋转椭球的形状和大小是由子午椭园的 5 个基本几何参数来决定的,它们分别是长半轴、短半轴、扁率、第一偏心率、第二偏心率 。
2、决定旋转椭球的形状和大小,只需知道 5 个参数中的 2 个参数就够了,但其中至少有一个 长度元素 。
3、传统大地测量利用天文大地测量和重力测量资料推算地球椭球的几何参数,我国1954年北京坐标系应用是 克拉索夫斯基 椭球,1980年国家大地坐标系应用的是 75国际椭球(1975年国际大地测量协会推荐) 椭球,而全球定位系统(GPS )应用的是 WGS-84(17届国际大地测量与地球物理联合会推荐) 椭球。
4、两个互相垂直的法截弧的曲率半径,在微分几何中统称为主曲率半径,它们是指 M 和 N 。
5、椭球面上任意一点的平均曲率半径R 等于该点 子午曲率半径 M 和 卯酉曲率半径 N 的几何平均值。
6、椭球面上子午线弧长计算公式推导中,从赤道开始到任意纬度B 的平行圈之间的弧长表示为:X=]4sin 42sin 2)[1(20 -+--=⎰B C B BB A e a MdB B ρ 7、平行圈弧公式表示为:r= x=NcosB=21)sin 1(cos 22B e Ba -8、克莱洛定理(克莱洛方程)表达式为 lnsinA+lnr=lnC(r*inA=C)9、某一大地线常数等于椭球半径与该大地线穿越赤道时的 大地方位角的正弦乘积或者等于该点大地线上具有最大纬度的那一点的平行圈半径。
10、拉普拉斯方程的表达式为ϕλαsin )(L A --=。
11、投影变形一般分为 角度变形 、 长度变形 和 面积 变形。
12、地图投影中有 等角投影 、 等距投影 和 等面积 投影等。
13、高斯投影是 横轴椭圆柱等角投影,保证了投影的 角度 的不变性,图形的 相似形 性,以及在某点各方向上的 长度比 的同一性。
14、采用分带投影,既限制了 长度变形 ,又保证了在不同投影带中采用相同的简便公式进行由于 变形 引起的各项改正数的计算。
一、解释下列术语(每个2分,共10分)大地水准面球面角超底点纬度高程异常水准标尺零点差二、填空(1-15小题每空1分;16题4分,共36分)1、在地球自转中,地轴方向相对于空间的变化有______和_____。
2、时间的度量单位有______和______两种形式。
3、重力位是______和_____之和,重力位的公式表达式为_______。
4、椭球的形状和大小一般用_______来表示。
5、在大地控制网优化设计中把_____、______和_____作为三个主要质量控制标准。
6、测距精度表达式中,的单位是______,表示的意义是_____;的单位是______,表示的意义是_____。
7、利用测段往返不符值计算的用来衡量水准测量外业观测的精度指标用_____来表示,其意义是______。
8、利用闭合环闭合差计算的用来衡量水准测量外业观测的精度指标用_____来表示,其意义是______。
9、某点在高斯投影3°带的坐标表示为XA=3347256m, YA=37476543m,则该点在6°带第19带的实际坐标为xA=___________________,yA=___________________。
10、精密水准测量中每个测段设置______个测站可消除水准标尺______零点差的影响。
11、点P从B=0°变化到B=90°时,其卯酉圈曲率半径从______变化到_____。
12、某点P的大地纬度B=30°,则该点法线与短轴的交点离开椭球中心的距离为_____。
13、高斯投影中,_____投影后长度不变,而投影后为直线的有_____,其它均为凹向_____的曲线。
14、大地线克莱劳方程决定了大地线在椭球面上的_______;在椭球面上某大地线所能达到的最大纬度为60°,则该大地线穿越赤道时的大地方位角表达式为_____(不用计算出数值)。
《大地测量学基础》习题与思考题一 绪论1.试述您对大地测量学的理解?2.大地测量的定义、作用与基本内容是什么?3.简述大地测量学的发展概况?大地测量学各发展阶段的主要特点有哪些?4.简述全球定位系统(GPS )、激光测卫(SLR )、 甚长基线干涉测量(VIBL )、 惯性测量系统(INS )的基本概念? 二 坐标系统与时间系统1.简述是开普勒三大行星定律? 2.什么是岁差与章动?什么是极移? 3.什么是国际协议原点 CIO?4.时间的计量包含哪两大元素?作为计量时间的方法应该具备什么条件? 5.恒星时、 世界时、 历书时与协调时是如何定义的?其关系如何? 6.什么是大地测量基准?7.什么是天球?天轴、天极、天球赤道、天球赤道面与天球子午面是如何定义的 ? 8.什么是时圈 、黄道与春分点?什么是天球坐标系的基准点与基准面? 9.如何理解大地测量坐标参考框架?10.什么是椭球的定位与定向?椭球的定向一般应该满足那些条件? 11.什么是参考椭球?什么是总地球椭球?12.什么是惯性坐标系?什么协议天球坐标系 、瞬时平天球坐标系、 瞬时真天球坐标系?13.试写出协议天球坐标系与瞬时平天球坐标系之间,瞬时平天球坐标系与瞬时真天球坐标系的转换数学关系式。
14.什么是地固坐标系、地心地固坐标系与参心地固坐标系?15.什么协议地球坐标系与瞬时地球坐标系?如何表达两者之间的关系?16.如何建立协议地球坐标系与协议天球坐标系之间的转换关系,写出其详细的数学关系式。
17.简述一点定与多点定位的基本原理。
18.什么是大地原点?大地起算数据是如何描述的?19.简述1954年北京坐标系、1980年国家大地坐标系、 新北京54坐标系的特点以及它们之间存在相互关系。
20.什么是国际地球自传服务(IERS )、国际地球参考系统(ITRS) 、国际地球参考框架(ITRF)? ITRS 的建立包含了那些大地测量技术,请加以简要说明?21. 站心坐标系如何定义的?试导出站心坐标系与地心坐标系之间的关系?22.试写出不同平面直角坐标换算、不同空间直角坐标换算的关系式?试写出上述两种坐标转换的误差方程式? 23.什么是广义大地坐标微分方程(或广义椭球变换微分方程)?该式有何作用? 三 地球重力场及地球形状的基本理论1.简述地球大气中平流层、对流层与电离层的概念。
《大地测量学基础》复习题
一、填空题
1、地轴方向相对于空间的变化有和。
2、地面观测的平距归算到高斯平面要进行和两项改正。
3、我国1954年北京坐标系采用椭球参数,其坐标原点在。
4、试用惯用符号写出大地线克劳莱方程。
5、电子经纬仪按测角原理不同可分为和两种。
6、正常重力公式是用来计算处的正常重力。
7、衡量水准测量外业观测的两个精度指标分别是和。
8、高斯投影属于投影,兰勃脱投影属于投影。
9、我国1980年国家大地坐标系采用的椭球是。
10、建立大地坐标系椭球定位是指,椭球定向是指。
11、极点在地球表面上的位置随时间而变化,这种现象称为。
12、离开海平面向上大约40-50km范围内的大气层成为层。
13、地球重力是和的合力。
14、我国1985国家高程基准的水准原点高程为 m。
15、GPS所采用的坐标系是。
16、以太阳日为参考,一个恒星日等于小时分秒。
17、引入正常椭球后,地球重力位被分成和两部分,实际重力也被分成和两部分。
18、大地测量学是在一定的和空间参考系统中,和描绘地球形状及其重力场并监测其变化,为人类活动提供关于地球的空间信息的一门学科。
《大地测量学基础》习题与思考题一 绪论1.试述您对大地测量学的理解?2.大地测量的定义、作用与基本内容是什么?3.简述大地测量学的发展概况?大地测量学各发展阶段的主要特点有哪些?4.简述全球定位系统(GPS )、激光测卫(SLR )、 甚长基线干涉测量(VIBL )、 惯性测量系统(INS )的基本概念? 二 坐标系统与时间系统1.简述是开普勒三大行星定律? 2.什么是岁差与章动?什么是极移? 3.什么是国际协议原点 CIO?4.时间的计量包含哪两大元素?作为计量时间的方法应该具备什么条件? 5.恒星时、 世界时、 历书时与协调时是如何定义的?其关系如何? 6.什么是大地测量基准?7.什么是天球?天轴、天极、天球赤道、天球赤道面与天球子午面是如何定义的 ? 8.什么是时圈 、黄道与春分点?什么是天球坐标系的基准点与基准面? 9.如何理解大地测量坐标参考框架?10.什么是椭球的定位与定向?椭球的定向一般应该满足那些条件? 11.什么是参考椭球?什么是总地球椭球?12.什么是惯性坐标系?什么协议天球坐标系 、瞬时平天球坐标系、 瞬时真天球坐标系?13.试写出协议天球坐标系与瞬时平天球坐标系之间,瞬时平天球坐标系与瞬时真天球坐标系的转换数学关系式。
14.什么是地固坐标系、地心地固坐标系与参心地固坐标系?15.什么协议地球坐标系与瞬时地球坐标系?如何表达两者之间的关系?16.如何建立协议地球坐标系与协议天球坐标系之间的转换关系,写出其详细的数学关系式。
17.简述一点定与多点定位的基本原理。
18.什么是大地原点?大地起算数据是如何描述的?19.简述1954年北京坐标系、1980年国家大地坐标系、 新北京54坐标系的特点以及它们之间存在相互关系。
20.什么是国际地球自传服务(IERS )、国际地球参考系统(ITRS) 、国际地球参考框架(ITRF)? ITRS 的建立包含了那些大地测量技术,请加以简要说明?21. 站心坐标系如何定义的?试导出站心坐标系与地心坐标系之间的关系?22.试写出不同平面直角坐标换算、不同空间直角坐标换算的关系式?试写出上述两种坐标转换的误差方程式? 23.什么是广义大地坐标微分方程(或广义椭球变换微分方程)?该式有何作用? 三 地球重力场及地球形状的基本理论1.简述地球大气中平流层、对流层与电离层的概念。
《大地测量基础》复习题及参考答案二、填空题:1、 旋转椭球的形状和大小是由子午椭园的 5 个基本几何参数来决定的,它们分别是长半轴、短半轴、扁率、第一偏心率、第二偏心率 。
2、决定旋转椭球的形状和大小,只需知道 5 个参数中的 2 个参数就够了,但其中至少有一个 长度元素 。
3、传统大地测量利用天文大地测量和重力测量资料推算地球椭球的几何参数,我国1954年北京坐标系应用是 克拉索夫斯基 椭球,1980年国家大地坐标系应用的是 75国际椭球(1975年国际大地测量协会推荐) 椭球,而全球定位系统(GPS )应用的是 WGS-84(17届国际大地测量与地球物理联合会推荐) 椭球。
4、两个互相垂直的法截弧的曲率半径,在微分几何中统称为主曲率半径,它们是指 M 和 N 。
5、椭球面上任意一点的平均曲率半径R 等于该点 子午曲率半径 M 和 卯酉曲率半径 N 的几何平均值。
6、椭球面上子午线弧长计算公式推导中,从赤道开始到任意纬度B 的平行圈之间的弧长表示为:X=]4sin 42sin 2)[1(20 -+--=⎰B C B BB A e a MdB B ρ 7、平行圈弧公式表示为:r= x=NcosB=21)sin 1(cos 22B e Ba -8、克莱洛定理(克莱洛方程)表达式为 lnsinA+lnr=lnC(r*inA=C)9、某一大地线常数等于椭球半径与该大地线穿越赤道时的 大地方位角的正弦乘积或者等于该点大地线上具有最大纬度的那一点的平行圈半径。
10、拉普拉斯方程的表达式为ϕλαsin )(L A --=。
11、投影变形一般分为 角度变形 、 长度变形 和 面积 变形。
12、地图投影中有 等角投影 、 等距投影 和 等面积 投影等。
13、高斯投影是 横轴椭圆柱等角投影,保证了投影的 角度 的不变性,图形的 相似形 性,以及在某点各方向上的 长度比 的同一性。
14、采用分带投影,既限制了 长度变形 ,又保证了在不同投影带中采用相同的简便公式进行由于 变形 引起的各项改正数的计算。
大地测量基础试卷(含答案)中国矿业大学成人教育学院2011~2012学年第1学期《大地测量基础》试卷(A)卷参考答案一、单项选择题(每小题2分,共20分)1-4ABCD;5-8 ABCD;9-10 AB。
二、名词解释(每小题3分,共15分)1、大地测量学:是通过在广大的地面上建立大地控制网,精确测定大地控制网点的坐标,研究测定地球形状、大小和地球重力场的理论、技术与方法的学科。
2、大地水准面:设想海洋处于静止平衡状态时,将它延伸到大陆下面且保持处处与铅垂线正交的包围整个地球的封闭的水准面。
3、方向观测法:是在一测回内将测站上所有要观测的方向先置盘左位置,逐一照准进行观测,再盘右位置依次观测,取盘左、盘右平均值作为各方向的观测值。
4、垂线偏差:地面上一点的垂线方向与所选择的椭球面上相应点的法线方向之间的夹角。
5、卯酉圈:过椭球面上一点的法线,可作无限多个法截面,其中一个与该点子午面相垂直的法截面同椭球面相截形成的闭合圈。
三、简答题(每小题6分,共30分)1、常用大地测量坐标系统有哪些?答:常用大地测量坐标系统有:天球坐标系;地球坐标系;站心坐标系和高斯平面直角坐标系。
其中地球坐标系包含天文坐标系、大地坐标系、空间直角坐标系和地心坐标系。
2、简述国家平面控制网建立的测量方法和布设原则?答:测量方法:1)三角测量方法;2)精密导线测量;3)三边测量;4)边角同测法。
其中以三角测量方法为主,其他方法为辅。
布设原则:1)分级布网,逐级控制;2)保持必要精度;3)应有一定的密度;4)应有统一的规格。
3、光电测距误差的主要种类和光电测距斜距本身要加哪些改正?答:误差主要种类:1)比例误差,有真空中光速的误差、大气折射率的误差、调制频率的误差;2)固定误差,有相位差的测定误差,仪器常数误差、对中误差;3)周期误差。
光电测距斜距本身要加的改正有:1)气象改正;2)周期误差改正;3)仪器常数改正;4)频率改正。
4、写出卯酉圈曲率半径N、子午圈曲率半径M及平均曲率半径R的计算公式,说明式中符号的含义?答:1)卯酉圈曲率半径:N=a/w或N=c/v;2)子午圈曲率半径:M=a(1-e2)/w3或M =c/ v3;3)平均曲率半径:R= a(1-e 2)1/2/w 2或R =c/ v 2;a 表示椭球长半径;e 表示椭球第一偏心率;c 表示极半径为a 2/b ;w 为第一纬度函数;v 为第二纬度函数。
1一、填空题(每空1分;计30分) 1、物理大地测量学;空间大地测量学。
2、大地线,相对。
3、无穷远处;该点。
4、1/3;1/3。
5、经纬线;纵横交叉。
6、等角投影(正形投影),等积投影。
7、垂线方向;大地水准面。
8、子午圈曲率半径M ;卯酉圈曲率半径N 。
9、量边,测角。
10、中央子午线(凹向中央于午线),两极(凸向赤道)。
11、测站偏心距,测站偏心角。
12、地面同椭球面,椭球面与平面。
13、视准轴误差,水平轴倾斜误差。
14、顺转,逆转。
15、气泡居中的误差,读数误差。
二、选择题(每选对一题得2分,共10分)1、B .2、B .3、B 、4、A .5、B三、判断题(每判对一题得2分,共10分)1、对。
2、对。
3、错。
4、对。
5、错。
四、名词解释题(每小题3分,共12分)1、大地主题解算反解------指已知两点的大地坐标P 1(L 1,B 1)和P 2(L 2,B 2),,推求P 1至P 2点的大地线长S 及大地方位角A 12、 A 21。
2、参考椭球-----指具有一定参数、定位和定向,用以代表某一地区大地水准面的地球椭球。
或与某一地区最为密合的地球椭球。
3、 平均曲率半径-----指过椭球面上一点的一切法截弧(从0→2π),当其数目趋于无穷时,它们的曲率半径的算术平均值的极限,用R 表示。
评分说明:若答椭球面上一点的所有法截弧曲率半径的算术平均值。
可给可给满分4、光学测微器行差-----是测微器在度盘上两相邻分划线间角距的实际量得值与理论设计值之差。
或度盘半格的名义值与测微器实际量得值的差值。
五、简答题(共22分) 1、简述水准面不平行的原由 答:由于两水准面之间的距离gdw dh -= (2分)重力在水准面不同点上的数值是不同的,可见,两个无穷接近的水准面之间的距离不是一个常数,故两个水准面彼此不平行。
(2分)评分说明:(1)若回答水准面是重力等位面,由于地球椭球各处重力(加速度)不等,则认为两个水准面彼此不平行,可给满分。
[大地测量学]试题集及参考答案《大地测量学》试题集与参考答案一、填空题1、测量工作的基准线是2、测量工作的基准面是。
3、测量计算的基准面是。
4、真误差为观测值减真值。
5、水准仪的操作步骤为 7、标准北方向的种类有真北方向、磁北方向、坐标北方向。
8、用测回法对某一角度观测4测回,第3测回零方向的水平度盘读数应配置为左右。
9、三等水准测量中丝读数法的观测顺序为、、、、。
10、四等水准测量中丝读数法的观测顺序为后、后、前、前、。
11、设在测站点的东南西北分别有A 、B 、C 、D 四个标志,用方向观测法观测水平角,以B 为零方向,则盘左的观测顺序为B —C —D —A —B 。
12、在高斯平面直角坐标系中,中央子午线的投影为坐标x 轴。
13、权等于1的观测量称15、水准仪主要由组成。
16、经纬仪主要由组成。
17、用测回法对某一角度观测6测回,则第4测回零方向的水平度盘应配置为左右。
18、等高线的种类有首曲线、计曲线、间曲线、助曲线。
20、用钢尺丈量某段距离,往测为112.314m ,返测为112.329m ,则相对误差为。
21、水准仪上圆水准器的作用是使,管水准器的作用是使。
22、望远镜产生视差的原因是。
23、通过海水面的水准面称为大地水准面。
25、水准仪、经纬仪或全站仪的圆水准器轴与管水准器轴的几何关系为相互垂直。
26、直线定向的标准北方向有真北方向、磁北方向和方向。
27、经纬仪十字丝分划板上丝和下丝的作用是测量。
28、水准路线按布设形式分为、、。
30、三等水准测量采用“后—前—前—后”的观测顺序可以削弱的影响。
44、水准面是处处与铅垂线的连续封闭曲面。
45、绘制地形图时,地物符号分、和。
46、为了使高斯平面直角坐标系的y 坐标恒大于零,将x 轴自中央子午线西移km 。
47、水准仪的圆水准器轴应与竖轴。
48、钢尺量距时,如定线不准,则所量结果总是偏。
49、经纬仪的视准轴应垂直于。
50、衡量测量精度的指标有、、。
大地测量学基础(高起专)单选题1. _______要求在全球范围内椭球面与大地水准面有最佳的符合,同时要求椭球中心与地球质心一致或最为接近。
(A) 地心定位(B) 单点定位(C) 局部定位(D) 多点定位标准答案:A2. _______用于研究天体和人造卫星的定位与运动。
(4分)(A) 参心坐标系(B) 空间直角坐标系C) 天球坐标系(D) 站心坐标系标准答案:C3. 地球坐标系分为大地坐标系和_______两种形式。
(4分)(A) 天球坐标系(B) 空间直角坐标系(C) 地固坐标系(D) 站心坐标系标准答案:B4. 地球绕地轴旋转在日、月等天体的影响下,类似于旋转陀螺在重力场中的进行,地球的旋转轴在空间围绕黄极发生缓慢旋转,形成一个倒圆锥体,旋转周期为26000年,这种运动成为_______。
(4分)(A) 极移(B) 章动(C) 岁差(D) 潮汐标准答案:C5. 以春分点作为基本参考点,由春分点周日视运动确定的时间,称为_______。
(4分)(A) 恒星时(B) 世界时(C) 协调世界时(D) 历书时标准答案:A 多选题6. 下列属于参心坐标系的有:_______。
(4分)(A) 1954年北京坐标系(B) 1980年国家大地坐标系(C) WGS-84世界大地坐标系(D) 新1954年北京坐标系标准答案:A,B,D 7. 下列关于大地测量学的地位和作用叙述正确的有:_______。
(4分)(A) 大地测量学在国民经济各项建设和社会发展中发挥着基础先行性的重要保证作用。
(B) 大地测量学在防灾、减灾、救灾及环境监测、评价与保护中发挥着独具风貌的特殊作用。
(C) 大地测量是发展空间技术和国防建设的重要保证。
(D) 大地测量在当代地球科学研究中的地位显得越来越重要。
标准答案:A,B,C,D8. 大地测量学的发展经历了下列那几个阶段:_______。
(4分)(A) 地球圆球阶段(B) 地球椭球阶段(C) 大地水准面阶段(D) 现代大地测量新阶段标准答案:A,B,C,D9. 地固坐标系分为_______。
《大地测量学基础》试题
班级 _________ 学号________ 姓名________________ 成绩______________
一•填空(20分,每题1分)
1•—大地测量学是一门地球信息学科,主要任务是测量和描绘地球并监测其变化,为人类活动提供关于地球的空间信息。
它既是基础学科,又是应用学科。
2•重力位相等的面称为重力等位面,这也就是我们通常所说的水准面_。
3•两个无穷接近的水准面之间的距离不是一个常数,这是因为重力加速度在水准面不同点上的数值是不同的。
4•设想与平均海水面相重合,不受潮汐、风浪及大气压变化影响,并延伸
到大陆下面处处与铅垂线相垂直的水准面称为大地水准面_,它是一个没有褶皱、无棱角的连续封闭曲面。
由它包围的形体称为大地体_,可近似地把它看成是地球的形状。
5• _似大地水准面—与大地水准面在海洋上完全重合,而在大陆上也几乎重合,在山区只有2〜4m的差异。
它尽管不是水准面,但它可以严密地解决关于研究与地球自然地理形状有关的问题。
6•垂直于旋转轴的平面与椭球面相截所得的圆,叫纬圈_。
7.由—水准面不平行—而引起的水准环线闭合差,称为理论闭合差。
8•以大地水准面为高程基准面,地面上任一点的_正高坐标_系指该点沿垂
线方向至大地水准面的距离。
9 •我国规定采用_正常高_高程系统作为我国高程的统一系统。
10.坐标系统是由坐标原点位置、坐标轴的指向和__度_所定义的。
11 • _大地基准_是指能够最佳拟合地球形状的地球椭球的参数及椭球定位和定向
12 •过椭球面上任意一点可作一条垂直于椭球面的法线,包含这条法线的
平面叫做法截_面,该面与椭球面的交线叫法截_线。
13 •与椭球面上一点的子午面相垂直的法截面同椭球面相截形成的闭合圈称为卯酉圈。
14•椭球面上两点间的最短程曲线叫做—大地_线,该线上各点的主法线与
该点的曲面法线重合。
15 .某一大地线常数等于椭球半径与该大地线穿越赤道时的大地方位角的
正弦乘积,或者等于该大地线上具有最大纬度的那一点的—平行圈一半径。
16•通常将地面观测的水平方向归算至椭球面上,需要进行三差改正。
这三项改正分别是—垂线偏差改正 _、_标高差改正_、_截面差改正_。
17. __兰伯特_______ 投影是正形正轴圆锥投影。
18 •圆锥面与椭球面相切的纬线称之为―标准纬线______________ 19•中央子午线投影后的长度比m等于1时是—高斯-克吕格投影,等于0.9996时是横轴墨卡托投影,为一个纬度的函数时是—双标准精度横椭圆柱_投影。
20.在高斯平面上,过p点的子午线的切线的北极方向与坐标轴x正向的交角叫__子午线收敛角
.看图回答问题(15分,每小题5 分)
1. 在图6-1中,设Pn为P点处椭球面的法线,试指出下列符号或曲线的
含义。
a. NS
b. EE
c. O
d. NGS
e. NPS
f. L
g. B
2 .在图6-4、6-5中,椭圆为P点的子午圈,试指出下列符号或曲线的含义。
c. u p点的归化纬度
图6-i
3•在图11-5中,An a、Bn b分别为A、B两点的法线,试指出下列符号或曲线的含义。
a . AaB
b. AbB
c. BaA
d
. BbA
三•根据公式填图并说明指定符号的含义(15分,每小题5分)1.在图15-5中,将计算方位角的实用公式
PK
A PK PK'中的所有符号标在图上,并说明符号的含义。
图15-5
2 •将高斯投影坐标正算公式 (15-41 )中的X 、y 、X 、丨及B 标在图
15-9 上,并说明符号的含义
x=X 4-苏!linksM 门+ 苏溷班5 -卢十9矿十+ ..^^^05^(61 一
53 +
y =~cosW*十磊⑷丹KI — F +矿沪十
N
3 •将高斯投影坐标反算公式(15-56 )中的X 、y 、X 、丨及B 、B f 标在
图15-10上。
减丽⑹十邮十
&歸~丽点瓦门十如十和"+
他鼠2严+弼4-纳 5+郦切
护
圈 15*10
120 凶曲肌5 一 1&1 4■广 + 14^ - 58^)P
h
卜(15-50
四.简述题(20分,每小题4分)
1 •为什么要将地面观测值归算至椭球面上?并指出在归算中的两条基本要求。
参考椭球面是测量计算的基准面,但是野外测量是在地面上进行,观测的基准线不是各点相应的椭球面的法线,而是各点的垂线,各点的垂线与法线存在着垂线偏差,所以不能直接在地面上处理观测成果,应先归算。
要求:1.以椭球面的法线为基准;2•将地面观测元素化为椭球面上大地线
的相应元素。
2 •简述将椭球面三角网归算到高斯投影面上,要进行的主要工作。
3. GPS测量选点应注意哪些问题?
4 •试述高斯平均引数正算公式推导的基本思想。
*首先把勒让徳级数在尸】点展开v 改为在大地线长度中点M展开,
以使级数公式顶数减少,收敛快. //
精度髙:/ / /•Jt欢•考虑到求定中点M的复X / ;'杂性(将M点用大地线两端点平/ 上一申5
均纬度及平均方位傑相对应的血少WT扩芯弋
点来代替,并借助迭代计舜便可
顺利地实现大地主题正解’
5 •试述高斯投影必须满足的三个条件。
1. 正形投影:投影长度比在一个点上与方向无关;
2. 中央子午线投影后为一直线,且是投影点的对称轴;
3. 中央子午线投影后长度不变。
五•说明计算方法(30分)
1•式(15-113 )为精密的方向改化公式计算。
从中可知,为计算方向改
正的数值,必须预先知道点的平面坐标。
然而要精确知道点的平面坐标,却又要先算出方向改正值,这是一个矛盾。
试说明解决这个矛盾的办法。
靳」=▼ 业一工】"2刘4■划一普)
-肚)允
(15 H3)心—刃)(2"十M —卷〉I
一卅
2. 试说明高斯投影的邻带坐标换算方法及需要换算的情况。
3. 试分别给出下图中,以P点坐标和角度a或B表示的P1或P2点坐标的计算公式。