公共事业管理专业专升本专业课程
- 格式:doc
- 大小:166.50 KB
- 文档页数:19
公共事业管理专业课程一、公共事业管理专业课程概述公共事业管理专业课程是为了培养具有现代公共事业管理理论和实践能力的高素质人才,以满足国家经济社会发展对公共事业领域高层次人才的需求而设立的。
该专业课程主要涉及政治、经济、法律等多个领域,旨在培养学生具有政策分析、组织管理、项目评估等方面的综合能力。
二、公共事业管理专业课程设置1.基础课程:政治学原理、宏观经济学、微观经济学、统计学基础等;2.核心课程:公共组织与管理、公共政策分析与评估、项目管理与评估等;3.选修课程:城市规划与建设、环境保护与可持续发展等。
三、公共事业管理专业课程教学方法1.案例教学法:通过真实案例来讲解和分析相关知识点,帮助学生更好地理解理论知识;2.研究性教学法:通过研究性任务来培养学生的问题意识和创新能力;3.实践教学法:通过实践课程、实习等方式,让学生亲身体验公共事业管理的实际操作过程。
四、公共事业管理专业课程教学目标1.掌握现代公共事业管理理论和方法,具备政策分析、组织管理、项目评估等方面的综合能力;2.了解国内外公共事业领域的发展现状和趋势,具备较强的国际视野和跨文化交流能力;3.培养学生的创新精神和实践能力,为国家经济社会发展做出贡献。
五、公共事业管理专业课程毕业要求1.具备政治素养和思想道德修养,遵守法律法规,具有良好的职业道德和职业操守;2.掌握现代公共事业管理理论和方法,具备政策分析、组织管理、项目评估等方面的综合能力;3.了解国内外公共事业领域的发展现状和趋势,具备较强的国际视野和跨文化交流能力;4.具备一定的创新精神和实践能力,能够为国家经济社会发展做出贡献。
六、公共事业管理专业课程就业方向1.政府机构:如国务院发展研究中心、各级政府部门等;2.事业单位:如公共服务机构、文化体育机构等;3.企事业单位:如国有企业、民营企业等;4.科研机构:如高校、科研院所等。
七、公共事业管理专业课程的未来发展趋势1.数字化转型将成为公共事业管理的重要趋势,学生需要掌握信息技术和数据分析能力;2.可持续发展将成为公共事业管理的重要目标,学生需要关注环境保护和社会责任问题;3.全球化将进一步推动公共事业管理教育的国际化,学生需要具备跨文化交流和全球视野。
公共事业管理专升本考试科目
公共事业管理专升本考大学英语、大学语文、管理学基础、市场营销、计算机基础、高等数学等科目。
由于统招专升本选拔考试有较强的地域性,所以公共事业管理专升本各省份考试科目都是不同的建议考生以所要报考的省份的政策为准。
山东公共事业管理考试科目:
学科大类:管理学
考试科目:大学语文、高等数学Ⅱ、英语、计算机基础
公共事业管理主要研究政治学、经济学、法学、社会学、管理学等方面的基本知识和技能,在交通、科技、体育、卫生、环保、社会保险等领域进行公共事业的规划、建设和管理等。
常见的公共事业有:电力、供水、垃圾处理、污水处理、燃气供应、公共交通等。
关键词:供水燃气公交医院。
公共事业管理专业四年制本科培养方案一、培养目标培养适应我国社会主义现代化建设和医疗卫生事业发展需要,德、智、体、美全面发展,具有扎实的基本知识、现代管理理论和基本技能,具有国际视野、创新精神和实践能力的高素质人才。
毕业生能够胜任文化、卫生、社会保障、公用行业等公共事业单位、行政管理部门、非政府组织以及医药企业的业务管理和综合管理工作。
二、基本培养要求本专业学生主要通过学习卫生管理方面的基本理论和基本知识,接受卫生管理技术和方法等的培养和训练,掌握本专业基本理论、基本知识、基本技能、基本方法及相关学科知识,能够胜任医疗卫生、健康教育与健康管理、社会保障、医药企业等组织中的管理工作,具有领导、协调、组织和决策方面的基本能力。
(一)专业基本知识要求1.掌握人文科学、管理科学、经济学、社会科学等现代科学的基本理论、基本知识,并具有进行自我知识更新的能力。
2.掌握一定的医学基础知识和系统的公共事业管理科学理论。
3.具备管理方法、管理人员基本素质和基本能力的培养和训练。
4.能够解决卫生事业管理、医药贸易、卫生执法与监督、信息管理等活动中的基本问题。
5.熟悉我国与公共管理和卫生管理有关的法律法规、方针政策及制度。
(二)专业能力要求1.具有规划、协调、组织和决策方面的基本能力。
2.具有较强的社会调查、语言表达与写作能力。
3.具有一定的用外语进行社会交往与工作的能力。
4.具有适应办公自动化、应用管理信息系统所必需的定量分析和应用计算机的技能。
5.具有对管理信息、数据等进行收集和处理,以及统计分析的基本能力。
6.掌握文献检索、资料查询的基本方法,具有初步的科学研究能力和实际工作能力。
(三)专业素质要求1.树立正确的世界观、人生观和价值观,具有爱国主义、集体主义精神,始终以维护公众、社会的利益为己任。
2.热爱公共事业管理工作,敬岗爱业,遵纪守法,具有较强的法律观念、良好的思想品质和职业道德。
3.善于与他人沟通,尊重他人,具有人际交往能力、良好的团队合作精神。
公共事业管理专业人才培养方案(专升本)专业代码:120401执笔人:王丽宁一、培养目标本专业培养具备管理学、经济学、社会学等方面的理论基础,掌握公共事业单位的活动规律及相关的业务技能,熟悉公共事业管理的理论与方法,能够在政府和非政府公共组织从事管理工作的品德高尚、基础扎实、实践能力强、社会适应性广、有思想、有个性、具有持续发展能力和创造力的高素质应用型人才。
二、培养要求本专业主要学习管理学、经济学、社会学等方面的理论基础,接受现代公共管理方法、管理技能和管理实务的基本训练,具有在政府和非政府的公共组织进行规划、协调、组织和决策等方面的基本能力。
毕业生应获得以下几方面的知识和能力:要求1:具有强烈的爱国敬业精神、良好的人文社会科学素养、职业道德和身心素质;要求2:掌握经济学、管理学、社会学等学科的基本理论和基本知识,具备运用理论分析和解决问题的能力;要求3:能够较好地运用统计学等分析工具对公共事业管理的实际问题进行探究;要求4:具有较强的财务管理、行政管理、社区管理、人力资源管理、社会调查与研究方法等能力;要求5:具有现代公共管理理论和公共政策素养,掌握先进公共管理方法与技能;要求6:具有适应办公自动化、应用管理信息系统、管理文秘等所必须的技能;要求7:熟悉行政法等国家法律法规,熟悉国家公务员制度;要求8:具有较强的语言与文字表达、人际沟通、组织、协调等基本能力。
实现矩阵课程类型课程名称要求1要求2要求3要求4要求5要求6要求7要求8通识教育必修课马克思主义基本原理●●毛泽东思想和中国特色社会主义理论体系概论●●形势与政策●●专业基础课经济数学●●经济学●●●社会学●●●应用统计学●●●财务管理基础●●●管理文秘●●●●专业课社区管理●●●公共事业管理●●●●社会调查与研究方法●●●●●公共政策与公共政策分析●●●●社会保障学●●●行政管理●●●社会工作●●●专业选修课基础会计●●●文学概论●●管理信息系统●●●行政法学●●●档案管理●●●人力资源管理●●●非营利组织管理学●●●课程类型课程名称要求1要求2要求3要求4要求5要求6要求7要求8公共组织学●●●行政伦理●●●社会工作方法与艺术●●●电子政务●●●物业管理●●●国家公务员制度●●●经济法●●●实践教学经济学教学实习●●●●社会调查与研究方法教学实习●●●●社区管理教学实习●●●●毕业实习●●●●●●●●三、学制基本学制为二年,最长修业年限四年四、授予学位管理学学士五、主干学科公共管理六、主要课程经济学、社会学、应用统计学、公共事业管理、行政管理、公共政策与公共政策分析、社区管理、社会调查与研究方法七、全学程时间分配表Ⅰ公共事业管理专业(专升本)全学程时间分配(周)理论教学教学实习毕业教育毕业实习机动假期974530.527.5318八、主要实验应用统计学实验九、毕业基本要求表Ⅱ公共事业管理专业(专升本)课程分类课内教学实践教学学分毕业要求须修读最低学分学时学分比例(%)必修通识教育必修课78 5.58.71780专业基础课32820.532.5专业课3682336.5选修通识教育选修课6446.3专业选修课1601015.9十、必修课课程设置一览表表Ⅲ公共事业管理专业(专升本)课程类型课程代码课程名称学分学时安排开课学期考核方式开课单位总学时理论学时实验学时实践学时一二三四通识教育必修课G60002马克思主义基本原理348+(24)48(24)48考基础部G60003毛泽东思想和中国特色社会主义理论体系概论230+(24)30(24)30考基础部G60013形势与政策0.5(8)(8)查基础部小计5.578+(56)78+(8)(48)4830专业基础课J60011经济数学4646464考基础部J40007经济学 3.5565656考经管系J40031社会学 3.5565656考经管系J40020应用统计学 3.556401656考经管系J40002财务管理基础3484848考经管系J40009管理文秘3484848查经管系小计20.532831216176152课程类型课程代码课程名称学分学时安排开课学期考核方式开课单位总学时理论学时实验学时实践学时一二三四专业课K40036社区管理 3.5565656考经管系K40013公共事业管理3.5565656考经管系K40034社会调查与研究方法3.5565656考经管系K40025公共政策与公共政策分析3484848考经管系K40032社会保障学3.5565656考经管系K40035行政管理3484848考经管系K40048社会工作3484848考经管系小计2336836856152160必修课合计49774+(56)758+(8)16280334160专业选修课合计10160488032通识教育选修课合计4644816课内学时学分总合计63998+(56)376430192各学期实践教学周数11128各学期理论教学周数17199各学期平均周学时22.122.621.3十一、选修课课程设置一览表表Ⅳ公共事业管理专业(专升本)课程类型课程代码课程名称学分学时安排开设学期考核方式开课单位总学时理论学时实验学时专业选L40037基础会计348481查经管系L60002文学概论232321查基础部L40017管理信息系统2322481查经管系课程类型课程代码课程名称学分学时安排开设学期考核方式开课单位总学时理论学时实验学时L40034行政法学348482查经管系L40007档案管理 2.540402查经管系L40010非营利组织管理学3.556562查经管系L40045人力资源管理34832162查经管系L40012公共组织学232322查经管系L40051行政伦理348482查经管系L40049社会工作方法与艺术232323查经管系L40009电子政务34824243查经管系L40054物业管理 3.556563查经管系L40033国家公务员制度232323查经管系L40040经济法348483查经管系通识教育选修课必须修满4学分十二、实践教学课程设置一览表表Ⅴ公共事业管理专业(专升本)课程类型课程代码课程名称学分开设学期时间开课单位毕业教育S70003毕业教育0.540.5经管系大学生身体素质测试S60003大学生体质健康测试Ⅰ(0.5)1(4学时)基础部S60004大学生体质健康测试Ⅱ3(4学时)教学实习S60006形势与政策实践教学(0.5)3(1周)基础部S40010经济学教学实习111周经管系S40013社会调查与研究方法教学实习121周经管系S40014社区管理教学实习131周经管系毕业实习S70007毕业实习13.53、427.5周经管系合计17+(1)十三、课程简介《马克思主义基本原理》课程简介课程名称:马克思主义基本原理课程性质:通识教育必修课课程代码:G60002总学分:3总学时:48+(24)理论学时:48实验学时:0面向专业:公共事业管理(专升本)先修课程:无授课方式:讲授法考核方式:考试参考教材:《马克思主义基本原理》执笔人:庄绪磊审定人:修艳竹盛海涛课程内容简介:《马克思主义基本原理》是全国高校开设的一门思想政治理论课。
09年北京中医药大学成考专升本公共事业管理(卫生事业管理方向)专业介绍
专业学制:三年
培养目标:通过系统学习现代管理学、公共卫生事业管理知识,以及医学知识,培养具备公共卫生事业现代管理知识与技能,能适应二十一世纪市场经济发展需要,在医药卫生事业管理部门和事业单位从事管理工作的专门人才。
课程设置:英语、计算机应用、高等数学、中医学基础概论、管理学原理、经济学、卫生管理统计学、卫生经济学、人力资源管理、管理文秘学、文献信息检索、卫生事业管理、预防医学、医院管理学、管理心理学、行政管理学、卫生法学。
北京中医药大学继续教育学院。
本文由can_om贡献doc文档可能在WAP端浏览体验不佳。
建议您优先选择TXT,或下载源文件到本机查看。
陶林的专升本攻略 2010之公共事业管理专业课篇专业课的复习心得专业课的复习心得本文所述方法不只适合于公共事业管理专业考生,其他专业同样适用.首先感谢您关心陶林(男,笔名)的劳动成果,希望尽我所能为即将参加专升本考试的朋友们提供一点帮助.自报家门,我是济南考生,青岛港湾职业技术学院学生,报考曲阜师大公共事业管理专业,2009 年 8 月 17 日开始在家中复习,总共复习时间 148 天(包括考试两天) .总成绩 286 分,排名 43,已被曲阜师大录取.QQ:297602557. 本人每天 15 小时坐在桌前学习,148 天 85%的午饭都省略了!每天唯一的活动是早 5 点多的晨跑, 其他全无, 父母都看不下去了, 这就是我的学习状态, 如果你也认为考试很难, 如果你也觉得自己很笨,如果你也认为时间很紧,如果你也抱着必胜信心,就请往下看,如果不是,请先寻找力量! 关于公共事业管理专业的复习各人观点不一, 且无好坏之分, 正确与否完全取决于各人所处环境,时间要求,资料补给,个人水平天赋与心态变化等诸多变量,一句话,合适自己的才是最好的!所以请各位慎重选择学习方法,一旦选定,坚持到底,以达到事半功倍之效果.本文仅供参考.引言我专科阶段的专业是电气自动化,个人对这个专业毫无,也从未产生过兴趣(只是对学校感情很深) ,是高考失利被调剂到此专业的.所以自打大二开学有了专升本念头之后便考虑换专业了,真正决定报考公共事业管理专业是在 09 年 8 月末,也就是开始专升本复习的时候, 即考试前 5 个月左右, 而真正开始认真学习专业课本则是只比考试提前了三个月左右, 所以,从我的经验中大家可以读出一条重要信息,那就是即使你的专业课学的不好,即使你要跨专业专升本,这些也一定不会成为你成功的障碍,只要你肯在关键时刻付出,就一定能取得满意的结果.请相信我! 说到这儿,你一定对我是如何自己复习还考了全省 43 名,更重要的是完全 0 基础起步的事实产生了兴趣和疑问. 其实奥秘往往是朴素的吓人, 接下来我就为您介绍一下我是怎么学习的.正文我们不妨把整个从起步到成功的过程条理化, 使之更加清晰, 更重要的是使读者您能从中学到点什么. 1. 换专业的决定,选专业的过程. 换专业的决定,选专业的过程. 先说换专业.我本是电气自动化专业,为什么决定换专业前面也说了,不再赘述,只是还有很多朋友在为自己升本到底换不换专业费心劳神, 讲一讲我的看法. 我认为你要做这么几个思考:我是否适合某专业(比如财力,能力,家庭等等因素)?我是否喜欢某专业?我选择某专业之后的就业前景如何?我如果想考研,选择什么专业?我是追求学历还是学习的陶林的专升本攻略 2010之公共事业管理专业课篇乐趣?这些问题思考完了也许你就会有答案了,我个人没有考虑太多,我的决策点有三.第一,我不喜欢电!第二,我适合管理!第三,我不在乎就业前景,重点是本科证!有了这三点,我很快决定了换专业,而且锁定了管理类专业. 再谈选专业.锁定了管理类我才发现决策仍然不易,旅游管理,工商管理,工程管理, 公事管理摆在我的眼前,再加上之前没有考虑过的考哪所学校的问题,就构成了一个矩阵, 实在难以抉择.和朋友商量一番仍未解决问题,后来终于找到了决策点,那就是公事管理没有数学内容,全是文科知识,因为我自幼数学不好,这样的决定也算是一种逃避吧,虽然不提倡逃避,但毕竟只有短短 5 个月了,考上才是最重要的! 2.说说"跨专业" 说说" 说说跨专业" . 大多数人认为专升本最难的就是跨专业考试, 所以很多人望而生畏, 还劝说别人不要跨, 我认为跨专业难度大小取决于两点, 第一, 你是否对所跨专业有兴趣. 第二, 你是否肯努力. 所以解决了这两个问题, 跨专业反而会比学你自己不喜欢的本专业来的更加轻松! 我自己就是一个最好的例子, 对我来说考电气自动化本专业比跨专业还难, 因为我不喜欢那个. 所以, 想跨就跨. 3.选好了专业买课本. 选好了专业买课本. 选好了专业买课本买课本很难为人,专升本每个专业都有自己的指定用书,在网上可以查到,但是实际买起来费劲, 我跑遍了泉城的书店也凑不齐 4 本专业书, 最后是在山师大门口的师大书店买到的,里面专营考试用书,我进门刚说出自己要考公事管理,老板就把厚厚一摞书递给我, 全套的!赞叹他们的专业精神啊!所以,建议大家到家附近的本科大学书店或专营考试书籍的书店去购买教材,他们很专业,越有名气的大学越好,越全.此后我所有习题,材料,专业课真题都是在师大书店买的. 4.陌生专业入门阶段. 陌生专业入门阶段. 陌生专业入门阶段对我来说这个专业虽然喜欢,但是很陌生,4 本书 68 章的内容对我来说都是新知识, 入门是最棘手的问题了. 我用抽签的方法决定了 4 本书学习的顺序, 然后在开始专升本复习一个多月后开始了第一本的学习, 前一个多月在学习计算机和英语. 建议多数人也这么安排时间,因为专业课知识学的过早到最后容易遗忘,所以放到后面,但不能太靠后.开始专业课学习的时候离考试还有 3 个多月,时间很紧凑,这正是我需要的效果,不太紧,又有一定的压力,是适合学习的理想状态. 5.第一本书的学习. 第一本书的学习. 第一本书的学习我第一本学的是《人力资源管理》 ,12 章,先大体通读了一遍,知道讲什么的,了解了逻辑结构,这是很重要的一点.我在学校担任了很多学生干部职务,且异常认真和负责.所以对管理学的东西很感兴趣,学这本书的时候常常"拍案而起" ,有一种茅塞顿开的感觉, 因为书中所讲到的理论和实例, 我在管理中都应用过或遇到过, 对这些课本有种相见恨晚的感觉!对照着正确的理论,我脑海里像过电影一样浮现出我的一些管理实践经历,成功的, 失败的,合理的, 不合理的,自己真的就融入了课本中,不可自拔,我感觉自己不是在学习, 而是在回忆往事,呵呵.我想这就是我学这个专业比别人的优势所在吧,很少有人能和我有同样的经历,所以如果你有,就请珍惜!没有,当然也能学好! 上面说的是我学习时候的心理感受,下面要讲具体做法.我买了十几个笔记本,准备一本书分配两个本, 干什么呢?做笔记! 没错. 我边看书, 边把一章的大概内容,整体框架, 重要知识点等抄录进去,最终形成了自己的笔记.我每天进行两章内容,本子的作用是第二陶林的专升本攻略 2010之公共事业管理专业课篇天可以看着你的笔记复习一遍,而不是再翻一遍书本.这个笔记要做的超级详细才有效果, 这个很重要! 整理出了笔记本实际上是把书的内容简略的抄了一遍, 但是接下来的事情更重要,那就是准备一摞 A4 纸,一张纸承担一章的内容,用列框架的形式把本章内容清楚的画出来!我用了"画"字,说明了两点,第一,要结构清晰,像恐龙骨架一样的简单清晰.第二,高度概括.这张纸的作用是让你自己天长日久的看,逐渐把每章,甚至每本书的内容框架烂熟于心,达到给你说个知识点你就能知道它出自哪章哪节的境界!另外,纸的背面列出一些本章要掌握的问答题,也就是说从出题人的角度出发模拟出题,好处不言而喻!我一般出 20 个左右,每次复习时看看这些题,还记得答案那就算了,要是忘了就得抓紧看!我最后阶段的复习就是靠着这68 张"纸" !个人认为我不报辅导班就能跨专业考全省同专业 43 名的最大原因就在于此!说到这里,总结一下.整个过程是沿着一条主线下来的:书本内容(最详尽原始的信息——笔记摘录(尽可能详细的重点内容)——一目了然的系统框架). 书本内容最详尽原始的信息)——笔记摘录尽可能详细的重点内容——纸(一目了然的系统框架 . 最详尽原始的信息——笔记摘录尽可能详细的重点内容——A4 一目了然的系统框架怎么样?神奇吧,沿着这条主线,你就不知不觉地把课本知识融入了自己的大脑,简单的说就是知识内化的过程.这样的知识体系你想忘都忘不了啊! 6.后三本书的学习. 后本书的学习. 无独有偶,方法与前面一样,只是有一点,要坚持!以我的经验告诉大家,这么高强度的学习坚持几个月是很难得的事情,所以要有思想准备.我中途也有厌烦的时候,每当这时,我都会拿出前辈们写的升本经验仔细阅读,每次看完力量都神奇般的恢复了!不管你自己的方法是什么,重要的是让自己坚持下来,至少 4 本书先过一个遍,这是成功第一步! 7.成功第二步. 成功第二步. 成功第二步把我个人用上述方法把四本书都过一遍的时间贴在下面(按先后顺序) : 《人力资源管理概述》《公共关系教程》《管理心理学》《管理学》 09 年 10 月 8 日—09 年 10 月 19 日 09 年 10 月 22 日—09 年 10 月 30 日 09 年 10 月 31 日—09 年 11 月 11 日 09 年 11 月 13 日—09 年 11 月 22 日46 天时间过了一遍,这一遍是把知识点烂熟于心了.注意,是背过了,而不只是顺一遍!所以请大家用此方法时不要打折扣,注意时间的紧迫性.这依然只是成功的第一步,第二步是依照前面整理的材料与开发的思路继续加深巩固.克服遗忘规律,反复就是力量! 把我第二遍加深学习的时间贴出: 《人力资源管理概述》《公共关系教程》《管理心理学》《管理学》 09 年 12 月 6 日—09 年 12 月 14 日09 年 12 月 15 日—09 年 12 月 21 日 09 年 12 月 22 日—09 年 12 月 27 日 09 年 12 月 28 日—10 年 1 月 4 日30 天时间完成了加深印象的二轮复习,结束了成功的第二步. 乘胜追击,把我第三遍加深学习的时间贴出: 《人力资源管理概述》 10 年 1 月 5 日—10 年 1 月 6 日《公共关系教程》 10 年 1 月 6 日—10 年 1 月 8 日《管理心理学》10 年 9 月 22 日—10 年 1 月 12 日《管理学》最后一遍复习管理学是配合大量习题,只有此科有习题,其他 3 科陶林的专升本攻略 2010之公共事业管理专业课篇市面上几乎没有习题出售. 8.看书关键在于下一眼. 看书,关键在于下一眼看书关键在于下一眼. 解释一下这句话.你可以看得出来,我复习的很得法,很有效率,也很充分.但是在上考场之前都一直没底,即使准备得很充分,这就是人的共性吧.所以,直到离考试还有 30 分钟,我还坐在考场外的出租屋里稳若泰山地看着知识点.而更神奇的是每每当我拿到卷子, 我都会窃喜一阵再答题, 因为很多很多内容都是我考前刚刚看到的! 尤其考专业二时, 更是有 5 个大题是我刚刚看到的!也许你觉得这是巧合,但是想一想,没有三个月的深入研究, 我能知道在最后关头应该看什么重点吗? 没有平日的 "猜题训练" 我能有这份 , "运气" 吗? 所以我想讲两点,第一,平日基本功要扎实,都背过,就是扎实!第二,要笔耕不辍, 看书也要看到最后不松劲儿, 记住, 对于选拔性考试的复习, 看书, 最有用的永远是下一眼! 不要停!暂告段落: 暂告段落:写到这,突然写不动了,不是因为没有可写,恰恰相反,5 个月的艰苦卓绝,有太多想与众分享的,暂时在这里告一段落吧,我会重新整理思绪,写出更多更有用的方法,心得, 体会,敬请期待吧!备注:现贴出我个人建议自己复习公共事业管理专业课时的花费水平,如下: 《管理学》 (棕红色)第二版周三多主编高等教育出版社 28.50 元(必备) 《管理心理学》 (橘黄色)第四版苏东水著复旦大学出版社 26.00 元(必备) 《人力资源管理概论》 (橘黄色) 第二版董克用主编中国人民大学出版社 29.00 元(必备) 《现代公共关系教程》 (棕红色)李秀忠主编香港华夏文化出版社 24.80 元(必备) 另外,管理学一科有很多专升本相关习题出售,不一一列举,价格在 10 到20 元不等, 其他三科市面上均无习题出售. 历年真题只在一些专营考试用书的书店有售, 且因货源问题, 只有在正式考试前十天才可拿到手,需订购.一些往届考生手中也有拷贝的全新真题,习题复件出售,但是网上以往几乎没有相关免费共享,不要徒劳寻找. (本人不做与升本有关的任何资料交易,请勿询问)个人建议以课本知识的学习为重 (公事管理专业) 只在临考前半个月做习题增强信心. , 预计花费 108.3 元左右. 仅供大家参考.陶林的专升本攻略 2010之公共事业管理专业课篇结语: 结语:感谢您能坚持着看到这里,接下来我也将穷我所能写出所有我有关专升本考试的心得体会, 与您共同探讨,相互促进, 写的不周之处还望多多指正! 稍后将有更精彩内容的推出, 敬请期待! 陶林(王振) 2010 年 2 月 16 日大年初三写于济南陶林制造专用二维码1。
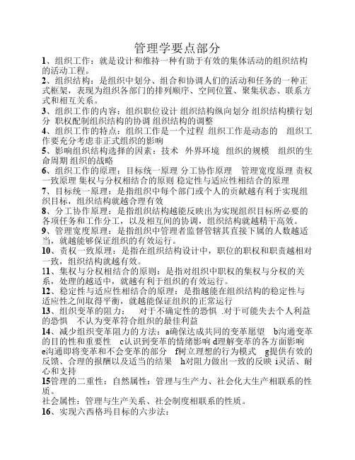
管理学要点部分1、组织工作:就是设计和维持一种有助于有效的集体活动的组织结构的活动工程。
2、组织结构:是组织中划分、组合和协调人们的活动和任务的一种正式框架,表现为组织各部门的排列顺序、空间位置、聚集状态、联系方式和相互关系。
3、组织工作的内容:组织职位设计组织结构纵向划分组织结构横行划分职权配制组织结构的协调组织结构的调整4、组织工作的特点:组织工作是一个过程组织工作是动态的 组织工作要充分考虑非正式组织的影响5、影响组织结构选择的因素:技术外界环境组织的规模 组织的生命周期组织的战略6、组织工作的原理:目标统一原理分工协作原理 管理宽度原理责权一致原理集权与分权相结合的原则稳定性与适应性相结合的原理7、目标统一原理:是指组织中每个部门或个人的贡献越有利于实现组织目标,组织结构就越合理有效8、分工协作原理:是指组织结构越能反映出为实现组织目标所必要的各项任务和工作分工,以及相互间的协调,组织结构就越精干高效。
9、管理宽度原理:是指组织中管理者监督管辖其直接下属的人数越适当,就越能够保证组织的有效运行。
10、责权一致原理:是指在组织结构设计中,职位的职权和职责越相对一致,组织结构就越有效。
11、集权与分权相结合的原则:是指对组织中职权的集权与分权的关系,处理的越适中,就越有利于组织的有效运行。
12、稳定性与适应性相结合的原理:是指越能在组织结构的稳定性与适应性之间取得平衡,就越能保证组织的正常运行13、组织变革的阻力: 对于不确定性的恐惧 .对于可能失去个人利益的恐惧 不认为变革符合组织的最佳利益14、减少组织变革阻力的方法:a确保达成共同的变革愿望b沟通变革的目的性和重要性 c认识到变革的情绪影响 d理解变革的各方面影响 e沟通即将变革和不会变革的部分f树立理想的行为模式 g提供有效的反馈、合理的报酬以及适当的结果 h对阻力做出一致的反映i灵活、耐心和支持15管理的二重性:自然属性:管理与生产力、社会化大生产相联系的性质。
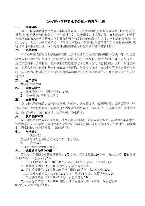
公共事业管理专业学分制本科教学计划一、培养目标本专业培养德智体全面发展,掌握现代管理、公共管理和公共事业管理理论、技术与方法,具备相应的经济学和法律知识,专业基础扎实,知识面宽,业务能力强,有创新精神,能应用相关理论知识从事实际管理工作并具有科研和教学能力的高级专门人才。
毕业后能在教育、科技、文化、卫生、公用事业单位,城市社区和物业、非营利组织营销部门公共事业单位或行政管理部门从事管理工作,或在有关科研机构和高等院校从事科研和教学工作。
二、培养要求本专业研究政府对公共事业的管理以及公共事业部门内部管理的规律与方法,是一个注重理论与实践相结合、重视学生实际操作技能培养的应用型专业。
该专业学生主要学习经济学、现代管理科学、公共管理、公共事业管理理论等方面的基本理论和基本知识,受到一般管理方法、管理人员基本素质和基本能力的培养和训练,掌握现代管理、公共事业管理理论技术与方法,具有规划、协调、组织和决策方面的基本能力,能从事公共事业或公用事业单位的实际管理工作。
三、主干学科经济学和管理学四、学制与学位1、标准学制4年,弹性学制3—6年。
2、学位授予:管理学士学位五、主要课程公共事业管理概论、公共政策分析、管理学、微观经济学、宏观经济学、公共关系学、管理心理学、管理信息系统、公共部门人力资源开发与管理、政务礼仪、公共经济学、经济思想史、公共管理学、城市管理学、社区管理、物业管理。
六、教学实践环节为了贯彻理论联系实际的原则,培养学生分析问题、解决问题的能力,必须加强实践教学、实践教学环节包括课内实践环节和社会实践环节两个方面。
课内实践环节的主要内容:课堂作业、课堂讨论、案例分析等,可随堂进行。
七、毕业规定1、毕业标准学生修满该专业培养方案规定学分,准予毕业。
2、学位标准符合学校学位授予相关规定。
八、课程结构与学分分配劳动与社会保障专业修业期满需达170学分,其中必修课110学分,占总学分的65%,选修课60学分,占总学分的35%。
专升本《公共管理学》考核大纲一、考试目的与要求《公共管理学》是公共事业管理专业学生必须掌握的基础性理论课程之一。
本课程的考试目的是测试考生对公共管理学的基本概念、基本范畴、基本原理、基本方法的掌握程度,考察考生运用上述知识和理论分析和解决现实公共管理问题的能力。
参考教材为黎明主编的《公共管理学》;高等教育出版社2003年版。
二、试卷结构及分值分布本课程考试总分值100分,其中单项选择题30分;多项选择题10分;名词解释20分;简答题10分;论述题15分;案例分析15分,共计100分。
三、考试内容分布比例1.基本概念20%2.基本知识和理论40%3.知识综合运用40%四、考试方式与时间1.考试方式:笔试、闭卷2.考试时间:2小时五、课程内容与考核目标第一章绪论一、学习目的和要求通过本章的学习弄清公共管理与私部门管理的区别理解公共管理学产生的社会背景明确公共管理学的涵义和特点掌握公共管理学的研究方法认识公共管理学对当代中国发展的意义。
二、考核知识点与考核要求1、公共管理成为独立学科的内在依据领会(1)公共管理与私部门管理的区别(2)公共管理能够成为一门独立学科的内在依据。
(3)、公共管理学是时代的产物应用公共管理学产生的社会背景。
2、公共管理学的内涵与研究方法识记(1)公共物品的概念与特征(2)公共事务的涵义(3)公共管理的定义和涵义3、公共管理学的概念和特点。
领会(1)公共管理的构成要素(2)公共管理学的研究内容(3)公共管理学的研究途径(4)公共管理学的研究方法。
4、公共管理学与中国的发展应用公共管理学对当代中国发展的意义。
第二章公共管理理论与实践的发展一、学习目的和要求通过本章的学习理解公共管理的管理学思想渊源理解公共管理的经济学思想渊源认识公共管理学的两个发展阶段把握各国的新公共管理的实践并能对新公共管理作出评析。
二、考核知识点与考核要求1、公共管理学的理论渊源识记(1)科学管理思想及其管理主义的开创者(2)在管理发展史上梅奥的霍桑实验开创了对人及其行为研究的新路径(3)马斯洛的“需要层次论”麦克格雷戈的“X”理论和“Y”理论赫茨伯特的“双因素理论”4决策学派以赫伯特•西蒙为开端决策学派的另一位代表人物是查尔斯•林德布洛姆埃佐尼提出了决策的综视模式(5)系统学派以切斯特•巴纳德将组织视为一个社会系统而得名20世纪70年代系统学派又发展出两大理论一是生态理论二是权变理论(6)企业再造、虚拟企业、学习型组织等概念(7)公共选择理论的代表人物(8)政府失败(9)交易费用的概念首先是由科斯于1937年在《企业的性质》一文中提出的。
公共事业管理专业“专升本”专业综合知识考试大纲一、考试形式及适用对象本考试采用客观试题、论述题与案例分析题相结合的形式。
考试对象为参加选拔考试的所有考生,主要考查学生公共管理与HRM的基本理论知识、分析与解决社会问题的能力与技巧。
二、题型及比例本考试由五个部分组成:名词解释30分、选择题(单选和多选)40分、判断题20分、论述题30分、案例分析或技能操作题30分。
三、考试时间和分数本课程是由公共管理学与公共人力资格管理一起综合为一门课程,各占50%。
考试满分为150分,考试时限为120分钟。
四、考试大纲第一部分公共管理学第一章公共管理导论一、考核知识点1.公共管理的含义2.公共管理与私部门管理的区别3.公共管理与公共行政的关系4.公共管理的研究对象与价值取向5.公共管理学与其他学科的关系6.当前公共管理面临的挑战二、考核要求1.理解和掌握公共管理的含义,了解公共管理的主体及对象,准确划分出公营部门与私营部门,厘清公共管理与公共行政的关系。
2、了解公共管理的研究对象,理解和掌握公共管理的价值取向对社会公平与正义、社会经济、文化发展的影响。
3、理清公共管理学与其他学科之间的关系,并了解当前公共管理领域所面临的实际困境。
第二章公共组织一、考核知识点1.公共组织的概念、特性、构成要素及类型2.传统科层组织及其困境:传统科层组织的特征、负作用及其失效的主要原因3.公共行政组织的编制管理:公共行政组织编制管理的意义;公共行政组织编制管理的原则;公共行政组织编制管理的方法4.网络化背景下公共行政组织体制创新:公共行政组织结构弹性化(扁平化);公共行政组织规模小型化;公共行政组织运行交互化;公共行政组织管理虚拟化二、考核要求1.掌握公共组织的概念,了解其构成要素、特性以及公共组织的类型。
2.了解传统科层组织的结构形态和非人格化的机械式模型导致其在现实生活中失效以外的原因。
3.了解公共行政组织编制管理的意义,掌握公共组织编制管理的原则与方法,以及我国公共组织编制管理改革中的“三定”方案对我国行政效率的正负影响。
公共事业管理专升本考试科目
公共事业管理专升本考试科目一般包括以下几个科目:
1. 政治经济学:主要考察学生对于政治经济学基本知识、理论和方法的掌握程度,要求学生能够正确理解和应用相关经济学理论。
2. 管理学:主要考察学生对于管理学基本概念、原理和方法的理解能力,包括组织行为学、战略管理、领导学等内容。
3. 行政管理学:主要考察学生对于公共行政管理的基本概念、原理和方法的理解能力,包括行政组织与行政管理、行政行为与决策等内容。
4. 法学:主要考察学生对于法学基本理论和法律知识的掌握程度,包括宪法、行政法、劳动法、财经法等相关内容。
5. 公共关系学:主要考察学生在公共事业管理中的人际关系、沟通技巧、危机处理等方面的知识和能力。
6. 会计学:主要考察学生对于会计学基本概念和会计核算方法的掌握程度,包括财务会计和管理会计等相关内容。
7. 统计学:主要考察学生对于统计学基本概念和统计分析方法的了解和应用能力,包括调查统计学、计量经济学等相关内容。
除了上述科目,考试还可能包括一些专业课程相关的内容,例
如城市规划、公共政策、社会学等。
具体考试科目和内容可能因学校和地区的不同而有所差异,建议考生在报考前仔细阅读相关考试要求和大纲。
公共事业管理专业(四年制)本科培养计划本专业属于管理学科门类中的二级类(公共管理类)专业代码:1 1 0 3 0 2一、专业培养目标及业务培养要求专业培养目标:培养具有良好素质,能适应我国卫生事业发展需要的医药卫生管理专门人才,这种素质确保其毕业后能够适应卫生管理、医院管理、卫生监督等相关工作的需要,保证他们有适当的基础能够进行终身学习和在医药卫生管理领域内进一步深造。
业务培养要求:本专业学生应掌握医学的基础理论、基本知识;掌握卫生管理学的基础理论、基本知识和基本技能;具有利用行为科学、社会科学的研究方法开展科学管理和科学研究的能力。
毕业生应获得以下的知识、能力和态度:态度目标1.树立科学的世界观、人生观和价值观,具有爱国主义和集体主义精神,愿为卫生管理科学事业发展贡献力量。
2.树立终身学习观念,充分认识到不断自我完善和接受继续教育的重要性。
3.树立实事求是的科学态度。
4.尊重同仁,积极进取,增强团队意识。
5.具有创新精神和敢于怀疑、敢于分析批判的精神和运用科学思维对事物进行研究的态度。
知识目标1.掌握基础医学、临床医学和公共卫生与预防医学的基础理论和基本知识。
2.熟悉我国卫生事业发展的基本方针、政策。
3.了解卫生系统基本状况、主要特点和发展趋势,以适应卫生系统改革的需要。
4.掌握现代管理学、卫生管理学及相关学科的基本理论,能够进行科学管理的研究和实践,并能指导未来的卫生管理工作。
5.掌握公共卫生及其管理的相关知识,并能运用其知识指导公共卫生管理实践。
6.掌握卫生经济学、卫生法学、组织行为学的基础理论,了解各门学科的发展前沿,能较好的指导实践工作。
7.掌握医院管理的基本理论,了解医院管理学的新进展,有效地进行管理工作。
技能目标1.掌握管理文秘、公文写作和科技写作等相关知识,具有熟练地进行日常公文处理的能力。
2.掌握常用办公设备的操作和办公软件的应用,具有熟练地进行办公室日常工作的能力。
3.具有利用信息技术进行资料收集、处理、分析,并进行自主学习与创新的能力。
管理类专业专升本可以报考什么专业考试科目是什么专升本是提高学历的一个途径,那么管理类专业专升本考试科目有哪些?下面是由编辑为大家整理的“管理类专业专升本可以报考什么专业考试科目是什么”,仅供参考,欢迎大家阅读本文。
管理类专业专升本可以报考什么专业管理类专升本专业有:财务管理、旅游管理、行政管理、工商企业管理、公共事业管理、会展管理、物业管理、商务管理、金融管理、人力资源管理、现代企业管理、采购与供应管理、国际旅游管理、销售管理、乡镇企业管理、物流管理等。
管理类专业专升本具体考试科目各科类统考科目为政治、英语和一门专业基础课。
经济管理类:政治、英语、高等数学2。
拓展阅读:专升本的通过率1、普通专升本考试普通专升本考试的通过率在各省来说都不相同,但是,考生们在备考的时候还是可以多多了解一下自己所在省份的招生院校的通过率情况。
每年的通过率也都不同,所以,考生们在备考的时候尽量多整理一下近3-5年目标院校的录取情况,这样才能更加直观的看到这所院校的通过率是逐渐降低了还是升高了。
一般来说,公办院校要比民办院校的录取率低,考生们在备考的时候一定要认真和客观地评估自己的学习能力和学习水平,这样才能有效地认识到自己的优势和劣势,选择最适合自己的目标院校。
2、自考自考一直以来都被传说通过率很低,考生们在备考的时候还是要多看看自己的身边考过自考的人怎么说,以及自己也尽量找一些真题来做一做,相信考生们通过做题就能大致了解难度。
就会知道,其实自考的难度并没有考生们想象得那么大,之所以很多人不能顺利通过考试,原因是很多的,比如工作繁忙,家庭琐事成堆,以至于无暇复习,导致考试时错题连篇。
总之,考生们要正确地看到通过率这件事情,自己要亲自去尝试,然后给一个科学的判断,而不是听到别人,或者网上有人说自考通过率很低,就望而却步。
3、成人高考成人高考的通过率一直都是比较稳定,且比较高的。
考生们在备考的时候一定听到过成人高考有这样的优势,即入学考试难度小,专业广泛,学历受认可等等。
公共事业管理专业专升本专业课程.txt假如有一天你想哭打电话给我不能保证逗你笑但我能陪着你一起哭。
坚强的基本,就是微笑。
面具戴久了丶就成了皮肤≈公共事业管理专业专升本专业课程综合考试考核大纲考试时间:180分钟总分:150分第一门课程:《管理学原理与方法》考核大纲第一章管理与管理学[考试要求]本章要求考生了解管理的意义、必要性、概念、管理的职能、性质。
[考试内容]第一节人类的管理活动一、管理是人类生存的基本条件(一)、人类活动的特点(二)、人类的发展和进步离不开管理第二节管理概述一、管理的涵义(一)、国外学者的管理定义(二)、国内学者的管理定义二、管理者角色及其管理技能(一)、管理者角色(二)、管理者的管理者技能三、管理的职能(一)管理的基本职能四、管理的特征五、管理的性质(一)、管理的二重性(二)管理二重性的意义六.管理的地位和作用第三节管理学的研究对象、主要内容和研究方法一、管理学的研究对象二.管理学的主要研究内容和方法三.管理学的学科性质四、管理学与其他学科的关系五、管理人员的分类与技能要求(一)、管理人员的分类(二)、管理人员的技能要求本章思考题:1、什么是管理2、什么是管理学3、管理具有那些特征4、管理的二重性是什么5、管理学的研究对象、主要内容和研究方法是什么6、管理人员如何分类7、管理人员应具有什么样的技能要求8、管理具有那些职能第二章管理思想的发展[考试要求]本章要求考生了解中国传统管理思想发展及其社会文化背景,掌握西方管理思想发展的历史演进,以及各阶段各理论主要学派的要点,并能予以评析。
[考试内容]第一节中国传统管理思想述要一中国传统管理思想形成的社会文化背景二、中国传统管理思想要点(一) 顺“道”(二) 重人(三) 人和(四) 守信(五) 利器(六) 求实(七) 对策(八) 节俭(九) 法治第二节、西方古典管理理论一管理学的形成和发展(一)管理思想历史演进的概述及阶段划分二古典管理理论的产生与发展(一)科学管理理论(二) 法约尔的组织管理理论(三). 韦伯的行政组织理论(四) 综合古典管理理论(五)、古典管理理论评析第三节人际关系论与行为科学学派理论一、人际关系论理论(一) 行为科学的由来(二)、“行为科学”的早期理论——人群关系论二、“行为科学”学派的主要理论(一)、需要层次理论(二)、双因素理论(三)、X理论和Y理论(四)、超Y理论(五)、Z理论第四节现代管理理论(一般性介绍)一、管理过程学派二、社会系统学派三、决策理论学派四、管理科学学派五、权变理论管理学派六、经验主义管理学派七、系统管理理论学派第五节当代管理理论一、当代管理理论产生的历史背景二当代管理理论的发展趋势三当代管理理论的主要内容(一)、比较管理理论(二)、Z理论(三)、企业文化理论(四)、战略管理理论(五)、企业再造理论(六)、知识型企业管理理论(七)、第五代管理本章思考题:1、中国传统管理思想要点主要有那些2、科学管理理论的主要内容是什么3、什么是需要层次理论4、什么是双因素理论5、法约尔的组织管理理论主要包括那些内容第三章管理的基本原理[考试要求]要求考生掌握管理的系统原理、人本原理、效益原理、责任原理,并能灵活应用于管理实践。
公共事业管理专业课程内容
1. 公共事业管理专业有好多超有意思的课程呢!比如说管理学,就像一个指挥家,引领着各项事务有序进行!你想啊,一个团队没有好的管理,那不就乱套了吗?就像乐团没有指挥一样啊!
2. 还有公共政策学呀!这可是关系到整个社会福祉的呢!它就像是为社会这艘大船指引方向的指南针,决定着我们往哪里走,能走多远!你说重要不重要?
3. 社会学也是不能少的呢!它像是一个神奇的望远镜,让我们能看清社会的各种现象和关系。
想想看,如果不了解社会运行的规律,又怎么能做好公共事业管理呢?
4. 经济学也在课程里占一席之地哦!它就好比是公共事业的动力引擎,没了它可不行呀!比如要规划资源,不懂经济学怎么能行呢?
5. 人力资源管理也超重要的啦!这不就像是球队的教练,要把每个人的特长发挥出来,组织成一个强大的团队!没有好的人力资源管理,怎么能推动公共事业发展呢?
6. 最后还有公共关系学呀!它就像一张关系网,把各个方面都紧密连接起来。
想想举办一个活动,没有好的公共关系怎么能吸引大家来参与呢?我觉得这些课程真的都太重要啦,它们共同构建起了公共事业管理专业的精彩世界!。
公共事业管理(本科)专业课程简介3030044 马克思主义哲学The philosophy of Marxism总学时:54 学分:3 开课学期:春开课单位:政法学院公共管理系先修课程要求:无课程简介:马克思主义哲学是实践唯物主义、辩证唯物主义和历史唯物主义。
本课密切关注当代哲学在生存论、价值论、语言学上的转向对于马克思主义哲学的重大影响。
除介绍马克思主义哲学基本观点和方法外,适当介绍当代哲学基本观点和方法,尤其是分析哲学、现象学和解释学。
本课主要讲述哲学概论:哲学和哲学基本问题、现代哲学三大转向、马克思主义哲学和马克思主义解决哲学基本问题独特方式;哲学史略:世界三大哲学传统、西方两大哲学思潮、马克思主义哲学史;哲学世界观:现代物理、生命、社会、心理科学视角下的世界图景;哲学方法论:现代哲学四大方法论——辩证法、分析哲学、现象学、解释学;人类及其生存;社会及其历史;文化及其文明;实践与认识;真理与价值;语言与逻辑等等。
教材:自编讲义。
参考书目:《中国哲学史教学资料选辑》上、下册,北京大学哲学系中国哲学史教研室选注,中华书局1981、1982年版;《西方哲学原著选读》上、下卷,北京大学哲学系外国哲学史教研室编译,商务印书馆1981、1982年版;《马克思主义哲学史教学资料选编》上、中、下册,黄枬森、庄福龄主编,北京大学出版社1984年版;4. “二十世纪哲学经典文本”:俞吾金、吴晓明总主编,复旦大学出版社1999年版:(1)序卷(二十世纪西方哲学的先驱者),吴晓明主编;(2)英美哲学卷,俞吾金主编;(3)欧洲大陆哲学卷,黄颂杰主编;(4)西方马克思主义卷,陈学明主编;(5)中国哲学卷,徐洪兴主编。
5.“北京大学西学影印丛书”:《哲学经典选读 Loves of Wisdom An Introduction toPhilosophy with Integrated Readings》,Daniel Kolak编,英文影印版,北京大学出版社2002年版。
公共事业管理专业专升本专业课程综合考试考核大纲考试时间:180分钟总分:150分第一门课程:《管理学原理与方法》考核大纲第一章管理与管理学[考试要求]本章要求考生了解管理的意义、必要性、概念、管理的职能、性质。
[考试内容]第一节人类的管理活动一、管理是人类生存的基本条件(一)、人类活动的特点(二)、人类的发展和进步离不开管理第二节管理概述一、管理的涵义(一)、国外学者的管理定义(二)、国内学者的管理定义二、管理者角色及其管理技能(一)、管理者角色(二)、管理者的管理者技能三、管理的职能(一)管理的基本职能四、管理的特征五、管理的性质(一)、管理的二重性(二)管理二重性的意义六.管理的地位和作用第三节管理学的研究对象、主要内容和研究方法一、管理学的研究对象二.管理学的主要研究内容和方法三.管理学的学科性质四、管理学与其他学科的关系五、管理人员的分类与技能要求(一)、管理人员的分类(二)、管理人员的技能要求本章思考题:1、什么是管理2、什么是管理学3、管理具有那些特征4、管理的二重性是什么5、管理学的研究对象、主要内容和研究方法是什么6、管理人员如何分类7、管理人员应具有什么样的技能要求8、管理具有那些职能第二章管理思想的发展[考试要求]本章要求考生了解中国传统管理思想发展及其社会文化背景,掌握西方管理思想发展的历史演进,以及各阶段各理论主要学派的要点,并能予以评析。
[考试内容]第一节中国传统管理思想述要一中国传统管理思想形成的社会文化背景二、中国传统管理思想要点(一) 顺“道”(二) 重人(三) 人和(四) 守信(五) 利器(六) 求实(七) 对策(八) 节俭(九) 法治第二节、西方古典管理理论一管理学的形成和发展(一)管理思想历史演进的概述及阶段划分二古典管理理论的产生与发展(一)科学管理理论(二) 法约尔的组织管理理论(三). 韦伯的行政组织理论(四) 综合古典管理理论(五)、古典管理理论评析第三节人际关系论与行为科学学派理论一、人际关系论理论(一) 行为科学的由来(二)、“行为科学”的早期理论——人群关系论二、“行为科学”学派的主要理论(一)、需要层次理论(二)、双因素理论(三)、X理论和Y理论(四)、超Y理论(五)、Z理论第四节现代管理理论(一般性介绍)一、管理过程学派二、社会系统学派三、决策理论学派四、管理科学学派五、权变理论管理学派六、经验主义管理学派七、系统管理理论学派第五节当代管理理论一、当代管理理论产生的历史背景二当代管理理论的发展趋势三当代管理理论的主要内容(一)、比较管理理论(二)、Z理论(三)、企业文化理论(四)、战略管理理论(五)、企业再造理论(六)、知识型企业管理理论(七)、第五代管理本章思考题:1、中国传统管理思想要点主要有那些2、科学管理理论的主要内容是什么3、什么是需要层次理论4、什么是双因素理论5、法约尔的组织管理理论主要包括那些内容第三章管理的基本原理[考试要求]要求考生掌握管理的系统原理、人本原理、效益原理、责任原理,并能灵活应用于管理实践。
[考试内容]第一节管理原理的特征一、管理原理的主要特征(一)客观性(二)概括性(三)稳定性(四)系统性二、研究管理原理的意义第二节系统原理一、系统的概念二、系统的特征(一)集合性(二)层次性(三)相关性三、系统原理要点(一)整体性原理(二)动态性原理(三)开放性原理(四)环境适应性原理(五)综合性原理第三节人本原理一、职工是企业的主体(八)要素研究阶段(九)行为研究阶段(十)主题研究阶段二、有效管理的关键是职工参与三、现代管理的核心是使人性得到最完美的发展四、管理是为人服务的第四节责任原理一、明确每个人的职责二、职位设计和权限委授要合理(一)权限(二)利益(三)能力三、奖惩要分明、公正而及时第五节效益原理一、效益的概念二、效益的评价三、效益的追求本章思考题:1、管理原理有那些主要特征2、什么是系统原理3、什么是人本原理4、什么是效益原理5、什么是责任原理6、什么是系统、其有那些特征7、什么是效益、如何进行效益的追求8、管理中的权、责、利、能是什么样的关系本课程的教材:以《管理学原理与方法(第四版)》,周三多等编著,复旦大学出版社2003年版为考试内容。
第二门课程:《公共管理学》考核大纲[考试要求]本课程要求考生了解公共管理的理论渊源,学科的发展历程,公共管理的主体、职能和基本过程等。
掌握西方公共管理改革的基本内容以及各阶段各理论主要学派的要点,并能予以评析。
[考试内容]第一章绪论第一节公共管理成为独立学科的内在依据一、公共管理与私部门管理有本质区别(一)公共利益目标与私人利益目标(二)垄断强制性与自由竞争性(三)制衡性与自主性(四)多元理性与经济理性(五)政府机制与市场机制二、现代社会变迁推动公共管理发展(一)公共物品的需求和供给在稳定地扩大(二)社会生活中的公共事务日益增加(三)公共管理所面临的环境更加复杂多变三、传统行政学的局限(一)理论框架局限(二)管理主体局限(三)管理理念与手段局限(四)管理对象与目标局限第二节公共管理学是时代的产物一、西方国家摆脱困境的需要(一)政府角色膨胀和规模扩大引起民众的不满(二)经济衰退和财政压力的加剧(三)社会问题与政府不可治理性的增加二、科技革命和全球化浪潮(一)科学技术革命是公共管理学产生和发展的重要推动力量(二)全球化是公共管理学产生和发展的另一推动力三、政府管理和民主制度方面的矛盾(一)以韦伯官僚制思想为基础的行政体制难以适应时代的要求(二)西方国家民主的现状难以满足民众的“民主需求”第三节公共管理学的内涵与研究方法一、公共管理的涵义(一)公共物品、公共事务与公共管理(二)管理、公共管理与公共管理学二、公共管理的构成要素(一)公共管理的主体(二)公共管理的对象(三)公共管理的资源和手段(四)公共管理的环境三、公共管理学的研究内容(一)公共管理学的基础内容(二)公共管理学的前沿领域四、公共管理学的研究途径与方法(一)公共管理学的研究途径(二)公共管理学的研究方法第四节公共管理学与中国的发展一、公共管理学与中国的市场经济(一)公共管理学能有效指导公共部门履行经济职能,弥补市场功能的缺陷(二)公共管理学“亲市场”的学科立场,有助于市场经济的健康发展二、公共管理学与中国的社会发展(一)公共管理有助于促进包括政治、文化和行为方式在内的社会协调发展(二)公共管理学内在的民主平等精神和科学务实品格,将有力地促进当前正在进行的社会转型第二章公共管理理论与实践的发展第一节公共管理学的理论渊源一、管理理论(一)古典学派理论(二)行为学派理论(三)决策学派理论(四)系统学派理论(五)新管理主义理论二、当代经济学理论(一)公共选择理论(二)政府失败论(三)代理理论和交易费用理论第二节公共管理学科的发展历程一、公共行政时期(1887—20世纪70年代末)(一)传统的公共行政(1887年—1960年)(二)新公共行政时期(1960年—1980年)二、公共管理时期(1980年至今)第三节新公共管理一、主要工业化国家的新公共管理实践(一)英国新右派的政府改革(二)美国的新治理(三)其他西方国家的实践(四)各国新公共管理实践的共同特点(五)当前西方政府改革的新动向二、对新公共管理的评析(一)新公共管理的时代特征(二)新公共管理的“解题”特色(三)新公共管理的理论困难与受到的批评(四)新公共管理的借鉴意义第三章公共管理的主体第一节公共管理的主体(1):组织一、公共组织的概念(一)组织(二)公共组织(三)公共组织的基本要素二、公共组织的性质(一)公共组织与非公共组织的区别(二)公共组织的性质三、公共组织的结构(一)公共组织的纵向结构(二)公共组织的横向结构(三)公共组织的主要结构形式第二节公共组织的类型与作用一、政府(一)政府的概念(二)政府的主要类型二、非营利组织(一)非营利组织的概念(二)非营利组织的主要类型三、公共组织的作用(一)公共组织是公共管理的主体(二)公共组织是公共管理活动的基本支点(三)公共组织汇集和放大了管理人员的力量第三节公共管理的主体(2):个人一、公共组织中的领导者(一)领导与领导者(二)领导者的素质(三)领导方式二、公共组织中的一般管理者(一)领导者与管理者的区别(二)管理者的主要类型与职责三、被管理者(一)作为被管理者的公共组织成员(二)作为被管理者的社会公众第四节传统公共组织的困境与变革一、科层制的基本特征(一)马克斯·韦伯的科层制理论(二)科层制组织的特征二、传统科层制组织的困境(一)对传统科层制理论的评述(二)科层制组织的内在缺陷三、公共组织的变革(一)公共组织变革的主要动因(二)公共组织变革的目标(三)公共组织变革的主要内容本课程思考题:1、什么是公共物品2、什么是公共事务3、什么是公共管理4、什么是公共管理学5、公共管理与私部门管理有何本质区别6、什么是公共组织、公共组织具有那些基本要素7、公共管理学科的发展历程分为哪几个主要时期8、公共组织变革的主要动因是什么9、公共组织变革的主要内容有哪些10、政府的主要类型有哪些本课程使用的教材:《公共管理学》黎民主编。
高等教育出版社2003年7月1版第三门课程:《行政管理学》考核大纲本课程要求考生了解行政管理学的理论渊源,学科的发展历程,行政管理学研究对象、研究内容。
建设有中国特色行政管理学的原则和意义。
了解行政管理的主体、职能和基本过程等。
掌握西方行政管理改革的基本内容以及我国现阶段行政管理改革的基本内容,并能予以评析。
[考试内容]第一章绪论第一节行政管理学的研究对象一、行政与行政学的含义三、行政管理学的研究内三、行政管理学的特征四、行政管理学与其他学科的关系第二节行政管理学的产生和发展一、行政管理学是现代社会发展进步的产物二、行政管理学产生发展的历史进程三、行政管理学的发展趋势四、中国行政管理学研究的历史与现状五、如何建设有中国特色的行政管理学第三节学习与研究行政管理学的意义和方法一、学习与研究行政管理学的意义二、学习与研究行政管理学的方法本章思考题:1、行政管理学的含义、内容及特征。
2、行政管理学的产生和发展。
3、如何建设有中国特色的行政管理。
第二章行政环境第一节行政环境概述一、行政环境问题的提出二、行政环境的含义三、行政环境的特点与分类第二节行政境与行政管理一、行政管理与行政环境的平衡二、行政管理与行政环境相互作用的基本内容三、行政管理对行政环境的利用和改造第三节我国现阶段行政环境的主要特点一、我国现阶段的政治环境二、我国现阶段的经济环境三、我国现阶段的文化环境思考题:1、行政环境的含义2、各行政环境与行政管理的关系3、我国现阶段行政环境的特点对我国行政管理提出的要求第三章行政职能第一节研究政府职能的意义一、行政职能的含义和特点二、研究行政职能的意义第二节行政职能的主要内容一、政府的基本职能二、政府管理的运行职能第三节政府职能的转变一、我社会的变迁和政府职能的转变二、我国当前政府职能的转变四、国当前实现政府职能转变的主要手段本章思考题:1、行政职能的含义、特点和意义。