人身损害赔偿纠纷案件适用新标准(2020)
- 格式:doc
- 大小:1.40 KB
- 文档页数:1
最高人民法院关于审理医疗损害责任纠纷案件适用法律若干问题的解释(2020年修正)文章属性•【制定机关】最高人民法院•【公布日期】2020.12.29•【文号】•【施行日期】2021.01.01•【效力等级】司法解释•【时效性】现行有效•【主题分类】侵权责任,卫生医药、计划生育其他规定正文最高人民法院关于审理医疗损害责任纠纷案件适用法律若干问题的解释(2017年3月27日最高人民法院审判委员会第1713次会议通过,根据2020年12月23日最高人民法院审判委员会第1823次会议通过的《最高人民法院关于修改〈最高人民法院关于在民事审判工作中适用《中华人民共和国工会法》若干问题的解释〉等二十七件民事类司法解释的决定》修正)为正确审理医疗损害责任纠纷案件,依法维护当事人的合法权益,推动构建和谐医患关系,促进卫生健康事业发展,根据《中华人民共和国民法典》《中华人民共和国民事诉讼法》等法律规定,结合审判实践,制定本解释。
第一条患者以在诊疗活动中受到人身或者财产损害为由请求医疗机构,医疗产品的生产者、销售者、药品上市许可持有人或者血液提供机构承担侵权责任的案件,适用本解释。
患者以在美容医疗机构或者开设医疗美容科室的医疗机构实施的医疗美容活动中受到人身或者财产损害为由提起的侵权纠纷案件,适用本解释。
当事人提起的医疗服务合同纠纷案件,不适用本解释。
第二条患者因同一伤病在多个医疗机构接受诊疗受到损害,起诉部分或者全部就诊的医疗机构的,应予受理。
患者起诉部分就诊的医疗机构后,当事人依法申请追加其他就诊的医疗机构为共同被告或者第三人的,应予准许。
必要时,人民法院可以依法追加相关当事人参加诉讼。
第三条患者因缺陷医疗产品受到损害,起诉部分或者全部医疗产品的生产者、销售者、药品上市许可持有人和医疗机构的,应予受理。
患者仅起诉医疗产品的生产者、销售者、药品上市许可持有人、医疗机构中部分主体,当事人依法申请追加其他主体为共同被告或者第三人的,应予准许。
⼈⾝损害赔偿司法解释(2021)(2003年12⽉4⽇由最⾼⼈民法院审判委员会第1299次会议通过,根据2020年12⽉23⽇最⾼⼈民法院审判委员会第1823次会议通过的《最⾼⼈民法院关于修改〈最⾼⼈民法院关于在民事审判⼯作中适⽤《中华⼈民共和国⼯会法》若⼲问题的解释〉等⼆⼗七件民事类司法解释的决定》修正) 为正确审理⼈⾝损害赔偿案件,依法保护当事⼈的合法权益,根据《中华⼈民共和国民法典》《中华⼈民共和国民事诉讼法》等有关法律规定,结合审判实践,制定本解释。
第⼀条因⽣命、⾝体、健康遭受侵害,赔偿权利⼈起诉请求赔偿义务⼈赔偿物质损害和精神损害的,⼈民法院应予受理。
本条所称“赔偿权利⼈”,是指因侵权⾏为或者其他致害原因直接遭受⼈⾝损害的受害⼈以及死亡受害⼈的近亲属。
本条所称“赔偿义务⼈”,是指因⾃⼰或者他⼈的侵权⾏为以及其他致害原因依法应当承担民事责任的⾃然⼈、法⼈或者⾮法⼈组织。
第⼆条赔偿权利⼈起诉部分共同侵权⼈的,⼈民法院应当追加其他共同侵权⼈作为共同被告。
赔偿权利⼈在诉讼中放弃对部分共同侵权⼈的诉讼请求的,其他共同侵权⼈对被放弃诉讼请求的被告应当承担的赔偿份额不承担连带责任。
责任范围难以确定的,推定各共同侵权⼈承担同等责任。
⼈民法院应当将放弃诉讼请求的法律后果告知赔偿权利⼈,并将放弃诉讼请求的情况在法律⽂书中叙明。
第三条依法应当参加⼯伤保险统筹的⽤⼈单位的劳动者,因⼯伤事故遭受⼈⾝损害,劳动者或者其近亲属向⼈民法院起诉请求⽤⼈单位承担民事赔偿责任的,告知其按《⼯伤保险条例》的规定处理。
因⽤⼈单位以外的第三⼈侵权造成劳动者⼈⾝损害,赔偿权利⼈请求第三⼈承担民事赔偿责任的,⼈民法院应予⽀持。
第四条⽆偿提供劳务的帮⼯⼈,在从事帮⼯活动中致⼈损害的,被帮⼯⼈应当承担赔偿责任。
被帮⼯⼈承担赔偿责任后向有故意或者重⼤过失的帮⼯⼈追偿的,⼈民法院应予⽀持。
被帮⼯⼈明确拒绝帮⼯的,不承担赔偿责任。
最高人民法院关于审理道路交通事故损害赔偿案件适用法律若干问题的解释(2020修正)【发文字号】法释〔2020〕17号【发布部门】最高人民法院【公布日期】2020.12.29【实施日期】2021.01.01【时效性】现行有效【效力级别】司法解释最高人民法院关于审理道路交通事故损害赔偿案件适用法律若干问题的解释(2012年9月17日最高人民法院审判委员会第1556次会议通过,根据2020年12月23日最高人民法院审判委员会第1823次会议通过的《最高人民法院关于修改〈最高人民法院关于在民事审判工作中适用《中华人民共和国工会法》若干问题的解释〉等二十七件民事类司法解释的决定》修正)为正确审理道路交通事故损害赔偿案件,根据《中华人民共和国民法典》《中华人民共和国道路交通安全法》《中华人民共和国保险法》《中华人民共和国民事诉讼法》等法律的规定,结合审判实践,制定本解释。
一、关于主体责任的认定第一条机动车发生交通事故造成损害,机动车所有人或者管理人有下列情形之一,人民法院应当认定其对损害的发生有过错,并适用民法典第一千二百零九条的规定确定其相应的赔偿责任:(一)知道或者应当知道机动车存在缺陷,且该缺陷是交通事故发生原因之一的;(二)知道或者应当知道驾驶人无驾驶资格或者未取得相应驾驶资格的;(三)知道或者应当知道驾驶人因饮酒、服用国家管制的精神药品或者麻醉药品,或者患有妨碍安全驾驶机动车的疾病等依法不能驾驶机动车的;(四)其他应当认定机动车所有人或者管理人有过错的。
第二条被多次转让但是未办理登记的机动车发生交通事故造成损害,属于该机动车一方责任,当事人请求由最后一次转让并交付的受让人承担赔偿责任的,人民法院应予支持。
第三条套牌机动车发生交通事故造成损害,属于该机动车一方责任,当事人请求由套牌机动车的所有人或者管理人承担赔偿责任的,人民法院应予支持;被套牌机动车所有人或者管理人同意套牌的,应当与套牌机动车的所有人或者管理人承担连带责任。
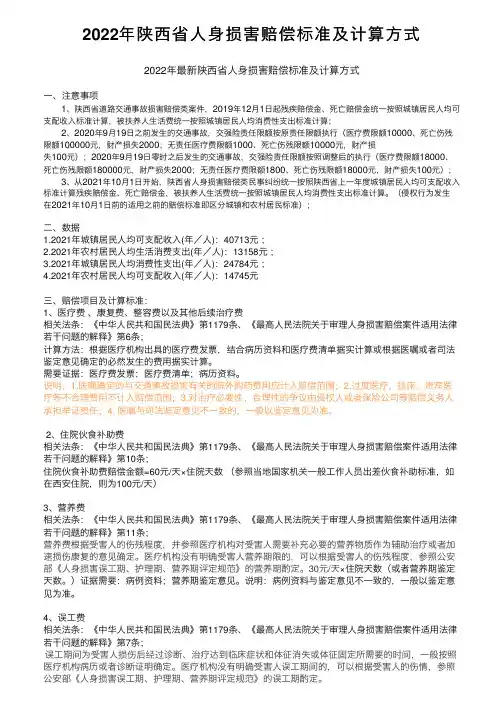
2022年陕西省⼈⾝损害赔偿标准及计算⽅式2022年最新陕西省⼈⾝损害赔偿标准及计算⽅式⼀、注意事项1、陕西省道路交通事故损害赔偿类案件,2019年12⽉1⽇起残疾赔偿⾦、死亡赔偿⾦统⼀按照城镇居民⼈均可⽀配收⼊标准计算,被扶养⼈⽣活费统⼀按照城镇居民⼈均消费性⽀出标准计算;2、2020年9⽉19⽇之前发⽣的交通事故,交强险责任限额按原责任限额执⾏(医疗费限额10000、死亡伤残限额100000元,财产损失2000;⽆责任医疗费限额1000、死亡伤残限额10000元,财产损失100元);2020年9⽉19⽇零时之后发⽣的交通事故,交强险责任限额按照调整后的执⾏(医疗费限额18000、死亡伤残限额180000元,财产损失2000;⽆责任医疗费限额1800、死亡伤残限额18000元,财产损失100元);3、从2021年10⽉1⽇开始,陕西省⼈⾝损害赔偿类民事纠纷统⼀按照陕西省上⼀年度城镇居民⼈均可⽀配收⼊标准计算残疾赔偿⾦、死亡赔偿⾦,被扶养⼈⽣活费统⼀按照城镇居民⼈均消费性⽀出标准计算。
(侵权⾏为发⽣在2021年10⽉1⽇前的适⽤之前的赔偿标准即区分城镇和农村居民标准);⼆、数据1.2021年城镇居民⼈均可⽀配收⼊(年/⼈):40713元;2.2021年农村居民⼈均⽣活消费⽀出(年/⼈):13158元;3.2021年城镇居民⼈均消费性⽀出(年/⼈):24784元;4.2021年农村居民⼈均可⽀配收⼊(年/⼈):14745元三、赔偿项⽬及计算标准:1、医疗费、康复费、整容费以及其他后续治疗费相关法条:《中华⼈民共和国民法典》第1179条、《最⾼⼈民法院关于审理⼈⾝损害赔偿案件适⽤法律若⼲问题的解释》第6条;计算⽅法:根据医疗机构出具的医疗费发票,结合病历资料和医疗费清单据实计算或根据医嘱或者司法鉴定意见确定的必然发⽣的费⽤据实计算。
需要证据:医疗费发票;医疗费清单;病历资料。
说明:1.医嘱确定的与交通事故损害有关的院外购药费⽤应计⼊赔偿范围;2.过度医疗、挂床、贵宾医疗等不合理费⽤不计⼊赔偿范围;3.对治疗必要性、合理性的争议由侵权⼈或者保险公司等赔偿义务⼈承担举证责任;4. 医嘱与司法鉴定意见不⼀致的,⼀般以鉴定意见为准。
最高人民法院关于审理铁路运输人身损害赔偿纠纷案件适用法律若干问题的解释(2021修正)【发文字号】法释〔2021〕19号【发布部门】最高人民法院【公布日期】2021.12.08【实施日期】2022.01.01【时效性】现行有效【效力级别】司法解释最高人民法院关于审理铁路运输人身损害赔偿纠纷案件适用法律若干问题的解释(2010年1月4日最高人民法院审判委员会第1482次会议通过,根据2020年12月23日最高人民法院审判委员会第1823次会议通过的《最高人民法院关于修改〈最高人民法院关于在民事审判工作中适用《中华人民共和国工会法》若干问题的解释〉等二十七件民事类司法解释的决定》修正,根据2021年11月24日最高人民法院审判委员会第1853次会议通过的《最高人民法院关于修改〈最高人民法院关于审理铁路运输人身损害赔偿纠纷案件适用法律若干问题的解释〉的决定》修正,该修正自2022年1月1日起施行)为正确审理铁路运输人身损害赔偿纠纷案件,依法维护各方当事人的合法权益,根据《中华人民共和国民法典》《中华人民共和国铁路法》《中华人民共和国民事诉讼法》等法律的规定,结合审判实践,就有关适用法律问题作如下解释:第一条人民法院审理铁路行车事故及其他铁路运营事故造成的铁路运输人身损害赔偿纠纷案件,适用本解释。
铁路运输企业在客运合同履行过程中造成旅客人身损害的赔偿纠纷案件,不适用本解释;与铁路运输企业建立劳动合同关系或者形成劳动关系的铁路职工在执行职务中发生的人身损害,依照有关调整劳动关系的法律规定及其他相关法律规定处理。
第二条铁路运输人身损害的受害人以及死亡受害人的近亲属为赔偿权利人,有权请求赔偿。
第三条赔偿权利人要求对方当事人承担侵权责任的,由事故发生地、列车最先到达地或者被告住所地铁路运输法院管辖。
前款规定的地区没有铁路运输法院的,由高级人民法院指定的其他人民法院管辖。
第四条铁路运输造成人身损害的,铁路运输企业应当承担赔偿责任;法律另有规定的,依照其规定。
最高人民法院关于审理道路交通事故损害赔偿案件适用法律若干问题的解释(2020年修正)文章属性•【制定机关】最高人民法院•【公布日期】2020.12.29•【文号】•【施行日期】2021.01.01•【效力等级】司法解释•【时效性】现行有效•【主题分类】道路交通管理,侵权责任正文最高人民法院关于审理道路交通事故损害赔偿案件适用法律若干问题的解释(2012年9月17日最高人民法院审判委员会第1556次会议通过,根据2020年12月23日最高人民法院审判委员会第1823次会议通过的《最高人民法院关于修改〈最高人民法院关于在民事审判工作中适用《中华人民共和国工会法》若干问题的解释〉等二十七件民事类司法解释的决定》修正)为正确审理道路交通事故损害赔偿案件,根据《中华人民共和国民法典》《中华人民共和国道路交通安全法》《中华人民共和国保险法》《中华人民共和国民事诉讼法》等法律的规定,结合审判实践,制定本解释。
一、关于主体责任的认定第一条机动车发生交通事故造成损害,机动车所有人或者管理人有下列情形之一,人民法院应当认定其对损害的发生有过错,并适用民法典第一千二百零九条的规定确定其相应的赔偿责任:(一)知道或者应当知道机动车存在缺陷,且该缺陷是交通事故发生原因之一的;(二)知道或者应当知道驾驶人无驾驶资格或者未取得相应驾驶资格的;(三)知道或者应当知道驾驶人因饮酒、服用国家管制的精神药品或者麻醉药品,或者患有妨碍安全驾驶机动车的疾病等依法不能驾驶机动车的;(四)其他应当认定机动车所有人或者管理人有过错的。
第二条被多次转让但是未办理登记的机动车发生交通事故造成损害,属于该机动车一方责任,当事人请求由最后一次转让并交付的受让人承担赔偿责任的,人民法院应予支持。
第三条套牌机动车发生交通事故造成损害,属于该机动车一方责任,当事人请求由套牌机动车的所有人或者管理人承担赔偿责任的,人民法院应予支持;被套牌机动车所有人或者管理人同意套牌的,应当与套牌机动车的所有人或者管理人承担连带责任。
2020年浙江交通事故最新赔偿标准(国家统计局浙江调查总队3月发布)一、2020年残疾赔偿金、死亡赔偿金与精神损害抚慰金标准伤残等级(赔偿指伤残赔偿金(城镇)伤残赔偿金(农村)精神损害赔偿金数)一级(100%) 1203640 597520 50000二级(90%) 1083276 537768 45000三级(80%) 962912 478016 40000四级(70%) 842548 418264 35000五级(60%) 722184 358512 30000六级(50%) 601820 298760 25000七级(40%) 481456 239008 20000八极(30%) 361092 179256 15000九级(20%) 240728 119504 10000十级(10%) 120364 59752 5000死亡赔偿金1203640 597520 50000依据:2020年3月国家统计局浙江调查总队发布的《2019年浙江省国民经济和社会发展统计公报》,根据城乡一体化住户调查,全年全省居民人均可支配收入为49899 元,比上年增长8.9%,扣除价格因素增长5.8%。
按常住地分,城镇和农村居民人均可支配收入分别为60182和29876元,增长8.3%和9.4%,扣除价格因素分别增长5.4%和6.0%。
……与2019年浙江交通事故赔偿标准相比,2020年浙江交通事故城镇居民伤残赔偿金赔偿标准一个等级比2019年涨了9216元,农村居民伤残赔偿金赔偿标准一个等级比去年涨了5148元;2019年浙江交通事故城镇居民死亡赔偿金赔偿标准比2018年涨了92160元,农村居民死亡赔偿金赔偿标准比2018年涨了51480元。
备注:1、数据来源:2019年浙江省国民经济和社会发展统计公报/zwgk/xxgkml/tjxx/tjgb/202003/t20200305_9638 8.html2019年浙江省城镇居民人均可支配收入:60182元,比上年增长8.3% 2019年浙江省农村居民人均可支配收入:29876元,比上年增长9.4%、2、伤残赔偿金计算方法:(1)60周岁以下,城镇居民人均可支配收入/农村居民人均纯收入×赔偿指数×20年;(2)60周岁至75周岁,每增加一岁,减少一年;(3)75周岁以上,城镇居民人均可支配收入/农村居民人均纯收入×赔偿指数×5年3、死亡赔偿金计算方法:(1)60周岁以下,城镇居民人均可支配收入/农村居民人均纯收入×20年;(2)60周岁至75周岁,每增加一岁,减少一年;(3)75周岁以上,城镇居民人均可支配收入/农村居民人均纯收入×5年4、精神损害抚慰金:《浙江省高院民一庭关于人身损害赔偿费用项目有关问题的解答》第15条规定,“精神损害抚慰金数额……根据我省审判实践,一般以5万元为限。
2020年度河南省开封市交通事故赔偿最新标准2020年度河南省开封市交通事故赔偿最新标准⼀、根据2020年2⽉5⽇国家统计局河南调查总队公布的数据:2019年河南省城镇居民⼈均可⽀配收⼊34200.97元;2019年河南省城镇居民⼈均⽣活消费⽀出21971.57元。
结合河南省⾼级⼈民法院《关于开展⼈⾝损害赔偿案件统⼀城乡标准试点⼯作的意见(试⾏)》【2019】338号⽂件:2020年⼀审辩论终结前,机动车交通事故责任纠纷、医疗损害赔偿责任纠纷、产品质量责任纠纷三类案件,残疾赔偿⾦、死亡赔偿⾦统⼀按照河南省2019年度城镇居民⼈均可⽀配收⼊标准计算,被扶养⼈⽣活费统⼀按照河南省2019年度城镇居民⼈均消费⽀出标准计算。
故,三类案件中死亡赔偿⾦为:34200.97元/年×20年=684019.40元。
各级伤残赔偿数额如下:⼀级伤残:684019.40元⼆级伤残:615617.46元三级伤残:547215.52元四级伤残:478813.58元五级伤残:410411.64元六级伤残:342009.70元七级伤残:273607.76元⼋级伤残:205205.82元九级伤残:136803.88元⼗级伤残: 68401.94元2018年河南省在岗职⼯平均⼯资为64148元/年,丧葬费为32074元。
⼆、依据《最⾼⼈民法院关于审理⼈⾝损害赔偿案件适⽤法律若⼲问题的解释》第25条第1款规定,“残疾赔偿⾦根据受害⼈丧失劳动能⼒程度或者伤残等级,按照受诉法院所在地上⼀年度城镇居民⼈均可⽀配收⼈或者农村居民⼈均纯收⼈标准,⾃定残之⽇起按⼆⼗年计算。
但六⼗周岁以上的,年龄每增加⼀岁减少⼀年;七⼗五周岁以上的,按五年计算。
”其计算公式为:残疾赔偿⾦=上⼀年度城镇居民⼈均可⽀配收⼈或者农村居民⼈均纯收⼈×伤残系数×赔偿年限,注:伤残系数是指受害⼈丧失劳动能⼒的程度或者是伤残的等级。
具体⼈⾝损害赔偿项⽬,是指⼈⾝损害赔偿义务⼈给予赔偿权利⼈的赔偿所包含的具体项⽬,主要包括医疗费、误⼯费、护理费、交通费、住宿费、住院期间伙⾷补助费、营养费、残疾赔偿⾦、残疾辅助器具费、丧葬费、被扶养⼈⽣活费、死亡赔偿⾦、精神损害抚慰⾦、其他因维权⽽⽀付的合理费⽤如律师费等等。
2021年度17省市人身损害赔偿标准1.山东省2021年1月19日,山东省统计局公布2020年度山东省城镇居民人均可支配收入43726元,农村居民人均可支配收入18753元。
根据《山东省高级人民法院关于开展人身损害赔偿标准城乡统一试点工作的意见》规定,自2020年3月12日起,山东地区各类人身损害赔偿纠纷案件(含海事案件),不再区分城镇居民和农村居民,统一按照城镇居民赔偿标准计算相关项目赔偿数额。
故,山东地区人身损害赔偿纠纷案件(含海事案件)中残疾赔偿2.福建省2021年1月21日,福建省统计局公布2020年度福建省居民收入及支出数据,其中城镇居民人均可支配收入47160元,城镇居民人均消费性支出30487 元,农村居民人均可支配收入20880元,农村居民人均消费性支出16339元。
根据《福建省高级人民法院关于在省内部分地区开展人身损害赔偿标准城乡统一试点的通知》(闽法明传[2019]357号)规定,厦门、莆田、平潭等地区已试点统一人身损害赔偿标准,厦门、莆田、平潭等地区人身损害赔偿案件中残疾/死亡赔偿金均按照47160元/年计算、被扶养人生活费均按照30487元/年计算。
3.山西省2021年1月22日,山西省统计局公布2020年度山西省城镇居民人均可支配收入34793元。
根据《山西省高级人民法院关于在民事诉讼中开展人身损害赔偿标准城乡统一试点工作的意见》规定,山西地区人身损害赔偿案件中残疾赔偿金、死亡赔偿金均按照34793元/年进行计算。
4.内蒙古2021年1月20日,内蒙古自治区统计局公布2020年度内蒙古自治区城镇居民人均可支配收入41353元,根据《内蒙古自治区高级人民法院关于开展人身损害赔偿标准城乡统一试点工作的实施意见》规定,内蒙古地区人身损害赔偿案件中残疾赔偿金、死亡赔偿金均按照41353元/年进行计算。
2021年1月21日,黑龙江省统计局公布2020年度黑龙江省城镇居民人均可支配收入31115元,根据《黑龙江省高级人民法院关于统一城乡人身损害赔偿标准试点工作的意见》(黑高法[2019]241号)规定,黑龙江地区人身损害赔偿案件中残疾赔偿金、死亡赔偿金均按照31115元/年进行计算。
最高人民法院关于审理人身损害赔偿案件适用法律若干问题的解释佚名【期刊名称】《中华人民共和国最高人民法院公报》【年(卷),期】2022()8【摘要】(2003年12月4日最高人民法院审判委员会第1299次会议通过;根据2020年12月23日最高人民法院审判委员会第1823次会议通过的《最高人民法院关于修改最高人民法院关于在民事审判工作中适用《中华人民共和国工会法》若干问题的解释等二十七件民事类司法解释的决定》修正;根据2022年2月15日最高人民法院审判委员会第1864次会议通过的《最高人民法院关于修改<最高人民法院关于审理人身损害赔偿案件适用法律若干问题的解释>的决定》修正,该修正自2022年5月1日起施行)为正确审理人身损害赔偿案件,依法保护当事人的合法权益,根据《中华人民共和国民法典》《中华人民共和国民事诉讼法》等有关法律规定,结合审判实践,制定本解释。
【总页数】3页(P35-37)【正文语种】中文【中图分类】D92【相关文献】1.最高人民法院关于审理人身损害赔偿案件适用法律若干问题的解释(2003年12月4日最高人民法院审判委员会第1299次会议通过)法释[2003]20号2.论人身损害赔偿的统一--兼评最高人民法院《关于审理人身损害赔偿案件适用法律若干问题的解释》3.如何设计劳动者人身受损责任人及其再救济——对《最高人民法院关于审理人身损害赔偿案件适用法律若干问题的解释》第十条、第十一条及第十二条的精读及质疑4.最高人民法院关于修改《最高人民法院关于审理铁路运输人身损害赔偿纠纷案件适用法律若干问题的解释》的决定(法释[2021]19号)5.最高人民法院关于修改《最高人民法院关于审理人身损害赔偿案件适用法律若干问题的解释》的决定(法释[2022]14号)因版权原因,仅展示原文概要,查看原文内容请购买。
上海市高级人民法院关于开展人身损害赔偿标准城乡统一试点工作的实施意见
(2019年12月)
2019年9月2日,最高人民法院下发《关于授权开展人身损害赔偿标准城乡统一试点的通知》(法明传【2019】513号),授权相关省市开展人身损害赔偿标准城乡统一的试点工作。
为贯彻落实通知要求,结合上海审判实际,制定本意见。
一、本意见适用于全市法院受理的各类人身损害赔偿纠纷案件,包括民事案件、刑事附带民事案件、海事案件。
二、上述案件中残疾赔偿金、死亡赔偿金按照政府统计部门公布的上一年度上海市居民人均可支配收入计算。
被扶养人生活费按照政府统计部门公布的上一年度上海市居民人均消费支出计算,并计入残疾赔偿金或死亡赔偿金。
三、本意见自2020年1月1日起施行。
本意见施行之日起发生的侵权行为引发的人身损害赔偿纠纷案件,适用本意见。
当事人超过残疾赔偿金给付年限后,依据《最高人民法院关于审理人身损害赔偿案件适用法律若干问题的解释》第三十二条之规定,另行起诉请求继续给付残疾赔偿金的,适用本意见。
本意见施行后,法律、司法解释有新规定的,按照规定执行。
最高人民法院关于审理人身损害赔偿案件适用法律若干问题的解释(2022修正)文章属性•【制定机关】最高人民法院•【公布日期】2022.04.24•【文号】•【施行日期】2022.05.01•【效力等级】司法解释•【时效性】现行有效•【主题分类】侵权责任正文最高人民法院关于审理人身损害赔偿案件适用法律若干问题的解释(2003年12月4日最高人民法院审判委员会第1299次会议通过;根据2020年12月23日最高人民法院审判委员会第1823次会议通过的《最高人民法院关于修改〈最高人民法院关于在民事审判工作中适用《中华人民共和国工会法》若干问题的解释〉等二十七件民事类司法解释的决定》修正;根据2022年2月15日最高人民法院审判委员会第1864次会议通过的《最高人民法院关于修改〈最高人民法院关于审理人身损害赔偿案件适用法律若干问题的解释〉的决定》修正,该修正自2022年5月1日起施行)为正确审理人身损害赔偿案件,依法保护当事人的合法权益,根据《中华人民共和国民法典》《中华人民共和国民事诉讼法》等有关法律规定,结合审判实践,制定本解释。
第一条因生命、身体、健康遭受侵害,赔偿权利人起诉请求赔偿义务人赔偿物质损害和精神损害的,人民法院应予受理。
本条所称“赔偿权利人”,是指因侵权行为或者其他致害原因直接遭受人身损害的受害人以及死亡受害人的近亲属。
本条所称“赔偿义务人”,是指因自己或者他人的侵权行为以及其他致害原因依法应当承担民事责任的自然人、法人或者非法人组织。
第二条赔偿权利人起诉部分共同侵权人的,人民法院应当追加其他共同侵权人作为共同被告。
赔偿权利人在诉讼中放弃对部分共同侵权人的诉讼请求的,其他共同侵权人对被放弃诉讼请求的被告应当承担的赔偿份额不承担连带责任。
责任范围难以确定的,推定各共同侵权人承担同等责任。
人民法院应当将放弃诉讼请求的法律后果告知赔偿权利人,并将放弃诉讼请求的情况在法律文书中叙明。
第三条依法应当参加工伤保险统筹的用人单位的劳动者,因工伤事故遭受人身损害,劳动者或者其近亲属向人民法院起诉请求用人单位承担民事赔偿责任的,告知其按《工伤保险条例》的规定处理。
2022年上海市交通事故⼈⾝损害赔偿标准2022年上海市交通事故⼈⾝损害赔偿标准2022年1⽉21⽇,上海市统计局发布了上⼀年度年上海市国民经济运⾏情况:2021年全年全市居民⼈均可⽀配收⼊78027元,⽐上年增长8.0%,两年平均增长6.0%。
其中城镇常住居民⼈均可⽀配收⼊82429元,增长7.8%,农村常住居民⼈均可⽀配收⼊38521,增长10.3%。
根据以上数据,2022年上海市交通事故等⼈⾝损害赔偿标准也相应调整,其中死亡赔偿⾦最⾼标准调整为1648580元,各个等级的残疾赔偿⾦标准也有所调整(见附表⼀)。
附表⼀残疾赔偿⾦(元)精神损害抚慰⾦(元)⼗级1648585000九级32971610000⼋级49457415000七级65943220000六级82429025000五级98914830000四级115400635000三级131886440000⼆级148372245000⼀级164858050000残疾赔偿⾦和死亡赔偿⾦根据受害⼈丧失劳动能⼒程度或者伤残等级,按照⼀年度居民⼈均可⽀配收⼊标准,⾃定残之⽇起按⼆⼗年计算。
但六⼗周岁以上的,年龄每增加⼀岁减少⼀年;七⼗五周岁以上的,按五年计算。
根据《中华⼈民共和国民法典》、以及《最⾼⼈民法院关于审理⼈⾝损害赔偿案件适⽤法律若⼲问题的解释》的相关规定,交通事故等⼈⾝损害案件,受害者还可以主张医疗费、护理费、交通费、营养费、住院伙⾷补助费等相关赔偿,为了⽅便⼤家浏览查阅,将相关赔偿项⽬整理总结附表⼆如下:附表⼆:上海2022年⼈⾝损害赔偿标准序号项⽬赔偿标准(⼈民币:元)1医疗费根据医药费发票等收款凭证2营养费⼀般20-40元/天3住院伙⾷补助费⼀般20元/天4住宿费确有必要到外地治疗,因客观原因不能住院,实际发⽣的住宿费护理⼈员有收⼊的,按照实际减少的收⼊计算;没有收⼊或者5护理费护理⼈员有收⼊的,按照实际减少的收⼊计算;没有收⼊或者雇佣护⼯的,参照当地护⼯同等级别护理的劳务报酬标准计算6误⼯费受害⼈有固定收⼊的,误⼯费按照实际减少的收⼊计算;⽆固定收⼊的,按照其最近三年的平均收⼊计算或参照同⾏业标准7残疾赔偿⾦60周岁以下82429*20年*伤残系数61-75周岁82429*(80-年龄)*伤残系数75周岁以上82429*5年*伤残系数8死亡赔偿⾦60周岁以下82429*20年61-75周岁82429*(80-年龄)75周岁以上82429*5年9丧葬费按受诉法院所在地上⼀年度职⼯⽉平均⼯资标准,以六个⽉总额计算10被抚养⼈⽣活费根据抚养⼈丧失劳动能⼒程度,按照受诉法院所在地上⼀年度居民⼈均消费性⽀出标准计算11精神损害抚慰⾦50000*伤残系数12残疾辅助器具费按普通适⽤器具的合理费⽤标准13交通费就医或者转院治疗实际发⽣的费⽤14财产损失费因事故造成车辆、⾐物等财产损失15鉴定费按鉴定费发票单据16律师费按律师费发票,由法院酌定提⽰:各地标准会有⼀些差异,以上数据仅供参考,以各地法院实际判决为准。
2021最⾼⼈民法院关于审理⼈⾝损害赔偿案件适⽤法律若⼲问题的解释最⾼⼈民法院关于审理⼈⾝损害赔偿案件适⽤法律若⼲问题的解释法释〔2020〕17号《最⾼⼈民法院关于修改〈最⾼⼈民法院关于在民事审判⼯作中适⽤《中华⼈民共和国⼯会法》若⼲问题的解释〉等⼆⼗七件民事类司法解释的决定》已于2020年12⽉23⽇由最⾼⼈民法院审判委员会第1823次会议通过,现予公布,⾃2021年1⽉1⽇起施⾏。
最⾼⼈民法院 2020年12⽉29⽇ 为正确审理⼈⾝损害赔偿案件,依法保护当事⼈的合法权益,根据《中华⼈民共和国民法典》《中华⼈民共和国民事诉讼法》等有关法律规定,结合审判实践,制定本解释。
第⼀条因⽣命、⾝体、健康遭受侵害,赔偿权利⼈起诉请求赔偿义务⼈赔偿物质损害和精神损害的,⼈民法院应予受理。
本条所称“赔偿权利⼈”,是指因侵权⾏为或者其他致害原因直接遭受⼈⾝损害的受害⼈以及死亡受害⼈的近亲属。
本条所称“赔偿义务⼈”,是指因⾃⼰或者他⼈的侵权⾏为以及其他致害原因依法应当承担民事责任的⾃然⼈、法⼈或者⾮法⼈组织。
第⼆条赔偿权利⼈起诉部分共同侵权⼈的,⼈民法院应当追加其他共同侵权⼈作为共同被告。
赔偿权利⼈在诉讼中放弃对部分共同侵权⼈的诉讼请求的,其他共同侵权⼈对被放弃诉讼请求的被告应当承担的赔偿份额不承担连带责任。
责任范围难以确定的,推定各共同侵权⼈承担同等责任。
⼈民法院应当将放弃诉讼请求的法律后果告知赔偿权利⼈,并将放弃诉讼请求的情况在法律⽂书中叙明。
第三条依法应当参加⼯伤保险统筹的⽤⼈单位的劳动者,因⼯伤事故遭受⼈⾝损害,劳动者或者其近亲属向⼈民法院起诉请求⽤⼈单位承担民事赔偿责任的,告知其按《⼯伤保险条例》的规定处理。
因⽤⼈单位以外的第三⼈侵权造成劳动者⼈⾝损害,赔偿权利⼈请求第三⼈承担民事赔偿责任的,⼈民法院应予⽀持。
第四条⽆偿提供劳务的帮⼯⼈,在从事帮⼯活动中致⼈损害的,被帮⼯⼈应当承担赔偿责任。
⼈⾝损害赔偿司法解释全⽂内容有哪些⼈⾝损害就是指因为各种原因包括意外的、⼈为的等等,造成了⾃然⼈⼈⾝上的损害。
此时,作为责任⼈就需要对受伤者的⼈⾝损害进⾏相应的赔偿,我们将称其为⼈⾝损害赔偿。
我国关于⼈⾝损害赔偿是作出了司法解释的,下⾯⼤家就跟店铺的⼩编⼀起来看看最新⼈⾝损害赔偿司法解释是怎样的吧。
⼈⾝损害赔偿司法解释全⽂内容有哪些《最⾼⼈民法院关于审理⼈⾝损害赔偿案件适⽤法律若⼲问题的解释》(2003年12⽉4⽇由最⾼⼈民法院审判委员会第1299次会议通过,根据2020年12⽉23⽇最⾼⼈民法院审判委员会第1823次会议通过的《最⾼⼈民法院关于修改〈最⾼⼈民法院关于在民事审判⼯作中适⽤《中华⼈民共和国⼯会法》若⼲问题的解释〉等⼆⼗七件民事类司法解释的决定》修正)最⾼⼈民法院关于审理⼈⾝损害赔偿案件适⽤法律若⼲问题的解释法释[2003]20号为正确审理⼈⾝损害赔偿案件,依法保护当事⼈的合法权益,根据《中华⼈民共和国民法典》《中华⼈民共和国民事诉讼法》等有关法律规定,结合审判实践,制定本解释。
第⼀条因⽣命、⾝体、健康遭受侵害,赔偿权利⼈起诉请求赔偿义务⼈赔偿物质损害和精神损害的,⼈民法院应予受理。
本条所称“赔偿权利⼈”,是指因侵权⾏为或者其他致害原因直接遭受⼈⾝损害的受害⼈以及死亡受害⼈的近亲属。
本条所称“赔偿义务⼈”,是指因⾃⼰或者他⼈的侵权⾏为以及其他致害原因依法应当承担民事责任的⾃然⼈、法⼈或者⾮法⼈组织。
第⼆条赔偿权利⼈起诉部分共同侵权⼈的,⼈民法院应当追加其他共同侵权⼈作为共同被告。
赔偿权利⼈在诉讼中放弃对部分共同侵权⼈的诉讼请求的,其他共同侵权⼈对被放弃诉讼请求的被告应当承担的赔偿份额不承担连带责任。
责任范围难以确定的,推定各共同侵权⼈承担同等责任。
⼈民法院应当将放弃诉讼请求的法律后果告知赔偿权利⼈,并将放弃诉讼请求的情况在法律⽂书中叙明。
第三条依法应当参加⼯伤保险统筹的⽤⼈单位的劳动者,因⼯伤事故遭受⼈⾝损害,劳动者或者其近亲属向⼈民法院起诉请求⽤⼈单位承担民事赔偿责任的,告知其按《⼯伤保险条例》的规定处理。
宁波市中级⼈民法院关于开展⼈⾝损害赔偿标准城乡
统⼀试点⼯作通知
根据《最⾼⼈民法院关于授权开展⼈⾝损害赔偿标准城乡统⼀试点的通知》(法明传〔2019)513号)和《浙江省⾼级⼈民法院关于〈最⾼⼈民法院关于授权开展⼈⾝损害赔偿标准城乡统⼀试点的通知〉的通知》(浙法明传(2019)234号),结合我市⼈⾝损害赔偿纠纷案件的审判实际,实施以下⽅案。
⼀、主要任务根据最⾼⼈民法院授权,在⼈⾝损害赔偿纠纷案件中,不再区分城镇居民和农村居民,统⼀⼈⾝损害赔偿计算标准。
⼆、适⽤范围全市法院受理的各类⼈⾝损害赔偿纠纷案件。
三、赔偿标准
1、死亡赔偿⾦、残疾赔偿⾦按照政府统计部门公布的上⼀年度宁波城镇居民⼈均可⽀配收⼊计算。
2、被扶养⼈⽣活费按照政府统计部门公布的上⼀年度宁波城镇居民⼈均消费性⽀出计算,计⼊死亡赔偿⾦或残疾赔偿⾦。
3、住院伙⾷补助费按照《宁波市市级机关⼯作⼈员差旅费管理办法的通知》(甬财政发〔2019〕392号)规定,每天100元计算。
四、施⾏时间本⽅案⾃2020年1⽉1⽇起施⾏。
截⽌⾄2020年1⽉1⽇尚未审结的⼆审案件,适⽤本⽅案。
本⽅案施⾏前已经终审的案件依法再审的,不适⽤本⽅案。
本⽅案施⾏后,法律、司法解释或上级法院有新规定的,按新规定执⾏。
2020版全国精神损害赔偿金给付标准展开全文精神损失费赔偿,是随着《民法总则》的公布实施而在中国建立的一项新的民事法律制度,是中国公民权益的拓展。
精神损害赔偿是权利主体因其人身权益受到不法侵害而使其遭受精神痛苦或精神受到损害而要求侵害人给予赔偿的一种民事责任,是现代民法损害赔偿制度的重要组织部分。
精神损失费的赔偿数额是根据侵权人的过错程度、侵害手段、场合、行为,造成结果等决定。
精神损失费赔偿的多少也要按照政府统计部门公布上一年度相关统计数据确定。
因此,当事人在计算精神损失费赔偿金额时应该查清相关数据,以便于确定赔偿项目计算标准。
2020年精神损失费赔偿标准《最高人民法院关于确定民事侵权精神损害赔偿责任若干问题的解释》规定了三种不同精神损害抚慰金赔偿:(1)对于造成死亡的,应当赔偿死亡赔偿金;(2)对于造成残疾的,应当赔偿残疾赔偿金;(3)对于侵害人身,没有造成死亡残疾后果的,应当赔偿精神抚慰金。
自然人的生命权、健康权、身体权、姓名权、肖像权、名誉权、荣誉权、人格尊严权、人身自由权等人格权利遭受非法侵害时,可以依法请求赔偿精神损害. 严重精神损害,抚慰金的赔偿数额分为5万元、4万元、3万元、2万元和1万元五个等级;一般性精神损害,抚慰金的赔偿数额分为8000元、6000元、4000元和2000元四个等级。
精神损害抚慰金的数额确定应当考虑以下几个因素:(一)侵权人的过错程度,法律另有规定的除外;(二)侵害的手段、场合、行为方式等具体情节;(三)侵权行为所造成的后果;(四)侵权人的获利情况;(五)侵权人承担责任的经济能力;(六)受诉法院所在地平均生活水平;实际操作中,目前还没有一个明确的标准供参考,因为各个地区,当事人的经济状况及相关的地方性条例的规定不一致。
因此目前为止关于数额的确定只能依据以上的几点因素法官主观裁量确定。
精神损害严重的标准:(1)死亡;(2)重伤或者残疾;(3)精神疾病或者严重精神障碍;(4)婚姻家庭关系破裂或者引致家庭成员严重伤害;(5)因丧失人身自由而失去重要的(就业等)机会,以及对其生产经营造成严重影响或者重大亏损等,产生重大精神损害;(6)其他重大精神损害。
人身损害赔偿纠纷案件适用新标准(2020)
2020年3月11日,山东省高级人民法院发布《山东省高级人民法院关于印发开展人身
损害赔偿标准城乡统一试点工作意见》,该意见自2020年3月12日起施行;意见共计四条,
主要明确了在山东省辖区法院审判的各类人身损害赔偿纠纷案件(含海事案件),导致的权利
人主张死亡赔偿金、伤残赔偿金、被扶养人生活统一按照城镇居民标准和“山东省上一年度
居民人均消费性支出”计算,简而言之就是实现同命同价。
近日,罗庄法院民事审判庭郭敏团队审理了这样一起案件。2019年6月,罗庄区褚墩镇
梁庄村的朱某希驾驶小型轿车与邻村张某全驾驶的无号牌电动三轮摩托车相撞,造成原告张
某全受伤及双方车辆不同程度受损。经鉴定,张某全的伤情构成多处伤残。经临沂市公安局
交通警察支队罗庄大队认定,朱某希负事故全部责任,张某全无事故责任。
罗庄法院审理认为,张某全虽然是农村户籍,但根据3月12日起施行的《山东省高级人
民法院关于印发开展人身损害赔偿标准城乡统一试点工作意见》,本案应按照上一年度城镇居
民可支配收入标准计算赔偿金,张某全获得残疾赔偿金9.4万余元,较过去计算标准多出5.5
万余元。
过去,人民法院在审理涉及人身损害赔偿的民事案件中,采取的是城乡二元赔偿标准,
相同情形下不同主体的获赔金额存在较大差异,容易造成俗话说的“同命不同价”。人身损害
赔偿标准城乡统一后,无论户籍或居住地、收入来源等如何,按照规定均依照城镇居民标准
计算残疾赔偿金,“同命不同价”的旧赔偿标准已经成为历史,这体现了法律对人民群众生命
健康的尊重,同时也彰显了人民法院司法为民,公正司法的宗旨。
(非正式文本,仅供参考。若下载后打开异常,可用记事本打开)