福州工伤保险缴费比例及缴费基数
- 格式:docx
- 大小:16.42 KB
- 文档页数:4
工伤保险缴费比例标准
工伤保险是一种社会保险制度,旨在保障劳动者在工作中因事故伤害或职业病引发的医疗费用、康复费用和生活补助金。
工伤保险的缴费比例标准是根据国家政策和相关规定确定的,下面就工伤保险缴费比例标准进行说明。
工伤保险的缴费比例标准是根据劳动者的月工资基数来确定的。
一般情况下,工伤保险的缴费比例为工资总额的0.5%~2%,
根据不同地区和不同行业的具体情况可以有一定的调整。
对于企业和个体工商户来说,根据国家的政策规定,工伤保险的缴费比例是由用人单位和劳动者共同承担的。
具体来说,用人单位的缴费比例一般为0.5%~1.5%,而劳动者的缴费比例为0.2%~0.8%。
这样,用人单位和劳动者都需要按照自己的工资
基数缴纳工伤保险费用。
对于雇主或者用人单位来说,按照国家政策规定,他们需要承担工伤保险的主要责任。
用人单位需要按照规定比例将工伤保险费用从工资中扣除,并按时上报缴纳给相关机构。
用人单位的缴费金额是根据劳动者的工资基数和相关比例来计算的。
对于劳动者来说,他们也需要按照国家政策规定承担一定比例的工伤保险费用。
劳动者的工伤保险费用是根据自己的工资基数和相关比例来计算的,一般情况下,劳动者的缴费比例低于用人单位的缴费比例。
总的来说,工伤保险的缴费比例标准是根据国家政策和相关规
定确定的。
不同地区和不同行业可能有一定的调整,但一般情况下,用人单位和劳动者各自需要按照自己的工资基数缴纳一定比例的工伤保险费用。
工伤保险的缴费比例的确定是为了保障劳动者在工作中的安全和健康,并提供必要的保障和补偿。
2024年福建工伤保险缴费基数一、职工工资总额职工工资总额是指用人单位直接支付给本单位全部职工的劳动报酬总额。
按照国家统计局《关于工资总额组成的规定》执行。
二、所在行业风险类别工伤保险费根据不同行业的工伤风险程度确定行业差别费率。
按照国家规定,将行业划分为一类至八类,分别执行不同的费率。
三、单位缴费比例用人单位缴纳工伤保险费的费率,一类至八类行业基准费率分别为0.5%、0.7%、0.9%、1.1%、1.3%、1.5%、1.7%、1.9%。
四、个体工商户及灵活就业人员缴费基数个体工商户和灵活就业人员参加工伤保险的缴费基数为所在统筹地区上年度在岗职工月平均工资,缴费比例为0.25%。
五、缴费基数上下限用人单位缴纳工伤保险费的基数不得低于上一年度本单位工资总额的60%;高于300%的,按照300%计算。
用人单位缴纳工伤保险费的基数不得高于本地区上年度职工月平均工资3倍,不得低于本地区上年度职工月平均工资的60%。
本地区上年度职工月平均工资的3倍与60%之间的差额,为浮动费率档次。
六、工伤认定程序1. 申请:职工发生事故伤害或者按照职业病防治法规定被诊断、鉴定为职业病后,用人单位应当自事故伤害发生之日或者被诊断、鉴定为职业病之日起30日内,向所在地市、县(区)社会保险行政部门提出工伤认定申请。
遇有特殊情况,经报社会保险行政部门同意,申请时限可以适当延长。
2. 审核:社会保险行政部门收到工伤认定申请后,应当在15日内对申请人提交的材料进行审核,材料完整的,作出受理或者不予受理的决定;材料不完整的,应当以书面形式一次性告知申请人需要补正的全部材料。
社会保险行政部门决定受理的,应当出具《工伤认定申请受理决定书》;决定不予受理的,应当出具《工伤认定申请不予受理决定书》。
3. 调查核实:社会保险行政部门受理工伤认定申请后,可以根据需要对申请人提供的证据进行调查核实。
4. 作出决定:社会保险行政部门应当自受理工伤认定申请之日起60日内作出工伤认定决定,出具《认定工伤决定书》或者《不予认定工伤决定书》。
福州市人力资源和社会保障局关于调整我市工伤保险缴费基
数的通知(2017)
【法规类别】保险综合规定
【发文字号】榕人社保[2017]121号
【发布部门】福州市人力资源和社会保障局
【发布日期】2017.06.29
【实施日期】2017.06.29
【时效性】现行有效
【效力级别】地方规范性文件
福州市人力资源和社会保障局关于调整我市工伤保险缴费基数的通知
(榕人社保〔2017〕121号)
各县(市)区人社局、社保中心、各参保单位:
根据原福建省劳动和社会保障厅《关于印发福建省实施〈工伤保险经办业务管理规程〉细则的通知》(闽劳社文〔2004〕353号)、福州市人力资
1 / 1。
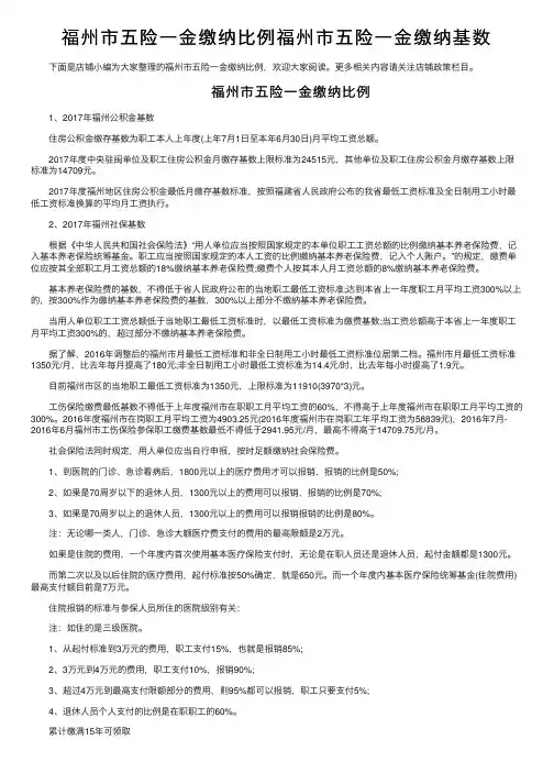
福州市五险⼀⾦缴纳⽐例福州市五险⼀⾦缴纳基数 下⾯是店铺⼩编为⼤家整理的福州市五险⼀⾦缴纳⽐例,欢迎⼤家阅读。
更多相关内容请关注店铺政策栏⽬。
福州市五险⼀⾦缴纳⽐例 1、2017年福州公积⾦基数 住房公积⾦缴存基数为职⼯本⼈上年度(上年7⽉1⽇⾄本年6⽉30⽇)⽉平均⼯资总额。
2017年度中央驻闽单位及职⼯住房公积⾦⽉缴存基数上限标准为24515元,其他单位及职⼯住房公积⾦⽉缴存基数上限标准为14709元。
2017年度福州地区住房公积⾦最低⽉缴存基数标准,按照福建省⼈民政府公布的我省最低⼯资标准及全⽇制⽤⼯⼩时最低⼯资标准换算的平均⽉⼯资执⾏。
2、2017年福州社保基数 根据《中华⼈民共和国社会保险法》“⽤⼈单位应当按照国家规定的本单位职⼯⼯资总额的⽐例缴纳基本养⽼保险费,记⼊基本养⽼保险统筹基⾦。
职⼯应当按照国家规定的本⼈⼯资的⽐例缴纳基本养⽼保险费,记⼊个⼈账户。
”的规定,缴费单位应按其全部职⼯⽉⼯资总额的18%缴纳基本养⽼保险费;缴费个⼈按其本⼈⽉⼯资总额的8%缴纳基本养⽼保险费。
基本养⽼保险费的基数,不得低于省⼈民政府公布的当地职⼯最低⼯资标准;达到本省上⼀年度职⼯⽉平均⼯资300%以上的,按300%作为缴纳基本养⽼保险费的基数,300%以上部分不缴纳基本养⽼保险费。
当⽤⼈单位职⼯⼯资总额低于当地职⼯最低⼯资标准时,以最低⼯资标准为缴费基数;当⼯资总额⾼于本省上⼀年度职⼯⽉平均⼯资300%的,超过部分不缴纳基本养⽼保险费。
据了解,2016年调整后的福州市⽉最低⼯资标准和⾮全⽇制⽤⼯⼩时最低⼯资标准位居第⼆档。
福州市⽉最低⼯资标准1350元/⽉,⽐去年每⽉提⾼了180元;⾮全⽇制⽤⼯⼩时最低⼯资标准为14.4元/时,⽐去年每⼩时提⾼了1.9元。
⽬前福州市区的当地职⼯最低⼯资标准为1350元,上限标准为11910(3970*3)元。
⼯伤保险缴费最低基数不得低于上年度福州市在职职⼯⽉平均⼯资的60%,不得⾼于上年度福州市在职职⼯⽉平均⼯资的300%。
工伤保险单位缴费比例工伤保险是指用人单位按照规定缴纳一定比例的工资费用,用来支付因工作意外或职业病造成的伤害和损失。
工伤保险单位缴费比例是指用人单位应缴纳的工伤保险费与职工工资总额的比例。
根据我国《工伤保险条例》规定,工伤保险单位缴费比例为0.5%至2%。
具体比例由各地根据实际情况和经济发展水平确定。
通常来说,工伤保险单位缴费比例较低的地区多为经济相对较落后的地区,而工伤保险单位缴费比例较高的地区多为经济发展较快的地区。
单位缴费比例的设置旨在向用人单位传导风险,鼓励用人单位提高劳动安全保护水平,减少工伤事故发生。
工伤保险单位缴费比例的确定要综合考虑多方面的因素。
首先,要考虑用人单位的经济实力和负担能力。
对于经济条件较好的大型企业,可以适当增加单位缴费比例,增加工伤保险基金的筹集,以更好地保障职工的工伤权益。
其次,要考虑用人单位的行业特点和风险状况。
一些高风险行业,如矿山、建筑等,工伤保险单位缴费比例可以适当提高,以强化用人单位的安全生产责任,降低工伤事故的发生率。
再次,要考虑地区的经济发展水平和人口规模。
经济发展水平较低的地区和人口规模较小的地区,可以适当降低单位缴费比例,减轻用人单位的负担,促进就业和经济发展。
不同地区的工伤保险单位缴费比例存在一定的差异。
例如,北京市的工伤保险单位缴费比例为0.8%,江苏省的工伤保险单位缴费比例为1%,河南省的工伤保险单位缴费比例为1.5%。
工伤保险是保障职工权益的重要制度,单位缴费比例的设置直接关系到职工的权益保障和用人单位的责任感。
要合理确定单位缴费比例,既要兼顾用人单位的经济实力和负担能力,又要保证工伤保险基金的充足和职工的权益。
此外,还应加强对用人单位的监管和督促,确保单位按时足额缴纳工伤保险费,确保职工权益得到有效保障。
总之,工伤保险单位缴费比例的确定应综合考虑多方面的因素,既要确保职工的工伤权益得到充分保障,又要考虑用人单位的经济实力和负担能力,以实现工伤保险制度的双赢目标。
2023年福州社会保险缴费基数
摘要:
1.福州社保缴费基数的定义和计算方法
2.2023 年福州社保缴费基数比例
3.福州社保个人缴费标准
4.福州市如何调整社保缴费基数
5.2023 年福州社保缴费基数具体数值
正文:
一、福州社保缴费基数的定义和计算方法
福州社保缴费基数是指职工在一个社保年度的社会保险缴费基数,其参照标准是职工上一个社保年度的所有工资性收入的月平均额,包括每个月发的工资、年终奖、津贴和补贴等。
福州社保缴费计算公式需要用单位上报的工资基数,乘以五险对应比例,如此才能够计算出各项社保费用。
二、2023 年福州社保缴费基数比例
截至2022 年12 月,2023 年福州社保缴费基数比例尚未公布。
目前可参考的是2019 年的政策规定,即城镇职工基本养老保险(包括企业和机关事业单位)单位缴费比例降至16%,机关事业单位养老保险单位缴费费率从20% 同步降至16%,企业和机关事业单位养老保险参保职工缴费费率维持8% 不变。
三、福州社保个人缴费标准
根据2019 年的政策规定,参加企业职工基本养老保险的无雇工个体工商
户和灵活就业人员的缴费基数,由本人在全口径城镇单位就业人员平均工资的60% 至300% 之间选择。
四、福州市如何调整社保缴费基数
福州市根据国务院决策部署,制定了《福建省降低社会保险费率综合方案》,明确自2019 年5 月1 日起,将城镇职工基本养老保险(包括企业和机关事业单位)单位缴费比例降至16%。
同时,明确继续阶段性降低失业保险和工伤保险费率、调整社保缴费基数政策。
五、2023 年福州社保缴费基数具体数值
由于2023 年福州社保缴费基数比例尚未公布,具体数值无法确定。
福州工伤待遇是怎样的?福州工伤待遇在工伤医疗期会停发工资,但是会按月发放工伤津贴,对于工伤津贴的发放标准是受伤前十二个月的平均工资的收入,但是需要确认劳动者受伤确实是工伤的,才可以享受工伤待遇。
一、福州工伤待遇是怎样的?1. 参保缴费2. 工伤事故报备3. 工伤认定4. 劳动能力鉴定5. 待遇支付(提交费用报销材料)(一)参保缴费1、企业、事业单位、社会团体、民办非企业单位、基金会、律师事务所、会计师事务所等组织和有雇工的个体工商户应当为职工缴纳工伤保险费。
工伤保险费由单位缴纳,职工个人不缴纳。
(法条依据:社会保险法第32条、工伤保险条例第2条)2、费率。
由统筹地区社保经办机构根据用人单位使用工伤保险基金、工伤发生率和所属行业费率档次等情况确定。
(法条依据:社会保险法第34条、工伤保险条例第8条)根据用人单位营业执照登记的经营范围(多种经营的按照工伤风险最高的行业确定),按照行业分类工伤保险费率划分为八类,以此为0.2%、0.4%、0.7%、0.9%、1.1%、1.3%、1.6%、1.9%。
为减轻企业负担,二类以上的统一下浮20%(下浮期限至2017年12月)。
(依据:榕人社保[2015]261号)3、缴费额。
每月缴费数额=本单位职工工资总额*单位费率。
(法条依据:社会保险法第35条、工伤保险条例第10条) 该步骤特别提醒:申报增员之日起24小时后生效,工伤待遇支付前不能减员。
(二)工伤事故报备职工发生工伤事故时,用人单位应当采取措施使工伤职工得到及时救治(工伤保险条例第4条)。
用人单位应当自事故伤害发生之日起30日内,向统筹地区社会保险行政部门提出工伤认定申请(工伤保险条例第17条、工伤认定办法第4条)。
即福州市社保中心要求的,工伤事故发生30日内参保单位需到社保中心办理工伤事故报备手续。
目前报备途径有:1、电话报备87305920;2、网络报备/news/gssgba.jsp;3、窗口报备。
工伤保险缴纳标准
工伤保险的缴纳标准是根据劳动者的工资收入来确定的。
具体来说,根据《中华人民共和国工伤保险条例》的规定,劳动者每个月应缴纳工伤保险费,费率为0.5%。
其中,缴费比例由用人单位和个人各缴一半,即用人单位缴费为0.25%,个人缴费也为0.25%。
此外,根据各个省、市、自治区的具体要求,缴费标准可能会有所不同。
需要注意的是,缴纳工伤保险是用人单位的法定责任,用人单位应按照规定将工伤保险费从劳动者的工资中代扣代缴,并将应缴纳的工伤保险费上缴给社会保险部门。
劳动者不需要自行缴纳工伤保险费。
福州市人民政府关于实施《工伤保险条例》的若干意见文章属性•【制定机关】福州市人民政府•【公布日期】2013.07.31•【字号】榕政综[2013]145号•【施行日期】2013.07.31•【效力等级】地方规范性文件•【时效性】已被修订•【主题分类】工伤保险正文福州市人民政府关于实施《工伤保险条例》的若干意见(榕政综〔2013〕145号)各县(市)区人民政府,市直各委、办、局(公司):根据《国务院关于修改<工伤保险条例>的决定》(国务院令第586号)和《福建省人民政府关于印发福建省实施<工伤保险条例>办法的通知》(闽政〔2011〕80号),结合我市实际,现就我市实施《工伤保险条例》和《福建省实施<工伤保险条例>办法》的有关问题提出以下意见:一、我市工伤保险基金继续实行市级统筹,统一参保范围和对象、统一缴费基数和费率、统一基金财务管理、统一工伤认定和劳动能力鉴定、统一工伤待遇支付标准、统一业务流程和信息系统;工伤保险经办业务实行分级管理。
二、工伤保险实行调剂金制度。
我市每年按征收工伤保险费总额的3%向省级上解工伤保险调剂金。
三、工伤保险实行储备金制度。
工伤保险储备金按不低于我市当年征收工伤保险费一个月的额度筹集,工伤保险基金历年结余部分并入储备金。
储备金在发生重大工伤事故或当期工伤保险基金不足支出时,由县(市、区)经办机构提出申请,经市社会保障行政部门和财政部门核准后使用。
四、工伤保险经办机构根据国家规定的行业差别费率及行业内费率档次,确定单位缴费费率。
一类行业、二类行业和三类行业的基准费率分别为用人单位职工工资总额的0.5%、1.0%、2.0%。
用人单位缴纳工伤保险费的数额为本单位职工工资总额乘以单位缴费费率之积。
五、工伤保险费率实行浮动制度。
工伤保险经办机构根据用人单位上两个缴费年度工伤保险费收支情况、工伤事故发生率、职业病危害程度及必要的风险储备金等因素,在用人单位的缴费费率基础上实行浮动费率,浮动费率每两年调整核定一次。
工伤保险缴纳基数摘要:一、工伤保险概述1.工伤保险定义2.工伤保险的目的和意义二、工伤保险缴纳基数相关规定1.工伤保险缴纳基数的确定2.工伤保险缴纳比例3.工伤保险缴纳基数的调整三、工伤保险缴纳基数的影响因素1.工资水平2.行业风险类别3.企业类型四、工伤保险缴纳基数的计算方法1.按照职工工资总额确定2.按照职工工资比例确定3.按照行业风险类别和工资水平综合确定五、工伤保险缴纳基数的作用1.保障职工权益2.促进企业安全生产3.减轻社会负担正文:工伤保险,是指国家通过立法,采取强制手段,对各类企业、机关、事业单位、社会团体等用人单位,对其职工在劳动过程中因工作原因造成的人身伤害、疾病、死亡等,给予一定的经济补偿的制度。
工伤保险旨在保障职工在劳动过程中的合法权益,促进企业安全生产,减轻社会负担。
工伤保险缴纳基数是指用人单位按照法律规定,为职工缴纳工伤保险的工资基数。
根据我国相关法规,工伤保险缴纳基数的确定主要取决于工资水平、行业风险类别和企业类型。
一般情况下,工伤保险的缴纳比例为工资总额的0.2%-1.9%。
在计算工伤保险缴纳基数时,可以采取以下方法:一是按照职工工资总额确定;二是按照职工工资比例确定;三是按照行业风险类别和工资水平综合确定。
不同地区和行业可能存在差异,具体计算方法需参照当地相关规定。
值得注意的是,工伤保险缴纳基数对于保障职工权益、促进企业安全生产和减轻社会负担具有重要作用。
首先,工伤保险可以为职工提供经济补偿,确保他们在劳动过程中因工作原因造成的人身伤害、疾病、死亡等得到合理赔偿,从而保障其基本生活。
其次,工伤保险可以促使企业加强安全生产管理,降低事故发生率,减少因生产事故带来的经济损失。
最后,工伤保险有助于分担社会负担,缓解因工伤事故引发的社会矛盾。
总之,工伤保险缴纳基数是工伤保险制度中的关键环节,对于维护职工权益、促进企业安全生产和保障社会稳定具有重要意义。
福州工伤保险缴费基数2014
根据福州人社局发布的《关于调整我市工伤保险缴费基数的通知》,调整福州2014年7月至20XX年6月的工伤保险参保职工的缴费基数。
工伤保险缴费最低基数不得低于上年度福州市在职职工月平均工资的60%,不得高于上年度福州市在职职工月平均工资的300%。
2013年度福州市在岗职工月平均工资为元(2013年度福州市在岗职工年平均工资为53333元),2014年7
月至20XX年6月福州市工伤保险参保职工缴费基数最低不得低于元/月,最高不得高于元/月。
《通知》要求,各参保单位应在本月29日前将本企业参保职工的工伤缴费基数调整到位。
金投保险网本人提醒,以上2014年福州工伤保险的缴费基数仅适合2014
年7月至20XX年6月,2014年1月至6月的工伤保险基数请参照2013年度福
州工伤保险政策通知,如有疑问,可向福州社保局咨询。
福州市企业职工工伤保险实施细则第一章总则第一条为了贯彻实施《福建省企业职工工伤保险试行规定》(闽政[1994] 40号文),结合本市实际,制定本细则。
第二条本细则和《试行规定》一并执行。
本细则适用于福州地区所有企业的全部职工。
第三条工伤保险是强制性的社会保险,企业不论是否发生工伤事故,必须参加社会工伤保险,按规定缴纳工伤保险费。
第四条工伤保险由市、县(市)、区劳动行政主管部门管理,市、县(市)、区社会保险机构具体经办。
第二章工伤保险的范围第五条职工因下列情况之一负伤、致残或死亡的,属于工伤保险范围:(一)从事企业日常生产、工作或企业领导临时指派与生产有关工作的;(二)在紧急情况下,虽未经企业领导指定,而从事有益于本企业工作的,或从事抢险救灾救人等维护国家、社会和人民群众利益的;(三)在生产工作环境中接触职业性有毒有害因素造成职业病的;(四)在本企业生产工作区域内遭受不可抗拒的外伤害的;(五)因公外出期间执行公务时,发生伤害事故或患重病没有医疗抢救条件导致残疾、死亡以及失踪的;(六)复员转业军人因公、因战致残后旧伤复发的;(七)劳动部门认定的其他工伤。
第六条职工在生产环境中接触职业性有毒有害物质,并符合国家公布的有关职业病规定,由省、市职业病防治机构确诊,经市、县(市)区以上劳动鉴定委员会确认的职业病患者,不论是否死亡或是否达到残废评定标准,均属工伤保险范围。
但实行工伤保险前个体从事此类作业而引起的职业病、不列入工伤保险范围。
第七条在生产工作中,由于本人故意行为(如自杀、自残、斗殴、酗酒等)以及因本人犯罪行为造成伤残或死亡的,不属于工伤保险范围。
第三章工伤保险基金的征集和管理第八条工伤保险基金按以支定收,留有储备的原则,并根据不同行业的危险程度和工伤事故发生频率,实行差别费率,以企业职工工资总额0.5%至1.5%的比例征集(“福州市工伤保险基金缴纳标准表”附后)。
工伤保险费全部由企业缴纳,在管理费用列支。
福州市人力资源和社会保障局关于调整我市工伤、生育保险
缴费基数的通知
【法规类别】保险综合规定
【发文字号】榕人社保[2012]122号
【发布部门】福州市人力资源和社会保障局
【发布日期】2012.06.11
【实施日期】2012.07.01
【时效性】现行有效
【效力级别】地方规范性文件
福州市人力资源和社会保障局关于调整我市工伤、生育保险缴费基数的通知
(榕人社保〔2012〕122号)
各县(市)区人力资源和社会保障局、社会劳动保险管理中心:
根据原福建省劳动和社会保障厅颁布的《福建省实施<工伤保险经办业务管理规程>细则》(闽劳社文〔2004〕353号)、福州市人民政府办公厅转发市人力资源和社会保障局等3部门《关于〈福州市城镇职
1 / 1。
工伤保险单位缴费基数是根据用人单位上年度全体职工每月平均工资来确定的。
具体来说,如果用人单位和员工的月均工资低于上个年度月均工资的60%,就按照60%为缴费基数。
如果职工平均工资高于本市上年度职工月平均工资300%,则以本市上年度职工月平均工资的300%作为缴费基数,超过部分用人单位不再缴纳。
用人单位缴纳工伤保险费的数额为本单位职工上年度月平均工资总额乘以单位缴费费率之积。
需要注意的是,职工个人不缴纳工伤保险费用,全部费用由用人单位负担。
单位工伤保险缴费比例单位工伤保险缴费比例工伤保险缴费流程:工伤保险费由用人单位缴纳,职工个人不缴纳。
用人单位以本单位全部职工工资总额为缴费基数,工伤保险费缴费率按行业风险程度分为0.5%、1.0%、2.0%三个档次。
缴费费率根据企业工伤保险费的使用、工伤发生率等情况定期进行调整。
用人单位以上一年度全部职工月平均工资总额为缴费基数,职工个人月平均总额按本人上年度月平均工资收入计算。
单位和职工个人月平均工资总额低于上年度本市职工月平均工资60%的,以本市职工月平均工资的60%为缴费基数;高于本市职工月平均工资的30%以上部分,不计入缴费基数。
工伤保险的缴费比例:根据不同行业的工伤风险程度,参照《国民经济行业分类》(gb/t4754-),将行业划分为3个类别:一类为风险较小行业,二类为中等风险行业,三类为风险较大行业。
三类行业分别实行3种不同的企业工伤保险比例缴费率。
工伤保险比例平均缴费率原则上控制在职工工资总额的1.0%左右,三类行业的基准费率分别为用人单位职工工资总额的0.5%、1.0%、2.0%左右。
用人单位属一类行业的,按行业基准费率缴费,不实行费率浮动,用人单位属二、三类行业的,费率实行浮动。
用人单位的初次缴费费率,按行业基准费率确定,以后由社会保险经办机构根据用人单位工伤保险费使用、工伤发生率、职业病危害程度等因素,1-3年浮动1次。
在行业基准费率的基础上,上下各浮动两档:上浮第一档到本行业基准费率的120%,上浮第二档到本行业基准费率的150%,下第二档到本行业基准费率的80%,下浮第二档到本行业基准费率的50%。
工伤是谁都不愿意发生的,但工伤保险却能为受害者提供一份基本保障,所以大家还是需要慎重对待工伤保险。
希望以上的介绍能够为大家提供一些帮助,当然,如果大家还有关于这方面的其他问题,也欢迎大家向进行咨询。
延伸阅读交通事故导致的工伤保险赔偿问题工伤保险如何定义工伤保险年龄限制是怎么回事兼职工,工伤保险如何处理工伤保险国家为了劳动者合法权益而设立的一种保险制度,使劳动者因工而受到生命健康威胁时能获得一定基本的生活保障。
福州工伤保险缴费比例及缴费基数福州工伤保险缴费比例:
1、根据不同行业的工伤风险程度,将行业划分为3个类别:一类为风险较小行业,二类为中等风险行业,三类为风险较大行业。
三类行业分别实行3种不同的工伤保险缴费率。
2、工伤保险平均缴费率原则上控制在职工工资总额的1.0%左右,三类行业的基准费率分别为用人单位职工工资总额的0.5%、1.0%、2.0%左右。
3、用人单位属一类行业的,按行业基准费率缴费,不实行费率浮动,用人单位属二、三类行业的,费率实行浮动。
福州工伤保险缴费基数:
据福州市人社局有关负责人介绍,《通知》要求,参保单位给员工参加工伤保险,缴费最低基数不得低于上年度在职职工月平均工资的60%,不得高于上年度在职职工月平均工资的300%。
2014年度,福州市在岗职工月平均工资为4903.25元(2014年度福州市在岗职工年平均工资为58839元),因此2015年7月至2016年6月,福州市工伤保险参保职工缴费基数最低不得低于2941.95元/月,最高不得高于14709.75元/月。
福州办理工伤保险流程:
一、参保单位登记
1、《社会保险登记表》(含电子数据采集表)。
2、营业执照原件及复印件或上级主管部门批准成立的文件原件及复印件。
3、国家质量技术监督部门颁发的组织机构代码证原件及复印件。
4、法定代表人身份证明(居民身份证、护照、其它合法证件)原件及复印件。
5、银行账号证明的原件及复印件。
6、地税电脑编码的申请表或地税机关出具的证明材料的原件及复印件。
(限机关、事业单位参保登记时提供)
7、单位合并、分立的,需提供书面申请报告并附主管部门证明材料。
8、原有地税编码已经进行过参保登记的,需提供情况说明并加盖公章。
二、参保单位变更登记
1、《社会保险登记项目变更申报表》
2、参保单位变更登记内容的证明材料原件及复印件。
三、社会保险注销结算
1、《工伤保险注销结算登记表》
2、注销工伤保险申请报告
3、地税注销受理通知书或地税税务事项通知书
4、《参保单位养老、工伤保险减员申报表》
5、应缴清当月工伤保险费且无历史欠缴费用
四、工伤保险团体参保登记(建筑项目工伤保险)
1、参保单位报送工程招标中标标书、工程施工合同或协议书文本原件及复印件;
2、企业营业执照、批准成立证件或其他核准成立证件;
3、国家质量技术监督部门颁发的组织机构统一代码证书;
4、法定代表人身份证明或居民身份证、护照;
5、在建工程项目负责人身份证明或居民身份证;
6、《建筑、矿山企业工伤保险团体参保登记表》(一式四份)
7、受理时间:每月1-24日
受理完结第二个工作日到地税部门缴纳工伤保险费,缴费后携带以上材料和缴费后的税单原件及复印件到工伤科开具缴费证明
备注:以上所有纸质材料必须加盖单位公章
温馨提示:
1、办理时限:每月1日至倒数第二个工作日,材料齐全当天受理
2、申请人权利:申请人依法享有申请行政复议或者提起行政诉讼的权利
3、监督电话:87305920
延伸阅读:福州工伤保险赔偿标准:
第三十五条职工因工致残被鉴定为一级至四级伤残的,保留劳动关系,退出工作岗位,享受以下待遇:
(一)从工伤保险基金按伤残等级支付一次性伤残补助金,标准为:一级伤残为27个月的本人工资,二级伤残为25个月的本人工资,三级伤残为23个月的本人工资,四级伤残为21个月的本人工资;
(二)从工伤保险基金按月支付伤残津贴,标准为:一级伤残为本人工资的90%,二级伤残为本人工资的85%,三级伤残为本人工资的80%,四级伤残为本人工资的75%。
伤残津贴实际金额低于当地最低工资标准的,由工伤保险基金补足差额;
(三)工伤职工达到退休年龄并办理退休手续后,停发伤残津贴,按照国家有关规定享受基本养老保险待遇。
基本养老保险待遇低于伤残津贴的,由工伤保险基金补足差额。
职工因工致残被鉴定为一级至四级伤残的,由用人单位和职工个人以伤残津贴为基数,缴纳基本医疗保险费。
第三十六条职工因工致残被鉴定为五级、六级伤残的,享受以下待遇:
(一)从工伤保险基金按伤残等级支付一次性伤残补助金,标准为:五级伤残为18个月的本人工资,六级伤残为16个月的本人工资;
(二)保留与用人单位的劳动关系,由用人单位安排适当工作。
难以安排工作的,由用人单位按月发给伤残津贴,标准为:五级伤残为本人工资的.70%,六级伤残为本人工资的60%,并由用人单位按照规定为其缴纳应缴纳的各项社会保险费。
伤残津贴实际金额低于当地最低工资标准的,由用人单位补足差额。
经工伤职工本人提出,该职工可以与用人单位解除或者终止劳动关系,由工伤保险基金支付一次性工伤医疗补助金,由用人单位支付一次性伤残就业补助金。
一次性工伤医疗补助金和一次性伤残就业补助金的具体标准由省、自治区、直辖市人民政府规定。
第三十七条职工因工致残被鉴定为七级至十级伤残的,享受以下待遇:
(一)从工伤保险基金按伤残等级支付一次性伤残补助金,标准为:七级伤残为13个月的本人工资,八级伤残为11个月的本人工资,九级伤残为9个月的本人工资,十级伤残为7个月的本人工资;
(二)劳动、聘用合同期满终止,或者职工本人提出解除劳动、聘用合同的,由工伤保险基金支付一次性工伤医疗补助金,由用人单位支付一次性伤残
就业补助金。
一次性工伤医疗补助金和一次性伤残就业补助金的具体标准由省、自治区、直辖市人民政府规定。
第三十八条工伤职工工伤复发,确认需要治疗的,享受本条例第三十条、第三十二条和第三十三条规定的工伤待遇。
第三十九条职工因工死亡,其近亲属按照下列规定从工伤保险基金领取丧葬补助金、供养亲属抚恤金和一次性工亡补助金:
(一)丧葬补助金为6个月的统筹地区上年度职工月平均工资;
(二)供养亲属抚恤金按照职工本人工资的一定比例发给由因工死亡职工生前提供主要生活来源、无劳动能力的亲属。
标准为:配偶每月40%,其他亲属每人每月30%,孤寡老人或者孤儿每人每月在上述标准的基础上增加10%。
核定的各供养亲属的抚恤金之和不应高于因工死亡职工生前的工资。
供养亲属的具体范围由国务院社会保险行政部门规定;
(三)一次性工亡补助金标准为上一年度全国城镇居民人均可支配收入的20倍。
伤残职工在停工留薪期内因工伤导致死亡的,其近亲属享受本条第一款规定的待遇。
一级至四级伤残职工在停工留薪期满后死亡的,其近亲属可以享受本条第一款第(一)项、第(二)项规定的待遇。
第四十条伤残津贴、供养亲属抚恤金、生活护理费由统筹地区社会保险行政部门根据职工平均工资和生活费用变化等情况适时调整。
调整办法由省、自治区、直辖市人民政府规定。