大巴黎城市规划与可持续发展
- 格式:pdf
- 大小:71.56 KB
- 文档页数:2
“大巴黎重建计划”启示中国城市建设2009-10-25中华室内设计网人气:2189次日本著名建筑师隈研吾曾提出,人们讨厌建筑物的原因之一是它的不可逆转性——建筑一旦完工就不可能轻易地拆除或重建,与人的生命长度相比,建筑物的寿命恐怕要长很多,因此每一项建筑项目都要慎重,大规模的兴建更需要慎之又慎。
一段时间以来,中国的城市化改造甚嚣尘上。
在北京,已部分拆毁的梁思成林徽因故居在舆论下暂缓拆除;在南京,总理两度批示下,老城南历史街区的拆迁步伐也并未停下;在广州,学者叹息“一个作为家园的广州已经不存在了”。
而在充满历史感的法国巴黎,总统萨科齐同样提出了雄心勃勃的“大巴黎计划”,这个还在公示的重建计划毁誉参半,或许可以给予我们的城市化改造些许启示。
巴黎鸟瞰图,可以清晰地看到南北穿过大凯旋门的城市中轴线,以及豪斯曼男爵150年前打造的放射性城市区域划分2030年的巴黎会是什么样子?法国总统萨科齐正野心勃勃地谋划着一项宏大叙事的“大巴黎计划”,依其设想,未来20年将建设的10个大型工程可能改变巴黎面貌,其中包括未来派的玻璃塔、单轨铁路和塞纳河上的人工岛—这项被打上“政治美学化”标签的造城运动,是自19世纪拿破仑三世时期豪斯曼男爵开辟多条林荫大道以来,巴黎最大规模的重建计划。
“‘大巴黎计划’的政治社会脉络及全球化的关系,与中国当下如火如荼的城市化运动一脉相承。
”英国伦敦大学国王学院地理系博士候选人、策展人高政轩告诉时代周报记者,同如今北京、南京和广州等地的拆迁风波和旧城改造相比,“大巴黎计划”如何有效地实施,有着极大的借鉴意义。
重建一个“大巴黎”在面对埃菲尔铁塔的夏佑宫左翼,法国建筑与文化遗产城,来自全球10名知名建筑师的10个“大巴黎计划”方案,将在此公示至11月。
业内人士对萨科齐质疑声一片,认为他虽有雄心,但最终可能不过给巴黎留下一些“大工程”而已,一如其前任之一—曾主导建设法国新国家图书馆和卢浮宫玻璃金字塔的法国前总统密特朗。
法国城市规划案例城市规划的起源、任务和体系一、城市规划的起源:城市规划是人类为了在城市的发展中维持公共生活的空间秩序而作的未来空间安排的意志。
这种对未来空间发展的安排意图,在更大的范围内,可以扩大到区域规划和国土规划,而在更小的范围内,可以延伸到建筑群体之间的空间设计。
因此,从更本质的意义上,城市规划是人居环境各层面上的、以城市层次为主导工作对象的空间规划。
在实际工作中,城市规划的工作对象不仅仅是在行政级别意义上的城市,也包括在行政管理设置、在市级以上的地区、区域,也包括够不上城市行政设置的镇、乡和村等人居空间环境。
二、城市规划的任务:综合研究和确定城市性质、规模和发展状态,统筹安排各项建设用地,合理配置城市各项基础设施,处理好远期发展与近期建设的关系,指导城市合理发展。
1) 从城市的整体和长远利益出发,合理和有序地配置城市空间资源;2) 通过空间资源配置,提高城市的运作效率,促进经济和社会的发展;3) 确保城市的经济和社会与生态环境相协调,增强城市发展的可持续性;4) 建立各种引导机制和控制规则,确保各项建设活动与城市发展目标相一致;5) 通过信息提供,促进城市房地产市场的有序和健康的运作。
城市规划的根本社会作用是作为建设城市管理城市的根本依据,是保证城市合理地进建设和城市土地合理开发利用及正常经营活动的前提和基础,是实现社会经济发展目标的综合性手段。
三、城市规划的体系:包括规划法规体系、规划行政体系和规划运作体系(规划编制/规划管理),其中,规划法规是现代城市规划体系的核心,为规划行政和规划运作提供法定依据和法定程序。
1、城市规划法规体系城市规划法律体系包括基本法律(主干法)及其配套法规(从属法规)。
我国还分为国家和地方两个层面的规划法律体系。
1) 主干法及其从属法规主干法确定城市规划工作的基本架构,如国家的《城市规划法》和地方的《城市规划条例》;主干法的实施需要制定相应的从属法规,如《上海市城市规划管理技术规定》。
大巴黎规划简介法国实行的是5级行政区划管理体制:22个大区,大区是最大的行政划分,由大区委员会管理。
96个省。
每个大区包括数个省。
设立省管理委员会,管理经济和社会领域的财政拨款。
各省是在1790年法国大革命中建立,设立标准之一是所有的公民能够在一天内到达专区政府所在地。
329个区。
每个法国省份又被分割为数个区,驻有专区区长,职责是辅佐省长的事务。
3879个乡。
每个区再划分为乡,乡的角色实际上是构成一个选举区:在乡级选举中,每个乡推举一名成员代表参与省委员会。
在城市地区,一个市镇通常包括几个乡;而在乡村地区,一个乡通常由一些小镇组成。
36568个市镇。
市镇在大多数情况下是最小的行政单位,对应一个村镇或城市。
即使市镇包括数个乡,也只能属于其中的一个行政区。
市镇由选举产生的市议会治理,后者由市长主管,拥有自己的财政预算。
人口最多的三个市镇(巴黎、马赛、里昂)又被划分为45个市区,相当于附属市镇,拥有(市区的)区长和区议会。
作为市镇的巴黎市,是法国的首都,面积105平方公里,人口230多万。
一般所说的大巴黎地区,还包括分布在巴黎城墙周围、由同巴黎连成一片的市区组成上塞纳、瓦勒德马恩省和塞纳-圣但尼省。
大巴黎地区没有设立独立的行政层级或区划。
而只是一个经济区域(或都市圈)的概念。
巴黎市、上述三个省以及伊夫林省、瓦勒德瓦兹省、马恩-塞纳省和埃松省共同组成巴黎大区。
这片地区在古代也被称作“法兰西岛”,面积12万平方公里,人口超过1000万。
上世纪50年代开始,法国经济快速起飞,巴黎市区的企业越来越集中,人口越来越稠密。
在此情况下,1961年,巴黎市政府建立了“地区规划整顿委员会”,统一领导巴黎地区的城市规划和建设。
最大的举措就是在巴黎周围建设卫星城,减轻市区的人口和工业压力。
并且针对当时巴黎大区面积小,人口多的现状,扩大了巴黎大区的行政区划范围,由原先的3个,增加到8个。
同时,在巴黎大区设置了“巴黎大区城市规划与开发研究所”,为巴黎大区的建设提出规划和方案。
巴黎的城市发展历程有何特点巴黎,这座被誉为“光之城”的国际大都市,其城市发展历程犹如一部波澜壮阔的史诗,充满了独特的魅力和特点。
巴黎的起源可以追溯到古罗马时期。
当时,巴黎只是塞纳河中间西岱岛上的一个小渔村。
随着时间的推移,巴黎逐渐发展成为一个重要的商业和宗教中心。
在中世纪,巴黎的城市布局呈现出紧凑和封闭的特点。
狭窄的街道、密集的建筑以及坚固的城墙,构成了那个时代巴黎的城市风貌。
在这一时期,巴黎圣母院等众多哥特式建筑拔地而起,成为了巴黎的标志性景观。
哥特式建筑以其高耸的尖顶、精美的花窗玻璃和复杂的雕刻而闻名于世,不仅展现了当时高超的建筑技艺,也反映了宗教在人们生活中的重要地位。
到了 17 世纪,巴黎迎来了一次重大的变革。
路易十四统治时期,巴黎进行了大规模的城市规划和建设。
著名的建筑师和规划师如勒诺特等,设计了许多宏伟的建筑和园林。
凡尔赛宫的建造就是这一时期的杰作之一,其奢华的风格和宏大的规模彰显了法国王室的权威和财富。
同时,巴黎的城市街道也得到了拓宽和整治,城市的基础设施得到了改善。
这一时期的巴黎,开始展现出一种秩序井然、庄重典雅的气质。
18 世纪的巴黎,在启蒙运动的影响下,城市发展呈现出更加开放和多元化的趋势。
新的思想和文化在城市中传播,推动了社会的进步和变革。
城市中的公共空间逐渐增多,咖啡馆、沙龙等社交场所成为了人们交流思想和文化的重要场所。
19 世纪,是巴黎城市发展的黄金时期。
工业革命的浪潮席卷而来,巴黎的经济迅速发展,人口急剧增加。
为了适应城市的发展需求,巴黎进行了大规模的城市改造。
奥斯曼男爵主导的巴黎城市改造工程,对巴黎的城市面貌产生了深远的影响。
宽阔的林荫大道取代了狭窄的街道,现代化的公寓楼和商业建筑拔地而起。
城市的供水、排水和照明系统得到了极大的改善,公共交通也得到了快速发展。
巴黎的城市公园和绿地也在这一时期得到了重视和发展。
例如,布洛涅森林和卢森堡公园成为了巴黎市民休闲娱乐的好去处。
巴黎城市规划巴黎作为世界著名的城市之一,其城市规划向来备受关注。
本文将从不同角度探讨巴黎的城市规划情况。
一、历史沿革1.1 巴黎城市规划的起源可以追溯到中世纪,当时城市主要环绕着塞纳河展开。
1.2 在十九世纪,拿破仑三世下令重新规划巴黎,开辟了许多大街道和广场,为城市的现代化奠定了基础。
1.3 二战后,巴黎进行了大规模的重建和更新,城市规划更加注重环保和可持续发展。
二、城市布局2.1 巴黎的城市布局以塞纳河为中心,城市分为左岸和右岸两部份。
2.2 巴黎市区被划分为20个区(arrondissements),每一个区都有独特的特色和风貌。
2.3 巴黎城市规划注重保留历史建造和文化遗产,同时也在不断更新和改善城市的基础设施。
三、公共交通3.1 巴黎拥有发达的公共交通系统,包括地铁、公交车和有轨电车等,方便市民和游客出行。
3.2 地铁系统覆盖了整个城市,路线密集,运营时间长,是市民出行的主要交通工具。
3.3 巴黎还鼓励市民骑行和步行,建设了许多自行车道和步行街,提倡绿色出行方式。
四、绿化环境4.1 巴黎是一座绿化率较高的城市,公园和花园遍布城市各个角落。
4.2 塞纳河两岸有许多漂亮的公园,如图榭花园、卢森堡花园等,成为市民休闲娱乐的好去处。
4.3 巴黎还注重城市绿化和环境保护,积极推动城市绿色发展,致力于打造宜居城市环境。
五、未来展望5.1 未来,巴黎将继续致力于城市规划和发展,加强城市基础设施建设,提升市民生活品质。
5.2 巴黎将继续推动绿色出行和环保措施,减少碳排放,保护环境。
5.3 巴黎还将加强文化遗产保护和城市更新工作,保留历史建造,促进城市经济和文化的繁荣发展。
总结:巴黎作为一座历史悠久、文化繁荣的城市,其城市规划向来走在时代的前沿。
通过不断的更新和改善,巴黎将继续成为世界一流的城市之一,展现出独特的魅力和活力。
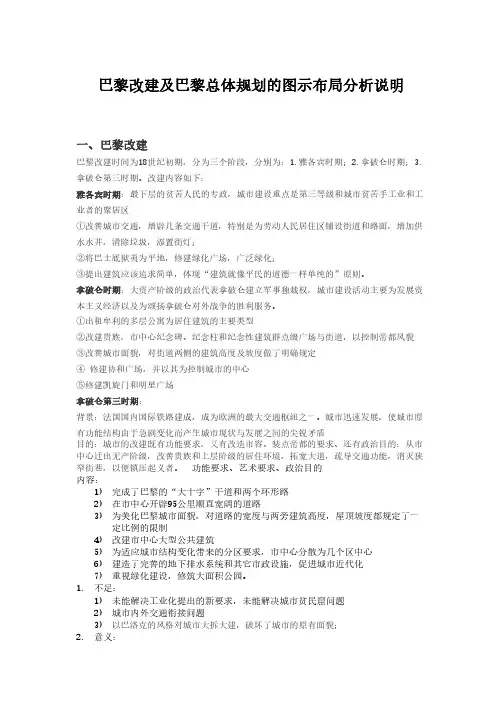
巴黎改建及巴黎总体规划的图示布局分析说明一、巴黎改建巴黎改建时间为18世纪初期,分为三个阶段,分别为:1.雅各宾时期;2.拿破仑时期;3.拿破仑第三时期。
改建内容如下:雅各宾时期:最下层的贫苦人民的专政,城市建设重点是第三等级和城市贫苦手工业和工业者的聚居区①改善城市交通,增辟几条交通干道,特别是为劳动人民居住区铺设街道和路面,增加供水水井,清除垃圾,添置街灯;②将巴士底狱夷为平地,修建绿化广场,广泛绿化;③提出建筑应该追求简单,体现“建筑就像平民的道德一样单纯的”原则。
拿破仑时期:大资产阶级的政治代表拿破仑建立军事独裁权,城市建设活动主要为发展资本主义经济以及为颂扬拿破仑对外战争的胜利服务。
①出租牟利的多层公寓为居住建筑的主要类型②改建贵族,市中心纪念碑、纪念柱和纪念性建筑群点缀广场与街道,以控制帝都风貌③改善城市面貌,对街道两侧的建筑高度及坡度做了明确规定④修建协和广场,并以其为控制城市的中心⑤修建凯旋门和明星广场拿破仑第三时期:背景:法国国内国际铁路建成,成为欧洲的最大交通枢纽之一。
城市迅速发展,使城市原有功能结构由于急剧变化而产生城市现状与发展之间的尖锐矛盾目的:城市的改建既有功能要求,又有改造市容、装点帝都的要求、还有政治目的:从市中心迁出无产阶级,改善贵族和上层阶级的居住环境,拓宽大道,疏导交通功能,消灭狭窄街巷,以便镇压起义者。
功能要求、艺术要求、政治目的内容:1)完成了巴黎的“大十字”干道和两个环形路2)在市中心开辟95公里顺直宽阔的道路3)为美化巴黎城市面貌,对道路的宽度与两旁建筑高度,屋顶坡度都规定了一定比例的限制4)改建市中心大型公共建筑5)为适应城市结构变化带来的分区要求,市中心分散为几个区中心6)建造了完善的地下排水系统和其它市政设施,促进城市近代化7)重视绿化建设,修筑大面积公园。
1.不足:1)未能解决工业化提出的新要求,未能解决城市贫民窟问题2)城市内外交通衔接问题3)以巴洛克的风格对城市大拆大建,破坏了城市的原有面貌;2.意义:1)基本上达到了改建的预期目标——功能要求、宣传帝国、军事防御2)使得巴黎成为当时世界上最美丽、最现代化的城市3)对后世城市改建具有重要指导意义,对现代城市规划形成提供了实践奥斯曼改造的经验、教训及启示19世纪中叶,奥斯曼对巴黎进行了大规模的基础设施建设,为巴黎的现代化奠定了坚实基础,但也产生了历史文化遗产保护不力等问题。
巴黎城市规划引言概述:巴黎作为法国的首都和全球著名的旅游城市,其城市规划向来备受关注。
巴黎城市规划的目标是实现城市的可持续发展,提供良好的居住环境和便利的城市设施。
本文将从城市布局、交通规划、绿化建设、文化遗产保护和未来发展五个方面详细阐述巴黎的城市规划。
一、城市布局:1.1 主城区规划:巴黎主城区规划以塞纳河为中心,分为左岸和右岸两大区域。
左岸以文化和艺术为主,拥有众多博物馆和艺术学院;右岸则是商业和政治中心,集中了政府机构和商业区。
1.2 市郊规划:巴黎市郊规划注重平衡城市发展,将工业区和住宅区分开,以减少环境污染和交通拥堵。
市郊还建有大型公园和休闲区,提供市民休闲娱乐的场所。
1.3 城市更新项目:巴黎进行了多个城市更新项目,旨在改善老旧建造和城市设施。
这些项目包括改造公共交通站点、修复历史建造和改善街道照明等。
二、交通规划:2.1 地铁和轻轨交通:巴黎地铁系统是世界上最早建立的地铁系统之一,覆盖了整个城市及周边地区。
此外,巴黎还建有轻轨交通系统,方便市民出行。
2.2 自行车共享系统:巴黎鼓励市民骑自行车出行,建设了自行车道和自行车停车场,并推出了自行车共享系统,方便市民租借自行车。
2.3 公共交通优先政策:为减少私家车使用,巴黎实施了公共交通优先政策,包括限制私家车通行、建设公交专用道等措施,提高公共交通的便捷性。
三、绿化建设:3.1 公园和花园:巴黎拥有众多公园和花园,如卢浮宫花园、凡尔赛宫花园等。
这些公园提供了市民休闲娱乐的场所,也是城市绿化的重要组成部份。
3.2 绿色屋顶和立体花园:为增加城市的绿化面积,巴黎鼓励建造物的绿色屋顶和立体花园设计,提供更多的绿色空间。
3.3 河岸景观改造:巴黎将塞纳河两岸打造成漂亮的景观,修筑了河岸步行道和休闲区,使市民能够更好地享受河岸体面。
四、文化遗产保护:4.1 历史建造保护:巴黎拥有众多历史建造,如巴黎圣母院、埃菲尔铁塔等,这些建造是巴黎文化遗产的重要组成部份。
万方数据 万方数据曾刚王琛图21956年的PARP规划2.31960年的PADOG规划1958年法国通过颁布法令开辟”优先城市化地区”,极大地促进了大型住宅区在巴黎郊区的建设,致使巴黎城市聚集区的蔓延发展没有出现丝毫减缓的趋势。
为此,戴高乐政府主持制定了新的《巴黎地区国土开发与空间组织总体计划》(简称PADOG规划)。
PADOG规划与PARP规划一样,主旨仍是通过限定城市建设区范围来遏止郊区蔓延,追求地区整体均衡发展。
规划者认为,未来巴黎地区城市发展的重点不是空间上的扩展而是对现有建成区的调整.建议利用企业扩大或转产的机会来向郊区转移,以疏散中心区压力;通过改造和建立新的城市发展极核来重构城市郊区;通过鼓励巴黎地区周边城市的适度发展或在巴黎地区以外新建卫星城镇,提高农村地区的活力(见图3)。
图31960年的PADoG规划示意图46国外城市规划2004V乩19,No51963年制订的巴黎地区规划指导方案与1960年的方案相似.也是继续执行限制巴黎增长的政策,控制巴黎地区的人口增长率。
除此之外,法国政府还在全国范围内设立了8个平衡性大都市地区,以与首都巴黎地区相平衡。
2.41965年的sDAuRP规划1964年巴黎大区政府成立.辖区面积扩大到约1.2万平方公里。
翌年出台了《巴黎大区国土开发与城市规划指导纲要(1965—2000)》(简称sDAuRP规划)。
如果说,此前历次区域规划是重视了城市发展质量而忽视其数量需求.那么sDAuRP规划则兼顾了城市发展在数量和质量上的双重需求.即在完善现有城市聚集区的同时.有意识地在其外围地区为新的城市化提供可能的发展空间。
从这个意义上讲,该规划反映出规划指导思想的根本转变.被称为巴黎区域规划的转折点。
基于人口规模从900万人增长到1400万人和建成面积从1200平方公里扩大到2300平方公里的预测.规划者制定了新的区域空间布局模式。
其主要内容包括:其一,改变先前的中心放射状布局,以遏制城市化蔓延的加剧i其二,改变“第二个巴黎”建设计划,因为单一的新中心很难在短期形成规模,建成后在相当长时间内也难与巴黎相抗衡;其三.扬弃简单模仿英国大伦敦地区的新城模式,以免阻碍巴黎地区以外的城市发展:其四.放弃巴黎为单一中心的建设计划.以避免城市交通陷入恶性循环。
巴黎城市更新的经验及其对国内的启示发布时间:2022-02-15T03:33:54.808Z 来源:《全球城市研究》2021年第6期作者:唐傲雪[导读] 城市更新与旧城改造一直是国内外城市规划师、学者和建筑师们一直讨论的议题。
如何在保存历史街区原始风貌与城市文脉的条件下,进行城市更新,怎样应用各种办法使老城区焕发新活力亦是国内外学者和规划师讨论的焦点。
巴黎旧城保护与城市更新经验丰富,随着很多制度和法规的建立与完善,巴黎在城市更新方面积累了很多实用的经验,本文将列举一二并讨论其对中国的借鉴意义。
唐傲雪广州市城市规划设计有限公司广东 510000摘要:城市更新与旧城改造一直是国内外城市规划师、学者和建筑师们一直讨论的议题。
如何在保存历史街区原始风貌与城市文脉的条件下,进行城市更新,怎样应用各种办法使老城区焕发新活力亦是国内外学者和规划师讨论的焦点。
巴黎旧城保护与城市更新经验丰富,随着很多制度和法规的建立与完善,巴黎在城市更新方面积累了很多实用的经验,本文将列举一二并讨论其对中国的借鉴意义。
关键词:城市更新、旧城保护、活化历史区、法国巴黎0引言我国改革开放经历40余年,随着城市快速发展,土地资源越来越紧张,旧城区也逐步显现出建筑性能落后,经济落后和社会结构失衡等一系列问题。
《国家新型城镇化规划(2014-2020)》于2014年正式发布,内容提出要“健全旧城改造机制、优化提升旧城功能”。
在旧城改造和更新方面,广州恩宁路永庆坊可以作为一个典型,2018年10月24日习近平总书记视察广州永庆坊微改造时指出,城市规划和建设要高度突出地方特色,注重人居环境改善,多采用微改造等“绣花”功夫。
因此,注重文明传承、文化延续,让街区讲述自己的故事,并给人留下印记,成为了城市更新改造的美好愿景。
于此同时,国内多个城市同时推出老旧小区微改造,着力解决旧城衰退、发展不平衡不充分等问题,改善旧城人居生活环境和空间优化提升。
法国和我国在很多方面具有相似之处,同为具有悠久的历史的国度,亦是农业化大国,其城市建设和城镇化在二战以后快速发展,直至1970年代达到法国国内“繁荣三十年”的经济顶峰,经历石油危机后城镇化速度放缓,与此同时,国家逐步推出一些法律法规和更新政策,如《分权法案》、《国家建筑师制度》和《历史保护区保护与利用规划》等,均对旧城保护、城市更新以及旧城区活化起到了重要的促进意义。
巴黎城市规划巴黎,一个既古老又年轻的世界名城,在世界上具有举足轻重的战略地位,促进该城市繁荣并不断发展的一个重要措施在于其不断体现时代特征的城市规划。
疏解中心城市人口过密,在巴黎市区建立多中心城市结构,在郊区建立新城镇体系。
二战过后法国进行战后重建,经济快速稳健增长,人口激增,使法国面临着城市化加快发展的局面。
从空间形态上看,巴黎在20世纪60年代以前是以社区为中心,成同心圆向外围扩展。
巴黎市中心集行政、科学文化、商业、金融于一体,但城区边缘仅为结构单调、简单的住宅群,城区街道程放射型。
这种原因使巴黎市区在发展过程中面临着诸多困难:如市区人口过多、交通拥挤、住房紧张、公共基础设施缺乏等。
为了改变巴黎地区的状况,提高城市生活环境,限制巴黎中心地区过度膨胀,从20世纪60年代开始,巴黎城市规划开始发生改变,1965年,制订了较为完备的城市整治与规划方案,20世纪七八十年代对此作了进一步的补充与发展,最终形成了巴黎地区城市规划的指导思想。
既一方面突破长期以来同心圆式的发展模式,建设城市发展轴,采取轴线式带状规则,以获取较大的城市发展空间,防止中心城市过度紧张。
另一方面,决定在巴黎市建立诸多服务设施完善的小城镇,来吸收市区移民与产业转移,改变过去单纯的“住宅区”、“工业园”规划思想,促进巴黎周边地区的城市发展,加快巴黎与周边地区城乡一体化进程,重新布局巴黎地区的产业与人口。
20世纪60年代以来开始的已建立巴黎多中心的城市结构为主题的城市规划,为大巴黎地区未来的发展奠定了坚实的基础。
20世纪80年代,全球经济迅速发展,信息技术广泛运用,使城市发展的动力越来越于产业结构化。
为了增强巴黎大区在国际上的竞争力,20世纪80年代,法国积极调整巴黎的城市规划方向与实践。
在此阶段,规划准备进一步扩大大巴黎地区的规模,预计是原区域的两倍,强化城市综合商务功能。
伴随着大巴黎地区周边新城规模的扩大,发展方向主要是根据国际形势发展定位于高技术园区以及后勤综合服务等方面。
巴黎城市规划巴黎是法国的首都和最大城市,也是世界上最受欢迎的旅游目的地之一。
为了保持城市的独特魅力和吸引力,巴黎向来致力于城市规划和发展。
以下是关于巴黎城市规划的详细信息。
1. 城市布局巴黎位于塞纳河两岸,城市布局呈放射状,以埃菲尔铁塔为中心,向外辐射出多条主要道路。
巴黎市中心有20个行政区,每一个行政区都有自己的特色和功能。
2. 历史建造保护巴黎以其独特的历史建造而闻名,如巴黎圣母院、卢浮宫和凯旋门等。
为了保护这些珍贵的文化遗产,巴黎制定了严格的规划和保护政策,确保历史建造得到妥善保护和修复。
3. 绿色空间巴黎注重城市绿化和公园建设,以提供休闲和娱乐场所。
巴黎有许多著名的公园和花园,如图林根公园、拉伯雷公园和卢森堡公园等。
这些绿色空间不仅美化了城市环境,还提供了人们放松身心的场所。
4. 交通规划巴黎交通繁忙,为了缓解交通压力,巴黎实施了综合交通规划。
该规划包括地铁、公交和自行车道等交通工具的发展和改善。
此外,巴黎还鼓励居民步行和骑自行车,以减少私家车使用,提倡环保出行。
5. 住房规划巴黎向来面临住房短缺的问题,为了解决这个问题,巴黎制定了住房规划政策。
该政策包括建设新的住房项目、改造老旧建造和提供财政支持等措施,以满足不同层次人群的住房需求。
6. 商业和经济发展巴黎是一个繁荣的商业中心,为了促进经济发展,巴黎致力于商业和办公区的规划。
巴黎的商业区分布在不同的行政区,如拉德芳斯、巴黎歌剧院区和拉维利区等。
这些商业区提供了各种商店、餐馆和办公场所。
7. 文化和艺术巴黎以其丰富的文化和艺术活动而闻名,为了促进文化和艺术的发展,巴黎制定了相关规划。
这些规划包括建设文化设施、支持艺术家和文化机构等,以提供多样化的文化活动和艺术表演。
8. 环境保护巴黎致力于保护环境和可持续发展。
巴黎制定了环境保护政策,包括减少废物和污染、提高能源效率和推广可再生能源等。
此外,巴黎还鼓励居民参预环境保护活动,如垃圾分类和节能减排等。
法国巴黎规划标题:法国巴黎规划引言概述:法国巴黎是世界著名的旅游胜地,其独特的文化和建造吸引了无数游客。
然而,这座城市的规划也是其魅力之一。
本文将从不同角度介绍法国巴黎的规划情况。
一、城市布局1.1 历史发展:巴黎的城市布局可以追溯到中世纪,城市中心是塞纳河上的小岛——圣路易岛。
随着城市的发展,巴黎逐渐向外扩展,形成为了今天的城市格局。
1.2 主要区域:巴黎主要分为左岸和右岸,左岸以文艺气息浓厚的拉丁区著称,右岸则是商业和政治中心。
1.3 绿化规划:巴黎市内有大量公园和花园,如卢森堡花园、图林根公园等,这些绿地不仅美化了城市,也为市民提供了休闲娱乐的场所。
二、建造规划2.1 古老建造:巴黎的建造风格多样,有古老的教堂、宫殿,如巴黎圣母院、凡尔赛宫等。
2.2 现代建造:近年来,巴黎也在大力发展现代建造,如卢浮宫玻璃金字塔、拉德芳斯艺术中心等。
2.3 保护与发展:巴黎注重保护历史建造,同时也在发展现代建造,保持了城市的独特魅力。
三、交通规划3.1 地铁系统:巴黎地铁系统发达,覆盖了整个城市及周边地区,方便市民和游客出行。
3.2 自行车共享:巴黎推行自行车共享计划,鼓励市民骑行,减少交通拥堵和空气污染。
3.3 未来规划:巴黎计划建设更多的自行车道和步行街,减少汽车使用,提倡低碳出行。
四、文化规划4.1 博物馆和艺术馆:巴黎拥有众多世界知名的博物馆和艺术馆,如卢浮宫、奥赛博物馆等,展示了丰富的文化遗产。
4.2 艺术节和活动:巴黎每年举办各种艺术节和文化活动,吸引了全球的艺术爱好者和文化探索者。
4.3 文化保护:巴黎致力于保护和传承自己的文化遗产,通过各种方式让更多人了解和欣赏。
五、未来规划5.1 可持续发展:巴黎制定了可持续发展规划,包括减少碳排放、提高能源利用效率等方面。
5.2 城市更新:巴黎计划进行城市更新,改善老旧建造和基础设施,提升城市的整体形象。
5.3 国际交流:巴黎与其他国家和城市保持密切的交流与合作,共同推动城市的发展和规划。
规划信息作者:暂无来源:《上海城市规划》 2019年第1期巴黎发布城市用地发展报告2019年1月,法兰西岛大区(俗称“大巴黎”)城市与规划研究院(IAU)发布《趋向理性与可持续的城市用地发展》专题报告。
该报告基于2012—2017年用地类型的演化得出结论:法兰西岛大区的城市化进程持续放缓且趋于理性。
这期间该地区每年新增城市化用地约590 hm2,为30年来用地城市化的最低点。
除了新增城市化用地总量降低,各种不同城市用地类型的演变呈现出以下特点。
(1)大部分新增住宅以城市更新的方式产生。
2012—2017年期间,53%的新增住宅以城市更新的方式出现,47%的新增住宅以城市扩张的方式出现。
而此前大部分新增住宅仍以城市用地扩张的方式出现。
这一转变说明该地区已经成功地将城市用地扩张的压力转化为对已城市化区域的再利用。
(2)物流用地扩张放缓。
物流用地往往是以占用农业用地的方式实现扩张。
2000年以来,由于经济活动的需要,这类用地面积持续增加,于2017年达到1 897 hm2。
然而从2012年开始,物流业不动产的经济危机使得物流用地增速放缓。
(3)城市绿地面积在高密度地区增加。
2012—2017年间,该地区新增了480 hm2公园和花园用地。
其中,1/3的新增绿地位于巴黎内环的高密度区域。
这些新增绿地伴随城市更新项目产生,体现了城市管理者将自然引入城市、改善城市居住环境、提高城市内部生态多样性的规划战略。
(4)对自然用地、农业用地和林地的消耗降低。
该地区每年新增城市化用地由约590 hm2(2012—2017年)变为655 hm2(2008—2012年)。
同时,自2012年起,该地区开始进行人工用地复原(Renaturation),包括重新利用废弃的采石场、垃圾场等。
(5)车站周边用地的演变。
随着TOD理念的深入,2003年起该地区车站周边用地的演变开始变得十分活跃,自2012年起这一趋势更加明显。
这一变化也受到大巴黎规划所包含的区域公共交通体系扩建的影响。
巴黎协定和城市可持续发展打造绿色智慧城市的国际合作近年来,全球各国纷纷加强合作,努力实现可持续发展目标,保护地球环境。
其中,巴黎协定作为全球最重要的气候变化协议之一,为各国政府和城市提供了一个宝贵的合作平台。
城市可持续发展与绿色智慧城市建设密切相关,国际合作助推了这一进程。
一、巴黎协定的重要性巴黎协定于2015年12月正式通过并签署,旨在应对全球气候变化问题。
协定的核心目标是将全球变暖控制在2摄氏度以及进一步努力控制在1.5摄氏度以内。
这一目标通过各国制定国家自主贡献(NDCs)来实现,包括减少温室气体排放、适应气候变化和提供资金支持等。
巴黎协定的签署和执行对于实现可持续发展目标至关重要。
各国政府应共同努力,通过减少温室气体排放、提供资金支持和技术转移等方式,实现协定设定的目标。
在这一过程中,城市扮演着至关重要的角色。
二、城市可持续发展的意义城市是全球温室气体排放的主要来源,也是气候变化的重要战场。
因此,城市可持续发展是应对气候变化的关键。
城市可持续发展旨在通过改善能源效率、提升公共交通、保护自然资源等手段,减少温室气体排放,并提高城市居民的生活质量。
城市可持续发展需要各国政府和城市之间的紧密合作。
与巴黎协定的目标相一致,各城市应制定具体的可持续发展计划,并通过创新技术、政策支持和社会参与等方式,实现这些目标。
同时,国际合作为城市可持续发展提供了重要的支持和经验分享平台。
三、城市可持续发展与绿色智慧城市建设绿色智慧城市建设是城市可持续发展的重要组成部分。
绿色智慧城市将可持续发展理念与现代科技有机结合,通过信息技术、大数据分析等手段,提高城市的资源利用效率、节能减排能力以及城市管理的智能化水平。
国际合作在绿色智慧城市建设中发挥了重要作用。
各国政府和城市之间通过技术交流、政策借鉴和资金支持等方式,共同推动绿色智慧城市的发展。
在这一过程中,各国城市可以相互学习、分享成功经验,并寻求合作机会,加速绿色智慧城市的建设。
巴黎奥运会如何带动当地经济发展奥运会作为全球最具影响力的体育盛事之一,对于举办城市的经济发展具有重要的推动作用。
巴黎作为 2024 年奥运会的举办城市,无疑将迎来巨大的经济机遇。
首先,奥运会的筹备和举办会直接创造大量的就业机会。
从场馆的建设到赛事的组织,从后勤保障到志愿服务,各个环节都需要大量的人力投入。
建筑工人、工程师、设计师、管理人员、服务人员等各类职业都将参与其中。
这些工作不仅为当地居民提供了就业岗位,还吸引了来自其他地区的劳动力,促进了人口的流动和就业市场的活跃。
据估计,巴黎奥运会的筹备和举办将在短期内创造数以万计的就业岗位,对于缓解当地的就业压力,提升居民的收入水平具有重要意义。
其次,基础设施建设是奥运会带动经济发展的重要方面。
为了举办奥运会,巴黎需要改善和新建一系列的基础设施,包括交通、通信、能源等。
新的交通线路和交通设施的建设将改善城市的交通状况,提高交通运输效率,促进城市的发展。
通信网络的升级将提升城市的信息化水平,为商业活动和居民生活带来便利。
能源设施的建设和优化将保障城市的能源供应,为经济的稳定发展提供支持。
这些基础设施的改善不仅在奥运会期间发挥重要作用,更将在赛后长期服务于城市的发展,为经济的持续增长奠定基础。
再者,旅游业将在巴黎奥运会期间迎来爆发式增长。
世界各地的游客将汇聚巴黎,观看比赛,感受这座城市的魅力。
这将极大地刺激当地的旅游消费,酒店、餐饮、购物、娱乐等行业都将从中受益。
酒店的入住率将大幅提高,餐饮场所将迎来更多的顾客,商场和特色小店的销售额也将显著增长。
此外,奥运会还将提升巴黎作为旅游目的地的知名度和吸引力,吸引更多游客在赛后选择来巴黎旅游,为旅游业的长期发展注入动力。
奥运会对于巴黎的体育产业发展也具有重要的推动作用。
举办奥运会将激发当地居民对体育的热情,促进体育消费的增长。
体育用品的销售将增加,体育健身场馆的需求也将上升。
同时,奥运会还将吸引更多的体育赛事和活动在巴黎举办,进一步提升城市在体育领域的影响力和竞争力。
城市规划和可持续发展
--大巴黎 规划规划新方法之新方法之新方法之尝试尝试
为了更好的规划大巴黎城市群,法国政府在五十年的时间里对其进行不同尺度、不同领域的规划。
包括从区域,省,城市以及到城镇各个尺度,街区; 涵盖从土地利用,住宅及设施建设,气候,大气环境,能源方面各个方面。
一、规划城市和规划城市和治理交通治理交通治理交通同步进行同步进行
众所周知,城市发展和交通之间的存在着最本质、最密不可分的联系。
在大巴黎地区,1965年编制的总体规划包括, 5个新城规划, 4条放射线路的快速铁路系统(RER )规划,以及高速公路系统的规划,根据此规划,线路服务于700万局民,并且其辐射地区将在30内年吸引700万新的居民。
如今--五十年之后 ,大巴黎地区正在规划,8项国家级建设项目,6条高速铁路以及一个双核心“8"字形的快速铁路交通系统。
此系统服务于1200万居民,并在20年时间里,吸引100万新居民。
此系统沿线新车站附近地区(之前为城市建成区或是农业用地)的开发建设,得到国家法律,与当地政府或者区域联合政府土地开发合同的共同保障。
二、新的政策和手段新的政策和手段::@d aménagement durable®
短短几年,可持续发展这一新的思想已经深刻地改变了大巴黎地区的发展面貌。
巴黎700万甚至900万居民的日常消费,投资及生活模式直接影响其所在城市的发展。
针对可持续发展的三个重要方面——经济可持续,生活可持续,环境可持续, 提出一个综合的研究方案是非常必要的。
我们必须关注于决策者,这些决策者包括城市居民,公司,政府和其行政部门。
总的来说,大巴黎区域内包括500万决策人, 他们可能是个人或集体,可能是代表大众的,也可能是私人, 每个决策人都有自己的决定,其中的一些可能受到政策,及国家行政手段的影响。
如何整合这大量的独立决策人对于可持续发展的观点和看法是一个非常重要的问题。
作为国家法律法规,政策和监督的补充,建立一种机制,一种手段以使所有的决策人更好了解可持续发展 ,以地方的利益出发做出一个慎重的、有远见的决定是非常必要的。
因此我们提出@d aménagement durable®这一工作方法,从地区的利益为出发点,将重要问题归纳简化成12 个可以量化指标体系。
应用这种方法有两个主要优势,第一,它可使决策者--居民,企业,当权政府及行政部门更易了解相关问题并做出选择;第二,从资金投入到项目实施,总资金的管理以及土地使用,此方法可以在项目进程的各个阶段综合考量项目的各个方面,以做出最好的决策。
因此,我们将各地市长、区域长官也作为影响当地决策的关键要素予考量。
和当地其他他决策者--居民、公司等一起以生态环境为出发点,决定当地的政策实施,包括政府资金的投入,信息传播,主要工程建设等。
具体来说,这个评价系统包含12 个主要的评价方面,
- 涉及到土地,不同尺度之间的关联。
为了使其应用于各个尺度,城市,城市群,省,区
域,我们可增加此评价系统的评价元素。
- 涉及到众多独立的决策者,相互之间的比较是很非常必要的。
而这就是为什么这套评价体
系的评价要素必须适用于不同的地区,
当我们应用此评价系统分析生态街区的影响时,评价要素应根据工程而制定,而非地区。
项目每个阶段的重点问题和决策都可以根据此体系来量化分析。
同样的,我们可以依照这个方
法对各项政策和各种项目进行评估。
自2008年底开始,我们这项主张---主要评价标准和方法已于区域装备局的官方网站上对
外公布。
关于土地的评价标准及其图示说明已经由最开始的四个,发展到九个,到今年年代将
达到12 个。
我们发现,尽管我们已掌握相当多的资料,但仍然不足以提供评价系统所需的数
据。
我们必须了解,这些数据不仅包括有关部门为了管理自己的项目而收集的资料,可持续发
展是一个崭新的课题, 因此我们应将资料的收集工作继续开展下去。
举例说明,
- 例1,可直接应用的评价体系数据,用社会住宅占住宅总量的份额表示社会混合性
-例2,需根据评价体系再计算的,生物多样性同uo生物评价指标表示
-例3,需根据评价体系再计算的,低碳出行比例=非机动车出行+公共交通出行/工作出行总量
-例4,今年年底,将在DRIEA的网站上公开这些评价标准及其详细内容,具体细则将同大巴
黎地区市政府联盟商讨决定。
这个新的政策将带来其他两项好处,
--第一,我们将直接由区域的二氧化碳排放量计算出每一地区的二氧化碳排放量。
--第二,建立二氧化碳排放关系图表,
,提供可持续发展的平台和示范作用
三、区域的责任
区域的责任,
@d aménagement durable® 是由大巴黎政府建立起来的一个有效工具,对于生物多样性
评价工作已促使内阁决定将此评价系统应用于法国全境的生态评价。
并且,AFNOR(法国标
准化研究所)已经申请在全国范围内推行此评价标准,以评价生态街区建设项目。
依据委员
会的工作情况,此项推行工作已经被敲定,工作小组已经确定了推行包括,技术路线,政府行
政手段等。
根据关于中法政府关于可持续发展的合作意向,我们可以在大武汉城市圈----面向可持续
发展的城市示范区范围内推行此实验。
在此评价系统将指导项目的建设、公司发展、以及新材
料的应用。
法国能源部可持续发展项目负责人
Jean-Michel VINCENT 2010年8 月19日,与巴黎。