电气间隙和爬电距离图文分析修订稿
- 格式:docx
- 大小:105.70 KB
- 文档页数:6
电气间隙和爬电距离(图文分析)经典!IEC 60335-1:2001《家用和类似用途电器的安全通用要求》(第四版)标准在2001年5月公布,但由于配合使用的各个产品《家用和类似用途电器的安全XX特殊要求》很多还没有制订出来,所以目前还没有普遍使用200版本的《通用要求》。
与第三版相比,新版标准在许多方面,特别是在爬电距离和电气间隙方面有了很多变化。
可以预见这些变化将会影响全世界未来10年家用电器及类似产品的结构设计,希望引起相关人员的注意,尤其是家电产品设计和测试方面人员的足够重视。
欧洲标准化组织在2002年对EN60335-1进行了换版,而中国国家标准GB4706.1相信很快更新。
据悉全国家用电器标准化技术委员会已经于2003年9月在烟台召开了GB4706.1-XXXX标准的起草工作会议,有希望在今年内完成征求意见稿。
下面笔者结合工作实践,给大家介绍一下标准制订的一些背景情况,并重点对变化较大的第29章作简单介绍。
背景介绍:在过去40多年里,第一版(1976),第二版(1988),第三版(1991)标准关于爬电距离和电气间隙的内容要求一直没有什么变化。
它们都是以过去积累的经验为基础制订出来的,但是现在看来这些要求相对保守,留有余地太多,或者说对制造商的要求高了。
例如:对于230V和小于130V的危险带电部件与易触及部件之间都是8mm爬电距离和电气间隙的要求和同样的交流耐压测试值的要求。
虽然TC 61(制订IEC 60335标准的委员会)早在编写第三版时,就已经注意到这些内容要求不尽合理,并打算修改,可是由于在这方面经验不足,更改条件还不成熟,所以被耽搁了好几年。
最近几年,随着IEC60664绝缘配合系统系列标准的不断完善,对于直流电压小于1000V和交流电压小于1500V绝缘配合有了更明确和具体的电气间隙和耐压要求,TC 61委员会就有了修订标准的技术基础。
因而参照IEC 60664所制订的新版IEC 60335与旧版相比,有很多变化,并且这些新增内容比较复杂,不太容易理解和掌握。
温馨提示:支持键翻阅图片2 / 33 / 3爬电距离沿绝缘表面测得的两个导电零部件之间或导电零部件与设备防护界面之间的最短路径。
即在不同的使用情况下,由于导体周围的绝缘材料被电极化,导致绝缘材料呈现带电现象。
此带电区(导体为圆形时,带电区为环形)的半径,即为爬电距离;爬电距离在绝缘材料表面会形成泄漏电流路径。
若这些泄漏电流路径构成一条导电通路,则出现表面闪络或击穿现象。
绝缘材料的这种变化需要一定的时间,它是由长时间加在器件上的工作电压所引起的,器件周围环境的污染能加速这一变化。
因此在确定端子爬电距离时要考虑工作电压的大小、污染等级及所运用的绝缘材料的抗爬电特性。
根据基准电压、污染等级及绝缘材料组别来选择爬电距离。
基准电压值是从供电电网的额定电压值推导出来的。
[1]电气间隙Clearance在两个导电零部件之间或导电零部件与设备防护界面之间测得的最短空间距离。
即在保证电气性能稳定和安全的情况下,通过空气能实现绝缘的最短距离。
电气间隙的大小和老化现象无关。
电气间隙能承受很高的过电压,但当过电压值超过某一临界值后,此电压很快就引起电击穿,因此在确认电气间隙大小的时候必须以设备可能会出现的最大的内部和外部过电压(脉冲耐受电压为依据)。
在不同场合使用同一电气设备或运用过电压保护器时所出现的过电压大小各不相同。
因此根据不同的使用场合将过电压分为Ⅰ至Ⅳ四个等级。
可见,爬电距离和电气间隙实际是两个相关参数,都是针对电气绝缘性而来。
特别是在继电器、开关等工控产品的选用中,需要遵守相关标准的同时,还要按实际的使用环境要求(气压、污染等),设定合适的爬电距离及电气间隙,以保障人民生命财产安全和电气性能的稳定。
电气间隙和爬电距离的测量方法电气间隙Clearance在两个导电零部件之间或导电零部件与设备防护界面之间测得的最短空间距离。
即在保证电气性能稳定和安全的情况下,通过空气能实现绝缘的最短距离。
电气间隙的大小和老化现象无关。
电气间隙能承受很高的过电压,但当过电压值超过某一临界值后,此电压很快就引起电击穿,因此在确认电气间隙大小的时候必须以设备可能会出现的最大的内部和外部过电压(脉冲耐受电压为依据)。
在不同场合使用同一电气设备或运用过电压保护器时所出现的过电压大小各不相同。
因此根据不同的使用场合将过电压分为Ⅰ至Ⅳ四个等级。
爬电距离:沿绝缘表面测得的两个导电零部件之间或导电零部件与设备防护界面之间的最短路径。
即在不同的使用情况下,由于导体周围的绝缘材料被电极化,导致绝缘材料呈现带电现象。
此带电区(导体为圆形时,带电区为环形)的半径,即为爬电距离;爬电距离在绝缘材料表面会形成泄漏电流路径。
若这些泄漏电流路径构成一条导电通路,则出现表面闪络或击穿现象。
绝缘材料的这种变化需要一定的时间,它是由长时间加在器件上的工作电压所引起的,器件周围环境的污染能加速这一变化。
因此在确定端子爬电距离时要考虑工作电压的大小、污染等级及所运用的绝缘材料的抗爬电特性。
根据基准电压、污染等级及绝缘材料组别来选择爬电距离。
基准电压值是从供电电网的额定电压值推导出来的。
随着科学技术的迅猛发展,人们的生活水平的不断提高,越来越多的电子产品进入我们的家庭,为保证使用者的人身安全,世界各国均有相关法规以约束电器产品对人身造成的各种伤害。
因此,安全性设计在产品的整个设计过程中有着至关重要的作用,其中安全距离是在产品设计中最重要的部分之一。
在电气间隙、爬电距离实际测量中往往有不同的结果差异、本篇结合自身实际工作,就电气间隙,爬电距离的安全标准要求做一下概括总结,谈谈以下几点理解。
一.名词解释:1、安全距离包括电气间隙(空间距离),爬电距离(沿面距离)和绝缘穿透距离。
电气间隙与爬电距离分析电气间隙和爬电距离是电器产品设计和制造过程中非常重要的两个概念。
本文将详细阐述它们的含义、重要性以及如何计算它们。
一、电气间隙的含义和重要性电气间隙指的是两个导电体之间的最小距离,也就是电器产品中的间隙。
在电器产品的设计中,确定电气间隙是非常重要的。
因为电气间隙过小会导致闪络,过大则会影响电器性能。
而闪络是导体间非常快速的放电,会伴随着极大的热量和噪声。
如果闪络压力持续增大,就会导致烧坏电器,使得电器产品丧失功能。
在测量电气间隙时,一般采用的方法是通过预定义的标准电压去加热电器,直到闪络出现。
闪络时获取的数据可以用来计算间隙大小。
在计算电气间隙时,需要考虑许多因素,包括材料特性和环境因素等。
因此,为了确保电器产品可以始终正常工作,设计者必须确保每个电气鼻吸的距离都符合要求。
如果需要的话,电器产品制造商还应该定期检查电气间隙以确保它们仍然保持在所需范围内。
二、爬电距离的含义和重要性爬电距离指的是导电表面之间的最小距离,它通常是在绝缘材料表面上测量的,而不是在电气间隙中测量。
在电器产品的设计中,确定爬电距离也是非常重要的。
因为爬电距离过小可能导致电弧放电,过大则会浪费空间和材料。
在测量爬电距离时,一般使用标准电压来刺激绝缘表面。
电弧放电的出现可以确定爬电距离。
与电气间隙一样,爬电距离的计算需要考虑许多因素,例如材料特性、环境因素以及导电表面的正负极性。
作为设计者,我们必须确保每个爬电距离都符合要求,否则会导致电弧放电和电器故障。
总结电气间隙和爬电距离分别是电器产品的两个重要概念。
电气间隙与爬电距离的计算需要考虑许多因素,因此必须由经验丰富的设计者来完成。
这些概念的合理应用有助于电器产品的可靠性和性能,而不合理的应用则会导致电器产品失效。
因此,在电器产品的设计和制造过程中,设计者和制造商必须高度关注电气间隙和爬电距离。
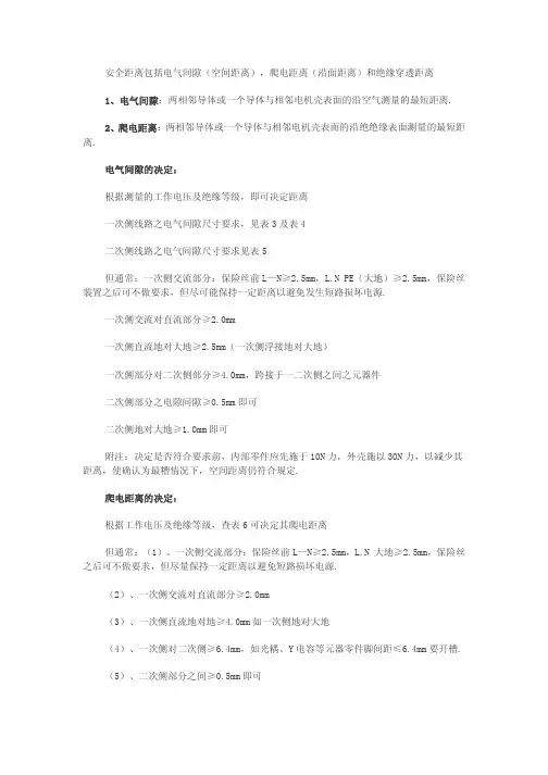
安全距离包括电气间隙(空间距离),爬电距离(沿面距离)和绝缘穿透距离1、电气间隙:两相邻导体或一个导体与相邻电机壳表面的沿空气测量的最短距离.2、爬电距离:两相邻导体或一个导体与相邻电机壳表面的沿绝绝缘表面测量的最短距离.电气间隙的决定:根据测量的工作电压及绝缘等级,即可决定距离一次侧线路之电气间隙尺寸要求,见表3及表4二次侧线路之电气间隙尺寸要求见表5但通常:一次侧交流部分:保险丝前L—N≥2.5mm,L.N PE(大地)≥2.5mm,保险丝装置之后可不做要求,但尽可能保持一定距离以避免发生短路损坏电源.一次侧交流对直流部分≥2.0mm一次侧直流地对大地≥2.5mm(一次侧浮接地对大地)一次侧部分对二次侧部分≥4.0mm,跨接于一二次侧之间之元器件二次侧部分之电隙间隙≥0.5mm即可二次侧地对大地≥1.0mm即可附注:决定是否符合要求前,内部零件应先施于10N力,外壳施以30N力,以减少其距离,使确认为最糟情况下,空间距离仍符合规定.爬电距离的决定:根据工作电压及绝缘等级,查表6可决定其爬电距离但通常:(1)、一次侧交流部分:保险丝前L—N≥2.5mm,L.N 大地≥2.5mm,保险丝之后可不做要求,但尽量保持一定距离以避免短路损坏电源.(2)、一次侧交流对直流部分≥2.0mm(3)、一次侧直流地对地≥4.0mm如一次侧地对大地(4)、一次侧对二次侧≥6.4mm,如光耦、Y电容等元器零件脚间距≤6.4mm要开槽.(5)、二次侧部分之间≥0.5mm即可(6)、二次侧地对大地≥2.0mm以上(7)、变压器两级间≥8.0mm以上3、绝缘穿透距离:应根据工作电压和绝缘应用场合符合下列规定:——对工作电压不超过50V(71V交流峰值或直流值),无厚度要求;——附加绝缘最小厚度应为0.4mm;——当加强绝缘不承受在正常温度下可能会导致该绝缘材料变形或性能降低的任何机械应力时的,则该加强绝缘的最小厚度应为0.4mm.如果所提供的绝缘是用在设备保护外壳内,而且在操作人员维护时不会受到磕碰或擦伤,并且属于如下任一种情况,则上述要求不适用于不论其厚度如何的薄层绝缘材料;——对附加绝缘,至少使用两层材料,其中的每一层材料能通过对附加绝缘的抗电强度试验;或者:——由三层材料构成的附加绝缘,其中任意两层材料的组合都能通过附加绝缘的抗电强度试验;或者:——对加强绝缘,至少使用两层材料,其中的每一层材料能通过对加强绝缘的抗电强度试验;或者:——由三层绝缘材料构成的加强绝缘,其中任意两层材料的组合都能通过加强绝缘的抗电强度试验.4、有关于布线工艺注意点:如电容等平贴元件,必须平贴,不用点胶如两导体在施以10N力可使距离缩短,小于安规距离要求时,可点胶固定此零件,保证其电气间隙.有的外壳设备内铺PVC胶片时,应注意保证安规距离(注意加工工艺)零件点胶固定注意不可使PCB板上有胶丝等异物.在加工零件时,应不引起绝缘破坏.5、有关于防燃材料要求:热缩套管 V—1或VTM—2以上;PVC套管 V—1或VTM—2以上铁氟龙套管V—1或VTM—2以上;塑胶材质如硅胶片,绝缘胶带V—1或VTM—2以上PCB板94V—1以上6、有关于绝缘等级(1)、工作绝缘:设备正常工作所需的绝缘(2)、基本绝缘:对防电击提供基本保护的绝缘(3)、附加绝缘:除基本绝缘以外另施加的独立绝缘,用以保护在基本绝缘一旦失效时仍能防止电击(4)、双重绝缘:由基本绝缘加上附加绝缘构成的绝缘(5)、加强绝缘:一种单一的绝缘结构,在本标准规定的条件下,其所提供的防电击的保护等级相当于双重绝缘各种绝缘的适用情形如下:A、操作绝缘oprational insulationa、介于两不同电压之零件间b、介于ELV电路(或SELV电路)及接地的导电零件间.B、基本绝缘 basic insulationa、介于具危险电压零件及接地的导电零件之间;b、介于具危险电压及依赖接地的SELV电路之间;c、介于一次侧的电源导体及接地屏蔽物或主电源变压器的铁心之间;d、做为双重绝缘的一部分.C、补充绝缘 supplementary insulationa、一般而言,介于可触及的导体零件及在基本绝缘损坏后有可能带有危险电压的零件之间,如:Ⅰ、介于把手、旋钮,提柄或类似物的外表及其未接地的轴心之间.Ⅱ、介于第二类设备的金属外壳与穿过此外壳的电源线外皮之间.Ⅲ、介于ELV电路及未接地的金属外壳之间.b、做为双重绝缘的一部分D、双重绝缘Double insulation Reinforced insulation一般而言,介于一次侧电路及a、可触及的未接地导电零件之间,或b、浮接(floating)的SELV的电路之间或c、TNV电路之间双重绝缘=基本绝缘+补充绝缘注:ELV线路:特低电压电路在正常工作条件下,在导体之间或任一导体之间的交流峰值不超过42.4V或直流值不超过60V的二次电路.SELV电路:安全特低电压电路.作了适当的设计和保护的二次电路,使得在正常条件下或单一故障条件下,任意两个可触及的零部件之间,以及任意的可触及零部件和设备的保护接地端子(仅对I类设备)之间的电压,均不会超过安全值.TNV:通讯网络电压电路在正常工期作条件下,携带通信信号的电路.举例说明:有一个电气设备的输入端,是用裸露的铜排作为输入导体,这时把这两根铜 排在空间的最短距离称为电气间隙.在输入端子处,它们沿着输入端子的绝缘表面的最短距 离称为爬电距离,象PCB上两根铜箔间边缘的最短距离就称为爬电距离.如果把两根铜箔之 间的PCB挖去,这时就成为爬电距离了.两者的区别就是电气间隙是没有绝缘全作陪衬的,而爬电距离必须与绝缘体在一起.电气间隙和爬电距离的区别爬电距离和电气间隙的正确理解在各电电器产品的国家强制标准里均涉及"爬电距离"和 "电气间隙"两个术语,从概念上讲,爬电距离是"两导电部分之间,或一个导电部件与器具的易触及表面之间沿绝缘材料表面的最短距离".它存在于两个平行的绝缘材料的连接处,它有可能存在于固体或者气体绝缘之间.而电气间隙则是"两导电部件或一个导电部件与器具易触及表面的空间最短距离".不同带电部件之间或带电部件与大地之间,当他们的空气间隙小到一定程度时,在电场的作用下,空气介质将被击穿,绝缘失效或者暂时失效,因些两个导电部件之间的空气应该维持一个使之不会发生击穿的安全距离,这就是电气间隙.爬电距离其实是一个边界平面,这种边界的一个重要特点,就是横跨两种截然不同的额定电气强度(每个单位距离的承受电压值)的材料,因此两个导体之间的距离应该是按照最弱额定电气强度的绝缘材料来决定.因为一般来说空气的额定电气强度是最弱的,所以两个导体间的爬电距离应该按照空间来决定.(ibaby-小草)。
色毛间隙和爬色距雳图丈分析电气间隙和爬电距离(图文分折)经典IIEC 60335-1: 2001犷家用和类似用途电器的安全 通用耍求》(第四版)标准在2001年5月公布.但由于配合 使用的各个产品犷家用和类似用途电器的安全XX 待殊耍求3很多还没有制订出来.所以目前还没冇普遇便用 2001版本的《通用要求》。
与第1版相比.新版标准在许多方面・特别是在爬电弟离和电气间頤方ifiiYj r 很多变化。
可以预见这叫变化将会 影响全世界耒來10年家用电器及类似产品的结构设计.希瑕引起相关人员的注惫.尤其定家电产品设计和测试 方面人员的足够莹视。
欧洲标准化纽织在2002年对EN60335-1进行了换版.而屮国国家标准相信很快更新,据悉全国家用电器标准化 技术委员会已经T 2003年9月在烟台召开门示准的起草匸作会议.冇希型在今年内完成征求惫见稿。
下面笔泮结合匸作实践.给大家介绍一卞标准制订的一些背紮情况.并逍点对变化较大的第29章作简单介绍。
背JR 介绍:在过去40多年里,第一版(1976).第二版(1988).第•:版(1991)标准关干爬电距离和电气间隙的内 容耍求一直没有什么变化。
它们都定以过去枳累的经验为歴础制订出来的.但堆现在看来这些耍求相对保守.留 有余地太多.或者说对制造商的耍求高了。
例如:对于230V 和小「130V 的危险带电部件与易触及部件之间都是8nm 爬电距离和电气间隙的耍求和冋样的交 流耐压测试仇的找求」乜A TC 61(制订IEC 60335标准的委员会)早在編写第三版时.液己经注意到这些内容要 求不尽合理.并打算修改.可定由于在这方面经验不足.更改条件还不成熟.所以被耽搁了好几年。
最近几年. 随右IEC60661绝缘配合系统系列标准的不断完件・对「直流电压小T- 1000V 和交流电斥小P 1500V 绝缘配介冇 了更明确和具体的电气间隙和耐压要求• TC 61委员会就有了修订标准的技术基础。
电气间隙和爬电距离(图文分析)经典!IEC 60335-1:2001《家用和类似用途电器的安全通用要求》(第四版)标准在2001年5月公布,但由于配合使用的各个产品《家用和类似用途电器的安全XX特殊要求》很多还没有制订出来,所以目前还没有普遍使用2001版本的《通用要求》。
与第三版相比,新版标准在许多方面,特别是在爬电距离和电气间隙方面有了很多变化。
可以预见这些变化将会影响全世界未来10年家用电器及类似产品的结构设计,希望引起相关人员的注意,尤其是家电产品设计和测试方面人员的足够重视。
欧洲标准化组织在2002年对EN60335-1进行了换版,而中国国家标准GB4706.1相信很快更新。
据悉全国家用电器标准化技术委员会已经于2003年9月在烟台召开了GB4706.1-XXXX标准的起草工作会议,有希望在今年内完成征求意见稿。
下面笔者结合工作实践,给大家介绍一下标准制订的一些背景情况,并重点对变化较大的第29章作简单介绍。
背景介绍:在过去40多年里,第一版(1976),第二版(1988),第三版(1991)标准关于爬电距离和电气间隙的内容要求一直没有什么变化。
它们都是以过去积累的经验为基础制订出来的,但是现在看来这些要求相对保守,留有余地太多,或者说对制造商的要求高了。
例如:对于230V和小于130V的危险带电部件与易触及部件之间都是8mm爬电距离和电气间隙的要求和同样的交流耐压测试值的要求。
虽然TC 61(制订IEC 60335标准的委员会)早在编写第三版时,就已经注意到这些内容要求不尽合理,并打算修改,可是由于在这方面经验不足,更改条件还不成熟,所以被耽搁了好几年。
最近几年,随着IEC60664绝缘配合系统系列标准的不断完善,对于直流电压小于1000V和交流电压小于1500V绝缘配合有了更明确和具体的电气间隙和耐压要求,TC 61委员会就有了修订标准的技术基础。
因而参照IEC 60664所制订的新版IEC 60335与旧版相比,有很多变化,并且这些新增内容比较复杂,不太容易理解和掌握。
电气间隙百科名片电气间隙和爬电距离示意图在两个导电零部件之间或导电零部件与设备防护界面之间测得的最短空间距离。
即在保证电气性能稳定和安全的情况下,通过空气能实现绝缘的最短距离。
目录一、电气间隙和爬电距离二、设定爬电距离及电气间隙一、电气间隙和爬电距离二、设定爬电距离及电气间隙展开编辑本段一、电气间隙和爬电距离爬电距离:沿绝缘表面测得的两个导电零部件之间或导电零部件与设备防护界面之间的最短路径。
即在不同的使用情况下,由于导体周围的绝缘材料被电极化,导致绝缘材料呈现带电现象。
此带电区(导体为圆形时,带电区为环形)的半径,即为爬电距离;爬电距离在绝缘材料表面会形成泄漏电流路径。
若这些泄漏电流路径构成一条导电通路,则出现表面闪络或击穿现象。
绝缘材料的这种变化需要一定的时间,它是由长时间加在器件上的工作电压所引起的,器件周围环境的污染能加速这一变化。
因此在确定端子爬电距离时要考虑工作电压的大小、污染等级及所运用的绝缘材料的抗爬电特性。
根据基准电压、污染等级及绝缘材料组别来选择爬电距离。
基准电压值是从供电电网的额定电压值推导出来的。
[1]电气间隙Clearance在两个导电零部件之间或导电零部件与设备防护界面之间测得的最短空间距离。
即在保证电气性能稳定和安全的情况下,通过空气能实现绝缘的最短距离。
电气间隙的大小和老化现象无关。
电气间隙能承受很高的过电压,但当过电压值超过某一临界值后,此电压很快就引起电击穿,因此在确认电气间隙大小的时候必须以设备可能会出现的最大的内部和外部过电压(脉冲耐受电压为依据)。
在不同场合使用同一电气设备或运用过电压保护器时所出现的过电压大小各不相同。
因此根据不同的使用场合将过电压分为Ⅰ至Ⅳ四个等级。
可见,爬电距离和电气间隙实际是两个相关参数,都是针对电气绝缘性而来。
特别是在继电器、开关等工控产品的选用中,需要遵守相关标准的同时,还要按实际的使用环境要求(气压、污染等),设定合适的爬电距离及电气间隙,以保障人民生命财产安全和电气性能的稳定。
爬电距离和电气间隙图解这是一颗器件的两个脚。
在他们中间把PCB挖了一个孔。
红线的表示爬电距离蓝线的表示电气间隙。
接地电阻和绝缘电阻的概念接地电阻和绝缘电阻是完全不同的两个概念。
绝缘电阻是指绝缘材料的绝缘程度,一般都要求在几百千欧以上,以大为好。
接地电阻按接地的功用不同可分为保护接地、工作接地、防雷接地、信号地接地、防静电接地和隔离接地等等。
保护工作人员人身安全的接地措施称为安全保护接地。
为了使电器设备能够正常工作而采取的接地措施称为工作接地。
防雷击的避雷装置的接地称为防雷接地。
通讯、电子系统为抑制噪声和防止干扰的接地技术称为信地接地技术。
对于不同的接地装置,接地电阻的要求也不相同,从0.1欧到20欧,以小为好。
接地装置的组成接地体分为自然接地体与人工接地体。
接地装置能否符合要求,主要指标就是接地电阻。
安规电容只要通过安全规则认证的都叫安规电容,X Y电容都是需要用安规电容。
根据IEC 60384-14,电容器分为X电容及Y电容,1. X电容是指跨于L-N之间的电容器,2. Y电容是指跨于L-G/N-G之间的电容器。
(L="Line", N="Neutral", G="Ground")X电容底下又分为X1, X2, X3,主要差別在于:1. X1耐高压大于2.5 kV, 小于等于4 kV,2. X2耐高压小于等于2.5 kV,3. X3耐高压小于等于1.2 kVY电容底下又分为Y1, Y2, Y3,Y4, 主要差別在于:1. Y1耐高压大于8 kV,2. Y2耐高压大于5 kV,3. Y3耐高压n/a4. Y4耐高压大于2.5 kVX,Y电容都是安规电容,火线零线间的是X电容,火线与地间的是Y电容.它们用在电源滤波器里,起到电源滤波作用,分别对共模,差模工扰起滤波作用.安规电容是指用于这样的场合,即电容器失效后,不会导致电击,不危及人身安全. 安规电容安全等级应用中允许的峰值脉冲电压过电压等级(IEC664)X1 >2.5kV ≤4.0kV ⅢX2 ≤2.5kV ⅡX3 ≤1.2kV ——安规电容安全等级绝缘类型额定电压范围Y1 双重绝缘或加强绝缘≥ 250V Y2 基本绝缘或附加绝缘≥150V ≤250V Y3 基本绝缘或附加绝缘≥150V ≤250V Y4 基本绝缘或附加绝缘1、安规电容介绍安规电容是指用于这样的场合,即电容器失效后,不会导致电击,不危及人身安全。
摘要爬电距离:沿绝缘表面测得的两个导电零部件之间或导电零部件与设备防护界面之间的最短路径。
电气间隙:在两个导电零部件之间或导电零部件与设备防护界面之间测得的最短空间距离。
即在保证电气性能稳定和安全的悄况下, 通过空气能实现绝缘的最短距离。
一般来说,爬电距离要求的数值比电气间隙要求的数值要大,布线时须同时满足这两者的要求(即要考虑表面的距离,还要考虑空间的距离),开槽(槽宽应大于1mm)只能增加表面距离即爬电距离而不能增加电气间隙,所以当电气间隙不够时,开槽是不能解决这个问题的,开槽时要注意的位置、长短是否合适,以满足爬电距离的要求。
元件及PCB 的电气隔离距离:(电气隔离距离指电气间隙和爬电距离的综合考虑)对于I 类设备的开关电源(一类设备:采用基本绝缘和保护接地来进行防电击保护的设备。
(外壳接地的开关电源属于此类设备):二类设备:采用不仅仅依靠基本绝缘的其它方式(如采用双重绝缘或加强绝缘)来进行防电击保护的设备;三类设备:不会产生电击的危险的设备),在元件及PCB板上的隔离距离如下:(下列数值未包括裕量)。
&、对于AC—DC电源(以不含有PFC电路及输入额定电压范W为100- 240V〜为例)电气间隙爬电距离L线-N线(保险管之前) 2.0mm 2.5mm输入•地(整流桥前) 2.0mm 2.5mm输入•地(整流桥后)2,2mm 3.2min输入•输出(变压器) 4.4mm 5.4mm输入•输出(除变压器外) 4.4mm 5.5mm输入•磁芯、输出•磁芯 2.0mm 2.5mmb、对于AC—DC电源(以含有PFC电路及输入额定电压范围为100- 240V〜为例)L线-N线(保险管之前)电气间隙爬电距离2.0mm 25mm输入•地(整流桥前) 2.0mm 2.5mm输入•地(整流桥后) 2.2mm 3.2mm输入•输出(变压器) 5.2mm 9.0mm输入•输出(除变压器外)4.4mm 6.4mm输入•磁芯、输出•磯芯 2.2mm 3.2mmC、对于DC—DC电源(以输入额定电压范围为36-76V为例)电气间隙爬电距离(DC+)・(DC・)(保险管之前)07mm L4mm输入•地(保险管之前))0.7mm 1.4mm输入•地(保险管之后)0.9mm 1.4mm输入•输出(考虑为基本绝缘)0.9mm 1.4mm输入•输出(考虑为加强绝缘) 1.8mm 2.8mm输入•確芯、输出•確芯07mm 1.4mm-X变压器内部的电气隔离距离:变压器内部的电气隔离距离是指变压器两边的挡墙宽度的总和,如果变压器挡墙的宽度为3mm,那么变压器的电气隔离距离值为6mm (两边的挡墙宽度相同)。
电气间隙和爬电距离的测量方法电气间隙Clearance在两个导电零部件之间或导电零部件与设备防护界面之间测得的最短空间距离。
即在保证电气性能稳定和安全的情况下,通过空气能实现绝缘的最短距离。
电气间隙的大小和老化现象无关。
电气间隙能承受很高的过电压,但当过电压值超过某一临界值后,此电压很快就引起电击穿,因此在确认电气间隙大小的时候必须以设备可能会出现的最大的内部和外部过电压(脉冲耐受电压为依据)。
在不同场合使用同一电气设备或运用过电压保护器时所出现的过电压大小各不相同。
因此根据不同的使用场合将过电压分为Ⅰ至Ⅳ四个等级。
爬电距离:沿绝缘表面测得的两个导电零部件之间或导电零部件与设备防护界面之间的最短路径。
即在不同的使用情况下,由于导体周围的绝缘材料被电极化,导致绝缘材料呈现带电现象。
此带电区(导体为圆形时,带电区为环形)的半径,即为爬电距离;爬电距离在绝缘材料表面会形成泄漏电流路径。
若这些泄漏电流路径构成一条导电通路,则出现表面闪络或击穿现象。
绝缘材料的这种变化需要一定的时间,它是由长时间加在器件上的工作电压所引起的,器件周围环境的污染能加速这一变化。
因此在确定端子爬电距离时要考虑工作电压的大小、污染等级及所运用的绝缘材料的抗爬电特性。
根据基准电压、污染等级及绝缘材料组别来选择爬电距离。
基准电压值是从供电电网的额定电压值推导出来的。
随着科学技术的迅猛发展,人们的生活水平的不断提高,越来越多的电子产品进入我们的家庭,为保证使用者的人身安全,世界各国均有相关法规以约束电器产品对人身造成的各种伤害。
因此,安全性设计在产品的整个设计过程中有着至关重要的作用,其中安全距离是在产品设计中最重要的部分之一。
在电气间隙、爬电距离实际测量中往往有不同的结果差异、本篇结合自身实际工作,就电气间隙,爬电距离的安全标准要求做一下概括总结,谈谈以下几点理解。
一.名词解释:1、安全距离包括电气间隙(空间距离),爬电距离(沿面距离)和绝缘穿透距离。
电气间隙和爬电距离(图文分析)经典!IEC 60335-1:2001《家用和类似用途电器的安全通用要求》(第四版)标准在2001年5月公布,但由于配合使用的各个产品《家用和类似用途电器的安全XX特殊要求》很多还没有制订出来,所以目前还没有普遍使用200版本的《通用要求》。
与第三版相比,新版标准在许多方面,特别是在爬电距离和电气间隙方面有了很多变化。
可以预见这些变化将会影响全世界未来10年家用电器及类似产品的结构设计,希望引起相关人员的注意,尤其是家电产品设计和测试方面人员的足够重视。
欧洲标准化组织在2002年对EN60335-1进行了换版,而中国国家标准相信很快更新。
据悉全国家用电器标准化技术委员会已经于2003年9月在烟台召开了标准的起草工作会议,有希望在今年内完成征求意见稿。
下面笔者结合工作实践,给大家介绍一下标准制订的一些背景情况,并重点对变化较大的第29章作简单介绍。
背景介绍:在过去40多年里,第一版(1976),第二版(1988),第三版(1991)标准关于爬电距离和电气间隙的内容要求一直没有什么变化。
它们都是以过去积累的经验为基础制订出来的,但是现在看来这些要求相对保守,留有余地太多,或者说对制造商的要求高了。
例如:对于230V和小于130V的危险带电部件与易触及部件之间都是8mm爬电距离和电气间隙的要求和同样的交流耐压测试值的要求。
虽然TC 61(制订IEC 60335标准的委员会)早在编写第三版时,就已经注意到这些内容要求不尽合理,并打算修改,可是由于在这方面经验不足,更改条件还不成熟,所以被耽搁了好几年。
最近几年,随着IEC60664绝缘配合系统系列标准的不断完善,对于直流电压小于1000V和交流电压小于1500V绝缘配合有了更明确和具体的电气间隙和耐压要求,TC 61委员会就有了修订标准的技术基础。
因而参照IEC 60664所制订的新版IEC 60335与旧版相比,有很多变化,并且这些新增内容比较复杂,不太容易理解和掌握。
电气间隙和爬电距离图文分析Coca-cola standardization office【ZZ5AB-ZZSYT-ZZ2C-ZZ682T-ZZT18】电气间隙和爬电距离(图文分析)经典!IEC 60335-1:2001《家用和类似用途电器的安全通用要求》(第四版)标准在2001年5月公布,但由于配合使用的各个产品《家用和类似用途电器的安全 XX特殊要求》很多还没有制订出来,所以目前还没有普遍使用2001版本的《通用要求》。
与第三版相比,新版标准在许多方面,特别是在爬电距离和电气间隙方面有了很多变化。
可以预见这些变化将会影响全世界未来10年家用电器及类似产品的结构设计,希望引起相关人员的注意,尤其是家电产品设计和测试方面人员的足够重视。
欧洲标准化组织在2002年对EN60335-1进行了换版,而中国国家标准相信很快更新。
据悉全国家用电器标准化技术委员会已经于2003年9月在烟台召开了标准的起草工作会议,有希望在今年内完成征求意见稿。
下面笔者结合工作实践,给大家介绍一下标准制订的一些背景情况,并重点对变化较大的第29章作简单介绍。
背景介绍:在过去40多年里,第一版(1976),第二版(1988),第三版(1991)标准关于爬电距离和电气间隙的内容要求一直没有什么变化。
它们都是以过去积累的经验为基础制订出来的,但是现在看来这些要求相对保守,留有余地太多,或者说对制造商的要求高了。
例如:对于230V和小于130V的危险带电部件与易触及部件之间都是8mm爬电距离和电气间隙的要求和同样的交流耐压测试值的要求。
虽然TC 61(制订IEC 60335标准的委员会)早在编写第三版时,就已经注意到这些内容要求不尽合理,并打算修改,可是由于在这方面经验不足,更改条件还不成熟,所以被耽搁了好几年。
最近几年,随着IEC60664绝缘配合系统系列标准的不断完善,对于直流电压小于1000V和交流电压小于1500V绝缘配合有了更明确和具体的电气间隙和耐压要求,TC 61委员会就有了修订标准的技术基础。
因而参照IEC 60664所制订的新版IEC 60335与旧版相比,有很多变化,并且这些新增内容比较复杂,不太容易理解和掌握。
变化介绍:第3章定义:在新的标准中引入了一些新的概念,原来的一些定义稍作了改动。
l3.3.5功能绝缘functional insulation:为实现电器正确功能,两导电体之间的绝缘,没有安全的功能。
其实这也不是“新”的概念,在开关标准、电子产品标准早就有这个概念了。
大家不妨打开GB4943-1995(idt IEC 60950-1:1991)《信息技术设备(包括电气事务设备)的安全》标准,我们就会发现有类似的概念工作绝缘:设备正常工作所需的绝缘,并不起防电击作用”。
最常见的功能绝缘的例子:PCB板上带电件之间的绝缘,如图1中所示,带电件1和带电件2之间的绝缘即为功能绝缘。
而在IEC60335-1:1991版中,会把它当作基本绝缘来考核。
第条:电气强度试验电压发生了变化。
IEC60335-1:1991(第三版)标准的要求:试验电压值:——对其他基本绝缘为1000V——对附加绝缘为2750V——对加强绝缘为3750V可以认为器具内部的部件工作电压都是小于250V,按额定电压小于250V的水平来考核的。
但随着技术的发展,越来越多的白色家电采用新的技术,譬如家用空调变频技术,微波炉高压倍压电路等,器具使用的是220V的额定电源电压,但在器具内部可能出现高于电源电压的工作部件,有的部件工作电压高达数千伏。
经过大量的实践,技术专家们觉得应该修改第三版标准不分工作电压考核的情况。
请看标准中的表4:表4-电气强度试验电压绝缘试验电压V额定电压V工作电压SELV≤150V>150V且≤250V>250V基本绝缘50010001000+700附加绝缘10001750+1450加强绝缘20003000+2400我们可以看到,附加绝缘和加强绝缘的试验电压从原来的2750V和3750V分别下降到了1750V和3000V,但是增加了对工作电压大于250V的部件/位置的试验。
第14章:瞬时过电压(冲击电压试验),它与29章电气间隙试验密切相关。
通俗地说,瞬时过电压试验模拟闪电瞬时引入的一个高电压,看看器具的电气承受能力。
某种意义上讲,也可以说它是第13章电气强度试验的延伸。
第条:增加了直接插入插座式器具的插脚保持力的测试,要求经过70°C处理1h后,沿插脚纵向施加50N拉力,插片不应有大于1mm的位移。
第29章:电气间隙,爬电距离和固体绝缘。
由于采用了新的体系,而且与前面14章紧密相连,有必要先给大家理一理29章各条款的联系。
29章提出总的要求:电气间隙、爬电距离和固体绝缘要能够承受电气应力,是充分的。
条电气间隙的要求,并提出基本绝缘和功能绝缘的电气间隙可以减小的条件和试验。
条基本绝缘的电气间隙要求;条附加绝缘的电气间隙要求:按表16中基本绝缘的限值;条加强绝缘的电气间隙要求:按表16中的限值,但采用额定冲击电压更高一级别的限值。
条功能绝缘的电气间隙要求:按表16的限值,但某些情况可以不考虑(例外情况)。
条对工作电压大于额定电压的情况电气间隙的要求;条爬电距离的要求;条基本绝缘的爬电距离要求:按表17;条附加绝缘的爬电距离要求:按表17中基本绝缘的限值;条加强绝缘的爬电距离要求:按表17中两倍于基本绝缘的限值;条功能绝缘的爬电距离要求:按表18,但某些情况可以不考虑(例外情况);条附加绝缘和加强绝缘的固体绝缘(穿通绝缘)距离要求;为方便理解,试归纳查电气间隙的步骤如下:步骤一:根据过电压类别、额定电压查标准中表15得出额定冲击电压;步骤二:查表16得出基本绝缘电气间隙;步骤三:必要时,按一定的条件减少基本绝缘的电气间隙;步骤四:按不同的绝缘,得出相应的电气间隙。
举例:问某220V额定电压电吹风内部布线到外壳外表面,沿外壳安装缝(如图2)的电气间隙是多少解释:从防触电的角度分析,内部布线的绝缘层提供基本绝缘防护,风扇外壳提供附加绝缘防护,两者合称双重绝缘。
现在要考核附加绝缘的电气间隙。
步骤一:查表15得知额定电压220V,过电压类别II的情况下额定冲击电压2500V;步骤二:查表16得出基本绝缘在额定冲击电压2500V情况下最小电气间隙为2.0mm;步骤三:按条附加绝缘是采用基本绝缘的限值,即2.0mm。
而按IEC60335-1:1991标准,查表得到4.0mm的限值,由此可见,要求的确是降低了。
IEC60335-1:2001 表15-额定冲击电压额定电压V额定冲击电压V过电压类别I II III≤50330500800>50且≤15080015002500>150且≤300150025004000[楼主]一级会员发帖140威望229 金币356 宣传贡献5 日期09-10 15:52IEC60335-1:2001 表16-最小电气间隙额定冲击电压(V)最小电气间隙(mm)注13300,5注25000,5注28000,5注215001,0注3 25002,0注3 40003,5注360006,0注380008,5注31000011,5注3注1:这些尺寸要求只适合于空气中的电气间隙。
注2:由于大规模生产会产生一些误差,比标准IEC 60664中更小的电气间隙要求因此未被采用。
注3:在整个产品寿命周期里,有可能会造成间隙的减少,考虑到这些原因,表16的要求比标准IEC 60664中最小间隙增加了0.5mm。
IEC60335-1:2001 表17-基本绝缘的最小爬电距离工作电压(V)爬电距离(mm)防污等级123材料组别材料组别ⅠⅡⅢa/ⅢbⅠⅡⅢa/Ⅲb≤50 1.9a >50 且≤125>125 且≤250>250 且≤400>400 且≤500>500 且≤800>800 且≤1000>1000 且≤1250>1250 且≤1600>1600 且≤2000>2000 且≤2500>2500 且≤3200>3200 且≤4000>4000 且≤5000>5000 且≤6300>6300 且≤8000>8000 且≤10000>10000 且≤12500a如果部件的工作电压小于50V,允许使用Ⅲb的材料IEC60335-1:2001 表18-功能绝缘的最小爬电距离工作电压(V)爬电距离(mm)防污等级123材料组别材料组别ⅠⅡⅢa/ⅢbⅠⅡⅢa/Ⅲb≤50 1.8a >50 且≤125>125 且≤250>250 且≤400b>400 且≤500>500 且≤800>800 且≤1000>1000 且≤1250>1250 且≤1600>1600 且≤2000>2000 且≤2500>2500 且≤3200>3200 且≤4000>4000 且≤5000>5000 且≤6300>6300 且≤8000>8000 且≤10000>10000 且≤12500a如果部件的工作电压小于50V,允许使用Ⅲb的材料对于基本绝缘和功能绝缘的电气间隙可以有条件地减少,条件是:a)通过第14章的瞬时过电压(冲击电压)测试;b)结构上能保证不变形:在装配时或发生磨损或有相对位移的情况下,电气间隙不会受到影响。
因此螺丝,联接线等必须可靠联接,不会发生脱落。
这里刚性联接能被接受。
要强调对于 0 类和 0I 类器具的基本绝缘在污染等级3的情况还是要按表16执行,电气间隙的要求不能减少。
查爬电距离的要求的步骤可归纳为:步骤一:确定被考核部位的工作电压;步骤二:确定被考核部位的材料组别(CTI指数);步骤三:确定被考核部位的污染等级;步骤四:按不同的绝缘,在相应的表中查在该工作电压、材料组别和污染等级下的爬电距离要求。
在讨论电气间隙、爬电距离的问题时,值得注意以下几个问题:1、零部件与整机的问题:在参照IEC 60664制订标准时,TC 61标准委员会在选用电气间隙要求时, 增加了0.5mm的余量(参照前面表16注3)。
虽然零部件标准委员会也参照IEC 60664标准制订零部件标准,但他们选用最低的电气间隙要求制订他们的标准。
(因为IEC 60664只给出了在不同情况下的绝缘配合系统,没有对每个不同产品有具体电气间隙的要求,因此每个标准委员会会根据产品的特点进行选择。
所以不同类型的产品就会有不同要求。
) 因此出现了这个问题:如果我们对零部件按照标准最低电气间隙要求进行考核,那么,符合零部件标准的零件不一定就能符合整机要求。