退休干部管理系统简易安装操作说明
- 格式:doc
- 大小:5.35 MB
- 文档页数:24
系统使用简要说明系统必须在windows xp下运行,将whcmis _zcjgb解压到计算机硬盘上,第一使用前,请运行lib 下“regocxXP2003.bat”,完成注册。
一、建立本单位组织机构树(1)运行whcmis_zjcgb文件夹下“单位修改”文件。
点击“重建”(2)鼠标点击左边“机构名称表”——点击菜单“新建”。
(3)在左边输入单位简称和单位全称(可统一成全称)。
如:输入“武汉市卫生局”。
(4)点击菜单“保存”出现“另存为“对话框,表示将机构树保存一个路径,起一个文件名,保存即可。
点击“更新”完成一级菜单。
(5)如果想在“武汉市卫生局”下建立二级组织,同样,请将鼠标移动到“武汉市卫生局”下,新建二级单位。
注意:系统默认保留一个“其他单位”。
二、信息录入维护运行Whcmis_zcjgb文件下whcmis.exe文件,输入用户名和密码(初始用户名和密码同为admin)。
点击“信息维护”——“人员信息”单击“新增人员”。
依次输入信息项目,其中黄色框表示代码选择输入,选择键盘上Tab键,选择代码,代码中有二级代码的,请单击该一级代码,进入二级代码,也可在代码窗口的搜索关键字选择代码。
日期只输入到年月。
录入完成后,点击保存。
关于照片录入,请在照片处单击右键,选择“添加图片”,照片格式为.jpg,比例为4:3。
选择其他信息集,选择要录入的信息集职务信息集,点击“增加”开始录入。
其中,蓝色标题表示是代码输入,按Tab键选择代码。
职级项中,请注意选择“正处”,企业干部不填写。
学历学位信息集中,录入学历学位信息后,一定要通过下面学历学位的设置,全日制、在职和最高学历学位标识。
三、数据上报“系统管理”—“导出数据”,选择组织机构树下要上报的人员,导出即可。
导出的数据在c:\gtemp\下的ExportData下,请将Exportdata目录刻录到光盘,即可完成数据上报。
(要求新建一个文件夹,文件夹名称为单位名称,再将ExportData文件拷贝到“单位名称”文件夹下报送到市委组织部。
全国退休干部管理系统(测试版)简易安装操作说明为了方便大家采集退休干部信息,进一步了解和掌握退休干部信息所采集的内容,现在把全国退休干部管理系统测试版发给大家进行安装测试,预计4月份正式版发下来之后,先进行培训然后再录入信息。
一、下载与安装(一)下载请到jnlgbjjck@126。
com(密码:23484002348400)邮箱置顶邮件中下载。
(红线圈内,以后不再提示)(二)安装全国退休干部信息管理系统2012运行环境必须是Windows。
XP(专业版)操作系统。
1、下载解压后,先安装全国离退休干部信息管理系统2012。
2、安装时不要改变路径(默认盘符C)3、安装过程大约需要3—7分钟时间4、然后安装更新程序,大约需要十几秒时间。
5、所有安装完成后,桌面显示3个图标.录入信息时打开第一个图标即可。
二、录入与上报(一)设置机构代码1、鼠标左键双击桌面“全国离退休干部信息管理系统2012”图标,出现以下对话框:2、注意:用户名称AA 改为SA ,不需要密码,然后点确定进入以下界面:34、通过上述操作后出现以下界面,此操作主要是构建本单位的机构名称代码,各单位代码表从邮箱中下载。
5、按上图所示,按住上下滑动条,查找名称代码,出现以下对话框:6、鼠标左键双击“机构名称代码"处,出现以下对话框:7、点击“增加”按钮,出现下图,填写本单位或上级主管单位“代码、简称、全称”后,点击确定,然后退出.(二)录入信息1、完成本单位机构代码设置后,退回到全国离退休干部信息管理系统页面。
点击“信息维护”后,再点“按信息集维护”:2、完成上述操作后,进入以下界面:3、点击“全部选中”按钮,第一次录入时,点击“录入”按钮,以后录入时点“修改”按钮即可。
4、点击“录入"按钮后,进入以下界面,就可以按照我们采集的信息录入到相应的模块。
第一次录入时,标识号应为“1”。
录入完“A61一级单记录集”,再录入“A64三级单记录集”.每年维护信息库时,有减少人员时再录入“A65补充集”。
离退休人员管理系统操作手册离退休人员管理系统操作手册北京众智创业科技开发有限公司7月借助该操作手册学会如何操作本系统.CopryRight - 北京众智创业科技开发有限公司 All Rights Reserved.目录系统简介 (3)系统需求(客户端) (3)系统的启动、退出 (3)系统的启动................................. 错误!未定义书签。
系统的退出................................. 错误!未定义书签。
1 离退休人员 (8)1.1 离退休人员情况 (8)1.2数据统计 (28)2.系统功能................................. 错误!未定义书签。
2.1统计分析............................... 错误!未定义书签。
2.2报表统计 ............................... 错误!未定义书签。
3.其它工具................................. 错误!未定义书签。
3.1万年历................................. 错误!未定义书签。
3.2邮政区号查询 ........................... 错误!未定义书签。
3.3手机号码所在地查询 ..................... 错误!未定义书签。
4.系统维护................................. 错误!未定义书签。
4.1修改密码............................... 错误!未定义书签。
4.2修改名称............................... 错误!未定义书签。
5.常见问题解答 (39)概述系统简介离退休信息管理系统是一个能够满足市、区、街、社区居委会管理各项工作要求的计算机信息管理系统,利用计算机软件全面、准确、可靠、及时的记录和处理城市社区日常工作过程中发生的各种信息,规范社区工作,提高管理部门工作效率。
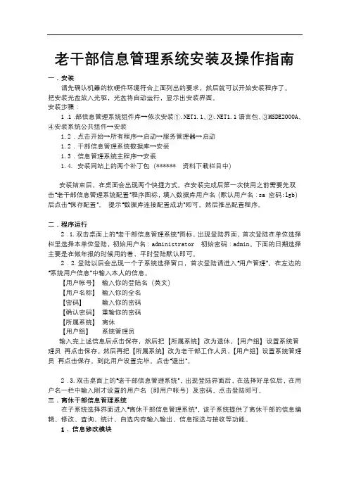
老干部信息管理系统安装及操作指南一.安装请先确认机器的软硬件环境符合上面列出的要求,然后就可以开始安装程序了。
把安装光盘放入光驱,光盘将自动运行,显示出安装界面。
安装步骤:1.1.部信息管理系统组件库→依次安装①.NET1.1、②.NET1.1语言包、③MSDE2000A、④安装系统公共组件→安装1.2.点击开始→所有程序→启动→服务管理器→启动1.2.干部信息管理系统数据库→安装1.3.信息管理系统主程序→安装1.4. 安装网站上的两个补丁包(****** 资料下载栏目中)安装结束后,在桌面会出现两个快捷方式。
在安装完成后第一次使用之前需要先双击“老干部信息管理系统配置”程序图标,填入数据库用户名(默认用户名:sa 密码:lgb)后点击“保存配置”。
提示“数据库连接配置成功”即可。
然后推出配置程序。
二.程序运行2.1.双击桌面上的“老干部信息管理系统”图标,出现登陆界面,首次登陆在单位选择栏里选择本单位登陆,初始用户名:administrator 初始密码:admin。
下面的日期选择主要是在做年报的时候用的着,平时登陆默认即可。
2.2.登陆以后会出现一个子系统选择窗口,首次登陆请进入“用户管理”。
在左边的“系统用户信息”中输入本人的信息。
【用户帐号】输入你的登陆名(英文)【用户名称】输入你的全名【密码】输入你的密码【确认密码】重输你的密码【所属系统】离休【用户组】系统管理员输入完上述信息后点击保存,然后把【所属系统】改为退休,【用户组】设置系统管理员再点击保存。
然后再把【所属系统】改为老干部工作人员,【用户组】设置系统管理员再点击保存。
到此用户设置完毕。
点击“退出”。
2.3.双击桌面上的“老干部信息管理系统”,出现登陆界面后,在选择好单位后,在用户名一栏中输入刚才设置的用户名(即用户帐号)及密码,点击登陆即可。
三.离休干部信息管理系统在子系统选择界面进入“离休干部信息管理系统”,该子系统提供了离休干部的信息编辑、修改、查询、统计、自选内容输入输出、信息报送与接收等功能。
全国离退休干部信息管理系统安装方法一、2011年对本软件部分字段代码及表定义表达式等进行了修正,使用单位必须使用最新版软件。
二、下载安装前必须将旧信息库的信息先进行报送制作上报盘,以防止信息丢失,切记必须采用信息交换方式中的信息报送,上报格式必须选择自定义格式(其他子系统如果有人员信息,务必在辅助功能 信息子系统中切换子系统,分别制作上报盘)。
三、信息报送完成后,首先卸载旧版软件,完成后即可进行新版软件的安装。
四、安装完成后,启动新版软件,首先进行信息接收,方法是选择信息交换的信息接收,格式依然是选择自定义格式,切勿选择其它格式,否则会造成信息的丢失。
五、信息接收完成后,首先对本地本单位在京人员进行修改。
这里的在京人员系指管理单位为在京单位的离休干部,包括易地安置在北京的离休干部。
因为在京的字段代码今年作了修订,如果不进行维护,将会造成信息与报表的错误。
六、在京人员维护完成后,即可按正常步骤对信息进行维护。
安装新版软件后,基本能够直接启动,如果不能正常启动,提示未能通过授权,请将安装目录下的WinCmis_zc.exe文件打开,出现提示框后,将机器号发送至福建省委组织部邮箱87819083@,他们将在一个工作日内将注册号发送回来,收到后填写在提示框内,即可。
或与省委老干部局综合处联系,获取技术支持,联系人:周波,联系电话:86633812,QQ群:74069893。
维护重点:现享受待遇、现享受待遇批准时间、离休时职级、文革最高职级、健康情况、目前状况、自雇费、护理费、基本离休费、本年其他非月收入、家庭变动情况、去世人员情况等。
今年建党前中组部提高一批副省医疗人员,条件是:①1937年7月7日至1942年12月31日参加革命工作,“文革”前为副厅局级的离休干部;②1937年7月7日至1938年12月31日参加革命工作、“文革”后至离休前为副厅局级的离休干部。
在办理过程中发现个别单位及地区存在一些问题,在信息库中符合条件的离休干部经调档和审核时,发现信息库中的人员信息有误,主要反映在:1、从信息库中查阅应该是符合条件,但经审核,实际上为不符合,原因是因为将该离休干部的“文革”前或离休前的级别输入为副厅局级,实际上不是。
退休干部管理系统简易安装操作说明退休干部管理系统简易安装操作说明一、系统概述退休干部管理系统是为了更好地管理和服务退休干部而开发的一款软件。
本系统包括人员管理、档案管理、待遇发放、活动管理等模块,可以有效提高退休干部管理的效率和质量。
二、安装准备1、确保操作系统符合系统要求:本系统要求运行于Windows10及以上版本的操作系统。
2、确保计算机具备足够的硬件配置:推荐配置为4GB以上内存、100GB以上硬盘空间。
3、获取安装包:从官方网站最新版本的退休干部管理系统安装包。
三、安装步骤1、打开安装包:双击安装包文件,弹出安装向导窗口。
2、安装目录选择:根据个人需求选择合适的安装路径,默认路径为C:\\Program Files\\Retirement System。
3、安装模式选择:选择完整安装或自定义安装,根据实际情况选择。
4、等待安装完成:“安装”按钮后,系统会自动进行安装,等待安装完成。
5、完成安装:安装成功后,“完成”按钮退出安装向导。
四、配置系统1、运行系统:双击桌面上的系统图标,启动退休干部管理系统。
2、创建管理员账号:首次运行系统时需要创建管理员账号,按照系统提示输入相关信息完成创建。
3、管理员登陆:使用管理员账号登陆系统,开始进行初始化配置。
4、系统设置:进入系统设置模块,设置一些基本信息,如机构名称、联系人、联系方式等。
5、数据导入:从外部导入干部信息数据,确保系统中的干部信息是准确完整的。
五、使用帮助1、系统功能介绍:详细了解各个功能模块的使用方法和注意事项。
2、操作指南:具体操作步骤的说明,包括人员信息录入、档案管理、待遇发放、活动管理等。
3、常见问题解答:系统使用过程中常见的问题,并给出解答方法。
4、技术支持:提供技术支持的联系方式,如客服方式、邮箱等。
1、本文档涉及附件:无2、本文所涉及的法律名词及注释:无。
干部信息管理系统使用说明第一章:系统安装一、系统软硬件要求1、硬件要求,计算机cup intel 1.8 Ghz以上,内存1G 以上,磁盘剩余空间10G以上。
2、软件要求,微软office2003或office xp版本,必须安装的组件有word、excel。
二、系统安装,双击“干部信息管理系统.exe”安装文件,按照提示,选择默认安装即可。
第二章:系统运行一、运行从计算机开始菜单,程序中点击“干部信息管理”,即可出现登陆界面。
系统初始登陆名为:kkk,密码为:66666,填入后点确定即可进入。
二、运行前的准备在开始运行前,应对干部信息资料进行规划,首先应对单位信息进行规划,将所有单位顺序列出,以便进入系统后开始建库工作。
第二,应准备好准确的干部信息资料,以备入库处理。
第三章:单位资料录入进入系统后,选“数据编辑菜单”下的“人员数据编辑子菜单”即进入干部资料录入界面。
界面左边有“全部单位人员”项目,这是单位和人员目录树列表。
用鼠标点“全部单位人员”项目,右键,即可出现增加单位菜单,此菜单上面有“增加单位”、“增加单位归口”,“删除项目或单位”,“单位人员排序”等选项。
选择“增加单位”即出现单位输入界面,将单位名称输入后点“确定”后可继续输入其他单位名称,输入完毕后,点“关闭”即可。
第四章:干部资料输入修改干部资料的项目与中组部要求的“干部任免审批表”中所要求的信息项大体相当。
按照第三章的方法进入“干部资料录入”界面。
新增人员操作:按照人员所在单位不同,先点左边单位项目,然后点界面工具栏中的“新增”按钮,录入该人员的信息项。
人员信息有两个页面,第一面录入完毕可转入第二面继续录入。
录入完毕后,点工具栏中的“保存”按钮对刚录入的人员信息进行保存。
人员信息的修改:进入干部资料录入界面后,从左边目录树中选择人员,或者从工具栏的左边文本框输入人员的姓名或者姓名拼音头字母,即可查找到所需人员,然后点工具栏中的“编辑”按钮,即可对干部信息项目进行修改,修改完毕后点“保存”按钮,对所作修改进行保存,也可点“取消”按钮,将恢复成修改前的数据。
北京市青年人才数据库用户手册共青团北京市委员会二〇一〇年十月目录1.概述 ................................................................................ - 1 -1.1系统特点 (1)1.2系统运行环境 (2)1.2.1客户端运行环境 ....................................... - 2 -1.2.2服务器端运行环境 ................................... - 3 -1.3系统登录及安装插件 (3)2.信息填报管理 ................................................................ - 5 -2.1.1注册帐户 ................................................... - 5 -2.1.2创建履历 ................................................... - 6 -2.1.3信息填写 ................................................... - 8 -2.1.4忘记密码 ..................................................- 12 -3.采集综合管理(管理员) ...........................................- 13 -3.1机构管理 (14)3.1.1新建机构 ..................................................- 15 -3.1.2修改机构 ..................................................- 17 -3.1.3删除机构 ..................................................- 18 -3.1.4上传机构介绍 ..........................................- 19 -3.1.5首页滚动消息设置 ..................................- 19 -3.1.6机构排序 ..................................................- 20 -3.2批次管理 (20)3.2.1新建批次 ..................................................- 21 -3.2.2编辑批次 ..................................................- 22 -3.2.3删除批次 ..................................................- 23 -3.2.4选择批次 ..................................................- 24 -3.2.5设置使用机构 ..........................................- 24 -3.2.6发布批次 ..................................................- 25 -4.信息审核管理(管理员) ...........................................- 27 -4.1待审核人员管理 (27)4.1.1待审核人员管理 ......................................- 27 -4.2通知管理 (31)4.2.1个人通知 ..................................................- 32 -4.2.2状态消息设置 ..........................................- 35 -5.系统管理(管理员) ...................................................- 37 -5.1角色管理 (38)5.1.1新建角色 ..................................................- 38 -5.1.2修改角色 ..................................................- 39 -5.1.3删除角色 ..................................................- 40 -5.1.4授权..........................................................- 40 -5.2用户管理 (40)5.2.1新建用户 ..................................................- 41 -5.2.2修改用户 ..................................................- 41 -5.2.3删除用户 ..................................................- 43 -5.2.4用户授权 ..................................................- 43 -5.2.5启用账户与禁用账户 ..............................- 44 -1.概述1.1系统特点●信息安全与共享系统安全机制比较完备,权限划分合理,可满足审核单位不同层次不同任务对数据的安全访问。
第1章系统登录及初始化设置本章主要介绍干部信息管理系统3.0在服务器端安装完成后,各单位用户如何登录系统并完成系统初始化设置,同时完成给用户组及用户授权的过程。
1.1系统登录干部信息管理系统3.0作为北京组工业务管理服务平台其中一个子系统,访问方式为:打开本地IE浏览器,在地址栏中输入访问地址后回车即可打开系统登录界面,如图1-1-1所示。
图1—1—1 干部信息管理系统登录界面首次使用干部信息管理系统3。
0,在登录界面输入初始的用户名和密码。
使用之前注意机器的IE设置,要正常使用干部信息管理系统3。
0,需要关闭IE的弹出窗口阻止程序,如图1—1-2所示,同时关闭第三方程序对IE弹出窗口的拦截,如雅虎助手,QQ珊瑚工具栏,新浪点点通,卡卡上网助手等。
图1-1—2 关闭弹出窗口阻止程序输入正确的用户和密码后,单击“登录”按钮,系统打开如图1-1-3所示的干部信息管理系统功能导航界面。
图1—1-3 系统干部信息管理系统功能导航界面单击干部信息管理系统功能导航界面上的“干部信息管理”即可进入干部信息管理系统的功能导航界面,如图1-1-4所示。
图1-1-4 系统干部信息管理系统功能导航界面切换到功能导航界面在功能导航界面,也可以单击“干部信息管理系统功能导航界面"返回到系统登录干部信息管理系统功能导航界面,如图1-1—5所示.图1-1-5 功能导航界面切换到系统干部信息管理系统功能导航界面1.2系统术语使用干部信息管理系统3。
0前,应了解系统应用中的一些术语。
首先需要了解人员类别,人员类别分为“干部身份”和“干部类别"。
干部身份:指在干部信息管理系统3。
0中,按照中央和北京市有关干部管理规定,对数据库中干部级别的一种标识,将干部划分为不同的身份,可以由用户根据管理规定自己设置.如:局级干部、处级干部、处级以下干部、处级后备、科级、科级后备等。
干部类别:在干部信息管理系统3。
0中,对数据库中干部的任职状态分类,默认将干部类别分为在任干部、原任干部、离退干部三种。
全国退休干部管理系统(测试版)
简易安装操作说明
为了方便大家采集退休干部信息,进一步了解和掌握退休干部信息所采集的内容,现在把全国退休干部管理系统测试版发给大家进行安装测试,预计4月份正式版发下来之后,先进行培训然后再录入信息。
一、下载与安装
(一)下载
请到*****************(密码:23484002348400)邮箱置顶邮件中下载。
(红线圈内,以后不再提示)
(二)安装
全国退休干部信息管理系统2012运行环境必须是Windows.XP(专业版)操作系统。
1、下载解压后,先安装全国离退休干部信息管理系统2012。
2、安装时不要改变路径(默认盘符C)
3、安装过程大约需要3-7分钟时间
4、然后安装更新程序,大约需要十几秒时间。
5、所有安装完成后,桌面显示3个图标。
录入信息时打开第一个图标即可。
二、录入与上报
(一)设置机构代码
1、鼠标左键双击桌面“全国离退休干部信息管理系统2012”图标,出现以下对话框:
改为SA
2、注意:用户名称AA改为SA,不需要密码,然后点确定进入以下界面:
3、然后点击“系统构建”,再点击“代码维护”
4、通过上述操作后出现以下界面,此操作主要是构建本单位的机构名称代码,各单位代码表从邮箱中下载。
滑动条
5、按上图所示,按住上下滑动条,查找ZDZB02机构
名称代码,出现以下对话框:
6、鼠标左键双击“机构名称代码”处,出现以下对话框:
7、点击“增加”按钮,出现下图,填写本单位或上级
主管单位“代码、简称、全称”后,点击确定,然后退出。
(二)录入信息
1、完成本单位机构代码设置后,退回到全国离退休干部信息管理系统页面。
点击“信息维护”后,再点“按信息集维护”:
2、完成上述操作后,进入以下界面:
3、点击“全部选中”按钮,第一次录入时,点击“录入”按钮,以后录入时点“修改”按钮即可。
4、点击“录入”按钮后,进入以下界面,就可以按照我们采集的信息录入到相应的模块。
第一次录入时,标识号应为“1”。
录入完“A61一级单记录集”,再录入“A64三级单记录集”。
每年维护信息库时,有减少人员时再录入“A65补充集”。
注意:(1)“现管理单位名称”应为本单位名称,“现管理单位代码”应为设置的主管单位代码;
(2)带有倒三角(▼)符号的,必须按其中的选择项目填写,录入时可以直接录入代码,还可以录入其中的若干汉字,从相应的下拉框选项中打“回车键”即可;(3)“姓名”、“性别”、“现管理单位名称”、“现管理单位代码”、“出
生日期”、“出生地”、“籍贯”、“民族”、“文化程度”、“政治面貌一”、“参加工作时间”、“隶属关系”、“机构性质”、“退休时职务名称”、“退休时职务代码”、“退休时职级”、“退休时间”、“现享受待遇”、“现享受待遇时间”、“健康状况”、“目前状况”、“参加社保、医保情况”、“月工资收入”、“基本退休费”、“其它各类津贴补贴”、“85工革前行政级别”、“退休费发放渠道”、“管理服务渠道”、“婚姻状况”、“家庭具体地址”等为必填项;
(3)“政治面貌一”为中共党员的,“入党时间”、“所在党支部名称”、“现所在党支部职务”、“党组织关系所在地”、“参加组织生活情况”等项目为必填项;
(4)“‘512’干部”项目不用填写。
(三)上报信息
录入完所有本单位退休干部信息后,先进行全部校核,然后报送信息。
1、在“信息维护”对话框中,点“信息校核”按钮:
2、完成上述操作后,出现以下窗口,点击“全部校核”
后,再点击“确定”按钮,进入以下界面,然后点击“全选”,后点“开始校核”:
3、全部校核后,出现以下界面,如果在“按编号”里没有显示任何内容,说明全部校核通过。
如果有内容,请
显示的内容要求去更正退休干部信息。
4、如全部校核通过后,开始上报信息。
回到系统界面,点击“系统交换”按钮,然后点击“信息报送”按钮:
5、完成上述操作后,出现以下界面:
6、点击“全部上报”,后点击“下一步”:在“浏览”中可以改变保存信息的路径。
在报送信息前可以新建一个文件夹,把要报送的信息保存到新建的这个文件夹里。
7、报送的退休干部信息样式,如下图所示:
这两个必须放在一个文件
夹里。
不要更改它们的名
字,可以更改文件夹的名
字,注明单位名称。
8、把上图中所示的信息,用U盘报市委老干部局。
9、主管单位或部门,在接收下级单位的数据时,请在“信息交换”里点击“信息接收”,然后把路径改为上报信息保存的文件夹里就可以了。
三、统计与上报
(一)信息统计
1、打开全国离退休干部信息管理系统,点击“信息统计”,然后点击“生成统计表”
2、完成上述操作后,出现以下对话框:
3、如上图如示:点击“地方党群”前面的“+”后,勾选“31离退休干部表”,然后在右面栏里出现的列表中勾选6--7表和13—21表共11个表,点击“开始统计”按钮,出现以下对话框,点击“确定”。
4、点击确定汇总后,出现以下对话框,统计成功后关
掉当前对话框退出。
5、退出后,回到以下界面,点击“调统计汇总系统WinGTB”
6完成上述操作后,进入以下界面,点击“7.系统”里
的“套表切换”
7、点击“套表切换”后,点击“地方党群”,然后点击“确定”即可。
8、“确定”后,回到当前统计汇总界面,点击“4.汇总计算”按钮,鼠标下滑到“报表汇总”处单击左键:
9、完成上述操作后,出现以下界面:在左栏里勾选“统计汇总”,在右栏里勾选6-7表和13-21表,然后点“确定”。
10、点“确定”后,回到以下界面:点击“计算生成”,然后同上述步骤完成操作。
11、“计算生成”后,点击“校核”、“校核统计表”,步骤同上。
(二)打印上报
1、全部校核通过后,然后上报电子数据和打印套表。
2、如上图所示,点击“信息交换”按钮,光标下滑到“套表数据批量上报”处,然后点击左键,出现以下界面:。