七年级地理下册单元形成性检测题(日本、埃及、俄罗斯)
- 格式:doc
- 大小:367.00 KB
- 文档页数:5
七下第八章日本埃及俄罗斯练习题读“湄公河与尼罗河三角洲略图”,完成1~2题。
1.关于两三角洲所在地区的叙述,正确的是( )A.甲地多洪涝灾害B.甲地农作物以小麦为主C.乙地为季风气候D.乙地居民多为黑色人种2.乙地所在国家是世界四大文明古国之一,下列名胜古迹位于该国境内的是( )A.埃菲尔铁塔B.胡夫金字塔C.泰姬陵D.瓦西里教堂读下面简图,完成3—4题。
3.对日本地理环境的叙述,不正确的是A.是太平洋东部的群岛国家B.山地多,平原面积狭小C.本州岛是其最大的岛屿D.位于板块交界处,多火山、地震4.对日本工农业的叙述,正确的是A.山区矿产资源丰富,能满足工业的需求B.国内市场狭小,工业产品以出口为主C.工业发达,农业生产技术落后D.工业分布比较均衡读日本四大岛屿略图,回答5.A.B.C.东京夏季降水少D.新潟冬季降水多6.A.西北风B.东南风C.西南风D.东北风7.日本降雪特别多的地带被称为“特别豪雪地带”,“特别豪雪地带”主要分布在(A.日本海沿岸B.太平洋沿岸C.北部沿海D.图1“日本本州岛局部地区等高线地形图”,甲、乙为海洋;图2是著名的“雪墙公路”景观图(公路两侧积雪高达20米)。
读图完成8~9题。
8.形成“雪墙公路”的水汽来源及风向组合正确的是A.甲海洋—东南风B.甲海洋—西北风C.乙海洋—东南风D.乙海洋—西北风9.“雪墙公路”景观最可能位于等高线地形图中的位置是A.①B.②C.③D.④下图示意日本本州岛部分地区樱花初放日期。
回答下面两题。
10.导致该岛滨海地区樱花初放日期自南向北变化的主要因素是 A.地形 B.太阳辐射 C.土壤 D.降水11.导致P地樱花初放日期比M、N地晚的主要因素是 ()A.地形地势B.洋流C.太阳辐射D.降水读俄罗斯、日本两国简图,结合所学知识,完成12~13题。
12.关于两国地理事物的叙述,不正确的是( )A.①是伏尔加河,是俄罗斯最长的河流,被称为“母亲河”B.②③④三条河流由于纬度较高,气温低,结冰期长C.城市甲是俄罗斯的首都,位于欧洲最大的平原D.城市乙是日本的首都,位于日本最大的平原13.关于两国的叙述,正确的是( )A.俄罗斯以温带大陆性气候为主,日本以温带海洋性气候为主B.两国间的经济合作被称作“南南合作”C.两国海岸线漫长曲折,工业集中分布在沿海地带D.俄罗斯地广人稀,日本地狭人稠读俄罗斯气候分布图和莫斯科、雅库茨克多年平均各月气温和降水量图,完成14~16题。
七年级地理下册单元形成性检测题参考答案(一)亚洲及欧洲一、选择题(1-20题)二、读图分析题21.(1)①乌拉尔②乌拉尔③里④大高加索⑤黑⑥土耳其(2)⑦苏伊士运河⑧白令海峡22.(1)法国意大利葡萄牙西班牙(2)温带海洋性气候冬季温和,夏季凉爽;全年降水季节分配比较均匀地中海气候冬季温和多雨,夏季炎热干燥(3)欧洲三面临海,大陆轮廓破碎,海岸线漫长曲折,绝大部分地方距海不远,受海洋影响显著;大部分位于北纬40°—60°之间,终年盛行来自大西洋的温暖湿润的西风;沿岸有北大西洋暖流经过,使西北部沿海地区气温显著升高;山脉多为东西走向,平原广阔,连成一片,有利于大西洋暖湿空气长驱直入。
23.亚、欧两洲地理环境的差异(二)非洲和美洲一、选择题(1-20题)二、读图分析题21. (1)尼罗河 A 一(2)乞力马扎罗山⑤海拔高山顶温度终年在0℃以下,多积雪(3)刚果河 C 尼罗河 A 刚果河(4)(5)以赤道为准南北对称22.(1)人口问题、粮食问题、环境问题(2)(3)高二23.(1)落基科迪勒拉拉布拉多加拿大密西西比墨西哥南北纵列分布,分为三大地形区(或西部为山地,中部为平原,东部为低矮的高原和山地)(2)绘图略分布特点是:沿海岸呈南北狭长分布原因是:受落基山脉(和海岸山脉)的阻挡,湿润气流难以深入内陆(3)亚马孙平原气候湿热巴西高原巴西热带地区海拔高处气候凉爽、干燥(4)安第斯山脉⑤(三)东南亚、南亚、西亚一、选择题(1-20题)二、读图分析题21. (1)太平洋印度洋马来半岛(2)日本石油(3)红苏伊士(4)亚洲大洋洲印度洋太平洋22.(1)苏门答腊爪哇加里曼丹苏拉威西马尼拉仰光曼谷马六甲(2)缅甸泰国越南伊洛瓦底湄南红湄公(3)①气候和地形:这里是热带季风气候,高温多雨,适合水稻生长;水稻种植区位于河流下游平原和三角洲地带,土壤肥沃,水源充足。
②劳动力状况:这里是世界人口密集区,有充足的农业劳动力。
七年级地理下册《日本》检测题(含答案解析)七年级地理下册《日本》检测题(含答案解析)一.选择题(共35小题)1.日本东部沿海发生里氏9.0级大地震。
关于成因,如图中表示正确的是()A.B.C.D.2.北京时间2019年10月12日日本千叶县近海发生了5.7级地震。
对本次地震原因解释正确的是()A.位于太平洋板块与欧亚板块交界处,地壳活动频繁B.位于环印度洋火山地震带上C.位于印度洋板块与太平洋板块交界处,地壳活动频繁D.位于板块内部,地壳活动频繁3.日本传统民居多采用较轻的木质材料,主要原因是()A.森林资源丰富B.石料资源缺乏C.地震频发D.山洪暴发4.日本和英国都是岛国,分别位于亚欧大陆的东、西两侧。
但英国很少地震,而日本却多火山、地震,其原因是()A.山地丘陵为主的地形B.地处两大板块交界处C.地形狭长,各岛屿不连接D.国土面积小但人口密度大5.riben的国土轮廓像只桑蚕,该国领土的四大岛屿中纬度最高的是()A.本州岛B.九州岛C.北海道岛D.四国岛6.日本面积最大的岛是()A.北海道B.本州岛C.四国岛D.九州岛7.日本国土由四大主要岛屿组成,首都东京所在的岛屿的是()A.北海道岛B.本州岛C.四国岛D.九州岛8.温泉浴是日本人重要的生活习惯,日本温泉众多,主要原因是()A.位于温带B.位于板块交界处C.山地众多D.环境优美,讲究卫生9.2019年1月17日,日本九州鹿儿岛县新岳火山爆炸性喷发。
下列叙述正确的是()A.此次火山发生地位于②岛B.此次火山爆发与太平洋板块、印度洋板块碰撞有关C.日本火山频繁喷发导致游客大量增加D.日本火山频繁喷发可带来肥沃土壤10.日本是与我国一衣带水的邻国,也是目前亚洲唯一的发达国家。
关于日本的叙述,正确的是()A.日本隔渤海、黄海与我国相望B.地形以高原、山地为主,平原狭小C.冬季,东部沿海多雪,西部沿海常遭台风袭击D.与①地相比,②地的气候具有海洋性特征11.关于日本的叙述错误的是()A.位于太平洋的东部B.西部与俄罗斯、中国、朝鲜、韩国隔海相望C.海岸线曲折,多优良港湾D.领土由北海道、本州、九州、四国四个大岛以及附近的一些小岛组成12.下列关于日本的叙述,正确的是()A.地处亚洲西部,太平洋东岸B.地形以平原为主,中间高四周低C.海岸线曲折,多优良港口D.是一个海陆兼备的国家,多火山地震13.贝贝暑假去了一趟日本,回来与玲玲分享他去日本的所见所闻,其中哪种说法是真实的()A.看到了大片的麦田,还有大型收割机在田里劳作B.欣赏到美丽的富士山,由于天气炎热,山顶的雪已经融化了C.感受到日本交通非常不便捷D.感觉到东京的气候比北京温和,早晚温差不大14.中国游客喜欢去日本旅游和购物的原因中,错误的是()A.日本旅游资源丰富,自然风光充满热带气息B.日本制造业发达,产品质量好C.日本文化东西方兼容,与我国文化渊源相近D.中国距离日本较近,交通费用较低15.日本最主要的粮食作物是()A.水稻B.小麦C.玉米D.小米16.在当今世界,许多时事与我们地理学科有着密切联系。
七年级地理下册第四章单元检测题2021地理(Geography)是研究地球表面的地理环境中各种自然现象和人文现象,以及它们之间相互关系的学科。
接下来我们一起来练习七年级地理下册第四章单元检测题。
七年级地理下册第四章单元检测题2021一、单项选择题1、关于日本经济的说法,不正确的是 ( )A.工业主要分布在太平洋沿岸和濑户内海沿岸B.工农业发达,农、矿产品和工业制品大量出口C.渔业发达,是世界上的渔业生产大国D.大量进口原料、出口产品,对外贸易发达2、有关美国的叙述,正确的是( )A.地势东高西低,平原狭小B.密西西比河纵贯美国中部平原C.煤、铁资源丰富,大量出口D.从事农业人口少,农业生产分散3、某赴美国考察团考察地点与当地优势产业连接不正确的是( )A.美国东北部——汽车制造B.美国西北部——肉类加工C.美国南部——宇航工业D.美国西南部——软件开发4、读某国轮廓图,判断下列说法正确的是( )A.该国是美洲面积最大、人口最多的国家B.北部热带雨林保护得很好C.人口集中分布在首都所在地D.装满咖啡的海轮从A城驶往美国的旧金山其走捷径需经过巴拿马运河5、关于日本的自然地理特征,正确的说法是( )A.以平原为主,山地面积小B.海岸线曲折,多优良海湾C.多火山,富士山是死火山D.气候具有显著的大陆性6、有关下列国家(各图比例尺不同)地理情况的叙述正确的是( )A.均被回归线穿过B.均是世界重要的煤铁输出国C.人口、工业都集中分布在东南沿海D.都是所在大洲面积最大的国家7、关于埃及的叙述正确的是( )A.埃及沙漠面积占全境的60%以上B.埃及的母亲河尼罗河沟通了红海和地中海C.埃及的人口、城市、农业主要集中在尼罗河谷地和三角洲D.苏伊士运河以西的西奈半岛属于亚洲8、下图是南半球某国沿纬度30°的地形剖面图,对该国的叙述正确的是( )①多为白种人,通用英语②首都是全国最大的工业中心③东临印度洋,西临大西洋,四面环海,气候常年温和湿润④跨南北半球和东西半球⑤煤和铁矿石的出口占世界重要地位。
七年级下册地理第八章走近国家测试题一、单项选择题请把答案写在后面的表格里;每小题2分,共50分1.下列关于日本地形的表述,错误的是A.日本境内多山,3/4是山地和丘陵B.平原分布在岛屿中间C.关东平原是最大的平原D.日本最高山为富士山,它是一座活火山2.日本的气候属于A.温带大陆性气候B.亚热带季风气候和温带季风气候C.温带海洋性气候D.热带季风气候3.日本是一个岛国,其领土所包括的四个大岛中面积最大的是A.北海道B.本州C.四国D.九州4.长绒棉的重要生产国是A.伊拉克B.沙特阿拉伯C.埃及D.法国5.埃及的耕地、人口、城市主要集中在A.红海沿岸B.尼罗河沿岸及三角洲地区C.地中海沿岸D.沙漠中的绿洲6.俄罗斯的人口和城市主要集中在A.东欧平原 B.西西伯利亚平原C.中西伯利亚高原D.东西伯利亚山地7..既是世界上最深的湖泊,也是世界上淡水最多的湖泊为A.维多利亚湖B.苏必利尔湖C.贝加尔湖D.青海湖8.关于俄罗斯的叙述不正确的是A.地跨亚欧两大洲B.传统上的欧洲国家C.世界经济大国D.世界上面积最大的国家9.俄罗斯所处的纬度较高,其气候特征是A.夏季高温多雨,冬季寒冷干燥B.冬季长而寒冷,夏季短而凉爽C.常年高温多雨D.常年温暖,各月降水均匀10.世界上核电比重占本国能源比重最大的国家是A.美国B.日本C.德国D.法国11.关于法国的自然条件叙述,正确的有A.法国地势东南低,西北高B.法国地形以平原和丘陵为主C.法国大西洋沿岸属地中海气候D.法国西部濒临地中海12.世界上最大的农产品出口国是A.俄罗斯B.美国C.中国D.法国13.美国的两个海外州是①夏威夷州②佛罗里达州③阿拉斯加州④加利福尼亚州A.①② B.①③ C.②④ D.①④14.美国聚居华人最多的城市,附近有一着名的“硅谷”的是A.华盛顿B.纽约C.圣弗朗西斯科D.洛杉矶15、分布在五大湖附近和东北部地区的农业带为A.棉花带B.玉米带C.小麦带D.乳畜带16..埃及的国语是A.埃及语B.英语C.法语D.阿拉伯语17.法国首都巴黎市一座大桥所跨的大河是A.泰晤土河B.莱茵河C.塞纳河D.伏尔加河18.尼罗河三角洲最有利于生产长绒棉的自然条件是A.人口稠密,经济发达B.土壤肥沃,河流众多C.夏季阳光充足D.降水丰富19.下列旅游项目,不适合在埃及开展的是A.乘船游览尼罗河B.骑骆驼进行沙漠旅行C.享受地中海的明媚阳光D.参观热带野生动物园20.巴西人口中所占比例最大的是A.白种人B.黑种人C.混血种人D.印第安人21.有关澳大利亚的叙述,正确的是①世界上最大的羊毛出口国②铁矿石、煤炭出口占世界重要地位③该国首都同时又是最大的城市④地广人稀,人口相对集中在自然条件较好、经济水平较高地区A.①②③④B.①②④C.①③④D.①②③22. 世界第一长河是 A、尼罗河 B、亚马孙河 C、长江 D、密西西比河23.北冰洋沿岸的位于俄罗斯的海水不冻港是A、符拉迪沃斯托克B、圣彼得堡C、摩尔曼斯克D、诺尔德维克24.下列有关巴西和澳大利亚的叙述,正确的是A.首都均为全国最大的城市,都分布在东南沿海地区,气候温暖湿润;B.两国历史上都是欧洲殖民者的殖民地,通用英语;C.两国的城市、人口、工业集中分布在东南沿海地区,交通非常便利;D.两国的自然资源都非常丰富,特别是煤、铁、水能资源占有突出地位;25. 全世界希望巴西着重保护的自然资源是A.热带草原B.热带雨林C.野生动物D.亚马孙河水源二、综合题共50分26、读“日本图”,回答问题;13分1写出图中字母或数字代表的地理名称:国家:A___ ,B___ _;海洋:E_____ 海,F___ _洋;岛:a___ ,b___ _;山峰:f___ _;日本首都:g___ _;2日本的工业主要集中在洋沿岸;其有利条件是 ; 3日本的对外贸易对象是:27、读“美国简图”回答问题12分1写出图中代码所代表的地理事物的名称:山脉:①____ _;河流:②_ ___国家:③_____ _,④____ __;城市:⑤_____ _,⑥⑧⑨____ __;2美国的产煤地在_ _山脉的北部;石油主要分布在___ 沿岸;3美国共有50个州,一个首都所在的特区,还有两个州与本土不相连,一个是位于北美洲西北角的___ __州,一个是位于大洋洲的州;28、读俄罗斯略图,完成下列要求5分1从A山脉以东的三条河流流向,说明该地区的地势特征是 ;2俄罗斯最重要的内流河是③________河;3港口①是太平洋沿岸的______ __,②是波罗的海沿岸的4俄罗斯的工业区如何分布与资源的关系:29、读埃及图,完成下列要求;5分⑴写出图中数码所代表的海洋名称:C ,D ;⑵图中字母E代表半岛,该半岛应属于洲;⑶从波斯湾起航驶往西欧的小型油轮,一般经过图示区域中的运河 ;30.8分读“法国图”,回答下列问题;1①是海峡,②是海;2A地属气候,是重要的产区,B地属气侯,适合种植 ,盛产 ;3法国地势特点是 ;31. 读图澳大利亚图,填写字母所代表的地理事物名称,并回答相关问题;7分1A山脉是,B河流是,C盆地是,D是着名的;2写出图中数码所代表的三个城市的名称:①,②,③,题号 1 2 3 4 5 6 7 8 9 10 11 12 13 答案题号14 15 16 17 18 19 20 21 22 23 24 25答案。
七年级下册第七章我们邻近的地区和国家第一节日本质量检测习题一、选择题下图为日本略图,回答 1—5 题。
1.图中 a 为()A.北海道岛 B.本州岛C.四国岛 D.九州岛2.图中 d 为()A.北海道岛 B.本州岛C.四国岛 D.九州岛3.日本国土的四大岛中,面积最大的是()A.九州岛B.北海道岛C.本州岛D.四国岛4.图中ABCD 对应的国家,正确的是()A.B—中国B.C—韩国C.D—朝鲜D.A—俄罗斯5.该国的主要地形类型是()A.山地、高原B.山地、丘陵C.平原、丘陵D.高原、盆地6.(2019 江苏苏南五校期中联考)日本位于亚欧板块和板块之间的交界地带,故多火山和地震()A.印度洋B.太平洋C.美洲D.非洲7.(2019 湖南邵阳桐木桥中学期中)日本的工业特点是()A.以出口为主B.以进口为主C.进口原料、出口产品D.不需要进口原料8.(2019 吉林延边期中)以下不是日本投资建厂的主要对象的是()A.欧洲B.非洲C.东南亚D.东亚9.(2019 安徽蚌埠五河二中期中)日本经济发展的不利因素是()A.自然资源贫乏B.地形以山地丘陵为主,森林覆盖率高C.人口稠密,有充足的劳动力D.多优良港湾,海运便利10.央视记者到日本访问,发现日本文化别有特色,其特点应该是()A.东西方兼容的文化B.大和民族传统文化C.典型的西方文化D.从属于中国文化11.日本占绝对优势的民族是( )A.朝鲜族B.大和民族C.汉族D.蒙古族12.日本文化受中国的影响很大。
其传统服饰被称为( )A.和服B. 唐装C.中山装D. 西服日本是一个地震频发的国家,不仅注重防灾教育,进行灾害应急演练,日本家庭还备有地震应急包。
据此完成 13—15 题。
13.(2019 山东临沂蒙阴期中)日本地震频发的原因是()A.日本地处环太平洋火山、地震带B.日本山地、丘陵多C.日本地处板块内部D.日本是个岛国14.(2019 山东临沂蒙阴期中)下列物品不可能出现在地震应急包中的是()A.简易急救包B.化妆品C.瓶装水和食品D.求救哨和手电筒15.(2019 山东临沂蒙阴期中)日本人下列生活习惯与地震灾害频发相关的是()A.住轻质木板房B.穿和服C.吃寿司D.优先乘坐公交出行读 2017 年日本主要工业原料进口及工业产品出口示意图,完成 16—17 题。
人教版地理七年级下册第7章《我们邻近的国家和地区》单元检测试题1(附答案)一、选择题。
(共20个小题,每小题3分,共60分。
在每小题给出的四个选项中,只有一项是符合题目要求的。
)如图为日本山河分布示意图。
读下图,回答1~2题。
1.日本多山且河流众多,其河流特征为()A.流量大,利于航运B.濑户内海沿岸的河流流量最大C.流量季节变化明显,冬季断流D.水能丰富,利于水力发电2.日本IT产业集中在甲岛,故甲岛被称为“硅岛”,其原因是该岛()①环境洁净②海运便利③高速公路发达④劳动力丰富⑤科技发达A.①②③B.①③⑤C.①④⑤D.③④⑤3.有关日本地理特征的叙述,正确的是()A.日本的海岸线曲折,多优良港湾B.日本是太平洋东部的群岛国家C.气候冬暖夏凉,为温带海洋性气候D.日本境内平原面积占国土总面积的4.下列关于日本经济的说法,正确的是()A.矿产资源丰富B.经济特点为“单一商品经济”C.在国际贸易中获取的利润高D.人口众多,工业产品主要供本国居民消费5.日本文化既有浓厚的大和民族特色,又有西方气息,是东、西方文化兼容的典型。
下面文化,属于西方文化的是()A.日本人最喜爱的和服B.坐落在礼幌羊丘展望台的小洋房C.日本的和屋D.日文中的汉字6.2013年12月10日,中国海军第十六批护航编队顺利通过新加坡海峡,驶入马六甲海峡。
下列关于马六甲海峡的说法,正确的是()①马六甲海峡位于马来半岛和加里曼丹岛之间②马六甲海峡是从欧洲、非洲向东航行到东南亚、东亚各港最短航线的必经之地③澳大利亚把马六甲海峡称为“海上生命线”④中、缅天然气管道干线建成投产不会对马六甲海峡造成影响A.①②B.③④C.②D.④7.有关中南半岛的叙述,正确的是()A.湄公河平原是农业比较发达的农业区B.河流自北向南流,全部流入太平洋C.地处低纬,属于热带雨林气候D.山河南北纵列分布,自西向东有伊洛瓦底江、湄南河、湄公河和萨尔温江8.下列旅游景点,位于缅甸的是()A.仰光大金塔B.吴哥窟C.下龙湾D.巴厘岛9.下列各国与其首都的连线,不正确的是( )A.越南—河内B.老挝—金边C.泰国—曼谷D.马来西亚—吉隆坡10.影片《泰囧》上映以来观众极力热捧,东南亚旅游也开始在国内兴旺起来。
地理人教版七年级下第七章单元检测一、单项选择题(扎实的基础知识和娴熟的基本技能是能力提升的前提条件。
拿起笔来,用你的火眼金睛选出最中意的一个,把相应的字母代号填在括号中。
本部分共20小题,共60分)1.2011年3月11日13时46分日本东北宫城县北部地区发生里氏9.0级特大地震,造成12 596人遇难、14 747人失踪。
据此,日本多地震、火山的主要原因是()。
A.受人类活动影响B.受地球外力影响C.地处板块内部,地壳不稳定D.地处板块与板块交界地带,地壳不稳定2.有关日本地理特征的叙述,正确的是()。
A.日本是太平洋东部的群岛国家B.日本境内多平原,平原面积占国土总面积的3/4C.气候冬暖夏凉,为典型的温带海洋性气候D.日本的铁矿、石油、煤炭等矿产资源贫乏,绝大部分依赖进口3.日本经济发达的主要原因之一是()。
A.本国自然条件十分优越,资源丰富B.人口众多,国内市场大C.农业发达,为工业发展提供了丰富的原材料D.进口原料,出口产品,积极开拓国际市场4.日本工业主要集中在太平洋沿岸一带的主要原因是()。
A.有适宜的气候条件B.有优良的港湾,便于进口原料、出口工业产品C.接近太平洋的大渔场D.受火山、地震等自然灾害的影响小读“日本位置图”,完成第5~6题。
5.以下关于日本位置描述错误的是()。
A.位于中纬度B.位于低纬度C.是个群岛国D.四面环海6.以下关于日本位置的评价,正确的是()。
A.地处热带,全年高温,盛产热带作物B.地处寒带,终年寒冷,不利于农作物生长C.四面环海,对外交通便利D.地处内陆,对外交通不便7.海峡是海洋运输的重要通道。
图中甲、乙、丙、丁中代表马六甲海峡的是()。
A.甲B.乙C.丙D.丁读图,完成第8~11题。
某半岛地形示意图8.关于图示两大洲的说法正确的是()。
A.甲大洲地势四周高、中部低B.甲大洲多山地C.两大洲均被赤道、回归线和极圈穿过D.乙大洲终年寒冷9.某公司采购人员从甲图中的A地,采购了一船当地出产的货物回国,这批货物最有可能是()。
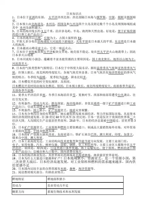
日本知识点1、日本位于亚洲的东部,太平洋洋西北部,西北部隔日本海与俄罗斯、中国、朝鲜及韩国相望。
2、日本领土由北海道岛、本州岛、四国岛和九州岛四个大岛及附近数千个小岛及周围海域组成其中本州岛面积最大。
3、日本的海岸线长约3万千米,沿岸多岛屿、半岛、海湾和天然良港。
好处是:便于矿场资源的进口和工业产品出口。
4、日本的地形以山地、丘陵为主,占国土面积的3|4。
5、平原大多分布在沿海或较大河流的下游地区,关东平原是日本最大的平原。
东京湾是日本最大的海湾。
6、日本最高山峰是富士山,它是一座活火山。
7、日本位于亚欧板块和太平洋板块交界处,地壳很不稳定,处在环太平洋火山地震带上;因此日本多火山地震8、日本河流短小湍急、蕴藏着丰富水能资源的主要原因是:国土南北狭长,地形以山地为主,河流落差大。
9、日本的气候类型和气候特征:日本位于中纬度大陆东岸,拥有温带季风气候和亚热带季风气候,但领土狭长,南北所跨纬度较大,各地气候差异显著。
日本气候具有海洋性特征的季风气候的特点,冬季较为温暖,夏季较为凉爽,降水比较多。
10、日本樱花开花的时空变化规律。
及原因。
日本樱花开花时间由南向北推迟。
原因:日本领土狭长,南北纬度跨度较大,南部春季升温早,北部春季升温晚。
11、夏季太平洋沿岸多雨,冬季日本海沿岸多雪。
夏秋时节,西部和南部常遭受台风袭击,往往引发灾害。
12、有利条件:劳动力充足;群岛国家,海岸线曲折,多优良港湾—便于矿产资源进口和工业产品出口;引进先进技术和管理经验13、不利条件:国土狭小,矿产资源贫乏,地质灾害频繁。
14、日本充分利用自身的有利条件,扬长避短的发展本国经济,努力开拓国际市场,从而使本国经济得到快速发展。
自20世纪60年代末至21世纪初,日本一直是仅次于美国的世界第二大经济大国,人均国民生产总值居世界前列。
2010年,日本的经济总量被中国超过,居世界第3位。
15、日本矿产资源贫乏,工业原料和燃料主要依赖进口,制成品大量销售海外市场。
七年级地理下册《第七章我们临近的国家和地区》单元测试卷(附答案)一、单选题1.俄罗斯的首都是()A.东京B.巴黎C.莫斯科D.伦敦2.有“花园城市”之称的国家是()A.泰国B.印度尼西亚C.新加坡D.马来西亚3.横跨亚欧大陆的国家是()A.印度B.俄罗斯C.埃及D.美国日本是一个资源小国,却是经济强国。
读日本简图,回答下面小题。
4.从图中可以看出,日本的工业主要分布在()A.日本海及濑户内海沿岸B.太平洋沿岸C.太平洋及日本海沿岸D.太平洋及濑户内海沿岸5.下列描述不正确的是()A.A为北海道岛B.B岛有日本最高的山C.C为北九州岛D.D为四国岛6.日本人喜爱泡温泉,下列有关日本温泉众多的原因描述正确的是()A.位于环太平洋火山地震带B.位于亚欧板块和太平洋板块的张裂处C.位于美洲板块和太平洋板块挤压处D.位于太平洋板块和印度洋板块的张裂处7.关于日本的叙述,错误的是()A.地形以山地丘陵为主B.矿产资源丰富C.东西方兼容的文化D.高度依赖国际市场8.日本的工业区集中分布在()A.平洋沿岸和濑户内海沿岸B.日本海沿岸C.北海道岛附近地区D.本州岛内部9.下列对日本文化的叙述,其中不可信的是()A.寿司是日本人最喜欢吃的传统食品之一B.日本人一般在节庆之日才穿和服C.日本的文字、传统建筑等深受欧美文化影响D.日本的文化具有东西融合的特征俄罗斯幅员辽阔,面积1709.8万平方千米。
近年中俄贸易日益频繁。
完成下面小题。
10.下列俄罗斯名人短句与描述的俄罗斯地理环境特色,对应正确的是()A.冰雪是俄罗斯的血液——位于中低纬度B.距离是俄罗斯的大不幸——世界面积最小的国家C.在西伯利亚,-40℃不能算冰冻——冬季温暖而短促D.用一个字形容地理特征,这个字应该是“平”——平原面积广大11.下列关于中俄贸易的说法正确的是()A.我国从俄罗斯大量进口生活日用品B.俄罗斯从我国大量进口石油、天然气C.两国间货物运输方式主要是铁路和管道D.中俄之间的经贸合作属“南北对话”二、填空题12.东南亚中南半岛的地形特点、。
第七单元测试卷一、单选题(每题2分,共40分) 1、下列关于日本的叙述,正确的是()A 、国土面积比较小,人口稠密B 、森林覆盖率小,每年大量进口木材C 、水能资源和矿产资源丰富D 、农业生产精耕细作,农作物单位面积产量低 2、日本人最喜爱的花是()A 、牡丹B 、菊花C 、梅花D 、樱花3、日本群岛和朝鲜半岛之间的海峡是( )4、日本与我国一水之隔,这里的“一水”是指( )5、有关新加坡、马来西亚、泰国的描述不正确的是( A 、马来西亚可见成片的橡胶园 B 、泰国可见成群的大象6、泰国的气候类型是( )东盟即东南亚国家联盟,它属于( ) ①世界性国际组织②区域性国际组织 ③政治性国际组织 ④专门性国际组织。
A 、①② B、①③ C、②③ D 、③④8、湄公河在中国境内被称为()A 、澜沧江B 、怒江C 、红水河D 、雅鲁藏布江 9、 东南亚中最大的椰子生产国是( )A 、马来西亚B 、印度尼西亚C 、泰国D 、越南10、 关于印度河平原的叙述,错误的是( )A 、由印度河冲积而成B 、是印度主要农业区C 、分布有大片沙漠D 、是世界古文明发源地之一。
A 、台湾海峡B 、日本海峡C 、朝鲜海峡D 、白令海峡 A 、日本海B 、渤海C 、黄海D 、东海C 、新加坡午后多雨D 、新加坡海峡波浪滔天 A 、热带季风气候 C 、热带季风气候B 、亚热带季风气候 D 、亚热带季风气候7、昆曼公路是连接中国与东盟的又一条重要陆上通道11、南亚主要的气候类型及特点是(读“俄罗斯交通运输部门结构”图,回答12〜13题。
17、A 国半岛的东西沿海地带最主要的农作物是( )18、近年来,甲城市所在地区发展迅速,该地区的主导工业为19、印度茶园面积小于中国,但茶叶产量却大于中国,其主要原因是()A 、纬度低,采茶期长B 、机械化程度高C 、劳动力资源丰富D 、耕地土壤肥沃 20、俄罗斯在北冰洋沿岸冬季著名的不冻港是( )A 、符拉迪沃斯托克B 、圣彼得堡C 、苏维埃港D 、摩尔曼斯克A 、热带雨林气候,全年高温多雨B 、热带沙漠气候,全年炎热干燥C 、热带季风气候,全年高温多雨D 、热带季风气候,一年分为旱雨两季12、俄罗斯货物周转量最多的运输方式运输的货物可能A 、 煤炭与铁矿石B 、石油与天然气C 、 粮食与蔬菜D 、木材与水果13、俄罗斯海运周转量少的主要原因是()A 、海岸线平直且短促B 、海岸线漫长,但没有良港 20000 ■ ------- 18000 16000 1400012000 10000 8000 6000 40002000n n日旅客用转扯 而货物周转址铁路公路管道海运内河略C 、经济发达,航空运输货物D 、国土纬度高,海运价值较低 俄罗斯交通运输业的部门结构(1998年)14、有关俄罗斯农业生产的正确叙述是( A 、农业发达,主要种植水稻B 、俄罗斯的亚洲部分是主要农业区C 、伏尔加河——顿河流域是主要农业区D 、农业生产稳定,大量出口农产品读某区域示意图,完成15〜18题。
七年级地理下册单元形成性检测题(六)法国、美国、巴西.澳大利亚一.选择题(每题3分,共60分)下列每题的四个选项中,只有一个是正确的,请把你认为正确的答案序号填在答案栏内1.法国境内主要的地形是(A.山地、丘陵B-平原、丘陵C.平原-盆地D・高原、山地2.欧洲出口小麦最多的国家是(A.法国B.俄罗斯 D.3.法国发电量中占比重最大的是(A.水电B.火电C.核电D. 地热发电4.既是世界上产石油最多,又是进口石油最多的国家是(A.俄罗斯B.美国C. 德国D. 沙特阿拉伯5.关于美国农业生产的叙述,不正确的是(A.农业地区专业化生产B. 劳动生产率高C.生产过程机械化D. 从事农业人口多6.美国五大湖附近的农业带是(A.乳畜带B.小麦区C. 玉米带D. 棉花带7.下列哪一项不是法国巴黎的象征(A.埃菲尔铁塔B,凯旋门C.罗浮宫D・圣彼得堡大教堂8.领土被北回归线和极圈穿过的国家是()七年级地理(六)第1页(共4页)A.中国B.俄罗斯C.美国D・澳大利亚9.美国的两个海外州是(①夏威夷州②佛罗里达州③阿拉斯加州④加利福尼亚州A.①© B- cD@10.美国五大湖附近的工业中心是(A.芝加哥.底特律B.休斯敦、亚特兰大C.波士顿.费城D.旧金山■费城H•美国需要从国外进口的农产品主要有(A.玉米和稻类B.小麦和大豆C棉花和肉类品 D.咖啡和天然橡胶12.世界上水*最大、流域面积最广的河流是(A.亚马孙河B.尼罗河C.刚果河D.长江IX下列国家中,地跨世界最大平原和最大高原的是(A•中国B.俄罗斯C.加拿大D.巴西14•下列关于亚马孙河流域热带雨林的表述,不正确的是()A.地球上面积最大的热带雨林B.有“世界动植物王国”之称C.对它的保护已成为全人类共同关心的问题D.为人类提供大量的木材,多砍树多挣钱15•关于巴西经济的叙述,正确的是(A.巴西是美洲经济实力最强的国家,拥有较完整的工业体系B.巴西农业机械化程度较高,是世界上最大的可可生产国和出口国C巴西的蔗糖.香蕉.剑麻、咖啡的产量居世界首位D.巴西城市人口比重低,城市化水平在发展中国家是较低的16•澳大利亚人口和城市主要分布在(A.东南沿海一带B.西南沿海一带G 西北内陆 D ・东北沿海一带17. 澳大利亚自西向东的地形组合是(18. 下列动物属于澳大利亚独有的一组是(A.大食蚁兽.巨嘴鸟 B,斑马■长颈鹿C. 大象.金丝猴19. 下列关于澳大利亚城市的说法,正确的是(珀斯是太平洋沿岸的城市,属地中海气候区20. 加拿大和澳大利亚在自然环境方面的共同点是(二、读图分析题(共3小题,共40分)(3)填出图中字母代表的地理事物名称:海峡B 是(4)为什么法国葡萄酒行销世界各地?(2分)海域D 是 河流E 是, •城市 F 是, •城市 A.高原——平原——山地B. 山地——原——高原C. 高原一盆地一高原D. 山地一盆地一山地A. 首都悉尼是全国最大的工业中心和港口城市B. S 尔本是第二大城市,人口 270万D. 首都堪培拉位于印度洋沿卑A.都有面积广大的森林资源B.都是地广人稀的国家C. 都以温带大陆性气候为主D. 人口都集中在中部平原21. (18分)读法国图回答:(1)从图中可以看出法国地势(2)法国小麦生产区主要分布在里属于.气候-葡萄主要产区是. 这里主要属于, 气候。
七年级地理下册单元形成性检测题(五)日本、埃及、俄罗斯一.选择题(每小题3分,共60分)下列每题的四个选项中,只有一个是正确的,请把你认为正确的答案序号填在答案栏内2.下列有关日本自然条件的说法,错误的是()3. 日本所需的石油主要来自(4. 日本国内丰富,但仍需进口的资源是(5. 通常作为日本象征的“圣山”和国花的是(A •北海道 B.本州 C 四国 D.九州1.日本最大的岛屿是(A. 地形以平原为主B. 多火山、地震C. 矿产资源贫乏D. 森林覆盖率商A.美国、中国、东南亚B.澳大利亚、东南亚、中国C.中东.东南亚、中国D.中东、东南亚、美国A.煤B-木材 C.铁 D.铜A.富士山.櫻花B. 金刚山、金达莱C.白头山、牡丹D. 太白山.荷花7. 日本工业集中在太平洋沿岸和瀬户内海沿岸的原因是( B. 气候条件优越七年级地理(五)第1页(共4页)A.神户C. 东京 D ・广岛A.当地资源丰富c.农业生产发达 D ・海运条件好,便于原料输入和产品输出8. 埃及产*和出口*居世界首位的农作物是(9. 俄罗斯位于北冰洋沿岸的不冻港是( A •摩尔曼斯克B •符拉迪沃斯托克C •圣彼得堡D •库尔斯克10. 埃及的耕地、人口、城市主要集中在( A. 地中海沿岸11. 俄罗斯境内分布面积最广的气候类型是(12. 日本多火山.地震的原因是( A. 位于亚欧板块和印度洋板块交界处 B. 位于太平洋板块和亚欧板块交界处 C. 位于印度洋板块和太平洋板块交界处 D. 位于美洲板块和西欧板块交界处 IX 日本河流短小湍急,其形成原因是(①受日本气候影响,降水少,河流水量小②日本国土面积狭长,东西两侧距海近③日本 地势南高北低,大部分河流自南向北流④日本地形以山地丘陵为主,且主要分布在中部14. 埃及战略地位十分重要,是因其扼守著(A.马六甲海峡B.苏伊士运河C.直布罗陀海峡D.好望角15. 关于埃及的说法,正确的是(A. 埃及属于非洲国家,领土全部位于埃及境内B. 苏伊士运河在埃及境内,它沟通了红海和地中海C 埃及经济以农业为主,长绒棉的出口收入是最主要的经济支柱A.椰枣B.长绒棉 C 洋葱B.红海沿岸C.尼罗河谷地和三角洲地区D.西奈半岛A.亚寒带针叶林气候B.极地气候C. 温带大陆性气候D. 温带海洋气候B. ©@ C ・(D®D<@@D.埃及首都开罗,位于地中海边16.伏尔加河是(A.世界流程最长的河B.世界流量最大的河流C.欧洲流经国家最多的河流D欧洲流程最长的河流17.俄罗斯主要的地形是(A•平原B•山地C•丘陵D•盆地18.位于乌拉尔山脉以东的地形区是A.东欧平原B.西西伯利亚平原C.中西伯利亚平原D.东西伯利亚平原19.下列城市中,位于亚洲部分的是(A.圣彼得堡B.莫斯科C.新西伯利亚D摩尔曼斯克20•下列有关俄罗斯工4k的叙述,错误的(A.工业部门以重工业为主B.工业集中分布在亚洲部分C.工业建设向西伯利亚地区发展D.工业基础雄厚,工业部门齐全二、读图分析题(共3小题,共40分)21. (14分)读日本图回答:(1)填出图中数字所代表的日本四大岛屿的名称・岸。
七年级地理下册单元形成性检测题(日本、埃及、俄罗斯)
一、选择题(每小题3分,共60分)
下列每题的四个选项中,只有一个是正确的,请把你认为正确的答案序号填在答案栏内
1. 日本最大的岛屿是()
A. 北海道
B. 本州
C. 四国
D. 九州
2. 下列有关日本自然条件的说法,错误的是()
A. 地形以平原为主
B. 多火山、地震
C. 矿产资源贫乏
D. 森林覆盖率高
3. 日本所需的石油主要来自()
A. 美国、中国、东南亚
B. 澳大利亚、东南亚、中国
C. 中东、东南亚、中国
D. 中东、东南亚、美国
4. 日本国内丰富,但仍需进口的资源是()
A. 煤
B. 木材
C. 铁
D. 铜
5. 通常作为日本象征的“圣山”和国花的是()
A. 富士山、樱花
B. 金刚山、金达莱
C. 白头山、牡丹
D. 太白山、荷花
6.日本最大的城市是()
A. 神户
B. 横滨
C. 东京
D. 广岛
7. 日本工业集中在太平洋沿岸和濑户内海沿岸的原因是()
A. 当地资源丰富
B. 气候条件优越
C. 农业生产发达
D. 海运条件好,便于原料输入和产品输出
8. 埃及产量和出口量居世界首位的农作物是()
A. 椰枣
B. 长绒棉
C. 洋葱
D. 玉米
9. 俄罗斯位于北冰洋沿岸的不冻港是()
A.摩尔曼斯克
B.符拉迪沃斯托克
C.圣彼得堡
D.库尔斯克
10. 埃及的耕地、人口、城市主要集中在()
A. 地中海沿岸
B. 红海沿岸
C. 尼罗河谷地和三角洲地区
D. 西奈半岛
11. 俄罗斯境内分布面积最广的气候类型是( )
A. 亚寒带针叶林气候
B. 极地气候
C. 温带大陆性气候
D. 温带海洋气候
12. 日本多火山、地震的原因是()
A. 位于亚欧板块和印度洋板块交界处
B. 位于太平洋板块和亚欧板块交界处
C. 位于印度洋板块和太平洋板块交界处
D. 位于美洲板块和西欧板块交界处
13. 日本河流短小湍急,其形成原因是()
①受日本气候影响,降水少,河流水量小②日本国土面积狭长,东西两侧距海近③日本地势南高北低,大部分河流自南向北流④日本地形以山地丘陵为主,且主要分布在中部
A. ①③
B.②③
C.①④
D.②④
14. 埃及战略地位十分重要,是因其扼守着()
A. 马六甲海峡
B. 苏伊士运河
C. 直布罗陀海峡
D. 好望角
15. 关于埃及的说法,正确的是()
A. 埃及属于非洲国家,领土全部位于埃及境内
B. 苏伊士运河在埃及境内,它沟通了红海和地中海
C. 埃及经济以农业为主,长绒棉的出口收入是最主要的经济支柱
D. 埃及首都开罗,位于地中海边
16. 伏尔加河是()
A. 世界流程最长的河
B. 世界流量最大的河流
C. 欧洲流经国家最多的河流
D. 欧洲流程最长的河流
17. 俄罗斯主要的地形是()
A.平原
B.山地
C.丘陵
D.盆地
18. 位于乌拉尔山脉以东的地形区是()
A. 东欧平原
B. 西西伯利亚平原
C. 中西伯利亚平原
D. 东西伯利亚平原
19. 下列城市中,位于亚洲部分的是()
A. 圣彼得堡
B. 莫斯科
C. 新西伯利亚
D. 摩尔曼斯克
20.下列有关俄罗斯工业的叙述,错误的是()
A. 工业部门以重工业为主
B. 工业集中分布在亚洲部分
C. 工业建设向西伯利亚地区发展
D. 工业基础雄厚,工业部门齐全
二、读图分析题(共3小题,共40分)
21.(14分)读日本图回答:
(1)填出图中数字所代表的日本四大岛屿的名称.
①②
③④
(2)填出图中数字代表的与日本隔海相望的国家名称.
⑤⑥
(3)城市A是,该城市位于平原上.
(4)日本工业集中分布在和沿岸.请在图中用斜线大致标注一下.
(5)你能根据日本资源特点、海岸线状况、市场状况解析日本工业分布的特点吗?
22.(10分)读埃及图,完成下列问题
(1)填出图中代码所代表的大洲.
A B
(2)图中字母E代表运河,该运河联
通
C 海和
D 海.
(3)F代表的河流是,该河自南向
北
注入海,埃及人民称之为“母亲河”,
你能说明原因吗?
(4)埃及长绒棉的产量和出口量均居世界首位,其主要分布于沿岸,因为这里具备了适宜棉花生长的喜耗的自然条件.
23.(16分)读俄罗斯图,回答下列问题.
(1)填出图中代码所代表的河流名称
①②③
(2)图中④代表的湖泊是,
在世界淡水湖中深度居第位,拥有
淡水资源居世界第位.
(3)俄罗斯矿产资源丰富,下列矿产地
和矿产分别是:
⑤⑥⑦
(4)俄罗斯在波罗的海沿岸的重要海港是,图中数字代码是.俄罗斯在北冰洋沿岸的重要海港是,图中数字代码是,该港口终年不冻的原因是. (5)俄罗斯的运输业以为主。