法约尔的一般管理理论(一般管理十四条原则)
- 格式:doc
- 大小:142.00 KB
- 文档页数:12
【学习】法约尔组织管理理论5种要素,14项原则。
一、理论介绍:法约尔组织管理理论是亨利·法约尔(Henri Fayol)和马克思·韦伯(Max Weber)突出的理论。
法约尔是最早的一般管理理论家之一。
人们认为他是管理理论之父。
法约尔把企业的全部活动分为6种:技术活动、商业活动、财务活动、安全活动、会计活动、管理活动。
他把管理定义为实行计划、组织、指挥、协调和控制。
法约尔根据自己多年的工作经验提出了著名的14项管理原则:劳动分工、权利和责任、纪律、统一指挥、统一领导、个人利益服从集体利益、人员的报酬、集权、等级制度、秩序、公平、人员的稳定、首创精神、集体精神。
这些原则都与合作有密切的关系。
二、理论内容:(一)管理要素法约尔认为“管理的过程就是预测、计划、组织、指挥、协调、控制的过程”。
法约尔认为管理活动由5种要素构成,即计划、组织、协调、指挥、控制。
这是法约尔在管理学理论上最突出的贡献。
它奠定了管理学的基础,建立了管理学的主要框架。
1.计划就是探索未来,制订行动方案。
计划是法约尔着重强调的一个重要要素。
他认为制订计划需要组织中所有人的共同参与。
一个良好的计划应该具有统一性、连续性、灵活性、精确性4个特点。
法约尔还认识到了制订长期计划的重要性。
2.组织就是建立企业的物质和社会的双重结构。
包括有关组织体系、结构框架、活动内容与规章制度、职工的选拔、任用、奖惩、培训。
组织可以分为物质的和社会的组织。
法约尔还认为组织中的管理人员要具备健康的体魄、旺盛的精力、道德品质、教养、管理能力和一般业务知识这6种才能和条件。
成员的素质和首创精神决定了组织的效率。
对于职工的培训方面他主张注重管理培训,减少技术培训。
3.指挥简单说就是使员工发挥自身潜力的一种领导艺术。
法约尔主张在组织管理中采用参谋职能制而不是泰罗的职能工长制,这样可以确保对员工进行统一指挥。
法约尔认为指挥人员应具备8个条件:①对自己的手下人员有深入的了解;②淘汰不胜任的人;③制定约束企业和员工的合同;④树立榜样;⑤定期检查账目;⑥召集主要助手参加会议以便统一指挥和集中精力;⑦不要把精力浪费在细节琐事之中;⑧要使员工保持团结努力、勇于创新的工作精神。
法约尔14条管理原则
【最新版】
目录
1.法约尔与管理原则
2.法约尔的 14 条管理原则概述
3.工作分工原则
4.劳动分工与专业化
5.权力与责任相符原则
6.管理原则的灵活应用
7.总结
正文
法约尔 14 条管理原则
亨利·法约尔是一位管理思想家,他的一般管理理论包括五大职能:计划、组织、指挥、协调和控制。
法约尔认为,管理是一种普遍存在于各种组织中的功能,不仅限于工商企业,还包括政府和家庭等所有涉及人的管理活动。
他的 14 条管理原则是一组基本的和普遍的真理,适用于各种管理实践。
法约尔的 14 条管理原则中,最重要的是工作分工原则。
这一原则与亚当·斯密的劳动分工原则相一致,认为通过专业化可以提高劳动的效率。
劳动分工不仅适用于技术工作,而且也适用于管理工作。
然而,法约尔也指出劳动分工有一定的限度,不应超越这些限度。
另一个重要的原则是权力与责任相符原则。
权力和责任是互为因果的,凡有权力行使的地方,就有责任。
一个好的领导者需要有规定权力和个人权力的必要补充。
一般来说,人们追求权力,但却害怕承担责任。
法约尔认为,管理原则的应用需要考虑到各种不同和不断变化的情况,原则是灵活的,能够适用于每种需要。
他强调,管理实践是一门困难的艺术,需要根据具体情况灵活运用管理原则。
总之,法约尔的 14 条管理原则提供了一种普遍适用于各种组织的管理理论和实践指导。
法约尔一般管理理论的主要内容有哪些?1916年法约尔的《工业管理和一般管理》一书问世,这是法约尔管理理论的代表作。
法约尔的管理理论被称作管理过程理论。
其从四个方面阐述了管理理论。
1、企业职能不同于管理职能任何企业都有六种基本活动或职能(管理、资源配置、产品或服务实现、分析、测量、改进),管理活动是其中之一。
管理活动又有五种职能,即计划、组织、指挥、协调、控制。
企业里,基层人员的主要能力是具有企业特点的职业能力,而较高层的人员的主要能力是管理能力,而且随着地位的上升,管理越重要。
2、管理教育的必要性和可能性企业对管理知识的需要是普遍的,而单一技术教育适应不了企业的一般需要。
因此尽快建立管理理论,并在学校中进行管理教育,使管理教育能起到像技术教育那样的作用。
3、管理的十四条原则管理的十四条原则分工职权与职责纪律统一指挥统一领导个人利益服从集体利益个人报酬集中化等级链秩序公正任用期稳定首创精神集体精神4、管理要素管理这一活动是由五个管理职能组成的。
即计划、组织、指挥、协调、控制。
法约尔认为,计划是管理活动中一个重要的要素,预见和计划是管理所必须的,计划的依据应该是企业的资源,目前进行工作的性质和将来的趋向;并且还应考虑各级人员的意见。
他认为,一个良好的计划应具有统一性、连续性、灵活性、精确性等特点。
组织主要包括组织机构、人员配置、训练和参谋机构的建立等。
特别值得指出的是,在一个金字塔的等级系列中,指挥是管理人员的一种技巧,其目的就是为了整个企业的利益,从该单位全体人员中取得最大效果。
协调是为了各项活动和谐,以便更好的开展工作,并取得成功。
控制就是检验各项工作是否铜所制定的计划、发布的指示和确立的原则相符合,其目的是发现错误以便改正,并防止重犯。
综上所述,法约尔的贡献在于,对组织管理进行了系统地、独创的研究,特别是关于管理组织和管理过程的职能划分理论,对后来的管理理论研究具有深远影响,此外,他还是一位概括和阐述一般管理理论的先驱者,是伟大的管理教育家。
法约尔管理的14条原则一、引言法约尔管理的14条原则是管理学中的一项重要理论,由法约尔(Henri Fayol)在他的著作《工业与一般管理》中提出。
这些原则为组织和管理者提供了指导,帮助他们有效地管理组织和实现组织目标。
本文将全面、详细、完整地探讨法约尔管理的14条原则,深入分析每一条原则及其应用。
二、任务名称:法约尔管理的14条原则法约尔管理的14条原则包括:1. 分工与专业化;2. 权威与责任;3. 纪律与尊重;4. 统一的指挥;5. 统一的管理;6. 排除个人主义;7. 经济学原则;8. 稳定的员工队伍;9. 奖励与惩罚;10. 员工满意度;11. 积极的工作环境;12. 团队合作;13. 沟通与信息流动;14. 持续改进。
2.1 分工与专业化•分工可以提高工作效率,减少错误率。
•专业化使员工可以专注于自己擅长的领域,提高工作质量。
•合理的分工和专业化可以有效地提升组织绩效。
2.2 权威与责任•组织应建立明确的权威结构和责任制度。
•权威和责任的明确可以减少混乱和冲突,提高工作效率。
•领导者应充分发挥权威,同时也要承担相应的责任。
2.3 纪律与尊重•员工应遵守组织规章制度和纪律。
•组织应尊重员工,给予他们应有的权益和尊严。
•纪律和尊重相互依存,有助于建立良好的组织文化。
2.4 统一的指挥•组织中应建立统一的指挥系统,确保信息流通畅。
•统一的指挥可以避免决策不一致和重复劳动。
•领导者应根据组织目标制定明确的工作指导方针。
2.5 统一的管理•组织应采用统一的管理方法和标准。
•统一的管理可以提高工作效率和质量。
•运用科学管理的原则,确保组织正常运转。
2.6 排除个人主义•组织应倡导团队合作,摒弃个人主义。
•团队合作可以提高员工满意度和工作效率。
•组织应建立奖励机制,鼓励员工之间的合作与分享。
2.7 经济学原则•组织应以经济效益为导向,实现资源的最优配置。
•经济学原则可以帮助组织降低成本,提高利润。
简述法约尔管理的十四条基本原则一、引言法约尔管理的十四条基本原则是管理学中的重要理论,被广泛应用于企业管理实践中。
这些原则由美国工程师亨利·法约尔于20世纪初提出,是其在工业界和军队中长期实践和总结的经验之谈。
本文将对这十四条基本原则进行全面详细的介绍。
二、背景亨利·法约尔(Henry Fayol)是一位著名的管理学家和工程师,他在20世纪初提出了14条基本原则,成为现代管理学的重要组成部分。
这些原则是他通过多年的实践总结而来,并被广泛应用于企业管理实践中。
三、十四条基本原则1. 分工原则分工是指将任务分解为若干个小部分,使每个员工只需完成自己岗位上的任务。
这样可以提高效率和生产力,并减少员工之间的竞争。
2. 权责明确原则权责明确是指每个职位都应该有明确的职责和权力范围。
这样可以避免混淆和决策失误。
3. 统一命令原则统一命令是指每个员工只能接受一个上级的指挥,避免多个上级同时下达指令造成混乱。
4. 统一指挥原则统一指挥是指公司应该有一个总经理或总裁来统一管理和指挥全公司的工作。
5. 等级制度原则等级制度是指公司应该按照职位等级来组织员工,形成严密的等级关系。
6. 专业化原则专业化是指每个员工应该具备专业知识和技能,并在自己的领域内发挥最大的作用。
7. 首席人员原则首席人员是公司中最高层次的管理者,他们应该具备领导才能和决策能力,并对公司负有最终责任。
8. 联合行动原则联合行动是指公司中各部门之间应该协调配合,共同努力实现公司目标。
9. 稳定人员原则稳定人员是企业发展的基础,公司应尽可能保留优秀员工并提供稳定的职业发展机会。
10. 报告途径原则报告途径是指每个员工都应该有一个明确的上级,向其汇报自己的工作进展情况和问题。
11. 职业晋升原则职业晋升是员工在公司中发展的重要途径,公司应该根据员工的能力和表现来进行晋升。
12. 公正原则公正是公司管理中最重要的价值观之一,公司应该公正对待每个员工,并按照规定程序处理各种问题。
法约尔14条原则
法约尔 14 条原则是法国管理学家亨利·法约尔(Henri Fayol)提
出的一套管理原则,这些原则强调了组织和管理的基本原则,对现代
管理理论的发展产生了深远的影响。
以下是法约尔 14 条原则的详细解释:
1. 分工原则:将工作分解为不同的任务,并分配给专门的人员或
部门,以提高效率和专业性。
2. 权力与责任原则:权力与责任应该相互匹配,每个职位应该有
明确的权力和相应的责任。
3. 纪律原则:组织中的成员应该遵守纪律和规定,以确保组织的
正常运转。
4. 统一指挥原则:每个员工应该只接受一个上级的指挥,避免混
乱和冲突。
5. 统一领导原则:组织中的各个部门应该有一个统一的领导,以
确保整体目标的实现。
6. 个人利益服从整体利益原则:个人利益应该服从于组织的整体
利益,以实现共同的目标。
7. 人员的报酬原则:员工的报酬应该与他们的贡献和表现相匹配,以激励他们的积极性。
8. 集中原则:权力和决策应该集中在适当的层级,以确保效率和
控制。
9. 等级链原则:组织中的信息和命令应该通过正式的等级链传递,以确保沟通的准确性和效率。
10. 秩序原则:组织中的各项工作应该有明确的秩序和流程,以确保顺利进行。
11. 公平原则:管理决策应该基于公平和公正的原则,避免偏见和歧视。
12. 人员的稳定原则:组织应该尽量保持人员的稳定,以确保工作的连续性和经验的积累。
13. 首创精神原则:鼓励员工提出创新和改进的建议,以推动组织的发展和进步。
14. 团队精神原则:培养员工之间的合作和团队精神,以提高工作效率和凝聚力。
管理的14项一般原则
亨利﹒法约尔1841年出生于法国的一个资产阶级家庭,是十九世纪欧洲最具影响力的古典管理理论大师。
法约尔区别了经营和管理,认为这是两个不同的概念,管理包括在经营之中。
通过对企业全部活动的分析,将管理活动从经营职能(包括技术、商业、财务、安全和会计等五大职能)中提炼出来,成为经营的第六项职能。
他进一步得出了普遍意义上的管理定义,即“管理是普遍的一种单独活动,有自己的一套知识体系,有各种职能构成,是管理者通过完成各种职能来实现目标的一个过程。
”法约尔还分析了处于不同管理层次的管理者其各种能力的相对要求,随着企业由小到大,职位由低到高,管理能力在管理者几大必要能力中的相对重要性不断增加,而其他诸如技术、商业、财务、安全、会计等能力的重要性则会相对下降。
法约尔说:管理,就是实行计划、组织、指挥、协调和控制。
计划,就是探索未来,制定行动计划;组织,就是建立企业的物质和社会的双重结构;指挥,就是使其人员发挥作用;协调,就是连接、联合、调和所有的活动及力量;控制,就是注意是否一切都按已制定的规章和下达的命令进行。
为了使管理者能很好地履行各种管理职能,法约尔提出了管理的14项一般原则,现将其罗列如下:。
法约尔的一般管理理论14原则法约尔的一般管理理论是由法约尔于20世纪初提出的,他在研究和观察不同的组织和管理实践中总结出的一系列管理原则。
这些原则可以帮助管理者有效地组织和管理团队,提高工作效率和绩效。
以下是法约尔的一般管理理论的14个原则:1.专注于目标:明确企业的目标和愿景,以及如何达到目标。
管理者需要确保团队的目标与企业的目标一致。
2.协调一致性:确保各个部门或团队在行动和决策上保持一致,以达到更高的效率和绩效。
3.科学方法:采用科学的方法来管理和解决问题。
管理者应该基于数据和事实做出决策,而不是凭个人意识和经验。
4.描述性文件:制定详细的文件和记录,以便跟踪和评估工作的进展和绩效。
5.为每个人提供一个适当的位置:将每个员工安排在最适合他们技能和能力的职位上,以提高工作效率和满意度。
6.公平的薪酬:确保薪酬体系公平合理,能够激励员工付出更多努力。
7.人员流动:允许员工有机会在不同的岗位和部门之间流动,以提高员工的多样性和丰富度。
8.培训和发展:为员工提供培训和发展机会,以提高他们的能力和技能。
9.团队合作:鼓励员工之间的合作和团队合作,以共同实现目标。
10.鼓励倡导:鼓励员工提出新的想法和建议,并给予他们发展和实施这些想法的支持。
11.建立和谐的工作氛围:创造一个积极、相互尊重和支持的工作环境,以提高员工的满意度和忠诚度。
12.鼓励创新和改进:鼓励员工进行创新和改进,以提高工作流程和产品质量。
13.有效沟通:建立良好的沟通渠道,确保信息的准确流通。
14.关注员工的健康和福利:关注员工的身心健康,提供适当的福利和支持。
这些原则可以帮助管理者更好地组织和管理团队,提高工作效率和绩效。
通过遵循这些原则,管理者可以明确目标,协调一致性,采用科学方法,为每个人提供适当的职位,确保薪酬公平,培训和发展员工,鼓励合作和倡导,创造和谐的工作环境,鼓励创新和改进,促进有效沟通,并关注员工的健康和福利。
这些原则有助于建立一个良好的管理体系,提高团队绩效和员工满意度。
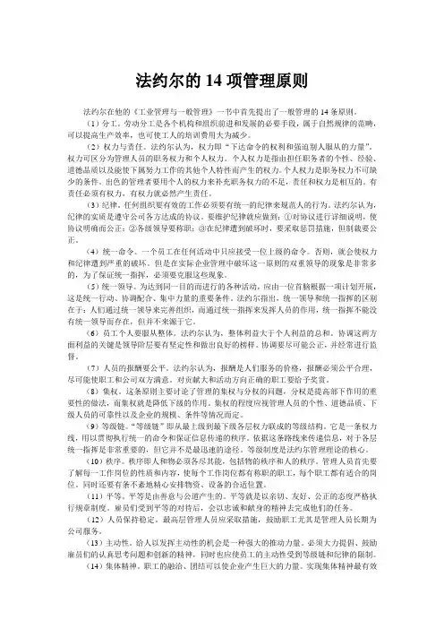
法约尔的14项管理原则法约尔在他的《工业管理与一般管理》一书中首先提出了一般管理的14条原则。
(1)分工。
劳动分工是各个机构和组织前进和发展的必要手段,属于自然规律的范畴,可以提高生产效率,也可使工人的培训费用大为减少。
(2)权力与责任。
法约尔认为,权力即“下达命令的权利和强迫别人服从的力量”。
权力可区分为管理人员的职务权力和个人权力。
个人权力是指由担任职务者的个性、经验、道德品质以及能使下属努力工作的其他个人特性而产生的权力。
个人权力是职务权力不可缺少的条件。
出色的管理者要用个人的权力来补充职务权力的不足,责任和权力是相互的。
有责任必须有权力,有权力就必然产生责任。
(3)纪律。
任何组织要有效的工作必须要有统一的纪律来规范人的行为。
法约尔认为,纪律的实质是遵守公司各方达成的协议。
要维护纪律就应做到:①对协议进行详细说明,使协议明确而公正;②各级领导要称职;③在纪律遭到破坏时,要采取惩罚措施,但制裁要公正。
(4)统一命令。
一个员工在任何活动中只应接受一位上级的命令。
否则,就会使权力和纪律遭到严重的破坏。
但是在实际企业管理中破坏这一原则的双重领导的现象是非常多的,为了保证统一指挥,必须要克服这些现象。
(5)统一领导。
为达到同一目的而进行的各种活动,应由一位首脑根据一项计划开展,这是统一行动、协调配合、集中力量的重要条件。
法约尔指出,统一领导和统一指挥的区别在于:人们通过统一领导来完善组织,而通过统一指挥来发挥人员的作用,统一指挥不能没有统一领导而存在,但并不来源于它。
(6)员工个人要服从整体。
法约尔认为,整体利益大于个人利益的总和。
协调这两方面利益的关键是领导阶层要有坚定性和做出良好的榜样。
协调要尽可能公正,并经常进行监督。
(7)人员的报酬要公平。
法约尔认为,报酬是人们服务的价格,报酬必须公平合理,尽可能使职工和公司双方满意。
对贡献大和活动方向正确的职工要给予奖赏。
(8)集权。
这条原则主要讨论了管理的集权与分权的问题,分权是提高部下作用的重要性的做法,而集权就是降低下级的作用。
法约尔(Henri Fayol)是法国管理学家,他于1916年发表了他的管理学理论著作《工业与通用管理》(General and Industrial Management),提出了14条管理原则,这些原则至今仍然被广泛应用于管理实践中。
本文将对法约尔提出的14条管理原则进行详细的介绍和解读。
一、分工原则1. 定义:按照工作性质和人员能力的不同,将工作分成若干部分,由不同的人来完成。
2. 意义:分工可以提高工作效率,减少对员工的技能要求,使工作专业化,避免因人员调动而导致的生产中断。
二、权威与责任原则1. 定义:上级对下级的指导和监督,下级对上级的服从和报告。
2. 意义:权威与责任原则可以确立组织内的指挥系统和责任体系,有利于保持组织的秩序和稳定。
三、纪律原则1. 定义:员工应该服从、尊重组织的规章制度和管理者的指挥,保持纪律性。
2. 意义:纪律原则有利于提高员工的工作效率,保证组织内部的秩序和和谐。
四、统一指挥原则1. 定义:一个组织应该只有一个管理者对下属进行指挥。
2. 意义:统一指挥原则有利于避免对下属命令的混乱,为组织的管理和决策提供了明确的指引。
五、统一采购原则1. 定义:为了降低成本,提高效率,组织应该合理地统一采购。
2. 意义:统一采购原则有利于规范组织内部采购活动,避免资源浪费和重复投入。
六、个人利益服从集体利益原则1. 定义:个人的利益应该服从组织的整体利益。
2. 意义:个人利益服从集体利益原则有助于凝聚员工的团队意识,提高组织的集体执行力。
七、薪酬公平原则1. 定义:员工的薪酬应该公平、合理,与其贡献成正比。
2. 意义:薪酬公平原则有助于激励员工的工作积极性,提高组织内部的和谐氛围。
八、稳定人员工作时间原则1. 定义:稳定的工作时间有利于提高员工的工作效率和积极性。
2. 意义:稳定人员工作时间原则有助于减少员工的过度疲劳,提高工作质量和生产力。
九、集团的智慧利用原则1. 定义:组织应该充分利用所有员工的智慧和创造力。
法约尔的一般管理理论在一般的行政管理理论中,法约尔做出了重大的贡献。
法约尔提出了管理的五大职能:计划、组织、指导、协调和控制,并对每一个职能都进行了相应的分析和讨论。
此外,法约尔根据自己的工作经验,提出了管理的十四条原则,分别是劳动分工、权力与责任、纪律、统一命令、统一指挥、个人利益服从集体利益、人员的报酬、集中、等级制度、秩序、公平、人员的稳定、首创精神、人员的团结,法约尔的十四项管理原则之间不是独立存在的,而是既相互联系又相互制约。
他对企业的人力资源和生产资料等做出了有序安排,对现代企业有很重要的借鉴作用。
十四项原则首先是劳动分工。
劳动分工是指将工作分解为简单的程序化的和清晰定义的任务。
它是十四项原则的基础,其结果是引起组织结构的变化。
在劳动分工之前,工人做的工作是一系列的任务,既有自己熟练地工序,也有自己不熟悉的任务,整体工作效率低下,做出的产品质量也不可靠。
而进行劳动分工,每人做的任务都是自己熟悉的,比较熟练的,因此出错的概率小,产品的质量也能得到保障,工作效率也提升很多。
纪律。
无规矩不成方圆,一个企业必须要有纪律来约束员工和企业主,才能使企业稳定、正常的运行。
就像一个学校,如果没有规章制度,那么学校将会是一个唾沫横飞、你追我赶、到处出现滋生闹事的无赖群体。
在企业中,要有纪律管理员工的正常工作,尽量使企业不要出现一些损害企业形象的行为。
个体利益服从集体利益。
法约尔认为,在一个企业里,一个人或一些人的利益不能置于企业利益之上,一个家庭的利益应先于其中一个成员的利益,国家利益高于一个公民或一些公民的利益。
我觉得,个人利益和集体利益应该是一个统一体,不能纯粹的说个人利益服从整体利益。
应该是个人服从整体利益的基础上,集体应该给个人提供一个舞台尽量满足个人利益的要求。
如果说,企业主要求工作的个人时时为企业着想,工作时必须尽最大的努力去做,工人必须以企业为中心,服从企业的安排,而不给予工人合理的报酬,而我想这种个体利益服从集体的利益就不能被大家认可。
法约尔的14项管理原则法约尔在他的《工业管理与一般管理》一书中首先提出了一般管理的14条原则。
(1)分工。
劳动分工是各个机构和组织前进和发展的必要手段,属于自然规律的范畴,可以提高生产效率,也可使工人的培训费用大为减少。
(2)权力与责任。
法约尔认为,权力即“下达命令的权利和强迫别人服从的力量”。
权力可区分为管理人员的职务权力和个人权力。
个人权力是指由担任职务者的个性、经验、道德品质以及能使下属努力工作的其他个人特性而产生的权力。
个人权力是职务权力不可缺少的条件。
出色的管理者要用个人的权力来补充职务权力的不足,责任和权力是相互的。
有责任必须有权力,有权力就必然产生责任。
(3)纪律。
任何组织要有效的工作必须要有统一的纪律来规范人的行为。
法约尔认为,纪律的实质是遵守公司各方达成的协议。
要维护纪律就应做到:①对协议进行详细说明,使协议明确而公正;②各级领导要称职;③在纪律遭到破坏时,要采取惩罚措施,但制裁要公正。
(4)统一命令。
一个员工在任何活动中只应接受一位上级的命令。
否则,就会使权力和纪律遭到严重的破坏。
但是在实际企业管理中破坏这一原则的双重领导的现象是非常多的,为了保证统一指挥,必须要克服这些现象。
(5)统一领导。
为达到同一目的而进行的各种活动,应由一位首脑根据一项计划开展,这是统一行动、协调配合、集中力量的重要条件。
法约尔指出,统一领导和统一指挥的区别在于:人们通过统一领导来完善组织,而通过统一指挥来发挥人员的作用,统一指挥不能没有统一领导而存在,但并不来源于它。
(6)员工个人要服从整体。
法约尔认为,整体利益大于个人利益的总和。
协调这两方面利益的关键是领导阶层要有坚定性和做出良好的榜样。
协调要尽可能公正,并经常进行监督。
(7)人员的报酬要公平。
法约尔认为,报酬是人们服务的价格,报酬必须公平合理,尽可能使职工和公司双方满意。
对贡献大和活动方向正确的职工要给予奖赏。
(8)集权。
这条原则主要讨论了管理的集权与分权的问题,分权是提高部下作用的重要性的做法,而集权就是降低下级的作用。
法约尔的一般行政管理理论法约尔(Fayol)是管理学伟大的先驱者之一,他的管理理论在20世纪初期对管理学的发展有着重大影响。
他的管理理论强调管理者的职能、管理过程和管理原则,被认为是一般行政管理理论的基石。
本文将就法约尔的一般行政管理理论进行深入的探讨。
一、法约尔的管理理论1、管理者职能法约尔认为管理者的职能主要包括:规划、组织、指挥、协调和控制。
他将管理者的职能分类为技术职能、商业职能、财务职能、安全职能和会计职能。
这些职能构成了管理者的全面职能。
2、管理过程法约尔将管理过程分为:计划、组织、指挥、协调和控制。
他认为这些环节组成了管理过程的核心。
在实际管理中,管理者需要不断地进行这些环节的循环操作,以实现组织的目标。
3、管理原则法约尔提出了14条管理原则,包括分工、权威与责任、纪律、统一指挥、统一意志、个人利益服从于全体利益、报酬、中心化和分权、等级制度、秩序、公平、稳定职员的术语、职员个人的倾向融入于整体利益。
这些管理原则被认为是公认的管理法则,对管理实践有着指导作用。
二、法约尔的一般行政管理理论的贡献1、对管理理论的系统化法约尔对管理理论进行了系统化的整理,提出了管理者的职能、管理过程和管理原则,形成了一套完整的管理理论体系。
这为后来的管理理论研究提供了重要的基础。
2、对管理实践的指导作用法约尔的管理理论对管理实践有着重要的指导作用。
它提出了一套规范化的管理方法,帮助管理者更好地进行管理行为。
这对组织的运转和发展具有深远的影响。
3、对管理学发展的推动作用法约尔的管理理论为管理学的发展做出了重要贡献。
它为后来的管理理论研究提供了借鉴和承续的基础,推动了管理学的不断进步和发展。
三、法约尔的一般行政管理理论的局限性1、理论体系不够系统化法约尔的一般行政管理理论虽然对管理理论进行了系统化的整理,但在某些方面还存在不足,比如对人力资源管理、企业文化建设等方面的理论体系不够完善。
2、脱离当代管理环境法约尔的一般行政管理理论是在20世纪初提出的,它在当今管理环境下可能存在一定的脱节性。
法约尔的一般管理理论法约尔的一般管理理论,也被称为一般管理十四条原则,是经济学家亨利·法约尔在20世纪初提出的一套管理理论,旨在帮助企业家实现高效的管理和组织。
这些原则包括了组织的目标、管理者的角色和责任、员工的激励与发展等方面,对于企业的成功和发展起到了重要的指导和推动作用。
第一条原则:明确企业目标法约尔认为,企业的成功与否取决于它的目标是否清晰明确。
企业应该制定明确的目标,并将之传达给全体员工,以促使员工为之努力工作。
第二条原则:形成和谐的工作环境法约尔认为,一个和谐的工作环境对于员工的积极性和工作效率至关重要。
管理者应该关注员工的工作环境,为他们提供良好的工作条件和合理的福利待遇。
第三条原则:合理分配工作与权力法约尔认为,一个良好的管理体系应确保工作和权力的合理分配。
管理者应根据员工的能力和经验,分配合适的工作与权力,以达到最高效的工作绩效。
第四条原则:鼓励员工个人发展法约尔认为,企业的成功离不开员工个人的发展。
管理者应该帮助员工发现和发展自己的长处,并提供培训和成长机会,以激励员工不断学习和进步。
第五条原则:激励员工积极工作法约尔认为,激励机制能够提高员工的工作积极性和工作效率。
管理者应设计合理的激励制度,包括薪酬激励、晋升机会、奖励制度等,以激发员工的工作激情。
第六条原则:鼓励员工参与决策法约尔认为,员工对于企业的决策具有重要的参与价值。
管理者应鼓励员工参与决策过程,提供反馈和建议,以促使员工更加积极地参与工作。
第七条原则:建立良好的沟通机制法约尔认为,良好的沟通是一个成功的组织所必需的。
管理者应建立良好的沟通机制,包括定期开会、组织活动等,以促进员工之间的信息交流和沟通。
第八条原则:建立公正的奖惩制度法约尔认为,公正的奖惩制度对于维护组织的秩序和公平至关重要。
管理者应建立公正的奖惩制度,并确保其执行的公平和透明。
第九条原则:重视团队合作法约尔认为,团队合作是一个成功的组织所必需的。
法约尔的一般管理理论,是现代经营管理之父--亨利·法约尔在他最重要的代表作《工业管理和一般管理》(1916年出版)中阐述的管理理论。
一般管理理论的简介亨利·法约尔(Henri Fayol,1841~1925),法国人,早期就参与企业的管理工作,并长期担任企业高级领导职务。
泰勒的研究是从“车床前的工人”开始,重点内容是企业内部具体工作的效率。
法约尔的研究则是从“办公桌前的总经理”出发的,以企业整体作为研究对象。
他认为,管理理论是“指有关管理的、得到普遍承认的理论,是经过普遍经验检验并得到论证的一套有关原则、标准、方法、程序等内容的完整体系”;有关管理的理论和方法不仅适用于公私企业,也适用于军政机关和社会团体。
这正是其一般管理理论的基石。
法约尔的一般管理理论是西方古典管理思想的重要代表,后来成为管理过程学派的理论基础(该学派将法约尔尊奉为开山祖师),也是以后各种管理理论和管理实践的重要依据,对管理理论的发展和企业管理的历程均有着深刻的影响。
管理之所以能够走进大学讲堂,全赖于法约尔的卓越贡献。
一般管理思想的系统性和理论性强,对管理五大职能的分析为管理科学提供了一套科学的理论构架,来源于长期实践经验的管理原则给实际管理人员巨大的帮助,其中某些原则甚至以“公理”的形式为人们接受和使用。
因此,继泰勒的科学管理理论之后,一般管理也被誉为管理史上的第二座丰碑。
[编辑]一般管理理论的思想精要[编辑]一、区别经营和管理法约尔区别了经营和管理,他认为这是两个不同的概念,管理包括在经营之中。
通过对企业全部活动的分析,法约尔将管理活动从经营职能中提炼处理,成为经营的6项职能,即企业的全部活动可以分为以下6种:•(1)技术活动(生产、制造、加工)。
•(2)商业活动(购买、销售、交换)。
•(3)财务活动(筹集和最适当地利用资本)。
•(4)安全活动(保护财产和人员)。
•(5)会计活动(财产清点、资产负债表、成本、统计等)。
•(6)管理活动(计划、组织、指挥、协调和控制)。
不论企业大还是小、复杂还是简单,这6种活动(或者说基本职能)总是存在的。
这些职能并不是相互割裂的,法约尔指出,它们之间实际上相互联系、相互配合,共同组成一个有机系统来完成企业生存与发展的目的。
技术活动指生产方面的系列活动,有生产、制造和加工3种具体活动;商业活动指流通方面的系列活动,比如购买、销售等;财务活动考虑的是如何积累资本和利用资本,实现最少投资最大产出;安全活动要求确保财产安全和企业员工的人身安全;会计活动包括清理财产、计算成本等方面的活动;管理活动包括计划、组织、协调等方面的活动。
由于上述6种职能都需要具有相关方面的才能,而企业员工作为各个职能的具体执行者,则必须具备这些能力才能胜任上述职能。
法约尔先将企业的共性摆出来,然后指出前5种活动都不负责制定企业的总经营计划,不负责组织,不负责协调各方面的力量和行动,而这些至关重要的职能应属于管理。
因此,法约尔定义管理就是实行计划、组织、指挥、协调和控制(plan、organize、command、coordinate、control)。
今天,我们将其简述为计划、组织、领导和控制(plan、organize、lead、control)。
[编辑]二、倡导管理教育法约尔认为管理能力可以通过教育来获得,“缺少管理教育”是由于“没有管理理论”,每一个管理者都按照他自己的方法、原则和个人的经验行事,但是谁也不曾设法使那些被人们接受的规则和经验变成普遍的管理理论。
[编辑]三、管理的职能法约尔指出:“管理,就是实行计划、组织、指挥、协调和控制;计划,就是探索未来、制定行动计划;组织,就是建立企业的物质和社会的双重结构;指挥,就是使其人员发挥作用;协调,就是连接、联合、调和所有的活动及力量;控制,就是注意是否一切都按已制定的规章和下达的命令进行。
”[编辑]1.计划法约尔强调“管理应当预见未来”。
他认为,如果说预见性不是管理的全部的话,至少也是其中一个基本的部分。
计划工作表现的场合有许多,并且有不同的方法。
它的主要表现、明显标志和最有效的工具就是行动计划。
行动计划既反映出了所要达到的结果,又指出了所遵循的行动路线、通过的阶段和所使用的手段。
拟订行动计划的依据是:•(1)企业的资源,如厂房、工具、原料、资本、人员、生产能力、销售渠道、公众关系等。
•(2)目前正在进行的工作的性质和重要性。
•(3)企业的未来发展趋势,它部分地取决于技术的、商业的、财政的及其他的条件。
这些条件都在变化,所以计划是每个企业最重要、也是最困难的工作之一。
它涉及所有的部门和所有的活动——特别是管理活动。
在制定计划时,要考虑到下级管理人员以至一般工人的意见,这样才能使所有的资源不致被遗漏,从而有利于企业的发展。
法约尔的这种想法事实上是以后盛行的“参与管理”思想的萌芽。
法约尔还认为一个好计划应具有以下特点:•统一性,每项计划不仅有总体计划还有具体的计划。
•连续性,不仅有长期的计划还有短期的计划。
•灵活性,能应付意外事件的发生。
•精确性,应尽量使计划具有客观性,不带主观的臆测。
制定长期计划是非常重要的,这是法约尔对当时管理思想的一个比较大的贡献。
[编辑]2.组织法约尔指出好的计划需要有好的组织。
组织是对企业计划执行的分工。
组织一个企业就是为企业的经营提供所有必要的原料、设备、资本、人员。
组织大体可以分为物质组织和社会组织两大部分。
在配备了必要的物质资源以后,人员或社会组织就应该能够完成它的6项基本职能,即进行企业所有的经营活动。
法约尔认为,社会组织应完成以下管理任务:•(1)注意行动计划是否深思熟虑地准备并坚决地执行了。
•(2)注意社会组织和物质组织是否与企业的目标、资源和需要相适合。
•(3)建立一元化的、有能力的坚强领导。
•(4)协调力量,配合行动。
•(5)做出清楚、明确、准确的决策。
•(6)有效地配备和安排人员;每一个部门都应该由一个有能力的、积极的人来领导,每一个人都应该在他能够最好地发挥作用的职位上。
•(7)明确地规定职责。
•(8)鼓励首创精神与责任感。
•(9)对员工所做的工作给以公平而合适的报酬。
•(10)对过失与错误施加惩罚。
•(11)使大家遵守纪律。
•(12)注意使个人利益服从集体利益。
•(13)特别注意指挥的统一。
•(14)注意物品秩序与社会秩序。
•(15)进行全面控制。
•(16)与规章过多、官僚主义、形式主义、文牍主义等弊端做斗争。
[编辑]3.指挥指挥是一种以某些工人品质和对管理一般原则的了解为基础的艺术。
法约尔要求指挥人员要做到:•(1)透彻了解自己的手下人员。
领导者至少要做到了解他的直接部下,明白对每个人可寄予什么期望,给予多大信任。
•(2)淘汰没有工作能力的人。
领导是整体利益的裁决者与负责者,只有整体利益迫使他及时地执行这项措施。
•(3)十分通晓约束企业和雇员的协议。
在各项工作中,领导者起双重作用:在职工面前,他起到维持企业利益的作用;在厂主面前,他起到维护职工利益的作用。
•(4)做好榜样。
领导做出榜样,是使职工对领导者的管理心悦诚服的最有效的方法之一。
•(5)对组织的账目定期进行检查,并使用概括的图表来促进这项工作。
•(6)召开会议。
把主要的助手召集起来,参加酝酿统一领导和集中力量搞好工作的会议。
•(7)不要在工作的细节上花费精力,在工作细节上耗费大量时间是一个大企业领导的严重缺点,领导者不应因关心小事情而忽视了重大的事情,工作组织得好,就能使领导者做到这一点。
[编辑]4.协调协调就是使企业的一切工作都要和谐地配合,以便于企业经营的顺利进行,并且有利于企业取得成功。
法约尔说:“协调就是指企业的一切都要和谐地配合,这样做的目的就是使企业的工作能够顺利地进行,并有利于企业获取成功。
协调的另一种功能就是使职能的社会组织机构和物质设备机构之间保存一定的比例。
这个比例是每个机构高效、保质保量完成任务的保证……总之,协调的目的是为了事情和行为都有一个合适的比例。
”法约尔还提出了关于判断企业需要进行协调工作的依据:•(1)各部门不了解而且也不想了解其他部门,各部门在进行工作时好像它本身就是工作的目的和理由,不革新整个企业,也不关心毗邻的部门。
•(2)在一个部门内部,各部门、各科室之间,与各不同部门之间一样存在着一堵墙,互不通气,各自最关心的就是使自己的职责置于公文、命令和通告的保护之下。
•(3)谁也不考虑企业整体利益,企业里没有勇于创新的精神和忘我的工作精神。
法约尔认为,解决这一问题的最好方法就是部门领导每周的例会。
召开例会的目的是根据企业工作进展情况讲明企业发展方向,明确各部门之间应有的协作,利用领导们出席会议的机会来解决共同关心的各种问题。
通常,例会不涉及制定企业的行动计划,会议要有利于领导们根据事态发展情况来完成这个计划,每次会议只涉及一个短期内的活动,一般是一段时间,在这一周内,要保证各部门之间行动协调一致。
部门领导会议是协调工作不可或缺的方法。
如果没有它,那么任务完成得不好的可能性就大,有了它并不是正常工作的绝对保证,还需要领导懂得很好使用这一方法,能够使用各种工作方法是一种艺术,是管理人员应该具有的才能之一。
[编辑]5.控制控制就是要证实一下是否各项工作都与已定计划相符合,是否与下达的指标及已定规则相符合。
法约尔认为,控制的目的在于指出工作中的缺点和错误,以便纠正并避免重犯。
对物、对人、对计划都可以进行控制。
从管理的角度来看,应确保企业有计划并且确实执行,而且更要及时地加以修正。
当某些控制工作显得太多、太复杂、涉及面太大,不易由部门的一般人员来承担时,就应该让一些专业人员来做,即设专门的检查员、监督员或专门的监督机构。
最好做到不管对什么工作都能够回答以下问题:“怎样进行控制呢?”由于控制作用于各种性质的工作和各级工作人员,所以控制有许多不同的方法,像管理的预测、组织指挥和协调一样,控制这一要素在执行时总是需要有持久的专心工作精神和较高的艺术。
[编辑]四、管理的一般原则为了使管理者能很好地履行各种管理职能,法约尔提出了管理的14项一般原则。
1.劳动分工原则法约尔认为,劳动分工属于自然规律。
劳动分工不只适用于技术工作,而且也适用于管理工作。
应该通过分工来提高管理工作的效率。
但是,法约尔又认为:“劳动分工有一定的限度,经验与尺度感告诉我们不应超越这些限度。
”2.权力与责任原则有权力的地方,就有责任。
责任是权力的孪生物,是权力的当然结果和必要补充。
这就是著名的权力与责任相符的原则。
法约尔认为,要贯彻权力与责任相符的原则,就应该有有效地奖励和惩罚制度,即“应该鼓励有益的行动而制止与其相反行动”。
实际上,这就是现在我们讲的权、责、利相结合的原则。
3.纪律原则法约尔认为纪律应包括两个方面,即企业与下属人员之间的协定和人们对这个协定的态度及其对协定遵守的情况。