全套监理签字规范用语
- 格式:docx
- 大小:22.89 KB
- 文档页数:7
监理签字规范用语大全一、施工质量验收技术资料通用表1、“开工报告”审查意见填写:施工准备工作完成,同意开工。
2、“工程项目施工企业主要管理人员名单”审查意见填写:同意资格审查。
3、“施工组织设计(施工方案)报批表”监理单位审查意见填写:经审查该施工组织设计符合有关规范标准和图纸及合同要求,同意按此施工组织设计实施。
4、“施工技术交底记录”监理单位检查结论填写:符合要求。
5、“新材料、新工艺、新技术、新设备应用申报审批表”审查意见填写:同意。
6、“隐蔽工程验收记录”监理单位验收结论填写:同意隐蔽,进入下道工序。
7、“工程报验单”监理单位意见填写:符合设计要求和规范规定,验收合格。
8、“工程竣工验收报验单”监理单位意见填写:经预验收,本工程符合我国现行法律、法规、设计文件和有关质量验收规范、标准及施工合同要求。
本工程预验收合格。
9、“主要设备开箱检验记录”核查结论填:同意施工单位检验结果。
10、“分项、分部(子分部)工程通过验收各方会签表”结论填写:各子分部工程均符合施工质量验收规范要求;质量控制资料及安全和功能检验(检测)报告齐全,合格;观感质量好。
11、“单位(子单位)工程竣工验收参加各方对工程质量的评价书”结论填写:单位工程竣工验收合格。
12、“××工程观感质量检查记录”核查结论填写:同意施工单位检查结果,验收合格。
13、“施工现场质量管理检查记录”核查结论填写:经核查,上述项目符合要求。
14、“××分项工程质量验收记录”监理单位验收结论栏填写:合格。
验收结论栏填写:同意施工单位检查结论,验收合格。
15、“子分部工程质量验收记录”分项工程名称栏验收意见填写:各子分部工程验收合格;质量控制资料栏填验收意见填写:各子分部工程质量控制资料齐全;安全和功能检验报告栏填写:同意施工单位评定;观感质量验收栏填写:同意施工单位评定;监理单位栏填写:各子分部工程均符合规范要求,质量控制资料及安全和功能检验(检测)报告齐全,合格,观感质量良好,同意施工单位评定结果,验收合格。
监理签字审批意见一、工程开工/复工报审表1、工程开工报审表审批意见:经审查,本工程已具备施工合同约定的开工条件,各项准备工作充分,相关报审资料齐全、完整,符合开工要求。
现同意工程于XX年XX月XX日正式开工。
2、复工报审表审批意见:经审查,承包单位已按照工程暂停令要求,采取了针对性的整改措施,停工因素已全部消除,相关证明文件齐全、有效。
现同意工程于XX年XX月XX日复工。
二、施工组织设计/方案报审表1、施工组织设计报审表审批意见:经审查,该施工组织设计内容完整,审批手续齐全,技术措施得当可行,能够满足工程需要。
同意用于指导本工程施工。
2、施工方案报审表审批意见:该施工方案经过认真审查,认为其技术措施合理、可行,能够满足施工要求。
同意按此方案实施。
三、材料/构配件/设备报验表1、材料报验表审批意见:经检验,本批材料质量合格,数量准确,符合设计要求和相关标准。
同意用于本工程。
2、构配件报验表审批意见:本批构配件经检验合格,尺寸精度满足要求,符合设计和使用要求。
同意用于本工程。
四、分包单位资质报审表分包单位资质报审表审批意见:经审查,该分包单位资质齐全,符合相关法律法规和本工程要求。
同意其参与本工程施工。
五、进度计划报审表进度计划报审表审批意见:经审查,该进度计划安排合理,符合工程实际和施工合同要求。
同意按此计划实施,并请施工单位确保按计划推进。
六、工程款支付申请表工程款支付申请表审批意见:根据合同约定和工程进度情况,同意支付本期工程款。
请施工单位按照相关规定办理款项领取手续。
七、工程变更报审表工程变更报审表审批意见:经审查,该工程变更申请内容明确,变更理由充分,符合设计要求和施工实际情况。
同意实施该变更,请施工单位按照变更后的内容进行施工。
八、质量事故处理报告质量事故处理报告审批意见:经核查,该质量事故已得到妥善处理,处理措施得当,符合相关标准和规范。
同意事故处理结果,请施工单位加强后续质量控制,防止类似事故再次发生。
监理工程师必须知道的签字规范用语大全,非常实用!展开全文给大家整理了很多监理行业的职场干货,比如:工作内容指导手册、监理资料作业指导、专业术语、监理通知单的规范填写方法、监理公文的写法、施工日志和安全日志的规范写法等等,错过的小伙伴可以翻看往期的推文哦!那么,今天,同样给大家带来了非常实用的干货,各位小伙伴记得收藏起来!监理签字用语规范大全一、施工质量验收技术资料通用表1、“开工报告”审查意见填写:施工准备工作完成,同意开工。
2、“工程项目施工企业主要管理人员名单”审查意见填写:同意资格审查。
3、“施工组织设计(施工方案)报批表”监理单位审查意见填写:经审查该施工组织设计符合有关规范标准和图纸及合同要求,同意按此施工组织设计实施。
4、“施工技术交底记录”监理单位检查结论填写:符合要求。
5、“新材料、新工艺、新技术、新设备应用申报审批表”审查意见填写:同意。
6、“隐蔽工程验收记录”监理单位验收结论填写:同意隐蔽,进入下道工序。
7、“工程报验单”监理单位意见填写:符合设计要求和规范规定,验收合格。
8、“工程竣工验收报验单”监理单位意见填写:经预验收,本工程符合我国现行法律、法规、设计文件和有关质量验收规范、标准及施工合同要求。
本工程预验收合格。
9、“主要设备开箱检验记录”核查结论填:同意施工单位检验结果。
10、“分项、分部(子分部)工程通过验收各方会签表”结论填写:各子分部工程均符合施工质量验收规范要求;质量控制资料及安全和功能检验(检测)报告齐全,合格;观感质量好。
11、“单位(子单位)工程竣工验收参加各方对工程质量的评价书”结论填写:单位工程竣工验收合格。
12、“××工程观感质量检查记录”核查结论填写:同意施工单位检查结果,验收合格。
13、“施工现场质量管理检查记录”核查结论填写:经核查,上述项目符合要求。
14、“××分项工程质量验收记录”监理单位验收结论栏填写:合格。
监理签字⽤语⼤全史上最全【侃侃⼯程】本⽂来源:建设⼯程联盟、⽹络如有侵权请联系删除⼆、监理签字指南⼀、监理⼈员签字的意义监理⼈员的签字有着丰富的内容和意义。
监理⼈员要签好字,⾸先必须清楚地明确个⼈的职责和⼯作内容,必须充分掌握⼯作的要点和关键,适宜地提出意见、建议或决定,对⼯程施⼯过程中产⽣的记录进⾏全⾯、客观、准确、适宜的评价,以使建设各⽅及上级部门通过监理⼈员签字认可的记录全⾯了解建设项⽬的情况,对建设项⽬做出合乎实际的评价。
因此监理⼈员的签字⾮常重要。
监理⼈员的签字,与其个⼈的职责和⼯作内容有关,也和具体的记录要求有关。
为了指导监理⼈员正确地签好字,特编制本指南。
⼆、监理⼈员签字指南1、核实情况类●分项⼯程开⼯申请批复单(监理员核实情况) 要求监理员核实已经进场的劳动⼒、机械设备、材料、⽔电供应情况、场地准备情况等,以证明承包⼈现场已具备分项⼯程开⼯的实际条件。
对这类情况的核实,监理员应按照承包⼈分项⼯程开⼯申请批复单提供的数据到现场逐项核实,在核实的基础上签署意见。
建议使⽤这样的签字:我已对承包⼈分项⼯程开⼯申请批复单附件所列的劳动⼒、机械设备、材料、⽔电供应情况、场地准备情况等进⾏了现场核实,核实结果证实开⼯报告中提交的XX情况与实际情况完全相符(或完全不相符合,或者说明哪些情况相符、哪些情况不相符)。
●核实承包⼈索赔基础资料 建议使⽤这样的签字:我已对XX记录表提供的记录进⾏了现场核实,结果与XX记录表相符(或不相符)。
2、证明情况类●证明施⼯放样情况 监理员应该对施⼯放样报验单提供的记录进⾏证实,以供测量专业监理⼯程师判断。
这项⼯作的作⽤主要是证明承包⼈是不是完成了相关的施⼯放样⼯作,采⽤的⽅法和取得的数据是否属实,有没有编造的情况等。
建议使⽤这样的签字:我证实承包⼈确已完成了XX⼯程的施⼯放样⼯作,采⽤的施⼯放样⽅法及取得的放样数据真实有效。
●证明分项⼯程的检验情况 承包⼈按照规范要求对分项⼯程进⾏系统的⾃检,在⾃检合格的基础上向监理⼯程师提出检验申请。
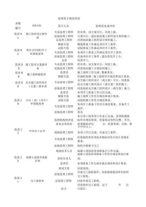
表格表格名称编号监表 0施工组织设计报审1表监表 0项目(合同段)开工2申请批复单监表 0施工技术方案报审5表监表 0施工放样报验单6监表 0安全施工组织设计8(方案)报审表监表 1分项(部)工程开工0申请批复单监理签字规范用语签字人员监理意见或评语专业监理工程师经审查,该方案可行,同意上报。
驻地监理工程师方案可行,建议按此施工组织设计组织施工。
总监理工程师同意按此施工组织设计组织施工。
测量专监测量准备工作满足项目开工条件。
试验专监试验准备工作满足项目开工条件。
专业监理工程师各项开工准备工作满足项目开工条件。
驻地监理工程师具备项目开工条件 , 建议签发开工令。
总监同意开工。
专业监理工程师经审查,该方案可行,同意上报。
驻地监理工程师同意按此施工方案组织施工。
监理员施工放样工作完成 , 数据真实。
测量专监经抽检复测 , 施工放样符合规范和设计要求。
专业监理工程师安全施工组织设计(或方案)可行,同意按此安全施工组织设计(或方案)组织施工。
驻地监理工程师同意按此安全施工组织设计(或方案)施工。
监理员各项开工准备工作已经完成。
测量专监施工放样工作符合规范和设计要求。
试验专监试验检测工作符合规范要求。
专业监理工程师各项开工准备工作符合规范要求,具备开工条件。
驻地监理工程师签名本分项工程各项工作业已完成,各项检测指监理机构的评述标符合规范要求。
质量保证资料完整、齐全,意见及其结论监理抽检评定分,质量等级:合格。
准予中间交工。
监表 1 2中间交工证书现场监理工程师各项工序已完成,具备交工条件。
专业监理工程师经复核检查各项技术指标均符合设计及规范要求。
驻地监理工程师验收合格准予交工现场技术人员混凝土浇筑前各项准备已工作完成。
混凝土浇筑各项准备工作符合规范和设计要监表 1混凝土浇筑申请报3告单监表 1质检负责人求。
监理员各项准备工作完成并满足规范和设计要求。
材试专监同意浇筑。
驻地监理工程师具备交工验收条件,同意报请建设单位组织交工验收。
各单位建筑全套规范签字用语一、施工质量验收技术资料通用表1、"开工报告"审查意见填写∶施工准备工作完成,同意开工。
2、"工程项目施工企业主要管理人员名单"审查意见填写∶同意资格审查。
3、"施工组织设计(施工方案)报批表"监理单位审查意见填写∶经审查该施工组织设计符合有关规范标准和图纸及合同要求,同意按此施工组织设计实施。
4、"施工技术交底记录"监理单位检查结论填写∶符合要求。
5、"新材料、新工艺、新技术、新设备应用申报审批表"审查意见填写∶同意。
6、"隐蔽工程验收记录"监理单位验收结论填写∶同意隐蔽,进入下道工序。
7、"工程报验单"监理单位意见填写∶符合设计要求和规范规定,验收合格。
8、"工程竣工验收报验单"监理单位意见填写∶经预验收,本工程符合我国现行法律、法规、设计文件和有关质量验收规范、标准及施工合同要求。
本工程预验收合格。
9、"主要设备开箱检验记录"核查结论填∶同意施工单位检验结果。
10、"分项、分部(子分部)工程通过验收各方会签表"结论填写∶各子分部工程均符合施工质量验收规范要求;质量控制资料及安全和功能检验(检测)报告齐全,合格;观感质量好。
11、"单位(子单位)工程竣工验收参加各方对工程质量的评价书"结论填写∶单位工程竣工验收合格。
12、"xx工程观感质量检查记录"核查结论填写∶同意施工单位检查结果,验收合格。
13、"施工现场质量管理检查记录"核查结论填写∶经核查,上述项目符合要求。
14、"××分项工程质量验收记录"监理单位验收结论栏填写∶合格。
验收结论栏填写∶同意施工单位检查结论,验收合格。
主要工程表格监理签字规范用语第 1 页表格表格名称编号监表 01施工组织设计报审表项目 ( 合同段 ) 开工申监表 02请批复单监表 05施工技术方案报审表监表 06施工放样报验单安全施工组织设计监表 08(方案)报审表分项 ( 部 ) 工程开工申监表 10请批复单监表 12中间交工证书签字人员监理意见或评语专业监理工程师经审查,该方案可行,同意上报。
驻地监理工程师方案可行,建议按此施工组织设计组织施工。
总监理工程师同意按此施工组织设计组织施工。
测量专监测量准备工作满足项目开工条件。
试验专监试验准备工作满足项目开工条件。
专业监理工程师各项开工准备工作满足项目开工条件。
驻地监理工程师具备项目开工条件 , 建议签发开工令。
总监同意开工。
专业监理工程师经审查,该方案可行,同意上报。
驻地监理工程师同意按此施工方案组织施工。
监理员施工放样工作完成 , 数据真实。
测量专监经抽检复测 , 施工放样符合规范和设计要求。
专业监理工程师安全施工组织设计(或方案)可行,同意按此安全施工组织设计(或方案)组织施工。
驻地监理工程师同意按此安全施工组织设计(或方案)施工。
监理员各项开工准备工作已经完成。
测量专监施工放样工作符合规范和设计要求。
试验专监试验检测工作符合规范要求。
各项开工准备工作符合规范要求,具备开工条专业监理工程师件。
驻地监理工程师签名本分项工程各项工作业已完成,各项检测指标符监理机构的评述合规范要求。
质量保证资料完整、齐全,监理抽意见及其结论检评定分,质量等级:合格。
准予中间交工。
现场监理工程师各项工序已完成,具备交工条件。
经复核检查各项技术指标均符合设计及规范要专业监理工程师求。
驻地监理工程师验收合格准予交工现场技术人员混凝土浇筑前各项准备已工作完成。
混凝土浇筑申请报告质检负责人混凝土浇筑各项准备工作符合规范和设计要求。
监表 13单监理员各项准备工作完成并满足规范和设计要求。
材试专监同意浇筑。
具备交工验收条件,同意报请建设单位组织交工驻地监理工程师验收。
监理签字规范用语大全一、施工质量验收技术资料通用表1、“开工报告”审查意见填写:施工准备工作完成,同意开工。
2、“工程项目施工企业主要管理人员名单”审查意见填写:同意资格审查。
3、“施工组织设计(施工方案)报批表”监理单位审查意见填写:经审查该施工组织设计符合有关规范标准和图纸及合同要求,同意按此施工组织设计实施。
4、“施工技术交底记录”监理单位检查结论填写:符合要求。
5、“新材料、新工艺、新技术、新设备应用申报审批表”审查意见填写:同意。
6、“隐蔽工程验收记录”监理单位验收结论填写:同意隐蔽,进入下道工序。
7、“工程报验单”监理单位意见填写:符合设计要求和规范规定,验收合格。
8、“工程竣工验收报验单”监理单位意见填写:经预验收,本工程符合我国现行法律、法规、设计文件和有关质量验收规范、标准及施工合同要求。
本工程预验收合格。
9、“主要设备开箱检验记录”核查结论填:同意施工单位检验结果。
10、“分项、分部(子分部)工程通过验收各方会签表”结论填写:各子分部工程均符合施工质量验收规范要求;质量控制资料及安全和功能检验(检测)报告齐全,合格;观感质量好。
11、“单位(子单位)工程竣工验收参加各方对工程质量的评价书”结论填写:单位工程竣工验收合格。
12、“××工程观感质量检查记录”核查结论填写:同意施工单位检查结果,验收合格。
13、“施工现场质量管理检查记录”核查结论填写:经核查,上述项目符合要求。
14、“××分项工程质量验收记录”监理单位验收结论栏填写:合格。
验收结论栏填写:同意施工单位检查结论,验收合格。
15、“子分部工程质量验收记录”分项工程名称栏验收意见填写:各子分部工程验收合格;质量控制资料栏验收意见填写:各子分部工程质量控制资料齐全;安全和功能检验报告栏填写:同意施工单位评定;观感质量验收栏填写:同意施工单位评定;监理单位栏填写:各子分部工程均符合规范要求,质量控制资料及安全和功能检验(检测)报告齐全,合格,观感质量良好。
监理签字规范用语大全一、施工质量验收技术资料通用表1、“开工报告”审查意见填写:施工准备工作完成,同意开工。
2、“工程项目施工企业主要管理人员名单”审查意见填写:同意资格审查。
3、“施工组织设计(施工方案)报批表”监理单位审查意见填写:经审查该施工组织设计符合有关规范标准和图纸及合同要求,同意按此施工组织设计实施。
4、“施工技术交底记录”监理单位检查结论填写:符合要求。
5、“新材料、新工艺、新技术、新设备应用申报审批表”审查意见填写:同意。
6、“隐蔽工程验收记录”监理单位验收结论填写:同意隐蔽,进入下道工序。
7、“工程报验单”监理单位意见填写:符合设计要求和规范规定,验收合格。
8、“工程竣工验收报验单”监理单位意见填写:经预验收,本工程符合我国现行法律、法规、设计文件和有关质量验收规范、标准及施工合同要求。
本工程预验收合格。
9、“主要设备开箱检验记录”核查结论填:同意施工单位检验结果。
10、“分项、分部(子分部)工程通过验收各方会签表”结论填写:各子分部工程均符合施工质量验收规范要求;质量控制资料及安全和功能检验(检测)报告齐全,合格;观感质量好。
11、“单位(子单位)工程竣工验收参加各方对工程质量的评价书”结论填写:单位工程竣工验收合格。
12、“××工程观感质量检查记录”核查结论填写:同意施工单位检查结果,验收合格。
13、“施工现场质量管理检查记录”核查结论填写:经核查,上述项目符合要求。
14、“××分项工程质量验收记录”监理单位验收结论栏填写:合格。
验收结论栏填写:同意施工单位检查结论,验收合格。
15、“子分部工程质量验收记录”分项工程名称栏验收意见填写:各子分部工程验收合格;质量控制资料栏填验收意见填写:各子分部工程质量控制资料齐全;安全和功能检验报告栏填写:同意施工单位评定;观感质量验收栏填写:同意施工单位评定;监理单位栏填写:各子分部工程均符合规范要求,质量控制资料及安全和功能检验(检测)报告齐全,合格,观感质量良好,同意施工单位评定结果,验收合格。
监理单位全套规范签字用语工程人的签字与其个人的职责和工作内容有关,也和具体的记录要求有关。
为了指工程人员正确地签好字,特编制本指南。
一、施工质量验收技术资料通用表1、“开工报告”审查意见填写:施工准备工作完成,同意开工。
2、“工程项目施工企业主要管理人员名单”审查意见填写:同意资格审查。
3、“施工组织设计(施工方案)报批表”监理单位审查意见填写:经审查该施工组织设计符合有关规范标准和图纸及合同要求,同意按此施工组织设计实施。
4、“施工技术交底记录”监理单位检查结论填写:符合要求。
5、“新材料、新工艺、新技术、新设备应用申报审批表”审查意见填写:同意。
6、“隐蔽工程验收记录”监理单位验收结论填写:同意隐蔽,进入下道工序。
7、“工程报验单”监理单位意见填写:符合设计要求和规范规定,验收合格。
8、“工程竣工验收报验单”监理单位意见填写:经预验收,本工程符合我国现行法律、法规、设计文件和有关质量验收规范、标准及施工合同要求。
本工程预验收合格。
9、“主要设备开箱检验记录”核查结论填:同意施工单位检验结果。
10、“分项、分部(子分部)工程通过验收各方会签表”结论填写:各子分部工程均符合施工质量验收规范要求;质量控制资料及安全和功能检验(检测)报告齐全,合格;观感质量好。
11、“单位(子单位)工程竣工验收参加各方对工程质量的评价书”结论填写:单位工程竣工验收合格。
12、“××工程观感质量检查记录”核查结论填写:同意施工单位检查结果,验收合格。
13、“施工现场质量管理检查记录”核查结论填写:经核查,上述项目符合要求。
14、“××分项工程质量验收记录”监理单位验收结论栏填写:合格。
验收结论栏填写:同意施工单位检查结论,验收合格。
15、“子分部工程质量验收记录”分项工程名称栏验收意见填写:各子分部工程验收合格;质量控制资料栏填验收意见填写:各子分部工程质量控制资料齐全;安全和功能检验报告栏填写:同意施工单位评定;观感质量验收栏填写:同意施工单位评定;监理单位栏填写:各子分部工程均符合规范要求,质量控制资料及安全和功能检验(检测)报告齐全,合格,观感质量良好,同意施工单位评定结果,验收合格。