突发事件应急处置流程样本
- 格式:doc
- 大小:40.50 KB
- 文档页数:7
公共卫生突发事件处置应急预案样本枣阳市鹿头镇吉河中学公共卫生___应急处置预案一、公共卫生类___等级确认与划分根据〈国务突发公共卫生事件应急预案〉,结合教育行政部门空际,突发公共卫生事件按严重程度,从高至低划分为特别重大(Ⅰ级)、重大(Ⅱ级)、较大(Ⅲ级)和一般(Ⅳ级)四级。
(一)特别重大突发公共卫生事件(Ⅰ级)1、学校发生肺鼠疫、肺___,传染性非典型肺炎、人感染高致病性禽流感、群体性不明原因疾病、新传染病以及我国已经消灭的传染病等达到___卫生行政部门确定的特别重大突发公共卫生事件标准;2、学校实验室保存的烈性病菌株、毒株、毒种等丢失;3、发生在学校,___卫生行政部门认定的其他特别重大突发公共卫生事件。
(二)重大突发公共卫生事件(Ⅱ级)1、学校___性食物中毒,一次中毒超过___人并出现死亡病例,或出现___例及以上死亡病例;2、学校发生肺鼠疫、肺___,腺鼠疫,___等传染病病例、发病人数以及疫情波及范围达到市以上卫生行政部门认定的重大突发公共卫生事件标准;3、学校发生传染性非典型肺炎、人感染高致病性禽流感疑似病例;4、乙类、丙类传染病短期内爆发流行,发病人数及疫情波及范围达到省级以上人民政府卫生行政部门确定的重大突发公共卫生事件标准;5、群体性不明原因扩散到县(市)县以外学校;6、因预防搁或预防性服药造成人员死亡;7、因学校实验室有毒(物)药品泄露,造成急性中毒___人以上,或___人及以上;8、发生在学校,经省级以上人民政府卫生行政部门认定的其他重大突发公共卫生事件。
(三)较大突发公共卫生事件(Ⅲ级)(一)信息报告1、突发公共卫生事件的责任报告单位责任报告单位:学校各处室、办公室、年级组、食堂、实验室。
责任报告人:学校各处室、办公室、年级组、食堂、实验室负责人。
2、突发公共卫生事件报告时限及程序a、初次报告学校各处室、办公室、年级组、食堂、实验室等发生突发公共卫生事件后,应在第一时间(事件发生后___小时内)向校办公室、中心学校、市教育局及市___部门进行初次报告。
基建安全工作突发事件应急预案样本基建安全工作是指在基础设施建设过程中,针对突发事件的应急预案。
以下是基建安全工作的常见突发事件应急预案的一般步骤和内容:1. 警报与通知:- 启动应急预案时,首先应立即发出警报,通知相关部门和人员。
通知应包括事件的性质、时间、地点以及应急措施等信息。
2. 疏散与救援:- 快速组织疏散。
将受威胁的区域内的人员迅速撤离到安全地点。
不同区域的疏散通道和安全出口应提前规划并标明。
- 组织救援。
调遣专业救援队伍和相关装备,对受伤人员进行紧急救治,并进行其他相应的救援行动。
3. 事故控制与扑救:- 立即采取措施限制事故扩大。
根据事故性质采取相应的控制措施,如封锁危险区域、切断事故源等。
- 组织事故扑救工作。
调度专业扑救队伍和相应装备进行消防、泄漏等紧急处理。
4. 信息发布与应对:- 成立指挥部。
根据事件的大小和复杂程度,成立相应的指挥部,由指挥部负责协调应对工作。
- 及时发布信息。
指挥部应组织专业人员对事件进行现场勘查和信息收集,并及时发布事故情况和处理进展的相关信息,保持与公众的通讯畅通。
5. 事后处理与重建:- 进行事故调查。
指挥部应组织相关专业人员对事故原因进行调查,分析事故责任,总结经验教训,防止类似事故再次发生。
- 进行事后重建。
根据事故造成的损失,安排相关部门进行事后重建工作,恢复受损设施和区域的功能。
需要注意的是,具体的应急预案应根据不同的基建工程和突发事件进行定制,并且需要周期性进行演练和修订,以保证其实用性和有效性。
基建安全工作突发事件应急预案样本(二)基建安全工作是保障国家经济发展和人民生命财产安全的重要内容,但在实际工作中,难免会遇到一些突发事件。
为保障基建安全工作的顺利进行,制定并实施一套完善的应急预案是至关重要的。
本文将以基建安全工作的突发事件应急预案为主题,不使用首先、其次、另外、总之,最后等分段语句,全面阐述应急预案的重要性、制定步骤和具体预案内容。
医院突发事件应急处置应急处理流程1. 介绍本文旨在规范医院突发事件的应急处置流程,以确保医院在面对各类突发事件时能够迅速、有效地处置,保障医院员工和患者的生命安全,最大限度地减少损失。
2. 定义2.1 突发事件突发事件是指在医院日常经营中可能发生的各种意外、灾害或紧急情况,包括但不限于火灾、地震、恐怖袭击、传染病爆发等。
3. 应急处理流程3.1 突发事件发生初期处理3.1.1 事发地点确认• 确定突发事件发生的具体地点。
• 确保工作人员自身安全。
3.1.2 事态初步评估• 快速评估事件的严重程度和可能影响范围。
• 启动应急响应级别。
3.2 疏散和人员安全3.2.1 疏散流程• 按照疏散路线图进行人员疏散。
• 指派专人引导疏散,确保顺利进行。
3.2.2 患者安全转移• 将患者转移到安全地点或安全区域。
• 根据患者病情和突发事件情况,优先安排救治和转移。
3.3 事态控制和信息发布3.3.1 信息收集• 收集事件相关信息,包括人员伤亡情况、资源需求等。
3.3.2 事件控制• 根据事件严重程度和特点采取相应控制措施,如封锁区域、停止医疗手术等。
3.3.3 信息发布• 及时发布事件通报和处置情况,保持与上级部门和社会公众的沟通。
3.4 资源调配和支援3.4.1 人员调配• 根据事件需要,调配医疗、救援人员,确保资源合理利用。
3.4.2 物资调配• 调配急救药品、器械、食品等急需物资。
3.5 事后处理和恢复3.5.1 事后总结• 对事件处置过程进行总结和评估,发现问题并提出改进措施。
3.5.2 伤员救治• 对伤员进行全面救治和护理。
3.5.3 设施恢复• 对受损设施进行修复和恢复。
4. 应急响应级别为了更好地应对各类突发事件,医院设立了应急响应级别,分为:• 红色级别:特别重大突发事件,需要全院紧急处置。
• 橙色级别:重大突发事件,需要全院配合处置。
• 黄色级别:较大突发事件,需要相关科室配合处置。
• 蓝色级别:一般突发事件,由事发部门处置。
全面解析:学校各类突发事件应急处置流程图全集一、引言本文档旨在全面解析学校各类突发事件的应急处置流程图,为学校应急管理工作提供指导和参考。
通过详细描述各类突发事件的处理流程,能够使学校在面临突发事件时能够迅速、有效地采取措施,保障师生的安全与健康。
二、火灾应急处置流程图1. 火灾报警- 火灾发生后,任何人员都可以拨打火警电话报警。
- 值班人员接到报警后,立即通知校园保卫处和消防队。
- 校园保卫处立即发动校内警报系统,提示全校师生撤离。
2. 疏散撤离- 各班级按照预先制定的疏散路线进行疏散撤离。
- 班主任带领学生有序离开教室,集合在指定安全区域。
- 疏散过程中,禁止学生乱窜、喧哗或返回教室。
3. 灭火救援- 消防队员到达现场后,立即展开灭火救援行动。
- 校园保卫处协助消防队员开展灭火工作,并指挥人员疏散撤离。
4. 事后处理- 火灾处理完毕后,校园保卫处进行事故调查,并做好火灾事故报告。
- 学校相关部门对受灾教室进行清理、修复工作。
- 教师和学生进行心理疏导,恢复正常的研究和生活秩序。
三、自然灾害应急处置流程图1. 预警与报警- 根据气象部门发布的预警信息,学校及时发布自然灾害预警通知。
- 学校工作人员及时向有关部门报警,并通知师生做好防护措施。
2. 疏散与安全撤离- 学校组织师生进行疏散撤离,确保安全。
- 各班级按照预先制定的疏散路线进行疏散撤离。
- 学生离开教室后,按照指定的地点进行集合,并进行点名确认。
3. 救援与抢险- 学校协助有关部门进行救援和抢险工作。
- 学校工作人员提供必要的协助和支持,确保救援工作的顺利进行。
4. 事后处理与恢复- 自然灾害结束后,学校进行事后处理和灾后恢复工作。
- 学校对受灾教室、设施进行检修和修复。
- 学校组织师生进行心理疏导,帮助他们顺利恢复正常的研究和生活状态。
四、其他突发事件应急处置流程图1. 交通事故应急处置流程图- 事故发生后,及时拨打报警电话报警。
- 学校工作人员迅速组织救援和疏导交通。
校园突发公共事件应急处置程序范本一、背景介绍校园是学生学习、生活和成长的重要场所,在这里,学生们接受教育、交流、成长。
然而,突发公共事件的发生可能会给校园带来意外的风险和危害,对师生的安全和健康构成威胁。
为了及时、有效地应对校园突发公共事件,保障校园安全稳定,制定并实施应急处置程序是非常重要的。
二、应急处置程序范本1.情报收集和评估当出现潜在的突发公共事件威胁时,应立即成立应急处理指挥部,启动应急响应机制。
处理指挥部应设专人负责情报收集与评估工作,搜集各方可用的情报信息,对突发事件的性质、规模、影响范围等进行评估,为后续的决策提供决策依据。
2.采取紧急措施根据情报评估结果,处理指挥部应迅速采取紧急措施,确保校园内的安全。
例如,关闭涉及安全风险的区域或设施,疏散师生到安全地点,调取校园内的安全设备等。
同时,应通知相关部门和外部资源,寻求协助。
3.组织救援和医疗服务在突发公共事件中,可能出现伤亡的情况,因此,处理指挥部应组织救援力量和医疗服务。
紧急救援力量包括校园内的安全人员、志愿者和相关专业机构等。
医疗服务包括紧急医疗救治和心理疏导等。
此外,应建立现场指挥体系,确保救援和医疗工作的高效运行。
4.信息发布与应对措施宣传处理指挥部应及时、准确地发布突发公共事件的信息,向校园内外的师生、家长和社会公众提供必要的安全指导和防护措施,消除不必要的恐慌,维护校园内外的稳定。
同时,应制定应对措施宣传计划,通过多种渠道向师生宣传突发公共事件的应对措施,提高应对能力。
5.事后整理与总结当突发公共事件得到控制和解决后,处理指挥部应做好事后整理和总结工作。
全面梳理整个应急处置过程中存在的问题和不足,总结经验,提出改进措施。
同时,向校园师生和家长反馈应急处置结果,并组织相关培训,提高全体师生的应急意识和能力。
三、结语校园突发公共事件的应急处置程序是保障校园安全的重要举措,合理、有效的处置程序能够帮助学校在突发事件中快速、有序地进行处理,最大程度地减少损失和伤害。
学校突发事件应急处置流程(1)事故灾难类突发事件一、预防预警1、学校每学期开展 2 次以上对各类学校安全工作大检查,对排查出来的事故隐患要登记造册,跟踪整改进展情况,明确责任部门,落实责任人。
要进一步核实、判明事件性质及危害程度,及时报告上级部门,并采取切实措施,指导事发学校妥善处置。
处置措施及事态发展情况应及时报告。
在确认可能引发事故灾害的的预警信息后,应及时开展工作部署,迅速通知相关单位和学校采取措施,防止事故发生或进一步扩大。
学校要做好应对各类突发安全事故的人力、物力和财力方面的储备工作,确保突发安全事故预防、现场控制的应急设施、设备齐全和必要的经费。
2、严格按照规定发布教育系统突发公共事件信息,区分不同情况,把握信息发布和舆论的主动权。
信息发布要全面、客观、准确、及时。
二、应急处置1、处置程序学校安全事故即将发生或已经发生,学校应立即采取措施,根据要求启动本级应急预案全力进行处置,及时控制事态,同时向教育局突发公共事件应急领导小组报告先期处理情况:(1) 向学生发出危险或避险警告;(2) 划定警戒区域,采取必要管制措施;(3) 紧急调配应急资源用于应急处置;(4) 实施动态监测,密切关注事态发展;(5)立即实施紧急疏散和救援行动,组织全体师生开展自救互助;(6) 及时向市教育局和市应急管理委员会报告,并提出应急处置建议和支持请求;(7) 其它必要的先期处置措施。
2、应急响应学校接到安全事故报告后,应迅速提出具体处理意见报上级部门,并作出如下应急处置决定:(1) 学校有关领导赶到事发现场,指挥应急处置工作;(2) 启动学校应急预案;(3) 对事发地点作出具体的处置指示,责成班主任立即采取相应的应急措施;(4) 必要时请求上级相关部门给予支援;3、指挥协调应急预案启动后,学校立即进入应急状态,保证应急通讯畅通,保障应急队伍和应急物质的统一调配。
必要时成立现场指挥机构,迅速开展以下工作:(1) 统一指挥协调现场应急处置工作;(2) 对现场应急处置工作中的重大事件作出决策;(3) 组织营救和救治受到伤害的人员,疏散、撤离、安置受到威胁的人员;(4) 迅速消除突发公共事件的危害和危险源,划定危害区域,维持社会治安;(5) 抢修被损害的学校基础设施,为学校师生的基本生活和学习提供保障。
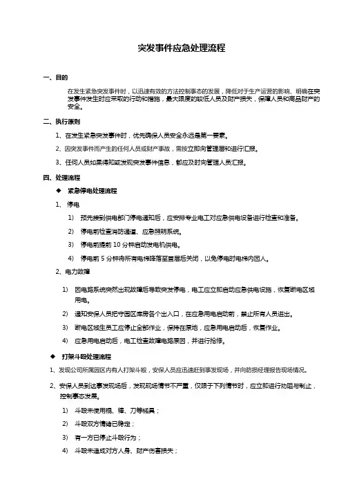
突发事件应急处理流程一、目的在发生紧急突发事件时,以迅速有效的方法控制事态的发展,降低对于生产运营的影响、明确在突发事件发生时应采取的行动和措施,最大限度的较低人员及财产损失,保障人员和商品财产的安全。
二、执行原则1、在发生紧急突发事件时,优先确保人员安全永远是第一要素。
2、因突发事件而产生的任何人员或财产事故,需按立即向管理层和进行汇报。
3、任何人员如果得知或发现突发事件信息,都应及时向管理人员汇报。
四、处理流程◆紧急停电处理流程1、停电1)预先接到供电部门停电通知后,应安排专业电工对应急供电设备进行检查和准备。
2)停电前检查消防通道、应急照明系统。
3)停电前提前 10 分钟启动发电机供电。
4)停电前 5 分钟将所有电梯降落至首层后关闭,以免停电时电梯内困人。
2、电力故障1)因电路系统突然出现故障后导致突发停电,电工应立即启动应急供电设施,恢复断电区域用电。
2)通知安保人员把守园区库房各个出入口,在应急用电启动前,禁止所有人员进出。
3)断电区域生员工应停止全部作业,保持在原地,应急用电启动后,恢复作业。
4)应急用电启动后,电工检查故障电路原因,并进行抢修。
◆打架斗殴处理流程1、发现公司所属园区内有人打架斗殴,安保人员应迅速赶到事发现场,并向防损经理报告现场情况。
2、安保人员到达事发现场后,发现现场情节不严重,仅限于下列情节时,应立即进行劝阻与制止,控制事态发展。
1)斗殴未使用棍、棒、刀等械具;2)斗殴双方情绪已稳定;3)有一方已停止斗殴行为;4)斗殴未造成对方人身、财产伤害损失;5)斗殴未造成他人人身、财产伤害损失。
3、安保人员到达事发现场后,发现现场情节严重、恶劣,包括但不限于下列情节时,应立即拨打110 报警电话,进行报警。
1)斗殴使用棍、棒、刀等械具;2)斗殴双方打斗激烈;3)多人群殴;4)斗殴已造成对方人身、财产伤害损失;5)斗殴已造成他人人身、财产伤害损失。
4、组织专人在保障自身安全的前提下,隔离现场,疏散周围无关人员,保护现场不被破坏。
突发事件、报警事件应急处置流程图发现、接警、接到事件通知:登记报警时间、报警人单位、姓名立即安排相关人员火速奔赴现场重大事件同时报告院办、院总值班室、处领到各类事件处置程序和原则地震等自然灾害1、发出紧急报警;2、所有保卫人员带领保安队对重点部位进行警戒,保护医院财产安全,防止连带案件发生;3、协助医护人员疏散患者。
停电事件1、报告总值班室;2、保卫人员(正常班)、值班人员(非正常班)带巡逻队员携带警戒器具、照明工具赶到现场实施警戒维护秩序,重点部位,防止趁机破坏等事件。
群众抢救一般扰序群体扰序治安、刑事案件重大人身伤害1、值班人员组织保安维护秩序,保证出入畅通;同时对抢救区域加强警戒预防坏人破坏;2、报告院办、总值班室、处领导。
1、值班员安排人员前往劝阻,控制事态发展。
2、根据事件性质移交相关部门处理,必要时协助有关部门处理1、保卫干部(正常班)、值班人员(非正常班)带巡逻队携警戒器具、照明工具(夜间)赶到现场、实施警戒维护秩序,保护重点部位,防止趁机破坏等事件。
2、报告院办、总值班室、处领导、派出所。
1、正常班时间,通知治安组人员(非正常班由值班人员)带巡逻人员进行处置;2、报公安机关,并协助公安机关侦破案件。
1、正常班时间保卫处人员(非正常班时间值班人员)带巡逻携带警戒器具,赶赴现场控制事态的发展;2、同时报110匪警、报告院总值班室、处领导;。
3、加强现场警戒,预防连带案件所有事件处置结束后均做好事件记录、进行总结、保存资料。
校园突发事件应急预案及处置流程5篇校园突发事件应急预案为保障校园内师生员工的生命财产安全和身心健康,维护社会稳定,本文根据上级有关部门的要求和我校实际情况,特制定校园突发事件应急预案。
本预案所指的突发事件包括火灾、地震、洪灾、公共卫生、环境污染以及人为破坏等重大安全事件。
一、组织与指挥为确保突发事件能够及时、迅速、高效、有序地得到处理,学校成立突发事件应急处理领导小组,由学校领导及相关科室、教研组主要负责人组成,校长任组长。
领导小组负责统一领导全校突发事件的应急处理工作,包括:1.指挥教师到达规定岗位,采取相应的应对措施;2.安排教师开展抢险排危或求救工作;3.根据需要对师生员工进行疏散,并报请上级部门迅速采取紧急措施;4.根据需要对事件现场采取控制措施;5.督察指导本校的突发事件应急处理程序。
突发事件发生后,学校突发事件应急处理领导小组应根据“生命第一”的原则组织,决定是否启动突发事件应急预案,并在第一时间向上级主管部门报告。
学校各有关部门应在各自职责范围内,做好突发事件应急处理的有关工作,并对部门组织或负责的教育教学活动,活动前应有预案,并根据学校的突发事件应急预案,采取相应的措施,发生事故,主动纳入学校预案工作程序。
应急状态期间,领导小组各成员必须保证通信网络畅通。
校内各部门应当根据突发事件应急处理领导小组的统一部署,做好本部门的突发事件应急处理工作,配合、服从对突发事件应急处理工作进行的督察和指导。
学校内任何部门和个人都应当服从学校突发事件应急处理领导小组为处理突发事件作出的决定和命令。
突发事件涉及的有关人员,应当予以配合对主管部门和有关机构的查询、检验、调查取证、监督检查及采取的措施。
二、监测与报告任何人员都有巡视监测学校突发事件的责任,值周教师、教学活动的带队教师、学校安全门卫等教师更有监测学校突发事件的职责。
一旦发现事件或可能发生的突发事件的苗头,应向学校领导汇报。
学校建立信息报告制度,采用逐级汇报制度,事件第一发现人应及时向学校汇报,学校应在第一时间向学校主管部门汇报,并随时与上级单位保持密切联系。
突发事件安全应急预案范文(精选6篇)突发事件安全应急预案范文(精选6篇)在平平淡淡的学习、工作、生活中,保不齐会遇到一些意料之外的事件或事故,为了将危害降到最低,通常需要预先编制一份完整的应急预案。
写应急预案需要注意哪些格式呢?下面是小编整理的突发事件安全应急预案范文(精选6篇),欢迎大家分享。
突发事件安全应急预案1应急预案是为了规范企业安全生产事故应急管理,提高处置安全生产事故能力,在事故发生后,能迅速有效、有序的实施应急救援,保障员工和顾客生命和财产安全,减少损失。
“预防为主”是安全生产的原则,然而无论预防措施如何周密,事故和灾害总是难以根本杜绝,为了避免或减少事故和灾害所造成的损失,必须高度重视应急预案的制定。
凡事预则立,不预则废,只有认真做好应急预案实施的各类准备工作,才能把事故与灾害所造成的人员伤亡或财产损失减少到最小程度。
迅速的反应和正确的措施是处理紧急事故和灾害的关键。
所谓迅速的反应是指:迅速查清事故发生的位置、环境、规模及可能发展的势态;迅速沟通应急领导机构,应急队伍、辅助人员以及事故或灾害现场人员之间的联络;迅速启动各类应急设施、调动应急入员奔赴事故现场;迅速组织医疗、后勤、保卫等队伍各司其责;迅速通报事故情况,通知相关人员做好各项必要准备。
正确的措施包括:保护或设置好避灾通道和安全联络设备,撤离事故现场人员。
无法设置安全通道时,应开辟僻难所,并采取必须的相救借施;力争迅速消灭灾害,并采取隔离事故现场的措施,转移事发现场附近的易引起灾害蔓延的设备和物品;撤离或保护好贵重设备,尽量减少损失;对事故现场仔细检查,防止死灰复燃及二次事故发生。
居安思危、常备不懈才能在事故和灾害发生的紧急关头反应迅速、措施正确。
从容地应付紧急情况,需要周密的应急计划、严密的应急组织、精干的应急队伍、敏捷的报警系统和完备的应急设施。
鉴于应急预案在安全生产方面的特殊性,它应有完善的体系与原则:首先应急预案是有很强的针对性的,主要是应对那些可能造成企业、系统人员死亡或严重伤害、设备和环境受到严重破坏的突发性灾害,如火灾、爆炸、危房倒塌、毒气泄漏等。
突发事件应急处理流程图(一)交通事故的处理1.工作目标:(1)确保苑区道路不受事故影响,无堵塞情形出现;(2)处理程序正确,处置及时,要求当值主管接报后三分钟之内赶往现场。
2.工作流程:(1)发现或接报后就近当值迅速赶往现场维护现场秩序;(2)确定有无人员伤亡并疏导好交通秩序;(3)如有伤者视伤情决定是否拨打120救急或送医院;(4)征询双方事主意见可否协商处理;(5)可以协商处理,双方当事人以书面形式确认处理意见后完结;(6)协商不成功,报交警处理;(7)当值人员(队员、领班)将事情经过及处理结果以书面形式记录报办公室备案;(8)如属道路路况不佳所致,应检讨管理原因,是否应增设交通指示牌、减速坡或修改道路死角。
3.注意事项:(1)留下双方当事人,并控制好双方情绪防止打斗或过激;(2)迅速协调人员疏导交通,防止堵塞,并疏散围观人群;(3)如肇事车辆逃逸,应迅速报警并详细了解或记录肇事车牌、车型、颜色等资料;(4)发生人员重伤或死亡类事故应立即报交警,被损坏一方当事人不在现场应设法联系,联系后报交警处理;(5)醉酒肇事宜报交警处理(防止酒醒后不认帐)。
(二)煤气泄漏的处理1、工作目标:(1)义务消防人员确保3分钟内至现场处理;(2)确保无因处置不当而致煤气爆炸事件发生。
1、工作流程:(1)关总阀(别墅与洋房为楼下花园一侧,公共管道由煤气公司控管);2)通知消防中心支援,告知煤气公司速至现场专业指引;(3)消防队员及消防车迅速至现场做好战斗准备;(4)封锁现场,设置警戒线,疏散楼内及附近人群;(5)协助煤气公司人员处置;(6)处理完毕后将事情进行汇总上报,并于大堂或公告栏处公示事故原因;(7)恢复用气。
1、注意事项:(1)现场慎用对讲机、手机等通信工具(现场泄漏中心点30米为半径以内及下风向100米以内应关闭或禁用),规避可能因产生“电火花”而酿成煤气爆炸的一切可能;(2)业主室内煤气泄漏时不能打电话入其屋内,防止爆炸。
学校各种突发事件全套应急处置流程图参考为了确保学校师生的安全,提高学校应对突发事件的处置能力,制定本应急处置流程图参考。
本流程图涵盖了各类突发事件的应急响应措施,包括自然灾害、事故灾难、公共卫生事件、社会安全事件等。
1. 自然灾害1.1 地震1.1.1 立即启动地震应急预案1.1.2 组织师生紧急避险1.1.3 检查通信设施,保持与外界联系1.1.4 调查损毁情况,组织救援力量1.1.5 向上级部门报告灾情1.1.6 组织师生有序疏散1.1.7 协助救援部门开展救援工作1.1.8 做好受灾师生安置工作1.1.9 开展心理疏导工作1.1.10 总结经验,完善应急预案1.2 洪水1.2.1 立即启动洪水应急预案1.2.2 组织师生转移至安全地带1.2.3 关闭电源、水源,防止触电、溺水事故1.2.4 做好防洪措施,保护学校设施1.2.5 向上级部门报告灾情1.2.6 协助救援部门开展救援工作1.2.7 做好受灾师生安置工作1.2.8 开展心理疏导工作1.2.9 总结经验,完善应急预案1.3 台风1.3.1 立即启动台风应急预案1.3.2 组织师生撤离危险地带1.3.3 加固建筑物,防止倒塌1.3.4 切断危险电源,防止触电事故1.3.5 做好防风、防雨措施1.3.6 向上级部门报告灾情1.3.7 协助救援部门开展救援工作1.3.8 做好受灾师生安置工作1.3.9 开展心理疏导工作1.3.10 总结经验,完善应急预案2. 事故灾难2.1 火灾2.1.1 立即启动火灾应急预案2.1.2 组织师生紧急疏散2.1.3 报警,联系消防部门2.1.4 利用灭火设施进行初期灭火2.1.5 协助消防部门开展救援工作2.1.6 做好受灾师生安置工作2.1.7 开展心理疏导工作2.1.8 总结经验,完善应急预案2.2 食物中毒2.2.1 立即启动食物中毒应急预案2.2.2 停止食用可疑食物2.2.3 报告卫生部门,协助调查2.2.4 做好中毒师生的救治工作2.2.5 向上级部门报告情况2.2.6 开展食品安全宣传教育2.2.7 总结经验,完善应急预案2.3 交通事故2.3.1 立即启动交通事故应急预案2.3.2 组织救援受伤师生2.3.3 报警,联系交通部门2.3.4 保护现场,调查事故原因2.3.5 协助交通部门开展救援工作2.3.6 做好受灾师生安置工作2.3.7 开展交通安全宣传教育2.3.8 总结经验,完善应急预案3. 公共卫生事件3.1 传染病疫情3.1.1 立即启动传染病应急预案3.1.2 做好疫情监测和报告工作3.1.3 严格执行隔离措施3.1.4 开展疫苗接种和健康宣传教育3.1.5 协助卫生部门开展防疫工作3.1.6 做好消毒、杀菌工作3.1.7 关注师生健康状况,提供医疗保障3.1.8 总结经验,完善应急预案3.2 突发公共卫生事件3.2.1 立即启动突发公共卫生事件应急预案3.2.2 做好信息收集和报告工作3.2.3 严格执行防控措施3.2.4 协助卫生部门开展应急处置工作3.2.5 做好消毒、杀菌工作3.2.6 关注师生健康状况,提供医疗保障3.2.7 加强公共卫生宣传教育3.2.8 总结经验,完善应急预案4. 社会安全事件4.1 恐怖袭击4.1.1 立即启动恐怖袭击应急预案4.1.2 组织师生紧急疏散4.1.3 报警,联系公安部门4.1.4 加强校园安保措施4.1.5 协助公安部门开展侦查工作4.1.6 做好受灾师生安置工作4.1.7 开展心理疏导工作4.1.8 总结经验,完善应急预案4.2 校园欺凌4.2.1 立即启动校园欺凌应急预案4.2.2 制止欺凌行为,保护受害者4.2.3 报告上级部门,协助处理4.2.4 对施暴者进行严肃处理4.2.5 加强校园安全宣传教育4.2.6 做好心理疏导工作4.2.7 总结经验,完善应急预案4.3 网络信息安全4.3.1 立即启动网络信息安全应急预案4.3.2 切断网络,防止信息泄露4.3.3 报警,联系相关部门4.3.4 加强网络安全防护措施4.3.5 协助相关部门开展调查工作4.3.6 做好信息安全教育4.3.7 总结经验,完善应急预案通过以上应急处置流程图参考,学校可以更好地应对各类突发事件,确保师生的生命安全和学校的稳定运行。
学校处置突发性事件应急预案样本为了加强学校的安全综治工作,及时、有效地预防、控制和妥善处置学校重大突发性事件,提高快速反应和应急处理能力,确保学校教育教学生活秩序的稳定和安全,特修订本预案。
一、实施范围本预案适用于处置学校突发性重大事件(事故)。
本预案所称重大___,是指突然生,严重影响学校正常教育教学及生活秩序的重大___和重大安全事故。
二、实施原则1、“统一指挥,分级负责”的原则。
学校发生___时,启动应急预案,由校长室统一指挥,快速妥善处置,并在第一时及时向上级主管部门报告。
若重大突发性事件的处理,超出学校的处理能力时,请求教育局出面协调,多方联动,形成合力,确保___得到有效控制和快速处置,将损失减到最低程度。
2、“系统联动,群防群控”原则。
学校发生重大突发性事件后,学校处置重大___领导小组有关成员及相关负责同志立即深入现场开展工作。
年级、班级等负责同志要按照学校应急预案的要求深入一线,积极好事件、事故的处置工作。
3、“快速反应、果断处置”的原则。
进一步完善___的快速反应机制,对各种影响稳定的苗头性、倾向性问题及安全隐患,要立足防范,抓小、抓旱、以快制快。
一旦发生重大事件,要确保发现、报告、指挥、置等环节的紧密衔接,做到快速反应,及时应对,力争把问题解决在萌芽状态,解决在校防4、“教育疏导,化解矛盾”的原则。
学校若发生突发___,坚持“动之以情,晓之以理,可散不可聚,可顺不可激,可分不可结”的工作方法,加强正面宣传,积极教育引导,稳定师生情绪,及时化解矛盾,有效防止事态扩大。
5、“措施得力,救人第一”的原则。
学校发生重大安全事故,应采取一切得力措施,确保师生人身安全。
发生重大火灾事故,在迅速报告火警的同时,应紧急___师生安全有序疏散,救护受伤学生;发生重大车祸,迅速拨打交通事故、紧急救护电话,开展自护自救;发生食物中毒、卫生防疫等重大事故,在迅速报告卫生监督、疾病预防控制部门的同时,应紧急将中毒、受伤学生送往医院抢救;发生校舍安全事故,应积极___抢险救灾时,严禁学生参加。
公共卫生突发事件处置应急预案样本1、背景和介绍____年,公共卫生突发事件的频率和影响力持续增加,这些事件对人民群众的生命健康和社会稳定造成了严重的威胁。
为了更好地应对公共卫生突发事件,保障人民群众的生命安全和身体健康,确保社会发展的持续稳定,特制定了本预案。
2、预案目标本预案的目标是通过快速有效地组织协调各方资源,迅速控制和消除公共卫生突发事件的影响,最大限度地减少人员伤亡和疾病传播,确保社会秩序的稳定和人民群众的基本生活需求得到满足。
3、预案主体3.1 预案的指挥机构为公共卫生应急指挥中心,由有关公共卫生主管部门负责指挥和统一调度应急工作;3.2 突发事件处置行动小组由公共卫生应急指挥中心的专业人员组成;3.3 各级政府负责突发事件的组织和协调工作;3.4 各级医疗机构和卫生健康部门负责突发事件的医疗救治和疾病预防控制;3.5 公众、媒体等社会组织和个人应积极参与突发事件的防控工作。
4、预案流程4.1 预警阶段a) 监测与预警机构要密切关注疫情、疾病传播风险等信息,及时发出预警信息;b) 各级政府和卫生机构要建立健全信息报告、发布和共享机制,确保信息畅通;c) 广泛宣传公众个人卫生和健康知识,提高公众防控意识。
4.2 应急响应阶段a) 突发事件发生后,各级政府要迅速启动应急响应预案,组织相关部门和机构做好突发事件应对工作;b) 公共卫生应急指挥中心要迅速成立行动小组,协调各相关部门的应急工作,做好信息发布和社会沟通工作;c) 各级医疗机构要全面做好医疗资源的准备和配置,确保人员得到及时有效的救治;d) 对病例进行排查、隔离和治疗,并加强与各级医疗机构的信息共享;e) 对疫情进行全面监测和调查研究,及时发布最新疫情信息,提醒公众采取相应的防护措施;f) 强化卫生健康教育和宣传,提高公众的健康意识和自我防控能力。
4.3 恢复重建和长期防控阶段a) 突发事件得到有效控制后,要及时评估和总结经验,完善预案和措施;b) 积极开展健康监测和疫苗研发工作,防止病毒或疾病的再次传播;c) 继续加强公众健康教育和宣传,提高公众的卫生意识和个人防护能力;d) 加强公共卫生基础设施和医疗资源的建设和配置,提高应对突发事件的能力。
校园突发事件应急预案及处置流程5篇校园突发事件应急预案篇一为确保校园各类突发事件能够及时、迅速、高效、有序地得到处理,保障我校全体师生生命财产安全和身心健康,维护社会稳定,根据上级有关部门要求,结合我校实际,特制定本预案。
本预案所称突发事件,是指突然发生的,造成或者可能造成校园内师生员工生命财产和身心健康的火灾、地震、洪灾、公共卫生、环境污染以及人为的破坏等重大安全事件。
一、组织与指挥(一)学校成立突发事件应急处理领导小组,统一领导全校突发事件的应急处理工作。
突发事件应急处理领导小组由学校领导及相关科室、教研组主要负责人组成,校长任组长。
1、指挥有关教师立即到达规定岗位,采取相应的应对措施2、安排教师开展相关的抢险排危或者实施求救工作3、根据需要对师生员工进行疏散,并根据事件性质,报请上级部门迅速依法采取紧急措施4、根据需要对事件现场采取控制措施5、对本校的突发事件的应急处理程序进行督察指导(二)突发事件发生后,学校突发事件应急处理领导小组应当根据“生命第一”的原则组织,决定是否启动突发事件应急预案,并在第一时间内向上级主管部门报告。
(三)学校各有关部门在各自职责范围内,做好突发事件应急处理的有关工作,切实履行各自职责。
对部门组织或负责的教育教学活动,活动前应有预案,并根据学校的突发事件应急预案,采取相应的措施,发生事故,主动纳入学校预案工作程序。
(四)应急状态期间,领导小组各成员必须保证通信网络畅通。
校内各部门应当根据突发事件应急处理领导小组的统一部署,做好本部门(年段)的突发事件应急处理工作,配合、服从对突发事件应急处理工作进行的督察和指导。
(五)学校内任何部门和个人都应当服从学校突发事件应急处理领导小组为处理突发事件作出的决定和命令。
突发事件涉及的有关人员,对主管部门和有关机构的查询、检验、调查取证、监督检查及采取的措施,应当予以配合。
二、监测与报告(一)开展突发事件巡视监测。
任何人员都有巡视监测学校突发事件的责任,值周教师、教学活动的带队教师、学校安全门卫等教师更有监测学校突发事件的职责,一发现事件或可能发生的突发事件的苗头,应向学校领导汇报。
突发事件应急预案
目:规范突发事件发生时对的对待,避免导致不必要人身伤害;
合用:售楼处、会所
事件分类:
一、施工工人债务围堵聚众闹事;
二、客户房价问题聚众围堵闹事;
解决流程:事件发生后,须严格按照如下流程进行解决及上报,若因迟报、延误、导致一定后果有关人员,则视状况进行严肃惩罚。
报告流程如下:
备注:上报权限依次,若特殊因素与相应人员衔接不到,可视状况越级上报。
解决流程:
各项紧急突发事件解决程序表
1.购房客户无组织围攻售楼中心
2.购房客户有组织有预谋聚众围攻售楼处
3.施工工人因工程款无预谋围攻售楼处
4.施工工人因工程款有组织围攻售楼处
突发事件解决流程图1.客户无组织围攻售楼处
备注:告知销售部、开发部、客服部拟定统一说辞
2.客户有组织围攻售楼处
备注:告知销售部、开发部、客服部拟定统一说辞3.工人无组织围攻售楼中心
备注:告知销售部、开发部、客服部拟定统一说辞4.工人有组织围攻售楼处
备注:告知销售部、开发部、客服部拟定统一说辞。