装配整体式混凝土框架结构设计要点及案例分析
- 格式:docx
- 大小:2.91 MB
- 文档页数:46
混凝土框架结构的整体拼装设计一、背景介绍混凝土框架结构是一种常见的建筑结构形式,具有结构强度高、耐久性好、施工周期短等优点。
在建筑工程领域应用广泛。
本文将围绕混凝土框架结构的整体拼装设计展开讨论。
二、设计目标1. 实现混凝土框架结构的整体拼装,提高施工效率;2. 保证框架结构的强度和稳定性;3. 减少建筑材料的浪费,降低建筑成本;4. 提高建筑质量,保证施工安全。
三、设计方案1. 设计框架结构的拼装方式(1)确定框架结构的主体构件:主体构件包括梁、柱、墙板等。
在确定主体构件的同时,要考虑到拼装的方便性和安全性。
(2)设计连接方式:连接方式要保证连接紧密、牢固,同时要考虑到方便拆卸和重复使用。
(3)设计支撑方式:支撑方式要能够保证框架结构在拼装过程中的稳定性和安全性。
2. 设计框架结构的拼装工具(1)设计起重设备:起重设备要能够满足框架结构各部分的起重需求,同时要考虑到起重设备的稳定性和安全性。
(2)设计拼装辅助工具:拼装辅助工具包括各种支撑架、吊索、升降平台等,要能够满足框架结构各部分的拼装需求。
3. 设计框架结构的拼装流程(1)准备工作:包括清理施工现场、安装起重设备、准备拼装辅助工具等。
(2)梁柱拼装:首先进行梁柱的拼装,要保证梁柱之间的连接紧密、牢固,同时要考虑到框架结构整体的稳定性和安全性。
(3)墙板安装:在梁柱拼装完成后,进行墙板的安装,要保证墙板与梁柱的连接紧密、牢固,同时要考虑到墙板自身的稳定性和安全性。
(4)钢筋连接:在梁柱和墙板拼装完成后,进行钢筋连接,要保证钢筋连接紧密、牢固,同时要考虑到钢筋连接的强度和稳定性。
(5)浇筑混凝土:在钢筋连接完成后,进行混凝土浇筑,要保证混凝土浇筑均匀、密实,同时要考虑到混凝土的强度和稳定性。
(6)拆卸拼装辅助工具:在混凝土浇筑完成后,拆卸拼装辅助工具,要保证拆卸过程中的安全性。
四、设计实施1. 制定详细的施工计划:制定详细的施工计划,包括各个施工阶段的时间节点、工作内容、工作负责人等。
某装配式混凝土框架结构设计实例分析装配式混凝土框架结构是一种新型的建筑结构形式,它的特点是结构件在工厂中预制加工,然后在现场进行组装。
这种结构形式具有工艺先进、质量可控、施工周期短等优点,因此在建筑领域得到了广泛的应用。
本文将以某装配式混凝土框架结构设计实例为例,对其设计思路、构件形式、施工工艺等进行分析,以期为相关领域的研究和实践提供参考。
1. 工程概况本次设计的装配式混凝土框架结构为一栋综合办公楼的主体结构。
该建筑总高度为12层,地上11层,地下1层,总建筑面积约为2万平方米。
建筑结构采用装配式混凝土框架结构形式,其中主要承重构件为混凝土框架柱和梁。
设计要求结构体系具有较好的整体性和抗震性能,同时需要满足建筑的功能和美观要求。
2. 结构设计思路在设计中,首先考虑到建筑的功能和使用要求,确定了建筑布局和结构形式。
然后根据建筑的受力情况和空间布局,进行了结构荷载计算和分析。
接着确定了结构体系和构件形式,选择了装配式混凝土框架结构作为主体结构形式,以满足工程的要求。
最后进行了结构的详细设计和计算,确保结构的安全可靠和符合相关规范标准。
3. 结构构件形式在本次设计中,主要结构构件包括框架柱、梁、楼板和连接件等。
其中框架柱为主要承重构件,需要具有较好的抗压性能和延性,因此选择了高强混凝土材料,并采用预应力技术进行加固。
梁和楼板采用预应力混凝土构件,以保证结构的整体性和承载能力。
连接件采用高强度连接螺栓和焊接技术,保证结构的可靠连接和施工质量。
4. 施工工艺在施工中,首先进行了预制构件的生产和加工,包括模具制作、混凝土浇筑和养护等工艺。
然后进行了构件的运输和堆放,确保构件的完好无损。
接着进行了现场的组装和连接工作,包括吊装、定位和连接等工序。
最后进行了结构的验收和调整工作,确保结构的安全和稳定。
5. 结构性能分析经过以上的设计和施工工序,本次装配式混凝土框架结构在结构性能方面具有较好的表现。
首先在承载能力方面,结构能够满足建筑的荷载要求,包括重力荷载和风荷载等。
某装配式混凝土框架结构设计实例分析
占地面积:800平方米
用途:底层为花店,上层为办公室和居住空间
设计方案:
该建筑为装配式混凝土框架结构,包括地下一层和地上三层。
建筑占地面积为800平方米,其中底层为花店,上层为办公室和居住空间。
地下一层主要是储藏室和后勤设施空间,需要保证良好的空气流通和排水设施。
因此地下一层采用了独立基础,地板用防水材料进行防水处理。
地上三层采用了装配式混凝土框架结构,便于快速建造和施工。
执行混凝土柱、梁和板的标准,柱采用40*40的混凝土柱,梁采用20*40的混凝土梁,板采用150mm厚的钢筋混凝土板。
该建筑的外墙采用了玻璃幕墙设计,整个建筑显得非常现代和高端。
同时,玻璃幕墙还可以提供良好的采光效果,使室内更加明亮。
室内设计方面,底层为花店,需要考虑到花卉展示和销售的需求。
因此底层的设计采用了较为简洁明亮的装饰风格,以突出花卉展示效果。
上层为办公室和居住空间,需要考虑到工作和居住的需求。
因此设计师采用了非常舒适的装修风格,让办公室和居住空间更加舒适和温馨。
总体来说,该建筑采用了现代化的设计风格和装配式混凝土框架结构,既满足了建筑的实用性,又兼顾了建筑的美观和舒适性。
装配整体式混凝土框架结构设计一、项目概述本项目为一栋多层建筑,采用装配整体式混凝土框架结构。
本文将从结构设计的角度出发,详细介绍该建筑的结构设计方案。
二、装配整体式混凝土框架结构概述装配整体式混凝土框架结构是指将预制混凝土构件组装成一定的结构形式,并通过钢筋混凝土柱、梁等构件进行连接,从而形成整体式混凝土框架结构。
该结构具有施工周期短、质量稳定、安全可靠等优点,被广泛应用于多层建筑的结构设计中。
三、结构设计方案1. 设计荷载本建筑所在地区为地震烈度为8度、风速为12级的地区,因此在设计荷载时需考虑地震和风荷载。
同时,还需考虑自重、活载、雪荷载等荷载。
根据相关规范和标准,设计荷载计算结果如下表所示:设计荷载 | 荷载系数 | 作用于结构部位----|----|----自重荷载 | 1.2 | 静载活载荷载 | 1.5 | 静载风荷载 | 1.2 | 墙体、屋面地震荷载 | 1.5 | 整体结构2. 结构形式本建筑采用装配整体式混凝土框架结构。
结构形式为板-柱-梁结构,尺寸为20m×30m×50m。
3. 结构材料本建筑的主体结构材料为混凝土、钢筋、钢管、钢板等。
混凝土等级为C30,钢筋采用HRB400级别,钢管和钢板的厚度为2mm。
4. 框架结构设计(1)梁的设计梁的尺寸为400mm×800mm,采用预制梁和现浇梁相结合的设计方式。
梁的预制部分采用混凝土搅拌站预制,现浇部分需使用模板进行施工。
在梁的设计中,需考虑梁的受力情况,采用钢筋混凝土梁进行连接。
(2)柱的设计柱的尺寸为500mm×500mm,采用预制柱和现浇柱相结合的设计方式。
柱的预制部分采用混凝土搅拌站预制,现浇部分需使用模板进行施工。
在柱的设计中,需考虑柱的受力情况,采用钢筋混凝土柱进行连接。
(3)墙体的设计墙体的尺寸为200mm×300mm,采用预制墙体和现浇墙体相结合的设计方式。
墙体的预制部分采用混凝土搅拌站预制,现浇部分需使用模板进行施工。
某装配式混凝土框架结构设计实例分析引言装配式混凝土框架结构是一种采用预制构件组装而成的建筑结构。
它具有施工速度快、质量稳定、可重复利用等优点,越来越受到建筑业的青睐。
本文将针对某装配式混凝土框架结构设计实例进行分析和评价。
设计方案在某装配式混凝土框架结构的设计中,采用了预制构件和现浇构件相结合的方式。
建筑主体结构采用预制柱、梁和板进行组装,同时采用现浇的楼梯和刚性连接节点。
结构整体设计思路清晰,施工方便。
设计分析1. 结构布局合理:设计方案中的结构布局合理,力学性能良好。
预制构件与现浇构件的组合运用,既满足了整体结构的刚性要求,又提高了施工效率。
2. 构件连接可靠:设计方案中的构件连接采用了刚性连接节点,使得整个结构具有良好的抗震性能。
连接节点采用预埋套筒的方式,确保了构件的准确安装和连接。
3. 结构材料优良:设计方案中采用的混凝土材料具有良好的强度和耐久性,能够满足结构的使用要求。
结构中使用了钢筋、钢板等材料,增强了结构的承载能力和刚度。
4. 施工工艺先进:设计方案中的施工工艺先进,采用了预制构件和现浇构件的组合施工方式。
该方式节约了施工时间,提高了施工效率,减少了人力和材料的浪费。
5. 安全可靠性高:设计方案中的结构具有良好的安全可靠性,满足了建筑的设计要求。
结构经过了详细的力学分析和抗震设计,能够有效抵抗自然灾害和外部力的作用。
总结某装配式混凝土框架结构设计方案通过合理的结构布局、可靠的构件连接、优质的材料选择以及先进的施工工艺,使得整个结构具有较高的抗震性能和安全可靠性。
该设计方案还具有施工速度快、质量稳定、可重复利用等优点。
这一设计方案的成功实施将为装配式混凝土框架结构在建筑领域的应用提供重要的实践经验。
某装配式混凝土框架结构设计实例分析【摘要】本文通过对某装配式混凝土框架结构设计实例的分析,阐述了其设计原理、参数、构件设计、施工工艺和安全性分析等方面。
通过具体案例的分析,总结了装配式混凝土框架结构设计的关键要点,并指出存在的问题和改进的方向。
研究表明,装配式混凝土框架结构设计能够提高施工效率、保证质量、降低成本,具有重要的实用意义和推广价值。
未来的研究方向包括进一步优化设计参数、完善施工工艺、加强安全性控制等方面,以提升装配式混凝土框架结构的设计水平和应用范围。
通过本文的分析,可以为相关领域的研究和实践提供借鉴和参考。
【关键词】装配式混凝土、框架结构、设计原理、设计参数、结构构件、施工工艺、安全性分析、实例分析、存在的问题、展望未来。
1. 引言1.1 研究背景装配式混凝土结构是一种新型的建筑结构体系,其具有快速施工、质量可控、节能减排等优点,受到了广泛关注和应用。
随着现代城市建设和经济发展的快速推进,对建筑结构的要求也逐渐提高,装配式混凝土框架结构在这一背景下应运而生。
装配式混凝土框架结构通过工厂化生产和现场组装的方式,能够大大缩短建筑工期,提高工程质量,并且具有较好的抗震性能和安全性能。
目前关于装配式混凝土框架结构设计的研究还比较有限,特别是在实际工程应用中存在一些问题,如设计参数不够合理、施工工艺不够成熟等。
有必要对装配式混凝土框架结构的设计原理、参数设定、结构构件设计、施工工艺和安全性进行深入研究和分析,以便更好地指导实际工程应用并提高工程质量。
本研究旨在通过对某装配式混凝土框架结构设计实例的分析,探讨其设计原理、参数设定、结构构件设计、施工工艺和安全性,为相关领域的研究和实践提供参考。
1.2 研究目的研究目的是通过对装配式混凝土框架结构设计实例的分析,深入探讨该设计方法在实际工程中的应用情况及效果。
具体目的包括:1.分析装配式混凝土框架结构设计原理,探讨其优势和特点。
2. 确定设计参数,包括材料选用、结构形式、建筑功能等,以实现结构的稳定性和经济性。
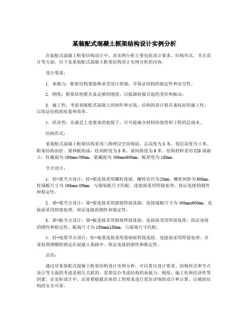
某装配式混凝土框架结构设计实例分析在装配式混凝土框架结构设计中,其实例分析主要包括设计要求、结构形式、节点设计等方面。
以下是某装配式混凝土框架结构设计实例分析的内容。
设计要求:1. 承载力:框架结构要能够承受设计荷载,并保证结构的稳定性和安全性。
2. 刚度:框架结构要具备足够的刚度,以抵御荷载引起的变形和振动。
3. 施工性:考虑到装配式混凝土的制作和安装,结构的设计要具备较好的施工性,以保证结构的质量和效率。
4. 经济性:在满足上述要求的前提下,尽可能减少材料的使用和工程的总成本。
结构形式:某装配式混凝土框架结构采用三跨两层空间构造,总高度为8米,每层高度为4米。
框架结构由柱、梁和板构成,柱间跨度为8米,梁间跨度为6米。
结构材料采用C20混凝土,柱截面为400mmx400mm,梁截面为400mmx600mm,板厚度为150mm。
节点设计:1. 柱-梁节点设计:柱-梁连接采用螺栓连接,螺栓直径为20mm,螺栓间距为500mm。
柱端板尺寸为400mmx400mm,与梁端板尺寸匹配。
连接面采用焊接处理,保证连接的刚性和稳定性。
2. 梁-梁节点设计:梁-梁连接采用搭接焊接连接,连接端板尺寸为400mmx600mm,连接面采用焊接处理,保证连接的刚性和稳定性。
3. 梁-板节点设计:梁-板连接采用倒角焊接连接,连接面采用焊接处理,保证连接的刚性和稳定性。
板端尺寸为150mmx150mm,与梁端尺寸匹配。
4. 柱-地基节点设计:柱-地基连接采用基础座焊接连接,连接面采用焊接处理,并采取预埋螺栓固定在混凝土基础中,保证连接的刚性和稳定性。
总结:通过对某装配式混凝土框架结构设计实例分析,可以看出设计要求、结构形式和节点设计等方面的考虑是相互关联的,需要综合考虑结构的承载力、刚度、施工性和经济性等因素。
在实际设计中,还需要根据具体的工程要求进行更加详细的设计和计算,以确保结构的安全可靠。
某装配式混凝土框架结构设计实例分析装配式混凝土框架结构是一种新型的建筑结构系统,它通过在工厂中对混凝土构件进行预制加工,然后在现场进行转运和拼装,从而实现了建筑过程的标准化和工业化。
本文将通过一个实际的设计案例,对装配式混凝土框架结构的设计进行分析。
该设计案例是某办公楼的结构设计,建筑总高度为10层,地上9层、地下1层。
挑选装配式混凝土框架结构的原因主要是其具有一定的抗震性能、施工速度快、施工质量可控等优势。
根据建筑的功能和使用要求,确定了结构的荷载标准。
根据国家标准《建筑结构荷载规范》(GB 50009-2012)中的规定,办公楼的楼层荷载为3.5kN/m2,根据建筑的结构形式以及楼层的功能布置和使用要求,确定了各楼层的荷载布置。
然后,通过力学分析和计算,确定了结构的基本布局。
根据整体的规划要求,确定了楼层的布置和高度,然后根据建筑平面布置和结构形式确定了主楼梯间的位置和尺寸,以及梁、柱的位置和尺寸。
在确定了结构的整体布局后,通过力学计算,对结构的受力特点进行分析和计算。
考虑到办公楼的使用特点,重点关注了地震荷载和风荷载的作用。
接下来,根据结构的受力特点和荷载要求,进行结构的设计计算。
在设计计算过程中,首先确定了结构的材料和构造参数,例如混凝土的强度等级、钢筋的强度等级等。
然后,根据各楼层的荷载和受力情况,对结构的各个构件进行尺寸的计算,例如梁的截面尺寸、柱的截面尺寸等。
在计算过程中,还要考虑结构的整体稳定性和局部稳定性,确保结构在受力状态下具有足够的刚度和强度。
根据设计计算结果,绘制结构的施工图纸。
施工图纸是结构设计的重要成果之一,它包括结构的平面布置图、立面图、截面图等。
施工图纸是施工单位进行施工的基础,它直接关系到结构的施工质量和安全性。
通过该设计案例的分析,我们可以看到,装配式混凝土框架结构的设计过程与传统的混凝土框架结构的设计过程基本相同,主要包括荷载标准确定、结构布局确定、结构设计计算和施工图绘制等。
某装配式混凝土框架结构设计实例分析装配式混凝土框架结构是在现场施工的基础上,采用预制构件进行拼装组装的一种建筑结构形式。
该结构具有高效、快速、可重复利用等特点,逐渐成为现代建筑中常见的结构形式。
本文通过分析某装配式混凝土框架结构的设计实例,进一步探讨该结构的特点和优势。
该装配式混凝土框架结构设计实例位于某地,包括多层住宅楼和一些配套设施建筑。
这些建筑采用了装配式混凝土框架结构,其中主力墙、梁、柱等构件均采用预制混凝土构件,通过现场拼装组装完成。
该装配式混凝土框架结构的主要特点是工程周期短、效率高。
预制构件的生产可以与现场施工并行进行,节省了大量的时间。
预制构件制作时可以进行质量控制和工厂化生产,提高了构件的质量和施工的效率。
而现场拼装组装时,可以通过简单的连接方式完成构件的组装,进一步提高了工程的施工速度。
该装配式混凝土框架结构还具有质量可控的优势。
预制构件在工厂生产时可以进行质量把关,确保构件的质量达到设计要求。
这在传统施工中很难实现,因为现场施工人员的技术和经验往往不尽相同,难以保证每个构件的质量统一。
而采用装配式结构,每个构件都是经过统一生产的,质量得到有效保障。
装配式混凝土框架结构还具有可重复利用的优势。
预制构件在拆除时可以进行拆卸和回收,可以在其他项目中进行再利用。
这既减少了废弃材料的浪费,又节省了建筑成本。
而传统施工中往往需要敲除、清理大量的构件,造成资源和经济的浪费。
装配式混凝土框架结构设计实例的分析表明,该结构具有工程周期短、效率高、质量可控和可重复利用等优势。
随着现代建筑技术的不断发展,装配式结构在建筑领域中的应用前景广阔。
但也需要注意,装配式结构在设计和施工中仍面临一些挑战,如连接处的设计、交通运输和安装等问题,需要进一步研究解决。
某装配式混凝土框架结构设计实例分析
装配式混凝土框架结构是一种新型的建筑结构系统,它通过将混凝土构件进行工厂预制,现场安装,可以大幅度提高施工效率,降低施工成本。
本文将通过一个实例分析,来探讨装配式混凝土框架结构设计的一些重要考虑因素。
本实例是某办公楼的装配式混凝土框架结构设计。
该楼高5层,每层高度为3.5米。
为了提高结构的稳定性和承载能力,采用了框架结构系统。
整个结构由柱、梁和板组成。
需要进行结构设计计算。
计算过程包括对结构的结构稳定性、抗震性能和承载能力进行验证。
在框架结构设计中,需要确定柱的截面尺寸和强度、梁的截面尺寸和强度以及板的厚度和强度等参数。
通过计算可以确定具体的尺寸参数。
需要进行结构的布局设计。
在装配式混凝土框架结构中,柱、梁和板都是通过螺栓连接。
在设计过程中需要确定梁和板的支座位置,以便安装时能够方便地与柱连接。
还需要考虑结构的承载路径,确保各构件之间的力能够顺利传递,确保结构的整体稳定性。
接下来,需要进行排产和制造计划的制定。
由于装配式混凝土框架结构采用了工厂预制的构件,因此需要在设计中考虑施工进度以及构件制造和运输的时间。
通过制定合理的排产计划,可以确保工程的顺利进行。
需要进行结构施工的监控和管理。
在装配式混凝土框架结构施工中,需要对每个步骤进行严格监控和管理,以确保每个环节的质量和进度。
还需要对施工过程中遇到的问题进行处理,例如现场的螺栓连接是否紧固等。
某装配式混凝土框架结构设计实例分析装配式混凝土框架结构是目前国内外建筑领域的热门结构体系之一,它具有施工速度快、质量可靠、节能环保等优点。
下面以某项目的装配式混凝土框架结构设计为例进行分析。
该项目位于某市的工业园区,总建筑面积约为5000平方米,采用了装配式混凝土框架结构,设计施工周期为4个月。
根据项目的功能需求和地理环境条件,结构设计师通过现场踏勘和分析得出了以下结论:1. 建筑需满足工厂车间的使用需求,要求结构稳定性好,能够抵抗高风压和地震力。
2. 地基土层较软,需要进行地基处理,增加建筑的承载能力。
3. 周边建筑物较多,需要考虑与周围建筑物的协调性和空间利用率。
基于以上的分析,设计师开始进行结构设计工作。
设计师确定了整体的建筑布局和空间分配,并根据地基条件和功能需求确定了建筑的基础形式和荷载计算。
接着,设计师选择了装配式混凝土框架结构作为主体结构体系。
在具体的结构设计中,设计师首先进行了详细的荷载计算和分析,确定了建筑的荷载情况。
然后,根据荷载情况,设计师选择了合适的构件和材料,并优化了结构的构造形式。
设计师对主要构件进行了详细的设计和计算,包括梁、柱、墙体等。
在设计过程中,设计师采用了模块化的设计思路,将整个建筑分为若干个标准化的模块,并对每个模块进行了独立的设计和计算。
通过这种模块化的设计,不仅降低了施工难度,也提高了建筑的施工速度和质量。
在施工中,设计师还需考虑工程的施工工艺和施工方法。
装配式混凝土框架结构一般采用工厂化生产和现场组装的方式进行施工。
设计师需要与施工单位进行密切合作,把握好施工进度和质量。
在施工过程中,设计师还需配合质量监督和安全验收等工作,确保项目顺利进行。
设计师还需与施工单位和其他相关专业协调配合,解决施工中的技术问题和困难。
某装配式混凝土框架结构设计实例是根据项目的需求和地理条件,通过详细的分析和设计工作,确定了适合的结构体系,并采用模块化的设计思路进行施工。
设计师还需与施工单位等密切合作,确保项目的顺利进行。
装配整体式混凝土结构的设计与施工一、概述装配整体式混凝土结构是一种新型的建筑结构体系,其特点是采用预制构件,通过现场拼装形成整体结构。
该结构体系具有施工效率高、质量可控、造价低廉等优点,已经成为现代建筑领域的热门技术。
本文将以一栋三层住宅楼为例,介绍装配整体式混凝土结构的设计与施工。
二、结构设计1. 结构形式该住宅楼采用装配整体式混凝土结构,分为地上三层和地下一层,总高度为12米。
地下一层为停车场,地上三层为住宅单元,每层面积约为500平方米。
2. 结构构件该结构体系采用钢筋混凝土框架结构,主要构件包括框架柱、框架梁、楼板、墙板等。
其中,框架柱和框架梁采用预制构件,楼板和墙板采用现浇混凝土。
3. 结构计算根据设计要求,该住宅楼的设计荷载为:楼面荷载为2.5kN/m²,楼面活荷载为1.5kN/m²,风荷载为0.8kN/m²,地震烈度为6度。
采用ANSYS有限元分析软件,对结构进行静力和动力分析,并进行设计参数的校核和优化。
4. 结构施工图根据计算结果,绘制结构施工图,包括构件尺寸、钢筋布置、构件连接方式等详细信息。
三、施工工艺1. 预制构件制作框架柱和框架梁采用钢模预制,具体工艺如下:(1)制作钢模:根据结构施工图,制作钢模,并进行质量检测。
(2)钢筋加工:根据设计要求,加工钢筋,并进行质量检测。
(3)混凝土浇筑:在钢模中浇筑混凝土,并进行养护。
(4)构件拆模:混凝土达到强度要求后,拆除钢模,进行质量检测。
2. 现场拼装现场拼装主要包括框架柱和框架梁的安装和连接,具体工艺如下:(1)安装框架柱:根据结构施工图,将预制柱安装在地基上,并进行水平调整。
(2)连接框架梁:根据结构施工图,将预制梁放置在柱子之间,并进行连接。
(3)安装楼板和墙板:在框架柱和梁之间安装楼板和墙板,并进行连接。
(4)施工节点处理:对结构节点进行加固和处理,确保结构的稳定性和安全性。
(5)封顶:完成各层楼板和墙板的施工后,进行封顶。
装配式建筑施工中的框架结构设计分析装配式建筑是近年来兴起的一种新型建筑方式,其以工厂预制和现场拼装为特点,具有施工速度快、质量可控、环保节能等优势。
而在装配式建筑施工中,框架结构设计是至关重要的一环。
本文将对装配式建筑施工中的框架结构设计进行分析,包括设计原则、关键技术以及实际应用等方面。
I. 框架结构设计原则在装配式建筑施工中,框架结构的设计需要遵循以下原则:1. 结构强度与稳定性:框架结构要能够承受各类荷载并保持稳定。
设计时需考虑地震、风力等自然力的作用,并通过适当的加强措施提高结构强度和稳定性。
2. 经济性:在保证安全和质量前提下,尽可能降低成本。
选择合理的材料、优化结构形式以及合理布置连接件等都能有效地降低装配式建筑施工中的成本。
3. 可拆卸性与可重复利用性:装配式建筑追求快速拼装和拆解,因此框架结构的设计需考虑拆卸性和可重复利用性。
合理选择连接方式和材料,以及设计方便的节点连接等都能提高装配式建筑的可拆卸性和可重复利用性。
II. 框架结构设计关键技术装配式建筑施工中的框架结构设计涉及一些关键技术,以下是其中几个重要的技术:1. 节点连接技术:节点连接是框架结构设计中最关键的环节之一。
良好的节点连接能够保证整个结构的力学性能和稳定性。
在装配式建筑中,常采用焊接、螺栓连接、榫卯连接等方式来实现节点的刚性连接。
2. 材料选择与优化:合理选择材料能够提高框架结构的强度、稳定性和耐久性。
常见的材料有钢材、混凝土和木材等。
在设计过程中,需根据实际情况选择适当材料,并进行优化布置以提高整体力学性能。
3. 预制技术与工艺:预制是装配式建筑施工的核心环节之一,也是实现快速施工与质量控制的关键。
预制技术包括构件的设计和加工,比如在工厂中进行钢结构部件的制作或混凝土构件的浇筑,并进行质量控制。
III. 框架结构设计实际应用装配式建筑施工中的框架结构设计已经得到了广泛应用,并取得了一些成功案例。
以下是几个典型应用:1. 钢结构框架:钢结构框架具有高强度、轻质和可重复利用等优点,在装配式建筑中得到了广泛应用。
装配整体式混凝土框架实用设计方法一、前言装配整体式混凝土框架是一种新型的建筑结构形式,它具有施工速度快、质量可控、环保节能等优点。
本文将介绍装配整体式混凝土框架实用设计方法。
二、概述装配整体式混凝土框架是指在工厂内先制作好预制构件,然后将构件运输到现场进行拼装和安装的建筑结构形式。
其主要构件包括墙板、梁柱、楼板等。
三、设计方法1. 框架结构设计(1)确定荷载:首先需要确定建筑物所承受的荷载,包括自重荷载、风荷载、地震荷载等。
根据不同的荷载情况进行结构设计。
(2)确定材料:选择适合的混凝土强度等级和钢筋规格,确保结构强度和稳定性。
(3)确定节点形式:节点是框架结构中最重要的部分,需要选择合适的节点形式来保证连接稳固。
2. 构件尺寸设计(1)墙板尺寸设计:墙板主要承受垂直荷载和水平剪力,在确定荷载情况后,可以根据墙板的跨度和荷载计算出墙板的厚度和长度。
(2)梁柱尺寸设计:梁柱主要承受弯矩和剪力,在确定荷载情况后,可以根据梁柱的跨度和荷载计算出梁柱的截面尺寸。
(3)楼板尺寸设计:楼板主要承受垂直荷载和水平剪力,在确定荷载情况后,可以根据楼板的跨度和荷载计算出楼板的厚度和长度。
3. 构件连接设计(1)墙板连接设计:墙板之间采用榫卯连接或者螺栓连接,确保连接牢固。
(2)梁柱连接设计:梁柱之间采用焊接或者螺栓连接,确保连接稳定。
(3)楼板连接设计:楼板与梁之间采用钩爪式或者螺栓式连接,确保连接牢固。
4. 施工工艺设计(1)制作预制构件:在工厂内按照设计图纸制作好预制构件,并进行质量检验。
(2)运输预制构件:将预制构件运输到现场,进行安装和拼装。
(3)现场施工:在现场进行墙板、梁柱、楼板的连接和安装,确保施工质量。
四、总结通过以上设计方法,可以实现装配整体式混凝土框架的设计和施工。
在设计过程中需要注意荷载情况、材料选择、节点形式等因素,确保结构强度和稳定性。
同时,在施工过程中需要注意预制构件的制作和运输,以及现场施工的质量控制。
某装配式混凝土框架结构设计实例分析装配式混凝土框架结构是一种快速、高效、环保的建筑结构,近年来在建筑行业得到了广泛应用。
本文将以某装配式混凝土框架结构设计实例为例,分析其设计原理和结构特点,以及在实际应用中的优势和应用范围。
1. 设计原理某装配式混凝土框架结构设计实例基于现代建筑的设计理念,结合了混凝土优势和装配式建筑的特点,采用了模块化设计和标准化生产的方法。
设计师在建筑结构设计过程中充分考虑了结构的稳定性、承载能力和抗震性,保证了建筑的安全性和耐久性。
2. 结构特点该装配式混凝土框架结构采用了框架结构,主体结构采用了预制混凝土构件,包括柱、梁、楼板等,然后通过螺栓连接或焊接成型。
这种设计结构具有构件标准化、加工精度高、质量稳定等特点,能够提高施工效率和质量,减少了现场施工的难度和风险。
3. 优势与传统的施工方式相比,装配式混凝土框架结构具有很多优势。
装配式建筑结构具有生产、质量、环保和节能等优势,提高了建筑的整体性能。
装配式混凝土框架结构由于采用了标准化构件,可以节约大量的施工时间和人力成本,减少了建筑垃圾和施工污染。
这种结构设计还提高了建筑的抗震性能和耐久性能,提高了建筑的安全性和可靠性。
4. 应用范围装配式混凝土框架结构在建筑行业得到了广泛应用,尤其适合于高层建筑、公共建筑、商业建筑等多层和大跨度建筑的结构设计。
这种结构设计也适合于别墅、住宅、工业厂房等各种类型的建筑,可以满足不同类型建筑的结构需求。
5. 结语装配式混凝土框架结构设计具有很多优势,包括施工方便、质量可控、节约成本等,适合于各种类型的建筑。
随着科技的不断进步和建筑结构设计理念的不断创新,相信装配式混凝土框架结构将会在未来得到更加广泛的应用和发展。
某装配式混凝土框架结构设计实例分析1.项目背景某装配式混凝土框架结构是一种新型的建筑结构形式,其特点是将构件在工厂进行预制,然后运输到现场进行组装。
这种结构具有施工快速、质量可控、成本低等优势,因此近年来得到了广泛应用。
2.结构形式某装配式混凝土框架结构采用钢筋混凝土柱与梁组成,柱间距为6m,梁跨度为12m。
柱截面采用矩形截面,梁截面采用T形截面。
柱与梁的连接采用钢筋焊接。
3.结构荷载根据设计要求,某装配式混凝土框架结构需要承受以下荷载:- 自重荷载:包括结构自身的重量以及墙体、楼板等附加重量;- 活荷载:包括人员活动、设备摆放等引起的荷载;- 风荷载:考虑结构所在地的风速、暴风等区域气候条件引起的荷载;- 地震荷载:考虑结构所在地的地震烈度等因素引起的地震荷载。
4.结构设计步骤某装配式混凝土框架结构的设计主要包括以下步骤:- 确定结构形式和布置方案,确定柱距、梁跨度等基本参数;- 进行结构荷载计算,确定结构所需承受的荷载;- 进行结构的受力分析,计算柱与梁的受力情况;- 进行构件尺寸的设计,确定柱与梁的截面尺寸;- 进行连接设计,确定柱与梁之间的连接方式。
5.结构设计要点某装配式混凝土框架结构的设计需要注意以下要点:- 柱与梁的截面尺寸要满足强度和刚度的要求;- 柱与梁之间的连接要考虑到连接强度和刚度的要求;- 结构的整体稳定性要得到保证,可以采用加强节点等措施;- 可考虑使用抗震橡胶支座等措施,提高结构的抗震性能。
6.结构施工与质检某装配式混凝土框架结构的施工需要遵循以下要求:- 构件的预制和运输过程中要保证质量,防止损坏和变形;- 构件的组装过程要符合设计要求,保证连接的准确性和稳定性;- 施工过程需要进行质量检查和验收,确保结构的安全可靠性。
某装配式混凝土框架结构是一种新型的建筑结构形式,其设计需要考虑结构形式、结构荷载、受力分析、构件设计、连接设计等因素。
在施工过程中需要注意保证质量,进行质量检查和验收。
装配式混凝土框架结构设计要点及案例分析2017.9目录前言﹒﹒﹒﹒﹒﹒﹒﹒﹒﹒﹒﹒﹒﹒﹒﹒﹒﹒﹒﹒﹒﹒﹒﹒﹒﹒﹒﹒﹒﹒﹒﹒﹒﹒﹒﹒﹒3 第一章、装配式结构设计流程﹒﹒﹒﹒﹒﹒﹒﹒﹒﹒﹒﹒﹒﹒﹒﹒﹒﹒﹒﹒﹒﹒﹒﹒﹒﹒4 第二章第二章装配式设计流程特点﹒﹒﹒﹒﹒﹒﹒﹒﹒﹒﹒﹒﹒﹒﹒﹒﹒﹒﹒﹒﹒﹒﹒﹒6 第三章装配式框架结构设计分析﹒﹒﹒﹒﹒﹒﹒﹒﹒﹒﹒﹒﹒﹒﹒﹒﹒﹒﹒﹒﹒﹒﹒﹒﹒14 第四章装配式框架结构的连接设计﹒﹒﹒﹒﹒﹒﹒﹒﹒﹒﹒﹒﹒﹒﹒﹒﹒﹒﹒﹒﹒﹒﹒﹒17 第五章装配式框架结构深化设计﹒﹒﹒﹒﹒﹒﹒﹒﹒﹒﹒﹒﹒﹒﹒﹒﹒﹒﹒﹒﹒﹒﹒﹒﹒30第六章装配式框架结构案例分析﹒﹒﹒﹒﹒﹒﹒﹒﹒﹒﹒﹒﹒﹒﹒﹒﹒﹒﹒﹒﹒﹒﹒﹒﹒32第七章塔吊及汽车吊布置﹒﹒﹒﹒﹒﹒﹒﹒﹒﹒﹒﹒﹒﹒﹒﹒﹒﹒﹒﹒﹒﹒﹒﹒﹒﹒﹒﹒43前言近年来,整浇式梁柱节点在北京地区民用建筑钢筋混凝土多层装配式框架结构中被普遍采用。
为了有利于构件生产定型化及现场安装施工速度的提高,我们在几年来的工程设计、施工和科研实践的基础上,对J_(72)、J_(74)型节点,进行了总结和改进,并经河南饭庄等工程试点,提出了DZ1、DZ2型两种梁柱节点方案。
由于这类节点是在现场把预制钢筋混凝土梁、柱构件浇注成整体的,故统称为"整浇式梁柱节点"。
装配整体式钢筋混凝土结构房屋是指主要水平受力构件和垂直非承重构件采用预制的方法,在现场经过装配式施工,垂直受力构件和节点进行现浇连接,使建筑物成为一个整体,这样的建筑结构称为装配整体式结构。
其主要特征为:工厂化批量预制、机械化施工,现场湿作业少,具有施工快、质量好、节省材料和人工的优点。
装配整体式钢筋混凝土结构房屋在建筑设计时,除满足国家现行设计规范外,还应考虑装配整体式结构的技术特点,合理设计构件节点,使构造方式有利于构件拆解和预制生产,提高工业化程度,以更好地保证构件质量、加快建设进度本文从装配式结构设计流程、构件组成分析,设计分析、连接设计、深化设计、案例分析六个方面介绍了装配式混凝土框架结构设计要点,结合多年工作经验总结了装配整体式混凝土框架结构设计过程中需要注意的问题。
第一章装配式结构设计流程从设计角度比较现浇式建设流程和装配式建设流程(见图1)。
装配式建筑建设过程中因为包括构件生产的环节,必然会增加构件加工图设计,就是通常所说的构件深化设计。
根据装配式建筑的特点,主体结构施工需要与内装设计同步进行。
除此以外,装配式建筑建造技术含量较高、装配式建筑容错性很差,如果设计阶段发生错误就会造成很大损失。
所以,在装配式建设流程前期中还增加了技术策划这个阶段,而技术策划这个阶段又往往被忽视。
一方面设计单位接触这个内容比较少,另一方面开发商的装配式建筑项目比较少,所以都没有注重技术策划阶段。
装配式建筑设计和传统设计较大的差异就是有贯穿始终的协同设计过程,从技术策划直到主体施工、内装施工,都要与业主、设计各专业、施工单位协同、协作(见图2)。
(a)现浇式建设流程(b)装配式建设流程图1现浇式建设流程和装配式建设流程的比较图2技术协同贯穿装配式设计流程装配式建设流程中有三个重要环节(见图3):图3第二章装配式设计流程特点第一,前期技术策划十分重要,主要是分析产业政策,设计师除了考虑政策目标,同时要考虑客户的利益需求最大化,有时客户的想法远远超过政策目标,那么就要兼顾政策同时达到产业化目标,从而确定技术方向。
前期的技术策划,对整个装配式建筑设计的技术走向至关重要,对成本影响特别大。
第二,技术协同贯穿设计全过程。
过去传统设计停留于设计院内部的建筑、结构、设备、内装专业配合,如毛坯房交付这样的简单设计连内装专业都没有,专业配合很少。
而在装配式建筑中,内装设计的配合就极其重要,和设计单位、建设单位、生产单位都需要协作,比如考虑深化设计、生产能力等。
第三,构件深化设计繁复琐碎,装配式建筑都需要做构件的深化设计,这部分设计内容在传统设计中不是放在设计院做,而是放在加工厂做,而对于装配式建筑,有些设计院和加工厂不愿意或没有能力做构件的深化设计,深化设计的内容比想象的多得多,要考虑的问题也和传统分工差距比较大。
传统建筑设计对施工问题考虑得很少,装配式建筑设计必须考虑生产、吊运、现场施工等要求,内容繁琐复杂。
1装配整体式结构设计的一般要求1)建筑设计应遵循少规格、多组合的原则2)宜采用主体结构、装修和设备管线的装配化集成技术3)建筑设计应符合建筑模数协调标准4)围护结构及建筑部品等宜采用工业化、标准化产品5)宜选用大开间、大进深的平面布置6)宜采用规则平面和立面布置结构设计是一个复杂的体系,但是做装配式建筑设计是需要把复杂的体系分步骤来解决问题的。
做装配式建筑首先很重要的是要具有工业化的思维,就是我们常说的概念设计,只要把成本因素、施工的便利性考虑进去,就比较合理。
例如,我们说标准化是为了降低成本,不做标准化设计构件规格和数量就会很多,必然会提高成本。
对于施工的便利性,传统设计中开间会选用2-3m的跨度,板厚度较小,而对装配式的叠合楼板来说,可能4-6m是比较合适的正常板跨,也有一些案例选取了更大板跨。
2装配整体式结构最大适用高度设计时首先要考虑装配式结构是否适合在该建筑中应用,图4的表格给出了装配整体式结构与现浇结构体系的最大适用高度,如果结构体系的主要抗侧力构件节点连接采用现浇混凝土,应该能满足受力要求(装配整体式剪力墙结构和装配整体式部分框支剪力墙结构,在规定的水平力作用下,当预制剪力墙构件底部承担的总剪力大于该层总剪力的50%时,其最大适用高度应适当降低;当预制剪力墙构件底部承担的总剪力大于该层总剪力的80%时,最大适用高度应取表6.1.1中括号内的数值)。
差别有三点:1)9度抗震设防烈度不适用于装配式混凝土结构;2)装配式框架结构及装配式框架-现浇剪力墙结构的最大适用高度与现浇式结构相同;3)装配式剪力墙结构的最大适用高度有所降低。
图4装配整体式结构与现浇结构最大适用高度3框架结构和框架-剪力墙结构的预制构件装配式框架结构和框架-剪力墙结构建筑的预制构件包括:柱(全预制柱)、梁(叠合梁、全预制梁)、板(叠合板(免模或免模免撑)、全预制板)、楼梯(全预制楼梯)、外墙板(全预制外墙板(单墙或夹心保温))、女儿墙等(见图5),这里所说的外墙板不是指剪力墙,而是指外挂墙板,因为框架-剪力墙结构中的剪力墙部分按体系要求必须是现浇的。
以下内容较少涉及外挂墙板、楼梯和女儿墙等,主要针对抗侧力构件。
笔者认为一个装配式建筑连主体结构都未采用装配式,离装配式建筑的标准就还有一段距离。
(a)装配式框架结构三维示意图图5框架结构和框架-剪力墙结构的预制构件4预制构件布置负面清单并不是所有的结构都适合采用预制构件。
标准为设计人员提供依据,设计人员也习惯用标准约束行为,在现行规范下,1)装配整体式框架-剪力墙结构的剪力墙部分应该是整体现浇的,不适宜采用预制构件。
2)高层装配整体式结构,《装配式混凝土结构技术规程》JGJ 1-2014(后简称JGJ 1)中规定:6.1.8高层装配式整体式结构应符合下列规定:1宜设置地下室,地下室宜采用现浇混凝土;2剪力墙结构底部加强部位的剪力墙宜采用现浇混凝土;3框架结构首层柱宜采用现浇混凝土,顶层宜采用现浇楼盖结构。
高层装配整体式结构的框架结构宜设置地下室,地下室顶板不宜采用装配式,宜采用现浇混凝土;需要特别注意,装配整体式框架结构中预制柱水平接缝处不宜出现拉力,这种情况下不能采用装配式。
3)带转换层的装配整体式结构,JGJ 1中规定:6.1.9带转换层的装配整体式结构应符合下列规定:1当采用部分框支剪力墙结构时,底部框支层不宜超过2层,且框支层及相邻上一层应采用现浇结构;2部分框支剪力墙以外的结构中,转换梁、转换柱宜现浇。
4)装配整体式结构的楼盖,JGJ 1中规定:6.6.1装配整体式结构的楼盖宜采用叠合楼盖。
结构转换层、平面复杂或开洞较大的楼层、作为上部结构嵌固部位的地下室楼层宜采用现浇楼盖。
5)装配整体式框架结构预制柱,JGJ 1中规定:7.1.3装配整体式框架结构中,预制柱水平接缝处不易出现拉力。
5框架结构和框架-剪力墙结构的预制率根据上海的《上海市住房和城乡建设管理委员会关于本市装配式建筑单体预制率和装配率计算细则(试行)的通知》(沪建建材[2016]601号)文要求计算出来的预制率(见图6)。
很多地方政府部门提出了装配式建筑比较重要的两个指标:预制率和装配率。
如果框架结构和框架-剪力墙结构所有的构件都采用预制,一个框架结构采用免模楼板计算的预制率系数能达到73%,如果采用免模免支撑楼板能达到78%,这个数据并不是用预制混凝土构件部分与建筑全部混凝土总体积比例产生的,而是根据601号文用权重系数计算出来的。
如果符合设计条件,用601号文可以计算出更高的预制率。
图6表示的是框架-剪力墙结构如果所有的构件都采用预制构件,预制率系数达到80%左右,那么按照这个文件计算预制率就可以达到40%上下,满足上海地区的要求。
这种计算结构都没有包括使用外挂墙板和预制隔墙的情况,其实在框架结构和框架-剪力墙结构中还是有机会使用外挂墙板,如果选用外挂墙板后,甚至可以选择比较少的其他构件采用预制。
图6框架结构和框架-剪力墙结构的预制率装配式框架结构构件组成方式有三种:1)按照体型分类,预制构件有一维的、二维的、三维的,现在常用的是一维的构件,主要针对的是杆系体系的框架结构;2)从节点形式分类,节点选用预制(图7(a)~(c))或现浇(图7(d));3)以柱的形式分类,分为单层或跨层。
现在常用的还是一维杆件,优点是构件容易预制安装,提供了在节点调整误差的余地,如图8中跨层截断式柱的情况。
从安全的角度来说,三维的构件安装精度要求高,但从制作的角度来说,三维构件制作难度大,占用场地更大,运输维护困难更大。
(a)预制节点一(b)预制节点二(c)预制节点三(d)现浇节点图7装配式框架结构预制与现浇节点图8一维构件跨层截断式6楼盖结构布置形式楼盖结构的布置形式有单向板和双向板两种,布置形式会影响到主体结构的设计。
布置时需要考虑三个因素:构件的生产、构件的运输和吊装、构件的连接,这三个问题都是装配式结构区别于现浇混凝土结构的要点,如JGJ 1中的图6.6.3所示。
第三章装配式框架结构设计分析1设计方法从设计方法上说,规范明确了装配式框架结构等同于现浇混凝土框架结构,不是说连接、构造等做法都等同于现浇混凝土框架结构,而是指性能上等同于现浇混凝土框架结构,节点满足现浇结构要求,如JGJ 1的7.1.1描述。
7.1.1除本规程另有规定外,装配整体式框架结构可按现浇混凝土框架结构进行设计。