华中科技大学保研加分细则
- 格式:doc
- 大小:92.50 KB
- 文档页数:5
化工系研究生保研加分细则2化工系研究生保研加分细则2首先,学科竞赛成绩是化工系研究生保研加分的重要依据之一、学科竞赛包括各类科技创新竞赛、学科竞赛、学术论文发表等。
对于获得国家级奖项的学生可以获得很高的加分,对于省级奖项的学生也可以适当加分。
此外,对于获得学科竞赛一二等奖的学生也可以加分。
这些加分措施旨在鼓励学生在学术研究方面的努力,提高化工系学术氛围。
其次,科研经历也是研究生保研加分的重要条件之一、科研经历指的是学生在研究实验室参与科研项目、发表学术论文、著作等方面的成果。
对于有科研经历的学生可以适当加分,其中学术论文发表是最主要的加分项之一、一篇发表在核心期刊上的学术论文可以获得很高的加分。
此外,对于参与重大科研项目的学生也可以适当加分。
这些加分项旨在培养学生的科研能力,提高化工系科研水平。
再次,非学术类表现也是研究生保研加分的重要条件之一、非学术类表现包括担任学生会干部、社团骨干、文体竞赛获奖等。
对于有非学术类表现的学生可以适当加分,这旨在培养学生的综合素质,提高化工系的综合竞争力。
最后,平时成绩和综合素质评定也是研究生保研加分的重要条件之一、平时成绩是指学生在学校的平时各科成绩的综合评定,综合素质评定是指学生在社会实践、创新创业等方面的综合素质评价。
对于有优秀的平时成绩和综合素质评价的学生可以适当加分。
这些加分项旨在提高学生的学习积极性和学习自觉性。
总之,化工系研究生保研加分细则主要包括学科竞赛成绩、科研经历、非学术类表现、平时成绩和综合素质评定等加分条件。
这些细则旨在为有能力、有潜力的学生提供更好的发展机会,提高化工系的综合竞争力。
同时,也可以帮助学生明确自己的学习目标和发展方向,提高自身的学术能力和综合素质。
水电学院国家奖学金、国家励志奖学金评选细则为了奖励高校全日制本科学生中特别优秀、品学兼优家庭经济困难的学生,国家出资分别设立国家奖学金、国家励志奖学金。
为了贯彻落实教育部和我校资助相关文件精神,同时结合水电学院自身实际情况,保证公平、公正、公开的评选原则,做好我院国家奖学金、国家励志奖学金的评选和管理工作,特制订此实施细则。
一、奖励标准国家奖学金用于奖励高校全日制本专科学生中特别优秀的学生。
凡我校二年级以上(含二年级)综合素质特别优秀的全日制本科生均可参加评选。
奖励标准为每生每年8000元。
国家励志奖学金用于奖励和资助高校全日制本专科学生中品学兼优的家庭经济困难的学生。
凡我校二年级以上(含二年级)品学兼优、家庭经济困难的全日制本科生均可参加评选。
奖励资助标准为每生每年5000元。
二、评选条件1.获得任一项奖学金必须符合以下基本条件:1)坚持四项基本原则,严格遵守《普通高等学校学生管理规定》,《高等学校学生行为准则》和学校各项规章制度;2)明礼诚信,为人正派,积极参加集体活动,具有团队协作精神;3)当学年度所有必修课和限选课程全部及格(如有特殊情况,需经学生工作处审批后再参加评选);4)当学年度未受到校纪处分;5)必须参加不少于20个小时的义务工作。
2.国家奖学金必须同时符合条件:1)学习态度认真,有较强的学习能力和钻研精神。
上学年在本专业成绩排名达前10%(含10%);2)三年级及以上学生国家大学英语四级考试达到学校要求;3)课程设计(论文)、实习、实验课考核成绩均在良好以上;4)国家奖学金获得者必须为当年校三好学生获得者。
3.国家励志奖学金必须同时符合条件:1)家庭困难,生活简朴,无奢侈浪费行为;2)自立自强,奋发进取,能克服各种现实困难;3)上一学年成绩全部合格,且本专业成绩排名达前20%(含20%);三、评选方法基本思路:综合学生加权成绩、综合素质评分和加分项目考虑学生情况。
加分项目按照保研加分细则(见附件一)。
华科研究生奖学金制度华中科技大学研究生奖学金制度是为了鼓励和支持优秀研究生在学术和科研方面的表现而设立的一项制度。
下面我将从多个角度来全面介绍华中科技大学研究生奖学金制度。
首先,华中科技大学研究生奖学金制度的目的是提高研究生的学习积极性和科研能力,激励他们在学术研究、学科竞赛和创新创业等方面取得优异成绩。
通过奖学金的设置,鼓励研究生积极参与科研项目、学术交流和学术竞赛,提高他们的学术水平和综合素质。
其次,华中科技大学研究生奖学金制度的设置是多层次、多渠道的。
根据研究生的学术成绩、科研能力、学术竞赛成绩、创新创业成果等方面的综合评价,设立了不同层次的奖学金,如一等奖学金、二等奖学金和三等奖学金等。
同时,还设立了各类特殊奖学金,如科研成果奖学金、社会实践奖学金等,以满足不同研究生的需求。
此外,华中科技大学研究生奖学金制度的评选标准是公平、公正、公开的。
评选过程中,会充分考虑研究生在学术研究、科研项目、学术竞赛、创新创业等方面的表现,并通过专家评审、学院评议等多个环节进行评选。
评选结果将在校园网站和学院公示栏等渠道进行公示,确保评选过程的透明度和公正性。
另外,华中科技大学研究生奖学金制度还注重对获奖研究生的培养和引导。
获奖研究生将得到导师和学院的关注和指导,有机会参与更高水平的科研项目和学术交流活动,提高学术能力和科研水平。
同时,获奖研究生还会被列为优秀研究生培养对象,享受更多的学术资源和学术支持。
总结起来,华中科技大学研究生奖学金制度是为了激励和支持优秀研究生的学术研究和科研能力而设立的制度。
通过多层次、多渠道的奖学金设置,公平、公正、公开的评选标准,以及对获奖研究生的培养和引导,该制度旨在提高研究生的学术水平和综合素质,促进研究生的全面发展。
华中科大保研六级要求
华中科技大学保研六级要求:
1、具有良好的品学兼优的思想品德,热爱祖国,尊重社会公德,具有较强的社会责任感和职业道德;
2、具有良好的学习习惯,学习成绩优良,全年成绩排名(不含体育)在班级前20%;
3、具有较强的科研能力,有一定的科研成果,参加科技类竞赛获得优异成绩;
4、具有较强的社会实践能力,参加社会实践活动,有较强的社会责任感;
5、英语六级考试成绩达到450分以上,口语测试成绩达到60分以上。
华中科技大学保研六级要求主要包括:良好的品学兼优的思想品德、优异的学习成绩、较强的科研能力、较强的社会实践能力和英语六级考试成绩450分以上、口语测试成绩60分以上。
保研评分细则(近几年没有大变)一、免试推荐到校内评分原则根据分配名额,同一专业申请免试推荐研究生的学生一起进行评分,按照总分由高到低的顺序择优录取,未被录取者将不能再申请推荐到外校。
推荐评分分为三个部分:1、绩点分,占总分的70%。
将学生前三年的必修课绩点乘以20换算成百分制参与计算。
(虽然比例很大,但是每个人之间的差距不大,过了4.5基本没有太大影响。
)2、面试分,占总分的15%。
面试按百分制计分,具体评分标准见附表。
3、附加分,占总分的15%。
包含以下两部分评分内容:(1)获奖附加分。
学生在校期间获得的不以绩点为评定依据的奖项,给予一定的附加分,各类不同奖项可以累加,同类奖项只计等级最高的一次,最高不超过10分。
具体可以加分的奖项详见附表。
(2)社会工作附加分。
在校期间担任学生干部,工作表现较好,为学校、学院作出贡献的,视工作业绩和贡献大小给予加分,最高不超过5分。
获奖附加分和社会工作附加分可以累加,但总分不得超过15分。
二、免试推荐到外校评分原则所有申请免试推荐到外校的同学一起进行评分,按照总分由高到低的顺序择优录取,未被录取者将不能再申请推荐到本校。
申请非211工程以上层次学校原则上不推荐,中科院单位视为985学校,海洋局单位视为211工程学校。
推荐评分分为三个部分:1、绩点分,占总分的80%。
将学生前三年的必修课绩点进行修正后乘以20换算成百分制参与计算。
修正办法如下:修正绩点=原始绩点-专业名次/专业人数2、附加分,占总分的20%。
(1)获奖附加分。
学生在校期间获得的不以绩点为评定依据的奖项,给予一定的附加分,各类不同奖项可以累加,同类奖项只计等级最高的一次,最高不超过13分。
具体可以加分的奖项详见附表。
(2)社会工作附加分。
在校期间担任主要学生干部,工作中有突出表现,为学校、学院作出贡献的,视工作业绩和贡献大小给予加分,最高不超过7分。
(附加分评分标准详见附件三)3、重点学校分。
为鼓励学生申请高层次的学校,故985学校在总分中加2分,211工程学校不加分。
推荐优秀应届本科毕业生免试攻读硕士学位研究生(直博生)综合考评成绩计算细则根据《XX大学推荐优秀应届本科毕业生免试攻读硕士学位研究生(直博生)工作办法》制定本细则。
综合考评成绩包括学习成绩和优秀加分两项,具体计算细则如下:一、学习成绩学习成绩按学生课程考核平均学分绩计算,满分为100分,按以下方法计算:某课程的学分绩=该课程的学分×该课程的学期总成绩对于转专业(类)的学生,转专业之前的考试课程按原专业培养方案认定。
对于不及格未超过两门且第一次补考合格的课程,仍以期末考试成绩计算平均学分绩。
对于赴国内外交流学习的学生,交流期间的学习成绩不参与校内平均学分绩计算。
二、优秀加分优秀加分根据学校认定的学生受表彰及获奖情况确定,满分为5分,累积加分超过5分的按5分计算。
具体加分原则如下:(一)学生受表彰加分:1.全国三好学生、全国大学生自强之星加3分;2.省三好学生、省优秀学生干部、省优秀团干部、省优秀团员加2分;3.以上加分中,同一学生在同一年度多次获奖,不累计加分,取最高荣誉加分;同一学生在不同年度且不同奖项中获奖,可以累积加分。
(二)学生在学校认定的国际或级学科竞赛中获奖的加分:1.国际或竞赛一等奖:个人项目获奖学生加5分;集体项目排名第一的学生加5分,其他学生加3分。
2.国际或竞赛二等奖:个人项目获奖学生加3分;集体项目排名第一的学生加3分,其他学生加1.8分。
3.国际或竞赛三等奖:个人项目获奖学生加1分;集体项目排名第一的学生加1分,其他学生加0.6分。
4.以上加分中,不累计加分,取最高奖项加分。
5.对于集体竞赛项目,若从奖励证书无法区分排名(如数学建模的全国竞赛),其排名顺序以竞赛组织部门发布的获奖文件为准。
当项目组总人数超过5人时,仅给予前5人加分。
三、有关说明(一)学习成绩和获奖情况的统计时间从学生入学起至学校规定的综合考评公示之日止。
加分资格审核以获奖证书或竞赛组织部门正式发布的获奖文件为依据。
哈工程保研加分细则保研加分是指在哈尔滨工程大学的研究生招生中,对于本校本科毕业生在保研评选中,根据其综合素质和专业能力给予的额外加分。
以下是哈工程保研加分细则:一、学业成绩加分1.优秀奖学金:获得省级及以上奖学金的可加5分,获得国家级奖学金的可加10分。
2.学科竞赛获奖:在国内外学科竞赛中获得一等奖的可加5分,获得二等奖的可加3分,获得三等奖的可加2分。
二、科技创新加分1.参加国家级及以上科技项目:作为项目核心成员参与国家级及以上科技项目的可加10分。
2.参加学校或院系科技项目:作为项目核心成员参与学校或院系科技项目的可加5分。
3.承担科技创新平台职务:在学校或院系的科技创新平台担任职务的可加3分。
4.科技创新能力培养计划:参加学校或院系的科技创新能力培养计划并完成任务的可加3分。
三、学术活动加分1.高水平学术论坛报告:参加国内外高水平学术论坛并做报告的可加5分。
2.学术交流参与:参加学校或院系组织的学术交流活动的可加2分。
3.学术竞赛、大赛获奖:在学术类竞赛或大赛中获得奖项的可加3分。
四、社会实践加分1.社会实践奖励:获得社会实践活动一等奖的可加3分,获得二等奖的可加2分,获得三等奖的可加1分。
2.社会工作经历:在学生会、社团等组织中担任职务的可加2分。
3.社会公益活动参与:积极参加社会公益活动并取得成果的可加1分。
五、综合评定根据学生的个人简历、综合素质评价及面试成绩,对学生进行全面综合评定。
考察内容包括但不限于学术水平、科研能力、创新潜质、科技实践经历、社会活动参与等。
保研加分的最高限制是20分。
综合评定的分值将作为保研录取的重要依据,加分能够提高学生的保研竞争力,但并不是唯一的决定因素。
总之,哈工程的保研加分细则对于本科生的综合素质和专业能力进行了全面考量,旨在选拔具备科研能力、创新潜质和社会实践经验的优秀学生进入研究生阶段。
加分制度的设立和细化有助于激励学生积极参与学术活动、科技创新和社会实践,提高自身学术水平和综合素质,为未来的学术研究和科学发展做出贡献。
一、院内优推科研加分项
1.科研论文得分
发表论文加分(对于只录用未发表文章,作者中需含有本院教师,并由该教师签名确认)。
(1)核心期刊1分/篇;统计源0.5分/篇。
(2)IEEE国际会议发表论文加1分。
(3)EI/SCI索引论文需提供检索证明或收录情况证明,加分细则如下:
EI:2分/篇;SCI:3分/篇。
2.竞赛成果得分K2
(1)计分竞赛范围见表1。
除此之外的其它获奖不作加分统计。
表1 国际、国家级大学生学科竞赛和科技竞赛名单列表
3.申请专利及软件著作权得分
(1)接受申请:发明专利/实用新型专利加0.5分(仅以受理通知书为凭)。
(2)已授权:发明专利加5分,实用新型专利加1分。
(以专利证书为准)。
(3)软件著作权:仅限已授权的软件著作权,加0.5分。
(限一次,以版权证书为准)。
4.排名计算得分说明
(1)文章和专利作者(去除指导教师),只计算第一、第二和第三作者,权重分别为100%,50%和20%。
(2)同一内容(项目)参加不同级别的竞赛、在不同的刊物上发表论文或者申请不同的专利只按最高标准加分,不累加。
二、校内优推
附件1:国际、国家级大学生学科竞赛和科技竞赛名单列表(华南理工大学推荐免试攻读研究生用)。
竞赛保研政策
竞赛保研政策是指学生在大学期间参加学科竞赛(如数学、物理、计算机等),并在竞赛中获得优异成绩后,可以享受一定的保研政策,使他们更容易进入研究生院进行深造。
具体的竞赛保研政策可以因不同学校和学科而异,但一般包括以下方面:
1. 直接保研资格:在特定的学科竞赛中获得一等奖或者其他优秀奖项的学生,可以直接获得保研资格,无需参加研究生入学考试。
2. 竞赛成绩加分:学生在竞赛中获得优异成绩后,可以获得一定的加分,提高研究生入学考试的录取分数线。
通常,获得省级以上竞赛一等奖的学生可以获得较高的加分。
3. 保名额政策:一些高校会为竞赛成绩优秀的学生保留一定的研究生招生名额,这样学生只需达到一定的要求就可直接进入研究生院进行深造。
需要说明的是,不同学校和专业对竞赛保研政策的具体要求和权重有所不同,具体的政策以各高校公布的官方文件为准。
此外,竞赛保研政策并非全面适用于所有学校和学科,也并非是进入研究生院的唯一途径,其他因素如综合素质、科研能力等也会对保研录取起到较大的影响。
因此,竞赛保研政策只是申请研究生的其中一个方面,学生还需综合考虑自身的各项条件和需求做出决策。
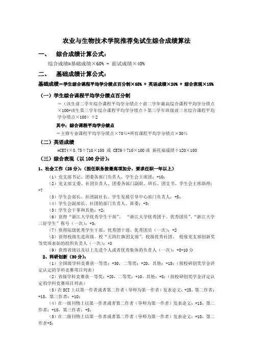
农业与生物技术学院推荐免试生综合成绩算法一、综合成绩计算公式:综合成绩=基础成绩×60% + 面试成绩×40%二、基础成绩计算公式:基础成绩=学生综合课程平均学分绩点百分制×65% + 英语成绩×20% + 综合表现×15% (一)学生综合课程平均学分绩点百分制=(该生前二学年综合课程平均学分绩点÷前二学年最高综合课程平均学分绩点×100+该生第三学年综合课程平均学分绩点÷第三学年班级前三名综合课程平均学分绩点×100)÷2其中:综合课程平均学分绩点=主修专业课程平均学分绩点×70%+所有课程平均学分绩点×30%(二)英语成绩=CET4×0.75÷710×100 或 CET6÷710×100或新托福成绩÷120×100(三)综合表现(以100分计):1、社会工作(25分):(担任职务按最高项加分,要求任职一年以上)(1)党支部书记、团委各部门负责人、学生会主席团:+10;(2)党支部支委、社团负责人、团委各部门副职、班长、团支书、学生会主席助理:+7(3)学生会部长、社团副社长、学生发展引导中心部门负责人:+5;(4)学生会副部长、社团的部门负责人、班委:+3;(5)学生会干事和其他:+2;(6)获得“浙江大学优秀学生干部”、“浙江大学优秀团干、优秀团员”、“浙江大学三好学生”称号(一次):+3;(7)获得院级优秀学生干部、优秀团干部、优秀团员(一次):+2(8)获得校级先进班级、校“五四红旗团支部”、校级优秀社团、校级党支部创新奖等奖项表彰的组织负责人(一次):+3(9)获得省级以及以上先进个人或者优秀集体的负责人(一次):+5-10分2、科研创新(30分):(1)全国级学科竞赛获一等奖:+30,二等奖:+20,其他:+15;(按校研创奖学金评定认定的学科竞赛项目列表)(2)省级学科竞赛获一等奖:+20,二等奖:+10,其他:+8;(按校研创奖学金评定认定的学科竞赛项目列表)(3)在SCI上以第一作者或者第二作者(导师为第一作者)发表论文:+25,第二作者:+15,第三作者:+10;(4)在一级刊物上以第一作者或者第二作者(导师为第一作者)发表论文:+15,第二作者:+10,第三作者:+5;(5)在二级刊物上以第一作者或者第二作者(导师为第一作者)发表论文:+10,第二作者+5;(6)主持科研创新项目者:SRTP/SQTP/NSEP 8、省创10、国创及卓越农林计划资助项目12;参与SRTP/SQTP/NSEP、省创、国创及及卓越农林计划资助项目等科研创新项目者+5(每年度按最高项目计分,需通过结题)(7)在校级以上“挑战杯”等其他科研创新相关项目获奖(经学院推免生遴选工作小组认可):+3~10分3、能力与素质(25分):(1)参加暑期学院或学校组织的社会实践活动(一次):+3;(2)参加义务献血(一次):+3;(3)青年志愿者活动:+3(该项加分不超过6分);(4)能力素质类其它活动(如茶艺大赛、园林规划设计大赛、微积分竞赛等获奖):+3~5分;4、文体活动(20)(1)参加学院组织的文体活动(一次):+1,获奖+1;(该项不超过5分)(2)参加学校组织的文体活动(一次):+2,获奖+2;(该项不超过10分)(3)参加省级及以上单位组织的文体活动(一次):+3,获奖+5;(该项不超过10分)(4)其他活动:+1~3分以上所有申报的事项必须有证明材料(原件或复印件),否则不予认可.浙江大学农业与生物技术学院二〇一六年九月。
本项加分总分不超过30分。
二、学生科研活动奖励加分标准
1.发表论文:在核心期刊上独立或以第一作者公开发表学术论文,以录用通知或期刊为认定依据。
第一作者在中文核心以上期刊(含)发表论文,每项加10分。
(注:刊物分类参见学校科技处《核心期刊目录及期刊等级分类》)
2. 获得专利授权:发明与实用新型专利获得国家相关认定,本人在发明人中排名第一或导师排名第一本人排名第二,以相关认定证书或文件为认定依据。
专利(排序前2名):发明专利每项加20分,实用新型专利每项加10分。
此项总分不超过30分。
三、参与社会志愿服务
参与社会志愿服务的内容与加分细则详见《机械与材料工程学院志愿服务加分细则》。
本项最高不超过15分。
五、参军入伍服兵役
在校就读期间经过学校选拔,到部队服兵役,经学校武装部证明,加15分。
本项最高不超过15分。
六、国际组织实习
在校就读期间到经过学校认证的国际组织实习,经学校认证合格,加10分。
本项最高不超过10分。
以上奖励加分项总和的上限为100分,超过100分的按100分计。
本细则由学院推免工作领导小组负责解释。
机械与材料工程学院
2020年9月23日。
保研评分细则范文首先,对于学术方面的评分标准,学校会综合考虑学生的课程成绩、学术竞赛成绩、论文发表、科研项目等因素。
其中,学生的课程成绩是一个重要的参考指标,包括学生的绩点和排名情况。
一般来说,平均绩点高、排名靠前的学生在学术评分方面会得到更高的分数。
此外,学生是否参与了学科竞赛并取得了好的成绩也会对学术评分产生积极影响。
而对于发表论文和参与科研项目,学校会根据学生的具体情况给予相应的加分。
其次,对于科研能力方面的评分标准,学校会综合考虑学生是否参加课题组、是否取得科研成果、是否参与科研交流等因素。
学生能否成功进入一些实验室或课题组,往往是科研能力的重要指标之一、此外,学生是否发表过科研论文、是否参与科研项目并取得好的成果,都是评价学生科研能力的重要参考。
此外,学生是否积极参与科研交流,如参加学术会议、发表学术报告等也会对科研能力评分产生影响。
除了学术和科研能力外,学校还会对学生的综合素质进行评分。
综合素质包括学生的实践经验、社会工作、科技创新创业、获奖经历、交际能力等方面。
学生是否参与过社会实践、是否担任过学生干部、是否有过科技创新创业经验,都会对综合素质评分产生影响。
此外,学生是否获得过奖项和荣誉,以及学生的交际能力和组织能力也是学校评价综合素质的重要指标。
最后,学校还会对学生的综合评价进行面试,主要考察学生的综合素质、学术能力、科研经历等方面。
通过面试,学校可以更加全面地了解和评估学生,加深对学生的认识,进一步细化评分标准,确保评分的公平公正。
综上所述,保研评分细则是学校对学生申请保送研究生进行评分的具体细则,涵盖学术、科研能力和综合素质等方面。
学生在备战保研时,应在课程成绩、科研能力和综合素质等各个方面全面提升,做好准备,以提高自己的保研成功率。
文学院2009级师范班推荐优秀应届本科毕业生免试攻读硕士学位研究生学术科研加分细则1.科技发明,科技、学术竞赛计分(此项计分以100分封顶)。
同一成果、同一作品或同一项目在多次竞赛活动中获奖,只按获奖最高档次计分一次,不重复计分。
以2人以上为小组参赛的项目,每人均可按获奖等级计分,具体计分如下:(1)参加国际竞赛,获特等、一、二、三等,分别计20分、15分、10分、8分(2)参加全国竞赛,获特等、一、二、三等,分别计15分、12分、8分、5分(3)参加省级竞赛,获特等、一、二、三等,分别计10分、8分、5分、3分(4)参加市级竞赛,获特等、一、二、三等,分别计8分、5分、3分、2分(5)参加校级竞赛,获特等、一、二、三等,分别计5分、3分、2分、1分(5)发表论文、作品:在T、A、B类刊物(刊物分类以学校有关文件为准)上发表学术论文分别计20分、15分、10分;补充:①发表在省级刊物上的文章,超过2000字加5分,不足2000字不加分;发表在市级刊物上的文章,超过2000字加3分,不足2000字不加分。
②发表在报纸上,超过2000字才列入加分考虑;③在大型网站上发表文章,超过2000字加2分每篇,加分上限不超过5篇。
以上发文必须与专业特点相关。
(6)参加科研课题研究:课题须已结题方可计分,每课题计分人数不超过5人,以立项书名单前5人为准。
课题负责人按国家级、省级、校级课题分别计15分、10分、5分。
一般成员计10分、5分、3分。
(7)科技发明专利参照全国竞赛等级记分。
2.全国大学英语通过6级考试(≥ 425分)计2分。
3.交换学习院校是2011年《泰晤士报高等教育专刊》世界大学排名前200名、2010年《美国新闻与世界报道》世界大学前400名、2011年上海交大世界大学学术排名前500名高校或“985工程”高校(见附件5 华南师范大学本科交换项目学校情况一览表)的交换生,在对方学校平均学分绩点达到4.0者计20分,达到3.5者计15分,达到3.0者计10分。