胶水安全技术说明书
- 格式:docx
- 大小:13.04 KB
- 文档页数:3
502胶水(MSDS)化学品安全技术说明书一.产品标识商品名:502胶水主要成分:α-氰基丙烯酸乙酯,阻聚剂、增稠剂、增强剂、加速剂二.主要组成与性状主要成分:α-氰基丙烯酸乙酯中文名称:α-氰基丙烯酸乙酯;2-氰基丙烯酸乙酯;1-氰基-2-丙烯酸乙酯;英文名称:Ethyl 2-cyanoacrylate;2-Cyano-2-propenoic acid, ethyl ester;2-Cyanoacrylic acid,ethyl ester;化学式:C6H7NO2 分子量:125.0CAS登记号:7085-85-0外观与性状:无色透明液体,有刺激性气味;主要用途:适用于陶瓷、橡胶、玻璃、珠宝、塑料、家俱、广告等各类物质胶粘三. 危险性概述侵入途径:吸入、食入、经皮吸收。
健康危害:接触到皮肤会引起过敏性皮肤反应。
环境危害:加热或燃烧时,该物质分解生成含氮氧化物和氰化物有毒和刺激性烟雾/气体。
燃爆危险:本品可燃。
高于75℃,可能形成爆炸性蒸气/空气混合物。
四.急救措施皮肤接触:迅速用水和肥皂清洗皮肤附着部位,如果有搔痒、炎症等症状,要立即请医生诊治;眼睛接触:立即用水清洗,至少15分钟以上。
洗完后,立即请医生诊治;就医;吸入:如果吸入蒸气后有不适感,要立即转移至空气新鲜的场所,迅速请医生诊治;食入:用水清洗口腔。
大量饮水在胃内稀释并吐出,之后立即请医生处治。
五.消防措施危险特性:该物质迅速聚合。
加热或燃烧时,该物质分解生成含氮氧化物和氰化物有毒和刺激性烟雾/气体。
灭火方法及灭火剂:灭火处理:切断火源附近的着火源,并用灭火器在上风向进行作业。
灭火剂:泡沫灭火剂、粉末灭火剂、二酸化炭灭火剂、干燥砂。
六. 泄漏应急处理:迅速清除附近的着火源,准备灭火器材;用破布、纱布、砂等吸附泄露液,并回收至容器中;作业时,必须穿戴保护器具,室内要充分通风。
七.操作处置与储存操作注意事项:大量时,必要时带手套、口罩、防护眼睛操作。
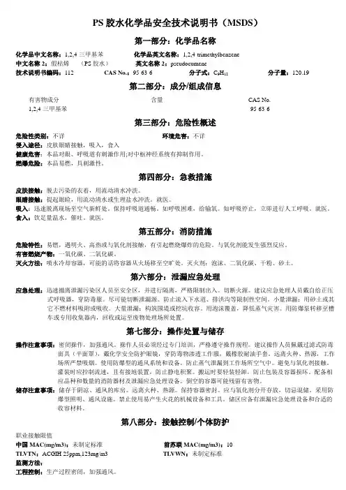
PS胶水化学品安全技术说明书(MSDS)第一部分:化学品名称化学品中文名称:1,2,4-三甲基苯化学品英文名称:1,2,4-trimethylbenzene中文名称2:假枯烯(PS胶水)英文名称2:pseudocumene技术说明书编码:112 CAS No.:95-63-6 分子式:C9H12分子量:120.19第二部分:成分/组成信息有害物成分含量CAS No.1,2,4-三甲基苯95-63-6第三部分:危险性概述危险性类别:不详环境危害:不详侵入途径:皮肤眼睛接触,吸入,食入健康危害:本品对眼、呼吸道有刺激作用;对中枢神经系统有抑制作用。
燃爆危险:本品易燃,具刺激性。
第四部分:急救措施皮肤接触:脱去污染的衣着,用流动清水冲洗。
眼睛接触:提起眼睑,用流动清水或生理盐水冲洗。
就医。
吸入:迅速脱离现场至空气新鲜处。
保持呼吸道通畅。
如呼吸困难,给输氧。
如呼吸停止,立即进行人工呼吸。
就医。
食入:饮足量温水,催吐。
就医。
第五部分:消防措施危险特性:易燃,遇明火、高热或与氧化剂接触,有引起燃烧爆炸的危险。
与氧化剂能发生强烈反应。
有害燃烧产物:一氧化碳、二氧化碳。
灭火方法:喷水冷却容器,可能的话将容器从火场移至空旷处。
灭火剂:泡沫、二氧化碳、干粉、砂土。
第六部分:泄漏应急处理应急处理:迅速撤离泄漏污染区人员至安全区,并进行隔离,严格限制出入。
切断火源。
建议应急处理人员戴自给正压式呼吸器,穿防毒服。
尽可能切断泄漏源。
防止流入下水道、排洪沟等限制性空间。
小量泄漏:用砂土或其它不燃材料吸附或吸收。
大量泄漏:构筑围堤或挖坑收容。
用泡沫覆盖,降低蒸气灾害。
用防爆泵转移至槽车或专用收集器内,回收或运至废物处理场所处置。
第七部分:操作处置与储存操作注意事项:密闭操作,加强通风。
操作人员必须经过专门培训,严格遵守操作规程。
建议操作人员佩戴过滤式防毒面具(半面罩),戴化学安全防护眼镜,穿防毒物渗透工作服,戴橡胶耐油手套。
远离火种、热源,工作场所严禁吸烟。
801强力胶水化学品安全技术说明书第一部分:化学品名称化学品中文名称:801强力胶水化学品英文名称:General Purpose Adhesive 英文名称2:技术说明书编码: CAS No.:分子式:分子量:第二部分:成分/组成信息有害物成分含量 CAS No.甲苯 (75-85)% 108-88-3专利塑化聚合物(15-25)%第三部分:危险性概述危险性类别:侵入途径:眼接触:有刺激性,令上下眼睑及眼球粘连。
皮肤接触:有刺激性,在数秒内即可把皮肤黏实。
吸入:有刺激性,致咳嗽和头昏眼花。
吞入:相关无毒性(实际吞入LD50>5000毫克/公斤),在数稍内黏在皮肤和嘴上。
环境危害:无资料燃爆危险:无资料第四部分:急救措施眼睛接触:用大量的水冲洗眼睛,不要强迫打开被黏着的眼皮,马上就医。
皮肤接触:不要强迫分离已黏着的皮肤(因为皮肤会被撕裂。
浸在温水中,直到不再黏手,马上就医。
吸入:迅速脱离现场至空气新鲜处,休息。
如有必要,使用人工氧气呼吸器。
马上就医。
吞入:用温水冲洗,不要用力打开被胶水黏着的地方,马上就医。
第五部分:消防措施危险特性:无资料有害燃烧产物:无资料灭火方法:适用的灭火剂有泡沫、干粉、二氧化碳、砂土。
第六部分:泄漏应急处理应急处理:当清理时要戴护目镜,不要用水冲洗泄漏或溢出的化学品。
化学品在数秒内会干,可作废品处理。
第七部分:操作处置与储存操作注意事项:在通风良好的地区戴上手套和护目镜。
储存注意事项:贮存在阴凉和干燥的地方,远离热源、明火和胺、酒精。
第八部分:接触控制/个体防护职业接触限值中国MAC(mg/m3):100 前苏联MAC(mg/m3):50TLVTN:OSHA 200ppm,754mg/m3; ACGIH 50ppm,188mg/m3TLVWN:未制定标准监测方法:气相色谱法工程控制:加强通风,保证工作区域通风良好。
呼吸系统防护:局部排气或呼吸设备。
眼睛防护:戴安全眼镜或护目镜。
化学品安全技术说明书MSDS第一部分化学品和企业标识化学品中文名称:聚氨酯粘合剂(胶水HB-3800)企业名称:杭州安杰诺经贸有限公司地址:广州市天河区中山大道西骏景花园骏晖轩C座1201室邮编:510662传真号码:+86-20-3820 4469企业应急电话:+86-20-3820 4459技术说明书编号:(A)生效日期:2017-03-30国家应急电话第二部分成份/组成信息混合物化学品名称:聚氨酯粘合剂(HB-3800)第三部分危险性概述危险识别: NFPA标识。
蓝色:健康危害(H);红色:可燃性等级(F);黄色:反应活性等级(R);白色:特殊危害性H = 1(暴露可能导致不适,但是仅可能有轻微持续性伤害);F = 1(需要预热才可以点燃);R = 0(通常情况下稳定,即使暴露于明火中也不反应,并且不与水反应)侵入途径:吸入、食入、皮肤接触。
健康危害:和皮肤,眼睛接触,摄入,吞咽后,可能会产生刺激和过敏症状。
过度重复暴露于高浓度的环境里面,可能需要寻求医生的帮忙。
眼睛:接触,可能引起刺激;皮肤:接触,可能引起刺激;摄入:摄入大量,可能会造成肠胃刺激不适。
第四部分急救措施通常要求:没有特殊的需要。
皮肤接触:若正常使用后,感到不适,请咨询医生。
眼睛接触:立即将眼皮撑开,用缓和流动的温水冲洗污染的眼睛15分钟,情况没有好转,立即就医。
吸入:施救前先做好自身的防护措施,以确保自己的安全。
或立即就医。
食入:如果出现相关症状,请咨询医生。
第五部分消防措施适当的灭火剂:二氧化碳、干粉或洒水,使用洒水或抗酒精泡沫灭火剂扑灭较大的火种。
灭火注意事项:救火过程中,需要戴好自我保护的呼吸设备和防护服装。
着火爆炸产物:可能会产生碳的氧化物和各种碳氢化合物。
(不常见)第六部分出事故时解除痛苦的措施与人有关的安全防护措施:使用合适的个人防护用品环境保护措施:切勿让产品里面的有机物单体析出物接触到污水系统或任何水源;如果其有机物单体渗入了水源或污水系统,请通知有关当局;勿让其产品里面的有机单体析出物进入下水道/水面或地下水;清洁/收集措施:清洁和收集没有特别的要求;溢出/泄露:不适用第七部分操作处置与储存处理:安全处理的资料:确保工作间有良好的通风/排气装置;使用完后,清洗双手;有关火灾及防止爆炸的资料:远离火源–切勿吸烟;储存:储存库和容器须达到的要求:产品应该放置在干燥,阴凉的位置,远离火源。
502胶水安全技术说明书第一部分:化学品名称化学品中文名称:502胶化学品英文名称:Super Glue;Cyanoacrylate Adhesive中文名称2:瞬间强力胶英文名称2:Super Glue分子式:相对分子质量:CAS号:第三部分:危险性概述危险性类别:无侵入途径:吸入、食入、皮肤接触健康危害:接触到皮肤会引起过敏性皮肤反应。
环境危害:无燃爆危险:本品可燃第四部分:急救措施皮肤接触:迅速用水和肥皂清洗皮肤附着部位,如果有搔痒、炎症等症状,要立即请医生诊治眼睛接触:立即用水清洗,至少15分钟以上。
洗完后,立即请医生诊治;就医;吸入:如果吸入蒸气后有不适感,要立即转移至空气新鲜的场所,迅速请医生诊治食入:用水清洗口腔。
大量饮水在胃内稀释并吐出,之后立即请医生处治。
第五部分:消防措施危险特性:有刺激性,可燃液体,燃烧时放出有毒气体有害燃烧产物:CO\CO2,\氮氧化物灭火方法:切断火源附近的着火源,并用灭火器在上风向进行作业。
灭火剂:泡沫灭火剂、粉末灭火剂、二酸化炭灭火剂、干燥砂。
第六部分:泄漏应急处理应急处理:迅速清除附近的着火源,准备灭火器材;用破布、纱布、砂等吸附泄露液,并回收至容器中;作业时,必须穿戴保护器具,室内要充分通风。
第七部分:操作处置与储存操作注意事项:操作人员经培训,严格遵守操作规程,建议操作人员穿作业防护服,戴安全帽,避免眼镜、皮肤直接接触和吸入,避免长期或重复接触储存注意事项:储存于阴凉、通风的库房。
远离火种、热源。
第八部分:接触控制/个体防护呼吸系统防护:大量时,必须戴口罩眼睛防护:戴安全防护眼睛身体防护:穿一般工作服手防护:戴手套其他防护:工作现场严禁吸烟、进食和饮水。
工作后,淋浴更衣,污染的衣服洗净再用第九部分:理化特性主要成分:α-氰基丙烯酸乙酯,阻聚剂、增稠剂、增强剂、加速剂外观与性状:无色透明液体,有刺激性气味;pH:熔点(℃):沸点(℃):54~56相对密度(水=1):无资料相对蒸气密度(空气=1):无资料闪点(℃):75分子式:C6H7NO2溶解性:不溶于水主要用途:适用于陶瓷、橡胶、玻璃、珠宝、塑料、家俱、广告等各类物质胶粘第十部分:稳定性和反应活性稳定性:常温常压下稳定禁配物:氧化剂,还原剂,水,胺、醇类,碱金属和食用化学品避免接触的条件:光聚合危害:遇水会发生聚合分解产物:CO\CO2\氮氧化合物第十一部分:毒理学资料急性毒性:无亚急性和慢性毒性:无刺激性:严重损伤眼镜,可能会催泪,对皮肤和呼吸系统有刺激性,皮肤接触可能会过敏致敏性:致突变性:致畸性:致癌性:第十二部分:生态学资料生态毒理毒性:生物降解性:非生物降解性:生物富集或生物积累性:其它有害作用:无资料第十三部分:废弃处置废弃物性质:属于《国家危险废物名录》中HW38有机氰化物废物废弃处置方法:销毁时,使用焚烧设备,每次少量焚烧。
Armostflex 820胶水安全技术说明书1 产品及企业标识820橡塑胶水注册商标“Armostflex 820”2 成分/组成信息化学成份 CAS号百分比POLYCHLOROPRENE 氯丁橡胶 9010-98-4 15 - 35ETHYL ACETATE 乙酸乙酯 141-78-6 10 - 35PHENOL-FORMALDEHYDE POLYMER酚醛树脂 9003-35-4 5 - 20TOLUENE 甲苯 108-88-3 1 - 20C7-9 ALIPH. HYDROCARBONS C7-9碳氢化物 68920-06-9 15 - 503 危险性概述:危险性类别: 第3类易燃液体4 急救措施眼睛接触: 用大量的水冲洗眼睛,如果症状持续,就医治疗。
皮肤接触: 脱去被玷污的衣服和鞋,立即用大量的水冲洗皮肤,就医治疗。
重新使用前将被玷污的衣服和鞋子洗干净。
吸入: 将患者移至空气新鲜处,如果症状加剧,就医治疗。
摄食: 不要催吐,除非在医务人员指导下这样做。
给患者两杯水, 不要给已失去知觉的人口服任何东西,就医治疗。
5 消防措施适用的灭火剂:使用B类灭火剂(例如:化学干粉,二氧化碳)。
燃烧时的接触危害: 密闭容器接触火源的热量可能产生压力和爆炸。
蒸气可能沿着地面移动很远的距离,到达点火源处。
灭火程序: 水可能无法有效灭火但能冷却接触火的容器和表面以防爆炸。
佩戴全套防护设备(Bunker Gear)和自供式呼吸器(SCBA)。
6 泄漏应急处理个人预防措施: 参考物质安全技术说明书的其他章节以了解物理和健康的危害、呼吸防护、通风和个人防护设备等资料。
溢出应急处理: 如果大量溢出, 下水道进口盖上并筑防护堤,以防溢出物流入下水道或水体环境中。
用无机吸收剂来覆盖。
密封容器。
未防护的人员从危害现场撤离。
熄灭所有点火源。
用新鲜空气通风工作场所。
如果大量的溢出,或在限制性空间里溢出,根据很好的工业卫生管理措施, 采用机械通风措施驱散和排放蒸汽。
Armostflex 820 胶水安全技术说明书1产品及企业标识820橡塑胶水注册商标“ Armostflex 820 ”2成分/组成信息化学成份CAS号百分比POLYCHLOROPRE ft ET橡胶9010-98-4 15 - 35ETH YL ACETATES 酸乙酯141-78-6 10 - 35PHENOL-FORMALDEHYDE POLYME树脂9003-35-4 5 - 20 TOLUENE甲苯108-88-3 1 - 20C7-9 ALIPH. HYDROCARBONS C7-碳氢化物68920-06-9 15 - 50 3危险性概述:危险性类别:第3类易燃液体4急救措施眼睛接触:用大量的水冲洗眼睛,如果症状持续,就医治疗。
皮肤接触:脱去被玷污的衣服和鞋,立即用大量的水冲洗皮肤,新使用前将被玷污的衣服和鞋子洗干净。
吸入:将患者移至空气新鲜处,如果症状加剧,就医治疗。
摄食:不要催吐,除非在医务人员指导下这样做。
给患者两杯水知觉的人口服任何东西,就医治疗。
5消防措施适用的灭火剂:使用B类灭火剂(例如:化学干粉,二氧化碳)就医治疗。
重不要给已失去燃烧时的接触危害:密闭容器接触火源的热量可能产生压力和爆炸。
蒸气可能沿着地面移动很远的距离,到达点火源处。
灭火程序:水可能无法有效灭火但能冷却接触火的容器和表面以防爆炸。
佩戴全套防护设备(Bunker Gear)和自供式呼吸器(SCBA)。
6泄漏应急处理个人预防措施:参考物质安全技术说明书的其他章节以了解物理和健康的危害、呼吸防护、通风和个人防护设备等资料。
溢出应急处理:如果大量溢出,下水道进口盖上并筑防护堤,以防溢出物流入下水道或水体环境中。
用无机吸收剂来覆盖。
密封容器。
未防护的人员从危害现场撤离。
熄灭所有点火源。
用新鲜空气通风工作场所。
如果大量的溢出,或在限制性空间里溢出,根据很好的工业卫生管理措施,采用机械通风措施驱散和排放蒸汽。
警告!工作场所中的马达会是一个点燃源,会引起泄漏场所中易燃气体或蒸汽爆炸或燃烧。
ABS胶水安全技术说明书第一部分化学品中文名:ABS胶水英文名:分子式:相对分子量:CAS 号:危险性类别:第二部分:成分/组成信息主要成分:ABS树脂,丁酮。
外观与性状:淡黄色粘稠状液体。
主要用途:适用于ABS管材、管件、阀门类类物质间的胶粘。
第三部分:危险性概述侵入途径:健康危害:对眼、鼻、喉、粘膜有刺激性,长期接触可致皮炎。
第四部分:急救措施皮肤接触:迅速用水和肥皂清洗皮肤附着部位,如果有痒、炎症等症状,要立即请医生诊治。
眼睛接触:立即用水清洗,至少15 分钟以上。
就医。
吸入:如果吸入蒸气后有不适感,要立即转移至空气新鲜的场所,迅速请医生诊治。
食入:用水清洗口腔。
大量饮水在胃内稀释并吐出,之后立即请医生处治。
第五部分:消防措施闪点:燃爆下限:引燃温度:爆炸上限:危险特性:本品可燃。
灭火方法:尽可能将容器从火场移至空旷处。
灭火剂:雾状水、泡沫、干粉、二氧化碳、砂土。
第六部分:泄漏应急处理泄漏应急处理:迅速清除附近的着火源,准备灭火器材;用破布、纱布、砂等吸附泄露液,并回收至容器中;作业时,必须穿戴保护器具,室内要充分通风。
第七部分:操作处置与储存储运注意事项:储存于阴凉、通风的库房。
远离火种、热源。
配备相应品种和数量的消防器材。
储区应备有合适的材料收容泄漏物。
第八部分:接触控制/个体防护工程控制:密闭操作。
提供良好的自然通风条件。
呼吸系统防护:空气中粉尘浓度超标时,建议佩戴自吸过滤式防尘口罩。
眼睛防护:一般不需要特殊防护。
身体防护:穿一般作业防护服。
手防护:一般不需要特殊防护。
其他防护:工作现场禁止吸烟、进食和饮水。
保持良好的卫生习惯。
第九部分:理化特性熔点:沸点:相对密度(水=1):相对密度(空气=1):饱和蒸汽压:燃烧热:临界温度:临界压力:急性毒性:生殖毒性:第十部分:稳定性和反应活性禁忌物:强氧化剂、碱类、强还原剂致癌性:溶解性:刺激性:稳定性:第十一部分:毒理学资料亚急性和慢性毒性:致突变性:聚合危害:第十二部分:生态学资料环境资料:处置前应参阅国家和地方有关法规。
AB胶安全技术说明书-MSDSAB胶安全技术说明书说明书目录第一部分第二部分第三部分第四部分第五部分第六部分第七部分第八部分化学品名称第九部分理化特性成分/组成信息危险性概述第十部分第十一部分第十二部分第十三部分稳定性和反应活性毒理学资料生态学资料废弃处置急救措施消防措施泄漏应急处理第十四部分运输信息操作处置与储存接触控制/个体防护第十五部分第十六部分第一部分:化学品名称律例信息其他信息化学品中文名称:环氧丁烷化学品俗名:AB胶1,2-氧化丁烯化学品英文名称:1,2-epoxybutane 技术说明书编码:生产企业名称:地点:生效日期:第二部分:成分/组成信息有害物成分英文名称:Epoxy AdhesiveCAS No。
含量第三部分:危险性概述CAS No.危险性类别:侵入途径:健康危害:蒸气辛辣会刺激眼睛有催泪情形;蒸气吸入会刺激呼吸系统及鼻子;与皮肤接触会有接着情形;不小心有食入立刻会使嘴粘住。
环境危害:燃爆危险:第四部分:急救措施皮肤接触:移往通风处,若发生呼吸困难及时供给氧气,若发生呼吸停止时即施以人工呼吸;用肥皂水清洗被粘着部份,且很小心将粘着部份区域拉开,确勿使用机械方式拉开。
眼睛接触:吸入:移往通风处,若难及时供给氧发生呼吸困气,若发生呼吸停止时即施以人工呼吸,立刻送医。
食入:会发生粘住嘴巴。
第五部分:消防措施危险特性:有害燃烧产物:灭火方法:灭火人员应着全套呼吸装备以防止因热分解产生有毒气体。
泡沫,干粉,二氧化碳第六部分:泄漏应急处置惩罚应急处理:1、仅微量泄漏即以抹布擦干,立刻浸于水里。
2、大量泄漏时即时以水冲洗后,以刮刀将膜移除。
第七部分:操作处置与储存操作注意事项:贮存注意事项:1、贮存温度<25℃。
2、贮存环境须枯燥,阔别热及火源及火花。
3、透风要优秀。
第八部分:打仗控制/个体防护中国MAC(mg/m3):中国MAC(mg/m3)前苏联MAC(mg/m3):XXX:XXX:监测方法:工程控制:生产过程密闭,加强通风呼吸系统防护呼吸系统防护:通风要良好。
PS胶水化学品安全技术说明书(MSDS)第一部分:化学品名称化学品中文名称:1,2,4-三甲基苯化学品英文名称:1,2,4-trimethylbenzene中文名称2:假枯烯(PS胶水)英文名称2:pseudocumene技术说明书编码:112 CAS No.:95-63-6 分子式:C9H12分子量:120.19第二部分:成分/组成信息有害物成分含量CAS No.1,2,4-三甲基苯95-63-6第三部分:危险性概述危险性类别:不详环境危害:不详侵入途径:皮肤眼睛接触,吸入,食入健康危害:本品对眼、呼吸道有刺激作用;对中枢神经系统有抑制作用。
燃爆危险:本品易燃,具刺激性。
第四部分:急救措施皮肤接触:脱去污染的衣着,用流动清水冲洗。
眼睛接触:提起眼睑,用流动清水或生理盐水冲洗。
就医。
吸入:迅速脱离现场至空气新鲜处。
保持呼吸道通畅。
如呼吸困难,给输氧。
如呼吸停止,立即进行人工呼吸。
就医。
食入:饮足量温水,催吐。
就医。
第五部分:消防措施危险特性:易燃,遇明火、高热或与氧化剂接触,有引起燃烧爆炸的危险。
与氧化剂能发生强烈反应。
有害燃烧产物:一氧化碳、二氧化碳。
灭火方法:喷水冷却容器,可能的话将容器从火场移至空旷处。
灭火剂:泡沫、二氧化碳、干粉、砂土。
第六部分:泄漏应急处理应急处理:迅速撤离泄漏污染区人员至安全区,并进行隔离,严格限制出入。
切断火源。
建议应急处理人员戴自给正压式呼吸器,穿防毒服。
尽可能切断泄漏源。
防止流入下水道、排洪沟等限制性空间。
小量泄漏:用砂土或其它不燃材料吸附或吸收。
大量泄漏:构筑围堤或挖坑收容。
用泡沫覆盖,降低蒸气灾害。
用防爆泵转移至槽车或专用收集器内,回收或运至废物处理场所处置。
第七部分:操作处置与储存操作注意事项:密闭操作,加强通风。
操作人员必须经过专门培训,严格遵守操作规程。
建议操作人员佩戴过滤式防毒面具(半面罩),戴化学安全防护眼镜,穿防毒物渗透工作服,戴橡胶耐油手套。
远离火种、热源,工作场所严禁吸烟。