隔墙板和砌块性能对比
- 格式:xls
- 大小:10.50 KB
- 文档页数:2
砌砖墙的分类砌砖墙的分类砖是建筑中常用的材料之一,而砌砖墙则是建筑中最基本的结构之一。
根据不同的用途和要求,砌砖墙可以分为多种类型。
本文将详细介绍几种常见的砌砖墙分类。
一、实心墙实心墙是最基本、最简单的一种墙体结构,由水泥、沙子和碎石混合物固化后形成。
它具有良好的承重性能和隔音性能,但缺点是重量大、施工难度大、保温性能差。
二、空心墙空心墙是在实心墙内部加入空腔后形成的,主要有两种类型:预制板式空心墙和现场浇筑式空心墙。
预制板式空心墙是指在工厂预制好混凝土板,在现场组装成为整个房屋的外壳;而现场浇筑式空心墙则是指在现场进行混凝土浇筑,形成整个房屋外壳。
相比实心墙,空心墙具有更轻盈的重量、更好的保温性能和更佳的施工效率。
但空心墙的隔音性能相对较差,需要在施工时加入隔音材料。
三、砌块墙砌块墙是由多个石膏、水泥、粘土或混凝土制成的砌块拼接而成的。
这种墙体结构具有更好的保温性能和隔音性能,同时施工也更加方便快捷。
但是由于砌块本身质量不稳定,容易出现开裂等问题。
四、空心玻化砖墙空心玻化砖墙是一种新型的建筑材料,它由两部分组成:外层为玻化面层,内部为空心结构。
这种墙体结构具有良好的保温性能和隔音性能,同时还具有较高的透光性和装饰效果。
但缺点是价格相对较高。
五、夹芯板墙夹芯板墙又称为复合板式墙体结构,由两层钢板中间填充聚氨酯泡沫或岩棉等材料组成。
这种结构具有轻盈、防火、保温等优点,并且施工简单快捷。
但夹芯板材料本身易受潮、易老化,需要进行定期维护。
六、轻质隔墙轻质隔墙是一种用于室内分隔的墙体结构,由多层薄钢板和夹芯材料组成。
这种结构具有轻盈、施工简单等优点,并且可以根据需要进行拆卸和移动。
但是轻质隔墙的隔音性能相对较差。
总结:砌砖墙的分类主要包括实心墙、空心墙、砌块墙、空心玻化砖墙、夹芯板墙和轻质隔墙。
不同类型的砌砖墙有着各自的优点和缺点,建筑设计师应根据不同需求选择合适的类型。
ALC加⽓混凝⼟砌块知识ALC加⽓混凝⼟砌块知识加⽓混凝⼟(Autoclaved Lightweight Concrete)的简称,它是以硅砂、⽔泥、⽯灰等为主原料,经过⾼压蒸汽养护⽽成的多⽓孔混凝⼟,既可成型板材(其中板材需经过处理的钢筋增强),⼜可以成型砌块;既可做墙体材料,⼜可做屋⾯板、楼板,是⼀种性能优越的新型建材。
⼀、主要特性:1、轻质⾼强 ALC板的⼲体积密度≤530kg/m3,砌块≤500kg/m3,不仅可以做隔墙板、屋⾯板,还更多⽤于外墙板,也可⽤于楼板。
它的⾃重约是混凝⼟的1/5,砖的1/3.5。
它的⽴⽅体抗压强度≥3.8mpa。
由于砌块尺⼨精确,可⽤薄层粘结剂砌筑,提⾼了砌体强度。
砌体强度可达砌块⽴⽅强度的80%(砖墙仅为30%左右)。
可降低建筑物⾃重,减少基础、梁柱结构造价。
2、保温隔热性能优良 ALC板绝⼲导热系数λ=0.14W/m.K(单⼀墙体设计取值0.23w/m.k),仅及混凝⼟的1/7.5,实⼼砖砌体的1/3.5,是⼀种⾼效保温隔热围护结构材料,在确保必要的隔热保温性能的前提下,ALC墙可⽐其它材料做成的墙体、屋⾯薄得多.3、隔⾳性好 100厚、150厚、200厚表⾯未粉刷墙体平均隔声量分别为36db、43db、47db,100厚双⾯粉刷墙可达46db。
4、耐⽕性优良 ALC板是⼀种不燃的⽆机材料,具有优良的耐⽕性,采⽤不同的板厚就可满⾜不同防⽕等级建筑物的耐⽕要求。
100厚ALC砌块墙体耐⽕极限3⼩时,150厚耐⽕极限4⼩时。
同时,ALC板在⾼温和明⽕下均不产⽣有害⽓体,是⼀种安全的防⽕材料,可以⽤作防⽕墙。
5、耐久性好 ALC板是⼀种以托勃莫来⽯为主要矿物成分的硅酸盐材料,不存在⽼化问题,也不易风化,是⼀种耐久的建筑材料,其正常使⽤寿命完全可以和各类永久性建筑物的寿命相匹配。
6、绿⾊环保 ALC产品的γ射线照射量仅为12µγ/h,远低于37µγ/h的国家标准和24µγ/h的国际标准。
混凝土实心砌块与空心砌块的区别及优缺点一、概述混凝土砌块是建筑工程中常用的一种砌体材料,它广泛应用于各种建筑结构的墙体、地板、天花板、柱子等部位。
混凝土砌块可以分为实心砌块和空心砌块两种类型,两者在结构和性能方面有一定的差异。
本文主要介绍混凝土实心砌块和空心砌块的区别及其优缺点。
二、混凝土实心砌块1. 结构特点混凝土实心砌块是一种密实的砌块,由混凝土原材料制成,其结构特点是砌块内部没有空腔,质量均匀,体积稳定。
2. 优点(1)强度高:混凝土实心砌块的强度比空心砌块高,具有较好的承载能力。
(2)隔音效果好:实心砌块也有很好的隔音效果,可以有效阻止声音的传播。
(3)防火性能好:混凝土实心砌块的密度大,热传导系数低,具有较好的防火性能。
(4)施工简便:混凝土实心砌块的表面平整,易于施工和涂刷。
3. 缺点(1)重量大:实心砌块的密度大,重量相对较大,搬运和安装工作比较困难。
(2)保温性能差:实心砌块的保温性能不如空心砌块。
(3)材料成本高:实心砌块的制造需要消耗更多的原材料,成本相对较高。
三、混凝土空心砌块1. 结构特点混凝土空心砌块是一种中空的砌块,砌块内部有空腔。
空心砌块的结构特点是轻质、隔音性能好、保温性能高、施工简便等。
2. 优点(1)重量轻:空心砌块由于中空,重量相对较轻,易于搬运和安装。
(2)保温性能好:空心砌块中的空气层可以有效隔热,使建筑物保温性能更好。
(3)价格相对便宜:空心砌块的制造工艺简单,成本相对较低。
3. 缺点(1)强度差:空心砌块的强度相对较低,承载能力有限。
(2)防火性能差:空心砌块中的空气层容易形成热桥,热传导系数较高,防火性能相对较差。
(3)隔音效果差:空心砌块中的空气层会对声音的传播产生一定的影响,隔音效果较差。
四、混凝土实心砌块和空心砌块的比较1. 强度比较混凝土实心砌块由于密实的结构,具有较高的强度和承载能力;而空心砌块的强度相对较低,承载能力有限。
2. 隔音效果比较混凝土实心砌块和空心砌块都具有一定的隔音效果,但实心砌块的隔音效果更好。
一、立题的意义在我国,目前正面临着这样一个事实:耕地面积占世界耕地面积不足7%,却要养育着占世界27%的人口;据统计,到2000年底,我国人均耕地不足1.51亩,仅为世界人均耕地的45%,而到2030年,若人口达到预测的16亿高峰时,我国的耕地因建设占用、生态退耕、灾害损毁等因素,将减少到18亿亩左右,人均耕地将不足1.2亩。
长期以来,砖是我国砌筑墙体的主要材料。
1990年我国共生产墙体材料4500亿块标准砖,产量居世界第一,其中95%是实心粘土砖。
按此产量计算,需挖土9亿立方米,折合挖田8万亩,相当于一个县的可耕地量。
与之相随的是巨大的能耗和污染,其生产能耗加建筑采暖能耗接近全国总能耗的15%;墙体材料年运输量占全国短途运输的六分之一。
另一方面,改革开放以来,伴随着国民经济的不断发展,人们生活水平不断提高,“住”成为人们十分关心的问题,住房建设发展迅猛,保土种田与毁地建房,吃与住的矛盾日益尖锐,因此,发展新型墙体材料势在必行。
新型墙体材料已经推广三十多年,但实施中尚存在不少问题,主要有:(一)按设计计算使用新墙体材料可节省工程造价3%-5%,但施工中加上各种措施费,实际上造价并没有节省,有待进一步研究总结;(二)新墙体材料施工工艺要求较高,施工人员培训不够,墙体砌筑、安装质量不易保证;部分轻型砌体不够坚固,加上砌体与毗邻构件、构筑物粘结材料干缩率不一致,引起裂缝、渗漏;水电管线暗埋较难处理,还存在诸如保温隔热、防潮、隔音等问题;以致有的建设单位(业主)、施工单位不愿使用。
(三)一些新墙体材料的研究报告,系由材料制造单位编制,存在推介产品性质,有片面性,不便作为选材的依据。
(四)各级政府虽极力推广使用新型墙体材料,但由于建设单位、施工单位在使用新型墙体材料后遇到墙体开裂、渗水,抹灰脱落从而污染、损坏室内装修等问题,且目前粘土砖造价仍低于一般的新型墙体材料,给新墙体材料推广使用带来困难,应认真研究降低新墙体材料使用成本。
隔墙用什么材料便宜在装修房屋的过程中,隔墙的建造是一个非常重要的环节。
隔墙的材料选择不仅要考虑价格因素,还需要考虑隔音、隔热和防火等功能。
那么,隔墙用什么材料便宜呢?以下将从价格、隔音、隔热和防火等方面进行分析和探讨。
首先,我们来看隔墙材料的价格。
在市面上,常见的隔墙材料有砖墙、石膏板、轻钢龙骨和轻质砖等。
其中,砖墙是传统的隔墙材料,价格相对较便宜,但施工周期长,施工工艺复杂,需要大量的人工和材料。
石膏板是一种轻质、环保的材料,价格适中,施工简便,但隔音和隔热效果稍逊色。
轻钢龙骨和轻质砖是近年来比较流行的隔墙材料,价格相对较高,但施工速度快,隔音、隔热和防火效果好,整体综合性价比较高。
其次,隔墙材料的隔音效果也是需要考虑的因素。
在选择隔墙材料时,隔音效果是一个非常重要的指标。
砖墙由于材质的密实性,隔音效果较好,但是在施工过程中容易产生裂缝和缝隙,影响隔音效果。
石膏板由于材质轻薄,隔音效果较差。
而轻钢龙骨和轻质砖由于材料本身的特性,隔音效果较好,能够有效隔绝噪音,提高居住舒适度。
隔墙材料的隔热效果也是需要重点考虑的。
在夏季,隔墙材料的隔热效果可以有效减少室内温度,提高居住舒适度。
砖墙由于材质密实,隔热效果较好,但施工周期长。
石膏板由于材质轻薄,隔热效果较差。
轻钢龙骨和轻质砖由于材料本身的隔热性能,能够有效隔热,提高室内环境舒适度。
最后,隔墙材料的防火性能也是至关重要的。
在选择隔墙材料时,要考虑其防火性能,以保障居民的生命财产安全。
砖墙由于材质本身的不燃特性,具有较好的防火性能。
石膏板由于材质轻薄,防火性能较差。
轻钢龙骨和轻质砖由于材料本身的防火性能,能够有效阻隔火势蔓延,提高建筑的整体防火等级。
综上所述,隔墙用什么材料便宜,需要综合考虑价格、隔音、隔热和防火等因素。
在实际选择时,可以根据自己的需求和预算做出合理的选择。
希望本文对您有所帮助,祝您装修顺利!。
目前一般建筑工程所用的墙体材料有砖,砌块和板材三大类。
一、砖1、烧结普通砖凡通过焙烧而得的普通砖,称为烧结普通砖。
氧化气氛下可得红砖,还原气氛下可得青砖。
目前主要是粘土砖,但粘土砖耗用大量农田,且生产中会逸放氟、硫等有害气体,能耗高,需限制生产,并逐步淘汰,不少城市已经禁止使用。
按主要原料分为粘土砖(N)、页岩砖(Y)、煤矸砖(M)和粉煤灰砖(F)。
按照GB/T 5101-1998《烧结普通砖》的规定,根据抗压强度可分为MU30、MU25、MU20、MU15、MU10五个强度等级;且强度和抗风化性能合格的砖,根据尺寸偏差、外观质量、泛霜和石灰爆裂等项指标划分为三个等级:优等品(A)、一等品(B)和合格品(C)。
烧结普通砖具有自重大、体积小、生产能耗高和施工效率低等缺点。
泛霜是指粘土原料中的可溶性盐类,随着砖内水分蒸发而在砖表面产生的盐析现象,一般在砖表面形成絮团状斑点的白色粉末。
轻微泛霜就能对清水墙建筑外观产生较大的影响。
中等程度泛霜的砖用于建筑中的潮湿部位时,7~8年后因盐析结晶膨胀将使砖体的表面产生粉化剥落,在干燥的环境中使用约10年后也将脱落。
严重泛霜对建筑结构的破坏性更大。
优等品无泛霜;一等品不允许出现中等泛霜;合格品不允许出现严重泛霜。
当生产粘土砖的原料含有石灰石时,则焙烧砖时石灰石会煅烧成生石灰留在砖内,这时的生石灰为过烧生石灰,这些生石灰在砖内会吸收外界的水分,消化并产生体积膨胀,导致砖发生膨胀性破坏,这种现象称为石灰爆裂。
优等品不允许出现最大破坏尺寸大于2 mm的爆裂区域;合格品不允许出现最大破坏尺寸大于15 mm的爆裂区域。
砖的产品标记按照产品名称、品种、强度等级和标准编号的顺序写出。
例如,页岩砖、强度等级MU15、优等品,则其标记应写为:烧结普通砖 Y MU15 A GB/T 5101各强度等级的砖应符合表5-1的规定。
标准尺寸为2 400 mm×115 mm×53 mm。
新型墙体材料目录引言:随着社会的发展和科技的进步,新型墙体材料逐渐取代传统的砖、混凝土等建筑材料,成为建筑行业的新宠。
新型墙体材料具有轻质、保温、隔热、环保等优点,能够满足现代建筑对于节能环保和高效施工的需求。
本目录将介绍几种常见的新型墙体材料。
目录:1.钢筋混凝土墙体材料1.1钢筋:是钢筋混凝土结构中的骨架,能够提供强度和抗震性。
1.2混凝土:是主要的建筑材料,具有耐久性、稳定性和可塑性。
1.3砼砌块:是由混凝土制成的砌块,具有良好的抗压强度和隔热性能。
1.4预制混凝土板:是制成墙体、楼板等预制构件,可以提高施工效率。
2.隔墙板材料2.1轻质砂浆板:由轻质骨料、水泥和黏结剂制成,具有良好的隔热、隔音和防火性能。
2.2石膏板:由石膏芯板和纸面板构成,重量轻,施工方便,广泛应用于室内分隔墙。
2.3吸音板:通过其特殊的结构和材料制成,能够有效吸收室内噪音,提供良好的声学环境。
3.隔热保温材料3.1聚苯板:具有良好的隔热性能和耐用性,是现代建筑中常用的保温材料之一3.2酚醛泡沫板:由酚醛树脂和发泡剂制成,具有优良的导热性能和隔热性能。
3.3玻纤绝缘板:由玻璃纤维和树脂制成,具有优秀的绝缘性能和耐高温性能。
3.4外墙外保温系统:包括保温材料、抹面层和外墙面层,能够提供良好的保温效果和装饰效果。
4.现代装饰材料4.1瓷砖:是一种常用的装饰材料,具有防水、抗压和易于清洁的优点。
4.2铝塑板:由铝合金和塑料复合而成,具有耐候性和装饰效果好。
4.3彩钢板:是一种以彩涂镀锌板为基材,经过冷轧、热轧和涂装而制成的建筑材料。
4.4石材:包括大理石、花岗岩等,具有高硬度、抗压和装饰性能好。
5.环保墙体材料5.1草木纤维板:由草木纤维和生物胶粘剂制成,具有环保、隔热和隔音的特点。
5.2环保涂料:由环保树脂、颜料和填料制成,不含有害物质,对人体无害。
5.3环保砂浆:由环保胶粘剂和骨料制成,具有良好的粘结性和环保性能。
5.4水性墙纸:由纸张和水性颜料制成,不含有害物质,可多次更换,环保实用。
实体墙和隔墙实体墙实体墙分为外墙和内墙,他们分别用于分隔房间或承担建筑中楼盖和层盖的荷载。
另外,外墙的设置也起着挡土的作用。
目前,实体墙通常采用砖、混凝土砌块砌筑或用钢筋混凝土浇筑而成的。
所谓砖是指将粘土模制成适当形状和尺寸规格后再进行烧结。
将其砌筑成实体墙后,其强度高,承载力,耐久性足以抵御气候变化。
通常的砖都具有一定的尺寸和规格,这样易于砌筑。
砖块之间可按一定的规则搭接,以保证墙体间的连接可靠。
砖也可以烧成不同的颜色,具有不同的光洁度,尤其可以满足某些特殊的装饰需要。
混凝土砌块是将拌合好的混凝土浇注在模子中,养护至凝固而制成。
在砌筑时根据墙体的尺寸不同,采用不同尺寸的混凝土砌块;根据墙体承担的荷载大小,采用不同强度等级的混凝土砌块。
目前,混凝土砌块尤其是轻质的加气混凝土砌块应用的较为广泛。
因为它的砌筑技术较简单,适用于普通人工操作,另外混凝土块材砌筑墙体要比砖快得多。
同混凝土块材墙体一样,近年来,越来越多的建筑都使用现浇的钢筋混凝土实体墙,主要原因是施工速度快。
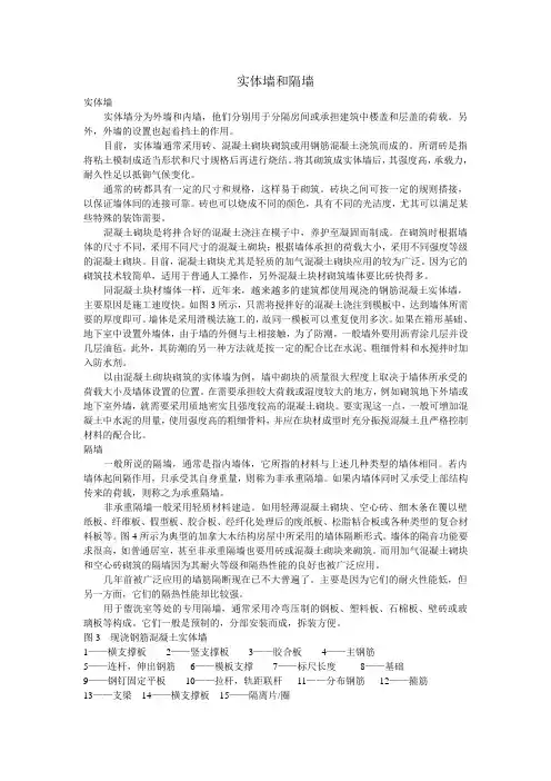
如图3所示,只需将搅拌好的混凝土浇注到模板中,达到墙体所需要的厚度即可。
墙体是采用滑模法施工的,故同一模板可以重复使用多次。
如果在箱形基础、地下室中设置外墙体,由于墙的外侧与土相接触,为了防潮,一般墙外要用沥青涂几层并设几层油毡。
此外,其防潮的另一种方法就是按一定的配合比在水泥、粗细骨料和水搅拌时加入防水剂。
以由混凝土砌块砌筑的实体墙为例,墙中砌块的质量很大程度上取决于墙体所承受的荷载大小及墙体设置的位置。
在需要承担较大荷载或湿度较大的地方,例如砌筑地下外墙或地下室外墙,就需要采用质地密实且强度较高的混凝土砌块。
要实现这一点,一般可增加混凝土中水泥的用量,使用强度高的粗细骨料,并应在块材成型时充分振搅混凝土且严格控制材料的配合比。
隔墙一般所说的隔墙,通常是指内墙体,它所指的材料与上述几种类型的墙体相同。
若内墙体起间隔作用,只承受其自身重量,则称为非承重隔墙。
ALC条板墙与蒸压加气块对比分析
首先,从材料生产和制造方面来看,ALC条板墙是通过将水泥、石膏板、骨料等材料混合后进行一定的加工而成的。
蒸压加气块则是将水泥、
石膏、砂等原料进行混合,然后通过蒸压加热的方式制成的。
从材料成分
来看,两者都包含水泥和石膏,但ALC条板墙中加入了骨料,使其具有一
定的耐力和强度。
其次,在施工方面,ALC条板墙通常是在现场进行拼装安装的,因此
施工速度较快。
而蒸压加气块则是由墙体厂预制成块状后运输到现场进行
安装,安装过程相对较为繁琐。
另外,ALC条板墙的拼装过程相对简单,
只需要将板块进行悬挂固定即可,而蒸压加气块需要将块状体粘接在一起,因此施工难度较大。
再次,从性能方面来看,ALC条板墙具有良好的保温、隔音、防火等
性能,可以有效提高房屋的舒适度和安全性。
蒸压加气块的保温性能相对
较差,需要额外进行保温处理。
此外,由于ALC条板墙中加入了骨料,所
以具有较高的抗压强度和抗震性能,而蒸压加气块的抗压强度相对较低,
抗震性能也较差。
最后,从环保方面来看,ALC条板墙具有较好的环保性能,材料成分
中不含有有害物质,并且在生产过程中减少了能源消耗和废气排放。
蒸压
加气块的环保性能相对较好,但在制造过程中需要耗费较多的能源和水泥
等资源。
综上所述,ALC条板墙与蒸压加气块在生产、施工、性能和环保等方
面都存在一定的差异。
选择合适的墙体材料需要根据具体的项目需求和情
况综合考虑,以求最佳效果。
目前一般建筑工程所用的墙体材料有砖,砌块和板材三大类。
一、砖1、烧结一般砖凡通过焙烧而得的一般砖,称为烧结一般砖。
氧化气氛下可得红砖,还原气氛下可得青砖。
按主要原料分为粘土砖(N)、页岩砖(Y)、煤矸砖(M)和粉煤灰砖(F)。
烧结一般砖具有自重大、体积小、生产能耗高和施工效率低等缺点。
2、蒸压灰砂砖蒸养(压)砖属于硅酸盐制品,是以石灰和含硅原料(砂、粉煤灰、炉渣、矿渣、煤矸石)加水拌合,经成型、蒸养(压)而制成。
目前运用的主要有:粉煤灰砖、灰砂砖、炉渣砖。
(1) 蒸压灰砂砖性能GB 11945-1999《蒸压灰砂砖》中规定,蒸压灰砂砖是指石灰和砂为主要原料,允许掺入颜料和外加剂,经配料制备,压制成型、蒸压养护而成的实心灰砂砖。
(2) 蒸压灰砂砖应用GB 11945-1999《蒸压灰砂砖》规定①MU15、MU20、MU25蒸压灰砂砖可用于基础及其他建筑;MU10的蒸压灰砂砖仅可用于防潮层以上的建筑。
②灰砂砖不得用于长期受热200℃以上,受急冷急热和有机酸性介质侵蚀的建筑部位。
3、烧结空心砖烧结空心砖是以粘土﹑页岩或煤矸石为主要原料经焙烧而成的顶面有孔洞的砖,孔的尺寸大而数量少,孔洞为矩形条孔或其他条孔,其孔洞率大于40%,由于承压面和孔洞平行,运用时大面承压,用于非承重部位。
4、烧结多孔砖烧结多孔砖是以粘土﹑页岩或煤矸石为主要原料经焙烧而成主要用于承重部位的多孔砖。
主要原料和烧结空心砖相同,但为大面有孔洞的砖,孔的尺寸小而数量多,其孔洞率不小于15%,用于承重部位。
运用时孔洞垂直于承压面。
二、砌块砌块是砌筑用的人造块材。
砌块系列中主规格的长度、宽度或高度有一项或一项以上分别大于365 mm、240 mm或115 mm。
但高度不大于长度或宽度的六倍,长度不超过高度的三倍。
砌块按其尺寸规格分为小型砌块、中型砌块和大型砌块;按用途分为承重砌块和非承重砌块;按孔洞设置状况分为空心砌块(空心率≥25%)和实心砌块(空心率<25%)。
石膏砌块隔墙的优势劣势与隔音效果解析虽然石膏砌块作为隔墙在国内起步较晚,但是具有构造简单、墙体较薄、防水性能优良、生产成本低等优点。
十分适用于工业和民用建筑中的非承重内隔墙,且具有广阔的发展前景。
今天拉猫网办公室装修就简单来了解一下石膏砌块隔墙优劣有哪些?石膏砌块隔墙的优点:(1)重量轻便,易于搬运并提升砌建速度。
石膏砌块砌筑的墙体单位面积的质量,只是粘土空心砌块、GRC 轻质墙板、粉煤灰加气混凝土砌块、灰砂加气混凝土的1/2左右,使建筑物的总体荷载明显降低。
(2)可操作性强,石膏砌块具有可锯、可钉、可刨和可钻孔、可粘结等可加工性特点,采用干法施工方便快捷,无建筑垃圾、可修补,不需龙骨加固,装修不用抹面,施工效率高。
(3)防火阻燃,其特殊的分子结构(CaSO4·2H2O)中含有的结晶水,温度升高是可以释放水分。
释放一定重量的水后墙体温度才会继续升高。
失水后形成的无水硫酸钙是良好的不燃性热绝缘体,能有效阻止火势蔓延,具有特殊的防火性能。
(4)环保性:石膏产品是一种可循环使用的材料,即石膏产品砌筑成墙厚,若预拆除,可将拆除的石膏砌块废料送到石膏粉厂进行回收利用,试验表明:如此往复10次后,石膏强度仅降低4%。
且石膏具有无毒无害、调节空气湿度等优点,在世界上有最环保建筑材料的说法。
(5)稳定性:石膏砌块是一种具有延性特点的墙体材料,石膏的体积稳定性在框架结构中能长期保持紧密结合,石膏砌块墙体能与框架结构一起同步变形。
(6)价格:在山东市场,石膏砌块综合造价为39元/m2,粉煤灰砌块为68.3元/m2。
若全部以150mm 厚度计算,石膏砌块材料价格为28元/m2,砌筑费用21元/m2,仍比加气混凝土节省19.3元/m2。
石膏砌块在市场推广方面具有无可比拟的价格优势。
石膏砌块隔墙的不足:(1)防水性:石膏是一种微溶于水的物质,在可能与水接触的地方,须采取严密的防水措施。
比如:在生产配料中加入防水剂、在隔墙上添加防水贴面或防水涂层、在隔墙前用砖或者混凝土做一个防水垫。