责任护士p班工作流程
- 格式:doc
- 大小:33.00 KB
- 文档页数:2
责任组长职责1、提前十分钟到病房,检查督促护士仪表是否规范,提前熟悉危重病人、手术病人、待产产妇情况,做到心中有数。
2、参加晨会交班,与N班护士一起床旁交接班,重点查:危重、术后、产后、待产、新入院等病人。
⑴、危重、术后病人的病情及皮肤情况;⑵、输液情况:输液肢体部位是否肿胀、液体滴速是否与病情相符等;⑶、术后伤口情况、阴道流血情况、子宫收缩情况、留置引流管情况;⑷、患者体位与安全情况;⑸、母乳喂养情况、病人饮食情况;⑹、吸氧情况;⑺、药流、引产、待产病人的产程观察、保胎病人的胎心音观察。
3、掌握病人病情,指导本组护士工作,提供优质护理服务。
4、检查落实本组病人的单位环境安全、晨间护理、基础护理、消毒隔离等工作。
5、协助护士长做好病房管理,组织护理查房,制定护理计划,督促护士落实各项护理措施。
6、每周五与医生一起查房,及时发现问题,处理问题。
7、下班前检查本组治疗、护理工作完成情况,查漏补缺。
办公室班(办)工作职责上班时间上午08:00—12:00下午15:00—17:301 、每日提前10分钟到病房,与N班交接办公室物品,清点急救药品及贵重仪器设备。
向早班了解患者病情,巡视病房。
2 、参加晨会,床头交接班。
3 、负责整理办公桌桌面及抽屉,保持良好的办公环境。
3、热情接纳新入院病人,安排床位,通知责任护士接新病人及准备床单位,建立入院病历,测量T、P、R、Bp、KBS 、体重,并绘制于体温单上,行入院健康教育,评估好病人后,由责任护士病人接入病房。
4 、处理医嘱,办理出入院手续交有关班次执行;参加抢救工作及做好护理记录。
查对当天医嘱或参加护士长大查对医嘱。
每周二、六查对账单,严格收费制度。
5 、负责通知责班病人的所有临时处置及新添加的治疗和护理。
6 、协助完成病房护理及管理工作,做好卫生员的管理工作及指导工作,保持病房整洁。
7 、查看妇检室、产房内无菌包有无过期。
协助指导做好护士站、治疗室、处置室、妇检室、产房清洁卫生,消毒隔离工作。
各级护理人员职责及各班工作程序一、责任护士组长职责:除负责护士的职责外,应增加以下几点:1、负责本组的工作安排及当班疑难问题的解决,督促指导组员进行工作,做到责任到人,任务落实。
2、负责评价每日、每班本组或本班对监护、重点护理病人护理的实施情况。
3、本组新病人入院后,组长要看当班病人,检查护理评估及护理计划落实情况。
4、检查本班本组的各项工作:如是否正确执行医嘱、服药、注射、处置及各种特殊治疗前的准备工作,特殊治疗后的交接记录和床旁处置等。
5、了解本组病人对工作的满意度情况,督促、检查负责护士按整体护理要求落实各项工作。
6、每周跟主治医生查房1—2次。
7、每月组织本组护理查房1次。
8、交班前汇总每日工作情况及病人病情,负责对护士长及下一班进行床旁书面交班。
9、协助护士长做好本病区管理工作。
二、责任护士职责:1、每天、每班按护士组长分工,负责所管病人的一切护理工作,含治疗与全方位的护理,在本班工作结束前向组长及下一班护士进行书面和床头交班,确保护理的连续性。
2、热情接待新病人,进行入院介绍,,包括负责医师、护士的姓名、病室环境等,并发放病种宣传册给病人阅读,在24小时完成入院评估。
3、通过护理查体、沟通交谈等方式及时收集资料,记录病人健康情况和病史,准确评估病人的病情及需要。
4、根据病人的生理、心理、文化知识、社会背景、生活阅历、环境状况及精神需要,提出护理诊断。
5、对所提出的护理诊断制定护理措施,并根据制定的护理措施,对护理问题的解决情况进行评估。
病危病人每班、病重病人每天、一般病人每周做住院评估1次,并按护理程序评价计划实施评估病人的健康状况,实施整体护理并做好记录。
6、完成所负责病人的各项治疗,给予病人生活照顾、健康指导等。
7、经常深入病房,了解病人思想和病情动态变化,评估原有的护理问题,找出新的健康问题,提出相应的护理诊断与计划,对病人实施身、心整体护理,及时解决病人各种需要。
8、及时、有效地与医师交流病人的需要,参加主治医师及教授对所负责病人的查房,以全面了解病情及特殊治疗意图,在特殊治疗前后对病人进行知识教育,并记录实施和评估病人掌握情况。
P班工作内容及流程时间:7:45-12:30 15:00-18:15工作内容全面履行护理职责,为患者提供整体护理服务,加强护患沟通、医护配合,密切观察患者病情,正确实施各项治疗、护理措施,开展健康宣教,提供心理护理和康复指导。
流程指引7:45-12:301.了解当天自己所负责病人的病情。
2.晨间护理,整理本组床单位,协助病人洗脸,漱口,口腔护理、梳头、鼻饲病人喂饭等。
并负责分管床位的晨间护理质量。
3. P1班组长清点护理治疗包基数,填写供应室物品交换本,与供应室护士进行物品交换。
4.接班(晨会、床边)。
组长参与全组床边交接,责任护士只接分管病人。
5.评估本组病人存在问题及需要当天完成的基础护理内容,并逐项完成:如膀胱冲洗、会阴抹洗(逢双日更换尿袋)、各种换药、更换氧气湿化液并在氧气记录单上双签名。
6. 完成本组病人的治疗工作。
如:加药、雾化、输液、肌注、脑超、瘫肢、吞咽治疗等。
7.巡视病房,及时更换补液,进行心理护理、用药、饮食指导,协助病人生活所需。
8. 执行血糖测量、采血工作并记录签名。
9. 跟医生查房,翻阅所管床位病人的病历,了解病情。
10.记录11Am的T、P、R、B,P发12N口服药。
11.及时翻身叩背及皮肤护理,保持病人体位舒适,保持病房的整洁与安静。
12.做好本组介入手术病人的术前准备,并进行手术前后宣教指导。
13.如病情需要护士陪检时,护送分管病人外出检查。
14.接待新病人,进行入院评估及宣教。
做好出院病人的出院指导。
负责本组病人的迁床,转科,并审核、质控转科病人的病历并发往转入科。
15.送分管出院病人出病房。
16.执行当天临时医嘱(包括发临时口服药、各种临时治疗),发放临时药,要标明床号、姓名、药名、剂量用法。
指导患者用药知识。
17.协助病人进食中餐。
15:00~18:001. P1班清点物品,与A班物品交接。
更换持物钳。
周三、周日更换预处液,预处液浓度符合要求,及时填写预处液登记本。
护士岗位职责、工作步骤目录1、病房护士长职责2、责任组长任职资格及岗位职责3、责任护士任职资格及岗位职责4、助理护士任职资格及岗位职责5、A班岗位职责及工作步骤6、P班护士岗位职责及工作步骤7、N班护士岗位职责及工作步骤8、诊疗班岗位职责及步骤9、护理员岗位职责一、病房护士长职责上班时间:7:40--11:30 14:00--17:301、在护理部主任领导和科主任业务指导下,负责本病区护理管理。
依据护理部工作计划,制订本病房具体计划,并组织实施。
2、负责检验了解本病房各班次及人员护理质量,并亲自参与指导危重、大手术及抢救病人护理技术操作实施情况。
3、随同科主任和主治医师查房,参与科内会诊及大手术或新开展手术术前、疑难病例、死亡病例讨论。
4、负责对本病房护理人员职业素质、劳动纪律教育。
5、组织本病房护理查房和护理会诊,主动开展新技术、新业务及护理科研工作。
6、组织护理人员业务学习和技术训练,定时对护士进行考试、考评,不停提升各级护理人员业务水平。
7、负责本病房护理人员分工、排班、病房环境、陪护、仪器、设备、药品管理,做到“五定”,确保病房工作正常运行。
8、负责管理指导实习、进修人员,完成教学计划。
9、严格实施消毒隔离制度,预防院内感染发生。
10、定时召开工休座谈会,了解病人思想、病情、饮食等情况,提出改善方法,研究改善病房管理工作.二、责任组长任职资格及岗位职责上班时间:7:40--11:30 14;00---17:30任职资格:1、含有完成本岗位职责能力;2、本科、大专、中专毕业后取得注册护士资格主管护师、护师或3年以上护理骨干;3、掌握护理基础理论、多种护理操作技术及常见抢救技术,能处理本专科常见护理问题;4、从事特殊护理岗位(夜班、ICU、急诊、换药室等)者应含有对应准入资格;5、从事夜班工作者应含有夜班护士准入资格。
岗位职责:1、提前15分钟到岗,检验夜班护理质量,多种统计。
2、8点开晨会后,率领交接班护士进行护理查房,检验晨间护理质量,对新入院、危重、手术后、分娩后、小儿患者及有特殊情况患者进行床头交接班。
A 班( 8:00一16:00)P 班(16:00一22:00)N 班(22::00一8:00)在A班和P班均有1 -2名护师或年资高的护士担任责任组长,对护理工作中的高难度护理及危重患者的护理进行把关,充分保证了护理安全。
APN 班既能为病人提供更优质的服务,又降低了年资低的护士单独值班潜在的安全隐患。
责任组长工作职责1、护士长领导下,带领、指导本组护士完成本组患者的各项治疗、护理工作。
2、协助护士长对责任组的护理工作进行检查及监督。
3、运用护理程序开展工作,组织指导责任护士实施整体护理,并评估实施效果。
4、指导责任护士完成危重患者护理计划的制订与实施,协助组织急、危重患者的抢救。
5、妥善安置新入院患者,并与之见面,指导责任护士当班完成新入院患者的护理评估。
并给予相应的处置。
6、做好护理记录,负责检查、审核、修订责任护士的护理记录。
7、协助护士长做好科室持续质量改进,修订完善护理工作流程。
8、组织或主持危重患者的护理会诊以及护理个案讨论。
9、负责患者的健康知识宣教,指导责任护士实施,及时评估宣教效果。
10、参与病区管理,确保病区环境整洁、舒适、安静。
11、为患者制定安全防护措施(如防坠床、防跌倒、约束等)。
责任组长工作质量标准1、认真履行岗位职责. 遵守各项规章制度。
2、对患者热情、和蔼、细致、耐心,患者满意率达98%以上。
3、能运用护理程序开展工作,病情评估准确,修订护理计划及时。
4、经常巡视病房,全面掌握患者病情,及时解决临床疑难问题。
5、指导责任护士制订有完善的危重患者护理计划,并参与实施、抢救. 技术热练,专业理论扎实。
6、认真指导、检查责任护士实施整体护理工作,定期评估效果。
7、妥善安置新入、转入患者,及时看望、评估患者。
8、各项安全防范及预防并发症的护理措施落实到位。
9、征求患者及家同对护理及相关工作的意见和津议。
10、准确执行医嘱,认真执行。
“三查七对”制度,无差错。
11、严格执行无菌技术操作原则和各项技术操作规程。
P班护士工作标准
1、15:50到岗与责任班护士交接各种物品、药品、仪器设备,交接病区总体情况(了解病人总数、出入病人数、危重病人数、管道等),医嘱处理和执行情况。
2、16:30认真查对临时、长期医嘱执行情况,签字。
3、17:00按时执行定点治疗,指导患者进食。
4、18:00按分级护理巡视病房,病情变化和病人有不适主诉及时告知医生并及时准备执行医嘱。
协助病人做好基础护理,包括口腔护理、会阴护理等。
5、19:00测量病人生命体征变化并记录,各项费用准确、及时记账。
6、20:00准确发放本班口服药到患者床头,并交待用法及注意事项。
7、21:00按时执行定点治疗。
8、21:30调暗病房灯光,指导患者入眠,床栏应用保护病人安全。
9、22:00书写交接班本,整理交接班重点。
书写本班护理记录单,查看病重(危)患者护理记录单并整改。
10、23:30整理护士站及治疗室,保持清洁整齐。
11、23:50与N班交接班。
责任护士P班岗位工作流程责任护士 P 班岗位工作流程 15:00-21:30一、床边交接班(15:00)15:00 与 A 班责任护士床边交接班,自我介绍,问候患者;做到“三清”(病情、治疗、护理),床边重点交接:新人院、危重、手术、特殊检查患者,患者的管道、皮肤、饮食、药物、去向等。
二、晚间护理(15:00)1、整理床单位,酌情湿式扫床。
2、协助患者完成基础护理工作(清洁面部及口腔、梳头、温水擦洗、排泄、会阴护理、洗头、指/趾甲护理、剃胡须、更换被服和衣裤、外阴擦洗、足部护理等)。
三、完成各项治疗(15:00)l、动态掌握患者当日治疗、检查完成情况。
2、通知次日特殊检查注意事项,并进行相关宣教。
四、服药护理按医嘱服药、双人核对、看服到口、执行单上签名;了解服药后反应,给予相关宣教。
五、落实各项护理l、协助活动受限患者翻身,观察受压皮肤情况,按要求填写“压疮评估表”,给予相应护理措施。
2、协助下床受限患者床上移动,保持肢体功能位置,预防垂足。
3、落实引流管护理(位置正确、妥善固定、引流通畅、密切观察、标识齐全),有异常及时通知医生处理。
4、做好入院、转科、转床、出院患者处理及宣教。
5、适时书写护理记录。
六、动态观察病情变化异常情况通知医生,配合处理。
七、了解患者思想动态,做好心理护理。
八、晚餐前饮食护理l、17:00 落实餐前护理(餐前洗手、备好餐板、餐具、纸巾及饮用水等)。
2、协助患者拿饭菜、微波炉热饭、协助进食、必要时喂食。
3、掌握膳食要求,行饮食指导。
4、落实餐前、餐中、餐后服药。
5、进餐结束,协助患者清洗、整理餐具。
九、生命体征测量、绘制1、18:00 测量 Qid T、P、R,并绘制在体温单上,转抄体温本。
2、体温异常者应通知医生并给予相应处理。
十、护士轮流茶歇17:00-19:00 根据本组患者情况酌情安排本组的责任护士交替茶歇,各1小时。
十一、特殊检查及标本采集准备(19: 00)l、打印核对次晨各种化验单、特殊检查单,准备标本容器,执行双人核对。
A1(高级责任护士)的岗位职责1、有权行使初级责任护士的职能。
2、参加护理部领导的专科护理管理委员会,参与相应专科护理工作小组的工作。
3、在护士长、护理组长的领导及专科护士指导下,负责分管病人的各项护理工作,保证分管病人的护理质量。
4、运用护理程序开展工作。
带领初级责任护士对分管病人进行评估。
制订分管病人护理计划,组织实施,并评估实施效果;组织急危重病人抢救。
5、及时记录、检查、修审下级护士的护理记录;协助护士长和护理组长做好科室持续质量控制,修改完善护理工作流程。
6、组织或主持护理业务查房、护理教学查房、重危病人护理会诊和护理个案讨论。
7、承担实习或进修护士临床教学任务。
8、完成本职称范围继续教育,完成院内在职培训,参与护理科研。
9、承担护理二线值班和一线值夜班。
Al(高级责任护士)的工作程序A1(高级责任护士)岗位工作质量评价表护理组长岗位职责1、在护士长领导下,负责所在小组的日常工作,任期一年。
2、根据工作需要承担各种班次工作任务。
3、在护士长统筹安排下,必要时可负责本护理小组的排班。
4、在工作允许的情况下,可参加科主任查房、科内会诊和疑难、死亡病例讨论,掌握所属护理小组病人病情,特别是危重病人的病情,参加并指导危重病人的抢救护理工作。
5、参加科室护理查房和业务学习,根据工作需要,可定期组织本小组护理业务学习。
6、督促本组护理人员严格执行各项规章制度和技术操作规范,按工作标准对本小组护理工作进行检查:发生的护理差错、事故及时向护士长汇报,查明原因,吸取教训,将处理意见及时上报。
7、做好病区管理,物品陈设做到统一、规范,保持病区的清洁、整齐、肃静、安全,做好病区单元的消毒隔离工作,预防院内感染的发生。
8、组织本小组护理人员的技术训练和考核工作。
9、督促检查卫生员、护工的工作,如实评价本小组护士及护理员的工作。
10、认真收集资料,协助护士长填写护理月报和护士长手册。
11、节假日须参加查房。
护理组长工作程序注:总分>85为"优",75-84分为"良",65-74分为"中",〈65分为"差"N班(初级责任护士)工作职责1、与P班床边交接班。
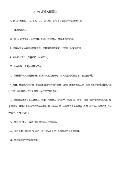
APN排班各班职责A1班(护理组长):07:30—15:30上班,时数8小时(含半小时用饭时刻)一、清点麻醉药品。
二、与N1班交交班,巡视危重、卧床、特殊病人,参加晨间大交班。
3、统筹当班全科室医治护理工作,注意维持监护室有一张空床,以备抢救用。
4、参加抢救工作、负责组织、和谐工作。
五、如有送院,负责该组医治工作。
六、负责住院病人的健康教育、卧床病人的功能锻炼、病人的吞咽功能指导、出院宣教等。
7、危重、疑难病人的护理。
参加全科医疗特殊病种查房,运用护理程序展动工作,率领下级护士对分管病人进行评估,组织实施,并评判成效,及时监控床头标识。
八、做好在架病历(新入院病人、危重、抢救病人)的质控。
及时记录、检查、修审下级护士的护理记录。
修审下级护士填写的专科护理记录单并签名,新入院病人第一次护理记录单并签名,危重、抢救病人护理记录。
(前一晚P、N班书写的)九、负责下护嘱,并催促下级护士完成,评判成效。
10、查对医嘱:单日与A2查对,双日与A3查对,礼拜二与护长查对医嘱。
11、负责填写护士交班报告本。
12、安排、指导并催促生活助理做好病人的各项检查工作,检查病人的痰培育及大小便送检情形及各类检查完成情形,确保病人入院三天内留取大小便送检及检查。
A2、A3班(高责护士):A2(—床及抢救室)、A3(—床)08:00—15:30上班,时数小时(含半小时用饭时刻)负责完本钱时段内病人的所有医治、护理及抢救工作。
一、参加晨会交班。
二、负责加药、注射、接瓶、拔针及填写输液卡。
3、发上午的口服药,A3班每周五清洗口服药车。
4、参加本组病人的抢救工作。
负责本组病人的迁床、转科。
五、执行各类医治及新开医嘱。
六、A2单日与A1查对医嘱,A3双日与A1查对医嘱。
7、书写一样病人三天或七天一次的护理记录。
八、负责危重、卧床病人巡视,翻身拍背并记录,书写当班护理记录。
(危重病人第一次护理记录4小时内完成,一样病人8小时内完成。
)九、负责本组住院病人的健康教育、卧床病人的功能锻炼、病人的吞咽功能指导、出院宣教等。
护士一天的工作流程根据班次不同也不一样。
每一家医院每个科室也有些差别。
根据工作内容来分:就是直接与病人打交道,如护理班,治疗班,另一类就是主班,坐在电脑前做病历,出治疗单,就是告诉今天的其他的护士工作任务有哪些。
具体工作,科室不同内容不同,我想这个你应该明白的。
根据时间来分:长白班,(早8点-12点,下午2点半-6点)早班(从7点半到2点半,中间半小时吃饭)夜班(凌晨1点-早上8点)晚班(晚6点-凌晨1点)当然具体的时间可能还是有一点点区别。
社区护士工作职责社区护士工作职责:1.工作内容与医院临床护士比较,社区护士的工作内容有以下几个特点:(1)社区护理的重点是家庭、社区以及有关团体。
(2)社区护士在不同的机构内根据不同健康层次提供相应服务。
(3)社区护士必须与不同机构打交道,有时为了个体和工作必须与相关单位协调。
(4)社区护士除做居家护理时有必要执行医嘱外,一般情况下是独立工作的。
(5)社区护理是以家庭为中心的护理。
除传染病外,应鼓励家属的自主与自我管理。
(6)社区护士通过与各家庭的各种接触,可以观察到家庭环境中对健康的影响因素。
(7)因个案的需求可能必须与其他医学专业人员联系,所以,社区护士与其他人员的联系较多。
(8)社区护士必须对个体及其家属在其生理、心理、社会和环境方面进行评估,帮助个体寻找社区资源,使其能达到自我照顾的最终目标,这是社区护士的基本职责。
此外,居民的健康筛检是社区护士的重要职责之一,通过筛检,要能够确认自己所服务的地段和社区中的高危人群,并能给予持续性照顾,以预防疾病发生。
2.职责范围了解国际与政府卫生组织和卫生法令;进行生命统计;协助环境卫生和团体卫生工作;实施卫生教育;从事妇幼卫生工作;协助公共安全与传染病管理;从事家庭访视及护理;心理卫生指导;执行医嘱;巡回服务;运用社会资源;保存正确记录。
3.社区护士应具备的条件(1)全日制护理专业教育毕业的护士、助产士。
(2)具有两年以上的临床护理工作经验。
五官科各班工作职责目录一、五官科各班工作职责1. 主班工作职责2. 日班工作职责3. A班工作职责4. P班工作职责5. N班工作职责6. 换药室护士工作职责二、五官科各班工作流程1. 主班工作流程2. 日班(责任护士)工作流程3. A班工作流程4. P班工作流程5. N班工作流程6. 换药室护士工作职责一. 参加晨会,认真听取夜班护士24小时病区病人病情交班。
二. 参加床头交接班,核对、送检各种血、尿标本。
三. 查看病区的催款单,通知患者家属交费,并告知治疗组医生及责任护士。
四. 检查、准备、整理纸张柜内存放的各种纸张。
负责在院病人的病历的完整和整齐摆放工作,保持工作环境的清洁,做好各种物品请领和接受工作。
五. 核对夜间医嘱并输入电脑,抽取当天出院病人及手术病人术前的各长期治疗执行单。
六. 处理医嘱,并电脑输入、发送,与A班、日班一起核对签名。
七. 每日医嘱总核对完毕,核对床头卡。
八. 负责病区领药,发放病人用药一日清单、临时口服药、特殊药品。
九. 负责发放11: 0CK 17: 00 口服药,要求做到看药到口,做好口服用药的宣教,及出院带药的宣教,摆放次日静脉输液药品。
十.负责剧毒、麻醉药品的补齐、登记;定期检查药品质量并登记;负责备用药品柜、存药冰箱的整洁,规范摆放药品。
H^一.保持办公室整洁(一览表、纸张柜、办公桌等),负责办公用品、备用药、备用物品的补充,及时接听电话、传呼系统。
十二.书写新病人、手术、预手术、病危病人、特殊治疗等交班报告。
十四.合理调配床位,办理出入院、转科手续;检查、核收归档病历,统计当天本班工作量并记录。
十五.负责白天护办室电话礼貌接听并正确传达。
十六.担对低年资护士、承实习生、进修生、见习生带教和临床指导工作。
十七.协助护士长进行病区行政事务及病房管理工作,护士长不在时履行护士长职责。
十六.口头、书面、床头交于P班,清洁交班,特殊情况详细交班。
一. 参加晨会,参加床头交接班,床头交接包括床单元、皮肤、指(趾)甲、氧疗翻身卡、护理措施执行情况,介绍责任护士。