多糖化学结构鉴定方案总结教材
- 格式:doc
- 大小:2.49 MB
- 文档页数:22
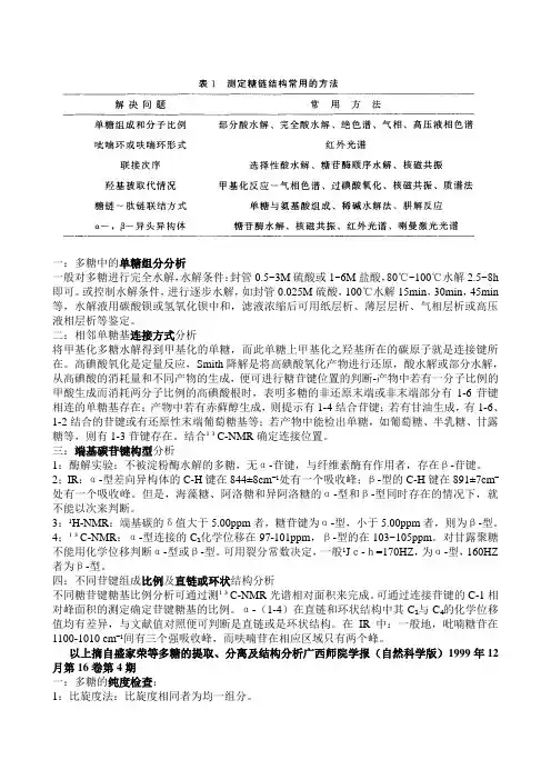
一:多糖中的单糖组分分析一般对多糖进行完全水解,水解条件:封管0.5~3M硫酸或1~6M盐酸,80℃~100℃水解2.5~8h 即可。
或控制水解条件,进行逐步水解,如封管0.025M硫酸,100℃水解15min,30min,45min 等,水解液用碳酸钡或氢氧化钡中和,滤液浓缩后可用纸层析、薄层层析、气相层析或高压液相层析等鉴定。
二:相邻单糖基连接方式分析将甲基化多糖水解得到甲基化的单糖,而此单糖上甲基化之羟基所在的碳原子就是连接键所在。
高碘酸氧化是定量反应,Smith降解是将高碘酸氧化产物进行还原,酸水解或部分水解,从高碘酸的消耗量和不同产物的生成,便可进行糖苷键位置的判断-产物中若有一分子比例的甲酸生成而消耗两分子比例的高碘酸根时,表明多糖的非还原末端或非末端部分有1-6苷键相连的单糖基存在;产物中若有赤藓醇生成,则提示有1-4结合苷键;若有甘油生成,有1-6、1-2结合的苷键或有还原性末端葡萄糖基等;若产物中能检出单糖,如葡萄糖、半乳糖、甘露糖等,则有1-3苷键存在。
结合¹³C-NMR确定连接位置。
三:端基碳苷键构型分析1:酶解实验:不被淀粉酶水解的多糖,无α-苷键,与纤维素酶有作用者,存在β-苷键。
2;IR:α-型差向异构体的C-H键在844±8cm‾¹处有一个吸收峰;β-型的C-H键在891±7cm‾处有一个吸收峰。
但是,海藻糖、阿洛糖和异阿洛糖的α-型和β-型同时存在的情况下,就不能以次来判断。
3:¹H-NMR:端基碳的δ值大于5.00ppm者,糖苷键为α-型,小于5.00ppm者,则为β-型。
4;¹³C-NMR:α-型连接的C₁化学位移在97-101ppm,β-型的在103~105ppm。
对甘露聚糖不能用化学位移判断α-型或β-型。
可用裂分常数决定,一般¹Jc-h=170HZ,为α-型,160HZ 者为β-型。
多糖的检测问题一:求助多糖的检测 ...先用酸水解,用斐林试剂,有砖红色沉淀。
配制 ... :将36.4g CuSO4.5H2O溶于200mL水中,用0.5mL浓 ... 酸化,再用水稀释到500mL待用;取173g酒石酸钾钠KNaC4H4O6.4H2O,71g NaOH固体溶于400mL水中,再稀释到500mL.使用时取等体积两溶液混合.斐林试剂斐林试剂是德国化学家斐林(Hermann von Fehling,1812年--1885年)在1849年发明的。
它是由氢氧化钠的质量分数为0.1 g/mL 的溶液和 ... 铜的质量分数为0.05 g/mL的溶液,还有酒石酸钾钠配制而成的。
它与可溶性的还原性糖(葡萄糖、果糖和麦芽糖)在加热的条件下,能够生成砖红色的氧化亚铜沉淀。
因此,斐林试剂常用于鉴定可溶性的还原性糖的存在与否。
从高中生物的角度来讲,要明确斐林试剂与单糖中的葡萄糖反映生成砖红色沉淀。
问题二:大家是如何测定多糖的季宇彬.《中药多糖的化学与药理》.北京:人民卫生出版社.2005.5多糖含量测定(1)显色试剂 ... 法:根据单糖、多糖及其衍生物在 ... 作用下水解、脱水生成糖醛类化合物,与酚类、芳胺类等缩合成有色化合物。
苯酚 ... 法生成橙黄色溶液,在490nm处有特征吸收;蒽酮 ... 法生成亮绿色溶液,在630nm处有特征吸收;咔哇 ... 法用于测定糠醛酸(伯醇基氧化:形成糠醛酸,斐林(Fehling)试剂可定量。
苯酚- ... 试剂可与游离的寡糖、多糖中的己糖、糠醛酸起显色反应,己糖在490nm处(戊糖及糠醛酸在480nm处)有最大吸收,吸收值与糖含量呈线性关系)。
显色试剂 ... 法方便简单,但需严格控制水解条件。
(2)DNS法:一个能消除还原性杂质干扰的 ... (在氢氧化钠和丙三醇的存在下,还原糖能使DNS还原生成3-氨基-5-硝基水杨酸,在沸水浴中显色2~5min,此化合物在过量的氢氧化钠碱性溶液中呈橘红色,波长在540nm下有最大吸收峰,并且吸光度与还原糖含量有线性关系。
莫力许(Molish)反应莫力许反应又称α-萘酚反应。
在糖的水溶液中加入α-萘酚的酒精溶液,然后沿着试管壁小心地加入浓硫酸,不要振动试管,则在两层液面间形成紫色环。
所有糖(包括低聚糖和多糖)均能发生莫力许反应,因此是鉴别糖最常用的方法之一。
[编辑本段]蒽酮比色法测定多糖含量[a]多糖含有几百个或更多残基,但只有一个还原基团,因此它的还原能力极弱,对于他们的测定,应先将它们用酸水解成单糖组分。
蒽酮比色法是一种快速而简便的定糖方法,糖类遇浓硫酸脱水生成糠醛及其衍生物,该衍生物与蒽酮发生反应,反应后溶液呈蓝绿色,于620nm处有最大吸收。
因此可用此方法测定多糖含量。
[b]试剂2g/L蒽酮试剂:溶解2g蒽酮于1L浓硫酸(98%的浓硫酸)中,当日配制使用。
0.01g/L葡萄糖溶液(可加几滴甲苯作防腐剂)0.1g/L糖元溶液[c]实验器材试管及试管架吸量管(1ml,5ml) 恒温水浴箱(100℃)制冰机紫外分光光度计滴管白瓷板制作标准曲线准确称取0.1g葡萄糖(分析纯),溶解并用蒸馏水定容至100ml后,分别取出1ml,2ml,3ml,4ml,5ml分别加入到50的容量瓶中,并用蒸馏水定容到50ml,配成浓度分别为20ug/ml,40ug/ml,60ug/ml,80ug/ml,100ug/ml,各取1ml于试管中,再加入3ml的蒽酮试剂,迅速浸入冰水中冷却,待几支试管均匀加完后,一起浸入100℃恒温水浴箱中,为防止水分蒸发,应在试管口上加盖一个玻璃球或者加一个塞子,自温度重新升至100℃起计时,准确保温10min后取出,用流动水冷却,然后,于室温中平衡片刻(约10min左右),在分光光度计上,波长620nm处,用0.5cm厚度的比色杯,以空白管做对照空白(此处的空白是指不加葡萄糖的蒽酮试剂,其他反应条件都一致),进行比色。
既得标准曲线。
如下表格[d]样品测定如上述条件一致,但要记得用除去蛋白质的样品溶液进行测定,否则会影响测定结果。
多糖鉴定分析多糖是由多个单糖分子通过糖苷键连接而成的高分子碳水化合物,通常由数百甚至数万个单糖分子组成。
多糖与核酸、蛋白质、脂质并称为生命四大基本物质,在许多生命活动中发挥着重要作用。
多糖具有多种生物活性,一些已知的活性包括免疫调节、抗肿瘤、降血糖、降血脂、抗病毒、消除氧化自由基和延缓衰老等。
多糖的生物活性与其理化性质密切相关。
因此,对多糖进行表征是非常必要的。
细胞膜上的多糖分子。
多糖鉴定分析旨在测定和鉴定多糖的组分、结构、分子量和含量等属性。
由于多糖非常复杂,因此整个分析过程也是多种多样的。
一般来说,首先应确定单糖的组成及其连接位置和序列。
然后,再确定键的异头构型、环大小(呋喃糖或吡喃糖)、绝对构型(D 或 L)以及存在的任何其他取代基。
迄今为止,还没有一种方法可以单独完成多糖分析。
通常,需要结合分离和提取技术、成分分析、甲基化分析、糖苷水解、质谱(MS)和核磁共振(NMR)光谱来确定精细结构,同时需要尺寸排阻色谱(SEC)与光散射(LS)检测器相结合来确定分子尺寸分布。
百泰派克生物科技(BTP)通过CNAS/ISO9001双重质量体系认证,建立七大检测平台,根据多糖分析原理,开发并验证了多糖鉴定分析方法,能独立完成一整套多糖分析流程,包括多糖的提取与纯化、分子量测定、含量测定、多糖成分确定以及结构分析等,为您提供高质量的一站式多糖鉴定分析,欢迎免费咨询,了解更多详情!中/英文项目报告。
在技术报告中,百泰派克会为您提供详细的中英文双语版技术报告,报告包括:1.实验步骤(中英文)。
2.相关的质谱参数(中英文)。
3.多糖鉴定分析详细信息。
4.质谱图片。
5.原始数据。
多糖鉴定分析一站式服务。
您只需下单-寄送样品。
百泰派克一站式服务完成:样品处理-上机分析-数据分析-项目报告。
鉴定多糖纯度的方法多糖纯度的鉴定方法可以根据不同的多糖类型及应用范围而有所不同。
下面将介绍几种常用的鉴定多糖纯度的方法。
1. 红外光谱法(IR法):红外光谱法是一种常用的鉴定多糖纯度的方法。
通过测量样品在红外波段的吸收光谱,可以确定糖分子中的特定化学键种类和结构,并由此判断多糖的纯度。
多糖纯度的高低可以通过红外光谱的吸收峰的强度和峰面积来评估,纯度较高的多糖样品其吸收峰较多且峰高峰面积大。
2. 高效液相色谱法(HPLC法):高效液相色谱法是一种常用的检测多糖纯度的方法。
利用色谱分离技术,将多糖样品分离成单糖或低聚糖,再通过检测样品中特定糖分子的峰面积或峰高来评估多糖的纯度。
高效液相色谱法可以对不同类型的多糖进行准确和定量的分析,广泛应用于多糖产品的质量控制与研究中。
3. 凝胶渗透色谱法(GPC法):凝胶渗透色谱法是一种利用分子大小差异的色谱技术来分析多糖的纯度。
将多糖样品溶解在流动相中,通过凝胶柱,较大分子的多糖将在凝胶柱中较快地渗透,多糖的分子量与其在凝胶柱中的停留时间有关。
通过比较样品峰的面积或高度,可以评估多糖样品的分子量分布和纯度。
这种方法适用于测定多糖样品的分子量和纯度,但需要根据具体实验设计选择合适的操作参数。
4. 核磁共振法(NMR法):核磁共振法是一种非常准确的鉴定多糖纯度的方法。
通过测定多糖样品中的核磁共振信号,可以确定样品的组成和结构信息,并由此判断多糖的纯度。
核磁共振法对于鉴定多糖样品的结构和纯度具有高分辨率和高准确性,但操作相对较为复杂,并且对于大分子量多糖的分析难度较大。
总结来说,上述几种方法中,红外光谱法和高效液相色谱法是常用的多糖纯度鉴定方法,凝胶渗透色谱法和核磁共振法则可以更准确地评估多糖样品的分子量和纯度。
在选择合适的方法时,需要考虑对多糖的结构特征、检测的准确性和操作的便利性进行综合权衡,以确保多糖纯度的准确鉴定。
多糖检测一.定性:1.a-奈酚试液(Molish)反应为普遍采用的多糖的定性方法,但专属性差,无法对普通多糖、糖肤、糖蛋白及普类做出专属性鉴定。
2.溶解性3.葱酮-硫酸试剂反应(阳性)4.苯酚-硫酸反应5.十六烷基三甲基澳化按(CTAB)络合反应6.比旋光度7.特性粘度8.电导率及pH值9.红外光谱(lR)分析,主要用于不同糖的鉴别、糖昔键及搪构型的确定、糖键上主要取代基的识别等。
常用方法是将干燥的多糖用KBr压片法在400~4000cm-1区间扫描做红外光谱分析定量:1.苯酚-硫酸法是主要的多糖定量方法之一,缺点是苯酚容易被氧化,临用前需对试剂进行纯化处理,否则影响测定结果的准确度2.葱酮一硫酸法也是常用的多搪定量方法,缺点是葱酮试剂不稳定,溶液需临用前配制,相比之下,本法优于苯酚一硫酸法。
3.HPLC、HPEC等方法。
二纯度和分子量测定1.纯度评价多搪的纯度不能用通常化合物的纯度标准进行衡量,因为多糖纯品在结构上也不是完全一致的,我们通常所说的多糖纯品实际上是一定分子量范围的均一组分。
测定多糖纯度常用的方法主要有:①用GC、HPLC 测定组成多糖的单糖的摩尔比是否恒定,用不同的柱型侧定结果更为可靠。
②电泳只出现一条带,如聚丙烯酞胺凝胶电泳、醋酸纤维素薄膜电泳及玻璃纤维纸电泳等。
对于中性多糖可采用高压电泳,以硼酸盐为缓冲液,可增大其迁移速度。
③凝胶柱层析图呈现对称的单峰。
若有“拖尾”现象,说明其均一性不够好。
④纸层析法呈单一集中斑点2.分子量测定多糖的分子量测定至今仍是一个复杂的问题。
现在还没有一种准确的测定方法。
因多糖的分子量只代表相似链长的平均配布。
往往用不同的方法会测得不同的分子量。
即使是同一多搪,其重均分子量(Mw)与数均分子量(Mn)也会相差很大。
多糖的分子量测定常用的方法有凝胶过滤法和高效凝胶液相色谱法.它是根据在凝胶柱上不同分子量的多糖与洗脱体积成一定关系的特性,先用各种己知分子量的多糖制成标准曲线,然后由样品的洗脱体积从曲线中求得分子量。
有机化学基础知识点整理多糖和多糖类化合物的结构和性质多糖和多糖类化合物的结构和性质多糖是由多个单糖单元通过糖苷键连接而成的碳水化合物。
多糖类化合物则是指结构和性质与多糖类似的化合物。
本文将对多糖和多糖类化合物的结构和性质进行整理。
1. 多糖的结构多糖由多个单糖单元通过糖苷键连接而成。
单糖是最简单的糖类分子,包括葡萄糖、果糖、半乳糖等。
多糖可以由相同的单糖单元组成,也可以由不同的单糖单元组成。
常见的多糖包括淀粉、糖原和纤维素等。
2. 多糖类化合物的结构多糖类化合物与多糖类似,由多个单糖单元连接而成。
与多糖不同的是,多糖类化合物的单糖单元可能会发生修饰或取代,形成不同的化学结构。
例如,硫酸化多糖是一种常见的多糖类化合物,其单糖单元上的羟基可能会被硫酸基取代。
3. 多糖的性质多糖具有一些特殊的性质。
(1) 可溶性:多糖可以在水中溶解,形成稳定的溶液。
不同的多糖在水中的溶解性不同,取决于其分子结构和相互作用。
(2) 水合能力:多糖具有较强的水合能力。
这是由于多糖分子上存在大量的羟基官能团,可以与水分子形成氢键。
(3) 旋光性:多糖是手性分子,可以旋转平面偏振光。
多糖的旋光性取决于其分子结构和构象。
(4) 糖的还原性:多糖中的含醛或酮基团可以与还原剂反应,发生氧化还原反应。
4. 多糖类化合物的性质多糖类化合物与多糖类似,也具有一些特殊的性质。
(1) 物理性质:多糖类化合物的物理性质与多糖相似,包括可溶性、水合能力和旋光性等。
(2) 化学性质:多糖类化合物的化学性质与多糖也有一定的相似性。
例如,硫酸化多糖具有一定的阴离子性,可以与阳离子或阳性分子发生相互作用。
(3) 生物活性:由于多糖类化合物分子结构的多样性,多糖类化合物具有丰富的生物活性。
多糖类化合物可以作为药物载体、生物材料或食品添加剂等。
综上所述,多糖和多糖类化合物的结构和性质是有机化学中的重要基础知识点。
通过研究多糖和多糖类化合物的结构和性质,可以深入理解其在生物体内的功能和应用。