拜访客户中常见问题
- 格式:doc
- 大小:25.00 KB
- 文档页数:3
客户管理中的常见问题与解决方案的话术在现代商业社会中,客户管理是企业经营中一个至关重要的环节。
一个良好的客户管理体系可以帮助企业吸引更多的客户、提高客户满意度和忠诚度,从而增加销售额和业绩。
然而,在客户管理过程中,常会遇到一些问题,例如对客户需求的不了解、沟通不畅、客户投诉等。
本文将就这些常见问题提出解决方案,并提供相应的话术,帮助企业更好地处理这些问题。
1. 客户需求不明确的情况在客户管理中,有时客户对自己的需求不是很明确,只是模糊地表达出一些想法。
面对这种情况,我们可以使用以下话术来帮助客户更清楚地表达需求:“非常感谢您分享您的想法。
为了更好地满足您的需求,请您提供一些详细的信息,例如您的预算范围、产品功能要求等。
这样我们就能更准确地为您提供解决方案。
”2. 沟通不畅的情况有时候,在客户管理过程中,沟通不畅是一个常见的问题。
客户可能因为语言不通、沟通方式不当等原因,无法清晰地表达自己的需求。
针对这种情况,我们可以使用以下话术来改善沟通:“非常抱歉,我可能没有完全理解您的需求。
请您再详细描述一下您的问题,或者提供一些例子,这样我就能更好地帮助您。
”3. 客户投诉的情况客户投诉是客户管理中一个难以避免的问题。
面对客户的投诉,我们首先要表达歉意,并采取积极的态度来解决问题。
以下是一些常用的话术来应对客户投诉:“非常抱歉给您带来了不便,我们将尽快解决您的问题。
我会马上联系相关部门,并跟进整个处理过程,以确保问题得到及时解决。
同时,我也会提供一些补偿措施,希望能够重新赢得您的信任和满意。
”4. 客户流失的情况客户流失是客户管理中最让人头痛的问题之一。
为了减少客户流失,我们需要积极研究客户流失的原因,并采取相应的措施来挽留客户。
以下是一些常用的话术来处理客户流失问题:“非常遗憾听到您的离开。
我们非常重视您的意见和反馈。
希望您能告诉我们离开的原因,我们会认真倾听并采取相应的改进措施。
如果我们能够解决您的问题,我会亲自确保您重新回到我们的客户群中。
回访中常见问题与应对回访是指在完成某项服务或销售后,对客户进行再次拜访,以了解客户对服务或产品的满意度,同时也是建立客户关系和提高客户忠诚度的重要环节。
然而,在回访过程中常常会遇到一些问题,如客户不愿意接听电话、对服务不满意等,这就需要我们在回访中善于发现问题,并及时有效地进行应对。
本文将就回访中常见问题进行分析,并提出相应的解决方法。
一、客户不愿接听电话在进行回访时,有时会遇到客户不愿意接听电话的情况。
这可能是因为客户忙碌、对电话回访不感兴趣或者对服务不满意等原因。
针对这种情况,我们可以采取以下措施:1. 留言回访:如果客户未接听电话,可以通过留言的方式表达回访目的和诚挚的问候,让客户在方便的时候回拨电话。
2. 发送短信:可以通过短信的方式通知客户回访的目的和时间,提醒客户注意接听电话或回复短信。
3. 多次尝试:如果客户一开始未接听电话,可以适当选择其他时间段再次尝试,增加与客户联系的机会。
二、客户对服务不满意有时候客户在回访中会表达对服务不满意的情况,这对于我们来说是一个重要的反馈,需要及时处理和解决。
针对客户对服务不满意的情况,我们可以采取以下措施:1. 倾听客户意见:首先要耐心倾听客户的意见和抱怨,了解客户的不满和诉求,不要打断客户发言,表现出诚恳的态度。
2. 道歉并解释:对于客户的不满意,我们可以适当表示歉意,并解释导致问题的原因,让客户了解我们的立场和努力。
3. 提出解决方案:针对客户的问题,我们可以提出相应的解决方案,如退款、补偿或重新提供服务等,以挽回客户的信任和满意度。
三、客户信息不准确在回访过程中,有时会发现客户的信息不准确或已经过时,这会给回访工作带来一定的困难。
为了应对这种情况,我们可以采取以下措施:1. 更新客户信息:及时更新客户的信息,包括联系方式、地址等,确保回访的准确性和顺利进行。
2. 询问核实:在回访之前,可以通过其他渠道或方式询问客户的最新信息,确保回访的顺利进行。
销售拜访九问九答销售拜访是现代商业中至关重要的环节之一,对于销售人员而言,拜访客户是获取需求、建立关系、促成交易的重要手段。
在销售拜访中,往往会遇到各种挑战和问题,下面是九个常见问题及其解答,希望对广大销售人员在拜访过程中有所帮助。
问题一:如何在销售拜访中引起客户的兴趣?回答:在拜访之前,了解客户的需求和兴趣点是非常重要的。
通过市场调研、对行业动态的了解,以及与客户之前的沟通,明确客户的关注点。
在拜访过程中,重点突出解决客户问题的产品或服务特点,并与客户现有的业务进行关联,展示出我们的专业知识和对客户需求的理解,从而引起客户的兴趣。
问题二:如何有效地与客户建立联系?回答:在销售拜访过程中,与客户建立联系是至关重要的一步。
首先,主动了解客户的背景和需求,通过与客户的沟通建立起共鸣和信任。
其次,展示出自己的专业知识和经验,让客户意识到与你合作的价值。
最后,及时跟进客户的需求,保持良好的沟通和交流,使客户在出现问题时第一时间想到你。
问题三:如何更好地了解客户的需求?回答:了解客户的需求是销售拜访的核心目标之一。
在拜访之前,我们应该进行充分的调研,了解客户的行业背景、发展趋势、竞争对手等信息。
在拜访过程中,提问是了解客户需求的重要手段,我们可以有针对性地问一些问题,例如客户目前面临的挑战、未来的发展规划等。
同时,也要善于倾听客户的需求,通过与客户的深入交流,获取更多的信息。
问题四:如何与客户达成共识?回答:在销售拜访中,与客户达成共识是促成交易的关键一步。
首先,我们要明确产品或服务的价值,将客户需求与我们的解决方案进行匹配。
其次,通过举一些类似的成功案例或是推荐信等方式,让客户看到合作的潜力。
最后,根据客户的反馈调整销售策略,灵活应对客户的需求变化,寻找到双方都能接受的共识点。
问题五:如何处理客户的异议和拒绝?回答:在销售拜访中,客户的异议和拒绝是难免的。
首先,我们要保持冷静,不要过分激动或争论。
其次,对客户的异议和拒绝要虚心接受,了解客户的顾虑和疑虑,并积极主动地提供解决方案。
拜访客户的两个沟通技巧拜访客户的两个沟通技巧:拜访客户的沟通技巧一、打招呼后先交换名片有些业务员拜访,却怎么也弄不到客户的名片,或者干巴巴地找客户要一张名片。
我们说名片是交换,是换来的。
在与客户见面的时候要注意“交换名片”,换名片而不是单方面的给名片、塞名片。
见面时不要过早拿出自己的名片,在说明来意,自我介绍完成后,观察客户反映作出交换名片的决策。
如:客户一下子忘记了你的姓名,你可以说:“**经理,我们第一次见面,与您交换一张名片。
”客户不好意识拒绝与你交换名片。
在拜访完成时,提出“**经理,与您交换一张名片,以后多联系。
”避免向客户说:“可以给我一张您的名片吗?”尴尬!拜访客户的沟通技巧二、在融洽的气氛中沟通缺乏想象力的业务员在和顾客见面后,往往急于进入销售状态。
他们会迫不及待地向顾客介绍自己的产品。
常见现象是,一见面就问“要不要”、“买不买?”。
要知道大多数人对销售是很反感的,所以你不要让顾客一开始就把你当作业务员。
我们要学会营造气氛,有三种方法:(1)美国式:时时赞美(2)英国式:聊聊家常(3)中国式:吃顿便饭成功的业务员往往先谈客户及顾客感兴趣的问题及嗜好,以便营造一种良好的交谈气氛。
这种融洽的氛围一旦建立,你的销售工作往往会取得意想不到的进展。
另外注意:你的一切言谈举止不可露出虚伪的迹象,对方一旦感觉到你的谈话没有诚意,而是一般假惺惺的空谈,你的努力都将白费。
前功尽弃是对你虚伪的惩罚!其实,只要你真诚地、关切地和对方谈论他关心的问题,接下来的会谈、销售、付款便是非常自然、非常顺利的事了。
拜访客户的技巧:一、前一天做准备是要在前一天准备好要拜访的客户名单,以及基本的路线安排。
合理的路线可以在有限的时间里拜访更多的客户。
二、要尽量电话预约现在企业经营压力都很大,老板和经理们都得亲自出去跑关系拉业务,很多时候都不在办公室里,如果没有预约而直接去拜访,很有可能会见不到人。
有的人会说我没有老板或者相关领导的电话,怎么预约?没有他们的手机号码不要紧,我们就用最笨的办法,客户的总机电话总可以找到吧,直接打电话到总机,真诚的告诉前台小姐你要找谁,也许前台小姐就给你把电话转到你要找的人那里,这样有机会可以和对方通电话并进行预约,客户如果有兴趣他会同意你的预约,如果暂时没有兴趣他会找一万种理由来搪塞你,但是通过这个电话你可以判断客户现在是在办公室里的,打完电话直接去客户办公室基本上都能找到人。
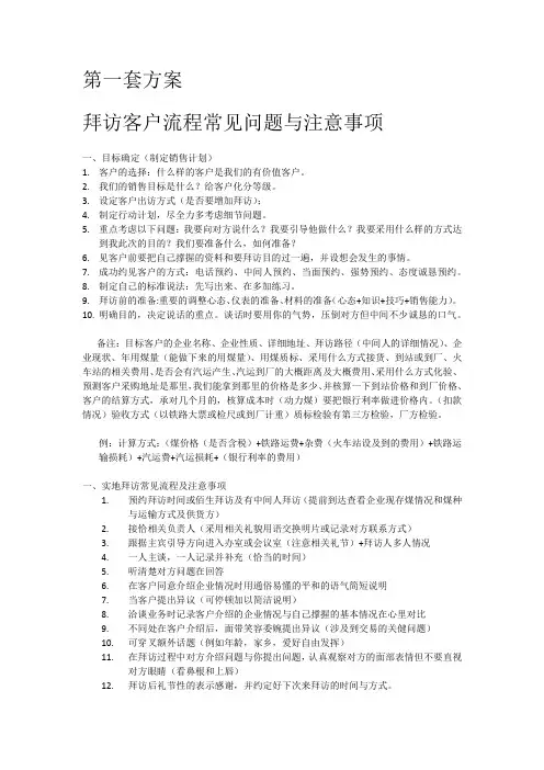
第一套方案拜访客户流程常见问题与注意事项一、目标确定(制定销售计划)1.客户的选择:什么样的客户是我们的有价值客户。
2.我们的销售目标是什么?给客户化分等级。
3.设定客户出访方式(是否要增加拜访);4.制定行动计划,尽全力多考虑细节问题。
5.重点考虑以下问题:我要向对方说什么?我要引导他做什么?我要采用什么样的方式达到我此次的目的?我们要准备什么,如何准备?6.见客户前要把自己撑握的资料和要拜访目的过一遍,并设想会发生的事情。
7.成功约见客户的方式:电话预约、中间人预约、当面预约、强势预约、态度诚恳预约。
8.制定自己的标准说法:先写出来、在多加练习。
9.拜访前的准备:重要的调整心态、仪表的准备、材料的准备(心态+知识+技巧+销售能力)。
10.明确目的,决定说话的重点。
谈话时要用你的气势,压倒对方但中间不少诚恳的口气。
备注:目标客户的企业名称、企业性质、详细地址、拜访路径(中间人的详细情况)、企业现状、年用煤量(能做下来的用煤量)、用煤质标、采用什么方式接货、到站或到厂、火车站的相关费用、是否会有汽运产生、汽运到厂的大概距离及大概费用、采用什么方式化验、预测客户采购地址是那里,我们能拿到那里的价格是多少、并核算一下到站价格和到厂价格、客户的结算方式,承对几个月的,核算成本时(动力煤)要把银行利率做进价格内。
(扣款情况)验收方式(以铁路大票或检尺或到厂计重)质标检验有第三方检验,厂方检验。
例:计算方式:(煤价格(是否含税)+铁路运费+杂费(火车站设及到的费用)+铁路运输损耗)+汽运费+汽运损耗+(银行利率的费用)一、实地拜访常见流程及注意事项1.预约拜访时间或佰生拜访及有中间人拜访(提前到达查看企业现存煤情况和煤种与运输方式及供货方)2.接恰相关负责人(采用相关礼貌用语交换明片或记录对方联系方式)3.跟据主宾引导方向进入办室或会议室(注意相关礼节)+拜访人多人情况4.一人主谈,一人记录并补充(恰当的时间)5.听清楚对方问题在回答6.在客户同意介绍企业情况时用通俗易懂的平和的语气简短说明7.当客户提出异议(可停顿加以简洁说明)8.洽谈业务时记录客户介绍的企业情况与自己撑握的基本情况在心里对比9.不同处在客户介绍后,面带笑容委婉提出异议(涉及到交易的关健问题)10.可穿叉额外话题(例如年龄,家乡,爱好自由发挥)11.在拜访过程中对方介绍问题与你提出问题,认真观察对方的面部表情但不要直视对方眼睛(看鼻根和上唇)12.拜访后礼节性的表示感谢,并约定好下次来拜访的时间与方式。
回访中常见问题怎么办1、客户没时间,忙或不配合,怎么办?李先生,只要短短3分钟时间,跟您核对下个人信息,也是为了保障您享受大众各项车主的权益,您看可以吗?客户:要不下午吧,我现在有事。
那行,李先生不好意思打扰到您了,这样吧,下午3点左右再跟您联系,您看行吗?客户:好吧。
措施:面访时做好后续电访的告知和预约,减少客户拒绝的几率,出现不配合时,告知电访对客户的利益点,如客户实在不便,与客户另约时间,并即时发送短信加深印象,直接拒访的客户交由销售顾问进行沟通后,再次去电回访。
2、车主信息错误怎么办?客户:你打错了吧。
先生怎么称呼您?客户:我姓李。
李先生您好,请问一下X月X日,您是否在强生大众购买过一台新朗逸轿车?客户:没有,你打错了。
不好意思打扰您了。
措施:发现客户信息错误,立即与销售部门进行车主信息核对,如信息一致,要求销售顾问亲自与客户联系沟通,并发送短信告知回访对车主的利益,后续再次回访,必要时需上门面访。
如信息不对,7天内可在OMD中备注正确车主信息,同时进行回访,备注格式写明:由于信息录入错误,用户名:李斯改为李四;手机号码:XXXXXXXX,改为XXXXXXXXXXXXX,超过7天,则无法进行备注,但应继续保持沟通和邮寄车主感谢信、关爱卡及使用大众信使短信模板关爱。
3、开票人与使用人不一致怎么办?客户:这我不太清楚,车是我爸买的,都是他在用。
李先生,您的意思是车是您父亲购买的,发票的名字是您的,是吗?客户:是的,我爸户口不在这边,所有开票开了我的名字。
李先生请问您当时一起参与购车全过程了吗?客户:没有,都是我爸去看去买的。
李先生,车主信息的准确性会影响车主的正常利益,因为您是车主,到时候上海大众也会打电话给您核对车主信息的,我先帮您核对下您的车主信息好吗?客户:好的。
李先生,您还记得您买的车是什么车型?车身什么颜色?排量是多少的吗?客户:我不太清楚,会有什么影响吗?这样吧,我把信息跟您确认下,您也记录一下,好吗?措施:与车主核对购车信息,并通过发送短信、邮寄客户关爱卡加深客户印象,在购车后10天左右再次关爱,同时回访参与购车的人员了解服务品质。
拜访客户的注意事项及礼仪常识引言拜访客户是商业活动中非常重要的一环。
在拜访客户时,我们不仅需要关注业务洽谈和合作机会,还要关注礼仪和待人之道。
本文将介绍拜访客户的注意事项和礼仪常识,帮助您提高拜访客户的效果和形象。
注意事项提前调研与准备在拜访客户之前,提前调研客户的情况非常重要。
了解客户的行业特点、竞争对手、最新动态等信息,有助于您更好地与客户进行沟通和洽谈。
此外,还应准备好相关资料和演示文稿等,以便在拜访过程中展示和解释。
时间和地点的确认在安排拜访时,务必与客户确认时间和地点。
确保拜访时间不会与客户重要的会议或活动冲突,同时还需要了解客户的位置,在拜访当天提前到达现场,避免迟到或迷路。
提前与客户商议会面地点,以确保方便和舒适的环境。
穿着得体在拜访客户时,穿着得体是必不可少的。
应根据客户的行业和文化背景选择适当的着装。
一般来说,商务正装是最常见的选择,但对于某些特定行业如艺术或创意领域,可以适当放宽着装要求。
无论如何,永远保持整洁和专业形象是至关重要的。
注意语言和礼貌在与客户交流时,使用恰当的语言和表达方式是必要的。
应尽量避免使用行业术语和难以理解的专业词汇,以确保信息顺利传达。
同时,也要注意使用礼貌和友善的口吻,展现对客户的尊重和重视。
注意谈判技巧拜访客户的目的之一是进行业务洽谈,因此谈判技巧是必备的。
在洽谈过程中,要始终保持理性和冷静的态度,不要陷入情绪化的讨价还价。
要善于倾听客户的意见和需求,提供合理且有价值的建议和解决方案。
同时,也要注意掌握好谈判的节奏和步骤,确保双方都能达到满意的结果。
礼仪常识平和自信的态度在拜访客户时,要展现出平和自信的态度。
平和的态度使人感到舒适和信任,自信的态度则能给人以尊重和可靠的印象。
不管是在言谈举止上还是在面对问题时,都要展现出平和自信的形象。
注意身体语言身体语言在拜访客户的过程中起到非常重要的作用。
保持良好的姿态和站姿,表达出自信和专业的形象。
注意眼神交流,避免东张西望或不自然地注视。
客户常见借口及应对我们在拜访客户的时候会遇到各种各样的问题,以下是遇到客户时几个常见的问题。
签单的过程就是解决问题的过程,问题解决了签单也就顺理成章的事情。
一、我要考虑考虑(不好意思正面推辞)1、想考虑说明你还是有兴趣吧?是2、那你更会谨慎的做决定吧?是3、你这样说该不是想要躲避我吧? 不是的既然是这样,那我是这方面的行家要不我一起考虑考虑吧?看是哪方面的问题?、、、那是不是钱的问题?(捅破窗户纸)二、太贵了(口头禅)你说贵在什么地方呢?1、价值法:我很高兴,你会说起价格,这是我们公司最吸引人的亮点。
但一个产品的真正价值在于他给你带来什么而不是你为他付出什么价格,价格是一次性付出的现金而价值在于长久的利益。
2、代价法:代价大于价格代价是客户没有使用该产品而损失的东西。
3、品质法:一分价钱一分货4、如果法:如果免费给你做你要做吗?要那你做完后赚到的钱比购买该产品时用的钱还多,是不是已经免费了呢三、别人的比较便宜相同产品不同价格,原因在于:服务、品质、价格。
四、超出预算预算就是为了达到利润的一项工具,你如果有一个可以达到利润的项目,你是愿意让预算控制你还是你控制预算呢?五、到时候在做:半年后你会做吗?会分析现在做的优点以及半年后做的缺点六、经济不景气先生,多年前我学到一个真理:当别人买进的时候,成功者会卖出当别人卖出的时侯,成功者会买进七、从来不和陌生人做生意当我进入这个门口时,你觉得我们还是陌生人吗?一回生二回熟三回就成为朋友了八、不做就是不做!老板你好、不做也没关系的,这次过来呢主要是和你认识一下,交个朋友,多个朋友多条路嘛,我相信通过我们对市场的了解,应该会对你有些帮助的!九。
、让我问一下XXX问、如果你不问老板的话你自己能做主吗?答:能那您认可我们的广告吗?是那你会推荐我们的产品吗?会你对产品还有其他问题吗?没有那太好了,那您看我们什么时候一起去见下老板。
拜访客户聊天内容:
拜访客户时的聊天内容可以根据不同的情境和目的而有所不同,但以下是一些常见的话题和主题:
1.问候和介绍:首先可以向客户表达问候,介绍自己的公司和身份,以及此次拜访的目的和意义。
2.客户需求:了解客户的需求和期望,包括他们目前面临的问题、目标和发展计划。
这样可以更好地了解他们的需求,并为客户提供更好的解决方案。
3.产品和服务介绍:根据客户的需求,介绍公司的产品和服务,以及它们如何满足客户的需求。
可以通过展示样品、演示产品功能等方式来加深客户的理解。
4.行业和市场:与客户讨论行业和市场的发展趋势、竞争对手的情况以及客户在行业中的地位和策略。
这有助于更好地了解客户的竞争环境和市场定位。
5.合作与合同:如果此次拜访的目的是为了签订合同或建立合作关系,可以与客户讨论合作的具体细节、合同条款和条件、合作方式和时间表等。
6.反馈和建议:询问客户对公司产品和服务的反馈意见,以及他们认为公司还可以改进的地方。
同时也可以向客户征求建议,以便更好地满足他们的需求和提高公司的竞争力。
7.结束语:在拜访结束时,向客户表达感谢,并表示希望未来能够继续合作。
同时可以约定下次拜访的时间和计划。
关于客户沟通中可能提出的问题解答1. 为什么客户沟通如此重要?客户沟通是任何企业成功的关键因素之一。
通过有效的沟通,企业能够更好地了解客户的需求和期望,并提供更好的产品和服务。
只有通过良好的沟通,企业才能建立良好的客户关系,增加客户满意度,并最终实现业绩的增长。
2. 如何进行有效的客户沟通?2.1 倾听客户在客户沟通过程中,倾听是非常重要的。
倾听客户的需求和问题,可以帮助企业更好地理解客户的问题,并提供相应的解决方案。
不仅要倾听客户的言辞,还要倾听他们的情感和表达方式,这样可以更好地满足客户的期望。
2.2 表达清晰明了在与客户沟通时,我们要保持语言简洁明了,尽可能使用客户可以理解的术语。
避免使用太多的行业术语和技术名词,以免客户无法理解。
另外,我们还应该清楚地表达我们的观点和建议,确保客户能够准确理解我们的意思。
2.3 及时回复客户客户提出问题或咨询后,我们应该尽快回复客户。
及时回复客户不仅可以提高客户满意度,还可以增加客户对我们的信任度。
在回复客户时,我们应该尽量简洁明了,回答客户的问题,并提供解决方案。
3. 我们如何处理客户的投诉?3.1 认真倾听客户的投诉当客户有投诉时,我们首先要认真倾听,理解客户的不满和问题所在。
客户投诉是对我们工作的一种反馈,我们应该以积极的态度对待,并采取相应的措施解决问题。
3.2 及时回复客户的投诉在客户投诉后,我们需要尽快回复客户,告知他们我们已经接收到投诉,并将尽快解决问题。
及时回复客户可以表达我们对客户的重视,同时也可以避免问题的进一步扩大。
3.3 确定解决方案并采取行动在回复客户的投诉后,我们应该确定解决方案,并采取相应的行动解决问题。
在解决问题的过程中,我们需要与客户保持沟通,向他们说明我们的解决方案,并及时更新进展情况。
4. 如何处理客户的建议和意见?4.1 积极接受和倾听客户的建议和意见客户的建议和意见对于企业的发展非常重要。
我们应该保持开放的心态,积极接受和倾听客户的建议和意见。
向客户提问经常采用的种问题销售洽谈过程中,销售人员只有向客户提出恰当的问题才能获得良好的效果。
其间,销售人员可能会采用各种问题对向客户进行提问,但总的来说,主要有以下11种问题:一、制造自然真空在销售会谈过程中,有的销售人员对客户进行提问时,总是迫切地希望客户立即回答自己的问题,这就需要销售人员主动地提问问题,然后就打住,停止说话,也就是沉默。
沉默在会谈中创造出了一种自然真空,这种真空会自动地把责任放在回答问题的人身上。
二、预测结果型问题提问预测结果型问题可以要求客户预测推销结果。
常见提问用语如下:“猜测一下,您认为通过这次面谈我们可以顺利合作吗或者还有风险”“现实一点说,您科室在月末前到底需要多大的量,可以来个预测吗”“赵总,我的领导总是催问我们什么时候能够达成共识,我宁愿得到准确一点的消息,而不是盲目乐观,所以我能不能告诉他我们目前一切进展良好,可以在本月末促成合作,或者我要告诉他先不要抱这么大的希望。
”三、结束型问题当洽谈已经转入结束阶段时,销售人员可以提问一些结束型问题,但必须搞清楚的是,机会究竟在什么地方。
通常情况下,销售人员可以这样提问:“如果您是这个业务代表,您的做法会有所不同吗”“徐先生,我们有失去这次合作的危险吗”“可以问一下您对我们的产品或本人印象如何吗”在提问时,你还可以用增加“负面因素”的方法查出任何可能阻碍推销继续进行的麻烦或异议,接下来你可以这样问:“您还有别的什么顾虑吗”“有什么问题让您无法继续下去,是吗”“是不是我或者其他什么事情干扰了这个提议”四、利用低调申明这是在陈述或提问之前做出的一个比较谦卑的申明,其目的在于要求得到更有效的回答。
通常情况下,你可以这样提问:“我不知道怎么问才好,但是……”“为了不过分超前,我能不能问一下……”“我也不想问麻烦事,但是……”“这么做可能会给您带来麻烦,您是否介意,如果……”五、利用情绪援助销售人员在洽谈问题中加入负面的因素,可能使得客户更强调其正面的回答。
顾客跟踪或服务常见问题解答及具体话术1.邀约客户,打确认电话应该怎么打?1)叔叔/阿姨,(寒暄话语)明天您知道坐车坐到哪里吧?2)(明天您是一个人来还是两个人来啊?)2.在楼下怎样建立信赖感,如何能进到顾客家里去?①利用最短的时间,找到与客户之间的共同话题和喜好②了解顾客的生活习惯及家庭成员③通过轻松的聊天,了解基本的四有信息(是否跟儿女同住,退休单位,是否有保健意识,家里谁做主)④主动提要求,下次能进阿姨家去坐坐,并赞美客户今天跟她聊天很开心,今天还有事赶时间,下次再去她家坐坐。
3、第一次拜访,客户不愿透露更多的信息。
(找到共鸣之处)①迅速找到和客户的共同点和兴趣点(如喜欢看书,运动等)②找到客户感兴趣的话题,让客户多谈,多聊③多一些思考(需求,经济,保健意识,决定权的提问问题及切入话术)④赠书回执表进行沟通,找到话题(话术)4.你们单位具体地址在哪里?广州市天河区天河路47号之一蓝天大厦3楼5.我们家有很多书,不用再送来了?叔叔/阿姨,那说明您是非常喜欢读书和学习的,一定是一个知识渊博的高级知识分子,一定是个老领导,所以说您更应该看看,给我们指正一下,而且我们这本书是免费的,像您这么有知识的,能够提宝贵意见给我们修正,我明天就在您家附近,不会耽误您太久,到时给您送过去。
6.我不参加任何活动。
①前两次千万不要发函②顺着客户讲并表明立场,阿姨,我不是邀请您参加活动的,找到客户不参加活动的真实情况是什么(阿姨您之前是不是参加活动让您买产品还是怎么了?)③同意并认可顾客所说的原因并表明我们单位企业的美好形象。
④销售自己,让客户认同你,并根据顾客的身体情况铺垫下次带资料⑤感谢她给我们提供了建议,并赞美和他聊天很开心。
7.眼睛看不到,行动不便。
叔叔/阿姨,可以给您家人或朋友看啊?/这本书是专门印给老同志们看的,字印的很大的,其他有眼叔叔或阿姨眼睛不好也可以看得到,您眼睛是哪方面的情况?8.你们的待遇如何?①突出我们企业的福利好及产品品质比较高②根据进公司的长短,根据工作表现和服务情况会有奖金(几百元)9.你把书放门卫那,我会自己拿的。
拜访客户的常见错误你要确保你的客户拜访顺利进行。
考虑到这一点,当你和一位客户会面时,下面的几件事情是你绝对必须避免的:·错误1:没有为登门拜访做计划。
修正:在首先考虑好你计划实现的目标之前,永远不要推开一扇门。
·错误2:对行政人员粗鲁无礼。
如果你表现得傲慢自大和高人一等,你只会引起反感。
修正:再次重申,无论是对工作人员还是其他“小人物”,请友好并尊重他们。
·错误3:和一群人一起出现。
如果你带的人太多,会让客户觉得你的成本为什么如此之高。
修正:所以拜访客户最好人数控制在2~3人。
·错误4:没有注意你的易容仪表。
不要表现出不恰当的举止、。
修正:在拜访客户之前,先去趟加油站的洗手间,整理下着装。
·错误5:迟到。
如果你没有按时到达,这清楚地告诉客户,你不在乎他们或者他们的时间。
修正:总是提前15分钟到达。
·错误6:一开始过于商业化。
请记住,你在和另一个人建立沟通的桥梁,而不只是明晃晃的就要卖东西。
修正:微笑而友好……但不要太容易动感情。
·错误7:一开始太友好。
没有比假装潜在客户是久违的朋友而看起来虚假的更好方式了。
修正:怀着对每位潜在客户时间的尊重和恰当的礼貌接近他们。
真诚是拜访客户的第一原则。
·错误8:说的比听的多。
初期的登门拜访都是关于建立关系和收集信息。
修正:对客户表示好奇并提问。
重点在于收集客户信息。
·错误9:与客户争辩。
如果客户不同意一个要点,争论只会将他的不同意越坐越实。
修正:询问客户他为什么这么想;然后倾听。
·错误10:对你的产品高谈阔论。
对于不熟悉的客户过早为你的产品做广告,你会被请出门。
修正:在你推销之前,提出能理解需求的问题。
·错误11:缺乏必要的产品知识。
潜在客户不希望反复听到不确定的产品信息。
修正:确保你在登门拜访之前,对目前的产品和政策有了充分的了解。
·错误12:忘了客户的名字。
拜访客户中常见问题
1、客户反映业务人员拜访不及时,你如何作答?
首先对于客户所提出的问题给予客户诚恳的道歉,然后明确告知客户现在由你接手后尽量避免类似问题的发生,并明确拜访频率与拜访时间。
对于前期业务遗留问题逐一给客户解决,拉近你与客户的关系。
最后向客户道谢,感谢他所提出的问题。
2、客户对公司或前任业务有抱怨,你如何消除客户的抱怨心理?
仔细聆听客户抱怨的焦点是什么,然后态度诚恳的给予客户道歉,针对于客户所抱怨的问题能当时给予解决的当即给客户圆满解决,若不能当时解决,可将问题记在本子上,告知客户回公司后会与公司领导沟通,下次拜访给予圆满答复
3、客户家有过期或即期产品,你该如何处理?
首先确认是什么品项的产品,数量有多少,询问客户如何出现的临期产品,基本情况为:
1、此网点不适合销售这类产品(调换成畅销产
品)
2、业务压货过多,市场销售较慢(给客户留适当的库存,其余更换其他产品)
3、前期业务长时间未拜访,调换不及时。
(无条件退换)
对于这种情况做出初步判断后再决定如何解决。
4、新客户对你爱搭不理,你该如何应对?
1、消除客户的戒备心理(买烟、买东西)
2、告知你是什么公司,是销售什么产品的。
3、视情况,确定本次已无销售机会,可暂时放弃
4、张贴联系卡,以防备用。
并告知客户下次再来拜访
5、道谢
5、当你遇到解决不了的问题时你该怎么办?
1、告诉客户由于你刚接手,针对你提出的问题以前从未
解决过,可回去反映至上级领导,下次拜访时会给予
明确答复(视事情紧急程度,可与部门领导电话联系
解决)
2、将所遇到的问题进行记录,回公司时可向部门领导反映寻求答案
3、下次拜访务必给予客户解决,切忌不可出现推、脱现
象。
6、当你在推销产品连续碰壁你该怎么做?
1、马上停止拜访客户
2、回顾拜访情景,找出问题所在,总结失败原因,下
一客户及时纠正。
3、调整好心态,自我鼓励。
7、在拜访客户的过程中客户很忙如何解决
1、可利用这段时间将货架陈列进行整理,检查库存
2、帮助客户干一些力所能及的活,彼此拉近客情
3、如需要很长时间可暂时离开进行下一客户的拜访。