社会主义初级阶段的经济制度和社会主义市场经济教案
- 格式:docx
- 大小:13.61 KB
- 文档页数:3
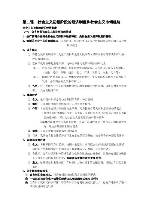
第二课社会主义初级阶段的经济制度和社会主义市场经济社会主义初级阶段的经济制度——(一)公有制是社会主义经济制度的基础1、生产资料公有制是社会主义的根本经济特征,是社会主义经济制度的基础。
2、我国的社会主义公有制经济:国有经济、集体经济以及混合所有制经济中的国有成分和集体成分3、国有经济①亦称全民所有制经济,是生产资料归全体人民所有(以国家所有的形式存在)的一种公有制经济。
②它在国民经济中起主导作用,这种主导作用主要体现在控制力上。
第一,对关系国民经济命脉的重要行业和关键领域,国有经济必须占支配地位。
(金融、通信、铁路、航空、电力、石油、天然气、冶金、化工等)第二,国有经济要提高自己的整体质量和竞争力,引导和影响其他所有制经济的发展,并在国内外竞争中不断壮大。
③作用:对于发挥社会主义制度的优越性,增强我国的经济实力、国防实力和民族凝聚力,具有关键性作用1、集体经济①含义:生产资料归部分劳动者共同所有的一种公有制。
②地位:公有制经济的重要组成部分,起着重要作用。
③作用:ⅰ有助于克服个体经济力量单薄、无力抵御自然灾害和意外事故的弱点ⅱ是独立的经济组织,有充分自主权,因而经营方式比较灵活,对市场有较强的适应性,可以为社会主义提供更多的产品和服务ⅲ集体经济体现共同富裕的原则,可以广泛吸收社会分散资金,缓解就业压力,增加公共积累和国家税收④措施:必须支持和帮助集体经济的发展⑤目前,我国的农村集体经济实行家庭承包经营为基础,统分结合的双层经营体制。
2、混合所有制经济①含义:各种不同所有制经济,按照一定原则,实行联合生产或经营的所有制形式。
这种混合所有制经济中的国有成分和集体成分,都属于公有制经济。
②在我国,公有制经济和外资或私营企业联合组成的合资企业,以及公有制经济吸收个人投资组成的股份制企业,是混合所有制经济的主要形式。
③意义:如果国家和集体控股,有利于扩大公有资本的支配范围,增强公有制的主体地位。
6、公有制的实现形式①公有制的实现形式:指公有制经济的经营方式或组织形式。
政治教案-社会主义初级阶段的经济制度教学目标知识与技能目标引导学生识记社会主义初级阶段的经济制度包括生产资料所有制和分配制度,社会主义公有制的含义,我国农村的经营体制,我国现阶段几种主要的非公有制形式;明确国有经济在国民经济中的主导作用主要体现在控制力上,我国以公有制为主体、多种经济成分共同发展,以及以按劳分配为主体、多种分配方式并存的必然性。
初步培养学生一切从实际出发、实事求是的思想方法。
如,我国现阶段以公有制为主体、多种经济成分并存的所有制结构同以按劳分配为主体、多种分配方式并存的分配制度,都是从我国社会主义初级阶段的基本国情出发的。
培养学生用辩证的观点看问题的能力。
不断提高学生分析和解决问题的能力和理解问题的能力。
过程与方法通过设疑、质疑、解疑的过程,培养学生的逻辑思维能力-通过小组调查、问卷调查、师生互动、生生互动、研究性学习等方法,让学生掌握分析、解决实际社会问题的能力,从而培养学生的主动探究意识和自主学习、调研的能力。
态度、情感、价值观目标通过本课的学习,应当使学生树立起走建设有中国特色的社会主义道路的坚定信念。
特别是通过对社会主义公有制条件下劳动者的主人翁地位,以按劳分配为主体、效率优先、兼顾公平、实现共同富裕,以及社会主义国家有能力对市场经济实行强有力宏观调控等必然性的分析,使学生从理论的高度认识社会主义制度的优越性。
我国地大物博,资源丰富,但由于人口多,人均自然资源贫乏。
通过本课的学习,使学生对资源的有限性有更明确的认识,树立合理利用资源、不浪费资源的意识,自觉地从我做起,从一点一滴做起,养成勤俭节约的好习惯。
教学建议关于“社会主义初级阶段的经济制度”的教材分析本节要求掌握的基本概念:l.社会主义公有制经济;2。
我国社会主义初级阶段的基本经济制度;本节的基本观点:公有制主体地位的体现本节的重点、难点正确理解公有制的主体地位如何正确理解公有制的主体地位:l公有制为主体的含义(1)否定了过去在所有制关系上盲目追求“一大二公”、“纯而又纯”的单一公有制的(2)表明中国不能实行私有化,而要坚持公有制的经济基础。
政治教案-社会主义初级阶段的经济制度教学目标知识与技能目标引导学生识记社会主义初级阶段的经济制度包括生产资料所有制和分配制度,社会主义公有制的含义,我国农村的经营体制,我国现阶段几种主要的非公有制形式;明确国有经济在国民经济中的主导作用主要体现在控制力上,我国以公有制为主体、多种经济成分共同发展,以及以按劳分配为主体、多种分配方式并存的必然性。
初步培养学生一切从实际出发、实事求是的思想方法。
如,我国现阶段以公有制为主体、多种经济成分并存的所有制结构同以按劳分配为主体、多种分配方式并存的分配制度,都是从我国社会主义初级阶段的基本国情出发的。
培养学生用辩证的观点看问题的能力。
不断提高学生分析和解决问题的能力和理解问题的能力。
过程与方法通过设疑、质疑、解疑的过程,培养学生的逻辑思维能力-通过小组调查、问卷调查、师生互动、生生互动、研究性学习等方法,让学生掌握分析、解决实际社会问题的能力,从而培养学生的主动探究意识和自主学习、调研的能力。
态度、情感、价值观目标通过本课的学习,应当使学生树立起走建设有中国特色的社会主义道路的坚定信念。
特别是通过对社会主义公有制条件下劳动者的主人翁地位,以按劳分配为主体、效率优先、兼顾公平、实现共同富裕,以及社会主义国家有能力对市场经济实行强有力宏观调控等必然性的分析,使学生从理论的高度认识社会主义制度的优越性。
我国地大物博,资源丰富,但由于人口多,人均自然资源贫乏。
通过本课的学习,使学生对资源的有限性有更明确的认识,树立合理利用资源、不浪费资源的意识,自觉地从我做起,从一点一滴做起,养成勤俭节约的好习惯。
教学建议关于“社会主义初级阶段的经济制度”的教材分析本节要求掌握的基本概念:l.社会主义公有制经济;2。
我国社会主义初级阶段的基本经济制度;本节的基本观点:公有制主体地位的体现本节的重点、难点正确理解公有制的主体地位如何正确理解公有制的主体地位:l公有制为主体的含义(1)否定了过去在所有制关系上盲目追求“一大二公”、“纯而又纯”的单一公有制的(2)表明中国不能实行私有化,而要坚持公有制的经济基础。
第二课社会主义初级阶段的经济制度和社会主义市场经济教案第一部分《经济常识》第二课社会主义初级阶段的经济制度和社会主义市场经济一、社会主义初级阶段的经济制度误区一国有经济在国民经济中的比重越大越好【剖析】坚持以公有制为主体并不意味着以国有经济为主体 , 也不意味着国有经济在整个国民经济中的比重越大越好。
〈1 〉在我国社会主义初级阶段 ,生产力整体水平比较落后 ,发展又很不平衡 , 生产力呈现多层次的结构 , 需要在公有制为主体的条件下 , 发展多种所有制经济 , 才能充分发挥各方面的积极性 , 充分利用各种资源 , 促进生产力发展。
(2 〉我国目前非公有制经济所占比重还不大, 在今后相当长一段时期内 , 在坚持公有制主体的前提下 , 在增强国有经济对国民经济控制力、影响力的条件下 , 一定范围内还要适当发展非公有制经济 , 而国有经济的比重还会有所减少。
误区二国有经济要控制国民经济命脉是否意昧着必须从竞争性行业全部退出【剖析】对国有企业进行战略性改组 , 坚持 " 有进有退 , 有所为有所不为 " 的原则 , 而不是只退不进。
国有资产从某些行业退出是为了向关系到国民经济命脉的关键行业和领域 , 向经济效益更好的行业和企业进入 , 从而增强自身的控制力。
国有经济从竞争性行业全部退出实际上是放弃公有制的主体地位。
误区三混合所有制经济就是非公有制经济【剖析】混合所有制经济是由各种不同所有制经济, 按照一定原则 ,实行联合生产或经营的所有制形式。
在我国 ,这种联合 , 既有公有制经济内部国有经济与集体经济的联合 , 又有公有制经济与非公有制经济的联合。
其中 , 国有经济与集体经济的联合显然为公有制经济 , 而公有制经济与非公有制经济的联合 , 既不能统称为公有制经济 , 又不能统称为非公有制经济 , 其中的国有成分和集体成分应归为公有制经济 , 只有非国有成分和非集体成分才属于非公有制经济。
第二课《社会主义初级阶段的经济制度和社会主义市场经济》教学设计教材分析:本课是必修二的核心章节,与第一课一起构成全书的理论基础。
本课的内容:即社会主义初级阶段的基本经济制度和社会主义市场经济的基本特征,是中国特色的社会主义在经济制度和经济体制方面的具体体现。
通过教学,使学生懂得,生产资料公有制是社会主义的根本经济特征,是社会主义经济制度的基础。
以公有制为主体、多处经济成分共同发展,是我国社会主义初级阶段的一项基本经济制度。
在我国现阶段,个人消费品实行以按劳分配为主体、多种分配方式并存的分配制度。
市场经济是社会化的商品经济,是市场在资源配置中起基础性作用的经济。
市场经济不是万能的,它具有自发性、盲目性、滞后性等弱点和缺陷,市场经济条件下经济的正常发展需要有国家的宏观调控。
社会主义市场经济是和社会主义基本制度结合在一起的。
学情分析:高一的学生,在初中的基础上已对这方面有了一定的认识,并通过马克思主义经济常识适于商品和商品经济的基本理论的基础上的学习,已初具本课的接受能力。
教学目标:1、政治认同:通过本课的学习,应当使学生树立起走建设有中国特色的社会主义道路的坚定信念。
特别是通过对社会主义公有制条件下劳动者的主人翁地位,以按劳分配为主体、效率优先、兼顾公平、实现共同富裕,以及社会主义国家有能力对市场经济实行强有力宏观调控等必然性的分析,使学生从理论的高度认识社会主义制度的优越性。
2、科学精神培养学生一切从实际出发、实事求是提思想方法。
如,我国现阶段以公有制为主体、多种经济成分并存的所有制结构同以按劳分配为主体、多种分配方式并存的分配制度,都是从我国社会主义初级阶段的基本国情出发的。
培养学生用辩证的观点看问题的能力。
如,市场经济既具有平等性、竞争性、法制性和开放性等特征,又有自发性、盲目性。
滞后性的缺点,因而资源配置既要以市场经济为基础,又要加强国家的客观宏观调控。
培养学生透过现象,进行综合分析和抽象思维的能力培养学生进行比较的能力。
第二课社会主义初级阶段旳经济制度和社会主义市场经济第一节社会主义初级阶段旳经济制度第一框公有制是社会主义经济制度旳基础教学目旳知识方面:规定学生识记公有制经济旳含义,国有经济、集体经济、我国农村集体经济旳经营体制、混合所有制经济旳含义,全面、对旳地理解国有经济在国民经济中旳主导作用和公有制旳实现形式.能力方面:培养学生运用实例对问题进行综合分析旳能力.觉悟方面:使学生明确坚持社会主义道路是"四项基本原则"旳内容之一,而要坚持社会主义道路就必须坚持生产资料公有制.教学重点:国有经济在国民经济中旳主导作用.教学难点:公有制旳含义极其实现形式.教学措施:学生阅读与教师归纳讲解相结合.课时安排:一课时教学过程:{导入}通过第一课旳学习,我们懂得商品经济是直接以互换为目旳旳经济形态。
而商品互换离不开市场。
伴随商品经济发展到社会化大生产阶段,市场在商品互换中起到旳作用也越来越重要,当市场对资源配置起基础性作用时,商品经济就发展到了它旳高级阶段――市场经济。
我们懂得,任何经济活动都是在一定旳社会制度下进行旳,市场经济也不例外,市场经济必然同一定旳社会基本制度结合在一起。
我国建立旳市场经济就是和我国旳社会主义基本制度结合在一起旳,即社会主义市场经济体制。
因此,我们在理解市场经济之前,必须先理解我国社会主义初级阶段旳经济制度。
在学习之前,我们首先有必要弄清晰什么是经济制度,一般讲一种社会中占主体地位旳生产关系旳总和,构成这个社会旳经济制度。
它决定该社会旳经济性质,支配和影响着其他生产关系旳发展。
例如,在日本,美国,虽然社会生活中存在一定旳小私有制经济,也有国有经济,不过,其生产资料旳资本主义私人占有制占重要地位,因此,它们旳经济制度是资本主义制度。
什么是生产关系,构成生产关系旳要素中哪个最基础,是起决定作用旳?(生)生产关系有广义和狭义之分。
广义旳生产关系是人们在生产、分派、互换、消费中形成旳多种关系旳总和。
社会主义初级阶段的经济制度和社会主义市场经济教案集团标准化小组:[VVOPPT-JOPP28-JPPTL98-LOPPNN]第二课社会主义初级阶段的经济制度和社会主义市场经济教学目标本课是全书的核心,与第一课共同构成全书的理论基础。
本课的内容,即社会主义初级阶段的基本经济制度和社会主义市场经济的基本特征,是中国特色的社会主义在经济制度和经济体制方面的具体体现。
通过教学,使学生懂得,生产资料公有制是社会主义的根本经济特征,是社会主义经济制度的基础。
以公有制为主体、多处经济成分共同发展,是我国社会主义初级阶段的一项基本经济制度。
在我国现阶段,个人消费品实行以按劳分配为主体、多种分配方式并存的分配制度。
市场经济是社会化的商品经济,是市场在资源配置中起基础性作用的经济。
市场经济不是万能的,它具有自发性、盲目性、滞后性等弱点和缺陷,市场经济条件下经济的正常发展需要有国家的宏观调控。
社会主义市场经济是和社会主义基本制度结合在一起的。
具体要求:知识要求:识记以下知识:社会主义初级阶段的经济制度包括生产资料所有制和分配制度。
社会主义公有制的含义。
我国农村的经营体制。
我国现阶段几种主要的非公有制形式。
市场和市场经济的基本含义以及几种主要的市场。
国家宏观调控的手段。
资本主义市场经济的基本特征。
理解以下知识:国有经济在国民经济中的主导作用主要体现在控制力上。
根据典型融合或统计资料,说明国有经济在我国国民经济中的主导作用。
我国以公有制为主体、多种经济成分共同发展,以及以按劳分配为主体、多种分配方式并存的必然性。
在市场经济条件下国家宏观调控必要性。
从市场存在自发性、盲目性和滞后性的一面,说明国家宏观调控的必要性。
从市场经济的一般特征,说明树立正确的竞争观念、法制观念的必要性。
社会主义市场经济的基本特征。
初步运用所学知识分析以下问题:结合我国经济建设伟大成就的事例,说明社会主义国家的宏观调控能把人民的当前利益和长远利益、局部利益和整体利益结合起来,更好地发挥计划和市场两种手段的长外,从而证实社会主义制度的优越性。
第一讲社会主义初级阶段的基本经济制度【教学目的和要求】帮助学生认识我国正处于社会主义初级阶段,并认清现阶段社会主义的性质、主要矛盾、根本任务和基本纲领。
帮助学生深刻理解我国社会主义初级阶段的基本经济制度,更好地理解我国以公有制为主体、多种所有制经济共同发展是我国初级阶段基本经济制度。
【教学重点和难点】1、社会主义初级阶段提出的客观依据;2、社会主义初级阶段的基本纲领3、初级阶段的基本经济制度一、中国处于社会主义初级〔一〕科学认识我国现阶段的基本国情1、什么是“基本国情”?毛泽东在民主革命时期曾经说过:正确认识中国的国情乃是认清一切革命问题的基本根据。
现在,我们同样可以说,认清中国的国情乃是认清一切建设问题的基本依据。
那么,我国的基本国情如何?国情。
一个国家的国情是复杂的、多方面的。
它包括一个国家的经济、政治、文化、历史、地理、资源、民族、人口等状况。
基本国情。
一国的基本国情,就是指该国的社会性质和它所处的社会发展阶段。
我国的现阶段基本国情。
党的十三大报告指出:我国社会正处于社会主义初级阶段。
这就是我国现阶段的基本国情。
〔二〕社会主义初级阶段的理论的提出㈠社会主义初级阶段提出的过程社会主义初级阶段理论是在1987年10月召开的中国共产党第十三次全国代表大会上正式提出的。
1、社会主义初级阶段理论提出的思想前提解放思想,实事求是的思想路线的重新确立,解除了左倾教条对人们思想的禁锢,使科学探索我国社会究竟处于什么样的发展阶段成为可能。
2、社会主义初级阶段理论的萌芽1979年3月,邓小平在党的理论工作务须会议上指出:“要使中国实现现代化,至少有两个重要特点是必须注意的,一是人口多,底子薄;二是我们已经是社会主义,但还不成熟。
”3、“社会主义初级阶段理论”概念的正式提出党的十一届六中全会通过的《关于建国以来党的若干历史问题的决议》,首次提出了“我国的社会主义制度还是处在初级的阶段”。
党的十二大报告进一步提出:“我国的社会主义社会还处在初级发展阶段”,并指出这个阶段的根本特征是“物质文明还不发达”。
第二课社会主义初级阶段的经济制度和社会主义市场经济教案第一部分《经济常识》第二课社会主义初级阶段的经济制度和社会主义市场经济一、社会主义初级阶段的经济制度误区一国有经济在国民经济中的比重越大越好【剖析】坚持以公有制为主体并不意味着以国有经济为主体,也不意味着国有经济在整个国民经济中的比重越大越好。
〈1〉在我国社会主义初级阶段,生产力整体水平比较落后,发展又很不平衡,生产力呈现多层次的结构,需要在公有制为主体的条件下,发展多种所有制经济,才能充分发挥各方面的积极性,充分利用各种资源,促进生产力发展。
公有制经济的主体地位体现在公有资产在社会总资产中占优势;国有经济控制国民经济的命脉,对经济发展起主导作用。
公有制的主体地位是就全国而言的,有的地方、有的产业,可以有所差别:公有资产占优势,要有量的优势、更要注重质的提高。
坚持公有制的主体地位,是侧重于所有制结构中各种所有制成分的比例;而国有经济的主导作用,则是侧重于国有经济在国民经济发展中所处的地位和对国民经济的性质和发展方向所起的作用。
误区八.我国当前调整固有经济布局会削弱国有经济的主导作用,改变公有制的主体地位。
【剖析】调整国有经济布局不会改变公有制的主体地位和我国的社会主义性质。
①公有制为主体,不等于说国有经济占主体,公有制的实现形式可以多样化。
②公有制的主体地位主要表现在:公有资产在社会总资产中占优势;国有经济控制国民经济命脉,对经济发展起主导作用。
③从量上看,调整后,国有企业的数量会相对减少,国有资产的比重会相对降低,但公有制经济的比重仍然会占优势。
④从质上看,调整后,国有经济将会更加有力地控制国民经济命脉,竟争力会进一步提高,其主导作用将会得到更好的发挥。
总之,只要公有制的主体地位不变,只要国有经济控制国民经济命脉,只要国有经济的控制力和竞争力得到提高,我国的社会主义性质就不会改变。
误区九.按劳分配与按生产要素分配是矛盾的。
【剖析】坚持按劳分配与按生产要素分配相结合,是由我国社会主义初级阶段的国情、客观经济条件决定的。
第二课社会主义初级阶段的经济制度和社会主义市场经济教案第一部分《经济常识》第二课社会主义初级阶段的经济制度和社会主义市场经济一、社会主义初级阶段的经济制度误区一国有经济在国民经济中的比重越大越好【剖析】坚持以公有制为主体并不意味着以国有经济为主体,也不意味着国有经济在整个国民经济中的比重越大越好。
〈1〉在我国社会主义初级阶段,生产力整体水平比较落后,发展又很不平衡,生产力呈现多层次的结构,需要在公有制为主体的条件下,发展多种所有制经济,才能充分发挥各方面的积极性,充分利用各种资源,促进生产力发展。
公有制经济的主体地位体现在公有资产在社会总资产中占优势;国有经济控制国民经济的命脉,对经济发展起主导作用。
公有制的主体地位是就全国而言的,有的地方、有的产业,可以有所差别:公有资产占优势,要有量的优势、更要注重质的提高。
坚持公有制的主体地位,是侧重于所有制结构中各种所有制成分的比例;而国有经济的主导作用,则是侧重于国有经济在国民经济发展中所处的地位和对国民经济的性质和发展方向所起的作用。
误区八.我国当前调整固有经济布局会削弱国有经济的主导作用,改变公有制的主体地位。
【剖析】调整国有经济布局不会改变公有制的主体地位和我国的社会主义性质。
①公有制为主体,不等于说国有经济占主体,公有制的实现形式可以多样化。
②公有制的主体地位主要表现在:公有资产在社会总资产中占优势;国有经济控制国民经济命脉,对经济发展起主导作用。
③从量上看,调整后,国有企业的数量会相对减少,国有资产的比重会相对降低,但公有制经济的比重仍然会占优势。
④从质上看,调整后,国有经济将会更加有力地控制国民经济命脉,竟争力会进一步提高,其主导作用将会得到更好的发挥。
总之,只要公有制的主体地位不变,只要国有经济控制国民经济命脉,只要国有经济的控制力和竞争力得到提高,我国的社会主义性质就不会改变。
误区九.按劳分配与按生产要素分配是矛盾的。
【剖析】坚持按劳分配与按生产要素分配相结合,是由我国社会主义初级阶段的国情、客观经济条件决定的。
经济学课教案社会主义市场经济理论教案主题:社会主义市场经济理论引言:社会主义市场经济是指在社会主义条件下,通过市场机制实现资源配置和经济调控的一种经济形态。
它的出现和发展是社会主义制度与市场经济体制相结合的产物,具有诸多独特性和特点。
本教案将分为三个小节,依次介绍社会主义市场经济的内涵、特点和挑战。
一、社会主义市场经济的内涵社会主义市场经济是社会主义制度下的经济形态,它包含着以下几个方面的内涵:1. 市场经济体制:社会主义市场经济依托市场机制进行资源配置和调节经济活动,市场在资源配置中起到决定性的作用。
2. 社会主义制度:社会主义市场经济的出现和运行是在社会主义制度的前提下进行的,其目的是为了充分发挥社会主义制度优势,更好地实现共同富裕和社会公平正义。
3. 经济调控:虽然市场起到了重要作用,但国家对市场进行有序调控仍然是社会主义市场经济的基本特点之一,目的是保障国家和社会的安全、稳定和可持续发展。
二、社会主义市场经济的特点社会主义市场经济具有以下几个显著特点:1. 公有制和非公有制经济并存:在社会主义市场经济中,公有制和非公有制经济并存、共同发展,形成了多种所有制的经济主体。
2. 国家调控和市场机制并行:社会主义市场经济既要充分发挥市场机制的作用,又要通过国家调控来引导资源配置,实现宏观经济调控的目标。
3. 增强经济效益和社会效益的统一:社会主义市场经济注重经济效益和社会效益的统一,强调经济发展要以人民群众的根本利益为出发点和落脚点。
4. 市场竞争和公平正义的统一:社会主义市场经济既要充分利用市场竞争的作用来促进经济发展,又要通过相关制度保障公平正义,避免市场失灵和社会不公。
三、社会主义市场经济面临的挑战社会主义市场经济的运行面临着一系列挑战,主要包括以下几个方面:1. 体制转换难题:社会主义市场经济需要在社会主义制度的基础上进行,体制转换难度不小,需要解决制度摆正、权责明确等问题。
2. 利益分配矛盾:由于多种经济主体的存在,利益分配问题成为社会主义市场经济中的矛盾之一,需要通过相关制度进行调节和协调。
第二社会主义初级阶段的经济制度和社会主义市场经济教案第一部分《经济常识》第二社会主义初级阶段的经济制度和社会主义市场经济一、社会主义初级阶段的经济制度误区一国有经济在国民经济中的比重越大越好【剖析】坚持以公有制为主体并不意味着以国有经济为主体,也不意味着国有经济在整个国民经济中的比重越大越好。
〈1〉在我国社会主义初级阶段,生产力整体水平比较落后,发展又很不平衡,生产力呈现多层次的结构,需要在公有制为主体的条下,发展多种所有制经济,才能充分发挥各方面的积极性,充分利用各种资源,促进生产力发展。
公有制经济的主体地位体现在公有资产在社会总资产中占优势;国有经济控制国民经济的命脉,对经济发展起主导作用。
公有制的主体地位是就全国而言的,有的地方、有的产业,可以有所差别:公有资产占优势,要有量的优势、更要注重质的提高。
坚持公有制的主体地位,是侧重于所有制结构中各种所有制成分的比例;而国有经济的主导作用,则是侧重于国有经济在国民经济发展中所处的地位和对国民经济的性质和发展方向所起的作用。
误区八我国当前调整固有经济布局会削弱国有经济的主导作用,改变公有制的主体地位。
【剖析】调整国有经济布局不会改变公有制的主体地位和我国的社会主义性质。
①公有制为主体,不等于说国有经济占主体,公有制的实现形式可以多样化。
②公有制的主体地位主要表现在:公有资产在社会总资产中占优势;国有经济控制国民经济命脉,对经济发展起主导作用。
③从量上看,调整后,国有企业的数量会相对减少,国有资产的比重会相对降低,但公有制经济的比重仍然会占优势。
④从质上看,调整后,国有经济将会更加有力地控制国民经济命脉,竟争力会进一步提高,其主导作用将会得到更好的发挥。
总之,只要公有制的主体地位不变,只要国有经济控制国民经济命脉,只要国有经济的控制力和竞争力得到提高,我国的社会主义性质就不会改变。
误区九按劳分配与按生产要素分配是矛盾的。
【剖析】坚持按劳分配与按生产要素分配相结合,是由我国社会主义初级阶段的国情、客观经济条决定的。
高一政治第二课社会主义初级阶段的经济制度和社会主义市场经济教案一、本课地位及逻辑结构本单元对我国基本经济制度作了比较概括的分析,阐述了我国实践社会主义市场经济的制度背景。
重点是分析市场经济的一般特点和我国市场经济的特殊性,落脚点是,坚持我国的基本经济制度,利用好市场的优势和宏观调控的长处,积极发展社会主义市场经济。
这是教材体系中最核心、最关键的部分。
共包括两节6个框题:第一节社会主义初级阶段的经济制度(经济制度-静态)第二节社会主义市场经济的基本特征(经济体制-动态)二者一静一动,共同构成我国的社会主义初级阶段的经济制度和经济体制。
本单元在高一政治教材中占据十分重要的地位,与第一课一起,共同构成经济常识的核心内容和理论基础。
在这之后介绍的内容,如企业、三大产业、财政、银行、商业和服务业等,都属于社会生活中具体的经济现象和经济过程,它们的性质和特点都要受到社会主义初级阶段的经济制度和经济体制的制约。
从理论上说,它是马克思劳动价值论的运用、扩展、延伸;从实践来看,它是我国进行经济体制改革、建立社会主义市场经济体制的理论依据,又是经济体制改革的目标。
二、本课的基本概念• 1.公有制经济、国有经济、集体经济、家庭承包经营为基础统分结合的双层经营体制、混合所有制经济国有经济,亦称全民所有制经济,是生产资料归全体人民所有(以国家所有制的形式存在)的一种公有制。
它是同社会化大生产相适应的。
”其范围包括:矿藏、河流、国有土地、森林、草原、滩涂等自然资源,以及国有工厂、农场、铁路、公路、邮电、银行、商店等企业,还包括混合所有制经济中的国有成分。
(注:要特别强调应包括混合所有制经济中的国有成分,即国有经济通过控股、参股组建的股份制企业中的国有股。
)国有经济采取国家所有制的形式,是指由国家代表全体人民来行使生产资料的所有权,而并不是意味着由国家机构直接占有、支配和经营属于全民所有的生产资料。
集体经济,亦称集体所有制经济,是生产资料归部分劳动者共同所有的一种公有制。
第二课社会主义初级阶段的经济制度和社会主义市场经济
教学目标
本课是全书的核心,与第一课共同构成全书的理论基础。
本课的内容,即社会主义初级阶段的基本经济制度和社会主义市场经济的基本特征,是中国特色的社会主义在经济制度和经济体制方面的具体体现。
通过教学,使学生懂得,生产资料公有制是社会主义的根本经济特征,是社会主义经济制度的基础。
以公有制为主体、多处经济成分共同发展,是我国社会主义初级阶段的一项基本经济制度。
在我国现阶段,个人消费品实行以按劳分配为主体、多种分配方式并存的分配制度。
市场经济是社会化的商品经济,是市场在资源配置中起基础性作用的经济。
市场经济不是万能的,它具有自发性、盲目性、滞后性等弱点和缺陷,市场经济条件下经济的正常发展需要有国家的宏观调控。
社会主义市场经济是和社会主义基本制度结合在一起的。
具体要求:
知识要求:
识记以下知识:
社会主义初级阶段的经济制度包括生产资料所有制和分配制度。
社会主义公有制的含义。
我国农村的经营体制。
我国现阶段几种主要的非公有制形式。
市场和市场经济的基本含义以及几种主要的市场。
国家宏观调控的手段。
资本主义市场经济的基本特征。
理解以下知识:
国有经济在国民经济中的主导作用主要体现在控制力上。
根据典型融合或统计资料,说明国有经济在我国国民经济中的主导作用。
我国以公有制为主体、多种经济成分共同发展,以及以按劳分配为主体、多种分配方式并存的必然性。
在市场经济条件下国家宏观调控必要性。
从市场存在自发性、盲目性和滞后性的一面,说明国家宏观调控的必要性。
从市场经济的一般特征,说明树立正确的竞争观念、法制观念的必要性。
社会主义市场经济的基本特征。
初步运用所学知识分析以下问题:
结合我国经济建设伟大成就的事例,说明社会主义国家的宏观调控能把人民的当前利益和长远利益、局部利益和整体利益结合起来,更好地发挥计划和市场两种手段的长外,从而证实社会主义制度的优越性。
能力要求:
教学过程中要着重培养学生以下能力:
培养学生一切从实际出发、实事求是提思想方法。
如,我国现阶段以公有制为主体、多种经济成分并存的所有制结构同以按劳分配为主体、多种分配方式并存的分配制度,都是从我国社会主义初级阶段的基本国情出发的。
培养学生用辩证的观点看问题的能力。
如,市场经济既具有平等性、竞争性、法制性和开放性等特征,又有自发性、盲目性。
滞后性的缺点,因而资源配置既要以市场经济为基础,又要加强国家的客观宏观调控。
培养学生透过现象,进行综合分析和抽象思维的能力。
培养学生进行比较的能力。
培养学生理论联系实际的能力。
能运用所学市场经济的一般特征和宏观调控的有关理论正确认识我国建立社会主义市场体制的必要性。
思想觉悟要求:
通过本课的学习,应当使学生树立起走建设有中国特色的社会主义道路的坚定信念。
特别是通过对社会主义公有制条件下劳动者的主人翁地位,以按劳分配为主体、效率优先、兼顾公平、实现共同富裕,以及社会主义国家有能力对市场经济实行强有力宏观调控等必然性的分析,使学生从理论的高度认识社会主义制度的优越性。
我国地大物博,资源丰富,但由于人口多,人均自然资源贫乏。
通过本课的学习,使学生对资源的有限性有更国明确的认识,树立合理利用资源、不浪费资源的意识,自觉地从我做起,从一点一滴做起,养成勤俭节约的好习惯。
市场经济的特征之一是竞争性。
通过本课的学习,要使学生树立为中华民族的繁荣昌盛而努力奋斗的志向。
同时,通过对竞争与平等、竞争与法制、竞争与开放的关系的分析,引导学生树立正确的竞争观念。
市场经济是法制经济。
通过本课的学习,要使学生认识到,社会经济生活中不仅自己要学法、懂法,做守法公民,同时也要善于用法律武器维护自己的合法权益。
教学重点:
国有经济在国民经济中的主导作用,主要体现在控制力上。
正确理解公有制的主体地位。
公有制为主体、多种所有制经济共同发展的基本经济制度,是由我国的社会主义性质和初级阶段的的国情决定的。
在我国现阶段,实行以按劳分配为主体、多种分配方式并存的根本制度具有客观必然性。
教学难点:
正确理解公有制的主体地位。
市场经济的一般特征:平等性、竞争性、法制性和开放性。
在市场经济条件下,国家宏观调控的必要性。
整体感知:
在第一课讲了马克思主义经济常识适于商品和商品经济的基本理论的基础上,本课讲的是有中国特色社会主义经济的主要内容,即我国现阶段的经济制度和经济体制的基本特征。
目的是使学生初步认识我国现阶段的基本经济制度的性质和特点,树立走建设有中国特色社会主义道路的坚定信念,提高贯彻党的路线、方针、政策的自觉性。
通过本课的学习,可以为全书的学习奠定基础,此后各课讲的内容,都要受到社会主义初级阶段的经济制度和经济体制的制约,所以,本课是经济常识的核心内容和理论基础。
本课分两节,第一节着重分析现阶段的经济制度,主要包括生产资料所有制和产品的分配方式;第二节则是分析资源配置方式,即经济的运行特征。
资源配置是在一定的经济制度下实现的,不同的制度对经济运行方式会产生不同影响;有效的经济运行方式是实现资源合理配置的前提,它对经济制度的巩固和完善有着重大影响,所以,这两节的内容存在着有机联系。
课时安排:
本课书,按照国家教委规定的课时标准是8课时,其中第一框题、第二框题用3课时,,因为是重点和难点。
第三框题用1课时。
第二节用4课时,其中第一框题、第二框题用3课时,第三框题用1课时。
因本课是全书的重点、难点,所以建议全课讲完后应从机动课中挤出1课时,作为本课的知识小结,归纳出知识结构。
为便于说明教法,本教案按一框题一课时编写,计6课时。
【学生活动设计】
⑴课堂活动:在教学中坚持教师主导作用与学生主体作用相结合原则,按照下列四环节开展活动:教师出示事例→学生阅读→讨论→师生互评→小结。
⑵课外活动:本课拟开展两次课外活动。
第一次走访本地有关部门领导,了解国有企业在实施战略性改组中,如何有进有退?如何有所为有所不为?目的是让学生认识到在知识经济时代,如何发挥国有经济的主导作用?第二次活动,要求学生在自己生活的社区搞一次小型社会调查,就调查中发现的问题,设计一个资源优化配置的方案。
目的是培养学生创新精神和创新能力。