五年级数学上册 知识点整理 人教版
- 格式:docx
- 大小:23.27 KB
- 文档页数:7
人教五年级数学上册的必背知识点包括:
1.分数乘法:理解分数乘法的意义,掌握分数乘法的基本计算方
法。
2.长方形的面积公式:理解长方形面积的概念,掌握长方形面积
的计算方法。
3.除法的意义和计算方法:理解除法的意义,掌握除法的基本计
算方法。
4.平行四边形的面积公式:理解平行四边形面积的概念,掌握平
行四边形面积的计算方法。
5.三角形的面积公式:理解三角形面积的概念,掌握三角形面积
的计算方法。
6.梯形的面积公式:理解梯形面积的概念,掌握梯形面积的计算
方法。
7.组合图形的面积:理解组合图形面积的概念,掌握组合图形面
积的计算方法。
以上知识点需要学生熟练掌握,并能灵活运用。
同时,还需要注意一些细节问题,例如单位换算、小数点移动等。
人教版小学五年级数学上册知识点总结人教版小学五年级数学上册知识要点总结一、数的认识1.1 万以上数的认识:学生需要掌握万、十万、百万、千万、亿等大数的读法和写法,了解十进制计数法,并能够解决相关问题。
1.2 数的读写方法:学生需要掌握任意一个数的读写方法,包括整数、小数和分数。
1.3 数的改写和近似数:学生需要掌握如何将一个数改写成指定单位,如将千米改写成米,以及如何求一个数的近似数。
二、数的运算2.1 四则运算的意义:学生需要理解加法、减法、乘法和除法的意义,并能够解决简单的四则运算问题。
2.2 运算定律和简便运算:学生需要掌握加法交换律、加法结合律、乘法交换律、乘法结合律等基本运算定律,并能够运用这些定律进行简便运算。
2.3 估算:学生需要掌握如何对一个数进行估算,并能够运用估算解决实际问题。
三、简易方程3.1 方程的意义:学生需要理解方程的意义,并能够根据题意列方程。
3.2 解方程:学生需要掌握一些基本的解方程的方法,如移项、合并同类项、系数化为1等。
3.3 应用问题:学生需要能够运用方程解决一些简单的应用问题。
四、多边形面积4.1 平行四边形和三角形面积:学生需要掌握平行四边形和三角形的面积计算公式,并能够解决相关问题。
4.2 梯形面积:学生需要掌握梯形的面积计算公式,并能够解决相关问题。
4.3 面积单位换算:学生需要掌握常用的面积单位之间的换算关系,并能够进行简单的单位换算。
五、简易代数5.1 代数式和表达式:学生需要了解什么是代数式和表达式,并能够用代数式表示简单的数量关系。
5.2 解方程组:学生需要掌握如何解二元一次方程组,并能够解决相关问题。
5.3 应用问题解方程组:学生需要能够运用方程组解决一些简单的应用问题。
六、统计与概率6.1 统计图表的认识和应用:学生需要了解各种常见的统计图表,如柱状图、折线图和饼图等,并能够运用这些图表解决实际问题。
同时,学生还需要了解一些基本的概率知识,如随机事件、概率的意义和计算方法等。
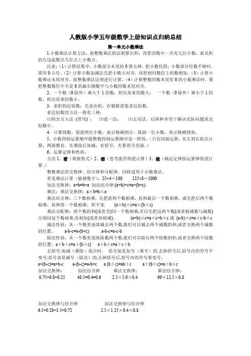
人教版五年级上册数学知识点整理人教版五年级上册数学知识点整理一、小数乘法和除法1、小数乘整数:意义:求几个相同加数的和的简便运算。
如:1.5×3表示1.5的3倍是多少或3个1.5的和的简便运算。
小数乘整数计算方法:先把小数扩大成整数;按整数乘法的法则算出积;再看因数中一共有几位小数,就从积的右边起数出几位点上小数点。
2、小数乘小数:意义:就是求这个数的几分之几是多少。
如:1.5×0.8就是求1.5的十分之八是多少。
1.5×1.8就是求1.5的1.8倍是多少。
小数乘小数计算方法:先把小数扩大成整数;按整数乘法的法则算出积;再看因数中一共有几位小数,就从积的右边起数出几位点上小数点。
注意:计算结果中,小数部分末尾的0要去掉,把小数化简;小数部分位数不够时,要用0占位。
3、规律1:①一个数(0除外)乘大于1的数,积比原来的数大;②一个数(0除外)乘小于1的数,积比原来的数小:③一个数(0除外)乘1的数,积等于原来的数。
4、求近似数的方法一般有三种:(1)四舍五入法(2)进一法(3)去尾法5、计算钱数时,保留两位小数,表示计算到分;保留一位小数,表示计算到角。
6、小数四则运算顺序和整数是一样的。
7、运算定律和性质:加法:加法交换律:a+b=b+a加法结合律:(a+b)+c=a+(b+c)减法:减法性质:a-b-c=a-(b+c)a-(b-c)=a-b+c乘法:①乘法交换律:a×b=b×a②乘法结合律:(a×b)×c=a×(b×c)③乘法分配律:(a+b)×c=a×c+b×c或(a-b)×c=a×c-b×c除法:除法性质:a÷b÷c=a÷(b×c)例1 用简便方法计算下列各题①u00010.25⨯104②2.4⨯2.5⨯44③0.31⨯99 ④4.2⨯99+4.2例2 明明和乐乐去文具店买笔芯,明明买4支黑色的和5支蓝色的,共付5元钱,乐乐买4支黑色的和6支蓝色的共付5.6元。
人教版小学五年级数学上册知识点归纳第一单元《小数乘法》一.小数乘整数1.计算小数加法先把小数点对齐,再把相同数位上的数相加2.计算小数乘法末尾对齐,按整数乘法法则进行计算.3.积中小数末尾有0的乘法. 先计算出小数乘整数的乘积后,积的小数末尾出现0 ,要再根据小数的性质去掉小数末尾的0.如:3.60 “0”应划去 .如果乘得的积的小数位数不够要在前面用0补足,再点上小数点.如0.02×2=0.044.计算整数因数末尾有0的小数乘法时,要把整数数位中不是0的最右侧数字与小数的末尾对齐.二.小数乘小数1.因数与积的小数位数的关系:因数中共有几位小数,积中就有几位小数.2.小数乘法的一般计算方法:先按整数乘法算出积,再给积点上小数点(看因数中一共有几位小数,就从积的右边起数出几位,点上小数点.)乘得的积的小数位数不够要在积的前面用0补足,在点小数点.3.规律:(乘法中比较大小时)一个数(0除外)乘大于1的数,积大于这个数.一个数(0除外)乘小于1的数(0除外),积小于这个数.一个数(0除外)乘1,积等于这个数.4.小数乘法的验算方法(1).把因数的位置交换相乘. (2).用计算器来验算三.积的近似数1.先算出积,然后看要保留数位的下一位,再按四舍五入法求出结果,用约等号表示.2. 如果求得的近似数所求数位的数字是9而后一位数字又大于等于5需要进1,这是就要依次进一用0占位.如6.597 保留两位为6.60.四.连乘.乘加.乘减1.小数乘法要按照从左到右的顺序计算2.小数的乘加运算与整数的乘加运算顺序相同,先乘除,后加减.五.简便运算整数乘法的交换律.结合律和分配律,同样适用于小数乘法.常见乘法计算(敏感数字):25×4=100 125×8=1000第二单元位置1.行和列的意义:竖排叫做列,横排叫做行.2.数对可以表示物体的位置,也可以确定物体的位置.3.数对表示位置的方法:先表示列,再表示行.用括号把代表列和行的数字或字母括起来,再用逗号隔开.例如:(7,9)表示第七列第九行.4.两个数对,前一个数相同,说明它们所表示物体位置在同一列上.如:(2,4)和(2,7)都在第2列上.5.两个数对,后一个数相同,说明它们所表示物体位置在同一行上.如:(3,6)和(1,6)都在第6行上.6.物体向左.右平移,行数不变,列数减去或加上平移的格数.物体向下.上平移,列数不变,行数减去或加上平移的格数.第三单元《小数除法》1.小数除法的意义:已知两个因数的积与其中的一个因数,求另一个因数的运算.如:2.6÷1.3表示已知两个因数的积2.6与其中的一个因数1.3,求另一个因数的运算.2.小数除法的计算方法:(可以先写商的小数点,再写商)(1)除数是整数的小数除法:按整数除法的计算方法去除,商的小数点要和被除数的小数点对齐,如果被除数的整数部分比除数小,不够商1,要在商的个位上写0,然后点上小数点,再继续除;如果除到被除数的末尾仍有余数时,就在余数的后面添0再继续除.(2)除数是小数的除法:先把除数转化成整数,除数的小数点向右移动几位,被除数的小数点也要向右移动几位,位数不够时,在被除数的末尾用0补足,然后按照除数是整数的小数除法进行计算.3.商不变的性质:两数相除,被除数与除数同时扩大或缩小相同的倍数(0除外),商不变.4.商的变化规律:两数相除,除数不变,被除数扩大或缩小几倍,商也随着扩大或缩小几倍.两数相除,被除数不变,除数扩大或缩小几倍,商也随着缩小或扩大几倍.5.除法中比较大小时的规律:一个数(0除外)除以大于1的数,商小于被除数一个数(0除外)除以1,商等于被除数一个数(0除外)除以小于1的数(0除外),商大于被除数6.取近似数的方法:取近似数的方法有三种:①四舍五入法②进一法③去尾法一般情况下,按要求取近似数时用四舍五入法,进一法.去尾法在解决实际问题的时候选择应用.取商的近似数时,保留到哪一位,一定要除到那一位的下一位,然后用四舍五入的方法取近似数.没有要求时,除不尽的一般保留两位小数.7.循环小数:一个数的小数部分,从某一位起,一个数字或者几个数字依次不断重复出现,这样的小数叫做循环小数.依次不断重复出现的数字,叫做这个循环小数的的循环节.8.循环小数的表示方法:(1)一种是用省略号表示,要写出两个完整的循环节,后面标上省略号.如:0.3636… 1.587587….(2)另一种是简写的方法:即只写出一组循环节,然后在循环节的第一个数字和最后一个数上面点上圆点.如:0.3。
人教版小学五年级数学上册知识点归纳总结第一单元小数乘法1.小数乘法计算方法:按整数乘法的法则算出积;再看因数中一共有几位小数,就从积的右边起数出几位点上小数点。
注意:(1)计算结果中,小数部分末尾的0要去掉,把小数化简;小数部分位数不够时,要用0占位。
(2)计算小数加减法先把小数点对齐,再把相同数位上的数相加。
(3)计算小数乘法末尾对齐,按整数乘法法则进行计算。
(4)计算整数因数末尾有0的小数乘法时,要把整数数位中不是0的最右侧数字与小数因数末尾对齐。
2、一个数(0除外)乘大于1的数,积比原来的数大;一个数(0除外)乘小于1的数,积比原来的数小。
3、求积的近似数:先求出积,在根据需要求近似数。
求近似数的方法一般有三种:⑴四舍五入法(常用) ;⑵进一法;⑶去尾法。
后两种多用于解决实际问题求近似数中。
4、计算钱数,保留两位小数,表示精确到分。
保留一位小数,表示精确到角。
5、小数四则运算顺序跟整数四则运算顺序是一样的。
(只有同级运算,从左到右依次计算;两级都有,先乘除后加减;有括号,先算括号里面。
)6、运算定律和性质:方法1、看(观察算式)2、想(思考能否简便计算)3、做(确定定律按运算律简便计算。
)整数乘法的交换律、结合律和分配律,同样适用于小数乘法。
常见乘法计算(敏感数字):25×4=100 125×8=1000加法交换律:a+b=b+a 加法结合律:(a+b)+c=a+(b+c)乘法:乘法交换律:a×b=b×a乘法结合律:三个数相乘,先把前两个数相乘,再和最后一个数相乘,或先把后两个数相乘,再和第一个数相乘,积不变. (a×b)×c=a×(b×c)乘法分配律:两个数的和(或者差)同一个数相乘,可以先把这两个数(或者被减数与减数)分别同这个数相乘,再相加(或者再相减)。
(a+b)×c=a×c+b×c或(a-b)×c=a×c-b×c 减法性质:从一个数里连续减去两个数,我们可以减去两个减数的和,或者交换两个减数的位置。
人教版五年级上册数学知识点梳理一、小数乘法。
1. 小数乘整数。
- 意义:与整数乘法的意义相同,就是求几个相同加数的和的简便运算。
例如:2.5×3表示3个2.5相加的和是多少。
- 计算方法:先按照整数乘法算出积,再看因数中一共有几位小数,就从积的右边起数出几位,点上小数点。
如果积的末尾有0,要先点上小数点,再把0去掉。
例如:2.5×3 = 7.5,先算25×3 = 75,因数2.5有一位小数,所以从75右边起数出一位点上小数点得7.5。
2. 小数乘小数。
- 意义:表示一个数的十分之几、百分之几、千分之几……是多少。
例如:2.5×0.3表示2.5的十分之三是多少。
- 计算方法:先按照整数乘法算出积,再看因数中一共有几位小数,就从积的右边起数出几位,点上小数点。
例如:2.5×0.3 = 0.75,先算25×3 = 75,因数2.5有一位小数,0.3有一位小数,共两位小数,从75右边起数出两位点上小数点得0.75。
3. 积的近似数。
- 求积的近似数的方法:先算出积,然后看需要保留数位的下一位数字,再按照“四舍五入”的方法求出近似数。
例如:2.5×0.3 = 0.75,如果保留一位小数,看百分位上的5,向十分位进1,0.75≈0.8。
4. 整数乘法运算定律推广到小数。
- 乘法交换律:a×b = b×a;乘法结合律:(a×b)×c=a×(b×c);乘法分配律:(a + b)×c=a×c + b×c。
这些运算定律在小数乘法中同样适用。
例如:2.5×0.4×0.3=(2.5×0.4)×0.3 = 1×0.3 = 0.3(运用乘法结合律);(2.5+0.3)×0.4 =2.5×0.4+0.3×0.4 = 1 + 0.12 = 1.12(运用乘法分配律)。
人教版五年级上册数学知识点汇总第一单元小数乘法1、小数乘整数:意义——求几个相同加数的和的简便运算。
如:1.5×3表示1.5的3倍是多少或3个1.5是多少。
计算方法:先把小数扩大成整数;按整数乘法的法则算出积;再看因数中一共有几位小数,就从积的右边起数出几位点上小数点。
2、小数乘小数:意义——就是求这个数的几分之几是多少。
如:1.5×0.8(整数部分是0)就是求1.5的十分之八是多少。
1.5×1.8(整数部分不是0)就是求1.5的1.8倍是多少。
计算方法:先把小数扩大成整数;按整数乘法的法则算出积;再看因数中一共有几位小数,就从积的右边起数出几位点上小数点。
注意:计算结果中,小数部分末尾的0要去掉,把小数化简;小数部分位数不够时,要用0占位。
3、规律:一个数(0除外)乘大于1的数,积比原来的数大;一个数(0除外)乘小于1的数,积比原来的数小。
4、求近似数的方法一般有三种:⑴四舍五入法;⑵进一法;⑶去尾法5、计算钱数,保留两位小数,表示计算到分。
保留一位小数,表示计算到角。
6、小数四则运算顺序跟整数是一样的。
7、运算定律和性质:加法:加法交换律:a+b=b+a加法结合律:(a+b)+c=a+(b+c)乘法:乘法交换律:a×b=b×a乘法结合律:(a×b)×c=a×(b×c)乘法分配律:(a+b)×c=a×c+b×c或a×c+b×c=(a+b)×c(b=1时,省略b)变式: (a-b)×c=a×c-b×c或a×c-b×c=(a-b)×c减法:减法性质:a-b-c=a-(b+c)除法:除法性质:a÷b÷c=a÷(b×c)第二单元位置确定物体的位置,要用到数对(先列:即竖,后行即横排)。
人教版五年级数学上册各单元知识点小数加减法的计算方法:计算小数加减法,要先把小数点对齐,然后按照整数加减法的法则进行计算。
第一单元《小数乘法》知识点一、小数乘整数(利用因数的变化引起积的变化规律来计算小数乘法)知识点一:1、计算小数加法先把小数点对齐,再把相同数位上的数相加2、计算小数乘法末尾对齐,按整数乘法法则进行计算。
知识点二:积中小数末尾有0的乘法。
先计算出小数乘整数的乘积后,积的小数末尾出现0 ,要再根据小数的性质去掉小数末尾的0。
如:3.60 “0”应划去知识点三:如果乘得的积的小数位数不够要在前面用0补足,再点上小数点。
如0.02×2=0.04 知识点四:计算整数因数末尾有0的小数乘法时,要把整数数位中不是0的最右侧数字与小数的末尾对齐。
思考:小数乘整数与整数乘整数有什么不同?1、小数乘整数中有一个因数是小数,所以积一般来说也是小数。
2 小数乘法中积的小暑部分末尾如有0可以根据小数的基本性质去掉小数末尾的0而整数乘法中是不能去掉的。
二、小数乘小数知识点一:因数与积的小数位数的关系:因数中共有几位小数,积中就有几位小数。
知识点二:小数乘法的一般计算方法:先按整数乘法算出积,再给积点上小数点(看因数中一共有几位小数,就从积的右边起输出几位,点上小数点。
)乘得的积的小数位数不够要在积的前面用0补足,在点小数点。
知识点三:小数乘法的验算方法1、把因数的位置交换相乘2、用计算器来验算三、积的近似数知识点一:先算出积,然后看要保留数位的下一位,再按四舍五入法求出结果,用约等号表示。
知识点二:如果求得的近似数所求数位的数字是9而后一位数字又大于5需要进1,这是就要依次进一用0占位。
如6.597 保留两位为6.60四、连乘、乘加、乘减知识点一:小数乘法要按照从左到右的顺序计算知识点二:小数的乘加运算与整数的乘加运算顺序相同。
先乘法,后加法整数乘法的交换律、结合律和分配律,对于小数乘法也适用。
人教版五年级数学上册(全册)知识点汇总第一单元小数乘法1、小数乘整数:@意义——求几个相同加数的和的简便运算。
如:1.5×3表示求3个1.5的和的简便运算(或1.5的3倍是多少)。
@计算方法:先把小数扩大成整数;按整数乘法的法则算出积;再看因数中一共有几位小数,就从积的右边起数出几位点上小数点。
2、小数乘小数:@意义——就是求这个数的几分之几是多少。
如:1.5×0.8就是求1.5的十分之八是多少(或求1.5的1.8倍是多少)。
@计算方法:先把小数扩大成整数;按整数乘法的法则算出积;再看因数中一共有几位小数,就从积的右边起数出几位点上小数点。
注意:按整数算出积后,小数末尾的0要去掉,也就是把小数化简;位数不够时,要用0占位。
3、规律:一个数(0除外)乘大于1的数,积比原来的数大;一个数(0除外)乘小于1的数,积比原来的数小。
4、求近似数的方法一般有三种:⑴四舍五入法;⑵进一法;⑶去尾法5、计算钱数,保留两位小数,表示计算到分;保留一位小数,表示计算到角。
6、小数四则运算顺序和运算定律跟整数是一样的。
7、运算定律和性质:@ 加法:加法交换律:a+b=b+a加法结合律:(a+b)+c=a+(b+c)@ 减法:a-b-c=a-(b+c)a-(b+c)=a-b-c@ 乘法:乘法交换律:a×b=b×a乘法结合律:(a×b)×c=a×(b×c)乘法分配律:(a+b)×c=a×c+b×c【(a-b)×c=a×c-b×c】@ 除法:a÷b÷c=a÷(b×c)a÷(b×c) =a÷b÷c第二单元位置1、数对:由两个数组成,中间用逗号隔开,用括号括起来。
括号里面的数由左至右分别为列数和行数,即“先列后行”。
人教版五年级(上册)数学知识点汇总第一单元小数乘法1、小数乘整数:意义——求几个相同加数的和的简便运算。
如:1.5×3表示1.5的3倍是多少或3个1.5是多少。
计算方法:先把小数扩大成整数;按整数乘法的法则算出积;再看因数中一共有几位小数,就从积的右边起数出几位点上小数点。
2、小数乘小数:意义——就是求这个数的几分之几是多少。
如:1.5×0.8(整数部分是0)就是求1.5的十分之八是多少。
1.5×1.8(整数部分不是0)就是求1.5的1.8倍是多少。
计算方法:先把小数扩大成整数;按整数乘法的法则算出积;再看因数中一共有几位小数,就从积的右边起数出几位点上小数点。
注意:计算结果中,小数部分末尾的0要去掉,把小数化简;小数部分位数不够时,要用0占位。
3、规律:一个数(0除外)乘大于1的数,积比原来的数大;一个数(0除外)乘小于1的数,积比原来的数小。
4、求近似数的方法一般有三种:⑴四舍五入法;⑵进一法;⑶去尾法5、计算钱数,保留两位小数,表示计算到分。
保留一位小数,表示计算到角。
6、小数四则运算顺序跟整数是一样的。
7、运算定律和性质:加法:加法交换律:a+b=b+a加法结合律:(a+b)+c=a+(b+c)乘法:乘法交换律:a×b=b×a乘法结合律:(a×b)×c=a×(b×c)乘法分配律:(a+b)×c=a×c+b×c或a×c+b×c=(a+b)×c(b=1时,省略b)变式:(a-b)×c=a×c-b×c或a×c-b×c=(a-b)×c减法:减法性质:a-b-c=a-(b+c)除法:除法性质:a÷b÷c=a÷(b×c)第二单元位置8、确定物体的位置,要用到数对(先列:即竖,后行即横排)。
五年级上学期数学知识点总结第一单元小数乘法1、小数乘整数:意义——求几个相同加数的和的简便运算。
如:1。
5×3表示1.5的3倍是多少或3个1。
5的和的简便运算.计算方法:先把小数扩大成整数;按整数乘法的法则算出积;再看因数中一共有几位小数,就从积的右边起数出几位点上小数点。
2、小数乘小数:意义——就是求这个数的几分之几是多少。
如:1.5×0。
8就是求1.5的十分之八是多少。
1.5×1。
8就是求1。
5的1.8倍是多少。
计算方法:先把小数扩大成整数;按整数乘法的法则算出积;再看因数中一共有几位小数,就从积的右边起数出几位点上小数点。
注意:计算结果中,小数部分末尾的0要去掉,把小数化简;小数部分位数不够时,要用0占位。
3、规律:一个数(0除外)乘大于1的数,积比原来的数大;一个数(0除外)乘小于1的数,积比原来的数小。
4、求近似数的方法一般有三种:⑴四舍五入法;⑵进一法;⑶去尾法5、计算钱数,保留两位小数,表示计算到分。
保留一位小数,表示计算到角.6、(P11)小数四则运算顺序跟整数是一样的.7、运算定律和性质:加法:加法交换 a+b=b+a加法结合律 (a+b)+c=a+(b+c)减法:减法性质 a-b—c=a—(b+c) a—(b—c)=a-b+c 乘法:乘法交换律:a×b=b×a 乘法结合律:(a×b)×c=a×(b×c)乘法分配律:(a+b)×c=a×c+b×c【(a-b)×c=a×c-b×c】除法:除法性质a÷b÷c=a÷(b×c)第二单元位置数对(a,b) a表示第几列 b表示第几行列横数行竖数第三单元小数除法1、小数除法的意义:已知两个因数的积与其中的一个因数,求另一个因数的运算。
如:0。
6÷0.3表示已知两个因数的积0。
人教版五年级数学上册知识点整理(完整版)第一单元小数乘法一、小数乘整数(一)小数乘整数与整数乘法的联系1、小数乘整数的意义和整数乘法的意义相同,都是求几个相同加数的和的简便运算。
2、计算小数乘整数,可以根据计量单位间的关系进行单位转化,先把小数转化成整数,再按照整数乘法的计算方法进行计算。
(二)小数乘整数的算理和算法1、算理(1)小数点移动引起小数大小变化的规律小数点向右①移动一位,相当于把原数乘10,小数就扩大到原数的10倍;②移动两位,相当于把原数乘100,小数就扩大到原数的100倍;③移动三位,相当于把原数乘1000,小数就扩大到原数的1000倍;小数点向左:①移动一位,相当于把原数除以10,小数就缩小到原数的110。
②移动两位,相当于把原数除以 100,小数就缩小到原数的1100;③移动三位,相当于把原数除以1000,小数就缩小到原数的11000;(2)积的变化规律:两个数相乘,一个因数不变,另一个因数乘几或除以几(0除外),积也乘(或除以)几。
2、算法(1)用竖式计算小数乘整数的要点:①把小数乘整数转化成整数乘法进行计算。
小数乘法中一般右端要对齐,不必把相同数位对齐。
②处理好积中小数点的位置。
因数中共有几位小数,积中也应该有几位小数。
注意:当积的小数部分末尾有0 时,要依据小数的性质进行化简。
二、小数乘小数(一)小数乘小数的算理和算法1、算理因数的变化引起积的变化规律:一个因数扩大到原来的a倍,另一个因数扩大到原来的 b 倍,积扩大到原来的(a×b)倍。
2、算法(1)小数乘小数的计算方法①先按照整数乘法算出积,再点小数点,小数乘法中一般右端要对齐,不必把相同数位对齐。
②点小数点时,看两个因数中一共有几位小数,就从积的右边起数出几位,点上小数点。
(2)积的小数位数不够的小数乘法的计算方法:计算小数乘法,乘得的积的小数位数如果不够,要在前面用0补足,再点小数点。
三、探究因数和积之间的大小关系(一)一个数(0 除外)乘大于1的数,积比原来的数大。
人教版五年级数学上册复习知识点归纳总结第一单元小数乘法1、小数乘整数:意义——求几个相同加数的和的简便运算。
如:1.5×3表示1.5的3倍是多少或3个1.5是多少。
计算方法:先把小数扩大成整数;按整数乘法的法则算出积;再看因数中一共有几位小数,就从积的右边起数出几位点上小数点。
2、小数乘小数:意义——就是求这个数的几分之几是多少。
如:1.5×0.8(整数部分是0)就是求1.5的十分之八是多少。
1.5×1.8(整数部分不是0)就是求1.5的1.8倍是多少。
计算方法:先把小数扩大成整数;按整数乘法的法则算出积;再看因数中一共有几位小数,就从积的右边起数出几位点上小数点。
注意:计算结果中,小数部分末尾的0要去掉,把小数化简;小数部分位数不够时,要用0占位。
3、规律:一个数(0除外)乘大于1的数,积比原来的数大;一个数(0除外)乘小于1的数,积比原来的数小。
4、求近似数的方法一般有三种:⑴四舍五入法;⑵进一法;⑶去尾法5、计算钱数,保留两位小数,表示计算到分。
保留一位小数,表示计算到角。
6、小数四则运算顺序跟整数是一样的。
7、运算定律和性质:加法:加法交换律:a+b=b+a 加法结合律:(a+b)+c=a+(b+c)乘法:乘法交换律:a×b=b×a乘法结合律:(a×b)×c=a×(b×c)见2.5找4或0.4,见1.25找8或0.8 乘法分配律:(a+b)×c=a×c+b×c或a×c+b×c=(a+b)×c(b=1时,省略b)变式: (a-b)×c=a×c-b×c或a×c-b×c=(a-b)×c减法:减法性质:a-b-c=a-(b+c)除法:除法性质:a÷b÷c=a÷(b×c)第二单元位置确定物体的位置,要用到数对(先列:即竖,后行即横排)。
人教版小学五年级数学上册知识点总结和复习要点一、数与代数1整数的认识概念:整数包括正整数、零和负整数,不包括小数和分数。
性质:整数可以进行加减乘除四则运算,但除以零没有意义。
特点:整数在数轴上表示为离散的点。
举例:1、2、3、0、-1、-2等都是整数。
2小数的认识概念:小数是由整数部分、小数点和小数部分组成的数。
性质:小数可以进行加减乘除四则运算,但小数点要对齐。
特点:小数可以表示比整数更精确的数量。
举例:0.5、1.23、4.567等都是小数。
3分数的认识概念:分数表示整体的一部分,由分子、分母和分数线组成。
性质:分数可以进行加减乘除四则运算,运算时需要通分或约分。
特点:分数可以表示不可分割的数量关系。
举例:1/2、3/4、5/6等都是分数。
4因数与倍数概念:一个整数能被另一个整数整除,则后者是前者的因数,前者是后者的倍数。
性质:一个数的因数的个数是有限的,最小的因数是1,最大的因数是它本身;一个数的倍数的个数是无限的。
特点:一个数的所有因数中,1和它本身总是因数;一个数的倍数总是比这个数大。
举例:12的因数有1、2、3、4、6、12;12的倍数有12、24、36、48等。
5奇数与偶数概念:能被2整除的整数是偶数,不能被2整除的整数是奇数。
性质:奇数与偶数的和或差是奇数;奇数与偶数的积是偶数。
特点:除2外,任何偶数都是合数;任何奇数都不能被2整除。
举例:2、4、6、8等都是偶数;1、3、5、7等都是奇数。
二、空间与几何1图形的变换概念:图形的变换包括平移、旋转和轴对称等。
性质:平移不改变图形的大小和形状;旋转不改变图形的大小和形状,但改变图形的方向;轴对称图形关于对称轴对称。
特点:平移和旋转是图形位置的变化;轴对称是图形形状的对称性。
举例:推拉窗户是平移;旋转门是旋转;蝴蝶的翅膀是对称的。
2图形的面积概念:面积是指一个物体表面或平面图形所占的大小。
性质:面积可以用平方单位来衡量,如平方厘米、平方米等。
小学五年级数学上册知识点第一单元小数乘法1、小数乘整数:与整数的乘法意义相同都是表示求几个相同加数的和的简便运算。
如:1.5×3 表示1.5 的 3 倍是多少或 3 个 1.5 的和是多少2、小数乘小数:与整数的乘法意义不相同,表示求这个数的几分之几是多少。
如:1.5×0.8 就是求1.5 的十分之八是多少。
1.5×1.8 就是求1.5 的1.8 倍是多少。
3、小数乘法的计算方法:先把小数扩大成整数;按整数乘法的法则算出积;再看因数中一共有几位小数,就从积的右边起数出几位点上小数点,积小数部分位数不够时,要在前面用0 补足。
(注意:计算结果中,小数部分末尾的0 要去掉,把小数化简)注意:(1)计算小数加减法先把小数点对齐,再把相同数位上的数相加。
(2)计算小数乘法末尾对齐,按整数乘法法则进行计算。
(3)计算整数因数末尾有0 的小数乘法时,要把整数数位中不是0 的最右侧数字与小数因数末尾对齐。
3、规律:一个数(0 除外)乘大于1 的数,积比原来的数大;一个数(0 除外)乘小于 1 的数,积比原来的数小。
4、求近似数的方法一般有三种:⑴四舍五入法;⑵进一法;⑶去尾法5、计算钱数:保留两位小数,表示计算到分;保留一位小数,表示计算到角。
6、小数四则运算顺序跟整数是一样的:(1)只含有同一级运算的,要从左往右依次计算;(2)含有两级运算的,要先算乘除法再算加减法;(3)含有括号的运算的,要先算括号里面的再算括号外面的。
7、运算定律和性质:方法:1、看(观察算式)2、想(思考能否简便计算)3、做(确定定律按运算律简便计算。
)整数乘法的交换律、结合律和分配律,同样适用于小数乘法。
常见乘法计算(敏感数字):25×4=100 125×8=1000加法交换律:a+b=b+a 加法结合律:(a+b)+c=a+(b+c)乘法:乘法交换律:a×b=b×a乘法结合律:三个数相乘,先把前两个数相乘,再和最后一个数相乘,或先把后两个数相乘,再和第一个数相乘,积不变。
人教版五年级数学上册知识点归纳1. 单数和复数:- 单数是指一个(物品、人或事物)的数量。
例如:一个苹果,一只猫。
- 复数是指多个(物品、人或事物)的数量。
例如:两个苹果,三只猫。
2. 数的读法:- 十以内的数,个位数读法变化,十位数朗读加“十”。
例如:13读作十三,24读作二十四。
- 十与个位数相同的数,个位数读作“零”。
例如:十读作十,二十读作二十。
3. 数的大小比较:- 通过观察数的位数来判断数的大小。
位数多的数比位数少的数大。
例如:46比较大于9。
- 若两个数位数相同,则从最高位开始,逐一比较各位数字的大小。
例如:24比较大于16。
4. 算式的运算顺序:- 先乘除后加减的原则。
例如:2 + 3 × 4 = 2 + 12 = 14。
- 可以用括号来改变运算顺序。
例如:(2 + 3) × 4 = 5 × 4 = 20。
5. 加法与减法的运算:- 加法指两个或更多数相加的运算。
例如:3 + 4 = 7。
- 减法指一个数减去另一个数的运算。
例如:8 - 2 = 6。
6. 乘法与除法的运算:- 乘法指两个数相乘的运算。
例如:3 × 2 = 6。
- 除法指一个数被另一个数除的运算。
例如:6 ÷ 2 = 3。
7. 连加与连乘:- 连加是指将一连串连续的数相加的运算。
例如:1 + 2 + 3+ 4 = 10。
- 连乘是指将一连串连续的数相乘的运算。
例如:1 × 2 × 3× 4 = 24。
8. 分数的概念:- 分数是指一个整体被分成若干等分,其中的一份即为分数。
例如:1/2表示一个整体分成两等分中的一份。
9. 几何图形的认识:- 点是没有长度、宽度和厚度的,只有位置的图形。
例如:黑板上的一个点。
- 线段是由两个点之间的全部点构成的图形。
例如:纸上的一段直线。
- 角是由两条相交的线段所围成的图形。
例如:一个纸上的直角。
10. 几何图形的分类:- 直线、线段、尺和尺弧是没有端点的图形。
人教版五年级数学上册复习知识点归纳总结第一单元小数乘法1、小数乘整数:意义——求几个相同加数的和的简便运算。
如:1.5×3表示1.5的3倍是多少或3个1.5是多少。
计算方法:先把小数扩大成整数;按整数乘法的法则算出积;再看因数中一共有几位小数,就从积的右边起数出几位点上小数点。
2、小数乘小数:意义——就是求这个数的几分之几是多少。
如:1.5×0.8(整数部分是0)就是求1.5的十分之八是多少。
1.5×1.8(整数部分不是0)就是求1.5的1.8倍是多少。
计算方法:先把小数扩大成整数;按整数乘法的法则算出积;再看因数中一共有几位小数,就从积的右边起数出几位点上小数点。
注意:计算结果中,小数部分末尾的0要去掉,把小数化简;小数部分位数不够时,要用0占位。
3、规律:一个数(0除外)乘大于1的数,积比原来的数大;一个数(0除外)乘小于1的数,积比原来的数小。
4、求近似数的方法一般有三种:⑴四舍五入法;⑵进一法;⑶去尾法5、计算钱数,保留两位小数,表示计算到分。
保留一位小数,表示计算到角。
6、小数四则运算顺序跟整数是一样的。
7、运算定律和性质:加法:加法交换律:a+b=b+a 加法结合律:(a+b)+c=a+(b+c)乘法:乘法交换律:a×b=b×a乘法结合律:(a×b)×c=a×(b×c)见2.5找4或0.4,见1.25找8或0.8 乘法分配律:(a+b)×c=a×c+b×c或a×c+b×c=(a+b)×c(b=1时,省略b)变式: (a-b)×c=a×c-b×c或a×c-b×c=(a-b)×c减法:减法性质:a-b-c=a-(b+c)除法:除法性质:a÷b÷c=a÷(b×c)第二单元位置确定物体的位置,要用到数对(先列:即竖,后行即横排)。
人教版小学数学知识点整理:五年级上册
一、学习目标:
1.探索小数乘法、除法的计算方法,能正确进行笔算,并能对其中的算理做出合理的解释;
2.会用“四舍五入”法截取积是小数的近似值;培养从不同角度观察,分析事物的能力;
3.理解用字母表示数的意义和作用;
4.理解简易方程的意思及其解法;
5.在理解的基础上掌握平行四边形面积的计算公式,并会运用公式正确地计算平行四边形的面积。
二、学习难点:
1.能正确进行乘号的简写,略写;小数乘法的计算法则;
2.小数乘法中积的小数位数和小数点的定位,乘得的积小数位数不够的,要在前面用0补足;
3.除数是整数的小数除法的计算方法;理解商的小数点要与被除数的小数点对齐的道理;
4.构建初步的空间想象力;
5.用字母表示数的意义和作用;
6.多边形面积的计算。
三、知识点概念总结:
1.小数乘整数的意义:求几个相同加数和的简便运算;一个数乘纯小数的意义是求这个数的十分之几、百分之几、千分之几……是多少。
2.小数乘法法则:先按照整数乘法的计算法则算出积,再看因数中共有几位小数,就从积的右边起数出几位,点上小数点;如果位数不够,就用“0”补足。
3.小数除法:小数除法的意义与整数除法的意义相同,就是已知两个因数的积与其中一个因数,求另一个因数的运算。
4.除数是整数的小数除法计算法则:先按照整数除法的法则去除,商的小数点要和被除数的小数点对齐;如果除到被除数的末尾仍有余数,就在余数后面添“0”,再继续除。
5.除数是小数的除法计算法则:先移动除数的小数点,使它变成整数,除数的小数点也向右移动几位(位数不够的补“0”),然后按照除数是整数的除法法则进行计算。
6.积的近似数:四舍五入是一种精确度的计数保留法,与其他方法本质相同。
但特殊之处在于,采用四舍五入,能使被保留部分的与实际值差值不超过最后一位数量级的二分之一:假如0~9等概率出现的话,对大量的被保留数据,这种保留法的误差总和是最小的。
7.数的互化:
(1)小数化成分数
原来有几位小数,就在1的后面写几个零作分母,把原来的小数去掉小数点作分子,能约分的要约分。
(2)分数化成小数
用分母去除分子。
能除尽的就化成有限小数,有的不能除尽,不能化成有限小数的,一般保留三位小数。
(3)化有限小数
一个最简分数,如果分母中除了2和5以外,不含有其他的质因数,这个分数就能化成有限小数;如果分母中含有2和5以外的质因数,这个分数就不能化成有限小数。
(4)小数化成百分数
只要把小数点向右移动两位,同时在后面添上百分号。
(5)百分数化成小数
把百分数化成小数,只要把百分号去掉,同时把小数点向左移动两位。
(6)分数化成百分数
通常先把分数化成小数(除不尽时,通常保留三位小数),再把小数化成百分数。
(7)百分数化成小数
先把百分数改写成分数,能约分的要约成最简分数。
8.小数的分类:
(1)有限小数:小数部分的数位是有限的小数,叫做有限小数。
例如:41.7、25.3、0.23都是有限小数。
(2)无限小数:小数部分的数位是无限的小数,叫做无限小数。
例如:4.33……3.1415926……(3)无限不循环小数:一个数的小数部分,数字排列无规律且位数无限,这样的小数叫做无限不循环小数。
(4)循环小数:一个数的小数部分,有一个数字或者几个数字依次不断重复出现,这个数叫做循环小数。
例如:3.555……0.0333……12.109109……;一个循环小数的小数部分,依次不断重复出现的数字叫做这个循环小数的循环节。
例如:3.99……的循环节是“9”,
0.5454……的循环节是“54”。
9.循环节:如果无限小数的小数点后,从某一位起向右进行到某一位止的一节数字循环出现,首尾衔接,称这种小数为循环小数,这一节数字称为循环节。
把循环小数写成个别项与一个无穷等比数列的和的形式后可以化成一个分数。
10.简易方程:方程ax±b=c(a,b,c是常数)叫做简易方程。
11.方程:含有未知数的等式叫做方程。
(注意方程是等式,又含有未知数,两者缺一不可)方程和算术式不同。
算术式是一个式子,它由运算符号和已知数组成,它表示未知数。
方程是一个等式,在方程里的未知数可以参加运算,并且只有当未知数为特定的数值时,方程才成立。
12.方程的解:使方程左右两边相等的未知数的值,叫做方程的解。
如果两个方程的解相同,那么这两个方程叫做同解方程。
13.方程的同解原理:
(1)方程的两边都加或减同一个数或同一个等式所得的方程与原方程是同解方程。
(2)方程的两边同乘或同除同一个不为0的数所得的方程与原方程是同解方程。
14.解方程:解方程,求方程的解的过程叫做解方程。
15.列方程解应用题的意义:用方程式去解答应用题求得应用题的未知量的方法。
16.列方程解答应用题的步骤:
(1)弄清题意,确定未知数并用x表示;
(2)找出题中的数量之间的相等关系;(3)列方程,解方程;
(4)检查或验算,写出答案。
17.列方程解应用题的方法:
(1)综合法
先把应用题中已知数(量)和所设未知数(量)列成有关的代数式,再找出它们之间的等量关系,进而列出方程。
这是从部分到整体的一种思维过程,其思考方向是从已知到未知。
(2)分析法
先找出等量关系,再根据具体建立等量关系的需要,把应用题中已知数(量)和所设的未知数(量)列成有关的代数式进而列出方程。
这是从整体到部分的一种思维过程,其思考方向是从未知到已知。
18.列方程解应用题的范围:
小学范围内常用方程解的应用题:
(1)一般应用题;
(2)和倍、差倍问题;
(3)几何形体的周长、面积、体积计算;
(4)分数、百分数应用题;
(5)比和比例应用题。
19.平行四边形的面积公式:
底×高(推导方法如图);如用“h”表示高,“a”表示底,“S”表示平行四边形面积,则S平行四边形=ah
20.三角形面积公式:
S△(a是三角形的底,h是底所对应的高)
21.梯形面积公式:
(1)梯形的面积公式:(上底+下底)×高÷2.
用字母表示:(a+b)×h÷2
(2)另一计算公式:中位线×高
用字母表示:l·h
(3)对角线互相垂直的梯形:对角线×对角线÷2.扩展资料:
1.小数分类
(1)纯小数:整数部分是零的小数,叫做纯小数。
例如:0.25、0.368都是纯小数。
(2)带小数:整数部分不是零的小数,叫做带小数。
例如:3.25、5.26都是带小数。
(3)纯循环小数:循环节从小数部分第一位开始的,叫做纯循环小数。
例如:
3.111……0.5656……
(4)混循环小数:循环节不是从小数部分第一位开始的,叫做混循环小数。
3.1222……0.03333……写循环小数的时候,为了简便,小数的循环部分只需写出一个循环节,并在这个循环节的首、末位数字上各点一个圆点。
如果循环节只有一个数字,就只在它的上面点一个点。
2.循环节的表示方法:
小数化分数分成两类。
一类:纯循环小数化分数,循环节做分子;连写几个九作分母,循环节有几位写几个九。
另一类:混循环小数化分数(问题就是这类的),小数部分减去不循环的数字作分子;连写几个9再紧接着连写几个0作分母,循环节是几个数就写几个9,不循环(小数部分)的数是几个就写几个0.
3.平行四边形的面积:
平行四边形的面积等于两组邻边的积乘以夹角的正弦值;
4.三角形的面积
(1)S△(a是三角形的底,h是底所对应的高)
(2)S△(三个角为∠A∠B∠C,对边分别为a,b,c,参见三角函数)
(3)S△=abc/(4R)(R是外接圆半径)(4)S△=[(a+b+c)r]/2(r是内切圆半径)(5)S△=c2sinAsinB/2sin(A+B)。