电力电子技术-期末考试复习要点
- 格式:doc
- 大小:160.50 KB
- 文档页数:16
《电力电子技术》课程综合复习资料一、判断题1、在半控桥整流带大电感负载不加续流二极管电路中,电路出故障时会出现失控现象。
答案:√2、逆变角太大会造成逆变失败。
答案:×3、有源逆变指的是把直流电能转变成交流电能送给负载。
答案:×4、触发普通晶闸管的触发脉冲,也能触发可关断晶闸管。
答案:×5、无源逆变指的是不需要逆变电源的逆变电路。
答案:×6、在三相半波可控整流电路中,电路输出电压波形的脉动频率为300Hz。
答案:×7、变流装置其功率因数的高低与电路负载阻抗的性质,无直接关系。
答案:√8、变频调速装置是属于无源逆变的范畴。
答案:√9、晶闸管串联使用时,必须注意均流问题。
答案:×10、并联谐振逆变器必须是略呈电容性电路。
答案:√11、晶闸管可控整流电路是一种变流电路。
答案:√12、电源总是向外输出功率的。
答案:×13、在单相全控桥电路中,晶闸管的额定电压应取U2。
答案:×14、实际使用电力晶体管时,必须要有电压电流缓冲保护措施。
答案:√15、同一支可关断晶闸管的门极开通电流比关断电流大。
答案:×16、使用大功率晶体管时,必须要注意“二次击穿”问题。
答案:√17、电力场效应晶体管属于电流型控制元件。
答案:×18、电力晶体管的外部电极也是:集电极、基极和发射极。
答案:√19、把交流电变成直流电的过程称为逆变。
答案:×20、电力电子系统中“环流”是一种有害的不经过负载的电流,必须想办法减少或将它去掉。
答案:√二、单选题1、单相全控桥式整流大电感负载电路中,控制角α的移相范围是()。
A.0°~90°B.0°~180°C.90°~180°D.180°~360°答案:A2、α为()度时,三相半波可控整流电路,电阻性负载输出的电压波形,处于连续和断续的临界状态。
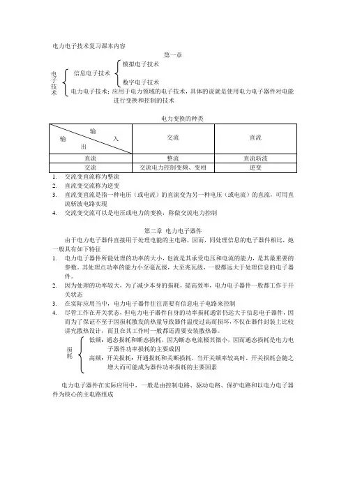
电子技术损耗电力电子技术复习课本内容第一章模拟电子技术信息电子技术 数字电子技术 电力电子技术:应用于电力领域的电子技术,具体的说就是使用电力电子器件对电能进行变换和控制的技术电力变换的种类1. 交流变直流称为整流2. 直流变交流称为逆变3. 直流变直流是指一种电压(或电流)的直流变为另一种电压(或电流)的直流,可用直流斩波电路实现4. 交流变交流可以是电压或电力的变换,称做交流电力控制第二章 电力电子器件由于电力电子器件直接用于处理电能的主电路,因而,同处理信息的电子器件相比,她一般具有如下特征1. 电力电子器件所能处理的功率的大小,也就是其承受电压和电流的能力,是其最重要的参数。
其处理点功率的能力小至毫瓦级,大至兆瓦级,一般都远大于处理信息的电子器件。
2. 因为处理的功率较大,为了减少本身的损耗,提高效率,电力电子器件一般都工作于开关状态 3. 在实际应用当中,电力电子器件往往需要有信息电子电路来控制 4. 尽管工作在开关状态,但电力电子器件自身的功率损耗通常仍远大于信息电子器件,因而为了保证不至于因损耗散发的热量导致器件温度过高而损坏,不仅在器件封装上比较讲究散热设计,而且在其工作时一般都还需要安装散热器。
低频:通态损耗和断态损耗,因为断态电流极其微小,因而通态损耗是电力电子器件功率损耗的主要成因 高频:开关损耗:开通损耗和关断损耗,当开关频率较高时,开关损耗会随之增大而可能成为器件功率损耗的主要因素电力电子器件在实际应用中,一般是由控制电路、驱动电路、保护电路和以电力电子器件为核心的主电路组成GTR 的二次击穿现象与安全工作区一次击穿:当GTR 的集电极电压升高至击穿电压时,集电极电流Ic 迅速增大,这种首先出现的击穿是雪崩击穿被称为一次击穿,只要I c 不超过与最大允许耗散功率相对应的限度,GTR 一般不会损坏,工作特性也不变。
二次击穿:一次击穿发生时如不有效的限制电流,Ic 增大到某个临界点时会突然急剧上升,同时伴随着电压的陡然下降,这种现象称为二次击穿,导致器件永久损坏,或者工作特性明显衰变。
电力电子技术复习大纲一、基本概念1.电力电子技术是什么技术?它包含哪几类变换?电力电子系统一般包含哪四部分?电力电子技术——使用电力电子器件对电能进行变换和控制的技术,即应用于电力领域的电子技术。
它包含四类变换 整流(AC-DC ),逆变(DC-AC ),斩波(DC-DC (可调)),交流-交流变换(AC-AC )。
电力电子系统:由控制电路、驱动电路和以电力电子器件为核心的主电路组成。
2.谁是半控型器件?哪些是全控型器件?哪些是单极型器件?哪些是双极型器件?哪些是复合型器件?按照器件能够被控制电路信号所控制的程度,分为以下三类:1)不可控器件(不能用控制信号来控制其通断, 因此也就不需要驱动电路。
) 电力二极管(Power Diode )只有两个端子,器件的通和断是由其在主电路中承受的电压和电流决定的。
2)半控型器件(通过控制信号可以控制其导通而不能控制其关断。
) 晶闸管(SCR )(Thyristor )及其大部分派生器件 器件的关断由其在主电路中承受的电压和电流决定3)全控型器件(通过控制信号既可控制其导通又可控制其关断,又称自关断器件。
)绝缘栅双极晶体管(Insulated-Gate Bipolar Transistor ——IGBT ) 电力场效应晶体管(电力MOSFET ) 电力晶体管(GTR ,BJT ) 门极可关断晶闸管(GTO )控制电 路测 测驱电RL 主电V1V2 控制电路检测电路驱动电路主电路V1LR2U 22按照器件内部电子和空穴两种载流子参与导电的情况分为三类: 1) 单极型器件(由一种载流子参与导电的器件) 如:电力场效应晶体管(电力MOSFET )2) 双极型器件(由电子和空穴两种载流子参与导电的器件) 如:电力二极管 晶闸管(SCR )电力晶体管(GTR ,BJT ) 门极可关断晶闸管(GTO )3) 复合型器件(由单极型器件和双极型器件集成混合而成的器件) 如:绝缘栅双极晶体管(IGBT )MCT (MOS 控制晶闸管)3.单相桥式全控整流电路带纯阻负载时,晶闸管控制角α的移相范围为?单个晶闸管所承受的最大正向电压为?三相半波整流电路带纯阻(或阻感,大电感)负载时,晶闸管控制角α的移相范围是?单个晶闸管所承受的最大电压为?三相桥式全控整流电路带纯阻(或阻感,大电感)负载时,晶闸管控制角α的移相范围是?单个晶闸管所承受的最大电压为?单相桥式全控整流电路带纯阻负载时,晶闸管控制角α的移相范围[0 °,180 °]单个晶闸管所承受的最大正向电压为三相半波整流电路带纯阻(或阻感,大电感)负载时,晶闸管控制角α的移相范围是[0 °,150 °](纯阻负载);[0 °,90 °](大电感负载) 单个晶闸管所承受的最大正向电压为2U 6三相桥式全控整流电路带纯阻(或阻感,大电感)负载时,晶闸管控制角α的移相范围是[0 °,120 °](纯阻负载);[0 °,90 °](大电感负载) 单个晶闸管所承受的最大正向电压为2U 6知识点巩固:1.单相桥式全控整流带纯阻负载工作波形:2.三相半波整流电路带纯阻负载工作情况分析:工作波形:基本数量关系:3.三相半波整流电路带大电感负载工作情况分析:工作波形:基本数量关系:4.三相桥式全控整流电路带纯阻负载工作情况分析:工作波形:基本数量关系:5.三相桥式全控整流电路带大电感工作波形:4.逆变电路可以根据直流侧滤波元件的不同进行分类,当直流侧采用电感滤波时,是哪一种逆变电路?直流侧采用电容滤波时,是哪一种逆变电路?逆变电路可以根据直流侧滤波元件的不同进行分类,当直流侧采用电感滤波时,是电压型逆变电路;直流侧采用电容滤波时,是电流型逆变电路。
《电力电子技术》复习提要
一、主要知识点:
1、电力电子技术的概念。
电力电子器件的分类。
电力电子装置提供给负载的是各种不同的直流电源、恒频交流电源和变频交流电源,因此也可以说,电力电子技术研究的也就是电源技术。
电力电子技术的节能效果十分显著,因此它也被称为是节能技术。
2、晶闸管的结构与工作原理,晶闸管得导通条件,GTO与晶闸管区别。
这样做的目的?晶闸管的各电流参数的定义。
GTR的二次击穿。
3、电力电子器件的主要消耗。
4、各种整流电流的移相范围,触发脉冲间隔与晶闸管的最大反向电压。
5、空电路对电感性负载来讲,都存在一个失控的问题,必须加续流二极管才能得以解决。
半空电路或带续流二极管的可控整流电路均不能实现逆变。
原因?
6、三相半波与三相全控可控整流电路带阻感性负载时,电流是否连续的临界角。
7、整流电路波形的画法,特别是三相带在电感性负载电路各电流波形的画法与电压电流的定量计算。
8、同步信号为锯齿波的触发电路的结构。
9、晶闸管可控整流电路可否在其输出两端并联电容?
10、逆变电路的分类,有源逆变的条件,逆变失败的原因,最小
逆变的限制。
11、逆变电路的换流方式。
电压、电流型逆变电路的特点,工作原理,波形的画法
12、晶闸管串联时实现动态均匀压的方法,晶闸管并联时实现动态均压的方法。
13、PWM控制技术。
二、题型及分值:
填空题30分,选择题;20分,判断题20分,简答题20分,作图与计算题10分。
电力电子技术期末复习题一、辨析题要点:1、由交流到直流的电力变换称为整流,由直流到直流的电力变换称为直流斩波,由交流到交流的电力变换称为交交变频或交流电力控制,由直流到交流的电力变换称为逆变。
2、电力电子器件目前专指电力半导体器件,一般都工作在开关状态。
3、按照器件能够被控制电路信号所控制的程度,分为以下三类:半控型器件、全控型器件、不可控器件。
4、半控型器件—通过控制信号可以控制其导通而不能控制其关断。
器件的关断由其在主电路中承受的电压和电流决定,如晶闸管(Thyristor)及其大部分派生器件。
5、全控型器件—通过控制信号既可控制其导通又可控制其关断,又称自关断器件。
如:绝缘栅双极晶体管(IGBT——Insulated-Gate Bipolar Transistor)电力场效应晶体管(Power MOSFET)门极可关断晶闸管(GTO,Gate Turn-Off)电力晶体管(GTR,Giant Transistor)12、不可控器件不能用控制信号来控制其通断, 因此也就不需要驱动电路。
如:电力二极管(Power Diode),只有两个端子,器件的通和断是由其在主电路中承受的电压和电流决定的。
13、按照驱动电路加在器件控制端和公共端之间信号的性质,分为两类:1)电流驱动型→通过从控制端注入或者抽出电流来实现导通或者关断的控制。
如:门极可关断晶闸管(GTO,Gate Turn-Off)和电力晶体管(GTR,Giant Transistor)2)电压驱动型→仅通过在控制端和公共端之间施加一定的电压信号就可实现导通或者关断的控制。
如:绝缘栅双极晶体管(Insulated-Gate Bipolar Transistor ——IGBT)电力场效应晶体管(Power MOSFET)14、电力二极管是以半导体PN结为基础,主要特性为不可控的单向导电性。
目前常用的电力二极管有普通二极管、快恢复二极管和肖特基二极管三类。
1.电力电子器件是如何定义的?同处理信息的电子器件相比,它的特点是什么?定义:电力电子器件是指可直接用于处理电能的主电路中,实现电能的变换或控制的电子器件。
电力电子器件可分为电真空器件和半导体器件两类。
特点:具有开关特性存在功率损耗处理的电功率范围大需要散热存在安全工作区域什么叫做多相多重斩波电路?什么叫做相数?什么叫做重数?试绘制由基本升压斩波电路构成的二相二重斩波电路。
多相多重斩波电路:是对相同结构的基本斩波电路进行组合所构成。
相数:一个控制周期中电源侧的电流脉波数。
从电源侧看,不同相位的斩波回路数。
重数:一个控制周期中负载电流脉波数。
从负载侧看,不同相位的直流变换回路数。
绘制升降压斩波电路的电路图,分析其工作原理,并推导输入输出电压关系式。
简述PWM控制技术的理论基础——面积等效原理的基本内容。
面积等效原理:冲量相等而形状不同的窄脉冲加在具有惯性的环节上时,其效果基本相同;冲量即窄脉冲的面积,所说的效果基本相同是指环节的输出波形基本相同。
在PWM控制中,什么是占空比?什么是载波比?占空比:指在一个脉冲循环内,通电时间相对于总时间所占的比例。
载波比:在PWM控制电路中,载波频率fc 与调制信号频率fr之比N=fc/fr称为载波比。
软开关技术解决了电力电子电路中的什么问题?软开关电路是通过怎样的思路解决这些问题的?软开关技术解决了开关损耗和噪声的问题。
控制开关开通前的电压为零,开关关断前的电流为零以达到目的。
电力电子器件为什么工作于开关状态?电力电子器件的损耗有哪些?因为处理的电功率较大,为了减少本身损耗,提高效率,电力电子器件一般都工作在开关状态。
电力电子器件损耗有:通态损耗、断态损耗、开关损耗(开关损耗又可分为开通损耗和关断损耗)实现有源逆变必须满足哪两个必不可少的条件?要有直流电动势,其极性需和晶闸管的导通方向一致,其值应大于变流器直流侧平均电压。
为负值。
要求晶闸管的控制角α>π/2,使Ud何为电流型逆变电路?其主要特点是什么?直流电源为电流源的逆变电路为电流型逆变电路。
《电力电子技术》复习资料一 电力电子器件1. 要点:① 半控器件:晶闸管(SCR )全控器件:绝缘栅双极型晶体管(IGBT )、电力晶体管(GTR )、 门极关断晶闸管(GTO )、电力场效应管(MOSEFT ) 不可控器件:电力二极管各器件的导通条件、关断方法、电气符号及特点。
②注意电流有效值与电流平均值的区别: 平均值:整流后得到的直流电压、电流。
有效值:直流电压、电流所对应的交流值。
波形系数:K f =有效值/平均值 。
③电力电子技术器件的保护、串并联及缓冲电路: du /dt :关断时,采用阻容电路(RC )。
di/dt :导通时,采用电感电路。
二 整流电路1. 单相半波电路:① 注意电阻负载、电感负载的区别: ② 有效值与平均值的计算:平均值:整流后得到的直流电压、电流。
21cos 0.452d U U α+=d d U I R=有效值:直流电压、电流所对应的交流值。
U U =U I R = 波形系数:电流有效值与平均值之比。
f dIk I =② 注意计算功率、容量、功率因数时要用有效值。
③ 晶闸管的选型计算:Ⅰ求额度电压:2TM U =,再取1.5~2倍的裕量。
Ⅱ 求额度电流(通态平均电流I T (AV )) 先求出负载电流的有效值(f d I k I =); →求晶闸管的电流有效值(I T =I );→求晶闸管的电流平均值(()/T AV T f I I k =),再取1.5~2倍裕量。
2. 单相全桥电路负载:①注意电阻负载、电感负载和反电动势负载的区别: ② 电阻负载的计算:α移相范围:0~π负载平均值:整流后得到的直流电压、电流。
(半波的2倍)21cos 0.92d U U α+=d d U I R=负载有效值:直流电压、电流所对应的交流值。
U U =U I R = 晶闸管:电流平均值I dT 、电流有效值I T :dT d12I I =T I =③ 电感负载的计算:Ⅰ加续流二极管时,与电阻负载相同。
电力电子期末知识点电力电子是研究将电能进行变换、控制和调节的技术领域,广泛应用于电力系统、交通运输、工业控制和家庭电器等领域。
本文将介绍电力电子的一些重要知识点。
一、电力电子器件 1. 二极管:是最基本的电力电子器件之一,具有单向导电性质,常用于整流电路。
2. 可控硅:也称为晶闸管,具有双向导电性质,可通过控制信号来控制其导通和截止。
3. 三极管:是一种放大器件,常用于交流电路中的放大和开关控制。
4. MOSFET:金属氧化物半导体场效应晶体管,具有高速度和低功耗特点,常用于高频开关电路。
二、电力电子转换器 1. 整流器:用于将交流电转换为直流电,常见的整流器包括单相和三相整流桥。
2. 逆变器:用于将直流电转换为交流电,常用于太阳能发电、UPS电源等领域。
3. DC-DC变换器:用于将直流电的电压进行变换,可实现电能调节和变压缩效果。
4. AC-DC变换器:用于将交流电的电压进行变换,常见的应用是电力系统中的变电站。
三、电力电子控制技术 1. 脉宽调制(PWM):通过改变信号的占空比来控制电力电子器件的导通时间,实现电能的调节。
2. 电流控制技术:通过对电流进行感知和控制,实现电力电子器件的精确控制。
3. 电压控制技术:通过对电压进行感知和控制,实现电力电子器件的精确控制。
4. 控制策略:根据不同的应用场景和需求,选择合适的控制策略,如电流环控制、电压环控制等。
四、电力电子应用案例 1. 交流电动机驱动:电力电子技术在交流电动机的驱动中广泛应用,可以提高效率和控制精度。
2. 可再生能源发电:电力电子技术在太阳能、风能等可再生能源的发电中发挥重要作用。
3. 电力系统调节:电力电子技术可以用于电力系统的调节和控制,如无功补偿、电压调节等。
4. 能量转换和储存:电力电子技术在能量转换和储存中扮演重要角色,如电动汽车、储能系统等。
综上所述,电力电子是一门研究电能变换、控制和调节的技术学科,包括电力电子器件、转换器、控制技术和应用案例等方面。
王兆安《电力电子技术》复习要点第一章绪论1、电子技术包括信息电子技术和电力电子技术两大分支。
2、电力变换的种类3、晶闸管半控型器件主要采用相位控制方式,称为相控方式;全控型器件主要采用脉宽调制方式,称为斩控方式。
4、1957年第一个晶闸管的问世标志着电力电子技术的诞生。
第二章电力电子器件1、电力电子器件与信息电子器件相比具有的的特征:(1)电力电子器件可处理的电功率大;(2)电力电子器件工作在开关状态;(3)电力电子器件需信息电子电路来控制;(4)电力电子器件需安装散热器。
2、在实际中,由控制电路、驱动电路和以电力电子器件为核心的主电路组成一个系统。
3、按照能够被控制电路信号所控制的程度分为:半控型器件;全控型器件;不可控器件。
4、按照驱动电路加在电力电子器件控制端和公共端之间信号的性质,电力电子器件分为:电流驱动型;电压驱动型。
GTO、GTR为电流驱动型,IGBT、MOSFET为电压驱动型。
5、驱动电路加在电力电子器件控制端和公共端之间信号的波形,电力电子器件分为:脉冲触发型;电平控制型。
6、晶闸管导通的条件:晶闸管阳极承受正向电压,且门极有触发电流。
7、晶闸管由导通变为关断的条件:去掉阳极正向电压或者施加反压,或者使流过晶闸管的电流降到接近于零的某一数值以下。
8、晶闸管只可以控制开通不能控制关断,因此被称为半控型器件。
电力晶体管、电力场效应晶体管、绝缘栅双极晶体管可以通过在门极施加负的脉冲电流使其关断,因而属于全控型器件。
8、维持电流是指使晶闸管维持导通所必需的最小电流9、擎住电流是晶闸管刚从断态转入通态并移除触发信号后,能维持导通所需的最小电流。
10、晶闸管的四怕:高压、过流、电压冲击du/dt、电流冲击di/dt。
第三章整流电路1、整流电路的分类:(1)按组成的器件可分为不可控、半控、全控三种。
(2)按电路结构可分为桥式电路和零式电路。
(3)按交流输入相数分为单相电路和多相电路。
(4)按变压器二次侧电流的方向是单向或双向,分为单拍电路和双拍电路。
题型:1、填空题;2、选择题;3、简答题;4、计算题;5、画图题。
复习要点第二章电力电子器件1.晶闸管结构特点、导通和关断的条件。
2. GTO和普通晶闸管的区别及原因。
3.对SCR、GTO、GTR、MOSFET、IGBT 五种电力电子器件,要知道:(1)哪些是半控型器件,哪些是全控型器件。
(2)哪些是电压驱动型器件,哪些是电流驱动型器件。
4.会计算给定波形的平均值和有效值。
第三章整流电路1. 三相半波可控整流电路“自然换相点”的位置。
2. 三相半波可控整流电路和三相全控桥式整流电路带电阻性负载时,输出电压连续和不连续临界点的α值。
3. 几种常用的可控整流电路在带电阻性负载或电感性负载(或叫阻感性负载)触发角的移相范围、输出电压及晶闸管承受的最大电压及电流有效值和平均值。
4. 变压器漏感对整流电路的影响部分(1)变压器漏感对整流电路的影响是什么,使得整流输出电压升高还是降低?(2)换相过程中,输出电压的瞬时值等于什么。
5. 谐波和功率因数部分(1)几种常用可控整流电路输出电压和负载电流中所含谐波的分析。
(2)掌握功率因数的计算。
6. 有源逆变电路部分(1)实现有源逆变的条件(包括硬件电路条件—那些电路能逆变,那些电路不能逆变;控制条件—α的取值范围)。
(2)控制角α与逆变角β的关系。
(3)什么是逆变失败?逆变失败的原因是什么?最小β应为多少?7. 可控整流电路的分析和计算主要是单相全控桥式整流电路、单相半控桥式整流电路、三相半波可控整流电路和三相全控桥式整流电路在带阻感性负载时的定性分析(波形分析)和定量计算。
重点是单相半控桥式整流电路和三相全控桥式整流电路。
波形分析:ud 、id、iVT、iVD、i2的分析。
定量计算:Ud、 Id、IVT、IVD、I2的计算。
参考第三章课后习题第四章逆变电路1.换流方式部分(1)什么是器件换流、负载换流、电网换流、强迫换流?器件换流只适用于全控型器件,后三者应能根据电路情况分辨指出。
电⼒电⼦技术-期末考试复习要点课程学习的基本要求及重点难点内容分析第⼀章电⼒电⼦器件的原理与特性1、本章学习要求1.1 电⼒电⼦器件概述,要求达到“熟悉”层次。
1)电⼒电⼦器件的发展概况及其发展趋势。
2)电⼒电⼦器件的分类及其各⾃的特点。
1.2 功率⼆极管,要求达到“熟悉”层次。
1)功率⼆极管的⼯作原理、基本特性、主要参数和主要类型。
2)功率⼆极管额定电流的定义。
1.3 晶闸管,要求达到“掌握”层次。
1)晶闸管的结构、⼯作原理及伏安特性。
2)晶闸管主要参数的定义及其含义。
3)电流波形系数k f的定义及计算⽅法。
4)晶闸管导通和关断条件5)能够根据要求选⽤晶闸管。
1.4 门极可关断晶闸管(GTO),要求达到“熟悉”层次。
1)GTO的⼯作原理、特点及主要参数。
1.5 功率场效应管,要求达到“熟悉”层次。
1)功率场效应管的特点,基本特性及安全⼯作区。
1.6 绝缘栅双极型晶体管(IGBT),要求达到“熟悉”层次。
1)IGBT的⼯作原理、特点、擎住效应及安全⼯作区。
1.7 新型电⼒电⼦器件简介,要求达到“熟悉”层次。
2、本章重点难点分析有关晶闸管电流计算的问题:晶闸管是整流电路中⽤得⽐较多的⼀种电⼒电⼦器件,在进⾏有关晶闸管的电流计算时,针对实际流过晶闸管的不同电流波形,应根据电流有效值相等的原则选择计算公式,即允许流过晶闸管的实际电流有效值应等于额定电流I T对应的电流有效值。
利⽤公式I = k f×I d = 1.57I T进⾏晶闸管电流计算时,⼀般可解决两个⽅⾯的问题:⼀是已知晶闸管的实际⼯作条件(包括流过的电流波形、幅值等),确定所要选⽤的晶闸管额定电流值;⼆是已知晶闸管的额定电流,根据实际⼯作情况,计算晶闸管的通流能⼒。
前者属于选⽤晶闸管的问题,后者属于校核晶闸管的问题。
1)计算与选择晶闸管的额定电流解决这类问题的⽅法是:⾸先从题⽬的已知条件中,找出实际通过晶闸管的电流波形或有关参数(如电流幅值、触发⾓等),据此算出通过晶闸管的实际电流有效值I,考虑(1.5~2)倍的安全裕量,算得额定电流为I T = (1.5~2) I /1.57,再根据I T值选择相近电流系列的晶闸管。
电力电子技术期末复习考卷综合附答案,题目配知识点IMB standardization office【IMB 5AB- IMBK 08- IMB 2C】一、填空题:1、电力电子技术的两个分支是电力电子器件制造技术和变流技术。
2、举例说明一个电力电子技术的应用实例变频器、调光台灯等。
3、电力电子承担电能的变换或控制任务,主要为①交流变直流(AC —DC )、②直流变交流(DC —AC )、③直流变直流(DC —DC )、④交流变交流(AC —AC )四种。
4、为了减小电力电子器件本身的损耗提高效率,电力电子器件一般都工作在开关状态,但是其自身的功率损耗(开通损耗、关断损耗)通常任远大于信息电子器件,在其工作是一般都需要安装散热器。
5、电力电子技术的一个重要特征是为避免功率损耗过大,电力电子器件总是工作在开关状态,其损耗包括三个方面:通态损耗、断态损耗和开关损耗。
6、通常取晶闸管的断态重复峰值电压UDRM 和反向重复峰值电压URRM 中较小标值作为该器件的额电电压。
选用时,额定电压要留有一定的裕量,一般取额定电压为正常工作时晶闸管所承受峰值电压的2~3倍。
7、只有当阳极电流小于维持电流时,晶闸管才会由导通转为截止。
导通:正向电压、触发电流(移相触发方式)8、半控桥整流带大电感负载不加续流二极管电路中,电路可能会出现失控现象,为了避免单相桥式半控整流电路的失控,可以在加入续流二极管来防止失控。
9、整流电路中,变压器的漏抗会产生换相重叠角,使整流输出的直流电压平均值降低。
10、从晶闸管开始承受正向阳极电压起到施加触发脉冲止的电角度称为触发角。
☆从晶闸管导通到关断称为导通角。
☆单相全控带电阻性负载触发角为180度☆三相全控带阻感性负载触发角为90度11、单相全波可控整流电路中,晶闸管承受的最大反向电压为2√2U1。
(电源相电压为U1)三相半波可控整流电路中,晶闸管承受的最大反向电压为。
(电源相电压为U 2)12、四种换流方式分别为器件换流、电网换流、负载换流、强迫换流。
《电力电子技术》期末复习提纲电力电子技术是电气工程的一个重要分支,广泛应用于电力变换与控制领域。
以下是《电力电子技术》期末复习提纲。
一、电力电子技术概述1.电力电子技术的定义和发展历程2.电力电子技术的应用领域和重要性二、电力电子器件1.二极管、可控硅、晶闸管等常用电力电子器件的结构和特性2.电力电子器件的工作原理和应用场合3.电力电子器件的优缺点及选型注意事项三、电力电子电路1.单相和三相电压变换电路的基本组成和特点2.线性和非线性负载电压变换电路的特点和应用3.电力电子电路的控制策略和控制方法四、PWM调制技术1.PWM调制技术的定义、作用和优点2.固定频率PWM调制和变频PWM调制的原理和特点3.PWM调制技术在电力电子中的应用实例五、直流调速技术1.直流电机的基本结构和工作原理2.直流调速系统的基本组成和工作原理3.直流调速系统的调压和调速方式及其特点六、交流调速技术1.变频调速技术的基本原理和分类2.单相和三相交流调速电机的控制策略和控制方法3.交流调速系统的应用领域和发展趋势七、电力电子变换器1.逆变器、换流器和变频器的基本结构和工作原理2.电力电子变换器的功率流动和电磁干扰问题3.电力电子变换器的控制方法和改进措施八、电力电子在电力系统中的应用1.变压器的主动无功补偿技术2.电力电子调压技术在输电线路中的应用3.可控变压器在高压输电系统中的应用实例以上是《电力电子技术》期末复习提纲,每个知识点都需要理解其基本原理、应用场合以及相关的控制方法和技术。
复习时要结合教材、课件、课堂笔记等资料进行系统的学习和总结,重点掌握各个知识点的关键概念和关键流程,同时进行习题和例题的练习,加深对知识点的理解和运用能力。
希望以上提纲对你的复习有所帮助,祝你成功完成期末考试!。
1。
晶闸管静态效应:(1)当承受反向电压时,不论门极是否有触发电流,晶闸管都不会导通.(2)当承受反正电压时,仅在门极有触发电流的情况下才能开通。
(3)一旦导通,门极就失去控制作用,不论门极触发电流是否存在,晶闸管都保持导通。
(4)若要使其关断,只能利用外加电压和外电路的作用使流过晶闸管的电流降到接近于0的某一数值以下.2.电压型逆变电路的主要特点:(1)直流侧为电压源,或者并联有大电容,相当于电压源,直流侧电压基本无脉动,直流回路成低阻抗。
(2) 由于直流电压源的钳位作用,交流测输出电压波形为矩形波,,并且与负载阻抗角有关,且交流测输出电流波形和相位因负载阻抗情况的不同而不同(3)当交流测为阻感负载时,需要提供无功功率,直流侧电容起缓冲无功能量的作用,为了给交流测向直流侧反馈的无功能量提供通道,逆变桥各臂都并联了反馈二极管。
3。
产生逆变的条件:(1)极性和晶闸管导通方向一致的直流电动势,且大雨变流器直流侧的平均电压。
(2)晶闸管的控制角大于90度,使ud为负值.4。
逆变失败原因,后果,防止:(1)触发脉冲丢失。
(2)电子器件发生故障.(3)交流电源发生缺相(4)换相角太小。
后果:会在逆变桥和逆变电路之间产生强大电流,损坏开关器件。
防止:采用精确可靠的触发电路,使用性能良好的晶闸管,保证支流电源的质量,流出足够的换向裕量角等.5.晶闸管触发电路应满足下列要求: (1)应有足够大的电压和功率(2)门极正向偏压越小越好(3)触发脉冲前沿要陡,宽度应满足要求(4)要满足主电路移相6。
异步调制和同步调制区别:Fr变化时,载波比N变化.在信号波半个周期内,PWM波脉冲个数不固定相位也不固定,正负半周期的脉冲不对称,半周期内前后1/4周期脉冲也不对称。
同步调制特点:信号波频率Fr变化时,载波比N不变.信号波一个周期内输出的脉冲数是固定的,脉冲相位也是固定的。
7.多重逆变电路解决了什么问题(1)加大了装置的容量(2)能够减少整流装置产生的谐波和无功功率对电网的冲击8。
《电力电子技术》期末复习提纲绪论1 电力电子技术定义:是使用电力电子器件对电能进行变换和控制的技术,是应用于电力领域的电子技术,主要用于电力变换。
2 电力变换的种类(1)交流变直流AC-DC:整流(2)直流变交流DC-AC:逆变(3)直流变直流DC-DC:一般通过直流斩波电路实现(4)交流变交流AC-AC:一般称作交流电力控制3 电力电子技术分类:分为电力电子器件制造技术和变流技术。
第1章电力电子器件1 电力电子器件与主电路的关系(1)主电路:指能够直接承担电能变换或控制任务的电路。
(2)电力电子器件:指应用于主电路中,能够实现电能变换或控制的电子器件。
2 电力电子器件一般都工作于开关状态,以减小本身损耗。
3 电力电子系统基本组成与工作原理(1)一般由主电路、控制电路、检测电路、驱动电路、保护电路等组成。
(2)检测主电路中的信号并送入控制电路,根据这些信号并按照系统工作要求形成电力电子器件的工作信号。
(3)控制信号通过驱动电路去控制主电路中电力电子器件的导通或关断。
(4)同时,在主电路和控制电路中附加一些保护电路,以保证系统正常可靠运行。
4 电力电子器件的分类根据控制信号所控制的程度分类(1)半控型器件:通过控制信号可以控制其导通而不能控制其关断的电力电子器件。
如SCR晶闸管。
(2)全控型器件:通过控制信号既可以控制其导通,又可以控制其关断的电力电子器件。
如GTO、GTR、MOSFET和IGBT。
(3)不可控器件:不能用控制信号来控制其通断的电力电子器件。
如电力二极管。
根据驱动信号的性质分类(1)电流型器件:通过从控制端注入或抽出电流的方式来实现导通或关断的电力电子器件。
如SCR、GTO、GTR。
(2)电压型器件:通过在控制端和公共端之间施加一定电压信号的方式来实现导通或关断的电力电子器件。
如MOSFET、IGBT。
根据器件内部载流子参与导电的情况分类(1)单极型器件:内部由一种载流子参与导电的器件。
一、填空题(本大题共14小空,每小空2分,共28分)1.晶闸管是四层三端器件,三个引出电极分别为:阳极、阴极和极。
门2.一只额定电流为100A的普通晶闸管,其允许通过的电流有效值为A。
1573.具有自关断能力的电力电子器件称为器件。
全控型4.三相全控桥式整流电路中,采用共阴极组接法的三只晶闸管,要求其触发脉冲以1200为间隔,依次在电源电压的半周触发各晶闸管。
正5.在考虑变压器漏抗影响时,整流电路输出电压的平均值将。
减小6.三相全控桥式整流电路输出的电压波形在一个周期内脉动次。
67.采用时间比控制方式改变斩波器负载两端的平均电压,对斩波器触发脉冲的调制方法有三种,分别是;;。
脉冲宽度调制;脉冲频率调制;调频调宽混合控制8.降压斩波器中,电源电压U d=50V,导通比为0.8,则负载电压平均值U LD为。
40V9.电流型逆变电路直流侧为,输出电流波形为。
电流源;矩形波10.根据调制脉冲的极性,PWM也有两种调制方式,分别是和调制。
单极性;双极性1、GTO的全称是,图形符号为;GTR的全称是,图形符号为;P-MOSFET的全称是,图形符号为;IGBT的全称是,图形符号为。
33、门极可关断晶闸管、大功率晶体管、功率场效应管、绝缘门极晶体管。
2、GTO的关断是靠门极加出现门极来实现的。
33、负信号、反向电流。
3、大功率晶体管简称,通常指耗散功率以上的晶体管。
34、GTR、1W。
4、功率场效应管是一种性能优良的电子器件,缺点是和。
35、电流不够大、耐压不够高。
1、普通晶闸管内部有PN结,,外部有三个电极,分别是极极和极。
1、两个、阳极A、阴极K、门极G。
2、晶闸管在其阳极与阴极之间加上电压的同时,门极上加上电压,晶闸管就导通。
2、正向、触发。
3、、晶闸管的工作状态有正向状态,正向状态和反向状态。
3、阻断、导通、阻断。
4、某半导体器件的型号为KP50—7的,其中KP表示该器件的名称为,50表示,7表示。
4、普通晶闸管、额定电流50A、额定电压100V。
课程学习的基本要求及重点难点内容分析第一章电力电子器件的原理与特性1、本章学习要求1.1 电力电子器件概述,要求达到“熟悉”层次。
1)电力电子器件的发展概况及其发展趋势。
2)电力电子器件的分类及其各自的特点。
1.2 功率二极管,要求达到“熟悉”层次。
1)功率二极管的工作原理、基本特性、主要参数和主要类型。
2)功率二极管额定电流的定义。
1.3 晶闸管,要求达到“掌握”层次。
1)晶闸管的结构、工作原理及伏安特性。
2)晶闸管主要参数的定义及其含义。
3)电流波形系数k f的定义及计算方法。
4)晶闸管导通和关断条件5)能够根据要求选用晶闸管。
1.4 门极可关断晶闸管(GTO),要求达到“熟悉”层次。
1)GTO的工作原理、特点及主要参数。
1.5 功率场效应管,要求达到“熟悉”层次。
1)功率场效应管的特点,基本特性及安全工作区。
1.6 绝缘栅双极型晶体管(IGBT),要求达到“熟悉”层次。
1)IGBT的工作原理、特点、擎住效应及安全工作区。
1.7 新型电力电子器件简介,要求达到“熟悉”层次。
2、本章重点难点分析有关晶闸管电流计算的问题:晶闸管是整流电路中用得比较多的一种电力电子器件,在进行有关晶闸管的电流计算时,针对实际流过晶闸管的不同电流波形,应根据电流有效值相等的原则选择计算公式,即允许流过晶闸管的实际电流有效值应等于额定电流I T对应的电流有效值。
利用公式I = k f×I d = 1.57I T进行晶闸管电流计算时,一般可解决两个方面的问题:一是已知晶闸管的实际工作条件(包括流过的电流波形、幅值等),确定所要选用的晶闸管额定电流值;二是已知晶闸管的额定电流,根据实际工作情况,计算晶闸管的通流能力。
前者属于选用晶闸管的问题,后者属于校核晶闸管的问题。
1)计算与选择晶闸管的额定电流解决这类问题的方法是:首先从题目的已知条件中,找出实际通过晶闸管的电流波形或有关参数(如电流幅值、触发角等),据此算出通过晶闸管的实际电流有效值I,考虑(1.5~2)倍的安全裕量,算得额定电流为I T = (1.5~2) I /1.57,再根据I T值选择相近电流系列的晶闸管。
2)校核或确定晶闸管的通流能力解决这类问题的方法是:由已知晶闸管的额定电流,计算出该管子允许通过的电流有效值。
根据实际电流波形求出电流波形系数,算得晶闸管允许的实际电流平均值为I d = 1.57I T / k f(未考虑安全裕量时)。
3、本章典型例题分析例1.1 晶闸管导通和关断的条件是什么?解:晶闸管导通条件是:1)晶闸管阳极和阴极之间施加正向阳极电压;2)晶闸管门极和阴极之间必须加上适当的正向脉冲电压和电流。
在晶闸管导通后,门极就失去控制作用,欲使其关断,只需将流过晶闸管的电流减小到其维持电流以下,可采用阳极加反向电压、减小阳极电压或增大回路阻抗等方式。
例1.2 单相正弦交流电源,其电压有效值为220V,晶闸管和电阻串联相接,试计算晶闸管实际承受的正、反向电压最大值是多少?考虑2倍安全裕量,晶闸管的额定电压如何选取?解:晶闸管所承受的正、反向电压最大值为输入正弦交流电源电压的峰值:2202= 311V;考虑2倍安全裕量,则晶闸管额定电压不低于2×311=622V,可取为700V。
4、本章作业1.1.有些晶闸管触发导通后,触发脉冲结束时它又关断是什么原因?答:晶闸管导通情况下,随着主回路电源电压的降低,主回路电流降低到某一数值以下时晶闸管就关断了。
1.2.晶闸管导通后,流过晶闸管的电流大小取决于什么?晶闸管关断后,其承受的电压大小取决于什么?答:晶闸管导通后,流过晶闸管的电流完全由主电路的电源电压和回路电阻所决定。
晶闸管关断后,其承受的电压大小取决于电源电压。
1.3.什么信号可用做晶闸管的门极触发信号?答:处于晶闸管可靠触发区内的触发电压和电流可可用做晶闸管的门极触发信号。
1.4.教材P43:1.3,1.4,1.5,1.61.3答:晶闸管导通条件是:1)晶闸管阳极和阴极之间施加正向阳极电压;2)晶闸管门极和阴极之间必须加上适当的正向脉冲电压和电流。
1.4答:晶闸管导通情况下,只要仍有一定的正向阳极电压,不论门极电压如何,晶闸管仍保持导通。
在晶闸管导通后,门极就失去控制作用,欲使其关断,只需将流过晶闸管的电流减小到其维持电流以下,可采用阳极加反向电压、减小阳极电压或增大回路阻抗等方式。
1.5 答:m m d I t td II 27.0)(sin 2141⎰==ππωωπ m m I t d t I I 48.0)()sin (21421==⎰ππωωπm m m d I t td I t td I I 38.0))(cos )(sin (2142452⎰⎰=+=ππππωωωωπ m m m I t d t I t d t I I 61.0))()cos ()()sin ((214245222=+=⎰⎰ππππωωωωπ m m d I t d I I 25.0)(21203⎰==πωπ m I t d I I m 5.0)(212023==⎰πωπ1.6 答:78.127.048.01==m m f I I k 61.138.061.02==m m f I I k 225.05.03==mm f I I k 100A 的晶闸管能输出的平均电流A I d 2.8878.110057.11=⨯= A I d 5.9761.110057.12=⨯= A I d 5.78210057.13=⨯= A I m 7.32627.02.881== A I m 6.25638.05.972== A I m 31425.05.781== 第二章 相控整流电路1、本章学习要求2.1 整流电路的概念,要求达到“熟悉”层次。
2.1.1 整流电路的概念、电路组成、分类等知识。
2.2 单相可控整流电路,要求达到“掌握”层次。
2.2.1 单相半波可控整流电路,要求达到“掌握”层次。
1)单相半波可控整流电路的组成及工作原理。
2)计算带电阻性负载的单相半波可控整流电路的相关参数。
2.2.2 单相桥式全控整流电路,要求达到“熟练掌握”层次。
1)单相桥式全控整流电路的组成及工作原理。
2)带电感性负载时的工作波形。
3)带反电动势负载时的工作波形。
4)带反电动势负载时串接平波电抗器的作用。
5)计算带不同性质负载时,单相桥式全控整流电路的相关参数。
6)带大电感负载时电路的输出电压、输出电流和晶闸管的电压、电流波形。
7)带不同性质负载时,控制角α的移相范围。
8)该电路中,晶闸管可能承受的最大正、反向电压值。
9)该电路中相应晶闸管的选取。
2.2.3 单相桥式半控整流电路,要求达到“掌握”层次。
1)单相桥式半控整流电路的组成及工作原理。
2)单相桥式半控整流电路产生失控现象的原因及防止失控的措施。
3)电路中,晶闸管可能承受的最大正、反向电压值。
2.2.4 单相全波可控整流电路,要求达到“熟悉”层次。
1)单相全波可控整流电路的组成及工作原理。
2.3 三相可控整流电路,要求达到“掌握”层次。
2.3.1 三相半波可控整流电路,要求达到“熟练掌握”层次。
1)三相半波可控整流电路的组成及工作原理。
2)三相半波可控整流电路的自然换相点,掌握移相控制角α的计算方法。
3)带大电感负载时的工作波形。
4)带大电感负载时电路相关参数的计算。
5)该电路中,晶闸管可能承受的最大正、反向电压值。
6)该电路中相应晶闸管的选取。
7)带不同性质负载时,控制角α的移相范围。
2.3.2 三相桥式全控整流电路,要求达到“熟练掌握”层次。
1)三相桥式全控整流电路的组成及工作原理。
2)当负载电流连续时,各晶闸管的换流顺序、相互间隔角度及每只管子的导电角。
3)带大电感负载时电路的输出电压、输出电流和晶闸管的电压、电流波形。
4)带大电感负载时,控制角α的移相范围。
5)带大电感负载时电路相关参数的计算。
2.3.3 三相桥式半控整流电路,要求达到“熟悉”层次。
1)三相桥式半控整流电路的组成及工作原理。
2)三相桥式半控整流电路的失控现象。
3)电路中,晶闸管组和二极管组的自然换相点以及各自的换相规律。
2.4 整流变压器漏抗对整流电路的影响,要求达到“掌握”层次。
1)在考虑变压器漏抗时,整流电路在换相过程中输出电压值的特点。
2)在考虑变压器漏抗时,晶闸管换相的物理过程和换相重叠角γ的概念。
3)由于变压器漏抗的影响,将产生换相压降、造成整流输出电压波形畸变以及平均值的变化。
4)换相压降与哪些因素有关。
2.5 整流电路的有源逆变工作状态,要求达到“掌握”层次。
2.5.1 逆变的概念,要求达到“熟悉”层次。
1)逆变的概念。
2)整流和逆变的关系。
3)电源间能量的流转关系。
2.5.2 有源逆变产生的条件,要求达到“掌握”层次。
1)产生有源逆变的两个条件及其含义。
2)有源逆变时能量的流转方向。
2.5.3 三相有源逆变电路,要求达到“掌握”层次。
1)三相半波有源逆变电路的组成及工作原理。
2)三相半波有源逆变电路中相关电量的计算。
3)三相桥式有源逆变电路的组成及工作原理。
4)三相桥式有源逆变电路中相关电量的计算。
2.5.4 逆变失败的原因及最小逆变角的限制,要求达到“掌握”层次。
1)逆变角β的定义。
2)逆变失败的概念。
3)逆变失败的原因及防止措施。
4)确定最小逆变角的三个因素及其含义。
2.5.5 有源逆变的应用,要求达到“熟悉”层次。
1)直流可逆电力拖动系统中,反并联变流电路控制直流电机的四象限工作运行状态和运行条件。
2)高压直流输电系统的结构。
3)高压直流输电系统中,能够根据功率的流向,判断中间直流环节两侧变流器的工作状态。
2.6 整流电路的谐波和功率因数,要求达到“熟悉”层次。
1)整流电路中,功率因数λ的定义。
2.7 晶闸管直流电动机系统,要求达到“熟悉”层次。
1)整流状态下,电流连续和电流断续时电动机的机械特性。
2)逆变状态下,电流连续和电流断续时电动机的机械特性。
2.8 电力公害及改善措施,要求达到“熟悉”层次。
2、本章重点难点分析本章的重点是:波形分析法和单相桥式可控整流电路;有源逆变产生的条件;难点是:带不同性质负载时整流电路的工作情况;变压器漏抗对整流电路的影响。
波形分析法:整流电路的分析,通常采用波形分析法。
所谓波形分析法,是指根据电源电压和控制角以及负载性质,作出负载电压、负载电流、整流元件的电压和电流等波形图,再由波形图推导出该电路基本电量的计算公式和数量关系。
具体来说,分析方法和步骤如下:1)绘出主电路原理图,包括标明交流电压、各整流元件序号和负载性质。
2)画出各相电压或线电压波形图,并确定整流元件的自然换相点。
3)根据控制角在相应位置上绘出触发脉冲,并标明相应序号。
4)根据可控整流电路的工作原理,绘出负载电压、负载电流、晶闸管电流以及晶闸管两端电压的波形,5)根据波形图推导出基本电量的计算公式。