合同法简答题大全(考试必备)
- 格式:doc
- 大小:36.00 KB
- 文档页数:19
合同法试题及答案一、单项选择题(每题2分,共20分)1. 合同法规定,合同的成立需要哪些要素?A. 双方当事人的同意B. 合同标的C. 合同的形式D. 所有上述要素2. 根据合同法,以下哪项不是合同无效的情形?A. 当事人以欺诈手段订立的合同B. 当事人以胁迫手段订立的合同C. 当事人自愿订立的合同D. 当事人以恶意串通损害他人利益订立的合同3. 合同履行过程中,当事人可以行使哪些权利?A. 要求履行B. 要求赔偿C. 要求解除合同D. 所有上述权利4. 在合同履行中,一方当事人违约,另一方当事人可以采取哪些措施?A. 要求继续履行B. 要求赔偿损失C. 解除合同D. 所有上述措施5. 根据合同法,以下哪项不是合同解除的情形?A. 当事人协商一致解除合同B. 一方当事人严重违约C. 合同目的无法实现D. 合同期限届满二、多项选择题(每题3分,共15分)6. 合同法规定的合同类型包括哪些?A. 买卖合同B. 租赁合同C. 劳动合同D. 赠与合同7. 合同法中,哪些因素可以导致合同无效?A. 违反法律、行政法规的强制性规定B. 损害社会公共利益C. 合同内容不明确D. 当事人未达成一致意见8. 合同履行中,哪些行为可以视为违约?A. 未按约定履行合同义务B. 延迟履行合同义务C. 履行合同义务不符合约定D. 单方面解除合同9. 合同解除后,当事人可以主张哪些权利?A. 要求恢复原状B. 要求赔偿损失C. 要求继续履行合同D. 要求支付违约金10. 合同法中,哪些情况下可以适用不可抗力条款?A. 自然灾害B. 战争C. 政府行为D. 社会异常事件三、判断题(每题1分,共10分)11. 合同一经成立,即具有法律约束力。
()12. 合同当事人可以任意变更或解除合同。
()13. 当事人因不可抗力不能履行合同的,可以免除责任。
()14. 合同的解除不影响当事人要求赔偿的权利。
()15. 合同的履行必须严格遵守合同约定的条款。
有关合同法知识简答题1. 什么是合同?合同是指当事人之间建立、修改、变更、终止民事关系的协议,包括订立、修改、变更、终止合同。
合同要求当事人之间的平等自愿和诚实信用原则。
合同一经建立,就具有法律约束力。
合同的存在和履行是商业和经济生活中的基础。
2. 合同成立的基本要素有哪些?合同的基本要素包括:合同当事人、合同内容、合同形式和合同目的。
其中,合同当事人应当具有相应的民事行为能力和代理权。
合同内容应当明确而完整,合同形式应当符合法律规定,合同目的应当是合法的。
3. 合同的履行方式有哪些?合同的履行方式有三种:自行履行、委托履行和债权人代位履行。
自行履行是指当事人自己履行合同约定的义务;委托履行是指当事人将履行合同的义务委托给第三人进行履行;债权人代位履行是指当债务人不履行合同义务时,债权人代替债务人履行合同义务。
4. 合同的解除方式有哪些?合同的解除方式包括:协商解除、违约解除和法定解除。
协商解除是指当事人协商一致,解除合同;违约解除是指当事人在对方违反合同的情况下解除合同,而法定解除是指因法律规定的原因,在指定条件下解除合同。
5. 合同的效力有哪些?合同的效力包括生效、变更和失效。
合同生效后,就具有法律约束力,但各方当事人也可以在约定范围内对合同进行变更;如果合同存在违法、有违对方利益、有违公序良俗等情况,合同将失效并不具备法律效力。
6. 合同的违约责任是什么?当一方当事人未履行、不履行或者履行义务不符合约定规定时,该当事人需要承担违约责任。
违约责任包括承担损失、补偿利益以及承担违约金等形式。
同时,根据具体情况还有可能需要承担民事责任和刑事责任。
7. 合同纠纷的解决方式有哪些?合同纠纷的解决方式包括:协商解决、仲裁解决和诉讼解决。
当事人应当优先选择协商解决,并在协商不成时,可以选择仲裁或诉讼解决。
在仲裁和诉讼解决中,诉讼解决是最后的选择。
8. 合同法的适用范围是什么?合同法的适用范围包括:中华人民共和国境内合同关系的建立、履行、变更和终止。
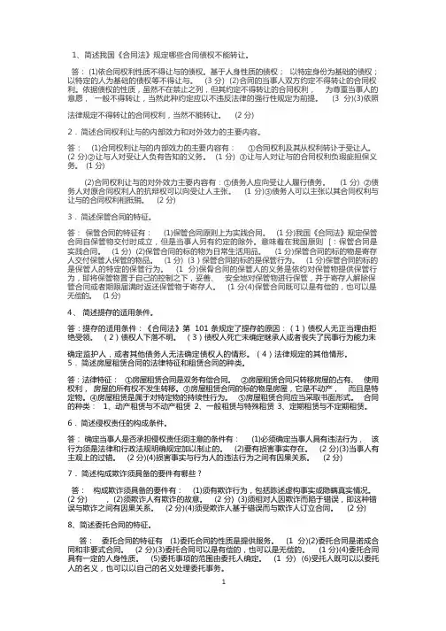
1、简述我国《合同法》规定哪些合同债权不能转让。
答: (1)依合同权利性质不得让与的债权。
基于人身性质的债权;以特定身份为基础的债权;以特定的人为基础的债权等不得让与。
(3 分) (2)合同的当事人双方约定不得转让的合同权利。
依据债权的性质,虽然不在禁止之列,但其约定不得转让的合同权利,为尊重当事人的意愿,一般不得转让,当然此种约定应以不违反法律的强行性规定为前提。
(3 分)(3)依照法律规定不得转让的合同权利,当然不能转让。
(2 分)2.简述合同权利让与的内部效力和对外效力的主要内容。
答: (1)合同权利让与的内部效力的主要内容有:①合同权利及其从权利转讣于受让人。
(2 分)②让与人对受让人负有告知的义务。
(1 分) ③让与人对让与的合同权利负瑕疵担保义务。
(1 分)(2)合同权利让与的对外效力主要内容有:①债务人应向受让人履行债务。
(1 分) ②债务人对原合同权利人的抗辩权可以向受让人主张。
(1 分)③债务人可以主张以其合同权利与让与的合同权利相抵销。
(2 分)3.简述保管合同的特征。
答:保管合同的特征有: (1)保管合同原则上为实践合同。
(1 分)我国《合同法》规定保管合同自保管物交付时成立,但是当事人另有约定的除外。
意味着在我国原则[:保管合同是实践合同。
(1 分) (2)保管合同的标的物为日常生活用品。
(1 分)保管合同的标的物是寄存人交付保管人保管的物品。
(1 分) (3)保管合同的标的是保管行为。
(1 分)保管合同的标的是保管人的特定的保管行为。
(1 分)保骨合同的保管人的义务是依约对保管物提供保管行为,即将保管物置于自己的控制之下,妥善、安全地对保管物进行保管,并于寄存人解除保管合同或者期限届满时返还保管物于寄存人。
(1 分(4)保管合同既可以是有偿的,也可以是无偿的。
(1 分)4 、简述提存的适用条件。
答:提存的适用条件:《合同法》第101 条规定了提存的原因:(1)债权人无正当理由拒绝受领。
简答题【学习资料,收藏必备】1、合同成立与生效的区别?答:区别:合同成立:主体+意思表示+标的合同生效:主体行为能力+意思表示真实+标的合法承诺虽生效,合同未成立(如;需要签订书面合同);合同虽成立,合同未生效。
合同成立是指合同订立过程的完成;合同生效是指成立的合同具有法律的约束力而产生效力。
2、诺诚合同与实践合同的区别?答:诺诚合同:双方意思表示一致,合同成立。
(如买卖租赁合同)实践合同:除意思表示真实外,当事人还需交付标的物合同才成立。
(如:民间借款合同)区别:诺诚合同交付标的物属于给付义务,违反该义务则属于违约责任;实践合同交付标的物属于先合同义务,违反该义务则构成缔约过失责任。
3、要约的撤销和撤回的区别?答:要约的撤回:要约人发出要约后,在要约到达受要约人之前(或者同时到达),宣告取消要约的意思表示。
要约的撤销:要约生效后受要约人承诺前,要约人将该要约取消,从而消灭要约效力的意思表示。
(要约不得撤销的情形:要约人承诺了期限或者其他形式明示要约不可撤销;受要约人有理由认为要约是不可撤销的,并已经履行了合同的准备工作。
)区别:要约撤回发生在要约生效之前,要约撤销发生在要约生效后,受要约人承诺之前。
4、合同漏洞填补规则?答:(1)当事人双方协商。
(2)协商不成,根据以往交易习惯或其他条款推出。
(3)按照合同法规定。
有名合同:根据合同法或其他法律关于该类合同的规定处理;无名合同:适用合同法总则。
5、合同保全和合同担保的区别?答:(1)合同的保全是债的对外效力的体现;合同担保没有超出合同对内效力的范畴。
(2)合同担保主要是因当事人的约定而产生的;合同保全则完全是由法律规定产生的。
(3)合同担保相对合同保全而言,对债权的保障作用更为重要因债权人不像担保权人那样能够实际掌握控制实现债权的财产,也不能对第三人享有优先受偿的权利。
(4)合同担保是债务人不履行债务,合同保全不一定以此为前提。
6、所有权保留的买卖合同的特征?答:(1)买受人在条件成就前,享有所有权的期待权。
《合同法》考点1.请你说说合同履行中情事变更原则的适用条件和效力。
P143(情势变更原则是指合同有效成立以后,若非因双方当事人的原因而构成合同基础的情势发生重大变更,致使继续履行合同必将导致显失公平,则当事人可以请求变更或解除合同。
)适用条件:①必须存在情势变更的客观事实。
②情势变更发生在合同成立生效以后,履行终止以前。
③情势变更的发生是双方当事人缔约时所不可预见的。
④情势变更的发生不可归责于双方当事人。
⑤因情势变更而使原合同的履行显失公平。
效力:①当事人可以要求变更合同,从而使原合同可以在公平的基础上得以继续履行。
②当事人可以请求解除合同,从而彻底消除显失公平的现象。
2.请你写出《合同法》第94条规定的内容。
有下列情形之一的,当事人可以解除合同:(一)因不可抗力致使不能实现合同目的的;(二)在履行期限届满之前,当事人一方明确表示或者以自己的行为表明不履行主要债务;(三)当事人一方延迟履行主要债务,经催告后在合理期限内仍未履行。
(四)当事人一方延迟履行债务或者有其他违约行为致使不能实现合同目的的。
(五)法律规定的其他情形。
3.简述我国合同法规定了哪几种缔约过失行为。
P108 42条①假借订立合同,恶意进行磋商。
②故意隐瞒与订立合同有关的重要事实或者提供虚假情况。
③泄露或不正当地使用商业秘密。
④其他违背诚实信用原则的行为。
4.按照我国合同法62条规定,合同中对标的物质量、履行地点约定不明确的应当如何处理。
①质量要求不明确的,按照国家标准、行业标准履行;没有国家标准、行业标准的,按照通常标准或者符合合同目的的特定标准履行。
②履行地点不明确,给付货币的,在接受货币一方所在地履行;交付不动产的,在不动产所在地履行;其他标的,在履行义务一方所在地履行。
5.试述代位权与撤销权的区别。
P153-161(归纳)①行使的对象不同:代位权针对的是债务人消极损害债权的行为,而撤销权针对的是债务人积极损害债权的行为。
②行使的要件不同:主观要求不同(代位权:怠于行使;撤销权:无偿不须恶意,有偿须为恶意);债权人的债权是否须到期不同(代位权须到期,撤销权不须到期)。
自考《合同法》简答题精选(与自考通、过关宝典同步)1、简述合同的概念和法律特征。
答:合同是平等主体的自然人、法人、其他组织之间设立、变更、终止民事权利义务关系的协议。
依法成立生效的合同具有如下法律特征:(1)合同是平等主体间所实施的民事法律行为。
(2)合同以发生一定民事法律后果为目的。
(3)合同是当事人的合意。
(4)合同对当事人具有拘束力。
2、简述合同附随义务的特点。
答:附随义务具有如下特点:(1)非自始确定,随债之关系的发展而形成。
(2)具有普遍性,并非专属某一类合同之义务。
(3)一方的附随义务与对方的附随义务,以及一方的附随义务与对方的主给付义务不构成对价关系,因而不履行附随义务不适用双务合同履行之抗辩。
(4)附随义务因不能事后履行而不能独立诉请履行。
3、简述利他合同的效力。
答:利他合同,又称“为第三人合同”、“向第三人为给付的合同”,是指以第三人直接受领合同当事人之一的给付为内容的合同。
利他合同具有以下效力:(1)受约人有义务按合同约定向受益人为给付。
(2)受益人享有对受约人的给付受领权和给付请求权。
(3)约定人负有不得变更、撤销所设定之权利的义务。
4、简述法律将合同行为作为规范对象的目的。
答:(1)为了充分尊重行为人的意志,体现私法自治。
(2)为了平衡当事人利益、维护公共秩序和善良风俗。
(3)为了维护交易安全,鼓励交易,助长流通。
5、简述合同自由原则的内容。
答:合同自由的内容主要包括以下方面:(1)缔约与否自由。
(2)选择对象自由。
(3)选择缔约方式自由。
(4)决定合同内容自由。
(5)确定违约责任自由。
(6)确定争议解决方式自由。
6、简述合同成立的条件。
答:合同的一般成立条件包括以下3项:(1)存在双方或多方合同当事人(2)各方当事人必须向他方作出能使合同成立的意思表示。
(3)数方当事人协商一致形成合意。
合同成立的特殊条件主要是指,实践性合同的成立除具备合同一般成立条件外还应实施实物的交付行为,该实物的交付行为是实践性合同成立的特殊条件。
《合同法》简答题、问答题合同法简答题
《合同法》简答题、问答题第一章合同的概述第一节合同的概念与特征 1、合同的概念与特征。
答:概念:合同是指民事主体设立、变更、消灭民事权利义务关系的协议。
特征:合同是一种双方或多方当事人的民事法律行为,而不是单方民事法律行为;合同的当事人是民事主体,彼此法律地位平等,其包括自然人、法人和其他组织;订立合同的目的是设立、变更、消灭特定民事法律关系;合同是缔约人经过协商后形成一致意见的民事法律行为;合同生效后在当事人之间设定特定民事法律关系,或者变更特定民事法律关系,或者消灭特定民事法律关系。
二、民事合同与行政合同的区别。
答:其一,民事合同以设立、变更、消灭民事权利义务为内容,行政合同的内容则不然。
其二,民事合同的当事人为民事主体,民事主体法律地位平等;行政合同当事人中的一方必须是行政主体,尽管行政主体也表现为行政机关法人,但是该机关法人不是以民事主体的身份出现在行政合同关系中,行政合同当事人的法律地位不平等。
三、合同的特征。
答:一是合同是平等主体间所实施的民事法律行为;
二是合同以发生一定民事后果为目的;
三是合同是当事人间的合意;四是合同对当事人具有拘束力。
第二节合同法律关系一、合同关系的主体。
答:概念:又称合同关系,是依法成立生效合同所产生的法律后果。
二、合同权利的概念和。
合同法的试题及答案一、单项选择题(每题2分,共10分)1. 合同法调整的法律关系是()。
A. 行政法律关系B. 民事法律关系C. 刑事法律关系D. 经济法律关系答案:B2. 下列哪项不是合同法规定的合同无效的情形?()A. 合同当事人恶意串通,损害国家利益B. 合同当事人以合法形式掩盖非法目的C. 合同当事人意思表示真实D. 合同当事人违反法律、行政法规的强制性规定答案:C3. 合同订立过程中,当事人一方发出的要约可以()。
A. 随时撤销B. 随时撤回C. 仅在对方未承诺前撤销D. 仅在对方未承诺前撤回答案:D4. 合同履行中,债务人提前履行债务的,债权人()。
A. 可以拒绝接受B. 应当接受C. 必须接受D. 有权要求债务人继续履行答案:A5. 合同解除后,尚未履行的债务()。
A. 继续履行B. 终止履行C. 继续履行,但可以要求赔偿D. 终止履行,但可以要求赔偿答案:B二、多项选择题(每题3分,共15分)1. 根据合同法,下列哪些情形下合同可以解除?()A. 合同目的无法实现B. 合同当事人一方违约C. 合同当事人协商一致D. 合同当事人一方丧失履行能力答案:A、B、C2. 合同法规定的合同无效的情形包括()。
A. 合同当事人恶意串通,损害国家利益B. 合同当事人以合法形式掩盖非法目的C. 合同当事人意思表示真实D. 合同当事人违反法律、行政法规的强制性规定答案:A、B、D3. 合同订立过程中,下列哪些行为属于要约?()A. 向对方发出的希望订立合同的意思表示B. 向对方发出的希望订立合同的意向C. 向对方发出的希望订立合同的承诺D. 向对方发出的希望订立合同的邀请答案:A、D4. 合同履行中,债务人可以采取以下哪些措施?()A. 按照约定履行债务B. 提前履行债务C. 部分履行债务D. 拒绝履行债务答案:A、B、C5. 合同解除后,下列哪些行为是正确的?()A. 尚未履行的债务终止履行B. 已经履行的债务可以要求恢复原状C. 已经履行的债务可以要求继续履行D. 可以要求对方承担违约责任答案:A、B、D三、简答题(每题5分,共10分)1. 请简述合同法中规定的合同解除的条件。
有关合同法知识的简答题篇一:合同法知识考题合同法知识考题一、填空题(每空2分,共计30分)1.当事人意思表示一致是通过和的方式达成的。
2.合同除及时清结者外,合同应当为书面形式。
3. 主体指在合同中享有权利、承担义务的人。
4. 平等主体指法律地位平等的合同当事人。
5. 民事合同指确立、变更、终止民事权利义务关系的合同。
6. 质量要求不明确的,按照国家质量标准履行,没有国家质量标准的,按照约定的标准履行。
7、隐蔽工程在隐蔽以前,承包人应当通知发包人检查。
发包人没有及时检查的,承包人可以顺延工程日期,并要求赔偿停工、窝工等损失。
8、因承包人的原因致使建设工程在合理使用期限内造成人身和财产损害的,承包人应当承担损害赔偿责任。
二、名词解释(每题7.5分,共15分)1、要约答题要点:是希望和他人订立合同的意思表示,该意思表示应当符合下列规定:(一)内容具体确定;(二)表明经受要约人承诺,要约人即受该意思表示约束。
2.、法人答题要点:指具有民事权利能力和民事行为能力,依法独立享有民事权利和承担民事义务的组织。
是由法律创设的合同主体,是与自然人相对应的概念。
三、简答题(每题5分,共20分)1、简述无效合同的原因无效合同的原因有:(1)一方以欺诈、胁迫的手段订立合同,损害国家利益。
(2)恶意串通,损害国家、集体或者第三人利益的合同。
(3)以合法形式掩盖非法目的。
(4)损害社会公共利益。
(5)违反法律、行政法规的强制性规定。
2. 要约的构成要件答题要点:1、要约的内容应当具体确定;2、要约必须具有缔约的意图;3、要约必须有特定的当事人作出;4、要约必须向受要约人发出;3. 合同一般包括哪些条款答题要点:1、当事人的名称或者姓名和住所;2、标的;3、数量;4、质量;5、价款或者报酬;6、履行期限、地点和方式;7、违约责任;8、解决争议的方法。
4、建筑施工合同包括哪些内容答题要点:施工合同的内容包括工程范围、建设工期、中间交工工程的开工和竣工时间、工程质量、工程造价、技术资料交付时间、材料和设备供应责任、拨款和结算、竣工验收、质量保修范围和质量保证期、双方相互协作等条款。
1、试述合同的法律特征:(1)合同是双方或多方的民事行为。
民事法律行为,根据其意思表示的多寡可以分为:单方行为、双方行为及多方行为。
所谓单方行为,指仅由一个意思表示所构成的民事法律行为。
所谓双方行为,指由二个方向相反的意思表示所构成的民事法律行为。
所谓多方行为,指由二个以上方向一致的意思表示所构成的民事法律行为,或称共同行为。
合同是基于双方或多方的意思表示而成立的,双方间成立的合同为双方行为,即双方合同,多方间成立的合同为多方行为,即多方合同。
(2)合同是意思表示一致的民事行为。
民事法律行为以意思表示为要素,合同是双方或多方的民事法律行为,意味着合同是在双方或多方都有意思表示,而且各方意思表示一致的条件下成立。
合同是两个以上的意思表示一致的协议,或者说,合同是当事人协商一致的产物。
真实的意思产生于当事人的自由和自愿,因此当事人必须在平等自愿的基础上进行协商,才能使其意思表达成一致,如果不存在平等自愿,也就没有真正的一致。
因而因欺诈、协迫、乘人之危、重大误解、显失公平等意思表示不真实而成立的合同,在法律上都属于无效或可撤销的合同。
(3)合同以设立、变更或终止,民事权利义务关系为内容。
合同以产生、变更、终止民事权利义务关系为目的。
当事人订立合同都有一定的目的,即产生、变更或者终止一定民事权利义务关系。
所谓产生民事权利义务关系,指当事人订立合同以形成某种法律关系,设定某种民事权利和民事义务。
所谓变更民事权利义务关系,是指当事人通过订立合同使用原有的合同关系在内容、当事人上发生变化。
所谓终止民事权利义务关系,是指当事人通过订立合同消灭原法律关系。
合同法上的合同所涉及的权利、义务都是民事性质的,非民事性质的行政关系中的权利、义务不属民事合同的内容。
同时,有关身份关系的协议,如婚姻、收养、监护等,也不由合同法调整,民事合同的内容实际就是民事财产关系中的债权债务关系。
2、如何理解合同法的本质和地位?合同法本质上是财产流转关系的法律规范。
合同法简答题1. 合同的定义和要素合同是指一方向他方提出要约,经他方接受,双方共同表达的一致意思,依法产生民事权利和义务关系的协议。
合同的要素包括以下几个方面:•合同当事人:合同需要有至少两个具备法律行为能力的主体。
一方是提出要约的一方,也称为出卖人、出租人、服务提供方等;另一方则是接受要约的一方,也称为买受人、承租人、服务接受方等。
•合同目的和内容:合同必须有明确的目的和内容,即合同的约定应当是可以实现的,并且合法、合理。
•合同形式:合同可以采用口头形式或书面形式。
其中,书面形式包括纸质合同、电子合同等。
某些特定合同需要符合特定的形式要求,如房屋买卖合同需要公证等。
•合同订立的合法性:合同订立的行为必须符合法律的规定,不能违反法律禁止性规定或公序良俗。
2. 合同成立和效力合同成立的要件是要约和接受。
当一方作出要约,另一方明确表示接受该要约时,合同即成立。
合同成立后,各方必须履行其在合同中约定的权利和义务。
合同的效力是指合同具有法律约束力和强制执行力。
合同的效力可以体现在以下几个方面:•合同约束力:合同对合同当事人具有约束力,各方必须按照合同的约定履行权利和承担义务。
一方违反合同约定的,对方有权要求其履行或承担相应的违约责任。
•合同的相对性:合同产生的权利和义务只对合同当事人具有约束力,不对第三人产生效力。
除非法律另有规定或双方约定,第三人无权主张合同中的权利和义务。
•合同的效力时间:合同的效力通常从合同成立时开始,持续到合同履行完毕或终止。
合同中可以约定特定条件下的效力时间。
•合同的强制执行力:当合同一方未履行合同义务或履行不完全时,对方可以申请法院强制执行合同的约定,以实现合同目的。
3. 合同的解除和变更合同的解除和变更是合同法中的重要内容,合同双方在特定情况下可以协商解除合同或变更合同的约定。
•合同解除:合同解除是指当合同当事人协商一致或根据法律规定,解除原有合同关系的行为。
合同解除可以是双方自愿协商解除,也可以是一方依法解除并赔偿损失。
最新合同法简答题1. 简述合同的特征?合同是指平等主体之间设立、变更、终止民事权利义务关系的协议。
合同具有以下特征:1)合同是双方或多方当事人之间的协议,要求有两个以上的当事人。
2)合同以意思表示为要素,各方当事人必须互相作出意思表示。
3)合同的目的是设立、变更或终止民事权利义务关系。
4)合同具有法律约束力,各方当事人必须履行合同约定的义务。
2. 简述合同的分类?合同可以根据不同的标准进行分类,常见的分类方式有:1)有名合同与无名合同:以合同的名称是否在法律上明确规定为标准。
2)双务合同与单务合同:以合同当事人是否互负义务为标准。
3)有偿合同与无偿合同:以合同当事人是否支付对价为标准。
4)诺成合同与实践合同:以合同的成立是否需要交付标的物为标准。
5)要式合同与不要式合同:以合同是否需要具备一定的形式为标准。
6)主合同与从合同:以合同之间的关系为标准。
7)本约(本合同)与预约(预备合同):以合同的目的和内容为标准。
8)为自己订立的合同与为第三人利益订立的合同:以合同当事人的利益为标准。
3. 简述双务合同与单务合同的区别?双务合同与单务合同的主要区别在于:1)在是否适用同时履行抗辩权方面不同,单务合同不适用同时履行抗辩权规则。
2)在风险的负担上是不同的,单务合同一方因不可抗力不履行义务不发生风险负担问题。
3)因一方的过错所致合同不履行的后果不同,双务合同中一方不履行义务时,另一方有权请求违约方承担违约责任;而单务合同中,只有合同当事人有权请求履行,不能请求违约责任。
4. 简述利他合同的效力?利他合同,又称为第三人合同、向第三人为给付的合同,是指以第三人直接受领合同当事人之一的给付内容为合同。
利他合同具有以下效力:1)受约人有义务按合同约定向受益人为给付。
2)受益人享有对受约人的给付受领权和给付请求权。
3)约定人负有不得变更、撤销所设定之权利的义务。
5. 简述要约的成立要件?要约是一方希望和他方订立合同的意思表示。
有关合同法知识的简答题篇一:合同法知识考题合同法知识考题一、填空题(每空2分,共计30分)1.当事人意思表示一致是通过和的方式达成的。
2.合同除及时清结者外,合同应当为书面形式。
3.主体指在合同中享有权利、承担义务的人。
4.平等主体指法律地位平等的合同当事人。
5.民事合同指确立、变更、终止民事权利义务关系的合同。
6.质量要求不明确的,按照国家质量标准履行,没有国家质量标准的,按照约定的标准履行。
7、隐蔽工程在隐蔽以前,承包人应当通知发包人检查。
发包人没有及时检查的,承包人可以顺延工程日期,并要求赔偿停工、窝工等损失。
8、因承包人的原因致使建设工程在合理使用期限内造成人身和财产损害的,承包人应当承担损害赔偿责任。
二、名词解释(每题7.5分,共15分)1、要约答题要点:是希望和他人订立合同的意思表示,该意思表示应当符合下列规定:(一)内容具体确定;(二)表明经受要约人承诺,要约人即受该意思表示约束。
2.、法人答题要点:指具有民事权利能力和民事行为能力,依法独立享有民事权利和承担民事义务的组织。
是由法律创设的合同主体,是与自然人相对应的概念。
三、简答题(每题5分,共20分)1、简述无效合同的原因答题要点:无效合同的原因有:(1)一方以欺诈、胁迫的手段订立合同,损害国家利益。
(2)恶意串通,损害国家、集体或者第三人利益的合同。
(3)以合法形式掩盖非法目的。
(4)损害社会公共利益。
(5)违反法律、行政法规的强制性规定。
2.要约的构成要件答题要点:1、要约的内容应当具体确定;2、要约必须具有缔约的意图;3、要约必须有特定的当事人作出;4、要约必须向受要约人发出;3.合同一般包括哪些条款答题要点:1、当事人的名称或者姓名和住所;2、标的;3、数量;4、质量;5、价款或者报酬;6、履行期限、地点和方式;7、违约责任;8、解决争议的方法。
4、建筑施工合同包括哪些内容答题要点:施工合同的内容包括工程范围、建设工期、中间交工工程的开工和竣工时间、工程质量、工程造价、技术资料交付时间、材料和设备供应责任、拨款和结算、竣工验收、质量保修范围和质量保证期、双方相互协作等条款。
简答题1、我国合同法的特点:(1)从实际出发,总结与借鉴吸收相结合的原则清晰突出。
(2)鼓励交易与意思自治的理念明确充分.(3)法制定和实施的时代特别显著、集中。
(4)经济效率与社会公正、交易便捷与交易安全的价值取向相互兼顾.(5)普遍化的合同制度与类型得到了全面规制。
(6)新的法律框架科学严谨,各种新制度构筑完备.(7)立法技术不断提高,立法语言日超规范。
2、我国合同法基本原则的法律意义:合同法的基本原则,是贯穿于合同法规范的指导思想和根本准则.合同法基本原则具有以下主要意义:(1)凝固和体现了立法的根本精神。
(2)是具体规范的总的指导思想。
(3)供了最高的行为准则,确立了一般性的行为模式。
(4)是实施法律的根本依据。
3、合同法基本原则的特征:合同法基本原则具有一般规范性和不确定性.首先,合同法基本原则具有一般规范性.一般规范性是相对于民法的具体规范而言的,是指其确立一般的行为模式,并由合同法规定的一般的责任作为保障。
合同法基本原则的存在价值不仅在于通过其能够准确地理解和适用合同法,而且在合同法没有具体规定时还可以直接作为判案的依据,具有在个案中可资援引的规范意义。
换言之,合同法基本原则主要是与具体的合同法规范结合起来发挥法律调整作用,主要具有补充性质,但在特殊情况下可以作为独立的法律依据.其次,合同法基本原则具有不确定性,不确定性是指基本原则是由模糊概念构成的,其理解和适用具有较大的自由裁量余地。
4、区分有偿合同与无偿合同的意义:(1)义务内容不同。
在无偿合同中,利益的出让人原则上只需承担较低的注意义务;而在有偿合同,当事人所承担的注意义务显然大于无偿合同。
(2)主体要求不同。
在有偿合同,当事人双方均必须是安全行为能力人;而在无偿合同,无行为能力人和限制行为能力人可以成为纯受利益的一方当事人。
(3)对债权人行使撤销权来讲,如果债务人将其财产无偿转让给第三人,严重减少债务人的财产,有害于债权人的债权,债权人可以请求撤销该转让行为。
《合同法》简答题1、国家对已成立的合同的不同态度,可将合同的效力分为哪几类?国家对已成立的合同的不同态度,可将合同的效力(广义)分为以下几种类型:(1)合同生效。
如果法律未对生效要件有特别要求,当事人也无特别约定,并且合同符合民事法律行为生效的一般要件,则合同自成立时生效。
(2)合同无效。
如果已成立的合同欠缺根本性生效要件,则合同自始、确定、永远不能发生效力。
(3)合同效力待定。
合同效力待定是指已经成立的合同能否生效尚不确定,需取决于有关当事人的态度,如法定代理人、本人、权利人的追认或撤销。
(4)合同可撤销。
合同效力的可撤销是指合同已经生效,但效力存在瑕疵,如果撤销权人行使撤销权,则合同自始不发生效力。
(5)合同未生效。
已经成立的合同尚未满足约定或者法定生效要件而需要等待相应生效要件满足与否才能确定其生效与否。
2、合同生效的一般要件合同的一般生效要件如下:1)当事人具有相应的民事行为能力2)意思表示真实意思表示真实是合同有效的重要条件。
所谓意思表示真实,是指行为人的表示行为应当真实地反映其内心的效果意思,且其内心的效果意思形成是行为人自己的真实意愿。
.不违反法律和社会公共利益3)该要件又叫合同有效的合法性要件,这是合同生效要件中最为重要的一个。
我国《合同法》第7条规定:“当事人订立、履行合同,应当遵守法律、行政法规,尊重社会公德,不得扰乱社会经济秩序,损害社会公共利益。
”3、效力待定合同的类型(一)限制民事行为能力人依法不能独立订立的合同(二)无权代理人订立的合同(三)无权处分人订立的合同(四)关于《合同法》第50条的规定《合同法》第50条规定:“法人或者其他组织的法定代表人、负责人超越权限订立的合同,除相对人知道或者应当知道其超越权限的外,该代表行为有效。
”据此可知,果合同的相对人知道或者应当知道法定代理人或者其他组织的行为超越了权限,而仍与之订立合同,则该合同对法人或其他组织就不具法律约束力。
要约的构成要件:1、要约必须是特定人所为的意思表示2、要约必须是向相对人发出的3、要约必须具有缔结合同的目的4、要约的内容必须具体确定要约和要约邀请的区别:1、目的不同。
要约以缔结合同为目的,要约邀请以邀请相对人对其为要约为目的2、内容不同。
内容清楚、确定,足以使相对人明白其对待义务的为要约。
3、法律有明文规定(何为要约邀请和要约)要约消灭(失效)的原因(情形):1、拒绝要约的通知到达要约人2、要约人依法撤销要约3、承诺期限届满,受要约人未做出承诺4、受要约人对要约的内容作出实质性变更5、要约人或受要约人死亡6、要约人或受要约人丧失行为能力要约不可撤销的情形:1、要约人确定了承诺期限或以其他形式明示要约不可撤销:(1、这是一个确定的要约;2、要约人明确表示不撤销要约;3、要约人坚持受要约人予以答复;4、从行为中推定出要约系不可撤销)2、受要约人有理由认为要约是不可撤销的,并已经为履行合同做了准备工作承诺的构成要件:1、必须由受要约人作出2、必须向要约人作出3、承诺的内容应当与要约的内容一致4、承诺必须在要约的存续期间内作出合同的有效要件:1、行为人具有相应的行为能力2、意思表示真实3、不违反法律或社会公共利益4、标的、形式与有效要件合同无效的原因:1、一方以欺诈、胁迫的手段订立合同,损害国家利益2、恶意串通,损害国家、集体或第三人利益3、以合法形式掩盖非法目的4、损害社会公共利益5、违反法律、行政法规的强制性规定6、背离法律制度的根本目的7、格式条款及免责条款无效8、其他法律规定的无效原因合同撤销的特征:1、撤销的对象是意思表示不真实的合同2、合同的撤销要由撤销权人行使撤销来实现3、撤销权不行使,合同继续有效;撤销权行使,合同自始归于无效合同可撤销的原因:1、欺诈2、胁迫3、乘人之危4、重大误解5、显失公平6、未履行提示和说明义务的格式条款7、根本不存在标的物缔约过失责任的成立条件:1、缔约人一方违反先合同义务2、相对人受有损失,仅为财产损失不包括精神损害3、违反先合同义务与该损失之间有因果联系4、违反先合同义务者有过错,对造成合同无效、被撤销、不被追认、不成立的原因有过错情事变更原则的适用条件:1、须有情事变更的事实2、情事变更须发生在合同成立以后,履行完毕之前3、须情事变更的发生不可归责于当事人,即由不可抗力及其他意外事故引起4、须情事变更须是当事人所不可预见的5、须情事变更使履行原合同显失公平同时履行抗辩权的构成要件:1、须当事人双方互负债务2、须双方互负的债务均已届履行期3、须他方不履行债务或未提出履行债务不安抗辩权的构成要件1、双方当事人互负债务2、后履行义务人有丧失债务履行能力的极大可能先履行抗辩权的构成要件:1、须双方当事人互负债务2、互负的债务须有先后履行顺序3、先履行的一方未履行或其履行不符合债的本旨债权人代位权的成立要件:1、债务人享有对于第三人的权利2、债务人怠于行使其权利3、债务人已陷于迟延4、对债权人造成损害债权人撤销权的成立要件:(无偿行为)1、须为行为前成立的债权2、行为前成立的债权须为金钱债权或可转换为金钱债权的债权3、债务人所为的行为系无偿行为4、须债务人的行为有害于债权人的债权5、债务人的行为必须以财产为标的6、主观要件(有偿行为中的):债务人的恶意;受益人的恶意;转得人的恶意;举证恶意及推定合同变更的条件:(略)1、原已存在着合同关系2、合同的内容发生变化3、当事人就合同的变更已经协商一致4、须遵守法律要求的方式债权让与合同的条件:1、须存在有效的债权2、被让与的债权须具有可让与性3、让与人和受让人须就债权的转让意思表示一致债务承担合同签订的条件:.1、须存在有效的债务2、被转移的债务应具有可转移性3、须承担人和债务人协商一致4、须经债权人同意5、债务承担合同的形式为不要式合同,但意思表示须明示合同解除的性质:1、大多以有效成立的合同为标的2、合同解除必须具备解除的条件3、原则上必须有解除行为4、解除的效果是使合同关系消灭合同解除的条件:1、协议解除的条件2、不可抗力致使不能实现合同目的3、迟延履行4、拒绝履行5、不完全履行6、债务人的过错造成不能实现合同目的7、法律规定的其他情形清偿抵充的要件:1、必须是债务人对同一债权人负担数宗债务2、数宗债务的种类相同3、必须发生在债务人的给付不足以清偿全部债务,但至少是足以清偿一宗债务时抵消的要件:1、双方当事人互负债务、互享债权2、双方互负债务,必须标的物的种类、品质相同3、自动债权已届清偿期4、非不得抵消的债务(即法律允许抵消的)提存的条件(原因):1、债权人无正当理由未按清偿期受领或拒绝受领2、债权人下落不明3、债权人死亡或丧失劳动能力,又未确定继承人或监护人4、法律规定的其他情形违约责任的构成要件:1、违约行为:不能履行;迟延履行;不完全履行;拒绝履行;受领迟延违约责任与物的瑕疵担保责任比较:1、是否履行通知义务的不同。
简答题1、我国合同法的特点:(1)从实际出发,总结与借鉴吸收相结合的原则清晰突出。
(2)鼓励交易与意思自治的理念明确充分。
(3)法制定和实施的时代特别显著、集中。
(4)经济效率与社会公正、交易便捷与交易安全的价值取向相互兼顾。
(5)普遍化的合同制度与类型得到了全面规制。
(6)新的法律框架科学严谨,各种新制度构筑完备。
(7)立法技术不断提高,立法语言日超规范。
2、我国合同法基本原则的法律意义:合同法的基本原则,是贯穿于合同法规范的指导思想和根本准则。
合同法基本原则具有以下主要意义:(1)凝固和体现了立法的根本精神。
(2)是具体规范的总的指导思想。
(3)供了最高的行为准则,确立了一般性的行为模式。
(4)是实施法律的根本依据。
3、合同法基本原则的特征:合同法基本原则具有一般规范性和不确定性。
首先,合同法基本原则具有一般规范性。
一般规范性是相对于民法的具体规范而言的,是指其确立一般的行为模式,并由合同法规定的一般的责任作为保障。
合同法基本原则的存在价值不仅在于通过其能够准确地理解和适用合同法,而且在合同法没有具体规定时还可以直接作为判案的依据,具有在个案中可资援引的规范意义。
换言之,合同法基本原则主要是与具体的合同法规范结合起来发挥法律调整作用,主要具有补充性质,但在特殊情况下可以作为独立的法律依据。
其次,合同法基本原则具有不确定性,不确定性是指基本原则是由模糊概念构成的,其理解和适用具有较大的自由裁量余地。
4、区分有偿合同与无偿合同的意义:(1)义务内容不同。
在无偿合同中,利益的出让人原则上只需承担较低的注意义务;而在有偿合同,当事人所承担的注意义务显然大于无偿合同。
(2)主体要求不同。
在有偿合同,当事人双方均必须是安全行为能力人;而在无偿合同,无行为能力人和限制行为能力人可以成为纯受利益的一方当事人。
(3)对债权人行使撤销权来讲,如果债务人将其财产无偿转让给第三人,严重减少债务人的财产,有害于债权人的债权,债权人可以请求撤销该转让行为。
但对于有偿合同而且不是明显的低价处分合同,债权人的撤销权只有在第三人有恶意时方能行使。
在善意取得制度中,往往也要求善意第三人系通过有偿合同取得该动产,否则不能成立善意取得。
5、区分格式合同与非格式合同的法律意义:区分这两类合同的法律意义在于明了格式合同须严格遵守法律的强行性规定,否则导致无效。
而非格式合同的内容则完全由当事人双方协商确定,并可根据情况约定变更。
正因为如此,法律通常要对格式合同的权利义务作出规定,目的在于尽可能在公平的前提下,保证处在弱势的相对人利益受到切实保障,我国新颁布的合同法在"合同的订立"一章中就有关于格式合同的专门规定。
而非格式合同已充分考虑并给了当事人双方合意自治权,无需再予特殊的法律救济。
6、格式合同的法律特征:(1)格式合同的要约具有广泛性、持久性和细节性。
(2)格式合同的条款具有一方事先决定性。
(3)合同条款的非协商性。
(4)合同当事人法律地位的不平等性。
(5)合同签订的快捷性与经济性。
7、合同成立的要件:(1)要有合同的当事人。
合同必须具有两个或两个以上的当事人,因为,合同的订立是双方或多方法律行为,只有一方当事人就谈不上合意问题,因而也就根本不能成立合同。
不过,参加订约当事人并不局限于自然人,其也可以是法人或者其他民事主体。
(2)合同的订立须经过要约和承诺两个阶段。
合同法第13条规定:"当事人订立合同,采取要约、承诺方式。
"要约和承诺作为合同订立必须经过的两个阶段,是合同订立的一般程序,也是合同成立必须具备的基本规则。
(3)合同当事人须对合同的主要条款达成合意。
合同成立的根本标志即在于当事人的意思表示一致,即所谓合同当事人达成了合意。
这是合同成立的基本构成要素,它是指合同的当事人必须就合同的主要条款业已作出了一致的意思表示。
8、合同成立与合同生效的区别:(1)两者的法律后果不同。
合同生效以后,合同就得到了国家的确认和保护,故违反合同即须承担违约责任;而如果合同仅仅是成立,并未生效,那就只存在缔约责任问题。
(2)国家主动干预的程度不同。
对违反合同的生效要件、内容违法的合同而言,即使当事人不主张合同无效,国家亦应主动干预;而对已成立的合同,即使其内容不完全,条款有疏漏,只要当事人自愿,也应当认为该合同业已成立,国家无须主动干涉,完全可以让享有撤消权的人自己去处理。
(3)对能否适用合同解释的方法态度不同。
合同的成立主要体现了当事人的意志,因此在合同规定有疏漏或不明确,而且当事人不否认其存在合同关系的时候,应当允许法院依据尊重当事人意愿和鼓励交易的原则,通过合同解释的方法,探求当事人的真实意思,以确定合同的内容。
所以可以说,合同解释制度主要就是为了弥补合同成立中的缺陷而设立的一种制度,而法院绝不可能通过解释,将违法的合同变成为合法的合同。
9、要约的构成要件:(1)要约是由特定人的人所作出的意思表示。
(2)要约必须反映其订立合同的基本意图。
(3)要约须是要约人向其希望与之缔结合同的受要约人发出的。
10、要约的撤销与撤回的区别:要约的撤销与撤回的目的都是为了使要约失去法律上的效力,虽然二者都是只能在承诺作出之前来进行,但它们却又存在着区别:(1)撤回发生在要约生效之前。
而撤销则发生在要约已经到达受要约人并且生效以后,但受要约人尚未作出承诺的期限内。
(2)由于要约的撤销发生在要约已经生效之后,因此对要约的撤销有着严格的限定。
11、承诺的构成要件:(1)承诺必须是由受要约人作出的。
(2)承诺必须向要约人作出。
(3)承诺必须在要约的有效期限内到达要约人。
(4)承诺的内容必须与要约的内容相一致。
(5)承诺的方式不能违背要约的要求。
12、强制缔约的特点:(1)强制缔约依然要采取要约和承诺的程序来进行,只是一方当事人负有必须承诺的法定义务。
(2)在强制缔约中,合同的内容,有国家或行业标准的即依该标准来确定。
没有国家或行业标准的,按合理的标准确定。
(3)在强制缔约时,负有强制缔约义务的人对要约的沉默,通常即理解为默示承诺。
13、合同条款的种类:(1)提示性的合同条款。
指为了给当事人起示范作用,从而使合同尽可能完备的,如我国合同法在第12条明文规定的那些条款。
主要有:①当事人的名称或者姓名和住所;②标的;③质量和数量;④价款或酬金;⑤履行期限、地点和方式;⑥违约责任;⑦解决争议的方法。
(2)合同的主要条款。
合同的主要条款,是指合同成立所必须具备的条款。
如果欠缺了合同的主要条款,合同就难以成立。
故也将其称之为合同的必备条款或者成立条款。
(3)合同的普通条款。
合同的普通条款,是指合同的主要条款以外的其他条款。
故其又被称为合同的一般条款。
普通条款包括:①偶尔条款;②通常条款;③特意待定条款。
14、缔约过失责任的类型:(1)假借订立合同,恶意进行磋商;(2)故意隐瞒与订立合同有关的重要事实或者提供虚假情况;(3)泄露或不正当地使用商业秘密;(4)其他违背诚实信用原则的行为。
15、缔约过失的法律特征:(1)缔约过失责任发生在合同缔结的过程中;(2)一方当事人违反了以诚实信用为基础的先契约义务;(3)违反先契约义务的行为造成了对方的损失;(4)违反先契约义务的一方当事人具有过失。
16、合同的一般法律约束力的主要表现:①当事人不得擅自变更或者解除合同;②当事人应按合同约定履行其合同义务;③当事人应按诚实信用原则履行一定的合同外义务,如完成合同的报批、登记手续以使合同生效、不得恶意影响附条件法律行为的条件成就或不成就,不得损害附期限法律行为的期限利益等。
17、附条件和附期限合同中条件和期限的要件:附条件的合同中的"条件",是指合同当事人所约定的、未来有可能发生的、用来限定合同效力的某种合法事实,这种条件既可以是事件,又可以是行为。
根据某一事实的发生对合同效力影响的不同,可以将附条件的合同分为附生效条件的合同和附解除条件的合同。
附期限合同中的期限,必须具备以下要件:(1)期限是当事人约定的而不是由法律直接规定的;(2)期限是将来确定要到来的事实,其到来在时间上是明确可知的,这也是期限区别与条件的主要特点;(3)作为期限的将来发生的事实必须是合法的。
18、附条件合同中作为条件的事实应具备的条件:(1)必须是将来的事实。
条件必须是合同成立时尚未发生的事实,过去的、现存的事实不能作为合同的条件。
(2)必须是不确定的事实。
条件必须是不确定的,将来必然发生的事实不能作为条件。
(3)必须是当事人约定的事实。
(4)必须是合法的事实。
违法的事实不能作为条件。
19、合同无效的情况:(1)一方以欺诈,胁迫的手段订立合同,损害国家利益。
(2)恶意串通,损害国家、集体或者第三人利益。
(3)以合法形式掩盖非法目的。
(4)损害社会公共利益。
(5)违反法律、行政法规的强制性规定。
20、构成欺诈和胁迫的要件:欺诈应当符合以下四个构成要件:①须有欺诈行为,包括陈述虚构事实或隐瞒真实情况,一般情况下,欺诈都表现为积极的作为,但依照法律或交易习惯负有告知义务时,沉默也可构成欺诈。
②须欺诈人有欺诈的故意,这种故意是指虚构事实的故意和隐瞒事实的故意。
③须相对人因欺诈而陷于错误,而这种错误与欺诈行为之间具有因果联系。
④须受欺诈人基于错误而与欺诈人订立合同。
所谓胁迫是指一方当事人以将来要发生的损害或者以直接施加损害相威胁,而使对方当事人产生恐惧并与之订立合同的行为。
21、构成恶意串通的合同须具备以下成立要件:①须订立损害国家,集体或者第三人利益的合同。
②须合同当事人为恶意,恶意是指当事人明知或者应当知道其所订立的合同会损害国家集体或者第三人利益。
③须当事人之间有通谋。
22、合同可以被撤销的原因:(1)一方以欺诈,胁迫的手段订立合同。
(2)乘人之危订立合同。
构成乘人之危的合同应当具备以下几个构成要件:①须合同相对人处于危难境地。
②须乘危之人有乘人之危的行为。
③须乘危之人有乘危的故意。
④须合同内容对相对人严重不利。
(3)因重大误解而订立合同。
构成重大误解的要件有:①合同的一方当事人对于合同的重要事项发生了认识上的错误。
其中主要包括对合同性质、合同当事人、合同标的的误解。
②该当事人基于误解而与对方当事人订立了合同。
③误解是由于误解一方当事人的过失所造成的,而不是因为对方的欺骗或者不正当影响造成的。
(4)因显失公平而订立合同。
显失公平的合同的构成要件包括:①该合同必须是有偿合同,无偿合同一般不发生显失公平的问题。
②合同内容须明显违反公平原则,双方当事人的权利与义务明显不对等,使一方遭受重大不利。
③这种显失公平的结果是由于一方当事人没有经验或者在交易中处于劣势所致。
23、表见代理的特征:(1)无权代理人并没有获得被代理人的明确授权,表见代理属于广义上的无权代理。