实验用打点计时器测速度练习题及答案
- 格式:docx
- 大小:31.63 KB
- 文档页数:4
人教版物理必修1第一章:实验用打点计时器测速度一、多选题。
1. 对电磁打点计时器和电火花计时器的有关说法中,正确的是()A.电磁打点计时器和电火花计时器都使用交流电B.两种打点计时器的打点频率与交流电源的频率一样C.电火花计时器在纸带上打点是靠振针和复写纸D.电磁打点计时器在纸带上打点是靠放电针和墨粉纸盘2. 打点计时器是记录做直线运动的物体位置和时间的仪器,当纸带与运动物体连接时,打点计时器在纸带上打出点迹,这些点迹()A.记录了物体运动的时间B.记录了物体在不同时刻的位置C.在纸带上的分布情况反映了物体的形状D.在纸带上的分布情况反映了物体的运动情况3. 关于打点计时器的使用,下列说法正确的是()A.电磁打点计时器使用的是10V以下的直流电源,电火花计时器使用的是220V交流电源B.在测量物体速度时,先让物体运动,后接通电源C.电磁打点计时器和电火花计时器打点时间间隔都是0.02sD.纸带上打的点越密,说明物体运动得越慢4. 电磁打点计时器是一种使用交流电源的计时仪器,根据打点计时器打出的纸带,对上面记录进行测量和分析,可以得到的物理量有()A.时间间隔B.位移C.加速度的准确值D.平均速度5. 根据打点计时器打出的纸带,下列说法正确的是()A.能准确地求出某点的瞬时速度B.只能粗略地求出某点的瞬时速度C.能准确地求出某段时间内的平均速度D.可以任意地利用某段时间内的平均速度代表某点的瞬时速度6. 如图是某同学在做“用打点计时器测速度”实验时获得的一条纸带.以下做法正确的是()A.电火花计时器必须使用4∼6V的交流电源B.必须在实验前启动电源,即先启动电源再拉动纸带,实验后立即关闭电源C.可以用刻度尺分别测出AB、BC、CD三段的位移,和一次性测量一样D.要选择点迹清晰的纸带,并舍弃密集的点迹二、选择题。
在用打点计时器研究物体运动时,为了得到物体完整的运动情况,对接通电源和让纸带(随物体)开始运动,这两个操作的先后顺序应是()A.先接通电源,后释放纸带B.先释放纸带,后接通电源C.释放纸带的同时接通电源D.先接通电源或先释放纸带都可以小车拉动纸带,打点计时器在甲、乙、丙、丁四条纸带上打下了如图所示的点迹,每条纸带的左端是与小车相连的,则下列叙述正确的是()A.纸带甲打点均匀,表示小车的速度一定B.纸带乙显示的平均速度最小C.纸带丙表示小车的速度越来越小D.纸带丁表示小车的速度越来越大如图所示为打点计时器打出的一条纸带,从纸带上看,打点计时器出的毛病是()A.打点计时器接在直流电源上B.电源电压不够大C.电源频率不够大D.振针压得过紧三、实验题。
人教版物理必修1第一章4:实验(用打点计时器测速度)一、填空题。
1. 打点计时器是记录做直线运动物体的________和________的仪器.电火花打点计时器是其中的一种,其工作电压是________,电火花计时器靠电火花和墨粉打点,当交流电的频率为50Hz时,它每隔________秒打一次点.2. 电磁打点计时器工作时使用________(选填“交流”或“直流”)电源,当电源的频率是50Hz时,每隔________s打一次点.其工作时的基本步骤如下:A.当纸带完全通过计时器后,及时关闭电源B.将电磁打点计时器接上相应的电源C.将纸带穿过两个限位孔并从复写纸下面通过D.接通开关,立即拖动纸带运动上述步骤正确的顺序是________.(按顺序填写步骤编号)3. 电磁打点计时器是一种使用交流电源的计时仪器.当电源的频率是50Hz时,它每隔0.02s打一次点.如图所示为某次实验打出的一条纸带,其中1、2、3、4为依次选定的计数点,相邻两个计数点的时间间隔为________s,根据图中标出的数据,可以得到实验物体运动的速度v2的大小为________m/s.4. 电磁打点计时器使用________(填“交流”或“直流”)电源,电磁打点计时器的工作电压在________V以下,如果所接电源为50Hz,则打点时间间隔为________s.某同学在实验中,用打点计时器记录了被小车拖动的纸带的运动情况,在纸带上确定出A、B、C、D、E、F、G共7个计数点,其相邻点间的距离如图所示,每两个相邻的测量点之间的时间间隔为0.10s.则CE两点间的平均速度是________m/s.D点的瞬时速度是________m/s.5. 完成下列关于打点计时器的问题.(1)运动物体拉动穿过打点计时器的纸带,纸带上打下一系列点迹,纸带上的点迹直接记录了()A.物体运动的时间B.物体的形状和质量C.物体在不同时刻的速度D.物体在不同时刻的位置和某段时间的位移(2)电火花打点计时器使用交流________V电源工作,它工作电源的频率是50Hz,如果用它测量速度时,实验者不知道工作电源的频率已变为60Hz,而仍按50Hz进行计算,这样算出的速度值与物体速度的真实值相比________(选填“偏大”或“偏小”)二、多选题。
实验:用打点计时器测速度1.为完成“练习使用打点计时器”实验,在如图145所示的四种器材中,找出这两种打点计时器,并完成以下填空:________图为电磁打点计时器,工作电压为交流________;________图为电火花打点计时器,工作电压为交流________V.图145【解析】电磁打点计时器是利用交变电流使铁芯产生磁性,吸引带打点针的铁条通过复写纸在纸带上打出点,丙图为电磁打点计时器,工作电压为交流4~6 V;电火花打点记时器是利用家用电打出的火花吸引铅盘而打出点,乙图为电火花打点计时器,工作电压为交流220 V.【答案】丙4~6 V 乙2202.电火花计时器通常的工作电压为________伏,实验室使用我国民用电时,每隔________秒打一次点;如图146所示纸带是某同学练习使用电火花计时器时得到的,纸带的左端先通过电火花计时器,从点迹的分布情况可以断定纸带的速度变化情况是________(选填“速度减小”或“速度增大”).若所用电源的频率为50 Hz,从打下A点到打下B点共14个点迹,历时________ s.图146【解析】电火花计时器通常的工作电压为交流220伏,实验室使用我国民用电时,每隔0.02秒打一次点;相等时间内纸带右侧位移大于左侧位移,说明右侧的速度大于左侧的速度,即物体做速度增大的运动.又因从打下A点到打下B点共14个点迹,即A到B共有13个时间间隔,所以共用时:t=13×T=0.26 s.【答案】交流220 0.02 速度增大0.263.用接在50 Hz交流电源上的打点计时器测定小车的运动情况.某次实验中得到一条纸带,如图147所示,从比较清晰的点起,每五个计时点取一个计数点,分别标明0、1、2、3、…,量得0与1两点间距离x1=30 mm,2与3两点间的距离x2=48 mm,则小车在0、1两点间平均速度为v1=________ m/s,在2、3两点间的平均速度v2=________ m/s.据此可判定小车做________(填“加速”“减速”或“匀速”)运动.图147【解析】 每五个计时点取一个计数点,则相邻两个计数点间的时间间隔为T =0.1 s ,那么由平均速度的定义得v 1=0.03 m 0.1 s =0.3 m/s ,v 2=0.048 m 0.1 s=0.48 m/s.从计算结果看小车运动的速度在增大,所以可以判断小车在做加速运动.【答案】 0.3 0.48 加速4.在测定速度的实验中,使用打点计时器测小车的速度,实验得到的一条纸带如图148所示,0、1、2、3、4是选用的计数点,每相邻两计数点间还有3个打出的点没有在图上标出.图中还画出了实验时将毫米刻度尺靠在纸带上进行测量的情况,读出图中所给的测量点的读数分别是________、________、________和________.1、3两点间的平均速度是________ m/s ,1、4两点间的平均速度是________ m/s ,2点的速度更接近于________ m/s.图148【解析】 由毫米刻度尺可读出0、1、3、4点的读数分别是10.00 cm 、12.60 cm 、22.60 cm 、30.00 cm.由题意知各计数点间的时间间隔Δt =4×0.02 s=0.08 s ,由读数可得1、3两点和1、4两点间的位移大小分别是Δx 1=22.60 cm -12.60 cm =10.00 cm ,Δx 2=30.00 cm -12.60 cm =17.40 cm ,则1、3和1、4两点间的平均速度分别是v 1=Δx 1Δt 1=10.00×10-20.16m/s =0.625 m/s , v 2=Δx 2Δt 2=17.40×10-20.24m/s =0.725 m/s , 1、3两点更接近于2点,故2点的瞬时速度更接近于1、3两点间的平均速度0.625 m/s.【答案】 10.00 cm 12.60 cm 22.60 cm 30.00 cm0.625 0.725 0.6255.像打点计时器一样,光电计时器也是一种研究物体运动情况的常用计时仪器,其结构如图149甲所示,a 、b 分别是光电门的激光发射、接收装置,当有物体从a 、b 间通过时,光电计时器就可以显示物体的挡光时间.现利用图乙所示装置测量,图中MN 是水平桌面,PQ 是长1 m 左右的木板,Q 是木板与桌面的接触点,1和2是固定在木板上适当位置的两个光电门,与之连接的两个光电计时器没有画出.让滑块从木板的顶端滑下,光电门1、2各自连接的计时器显示的挡光时间分别为5.0×10-2s和2.0×10-2s.用游标卡尺测量滑块的宽度d=5.015 cm.则:甲乙图149(1)滑块通过光电门1的速度v1的大小是多少?(2)滑块通过光电门2的速度v2的大小是多少?【解析】由于滑块通过两光电门的时间极短,故可用滑块通过光电门的平均速度代替其通过的瞬时速度.故v1=dt1=5.015×10-25.0×10-2m/s=1.003 m/s;v2=dt2=5.015×10-22.0×10-2m/s≈2.508 m/s.【答案】(1)1.003 m/s (2)2.508 m/s。
1.4 实验:用打点计时器测速度同步练习一、单选题1.打点计时器是中学研究物体运动时常用的实验器材,常见的有电磁打点计时器和电火花计时器两种.关于电磁打点计时器和电火花计时器的比较,下列说法正确的是()A. 电磁打点计时器使用交流电源,电火花计时器使用直流电源B. 它们都是使用10V以下的交流电源C. 当电源频率为50Hz时,它们都是每隔0.02s打一个点D. 电火花计时器工作时,纸带运动受到的阻力较小,所以实验误差也较小【答案】C,D【考点】打点计时器的使用【解析】【解答】解:A、电磁打点计时器和电火花计时器都使用交流电源,A不符合题意;B、电磁打点计时器工作电压是4V~6V交流电源,电火花打点计时器的电压是220V交流电源,B不符合题意;C、当电源频率为50Hz时,它们都是每隔0.02s打一个点,C符合题意;D、电火花计时器工作时,纸带运动受到的阻力较小,误差较小,D符合题意;故答案为:CD.【分析】本题考查打点计时器工作原理。
电磁打点计时器使用电源是低压交流电源,而电火花打点计时器是220V交流电源;当电源频率为50Hz时,它们都是每隔0.02s打一个点。
2.在你练习使用打点计时器时,小车拖动纸带并在上面打下了一系列的小点.根据你所打出点的纸带,在判断纸带表示的运动是匀速直线运动还是变速直线运动时()A. 应通过测量纸带表示的运动的全程来判断B. 必须通过计算任意两点间的平均速度来判断C. 必须通过计算全程的平均速度来判断D. 可以通过测量每相邻两点间的距离,看其是否都相等来判断【答案】D【考点】打点计时器的使用【解析】【解答】物体在一条直线上运动,且在相等的时间间隔内通过的位移相等,这种运动称为匀速直线运动;如果在相等的时间里位移不等,这种运动就叫做变速直线运动.纸带上相邻的计时点的时间间隔相等,可以通过测量每相邻两点间的距离,看其是否都相等来判断,D符合题意,ABC不符合题意。
故答案为:D【分析】利用打点计时器打出纸带判断纸带运动情况时,应看相等时间内位移的变化规律确定质点的运动情况。
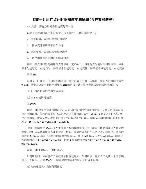
【高一】用打点计时器测速度测试题(含答案和解释)1.4实验:用打点计时器测速度每课一练1.对于计数计时器产生的纸带,以下描述中正确的纸带是()a.点迹均匀,说明纸带做匀速运动b、圆点变薄表明纸带正在加速c.点迹变密,说明纸带做加速运动d、两个相邻点之间的时间间隔相等解析打点计时器的振针打点的频率一定(50hz),相邻两点间的时间间隔相等,如果纸带匀速运动,点迹均匀;如果纸带加速运动,点迹变稀;如果纸带减速运动,点迹变密.回答abd2.图1-4-8是一位同学利用电磁打点计时器打出的一条纸带,相邻点的时间间隔为0.02s,纸带旁边是一把最小刻度为1mm的直尺,试计算拖着纸带做直线运动的物体:(1)这段时间的平均交流速度;(2)在b点的瞬时速度.图1-4-8解析(1)根据平均速度的定义,ac这段时间内的平均速度就等于a到c的位移跟所用时间的比值.位移的大小可以从刻度尺上直接读出:x=4.00cm,a到c共10个点,9个时间间隔,所以a到c所用的时间t=0.02s×9=0.18s,所以ac这段时间内的平均速度v=xt=4.00×10-2m0.18s=0.22m/s;(2)根据公式VB=δxδT来计算点B的瞬时速度。
为了准确反映物体在点B移动的速度,我们尝试获取接近点B的数据。
例如,取靠近B点的左右两个点,标尺上左侧点的读数为1.77cm,标尺上右侧点的读数为2.65cm,则δX=2.65cm-1.77cm=0.88cm,两点之间的时间为δt=0.02s×2=0.04s,因此B点的瞬时速度VB=δXδt=0.88×10-2m0。
04s=0.22m/s。
答案(1)0.22m/s (2)0.22m/s3.假期期间,你可能在公园或游乐园玩过蹦床。
如图所示,蹦床2-T是从一个同学跳到另一个同学。
已知T2=2t1。
结合您的经验和经验,分析以下问题:(1)他的速度大小是如何变化的?(2)哪段时间是上升的,哪段时间是下降的?(3)从图象中可以看出,是选上升过程的速度方向为正方向,还是选下降过程的速度方向为正方向?(4)他在T2回到蹦床上了吗?答案见解析分析(1)从0到T1,速度从v0逐渐降低到零,从T1到T2,速度从零增加到v0(2)速度由初速度v0减小到零的过程是上升过程,所对应的时间为0~t1;速度由零增大到v0的过程是下降过程,所对应的时间为t1~t2.(3)从图像中可以看出,上升过程的速度为正,下降过程的速度为负。
【高一】高一物理用打点计时器测速度测试题(附答案和解释)实验:用打点计时器测速度1.移动物体拉动纸带穿过点定时器,纸带上标记了一系列小点。
直接记录点计时器标记的点()a.物体运动的时间b、物体在不同时间的位置c.物体在不同时刻的速度d、物体在不同时间的位移2.手拖动纸带经过打点计时器后,在纸带上留下的点中有6个连续清晰的点,测出这6个点的第1点到第6点的距离为18cm,则()a、手部运动的平均速度为0.03m/sb。
手部运动的平均速度为1.5m/sc.手运动的平均速度为1.8m/sd.手运动的平均速度为180m/s3.如图1-5所示,它是由练习使用点计时器的人获得的纸带。
纸带的右端通过点计时器。
从点标记的分布可以得出结论,纸带的运动是不稳定的。
如果电源频率为50Hz,从a点到D点总共有13个点,持续时间为s,位移为m,这段时间内纸带的平均速度为m/s。
BD段的平均速度为m/s4.某组学生研究小车从斜面上滑下实验,得到如图1-6所示的纸带,纸带上的计数点用o、a、b、c、d、e表示.根据图上数据,可判断小车做什么运动?小车经过b点时的速度是_______cm/s,小车经过d点时的速度是_______cm/s(相邻计数点间的时间间隔为0.1s)5.有些学生在雨天害怕闪电和雷声。
事实上,当看到闪电和听到雷声之间的时差很大时,这意味着它离我们很远。
假设闪电和雷声之间的时差为,试着计算闪电发生地点的距离6.图1-7是某同学用打点计时器研究某物体运动规律时得到的一条纸带.根据图中的数据,计算物体在ab段、bc段、cd段和de段的平均速度大小,判断物体运动的性质.7.电火花点火定时器采用交流V电源在纸带上打出小孔而显示点迹的计时仪器.工作电源频率是50hz,如果用它测量时,实验者不知工作电压的频率变为60hz,仍按50hz的频率计算,这样算出的速度值与物体速度的真实值相比是(填“偏大”或“偏小”).8.使用电磁点计时器时,纸带应穿过,碳纸应套在纸带上,并放在纸带表面;打点时应打开电源,释放纸带.根据图1-3所示的打点计时器构造图,指出各主要部件的名称:①____,②____,③____,④____,⑤____,⑥____,⑦____,⑧____,⑨____9.实验中使用的点定时器的交流频率为50Hz。
《打点计时器测速度》一、实验题1.一位同学在实验室使用打点计时器:电磁打点计时器和电火花打点计时器所使用的是______ 电源填交流直流,电磁打点计时器的工作电压是______ V,电火花打点计时器的工作电压是______ 当电源频率是50Hz时,它每隔______ s打一次点.如研究物体作自由落体运动的实验,有下列器材可供选择:铁架台、重锤、电火花打点计时器及碳粉、纸带若干、220V交流电源、天平、秒表其中不必要的两种器材是:______ ,缺少的一种器材是:______ .如图为测定匀变速直线运动的加速度实验中得到一段纸带,是一次实验中记录小车运动情况的纸带,图中A、B、C、D、E为相邻的计数点,相邻记数点间的时间间隔为,该小车运动的加速度______ ,计数点D的瞬时速度______ .2.打点计时器是使用交流电工作的仪器,若交流电的频率为50Hz,如图为由打点所得到的一条纸带.打点计时器打点的时间间隔为______ s;从发生的位移大小为______cm;从的平均速度为______保留2位有效数字.3.是某同学在做匀变速直线运动实验中获得的一条纸带.已知使用电火花计时器,它的工作电压是________ 。
打点计时器电源频率为,则纸带上打相邻两点的时间间隔为__________s。
、B、C、D是纸带上四个计数点,每两个相邻计数点间有四个点没有画出,则计数点之间的时间间隔是________s。
从图中读出A、B两点间距________注意读有效数字;C点对应的速度是________,匀变速直线运动的加速度为________。
下列说法正确的是A使用时应当先放小车,让其运动起来,再接通电源B也可使用干电池作为打点计时器的电源C每打完一条纸带,要及时切断打点计时器的电源D对纸带处理时,要从3条纸带中选择一条点迹清晰的纸带进行处理4.如图所示的四条纸带,是某同学练习使用打点计时器得到的纸带纸带的左端先通过打点计时器从点迹的分布情况可以断定:纸带______是匀速通过打点计时器的,纸带______是越走越快的,纸带______是开始越走越快,后来又越走越慢的.若所用电源的频率是50Hz,图中D纸带,从A点通过计时器到B点通过计时器,历时______ s,位移为______ m,这段时间内纸带运动的平均速度是______ ,BC 段的平均速度是______ ,AD段的平均速度是______ .5.电磁打点计时器和电火花打点计时器都是使用_____电源的____仪器,电磁打点计时器的工作电压是______V,当电源频率是时,它每隔______打一次点,现在用打点计时器测定物体的速度,当电源频率低于50Hz时,如果仍按频率为的时间间隔打一次点计算,则测出的速度数值_____填“大于”、“小于”或“等于”频率为50Hz时测出的速度的值。
积盾市安家阳光实验学校第一章运动的描述1.4 用打点计时器测速度1.在“用打点计时器测速度”的中,下列说法正确的是A.先释放纸带,再接通电源B.先接通电源,后释放纸带C.纸带上打出的点越密集说明纸带运动速度越大D .利用打出的纸带可以求出打下某点时纸带的瞬时速度【答案】BD【解析】开始记录时,先给打点计时器通电打点,然后释放纸带让纸带(随物体)开始运动,如果先放开纸带开始运动,再接通打点计时时器的电源,由于重物运动较快,不利于数据的采集和处理,会对产生较大的误差;先打点再释放纸带,可以使打点稳,提高纸带利用率,可以使纸带上打更多的点,B正确、A错误;根据匀变速直线运动中时间中点的速度于该过程中的平均速度,可以求出打下某点时纸带的瞬时速度,选项D正确。
【点睛】本题考查了打点计时器的具体用,熟悉打点计时器的使用细节即可正本题.对于一些操作细节,要通过亲自动手,才能体会具体操作细节的含义.2.如图是某同学在做“用打点计时器测速度”中获得的一条纸带.A、B、C、D是纸带上四个计数点,每两个相邻计数点间有四个点没有画出.(1)已知打点计时器电源的频率为50 Hz,则纸带上相邻两计数点的时间间隔为________s.(2)从图中读出A、B两点间距x=______cm;C点对的速度是________m/s。
(计算结果保留三位有效数字).【答案】(1)0.1s;(2)0.68~0.72 cm ;0.100 m/s【解释】(1)纸带上相邻两计数点的时间间隔为0.02s×5=0.1s;(2)从图中读出A、B两点间距x=0.70cm;BD两点间距为:x BD=2.00cm,则C 点对的速度是22.00100.100/s20.2BDCx mv mT s-⨯===。
3.在“用打点计时器测速度”的中:(1)打点计时器使用的电源为(选填交流或直流)电源.(2)下列操作中正确的有(填选项代号).A .在释放小车前,小车要靠近打点计时器B.打点计时器放在长木板的有滑轮一端C.先接通电源,后释放小车D.电火花计时器使用低压6V以下交流电源(3)电火花计时器正常工作时,其打点的周期取决于__________A.交流电压的高低 B.交流电的频率 C.墨粉纸盘的大小 D.纸带的长度.(4)中,把打点计时器接50Hz交流电,打出的一条纸带如图.A、B、C、D、E为我们在纸带上所选的记数点.相邻计数点之间有四个点未画出(即相邻两点的时间间隔为0.1s),各点间的距离如下图所示,则在打D点时,小车的速度为 m/s.(计算结果都保留两位有效数字)【答案】(1)交流;(2)AC;(3)B;(4)0.34m/s【解析】(1)打点计时器使用的电源为交流电源.(2)在释放小车前,小车要靠近打点计时器,选项A 正确,B 错误;先接通电源,后释放小车,选项C 正确;电火花计时器使用220V 交流电源,选项D 错误;故选AC.(3)电火花计时器正常工作时,其打点的周期于交流电的周期,故打点周期取决于交流电的频率,故选B. (4)在打D 点时,小车的速度为0.1200.052/0.34/220.1CE D x v m s m s T -===⨯。
第一章运动的描述4 实验:用打点计时器测速度1.打点计时器使用交流电源的频率为50 Hz,在“探究小车速度随时间变化的规律”的实验中,若交流电的频率变小了而未被发现,则测得小车的速度值与真实值比较将()A.偏大B.偏小C.无影响D.无法判断解析:打点计时器打点的频率是由电源的频率决定的,且打点的频率等于电源的频率.当交流电的频率为50 Hz时,打点计时器每隔0.02 s打一个点;当交流电频率低于50 Hz时,打点计时器打点的时间间隔将大于0.02 s,计算速度时如果仍按0.02 s,由v=ΔxΔt可知,将导致测量出的速度值大于其真实值.答案:A2.用打点计时器可测纸带运动的时间和位移.下面是没有按操作顺序写的不完整的实验步骤,按照你对实验的理解,在各步骤空白处填上适当的内容,然后按实际操作的合理顺序,将各步骤的字母代号按顺序写在空白处.A.在电磁打点计时器的两接线柱上分别接上导线,导线的另一端分别接在低压________(选填“交流”或“直流”)电源的两个接线柱上.B.把电磁打点计时器固定在桌子上,让纸带穿过______,并压在________下面.C.用刻度尺测量从计时开始点到最后一个点间的距离Δx.D.切断电源,取下纸带,如果共有n个清晰的点,则这段纸带记录的时间Δt=________________________.E.打开电源开关,再用手水平地拉动纸带,纸带上打下一系列小点.F.利用公式v=ΔxΔt计算纸带运动的平均速度.实验步骤的合理顺序是________________.解析:A项中电磁打点计时器应使用低压交流电源;B项中应将纸带穿过电磁打点计时器的限位孔,并放于复写纸的下方;D项中纸带上记录的时间Δt=(n-1)×0.02 s.合理的实验步骤为BAEDCF.答案:交流限位孔复写纸(n-1)×0.02 s BAEDCF3.一辆小车沿一条直线运动,车上放着盛水的漏滴,每隔2.0 s 滴一滴水,水在车行驶的路面上留下水滴的痕迹如图所示,图中还放着一把刻度尺,其零刻度线与O点对齐,若从小车通过O点开始计时,则当滴下水滴G时,小车运动时间是________________s,AH 段的平均速度为________________m/s(保留3位有效数字).解析:0点开始计时到G时共有7个时间间隔,每个间隔为2.0 s,则总时间为14.0 s,AH段平均速度v=x AHt AH=32-214m/s=2.14 m/s.答案:14.0 s 2.144.(1)电磁打点计时器使用的电源应是____________(填“交流4~6 V”或“交流220 V”),实验室使用我国民用电(频率50 Hz)时,如果每相邻的两计数点间还有4个点未标出,则相邻两个计数点的时间间隔为__________秒.(2)在“练习使用打点计时器”的实验中,某同学选出了一条清晰的纸带,并取其中的七个点进行研究,这七个点和刻度尺标度的对应如图所示.由图可得出A 点到D 点的距离是_________cm.(3)由实验数据可得A 点到D 点的平均速度是______m/s ;B 点的瞬时速度是____________m/s(结果保留两位有效数字).解析:(1)电磁打点计时器使用的是4~6 V 的低压交流电,如果每相邻的计数点间还有4个点未标出则相邻两个计数点的时间间隔为T =5×150s =0.1 s. (2)刻度尺为毫米刻度尺,分度值为1 mm ,故由图可知,AD 之间的距离为4.20 cm ,(3)由平均速度等于位移除以时间可以解出AD 间的平均速度为:v AD =x AD 3T =0.0423×0.1m/s =0.14 m/s. 从图中可知AC 间的距离为2.55 cm ,故B 点的瞬时速度是v B =x AC 2T =0.025 52×0.1m/s =0.13 m/s. 答案:(1)交流4~6 V 0.1 (2)4.20 (3)0.14 0.135.如图甲所示是用小车拖动纸带,用打点计时器打出的一条纸带,A 、B 、C 、D 、E 为我们在纸带上所选的计数点.相邻计数点间的时间间隔为0.1 s .试求:图甲(1)打点计时器打下B 点时小车的瞬时速度;(2)在图乙中作出速度—时间图象.图乙解析:(1)v B =x AC 2T =52.0×10-32×0.1m/s =0.26 m/s (2)v C =x BD 2T =(84.0-24.0)×10-32×0.1m/s =0.30 m/s v D =x CE 2T =(120.0-52.0)×10-32×0.1 m/s =0.34 m/s 速度—时间图象如图所示答案:(1)0.26 m/s (2)见解析图情感语录1.爱情合适就好,不要委屈将就,只要随意,彼此之间不要太大压力2.时间会把最正确的人带到你身边,在此之前,你要做的,是好好的照顾自己3.女人的眼泪是最无用的液体,但你让女人流泪说明你很无用4.总有一天,你会遇上那个人,陪你看日出,直到你的人生落幕5.最美的感动是我以为人去楼空的时候你依然在6.我莫名其妙的地笑了,原来只因为想到了你7.会离开的都是废品,能抢走的都是垃圾8.其实你不知道,如果可以,我愿意把整颗心都刻满你的名字9.女人谁不愿意青春永驻,但我愿意用来换一个疼我的你10.我们和好吧,我想和你拌嘴吵架,想闹小脾气,想为了你哭鼻子,我想你了11.如此情深,却难以启齿。
高一物理实验用打点计时器测速度试题1.打点计时器振针打点周期取决于()。
A.交流电电压的高低B.交流电的频率C.永久性磁铁的磁性强弱D.振针与复写纸间的距离【答案】B【解析】打点计时器的打点频率取决于交流电的频率,跟电压等其他因素无关。
选B.2.使用电火花计时器在纸带上打点时,合理的操作顺序应该是()。
A.接通电源的同时用手牵动纸带B.可以随意操作,没有先后顺序之分C.先接通电源,待打点稳定后再用手牵动纸带D.先用手牵动纸带,后接通电源【答案】C【解析】使用打点计时器开始时应先接通电源再释放纸带,要不然纸带落下来的才接通电源,打出的点很少,结束后应先断开电源再取走纸带,所以选C3.如图所示为同一打点计时器打出的4条纸带,其中,平均速度最大的是()。
【答案】B【解析】跟据图中信息纸带的长度一样,所以时间短的平均速度大,即打的点少的时间短,所以B的平均速度最大,4.你左手拿一块表,右手拿一支笔。
当你的同伴沿直线拉动一条纸带,使纸带在你的笔下向前移动时,你每隔1 s用笔在纸带上打下一个点,这就组成了一台“打点计时器”。
如果在纸带上打下10个点,那么在打第1个点到打第10个点的过程中,纸带的运动时间是()。
A.1 s B.10 sC.9 s D.无法确定【答案】C【解析】十个点有九个时间间隔,所以纸带运动的时间是9s,选C5.采用下列哪些措施,有利于减少纸带因受到摩擦而产生的误差()。
A.改用6 V直流电源B.将电磁打点计时器换成电火花计时器C.用平整的纸带,不用褶皱的纸带D.纸带理顺摊平,不让它卷曲、歪斜【答案】BCD【解析】打点计时器需要交流电源,A错误。
电火花打点计时器是通过电火花将墨粉纸盘上的粉墨打到纸带上的,不需要接触,所以摩擦力小,B正确。
平整的纸带通过打点计时器时比褶皱的小,C正确。
将纸带理顺摊平,不让它卷曲、歪斜可减小纸带与计时器间的摩擦D正确。
6.某物体的运动规律如图所示,下列说法中正确的是()。
2020-2021学年高中物理必修1《1.4 实验:用打点计时器测速度》测试卷一.选择题(共5小题)1.某同学利用打点计时器研究做匀加速直线运动小车的运动情况。
图示为该同学实验时打出的一条纸带,纸带上两相邻计数点的时间间隔是0.1s。
打点计时器打B点时小车的速度()A.1.45m/s B.0.145m/s C.14.5m/s D.145m/s2.关于误差和有效数字,下列说法正确的是()A.0.98cm与0.980cm物理意义是一样的B.测出一个物体长为126.80cm,采用的测量工具的最小分度是毫米C.多测几次求平均值可减小系统误差D.0.068cm有三位有效数字3.电磁打点计时器使用的电源是()A.4~6V的交流电源B.4~6V的直流电源C.220V的交流电源D.高压直流电源4.用打点计时器研究小车的运动时得到一条点迹清晰的纸袋带如图所示,交流电源的频率为50Hz.可以从这条纸带上直接获得的物理量有()A.小车的质量B.小车受到拉力的大小C.从打A点到打B点,小车运动的时间D.从打A点到打B点,小车位移的大小5.如图所示为一条打点计时器正常工作时打出的纸带,其中A、B、C、D、E为计时器连续打下的五个点,且打点计时器每打一个点所用的时间为T.为求得计时器打点C时纸带的速度,则下列算式中最合理的是()A.B.C.D.二.填空题(共1小题)6.一条打点计时器打出的纸带如图,取计数点A、B、C、D、E.每相邻两个计数点向还有4个实验点(图中未画出)。
已用刻度尺以A为起点到B、C、D、E各点的距离且标在图上,则纸带运动加速度的大小为a=m/s2,打纸带上C点时瞬时速度大小v C =m/s(保留三位有效教字)三.实验题(共3小题)7.打点计时器是高中物理中重要的物理实验仪器,图甲、乙所示是高中物理实验中常用的两种,请回答下面的问题:(1)图甲是(填“电磁”或“电火花”)打点计时器,电源采用的是(填“4﹣6V交流”、“220V交流”、四节干电池)。
实验:用打点计时器测速度限时:45分钟一、单项选择题1.在“用打点计时器测速度〞的实验中,根据打出点的纸带判断运动是匀速直线运动还是变速直线运动时( D )A.应通过测量纸带表示的运动的全路程来判断B.必须通过计算任意两点间的平均速度来判断C.必须通过计算全程的平均速度来判断D.可以通过测量每相邻两点间的距离,看是否都相等来判断解析:判断是否为匀速直线运动,就是比拟在任意相等时间内通过的位移是否相等(在实验误差允许范围内),假设相等如此是匀速直线运动,假设不相等如此不是匀速直线运动,选项D中,相邻两点间的时间相等,因此D正确;不必测量全路程,A错误;也没必要计算全程的平均速度或任意两点间的平均速度,B、C错误.2.质点做直线运动的v-t图象如下列图,表示质点做匀速直线运动的是( A )解析:匀速直线运动的速度大小、方向都不变,A对,B、C、D都错.3.如下列图,根据打点计时器打出的纸带,判断哪条纸带表示物体做匀速运动( B )解析:在一样的时间内发生的位移一样,物体做匀速直线运动,而打点计时器每隔一定时间打一个点,时间间隔一样,假设做匀速直线运动,其点与点之间的间距应一样,由此可知B正确.4.在实验中,某同学得到一张打点清晰的纸带如下列图,要求测出D点的瞬时速度.本实验采用包含D点在内的一段间隔中的平均速度来粗略地代表D点的瞬时速度,如下几种方法中最准确的是( D )A.AGΔt1=v D,Δt1=0.14 s B.BEΔt2=v D,Δt2=0.06 sC.CEΔt3=v D,Δt3=0.1 s D.CEΔt4=v D,Δt4=0.04 s解析:求D点的瞬时速度,最准确的应是包含该点与该点相邻的两点之间的平均速度.C 错在时间间隔上,CE间的时间间隔应为0.04 s.二、多项选择题5.在练习使用打点计时器实验中,用“图象法〞处理实验数据时,为了减小误差( BD )A.应使纵、横坐标每单位长度表示的数值大一些B.应使纵、横坐标每单位长度表示的数值小一些C.为使图线通过每个实验数据点,应使图线画成折线D.应使图线画成直线或光滑曲线,让实验数据点大致均匀分布在图线两侧,对于个别离线较远的点可以舍去解析:用“图象法〞处理实验数据时,纵、横坐标每单位长度表示的数值越小,图上数据点间的距离越大,测量误差越小,选项B正确,A错误;根据数据点描图时,应使图线画成直线或光滑曲线,并且让实验数据点大致均匀分布在图线两侧,对于个别离线较远的点可以舍去,不能将图线画成折线,选项D正确,C错误.6.在“研究匀变速直线运动〞的实验中,如下方法有助于减少实验误差的是( ACD ) A.选取计数点,把每打5个点的时间间隔作为一个时间单位B.使小车运动的加速度尽量小些C.舍去纸带上开始时密集的点,只利用点迹清晰、点间隔适当的那一局部进展测量、计算D.适当增加挂在细绳下钩码的个数解析:选取的计数点间隔较大,在用直尺测量这些计数点间的间隔时,在测量绝对误差根本一样的情况下,相对误差较小,因此A项正确;在实验中,如果小车运动的加速度过小,打出的点很密,长度测量的相对误差较大,测量准确性降低,因此小车的加速度应适当大些,而使小车加速度增大的常见方法是适当增加挂在细绳下钩码的个数,以增大拉力,故B错,D对;为了减少长度测量的相对误差,舍去纸带上过于密集,甚至分辨不清的点,因此C项正确.7.如下列图为某次实验中打出的一条纸带,图中O为小车运动的起始点,O点到A点之间点迹密集且有局部点不清晰.A、B、C、D、E、F、G为所选取的计数点,相邻两个计数点之间有4个点未画出,电源频率为50 Hz,用毫米刻度尺测量可得( CD )A.从O点到F点运动的时间为6×0.1 sB.从O点到F点运动的时间为6×0.02 sC.从A点到F点运动的平均速度v AF=x AF5×0.1 s=x AF0.5 sD.通过测量x OG的长度,可知小车从O到G的位移大小解析:因OA之间所打点的情况未知,也就不能确定从O点到F点运动的时间,选项A、B错误;由题意,相邻计数点间的时间间隔为T=5×0.02 s=0.1 s,如此从A点到F点运动的平均速度v AF=x AF5×0.1 s=x AF0.5 s,选项C正确;OG之间的长度,等于小车从O到G的位移大小,选项D正确.三、非选择题8.使用电火花打点计时器分析物体运动情况的实验中:(1)在如下根本步骤中,正确的排列顺序为ABDEC.A.把电火花打点计时器固定在桌子上B.安放纸带C.松开纸带让物体带着纸带运动D.接通220 V交流电源E.按下脉冲输出开关,进展打点(2)在安放纸带时,要检查墨粉纸盘是否已经正确地套在纸盘轴上,还要检查墨粉纸盘是否夹在纸带之间. 解析:电火花打点计时器的特点是:打点是靠放电针和墨粉纸盘之间火花放电来实现的,故其操作步骤和电磁打点计时器是相仿的,墨粉纸盘应套在纸盘轴上,目的是使它可以转动,均匀地被利用.墨粉纸盘夹在两条白纸带之间,目的是使墨粉纸盘可以更好地转动.9.在“用打点计时器测速度〞的实验中,如图是一条记录小车运动情况的纸带,并在其上取了A 、B 、C 、D 、E 5个计数点,每相邻两个计数点之间还有4个点图中没有画出,电火花计时器接在220 V 、50 Hz 的交流电源上.(1)由纸带上的数据计算v B =1.38 m/s ,v C =2.64 m/s ,v D =3.90 m/s.(2)在如下列图坐标系中作出小车的v -t 图线(以打A 点时开始计时).(此题计算结果均保存三位有效数字)答案:见解析解析:(1)由题意知,相邻两计数点间的时间为T =0.1 s.v B =x AC 2T =27.60×10-22×0.1m/s =1.38 m/s ; v C =x BD 2T =60.30-7.50×10-22×0.1m/s =2.64 m/s ; v D =x CE 2T =105.60-27.60×10-22×0.1m/s =3.90 m/s. (2)图象如下列图10.如下列图是某同学在做变速直线运动实验中获得的一条纸带.(1)打点计时器电源的频率为50 Hz ,如此纸带上打相邻两点的时间间隔为0.02_s.(2)A 、B 、C 、D 是纸带上的四个计数点,每两个相邻计数点间有四个点没有画出.从图中读出A 、B 两点的间距x =0.63~0.67之间即可 cm ;C 点对应的速度是0.100 m/s(计算结果保存三位有效数字).解析:(1)由周期和频率的关系T =1f可知:周期为0.02 s. (2)A 、B 间距为0.63~0.67 cm 之间,长度测量注意不要丢掉估读位,C 点瞬时速度等于B 、D 间的平均速度,v C =0.90+1.10×10-22×0.02×5 m/s =0.100 m/s. 11.用接在50 Hz 交流电源上的打点计时器测定小车的运动情况.某次实验中得到一条纸带,如下列图,从比拟清晰的点起,每五个计时点取一个计数点,分别标明0、1、2、3、…,量得0与1两点间距离x 1=30 mm,2与3两点间的距离x 2=48 mm ,如此小车在0、1两点间平均速度为v 1=0.3 m/s ,在2、3两点间的平均速度v 2=0.48 m/s.据此可判定小车做加速(选填“加速〞“减速〞或“匀速〞)运动.解析:每五个计时点取一个计数点,如此相邻两个计数点间的时间间隔为T =0.1 s ,那么由平均速度的定义得v 1=0.03 m 0.1 s =0.3 m/s ,v 2=0.048 m 0.1 s=0.48 m/s.从计算结果看小车运动的速度在增大,所以可以判断小车在做加速运动.12.如下列图为小球从某一高度处自由下落时,一兴趣小组的同学用频闪照相获得的轨迹的一局部,经测量:计数点1、2的间隔为7.71 cm,2、3的间隔为8.75 cm,3、4的间隔为9.80 cm,4、5的间隔为10.86 cm ,每次闪光的时间间隔为130s ,求小球运动到计数点3时的瞬时速度是多少?答案:2.782 5 m/s解析:根据某段时间内的平均速度可以“粗略〞地代表其中间时刻的瞬时速度的思想来计算.小球运动到计数点3时,其速度为v 3=x 23+x 342T =0.087 5+0.098 02×130m/s =2.782 5 m/s. 13.用气垫导轨和数字计时器能更准确地测量物体的瞬时速度.如下列图,滑块在牵引力作用下先后通过两个光电门,配套的数字毫秒计记录了遮光板通过第一个光电门的时间为Δt 1=0.29 s ,通过第二个光电门的时间为Δt 2=0.11 s ,遮光板的宽度为3.0 cm ,分别求出滑块通过第一个光电门和第二个光电门的速度大小.答案:0.10 m/s 0.27 m/s解析:由于滑块经过光电门时遮光板的挡光时间较短,所以滑块经过光电门的速度可用遮光板挡光时间内的平均速度表示.设遮光板的宽度为d ,如此经过第一个光电门的速度v 1=d Δt 1=3.0×10-20.29 m/s≈0.10 m/s,经过第二个光电门的速度v 2=d Δt 2=3.0×10-20.11m/s≈0.27 m/s.。
1.4 实验:用打点计时器测速度一.选择题(共25小题)1.关于误差和有效数字,下列说法正确的是()A.测出一个物体长为123.6cm,采用的测量工具的最小刻度是厘米B.0.92cm与0.920cm含义是一样的C.多测几次求平均值可减小系统误差D.0.082cm有三位有效数字2.已知一长木板的长度为7m,如图所示建立坐标系,长木板底边上的O点为坐标原点,沿底边向右的方向规定为坐标轴的正方向.设图中a、b两点的坐标分别为x1和x2,则()A.x1=1m,x2=6m B.x1=3m,x2=2mC.x1=﹣3m,x2=2m D.x1=﹣3m,x2=﹣2m3.用游标卡尺、螺旋测微器等仪器测量长度比用一般的毫米刻度尺直接测量更精确,下列物理实验与游标卡尺、螺旋测微器等仪器制成原理相同的是()A.多用电表测电阻实验B.卡文迪许实验C.伽利略理想斜面实验D.法拉第电磁感应实验4.某同学用刻度尺正确测量铅笔长度,结果为16.34cm。
由此可知该刻度尺的最小刻度是()A.米B.分米C.厘米D.毫米5.某同学在一次实验中测量一物体长度,记录结果为1.247cm,则该同学所使用的测量工具()A.可能为最小刻度是毫米的刻度尺B.可能为20分度的游标卡尺C.一定不是50分度的游标卡尺D.可能为螺旋测微器6.对于电磁打点计时器和电火花计时器,下列说法正确的是()A.使用的都是220V的交流点B.对于50 Hz的交流电,它们工作时的打点周期均为0.02秒C.它们都是振针振动时在纸带上打点的D.它们都是通过纸带上的复写纸打点的7.电磁打点计时器的打点周期取决于()A.交流电压的高低B.交流电的频率C.永久磁铁的磁性强弱D.振针与复写纸间的距离8.打点计时器振针打点的周期,决定于()A.交流电压的高低B.交流电的频率C.永久磁铁的磁性强弱D.振针与复写纸的距离9.关于电磁打点计时器和电火花计时器,下列说法正确的是()A.电磁打点计时器使用6V以下的直流电源B.电磁打点计时器使用220V的交流电源C.电火花计时器使用的220V的直流电源D.不管哪种计时器,都是每隔0.02s打一次点10.关于打点计时器的时间间隔,下列是四位同学各自发表的看法,其中正确的是()A.电源电压越高,每打两个点的时间间隔就越短B.纸带速度越大,每打两个点的时间间隔就越短C.打点计时器连续打两个点的时间间隔由电源的频率决定D.如果将交流电源改为直流电源,打点计时器连续打两个点的时间间隔保持不变11.使用电火花计时器在纸带上打点时,合理的操作顺序应该是()A.接通电源的同时用手牵动纸带B.可以随意操作,没有先后顺序之分C.先接通电源,待打点稳定后再用手牵动纸带D.先用手牵动纸带,后接通电源12.关于打点计时器的使用,下列说法中正确的是()A.电磁打点计时器使用的是4V~6V的直流电源B.在测量物体速度时,先让物体运动,后接通打点计时器的电源C.使用的电源频率越高,打点的时间间隔就越小D.纸带上打的点越密,说明物体运动的越快13.关于电磁打点计时器的使用,下列说法正确的是()A.电磁打点计时器使用的是6V左右的直流电源B.在测量物体速度时,先让物体运动,后接通电源C.使用的电源频率越高,打点的时间间隔就越大D.在同一纸带上打的点越密,说明物体运动的速度越慢14.在用打点计时器记录物体运动情况时,接通电源与释放纸带(或物体)这两个操作步骤的先后关系是:()A.应先接通电源,再使纸带运动B.应先使纸带运动,再接通电源C.在使纸带运动的同时接通电源D.先使纸带运动或先接通电源都可以15.在用打点计时器研究物体运动时,为了得到物体完整的运动情况,对接通电源和让纸带(随物体)开始运动,这两个操作的先后顺序应当是()A.先接通电源,后释放纸带B.先释放纸带,后接通电源C.释放纸带的同时接通电源D.先接通电源或先释放纸带都可以16.接通电源与让纸带(随物体)开始运动,这两个操作的顺序应该是()A.先接通电源,后释放纸带B.先释放纸带,后接通电源C.释放纸带的同时接通电源D.先接通电源或先释放纸带都可以17.在实验中,下列关于计数点间时间间隔的说法中正确的是()A.每隔四个点取一个计数点,则计数点间的时间间隔为0.10sB.每隔四个点取一个计数点,则计数点间的时间间隔为0.08sC.每隔五个点取一个计数点,则计数点间的时间间隔为0.08sD.每隔五个点取一个计数点,则计数点间的时间间隔为0.10s18.当纸带与运动物体连接时,打点计时器在纸带上打出点痕,下列说法错误的是()A.点痕记录了物体运动的时间B.点痕记录了物体在不同时刻的位置或某段时间内的位移C.点在纸带上的分布情况,反映了物体的形状D.点在纸带上的分布情况反映了物体的运动情况19.如图所示,是电源频率为50Hz的电磁打点计时器在纸带上连续打下的六个点。
习题及详解1.从原理上考虑,电磁打点计时器和电火花计时器,哪一种可能引起较大的误差?为什么?解答:电磁打点计时器引起的误差较大.因为电磁打点计时器打点瞬时要阻碍纸带的运动.2.把纸带的下端固定在重物上,上端用手提着,纸带穿过打点计时器.接通电源后将纸带释放,重物便拉着纸带下落,纸带被打出一系列的点,其中有一段如图1-4-12所示.图1-4-12(1)图1-4-12所示的纸带,哪端与重物相连?(2)怎样计算纸带上打A 点时重物的瞬时速度?说出你的道理.解答:(1)纸带左端与重物相连.(2)A 点和右方邻近一点的距离Δx =7.0×10-3 m ,时间Δt =0.02 s ,Δt 很小,可以认为A 点速度v =tx ∆∆=0.35 m/s. 3.图1-4-13是甲、乙两个物体运动的v -t 图象,至少从以下三个方面说明它们的速度是怎样变化的.图1-4-13(1)物体是从静止开始运动还是具有一定的初速度?(2)速度的大小是否变化?是加速还是减速?(3)运动的方向是否变化?解答:(1)甲物体有一定的初速度,乙物体初速度为零.(2)甲物体速度大小不变,乙物体先匀加速、匀速、最后匀减速运动.(3)甲、乙物体运动方向都不改变.4.自制模拟打点计时器.你的左手拿着一块表,右手拿着一枝彩色画笔.你的同伴牵动一条宽约1 cm 的长纸带,使纸带在你的笔下沿着直线向前移动.每隔1 s 你用画笔在纸上点一个点.你还可以练习在1 s 内均匀地点上两个点.这样,就做成了一台简单的“打点计时器”(图1-4-14).想一想,相邻两点的距离跟牵动纸带的速度有什么关系?牵动纸带的快慢不均匀,对相邻两点所表示的时间有没有影响?图1-4-14解答:纸带速度越大,相邻两点的距离也越大.纸带速度与相邻两点时间无关.。
第四节实验:用打点计时器测速度【巩固教材—稳扎稳打】1.根据打点计时器打出的纸带,我们可以从纸带上直接得到的物理量是 ( ) A.时间间隔 B.平均速度 C.位移 D.瞬时速度2.某同学将纸带穿过限位孔,接通打点计时器的电源,拉动纸带,但在纸带上打不上点,其可能原因是 ( )A.复写纸放反 B.使用了直流电源 C.振针过短 D.纸带运动过快3.小车拖动的纸带经过打点计时器后,在纸带上留下的点中有6个连续清晰的点,测出这6个点间的距离为18 cm,则 ( )A.小车运动的平均速度为0.03m/sB.小车运动的平均速度为1.5m/sC.小车运动的平均速度为1.8m/sD.小车运动的平均速度为180m/s4.某同学用手水平地拉动纸带通过打点计时器后,纸带上打下了一列点,他要根据这些点计算纸带运动的平均速度,下列操作正确的是 ( )A.他首先查清共有多少个点B.首先从第一个能看清的点数起,查清共有多少个点C.分别测出每两个相邻清晰点间的距离,然后相加,把相加的结果作为所有能看清点间的长度,用来计算平均速度D.分别测出每两个相邻清晰点间的距离,用来计算各段的平均速度【重难突破—重拳出击】1.打点计时器打点的周期,决定于 ( ) A.交流电压的高低 B. 交流电的频率;C.永久磁铁的磁性强弱; D. 振针与复写纸间的距离.2. 在“练习使用打点计时器”的实验中,下列操作正确的是 ( )A.打点前,小车应靠近打点计时器,要先接通电源,待计时器开始打点再释放小车;B.要舍去纸带上密集点,然后选取计数点。
C.打点频率为50Hz,每四个点取一个计数点,则计数点之间的时间间隔为。
D.实验中应使小车速度尽量小些。
3. 一学生在练习使用电磁打点计时器时,纸带上打出的不是圆点,而是一些短线,这可能是因为A.打点计时器错接在直流电源上;B.电源电压不稳定;C.打点计时器使用的电压频率不稳定;D.振针到复写纸片的距离太小4.某物体的v-t图象如图1-3所示,则该物体 ( )A.做往复运动 B.做匀速直线运动4-10C.朝某一方向做直线运动 D.以上说法均不正确5.在练习使用打点计时器的实验中,某同学操作中有以下实验步骤,步骤顺序排列正确的是( )①.把计时器上的电源插头插在交流220 V电源插座上,按下脉冲输出开关,用手水平的拉动两条纸带,纸带上就打下一列小点②.把电火花计时器固定在桌子上③. 将纸带穿过打点计时器的限位孔,检查墨粉纸盘是否已经正确的套在纸盘轴上,检查两条白纸带是否已经正确的穿好,墨粉纸盘是否已经夹在两条白纸带之间 ④.用刻度尺测量纸带通过的距离x⑤.取下纸带数一下纸带上共有多少个点,记为N ,则点子的间隔数为(N -1),纸带的运动时间为(N -1) s⑥.计算纸带运动的平均速度: v=Δx/Δt, 把结果填入下表:A .①②③④⑤⑥ B. ②③①④⑤⑥ C. ②③①⑤④⑥ D. ②①③⑤④⑥6.某人在练习使用打点计时器的实验中拉动纸带经 s 在纸带上应打下的计时点数目为( )A. 19个B. 20个C. 21个 个7. 如果前 s 内起动过慢,计时点密集,他取了这段纸带并选取每5个计时点作为计数点,相邻两个计数点间的时间间隔为多少秒 ( )A . s B. s C. s D. s8. 质量都是m 的物体在水平面上沿直线运动,图1-4中,A 、B 、C 、D 是它的运动图象,由图象可知 ( )A .图B 表明物体做匀速运动B .图C 表明物体做减速直线运动 C .图D 表明物体做加速直线运动 D .图A 表明物体做匀速运动【巩固提高—登峰揽月】13.如图1 -5所示是用打点计时器测瞬时速度实验时得到的一条纸带的一部分,从0点开始依照打点的先后依次标为0、1、2、3、4、5、6,现在量得0、1间的距离x 1=5.18 cm ,1、2间的距离x 2=4.40 cm ,2、3间的距离x 3=3.62 cm , 3、4间的距离x 4=2.78 cm ,4、5间的距离x 5=2.00 cm ,5、6间的距离x 6=1.22 cm (f=50Hz )⑴根据上面记录,计算打点计时器在打1、2、3、4、5点时的速度并填在下表中。
1.4 实验:用打点计时器测速度(同步练习)(解析版)一、单选题(本大题共15小题)1.打点计时器打点的周期,决定于()A. 交流电压的高低B. 交流电的频率;C. 永久磁铁的磁性强弱;D. 振针与复写纸间的距离.【答案】B【解析】本题考查了打点计时器;对于基本仪器的使用和工作原理,我们不仅从理论上学习它,还要从实践上去了解它,自己动手去做做,以加强基本仪器的了解和使用。
了解打点计时器的构造、工作原理、工作特点等,比如工作电压、打点周期等。
【解答】打点计时器的打点周期决定于交变电流的频率;故ACD错误,B正确。
故选B。
2.如图,某次实验得到一条纸带,A,B,C,D,E分别表示纸带上连续打印的点,打点计时器所用的电源频率为50Hz,根据图示数据可知()A. 纸带做匀速运动B. 相邻两点的时间间隔为0.1sC. 打B点时纸带的瞬时速度为0.31m/sD. A与C之间纸带平均速度为1.56m/s【答案】D【解析】A.根据相等时间内的位移之差是否为零,即可判定纸带能否匀速运动;B.根据频率为50Hz,从而确定相邻两计数点的时间间隔;C.根据平均速度的定义求解AC段的平均速度;D.根据匀变速直线运动中时间中点的速度等于该过程中的平均速度,可以求出打纸带上B点时小车的瞬时速度大小。
要提高应用匀变速直线的规律以及推论解答实验问题的能力,在平时练习中要加强基础知识的理解与应用.注意单位的换算。
A.由纸带可知,BC=6.24cm−2.92cm=3.32cm;CD=9.95cm−6.24cm=3.71cm;在任意相等的时间内,位移不相等,则纸带不是匀速运动,故A错误;B.由于电源频率为50Hz,所以相邻的计数点间的时间间隔T=0.02s,故B错误;C.根据平均速度的定义得AC段的平均速度v AC=x AC tAC =0.06242×0.02m/s=1.56m/s,故C错误;D.根据匀变速直线运动中时间中点的速度等于该过程中的平均速度,可以求出打纸带上B点时小车的瞬时速度大小,v B=v AC=1.56m/s,故D正确;故选D。
第四节实验:用打点计时器测速度【目标要求】1.知识与技能了解和练习使用电火花计时器和电磁打点计时器。
测定平均速度,画出v-t图象了解用图象研究物理问题的方法知道什么是速度时间图象,知道速度时间图象的物理意义。
以及如何用图象来表示速度和时间的关系2.过程与方法认识数学中的函数图象在物理学中的作用,实验时注意培养学生的操作习惯,培养学生具有一定的信息收集和处理能力,分析、解决问题能力3.情感、态度与价值观乐于探究与日常生活有关的物理学问题,初步体验探索自然规律的艰辛与喜悦,有主动与他人合作的精神【巩固教材—稳扎稳打】1.根据打点计时器打出的纸带,我们可以从纸带上直接得到的物理量是 ( ) A.时间间隔 B.平均速度C.位移 D.瞬时速度2.某同学将纸带穿过限位孔,接通打点计时器的电源,拉动纸带,但在纸带上打不上点,其可能原因是()A.复写纸放反B.使用了直流电源C.振针过短D.纸带运动过快3.小车拖动的纸带经过打点计时器后,在纸带上留下的点中有6个连续清晰的点,测出这6个点间的距离为18 cm,则( )A.小车运动的平均速度为0。
03m/sB.小车运动的平均速度为1.5m/sC.小车运动的平均速度为1。
8m/sD.小车运动的平均速度为180m/s4.某同学用手水平地拉动纸带通过打点计时器后,纸带上打下了一列点,他要根据这些点计算纸带运动的平均速度,下列操作正确的是 ( )A.他首先查清共有多少个点B.首先从第一个能看清的点数起,查清共有多少个点C.分别测出每两个相邻清晰点间的距离,然后相加,把相加的结果作为所有能看清点间的长度,用来计算平均速度D.分别测出每两个相邻清晰点间的距离,用来计算各段的平均速度【重难突破—重拳出击】1.打点计时器打点的周期,决定于 ( )A.交流电压的高低B。
交流电的频率C.永久磁铁的磁性强弱D。
振针与复写纸间的距离2. 在“练习使用打点计时器"的实验中,下列操作正确的是()A.打点前,小车应靠近打点计时器,要先接通电源,待计时器开始打点再释放小车B.要舍去纸带上密集点,然后选取计数点C.打点频率为50Hz,每四个点取一个计数点,则计数点之间的时间间隔为0.01SD.实验中应使小车速度尽量小些3. 一学生在练习使用电磁打点计时器时,纸带上打出的不是圆点,而是一些短线,这A.打点计时器错接在直流电源上;B.电源电压不稳定;C.打点计时器使用的电压频率不稳定;D.振针到复写纸片的距离太小4.某物体的v-t图象如图1-3所示,则该物体( )A.做往复运动B.做匀速直线运动C.朝某一方向做直线运动D.以上说法均不正确5.在练习使用打点计时器的实验中,某同学操作中有以下实验步骤,步骤顺序排列正确的是 ( )①.把计时器上的电源插头插在交流220 V电源插座上,按下脉冲输出开关,用手水平的拉动两条纸带,纸带上就打下一列小点②.把电火花计时器固定在桌子上③. 将纸带穿过打点计时器的限位孔,检查墨粉纸盘是否已经正确的套在纸盘轴上,检查两条白纸带是否已经正确的穿好,墨粉纸盘是否已经夹在两条白纸带之间④.用刻度尺测量纸带通过的距离x⑤.取下纸带数一下纸带上共有多少个点,记为N,则点子的间隔数为(N —1),纸带的运动时间为(N —1)0.02 s⑥.计算纸带运动的平均速度: v=Δx/Δt, 把结果填入下表: A .①②③④⑤⑥ B. ②③①④⑤⑥ C. ②③①⑤④⑥ D. ②①③⑤④⑥6.某人在练习使用打点计时器的实验中拉动纸带经0.4 s 在纸带上应打下的计时点数目为( ) A 。
第四节实验:用打点计时器测速度
【巩固教材—稳扎稳打】
1.根据打点计时器打出的纸带,我们可以从纸带上直接得到的物理量是 ( ) A.时间间隔 B.平均速度 C.位移 D.瞬时速度
2.某同学将纸带穿过限位孔,接通打点计时器的电源,拉动纸带,但在纸带上打不上点,其可能原因是 ( )
A.复写纸放反 B.使用了直流电源 C.振针过短 D.纸带运动过快3.小车拖动的纸带经过打点计时器后,在纸带上留下的点中有6个连续清晰的点,测出这6个点间的距离为18 cm,则 ( )
A.小车运动的平均速度为s
B.小车运动的平均速度为s
C.小车运动的平均速度为s
D.小车运动的平均速度为180m/s
4.某同学用手水平地拉动纸带通过打点计时器后,纸带上打下了一列点,他要根据这些点计算纸带运动的平均速度,下列操作正确的是 ( )
A.他首先查清共有多少个点
B.首先从第一个能看清的点数起,查清共有多少个点
C.分别测出每两个相邻清晰点间的距离,然后相加,把相加的结果作为所有能看清点间
的长度,用来计算平均速度
D.分别测出每两个相邻清晰点间的距离,用来计算各段的平均速度
【重难突破—重拳出击】
1.打点计时器打点的周期,决定于 ( ) A.交流电压的高低 B. 交流电的频率;
C.永久磁铁的磁性强弱; D. 振针与复写纸间的距离.
2. 在“练习使用打点计时器”的实验中,下列操作正确的是 ( )
A.打点前,小车应靠近打点计时器,要先接通电源,待计时器开始打点再释放小车;
B.要舍去纸带上密集点,然后选取计数点。
C.打点频率为50Hz,每四个点取一个计数点,则计数点之间的时间间隔为。
D.实验中应使小车速度尽量小些。
3. 一学生在练习使用电磁打点计时器时,纸带上打出的不是圆点,而是一些短线,这可能
是因为
A.打点计时器错接在直流电源上;
B.电源电压不稳定;
C.打点计时器使用的电压频率不稳定;
D.振针到复写纸片的距离太小
4.某物体的v-t图象如图1-3所示,则该物体 ( )
A.做往复运动 B.做匀速直线运动
4-10
C.朝某一方向做直线运动 D.以上说法均不正确
5.在练习使用打点计时器的实验中,某同学操作中有以下实验步骤,步骤顺序排列正确的
是
( )
①.把计时器上的电源插头插在交流220 V电源插座上,按下脉冲输出开关,用手水平
的拉动两条纸带,纸带上就打下一列小点
②.把电火花计时器固定在桌子上
③. 将纸带穿过打点计时器的限位孔,检查墨粉纸盘是否已经正确的套在纸盘轴上,检查两条白纸带是否已经正确的穿好,墨粉纸盘是否已经夹在两条白纸带之间 ④.用刻度尺测量纸带通过的距离x
⑤.取下纸带数一下纸带上共有多少个点,记为N ,则点子的间隔数为(N -1),纸带的运动时间为(N -1) s
⑥.计算纸带运动的平均速度: v=Δx/Δt, 把结果填入下表:
A .①②③④⑤⑥ B. ②③①④⑤⑥ C. ②③①⑤④⑥ D. ②①③⑤④⑥
6.某人在练习使用打点计时器的实验中拉动纸带经 s 在纸带上应打下的计时点数目为
( )
A. 19个
B. 20个
C. 21个 个
7. 如果前 s 内起动过慢,计时点密集,他取了这段纸带并选取每5个计时点作为计数点,
相邻两个计数点间的时间间隔为多少秒 ( )
A . s B. s C. s D. s
8. 质量都是m 的物体在水平面上沿直线运动,图1-4中,A 、B 、C 、D 是它的运动图象,由图象可知 ( )
A .图
B 表明物体做匀速运动
B .图
C 表明物体做减速直线运动 C .图
D 表明物体做加速直线运动 D .图A 表明物体做匀速运动
【巩固提高—登峰揽月】
13.如图1 -5所示是用打点计时器测瞬时速度实验时得到的一条纸带的一部分,从0点开始依照打点的先后依次标为0、1、2、3、4、5、6,现在量得0、1间的距离x 1= cm ,1、2间的距离x 2= cm ,2、3间的距离x 3= cm , 3、4间的距离x 4= cm ,4、5间的距离x 5= cm ,5、6间的距离x 6= cm (f=50Hz )
⑴根据上面记录,计算打点计时器在打1、2、3、4、5点时的速度并填在下表中。
点子数N 点子间隔数N -1 运动时间t /s 位移x /m 平均速度v /(ms -1
)
A
B
9 7
5
3
2
1
4 6
8
图1-5
O t t t t O O O A B C
D 图1 -4 x
⑵根据(1)中表格,在图1-6中画出小车的速度时间图象。
并说明小车速度变化特点。
【课外拓展—超越自我】
移动式测速方法
移动式测速方法是将测速仪放在警车内,警车在路上巡逻时测速仪对准被测车辆进行测速,根据车辆在高速公路行驶速度的有关规定,在系统预先设定各种车型正常的行驶速度(考虑到误差问题可适当放松限速范围),当测量到车辆超速时抓拍系统就自动抓拍或录像。
它的优点:1.违章超速行驶的车辆在高速公路出口交费时可当场被处罚,提高了公安部门的执法效率。
2.由于有图片和数字证据,提高了执法的公平性和公证性。
但也存在缺点:1.由于在测速时牵涉到警车和被测车辆的相对速度问题,在技术处理上相对繁琐。
2.由于司机受教育的程度不同,文化素质参差不齐,部分司机见到前方有警车巡逻就会减速驾驶,但没有警车巡逻的路段又会违章超速,不能从根本上制止司机超速驾驶。
3.不能做到全天候全路段测速。
4.上路测速增加了公安部门的警力和物力。
第四节 实验:用打点计时器测速度
【巩固教材—稳扎稳打】第一课件网
【重难突破—重拳出击】
【巩固提高—登峰揽月】 1.(1)如下表
(2)如图
图1-6
t/
v/m
图-3。