图解中国地理记忆方法
- 格式:doc
- 大小:1.91 MB
- 文档页数:23
中国省份记忆口诀和记忆地图上的位置方法
一、记忆口诀
1.东北角黑河河北:辽宁蒙古塞外望
2.山东西秦岭下:河南山西河北苏朝
3.珠江三角广东湾:广西海南广东粤港澳
4.重庆大渝川藏格:四川西藏云南重庆
5.甘肃敦煌天山北麓:甘肃宁夏青海新疆
6.长江三角南京城:江苏浙江江西上海
7.台湾省望京南:台湾北京天津内蒙古
二、记忆地图
1.东北角,黑龙江、辽宁、吉林,夹着内蒙古,河北相挨着;
2.山东西秦岭下,江苏河南彼此拼,山西浙江,河北,江苏伴拢;
3.珠江三角,广西广东滨海相拥,海南省,粤港澳,珠江又横渡;
4.重庆大渝,云南、西藏靠山汇聚,四川省,独屹立,贡嘎山紧抱它;
5.甘肃敦煌,青海新疆穿过天山,宁夏、甘肃,一带而行;
6.长江三角,江苏浙江聚合在一起,江西省,江淮横渡,上海省拥抱它;
7.台湾省,望京南而立,外加上福建,两岸滨海相拥。
把中国地图倒背如流的绝妙方法注:点击图片放大查看原图。
一、中国地图记忆思路:4区。
1、关中平原陕西是中国文明的一大渊源地,所以以之为圆点,划横纵坐标线,把中国地图分为4份,从左上角起分别命名每个区域1、2、3、2、每个区域内的省份以圆点陕西为参考点开始排序,排序规则为:区域代码+顺序代码3、记忆方法用数字编码挂钩记忆。
二、以下为记忆策略:中心圆点:陕西(秦始皇统一全国,从0到1)1区:10、宁夏回族自治区(10.棒球:宁静的夏天,回族同胞喜欢打棒球)11、甘肃省(11.筷子:用筷子吃甘肃兰州拉面)12、青海省(12.婴儿:婴儿爬到青海里)大量医生去救人)13、新疆维吾尔族自治区(13.医生.新疆地区有很多沙漠,很危险,要2区:20、山西省(20.香烟:山西(谐音:山溪),山上的溪水流下来,把香烟灭了)21、内蒙古自治区(21.鳄鱼:内蒙古大草原居然有鳄鱼咬绵羊,奇闻)22、黑龙江省(22.鸳鸯:鸳鸯在黑色的江上戏水)23、吉林省(23.和尚:吉林有很多吉祥少林寺,和尚在里面敲木鱼)24、辽宁省(24.炸弹:辽宁舰上载着很多的炸弹)25、北京市(25.二胡:京剧要拉二胡)26、河北省(26.河流:河流从北边流下来;黄河北面叫河北)27、天津市(27.恶妻:恶妻把为一直追到天津)28、山东省(28.恶霸:山东梁山好汉,个个都能打恶霸)3区:30、河南省(30.三轮车:黄河把三轮车冲到南边去;黄河南面叫河南)北;长江的北面叫湖北)31、湖北省(31.鲨鱼:湖,是长江,因为长江太宽了,在有限的视力范围内看上去就像大湖一样,有很多鲨鱼顺着长江一直往上游,游到了湖32、湖南省(32.伞儿:毛主席(湖南的)打着伞儿去视察;长江的南面叫湖南)33、江西省(33.手铐:江西南昌起义,抓了很多敌人,用手铐铐起来)34、安徽省(34.山狮:山狮头上安者一个徽章)35、江苏省(35.珊瑚:江苏在海边,有很多珊瑚会冲到江苏来)36、上海市(36.山鹿:海上来了很多山鹿到上海)37、浙江省(37.山鸡:浙江人喜欢吃叫花鸡,是用山鸡做的)38、福建省(38.妇女:福fú建和妇fù女,拼音相似,福建妇女都很健康)39、广东省(39.李三脚:李小龙是香港的,香港原本属广东省)注:香港与澳门可以与广东省一起记(因为以前港澳都属于广东省)4区:40、重庆市(40.司令:司令升官了,我们要隆重的庆祝一下)41、贵州省(41.司仪:每次请司仪都得送贵州茅台酒)42、广西壮族自治区(42.柿儿:广西人喜欢吃柿儿,吃了会变得很强壮)43、云南省(43.石山:云南有很多石山,比如石林)44、四川省(44.蛇:四川的四与44的4,一样)45、西藏自治区(45.师傅:唐僧师傅去西藏取经)前鸡脚:台湾省后鸡脚:海南省。
地理常用的记忆口诀1. 大洲与大洋- "亚欧非,囊括西":亚洲、欧洲、非洲三大洲以西亚洲为核心。
- "美澳陈美双,大洋四方韵":美洲、澳洲、南极洲、欧洲为四大洋。
2. 中国地理- "龙的传人厚重北":东西幅员辽阔,南北地貌有神州北方平原。
- "黄河逆流黄河善洪 1998大":黄河发源地向东流,上游地形谓逆行,流入平原称泥沙腔。
1998 年闹洪水。
3. 世界地理- "埃亚非印":亚非印度被肯定。
- "中东西东南":中东地区位于东南方。
- "加巴布阿卡南":加勒比海、巴巴多斯、布基纳法索、阿拉伯联合酋长国、卡塔尔、南非。
4. 地球体系- "坐标刺盘,你记么":南北二极刺穿地球,南北纬盘踞全球。
- "魔鬼赤道线,烧得老人烫":赤道称魔鬼,热带地区气候炎热。
5. 经纬度- "纬度有透明中":纬度由赤道至两极逐渐减小。
- "经度有变样了":经度在各纬度并不均匀。
6. 自然地理- "城旁丘岗":城市多建在平原和丘陵地带。
- "扶桑滨":日本列岛分布在海洋东侧。
7. 人文地理- "北生育稀南生育率旺":北方生育率较低,南方生育率较高。
- "华夏是是非非黄露骨统":中国是个边海国家,东海、黄海、南海都近在咫尺。
8. 经济地理- "火热均强":世界经济高度发展的地区有北美洲、欧洲、东亚。
- "GDP上海江干人均贵安":上海、江苏、浙江是中国经济最活跃的地区,贵州、安徽是中国人均GDP较低的地区。
9. 气候地理- "温7低":温带气候包括大陆性气候、沿海洋气候和地中海气候。
地理速记口诀(中国)初中地理速记口诀(中国地理部分)1、中国领土范围西起帕米尔高原,东止太平洋西岸;北连蒙古大戈壁,南海之南赤道边。
面积九百六十万,世界列位居第三。
2、中国领土四极①东极:黑熊岛上乌苏镇,北极:黑龙江心主航道,西极:葱岭中峰号屋脊,南极:曾母暗沙南群岛②。
①以东极为起点,逆时针方向记忆。
②南群岛,南沙群岛。
3、中国疆界海疆一万有八千,辽冀鲁苏自北连。
浙闽粤桂成一线。
陆界二万二千里,滇藏新陇比邻居,内蒙黑吉紧相依。
4、中国行政区划东北三省纬度高,自北向南黑吉辽。
华北山西和内蒙,京津两市河北抱。
华东七省有沪市,三江鲁皖闽台岛①。
中南五省又一区,海南粤桂湘鄂豫。
西南三省加一区,云贵川藏是高地。
西北两区和三省,陕甘青宁新疆区。
①三江,指江苏,浙江和江西。
5、全国各省、自治区和直辖市①两湖两广两河山②,五江云贵福吉安③;四西二宁青甘陕④,还有内台北上天⑤。
①该篇为周恩来总理所作,题目是编者加的。
注意在记忆时还应补上海南省。
②本句指湖南、湖北、广东、广西、河南、河北、山东、山西、。
③本句指江苏、江西、浙江,黑龙江、新疆、(谐音)、云南、贵州、福建、吉林、安徽。
④本句指四川、西藏、宁夏、辽宁、青海、甘肃、陕西。
⑤本句指内蒙、台湾、北京、上海、天津。
6、我国省、自治区、直辖市相邻关系①青甘新藏川,桂粤湘黔滇;皖浙苏鲁豫,鄂赣接西南:内冀辽吉黑,宁陕晋相连;还有京津沪,福建和台湾。
①本歌诀先确定青、桂、皖、内蒙古四点,然后与其相邻省区按从正东开始,逆时针旋转的顺序排列。
另外,记住京、津、沪、闽、台的位置就行了。
7、省区的简称①春秋有鲁晋,分界一重山。
山东鲁国地,山西晋国田。
冀州位河北,蜀郡在四川。
湖南有湘水,甘肃有陇山。
①省区的简称多为古国、古城、山河的名称。
8、我国人口和民族人口世最多,十三亿突破;计划生育是,我国基本策。
民族五十六,平等团结歌;少数民族中,百万十五个。
华侨港澳胞,广东福建多;世界各地有,心心怀祖国。
快速记忆中国地图的方法_如何快速记中国地图中国地图像一只大雄鸡,可以把这只鸡砍为成六部分:鸡头、鸡背、鸡尾巴,鸡肚、鸡脚、鸡屁股。
鸡头最容易记,就是:黑龙江、吉林、辽宁。
鸡背只有一条就是:内蒙古自治区。
鸡尾巴更简单,就是一个新疆。
鸡脚也很简单,就是台湾和海南。
难点是鸡肚和鸡屁股。
省份太多太杂了。
不过不要怕,我们有一个方法就是,把鸡肚看成一个倒三解形和一个十字架,把鸡屁股看成一个长方形和我一正方形。
先来看鸡肚:倒三角形:把广东省看成倒三角形最下面的角,把福建省、江西省、湖南省看成倒三角的腰,把湖北省、安徽省、浙江省看成倒三角的底线。
,这样就构成一个近倒三角形了。
香港、澳门包含其中。
十字架是指:把宁夏、陕西省、山西省、山东省、江苏省成一横,再把河北省、河南省看成一竖,一横一竖构成一个十字。
我们把这个倒三角和十字架看成鸡肚,除开鸡头、鸡背、鸡尾巴,鸡肚、鸡脚,那么剩下来的我们就把它看成是鸡屁股拉。
而鸡屁股我们又可以把它看成由一个长方形和一个正方形组成!!长方形:把西藏、青海省、甘肃省看成一个斜着的长方形。
正方形:把四川省、云南省、重庆、贵州省、广西看成一个正方形。
所以中国地图可以说是由一个鸡头、一个鸡腰、两个鸡脚、一个鸡尾巴,一个三角形、一个十字架、一个长方形、一个正方形所组成的···1、阅图忆文,看文思图2、人为设图,图形赋意在填图训练中,根据整体——局部——整体的原则,大小图结合,按先读图,后简化,最后复原的程序练习。
即:先看总图,再出示暗射图,在脑海中浮现和拼图;接着简化填绘、仿制,最后打开地图册验证复原。
由于调动了各个感官协调动作,使地图知识记得住、记得牢。
3、丰富联想,词图对照4、要点精减,信号提示对地图承载的信息要分析、加工、分化、改组;提高其精度;缩小范围,排除干扰渠道。
正确的做法应该是:1)以示意图为基础,先易后难,如铁路采取干线为本,枢纽填准,变曲为直的办法,就易掌握。
如何快速记忆中国地图快速记忆中国地图技巧1、先总后分,按步骤填充在填图训练中,根据整体——局部——整体的原则,大小图结合,按先读图,后简化,最后复原的程序练习。
即:先看总图,再出示暗射图,在脑海中浮现和拼图;接着简化填绘、仿制,最后打开地图册验证复原。
由于调动了各个感官协调动作,使地图知识记得住、记得牢。
2、展开联想,图文配合根据动物的生理反射机制,对外界接触的信息做恰当处理。
采用多办法刺激,以获得运动记忆和情绪记忆的最佳效果。
把抽象的地图符号化作具体物象激发联想。
边看边记,记忆效率将会大大提高。
3、记看相互交错互动记忆地图的关键点主要应放在发现特征、理解概念、揭示规律、阐明成因上。
只是单单记忆图形,或是文字,那么,记忆效率将会大打折扣。
死记硬背文字部分,概念没有具体形象的支持,也是三分钟热度,在大脑中停留的时间并不长。
尤其高青少年阶段抽象思维发展很快,语言表达能力较强,要善于把课本知识活化于地图之中。
4、知识点要简化对地图承载的信息要分析、加工、分化、重组;提高其精度;缩小范围,排除干扰渠道。
正确的做法应该是:(1)从地图出发,先易后难,如铁路采取干线为本,枢纽填准,变曲为直的办法,就易掌握。
(2)用单色笔和多色彩笔勾画插图,然后再和地图册对照。
这样循序渐进,记忆深刻,可起突出重点,互相弥补作用。
(3)对难记内容进行强化,揭示区域图的关键点,如在图例练习课和快速查图比赛中可不停地揭示。
(4)抓住文字特征,简化信号。
如记首字,编成顺口溜,这样,省时省力又好记。
快速记忆中国地图方法1、阅图忆文,看文思图掌握地图知识的落点应放在发现特征、理解概念、揭示规律、阐明成因上。
如果片面阅图而不思文,知识显得支离破碎。
反之死记课文,地理概念失去具体形象的支持,必然造成张冠李戴、桃李不分。
尤其高中学生抽象思维发展很快,语言表达能力较强,教学中要训练学生写读图说明文,提取说明要点,开展课后讨论活动,把课本知识活化于地图之中。
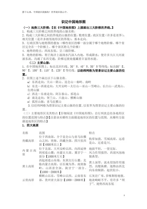
识记中国地形图(一)地势三大阶梯:【在《中国地形图》上描画出三大阶梯的界线。
】1.构成三大阶梯之间的界线的山脉名称;2.构成三大阶梯之间的界线的山脉的位置:数理位置;政区位置(许多是省界);相关位置(是许多相邻地形区的界线);基本走向。
3.行政区图与地势图的叠加(哪些省区的哪一部分属于哪个地势阶梯、哪个省区完全在一个阶梯上、哪个省区跨几个阶梯)4.地势的特点:西高东低,呈三级阶梯。
5.地势的影响:利于海洋上湿润水汽深入内地,形成降水;使许多大江大河滚滚东流,沟通了东西交通;阶梯过渡处蕴藏着丰富的水能。
(二)主要山脉:1.在中国地形图上,标出北回归线、30°N、40°N、50°N等纬线;标出80°E、90°E、100°E、110°E、120°E等经线。
以经纬网格为背景识记主要山脉的位置。
2.在图上逐个画出以下山脉名称。
a) 东西走向:天山—阴山、昆仑山—秦岭、南岭b) 东北—西南走向:大兴安岭—太行山—巫山—雪峰山、长白山—武夷山、台湾山脉c) 西北—东南走向:阿尔泰山、祁连山d) 南北走向:贺兰山、六盘山、横断山脉e) 弧形山脉:喜马拉雅山3.以经纬网格为背景识记主要山脉的位置。
以省界为背景识记主要山脉的位置。
(三)主要地形区及其特点【仔细阅读《中国地形图》,自行列表总结各地形区的位置范围与特点】【注意该从哪些方面描述地形区的位置与范围,从哪些方面描述地形区的特点】1.四大高原名称范围特点青藏高原位于西南部,介于昆仑山与喜马拉雅山之间;青海、西藏全部,四川省西部【4000米以上】牧草如茵,雪域高原,远看是山,近看是川。
内蒙古高原位于北部,大兴安岭以西,向西延伸到祁连山麓;内蒙古大部、冀甘宁一部分【1000米左右】地面平坦,一望无际。
风力作用强烈,西部风蚀地貌典型。
黄土高原西起祁连山东端,东到太行山麓,北临内蒙古高原,以长城为界,南到秦岭;山西省全部、陕甘宁一部分。
中国地理行政区划记忆方法
一.化整为片,划分七个区域
1.东北三省:1个;
2.北部边疆:1个;
3.西北地区:5个;
4.黄河中下游:6个;
5.长江中下游:7个
6.南部沿海:7个;
7.西南地区:5个。
二.利用区域轮廓,把各行政区作似物形象比喻:
把各省区的轮廓图形类比为各种便于识记的图形。
例如:黑龙江似一只飞翔的天鹅……
三.把行政区总结归纳成歌诀记忆:
中国省级行政区顺口溜:
两湖两广两河山,四市四江福吉安;
云贵川内青藏新,陕甘两宁加海南;
港澳是我好河山,台归之日盼团圆。
四.拟定路线,纵横串:
在地图上联系山脉、河流、湖泊、经纬线以及各省区之间的相关位置等重要地理事物特征进行记忆,形成省级行政区分布的空间概念。
例1:太行山以西为省,洞庭湖以北是省,以南是省。
例2:
五.利用针对性问题,突出行政区的特征
1.位置最东、最西、最南、最北的省区:
2.邻国最多的省区:
3.相邻省区最多的省区:
4.面积最大和最小的直辖市:
5.民族最多的省区:
6.跨经度最广的省区:
跨纬度最广的是:
我国面积最大的省一级行政区:
我国面积最小的省级行政区:
我国纬度最高的省:
1.东北三省:黑龙江、吉林、辽宁;
2.北部边疆:内蒙古自治区;
3.西北地区:陕西、甘肃、宁夏回族自治区、青海、新疆维吾尔自治区;4.黄河中下游:山东、山西、河北、河南、北京、天津;
5.长江中下游:湖北、湖南、安徽、江西、江苏、浙江、上海
6.南部沿海:福建、台湾、广东、海南、香港、澳门、广西壮族自治区;7.西南地区:四川、重庆、云南、贵州、西藏自治区。
八年级地理口诀记忆法
1.中国疆界:海疆一万有八千,辽冀鲁苏自北连,浙闽粤桂成
一线,陆界二万二千里,滇藏新陇比邻居,内蒙黑吉紧相依。
2.中国的邻国:十四邻国陆上环,俄国蒙古和朝鲜。
哈吉塔巴
阿富汗,印尼不丹缅老南。
隔海六国要记全,印巴马文菲日韩。
3.中国的陆上国界及海岸线:陆上国界二万二,海岸线长一万
八。
4.地理方位记忆歌:上北下南左为西,右东两手来区分;北东
西南出新闻,四方符号NEWS论。
5.中国行政区划:东北三省纬度高,自北向南黑吉辽。
华北山
西和内蒙,京津两市河北抱。
华东七省有沪市,三江鲁皖闽台岛。
中南五省又一区,两广海南湘鄂豫。
西南三省一区市,云贵川藏是高地,还有重庆直辖市。
西北两区和三省,陕甘青宁新疆区。
6.省级行政区:三十四省记不难,黑吉辽,蒙新甘。
陕宁青藏
云贵川,两湖两广两河山。
港澳苏浙闽皖赣,京津沪渝台海南。
7.世界主要矿产资源:世界重要三矿产,煤铁石油是重点。
俄
巴中澳印加美,七国铁矿储量大。
亚欧大陆和北美,煤矿分布也不差。
石油分布很集中,一半以上在中东。
24张地图地理知识点背诵口诀!记忆就是这么简单!绝对干货
地理是初一就开始学习的课程,中国地理还是世界地理,都是我们学习的一个重点。
地理一直被称作是“文科中的理科”,这个称谓并不是空穴来风的,而是有实际依据的。
很多孩子觉得地理这门学科很难,无论怎样都没办法学好,甚至想放弃这门学科的学习。
殊不知,知识因为基础掌握的不够好,才导致了孩子们对地理的这种绝望心情。
很多家长在微信和我交流的时候,也反映说,孩子的地理成绩差,买了很多的练习资料,但是效果却不尽人意,每次熬夜到很晚刷题,考试成绩依旧不及格。
我想告诉大家的是,地理的学习不能死记硬背,要掌握方法,只有掌握好了方法,才能在短时间内提升自己的学习成绩。
下面我就把地理知识点的背诵口诀分享给大家,希望能帮助到孩子们的学习。
此外,孩子在学习上有任何疑问,都可以和我微信交流。
篇幅问题,今天的分享就到这里了,希望对孩子们的学习有所帮助。
我是一个老师,非常欢迎家长和我交流孩子的教育学习问题,如果孩子在学习上有任何疑问,都可以和我交流,我会根据多年教学经验,免费给孩子最好的教育方式。
我的私人微信:130****0073(长按可复制)。
中国地图快速记忆法
中国地图快速记忆法
中国地图快速记忆法
中国地图像一只大雄鸡,可以把这只鸡砍为成六部分:鸡头、鸡背、鸡尾巴,鸡肚、鸡脚、鸡屁股。
鸡头最容易记,就是:黑龙江、吉林、辽宁。
鸡背只有一条就是:内蒙古自治区。
鸡尾巴更简单,就是一个新疆。
鸡脚也很简单,就是台湾和海南。
难点是鸡肚和鸡屁股。
省份太多太杂了。
不过不要怕,我们有一个方法就是,把鸡肚看成一个倒三解形和一个十字架,把鸡屁股看成一个长方形和我一正方形。
先来看鸡肚:
倒三角形:把广东省看成倒三角形最下面的角,把福建省、江西省、湖南省看成倒三角的腰,把湖北省、安徽省、浙江省看成倒三角的底线。
,这样就构成一个近倒三角形了。
香港、澳门包含其中。
十字架是指:把宁夏、陕西省、山西省、山东省、江苏省成一横,再把河北省、河南省看成一竖,一横一竖构成一个十字。
我们把这个倒三角和十字架看成鸡肚,除开鸡头、鸡背、鸡尾巴,鸡肚、鸡脚,那么剩下来的我们就把它看成是鸡屁股拉。
而鸡屁股我们又可以把它看成由一个长方形和一个正
湖南哥哥打呵欠,江西妹妹下巴尖。
记住口诀最容易,考试起来最得意。
高中地理中国地图版必修2第一章人口的增长、迁移与合理容量1. 歌诀法记忆人口增长模式的转变人口增长在转变,三式二次最关键。
从死到生来实现,生产发展是根源。
注释:“三式二次”即三种模式,两次转变。
“从死到生”意思是说,人口增长模式的转变,是从死亡率的下降开始的,到出生率的下降最终实现。
2. 歌诀法记忆人口迁移的判断依据人口迁移巧判断,缺一不可三条件,历时永久或长期,跨越区界是关键。
第二章城市的空间结构与城市化1. 运用三字歌诀法记忆城市规模与服务功能的关系规模大,距离远,数目少,功能强。
规模小,距离近,数目多,功能弱。
2. 歌诀法记忆不同等级城市的数目、相互距离、服务范围、城市职能的关系高少远大多,低多近小少,大的嵌套小。
3. 口诀法记忆发达国家与发展中国家城市化进程的差异发达国家:起步早、水平高、增长慢发展中国家:起步晚、水平低、增长快第三章生产活动与地域联系1. 歌诀法记忆自然条件对农业区位选择的影响主导因素是自然,气土地形和水源。
作物分布农发展,气候作用最明显。
扎根立足供养分,肥沃土壤作用神。
平原土厚易灌溉,适宜布局种植带。
山丘崎岖难耕作,适宜发展畜牧业。
自然条件少变化,区位选择作用大。
2. 歌诀法记忆社会经济条件对农业区位选择的影响经济因素多变动,市场政策加交通。
其他因素不忽视,地价资金劳动力。
类型规模市场定,易烂变质追交通。
现代交通大发展,运速提高运费减。
冷藏设备广泛用,远离市场已可行。
政策调整促生产,农技改进促发展。
作物承担能力提,距离影响已降低。
3. 歌诀法记忆影响农业区位选择的主要因素气候地形育土壤,运输机械找市场。
旱区水源蕴绿洲,劳力政策有影响。
4. 歌诀法记忆传统旱作谷物农业的生产和分布传统旱作自给足,恢复地力以持续。
定居村落筑房屋,旱作分布有规律。
温带大陆之东岸,亚热干旱之山区。
5. 歌诀法记忆传统旱作谷物农业的生产对象旱作谷物农业区,传统习惯养家畜。
南亚西亚养牛羊,中国饲养牛羊猪。
让孩子瞬间记住全中国的24张地理知识图,值得收藏!
地理是研究地球表面的地理环境中各种自然现象和人文现象,以及它们之间相互关系的学科。
历来有文科中的理科之称,对文科的孩子来说普遍是比较难的。
想要学好地理,地图是必须要记牢、弄懂的。
但,想要只凭死记硬背学好地理,效果是十分有限的。
很多知识点都是必须要图形结合的,其实在地图上来记忆知识点是最实用、又有效的,一张图都能清晰的展现出重要的知识点:地理位置,天气、土壤、种植、地形走势等等多方面的知识。
下面,我将分享25张地理知识图,让孩子们轻松掌握中国地理。
如果您的孩子存在记忆力差,学习成绩难以提升,学习方法不正确,严重偏科等这些问题,都可以通过下面的微信找我。
作为一名资深老师,我在朋友圈每天都会分享一些关于教育、学习方法、记忆训练的文章,帮您分析孩子学习过程中的问题。
duxue69,分享教育方面的感悟与知识,让你的孩子领先别人一步!。