样品检验工作流程及注意事项培训资料共16页文档
- 格式:ppt
- 大小:1.48 MB
- 文档页数:16
Xxx家用纺织品有限公司
样品检查流程
一、目的:为了更好的配合在公司生产的大货样品完整性、合理性,工程技
术部开发的每款样品在寄出前需遵照流程进行检查。
二、样品定义:
样品包括但不仅限于:推销样,确认样,产前样,首件样,测试样,大货样(船样),照相样等。
三,样品检查确认流程如图:
四,样办人员做完封样到工程开发部批办完成后会整理一份完整详细的批办意见连同样品传递给相关业务。
(确认样吊牌上盖有样办人员批办的专用章)
五,因特殊原因,如某款非常紧急,各部门必须明白正常流程和特事特办的区别!。
部门名称层次部门计量检验 处节点A中心化验室 3试样员B样品检测工作流程图流程名称 概要 调度员化验员CD班组长 E样品检测工作流程样品检测管理统计员化验室 主任FG相关部门 H1开始2 送样34 5 6 7 8 9 10 11收样 编码分派检测 记录发现问题登台帐审核统计检测报告审批送检测报告收检测报告结束(二) 样品检测作标准任务 名称收样传递检测报表 登记报告 报出节点A2 B2 B3C4 F4D5 D6E7 F7 C8F8 G8 F8 H10任务程序,重点及标准程序 ☆ 计量检验处将制好的样品送到中心化验室 ☆ 中心化验室试样员对照样品信息,检查样品状况 ☆ 试样员对照样品信息,检查样品状况编制检测密码 ☆ 将相关信息传递到统计员和调度员 重点 ☆ 样品信息的记录 标准 样品信息的记录准确无误 程序 ☆ 调度员依照检测密码分派任务 ☆ 统计员依照信息登记台帐 重点 ☆ 样品传递 标准 ☆ 按规定执行 程序 ☆ 化验员依照检测标准对样品进行检测 ☆ 及时记录原始记录,报出报表 重点 ☆ 样品检测 标准 ☆ 按检测要求实施,确保结果准确、可靠 程序 ☆ 班组长审核报表后送到统计员处 ☆ 统计员对应密码登记台帐 ☆ 发现问题后将样品密码返回调度员处重新分派检测 重点 ☆ 审核报表 标准 ☆ 审核过程认真严谨,及时发现问题 程序 ☆ 统计员编制检测报告 ☆ 化验室主任审批检测报告 ☆ 统计员将审批后的检测报告送到相关部门 重点 ☆ 编制检测报告 标准 ☆ 按要求及时编制检测报告时限相关资料及时 即时 即时《中心化验室生 产程序管理制度》《岗位操作规程 与工作标准》即时《中心化验室生 产程序管理制度》《样品信息登记 台账》按规定《岗位操作规程 与工作标准》即时 即时《中心化验室生 产程序管理制度》2 个小时 即时2 个小时《检测报告》。
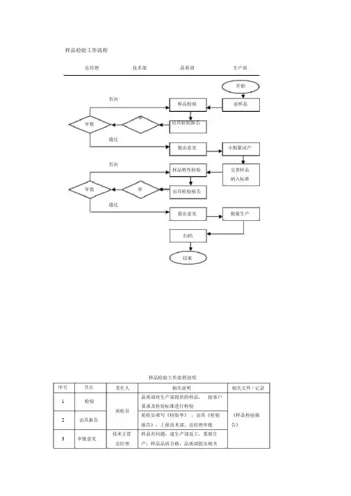
样品检验工作流程
总经理
审批
审批
序号节点
1检验2出具报告3审批意见
技术部品质部生产部
开始
否决
样品检验送样品
审
出具检验报告
通过
提出意见小批量试产
否决
样品特性检验完善样品
纳入标准
审出具检验报告
通过
提出意见批量生产
归档
结束
样品检验工作流程说明
责任人相关说明相关文件 / 记录品质部对生产部提供的样品,按客户
质检员
要求及检验标准进行检验
质检员填写《检验单》,出具《检验《样品检验报
报告》,上报技术部、总经理审批告》
技术主管样品有问题,退生产部返工,重新生
总经理产;样品品质合格,品质部提出相关
意见后,生产部开始小批量试产4特性检验质检员针对样品特性进行检验
5出具报告质检员检验完毕,检验员填写《检验报告》,上报技术部、总经理审核、批准
6审批处理生产部检验不合格,退回生产部返工;检验合格,生产部开始批量生产。
医院样品检查流程
医院样品检查流程大致如下:
1. 样本采集:医生或护士根据检测项目,按照标准操作规程对患者进行采样(如血液、尿液、组织切片等)。
2. 样本标识与登记:将样本贴上唯一标识标签,并在信息系统中记录患者的个人信息和采样信息。
3. 样品运送:由专人按照生物安全规定,及时将样本送至检验科实验室。
4. 实验室接收:实验室工作人员核对样本信息无误后,将样本分门别类放入冷藏或常温存储设施中待检。
5. 检测分析:实验员根据申请单要求,进行相应的实验室检测分析,包括但不限于生化分析、免疫学检测、微生物培养、病理学检查等。
6. 结果审核与发布:主管医师或高级实验员对检测结果进行复核,确认无误后录入系统并报告给临床科室。
7. 结果解读与咨询:临床医生收到报告后,结合患者病情进行解读,并可能需要向患者提供相关咨询。
样品检验标准操作规程1 目的建立一个样品检验的标准操作程序。
2 范围适用于公司成品的检验。
3 责任样品检验员对实施本操作规程负责。
4 内容4.1 试剂质量标准中所用试剂,按中国药典2005年版一部附录规定的试剂使用原则选用,并按规定配制。
4.2 仪器及设备:操作过程中所用的仪器及设备,应严格按照仪器或设备的使用操作规程操作。
4.3 检验方法4.3.1 性状:目测,取样品(固体少许平铺于白纸上,液体约20ml于无色透明试管中)自然光下检视。
鼻闻气味,有时需口尝味。
4.3.2 鉴别4.3.2.1 显微鉴别:样品参照中国药典2005年版一部附录ⅡC,制成所需要的装片,在显微镜下观看。
4.3.2.2 理化鉴别:样品参照质量标准操作。
4.3.3 检查:样品的检查项均参照质量标准或中国药典附录中提及的检查方法操作。
4.3.4 含量测定:严格按质量标准操作,注意使用容量器皿的精确度。
4.3.5 微生物限度检查:详见细菌检查SOP、霉菌检查SOP、大肠杆菌检查SOP、金黄色葡萄球菌检查SOP 及绿脓杆菌检查SOP。
4.4 数据处理与原始记录4.4.1 数据计算参考有效数字的计算法则,分析结果小数点后的位数与分析方法精密度小数点后的位数相同,检验结果的写法与药典规定相一致。
4.4.2 原始记录书写正确、完整、字迹清晰,无漏项、无涂改,改正有签名或签章。
检验结果输入电脑时应正确无误,具体执行《检验报告书及原始记录管理制度》的有关规定。
4.5 结果判定:应有判定的依据,并有结论。
4.6 清洁清场检验中使用过的容量器皿应及时清洗,清洁。
样品检验检测流程及管理制度一、引言:样品检验检测流程及管理制度是指为了保证产品质量,确保其符合相关标准和要求,企业必须建立一套完善的样品检验检测流程及管理制度。
本文将详细介绍样品检验检测流程及管理制度的具体内容。
二、样品接收与登记1.样品接收:企业应建立样品接收的管理机构,负责接收来自各个部门或外部供应商的样品,并记录相关信息。
三、样品保管与管理1.样品保管:样品应存放在专门的样品储存区域,确保样品的安全性,防止损坏或丢失。
2.样品管理:建立样品管理制度,包括样品编号管理、分区存储、样品定期检查和维护等,确保样品的有序管理和使用。
四、样品检验检测流程1.样品准备:将需要检验检测的样品按照检测项目进行分类,并进行准备工作,如样品标识、标本制备等。
2.样品检验:按照规定的检测方法和流程进行样品检验,包括外观检查、物理性质测试、化学性质分析等。
3.样品检测:根据产品的特点和要求,选择适当的检测方法和仪器设备,进行样品检测,包括有机物、无机物、微生物等的检测。
4.结果分析:将样品检验检测结果进行分析,与相关标准和要求进行比较,判断样品是否合格。
5.结果报告:编制检验检测结果报告,并根据需要进行打印和归档。
五、样品检验检测管理制度1.制度建立:根据企业实际情况和相关法律法规,建立样品检验检测管理制度,明确各级管理人员的职责和权限。
2.制度宣贯:将样品检验检测管理制度进行宣贯,确保各部门和人员了解制度内容,并能够熟练使用。
3.制度执行:各部门按照制度规定的流程和要求进行样品检验检测工作,并及时上报结果。
4.制度评审:定期对样品检验检测管理制度进行评审,根据实际情况进行修订和改进,确保制度的有效性和适应性。
六、样品检验检测流程及管理制度的好处1.保证产品质量:通过严格的样品检验检测流程及管理制度,确保产品的质量,提高企业的信誉度。
2.提高工作效率:规范的流程和制度能够提高工作效率,减少不必要的重复工作,节约时间和资源。
样品检验作业指导书1. 引言本指导书旨在指导样品检验的操作流程,确保样品的质量和准确性。
样品检验是保证产品质量的重要环节,通过对样品进行系统的检验和测试,能够及时发现问题,并采取相应的措施解决,确保产品质量符合标准要求。
2. 检验前准备在进行样品检验之前,需要进行以下准备工作:2.1 确定检验标准根据产品的要求和相关标准,确定样品检验的标准和方法。
各个行业的产品都有相应的标准,检验人员需要了解并熟悉相关标准。
2.2 准备检验设备和工具根据检验标准确定所需的检验设备和工具,并保证其正常运行和准确性。
常用的检验设备包括:测量仪器、试验机、显微镜等。
2.3 建立样品检验记录表建立样品检验记录表,记录样品的基本信息、检验项目、检验结果等内容。
方便对样品进行记录和追溯。
2.4 建立样品存储和管理制度建立样品的存储和管理制度,保证样品的安全和完整性。
样品存储的温度、湿度等条件要符合要求,避免样品的污染和损坏。
3. 样品检验流程样品检验的流程可以分为以下几个步骤:3.1 样品接收和登记当收到样品时,首先进行样品接收和登记。
对样品进行外观检查,确认样品是否完整,同时记录样品的基本信息,如样品编号、来源、接收日期等。
3.2 样品准备根据检验标准的要求,对样品进行准备工作。
可能包括样品的切割、研磨、热处理等。
3.3 样品检验按照标准要求,对样品进行相应的检验和测试。
可以包括外观检查、尺寸测量、化学成分分析、物理性能测试等。
3.4 记录检验结果将样品检验的结果记录在样品检验记录表中,包括检验项目、检验数值、判定结果等。
3.5 问题处理和分析如果在样品检验过程中发现问题或异常,需要及时进行处理和分析。
可以请相关专家参与,找出问题的原因,并采取相应的补救措施。
3.6 报告编制和归档根据检验结果,编制样品检验报告,并进行归档。
样品检验报告应包括样品信息、检验结果、问题和分析等内容,作为后续质量控制和追溯的依据。
4. 注意事项在进行样品检验过程中,需要注意以下事项:•熟悉检验标准和操作规程,确保检验的准确性和可靠性。
生物样品检测作业操作规程1. 引言生物样品检测是一项重要的实验室工作,用于了解生物体内产生的化学物质、代谢产物以及相关生化过程。
本操作规程旨在确保生物样品检测工作的准确、高效和安全进行。
2. 实验室准备在进行生物样品检测之前,必须保证实验室设备和材料的准备就绪。
以下是一些必备的实验室准备工作:2.1 实验室设备•均质仪•离心机•分光光度计•试剂架和试管架•称量设备•高速切割机2.2 实验室材料•试剂和标准品•试管和移液器•离心管和离心管架•安全手套和眼镜•垃圾袋和废物容器2.3 样品储存与处理•样品应储存在适当的温度下,避免暴露在阳光和高温环境中。
•样品处理时需要遵循相应的安全储存和废物处理规定。
3. 样品接收与记录在进行实验之前,对样品进行接收、记录和分类是非常重要的。
以下是一些建议的操作步骤:3.1 样品接收•在接收样品之前,确保样品容器完整无损,并检查样品标签上的信息是否准确。
•如果样品有特殊的运输要求,需按要求进行处理和记录。
3.2 样品记录•确保准确记录每个样品的编号、日期和其他重要信息。
•使用标准化的数据记录表格或实验室信息管理系统进行记录。
3.3 样品分类•根据实验要求和样品类型,对样品进行分类和分组。
•将样品储存在适当的位置,以防止污染或混淆。
4. 样品处理与检测在样品处理和检测过程中,应遵循标准化的操作程序。
下面是一些常用操作步骤:4.1 样品准备•将需要处理的样品取出,并依据实验要求进行相应的处理。
•使用标准的实验室工具和试剂进行样品的处理和准备。
4.2 样品处理步骤•按照实验方案中的步骤和要求,进行样品的处理和处理过程的记录。
•注意遵守实验操作的时间和温度要求,确保准确性和结果可靠性。
4.3 样品检测•使用适当的仪器和检测方法,对已处理的样品进行检测。
•注意记录检测结果,并按照实验指导书的要求进行分析和解释。
5. 结果分析与报告最后一步是对样品检测结果进行分析和报告。
以下是一些建议的操作步骤:5.1 结果分析•根据实验结果和参考值,对样品检测结果进行分析和解释。
样品检验流程咱就说这样品检验流程啊,那可真是个不能小瞧的事儿呢!你想想看,要是没把好这关,那后面得出的结果不就跟那没头苍蝇似的,乱撞一气嘛!检验样品,就好比是给一个东西做一次全面的“体检”。
咱得仔仔细细地,不能放过任何一个小细节。
就跟咱去看病似的,医生得从头到脚给咱检查个遍,才能知道咱身体到底有没有啥毛病呀!首先呢,拿到样品,咱得先好好瞅瞅它长啥样,有没有啥破损啊、瑕疵啊之类的。
这就好比你去相亲,第一眼总得看看这人长得顺不顺眼吧!要是一眼看上去就觉得别扭,那后面估计也没啥好果子吃。
然后呢,就是各种检测手段得上了。
什么物理检测啊、化学检测啊,就跟给样品来了一场全方位的“严刑拷打”。
咱得把它里里外外都研究个透,看看它到底是真金还是白银。
这就好像是考验一个人的真本事,光靠嘴说可不行,得拿出真功夫来。
再说说这检测过程中,咱可得小心谨慎,不能有半点马虎。
就跟走钢丝似的,稍微一个不小心,那可就掉下去啦!比如说量个尺寸吧,要是不小心多量了或者少量了那么一点点,那结果可能就差之千里喽!还有啊,检验人员也得靠谱啊!这就跟厨师做菜一样,要是厨师手艺不行,再好的食材也能给你做成黑暗料理。
所以说啊,这检验人员得有经验、有技术,还得有责任心,不然怎么能把这活儿干好呢?检验完了,还得好好记录结果。
这记录可不能随便写写就算了,得详细、准确,就跟记账似的,每一笔都得清清楚楚。
不然等回头要用的时候,发现啥都找不到,那不就白忙活啦!你说这样品检验流程重要不重要?那当然重要啦!这可是关系到产品质量、关系到咱老百姓生活的大事儿呢!要是没把好关,让那些不合格的产品流出去了,那咱用起来能放心吗?咱老百姓可不答应!总之呢,样品检验流程就是个细致活儿,不能有一丝一毫的松懈。
咱得像爱护自己的眼睛一样爱护它,让它为我们的生活保驾护航!。
生物样品检测作业操作规程生物样品检测是一项重要的实验室工作,需要准确、细致的操作才能得到可靠的结果。
为此,制定和遵守一套操作规程是非常关键的。
下面是一份生物样品检测的操作规程,供参考:一、实验室准备1. 确保实验室环境整洁、干净,并进行必要的消毒。
2. 检查实验室仪器设备的状态,确保正常运行,并定期进行校准。
3. 准备必要的试剂和材料,确保其完整性和有效期。
二、实验操作1. 准备样品:根据实验要求,选择合适的样品类型,并按照规定方法采集、处理。
2. 样品处理:根据实验要求,使用适当的方法对样品进行预处理,包括洗涤、离心、研磨等。
3. 样品配制:根据实验要求,将样品配制成适当的浓度,并标注样品编号和处理方法。
4. 实验操作:按照实验要求进行样品的检测,包括分析方法的选择、实验条件的确定、实验步骤的执行等。
5. 仪器操作:根据仪器使用说明书进行仪器操作,包括样品输入、参数设定、运行过程等。
6. 数据记录:及时记录实验过程中的数据和观察结果,包括样品编号、处理方法、检测值等。
7. 质量控制:每批样品中加入质控样品进行质量控制,并记录质控样品的检测结果。
三、实验安全1. 戴上实验手套和口罩,避免直接接触样品和试剂。
2. 遵守实验室安全操作规范,包括使用化学品时注意标识、储存试剂时遵守规定、使用尖锐器具时小心操作等。
3. 注意实验室卫生,防止交叉污染,及时清理实验台面和废弃物。
4. 处理实验废液和废弃物时,按照规定的方法进行处理,避免对环境造成污染。
四、实验记录和数据处理1. 实验记录应准确、完整、规范,包括实验过程记录、参数设定、标注样品编号等。
2. 检测结果的计算和统计应准确无误,避免误差。
3. 数据分析和结果解释应结合实验目的和相关背景知识进行。
五、实验结果报告1. 编写实验结果报告时,应包含实验的目的、方法、结果、讨论以及结论等。
2. 报告要语言简明、清晰,逻辑严密,突出实验的关键点和重要结果。
3. 参考文献应准确引用,并标明相关材料、方法和仪器的来源。
样品检验流程1:目的通过严格实施样品检验流程,确保我司的样品的合格率。
2:适用范围适用于我司外协加工样品承认及我司送客户端样品的检验。
3:相关文件无4:职责采购部:负责提供供应商的样品及相关资料及样品送检、跟踪。
业务部:负责样品递交客户端并跟踪和信息联络。
工程部:样品的制作及我司样品不良的处理。
品质部:样品检验及样品承认书的制作。
5:作业流程5.1外协送样检验流程采购部递交样品给工程部,工程部样品负责人将样品交与品质工程师安排检验,并在工程部的《样品跟进记录表》上签字和时间。
工程师必须在规定的时间内安排检验员对样品进行检验。
检验员在接到样品后按照图面要求进行检验并填写《样品检验报告》和《样品检验结果记录表》,检验完成后报告递交品质工程师审核后呈送品质部主管签字,然后转交工程副总签字确认。
由工程部将样品检验结果第一时间反馈给采购,由采购进行沟通协调。
5.2客户端样品检验流程工程部样品负责人将样品交与品质工程师安排检验,并在工程部的《样品跟进记录表》上签字和时间。
工程师必须在规定的时间内安排检验员对样品进行检验。
检验员在接到样品后按照图面要求进行检验并填写《样品检验报告》和《样品检验结果记录表》,检验完成后报告递交品质工程师审核后呈送品质部主管签字,然后转交工程部部主管签字确认,样品检验合格,由品质部制作样品承认书转交工程部送客户端承认,反之样品检验不合格,由品质工程师负责会签品质主管、工程副总、提交总经理审评,按总经理最终意见执行。
品质部文员接到审批报告后,若最终判定可送样给客户承认,则制作《样品承认书》;若判定重新制样,则不予制作《样品承认书》。
6:备注说明6.1《样品检验结果记录表》,每个月月底由品质部文员统一存档备案;7. 样品承认小组工程副总()负责样品的核准和不良样品的处理。
品质主管()负责样品的审核和不良样品的处理。
品质工程师()负责样品检验的安排以及样品检验结果的确认。
工程部()负责送样给样品检验员,并负责相关联络事宜;品质部()负责样品检验及报表填写;品质部()负责制作《样品承认书》及报表存档备案。
样品检测流程1. 引言样品检测是在科学实验中非常重要的一环,它能够帮助我们确定样品的性质和特征,并为后续实验提供准确的数据基础。
本文档旨在介绍样品检测的一般流程,帮助实验人员掌握这一重要环节的基本步骤和方法。
2. 检测前准备在进行样品检测之前,我们需要做一些准备工作,以确保样品的可靠性和检测结果的准确性。
2.1 样品采集样品的采集是样品检测的第一步,它直接影响后续检测的可靠性和准确性。
在进行样品采集时,需要注意以下几点:- 选择代表性样品,确保样品能够真实反映待测物的特征;- 采用正确的采样方法,避免样品受到外界污染;- 合理标记样品,以便后续追踪。
2.2 样品保存在采集完样品后,我们需要正确保存样品,以避免样品受到污染或退化。
以下是一些常见的样品保存方法:- 样品保存温度和湿度的设定;- 收集并保管样品的和封存方法;- 规定样品的保存期限和方法。
3. 样品检测流程样品检测的流程主要包括样品准备、实验操作和结果分析三个步骤。
3.1 样品准备在样品准备阶段,我们需要对采集到的样品进行预处理,以满足实验的要求。
具体的步骤包括:- 样品的预处理,如去除杂质、稀释等;- 根据实验要求进行样品的分配、标识。
3.2 实验操作实验操作是样品检测的核心步骤,关乎实验结果的准确性和可靠性。
在进行实验操作时,需要注意以下几个方面:- 严格控制实验条件,如温度、湿度等;- 严格按照实验方法进行操作,确保实验的一致性和可重复性;- 记录实验过程中的关键信息,如实验条件、操作时间等。
3.3 结果分析实验操作完成后,我们需要对实验结果进行分析和评估。
以下是一些常见的分析方法:- 数据处理和统计分析;- 结果的解释和比对;- 实验结果的可信度和误差分析。
4. 结束语样品检测的流程是一个复杂而关键的过程,需要实验人员具备一定的专业知识和技能。
本文档介绍了一般的样品检测流程,希望能够对实验人员在进行样品检测时提供一些参考和帮助。
实验室样品检测检验SOP 程序1 目的规范送检样品检测检验程序,确保生物安全。
2 适用范围适用于送检样品的检测检验。
3 职责实验室负责接样安全和报告编制,实验室检测人员确保检测过程的生物安全和出具检测报告的原始数据,实验室主任审核检测报告,生物安全负责人签发报告。
4 过程要求4.1 样品受理4.1.1 检测样品由样品管理员统一接收,任何人不得直接对外承接检测样品。
4.1.2 样品管理员应并对样品进行符合性检查。
4.1.3 样品符合性检查后,样品管理员应作好样品登记,确定样品唯一性编号。
4.1.4 样品管理员进行样品符合性检查、标识、登记和制样。
4.1.5 实验室领取样品时,应对样品的状态进行有效性确认,包括样品数量是否准确,样品状态与相应的检测方法中所描述的正常状态是否偏离,盛样容器是否完好等。
4.2 样品检测检验4.2.1 检测人员在接到送检样品后,按流转卡内容对样品进行处理和分装备份,并立即开展检测工作。
4.2.2 检测人员要对样品高度负责,样品处理、检测、废弃物处理等过程严格按照相关SOP 进行,确保实验室生物安全,严防交叉污染。
4.2.3 对分离的菌(毒)种,交菌(毒)种管理员保存4.2.4 在检测过程中出现的各种异常实验现象、结果,须及时上报生物安全负责人,请示应对措施。
4.3 检测数据提交4.3.1 检测人员在完成检测任务,经实验室主任审核后,检验人员将检测的原始数据及报告移交给实验室。
4.3.2 实验室将检测结果汇总后,出具检测报告,由实验室主任签字审核,交生物安全负责人审核签发。
4.3.3在样品检测、数据提交等过程中的所有工作人员应对所有数据、结果严格保密。
4.4 结果发布4.4.1 检测结果由实验室通知送检单位,在检测结果签发之前,任何人不得私自通知送检单位。
5 相关记录。