电子工业大气污染物排放标准
- 格式:doc
- 大小:903.00 KB
- 文档页数:14
大气污染物综合排放标准(GB16297-1996)代替GB3548-83、GB4276-84、GB4277-84、GB4282-84、GB4286-84、GB4911-85、GB4912-85、GB4913-85、|GB4916-85、GB4917-85、GBJ4-73各标准中的废气部分国家环境保护局1996-04-12批准1997-01-01实施前言根据《中华人民共和国大气污染防治法》第七务的规定,制定本标准。
本标准在原有《工业“三废”排放试行标准》(GBJ4-73)废气部分和有关其它行业性国家大气污染物排放标准的基础上制定。
本标准在技术内容上与原有各标准有一定的继承关系,亦有相当大的修改和变化。
本标准规定了33种大气污染物的排放限值,其指标体系为最高允许排放浓度、最高允许排放速率和无组织排放监控浓度限值。
国家在控制大气污染物排放方面,除本标准为综合性排放标准外,还有若干行业性排放标准共同存在,即除若干行业执行各自的行业性国家大气污染物排放标准外,其余均执行本标准。
本标准从1997年1月1日起实施。
下列各标准的废气部分由本标准取代,自本标准实施之日起,下列各标准的废气部分即行废除。
GBJ4-73 工业“三废”排放试行标准GB3548-83 合成洗涤剂工业污染物排放标准GB4276-84 火炸药工业硫酸浓缩污染物排放标准GB4277-84 雷汞工业污染物排放标准GB4282-84 硫酸工业污染物排放标准GB4286-84 船舶工业污染物排放标准GB4911-85 钢铁工业污染物排放标准GB4912-85 轻金属工业污染物排放标准GB4913-85 重有色金属工业污染物排放标准GB4916-85 沥青工业污染物排放标准GB4917-85 普钙工业污染物排放标准本标准的附录A、附录B、附录C都是标准的附录。
本标准由国家环境保护局科技标准司提出。
本标准由国家环境保护局负责解释。
1 主题内容与适用范围主题内容本标准规定了33种大气污染物的排放限值,同时规定了标准执行中的各种要求。
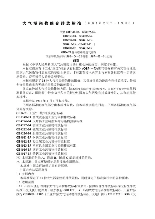
《大气污染物综合排放标准》(GB16297-1996)VOC大气污染物排放控制要求表1 现有污染源大气污染物排放限值序号污染物最高允许排放浓度(mg/m3)最高允许排放速率(kg/h)无组织排放监控浓度限值排气筒(m)一级二级三级监控点浓度(mg/m3)1 苯17 15203040禁排0.601.03.36.00.901.55.29.0周界外浓度最高点0.502甲苯6015203040禁排3.66.121365.59.33154周界外浓度最高点0.303 二甲苯9015203040禁排1.22.06.9121.83.11018周界外浓度最高点1.54酚类11515203040禁排0.120.200.681.20.180.311.01.8周界外浓度最高点0.105甲醛30152030405060禁排0.300.511.73.04.56.40.460.772.64.56.99.8周界外浓度最高点0.256乙醛150152030405060禁排0.0600.100.340.590.911.30.0900.150.520.901.42.0周界外浓度最高点0.0507 丙烯腈26152030405060禁排0.911.55.18.914191.42.37.8132129周界外浓度最高点0.758 丙烯醛2015203040禁排0.611.03.45.90.921.55.29.0周界外浓度最高点0.509甲醇220152030405060禁排6.1103459911309.2155290140200周界外浓度最高点151 0 苯胺类25152030405060禁排0.611.03.45.99.1130.921.55.29.01420周界外浓度最高点0.501 1 氯苯类85152030405060708090100禁排0.671.02.95.07.711152127340.921.54.47.6121723324152周界外浓度最高点0.501 2 硝基苯类202030405060禁排0.100.340.590.911.30.150.520.901.42.0周界外浓度最高点0.0501 3 氯乙烯65152030405060禁排0.911.55.08.914191.42.37.8132129周界外浓度最高点0.751 4 苯并a芘0.50×10-3(沥清、碳素制品生产和加工)152030405060禁排0.06×10-30.10×10-30.34×10-30.59×10-30.90×10-31.3×10-30.09×10-30.15×10-30.51×10-30.89×10-31.4×10-32.0×10-3周界外浓度最高点0.01(μg/m3)1 5 非甲烷总烃150(使用溶剂汽油或其他混合烃类物质)152030406.31035611220631201830100170周界外浓度最高点5.0表2 新污染源大气污染物排放限值序号污染物最高允许排放浓度(mg/m3)最高允许排放速率(kg/h)无组织排放监控浓度限值排气筒(m)二级三级监控点浓度(mg/m3)1 苯12 152030400.500.902.95.60.801.34.47.6周界外浓度最高点0.402甲苯40152030403.15.218304.77.92746周界外浓度最高点2.43 二甲苯70152030401.01.75.9101.52.68.815周界外浓度最高点1.24酚类100304050600.581.01.52.20.881.52.33.3周界外浓度最高点0.0805甲醛251520304050600.260.431.42.63.85.40.390.652.23.85.98.3周界外浓度最高点0.206乙醛1251520304050600.0500.0900.290.500.771.10.0800.130.440.771.21.6周界外浓度最高点0.0407 丙烯腈221520304050600.771.34.47.512161.22.06.6111825周界外浓度最高点0.608 丙烯醛16304050602.95.07.7114.47.61217周界外浓度最高点0.409甲醇1901520304050605.18.62950771007.8134470120170周界外浓度最高点1210 苯胺类201520304050600.520.872.95.07.7110.781.34.47.61217周界外浓度最高点0.4011 氯苯类601520304050600.520.872.54.36.69.30.781.33.86.59.914周界外浓度最高点0.4090 100 2329354412 硝基苯类161520304050600.0500.0900.290.500.771.10.0800.130.440.771.21.7周界外浓度最高点0.04013 氯乙烯361520304050600.771.34.47.512161.22.06.6111825周界外浓度最高点0.6014 苯并a芘0.30×10-3(沥清及碳素制品生产和加工)1520304050600.050×10-30.085×10-30.29×10-30.50×10-30.080×10-30.13×10-30.43×10-30.76×10-3周界外浓度最高点0.008(μg/m3)0.77×10-3 1.1×10-31.2×10-3 1.7×10-315 非甲烷总烃120(使用溶剂汽油或其他混合烃类物质)15203040101753100162783150周界外浓度最高点4.0。
大气污染物综合排放标准( GB16297-1996 )代替GB3548-83 、GB4276-84 、GB4277-84 、GB4282-84 、GB4286-84 、GB4911-85 、GB4912-85 、GB4913-85 、|GB4916-85 、GB4917-85 、GBJ4-73 各标准中的废气部分国家环境保护局1996-04-12 批准1997 -01-01 实施、尸、-前言根据《中华人民共和国大气污染防治法》第七务的规定,制定本标准。
本标准在原有《工业三废”排放试行标准》(GBJ4 —73)废气部分和有关其它行业性国家大气污染物排放标准的基础上制定。
本标准在技术内容上与原有各标准有一定的继承关系,亦有相当大的修改和变化。
本标准规定了33 种大气污染物的排放限值,其指标体系为最高允许排放浓度、最高允许排放速率和无组织排放监控浓度限值。
国家在控制大气污染物排放方面,除本标准为综合性排放标准外,还有若干行业性排放标准共同存在,即除若干行业执行各自的行业性国家大气污染物排放标准外,其余均执行本标准。
本标准从1997年 1 月 1 日起实施。
下列各标准的废气部分由本标准取代,自本标准实施之日起,下列各标准的废气部分即行废除。
GBJ4-73 工业“三废”排放试行标准GB3548-83 合成洗涤剂工业污染物排放标准GB4276-84 火炸药工业硫酸浓缩污染物排放标准GB4277-84 雷汞工业污染物排放标准GB4282-84 硫酸工业污染物排放标准GB4286-84 船舶工业污染物排放标准GB4911-85 钢铁工业污染物排放标准GB4912-85 轻金属工业污染物排放标准GB4913-85 重有色金属工业污染物排放标准GB4916-85 沥青工业污染物排放标准GB4917-85 普钙工业污染物排放标准本标准的附录A、附录B、附录C都是标准的附录本标准由国家环境保护局科技标准司提出。
本标准由国家环境保护局负责解释1 主题内容与适用范围1.1 主题内容本标准规定了33 种大气污染物的排放限值,同时规定了标准执行中的各种要求。
大气污染物综合排放标准(GB16297-1996)代替GB3548-83、GB4276-84、GB4277-84、GB4282-84、GB4286-84、GB4911-85、GB4912-85、GB4913-85、|GB4916-85、GB4917-85、GBJ4-73各标准中的废气部分国家环境保护局1996-04-12批准1997-01-01实施前言根据《中华人民共和国大气污染防治法》第七务的规定,制定本标准。
本标准在原有《工业“三废”排放试行标准》(GBJ4-73)废气部分和有关其它行业性国家大气污染物排放标准的基础上制定。
本标准在技术内容上与原有各标准有一定的继承关系,亦有相当大的修改和变化。
本标准规定了33种大气污染物的排放限值,其指标体系为最高允许排放浓度、最高允许排放速率和无组织排放监控浓度限值。
国家在控制大气污染物排放方面,除本标准为综合性排放标准外,还有若干行业性排放标准共同存在,即除若干行业执行各自的行业性国家大气污染物排放标准外,其余均执行本标准。
本标准从1997年1月1日起实施。
下列各标准的废气部分由本标准取代,自本标准实施之日起,下列各标准的废气部分即行废除。
GBJ4-73 工业“三废”排放试行标准GB3548-83 合成洗涤剂工业污染物排放标准GB4276-84 火炸药工业硫酸浓缩污染物排放标准GB4277-84 雷汞工业污染物排放标准GB4282-84 硫酸工业污染物排放标准GB4286-84 船舶工业污染物排放标准GB4911-85 钢铁工业污染物排放标准GB4912-85 轻金属工业污染物排放标准GB4913-85 重有色金属工业污染物排放标准GB4916-85 沥青工业污染物排放标准GB4917-85 普钙工业污染物排放标准本标准的附录A、附录B、附录C都是标准的附录。
本标准由国家环境保护局科技标准司提出。
本标准由国家环境保护局负责解释。
1 主题内容与适用范围1.1 主题内容本标准规定了33种大气污染物的排放限值,同时规定了标准执行中的各种要求。
各行业废气处理排气筒高度执行标准1.钢铁行业:根据《钢铁工业大气污染物排放标准》(GB28662-2012),钢铁企业应按照排气筒高度不低于15米的排放标准进行废气处理。
2.化工行业:根据《石油化学工业大气污染物排放标准》(GB31574-2015),化工企业应按照排气筒高度不低于15米的排放标准进行废气处理。
3.电力行业:根据《火电厂大气污染物排放标准》(GB13223-2011),燃煤电厂应按照排气筒高度不低于45米的排放标准进行废气处理。
4.水泥行业:根据《水泥工业大气污染物排放标准》(GB4915-2013),水泥企业应按照排气筒高度不低于15米的排放标准进行废气处理。
5.纺织行业:根据《纺织染整工业大气污染物排放标准》(GB4287-2015),纺织染整企业应按照排气筒高度不低于15米的排放标准进行废气处理。
6.造纸行业:根据《造纸工业大气污染物排放标准》(GB3544-2016),造纸企业应按照排气筒高度不低于15米的排放标准进行废气处理。
7.机械行业:根据《机械工业大气污染物排放标准》(GB4918-2016),机械企业应按照排气筒高度不低于15米的排放标准进行废气处理。
8.电子信息行业:根据《电子信息工业大气污染物排放标准》(GB30466-2013),电子信息企业应按照排气筒高度不低于15米的排放标准进行废气处理。
9.食品行业:根据《食品工业大气污染物排放标准》(GB31576-2015),食品企业应按照排气筒高度不低于15米的排放标准进行废气处理。
10.火电厂:根据《火电厂大气污染物排放标准》(GB13223-2011),燃煤电厂应按照排气筒高度不低于45米的排放标准进行废气处理。
11.水泥厂:根据《水泥工业大气污染物排放标准》(GB4915-2013),水泥企业应按照排气筒高度不低于15米的排放标准进行废气处理。
12.炼油厂:根据《石油化学工业大气污染物排放标准》(GB31574-2015),炼油企业应按照排气筒高度不低于15米的排放标准进行废气处理。
大气污染物综合排放标准(G B16297-1996)代替GB3548-83、GB4276-84、GB4277-84、GB4282-84、GB4286-84、GB4911-85、GB4912-85、GB4913-85、|GB4916-85、GB4917-85、GBJ4-73各标准中的废气部分国家环境保护局1996-04-12批准1997-01-01实施前言根据《中华人民共和国大气污染防治法》第七务的规定,制定本标准。
本标准在原有《工业“三废”排放试行标准》(GBJ4-73)废气部分和有关其它行业性国家大气污染物排放标准的基础上制定。
本标准在技术内容上与原有各标准有一定的继承关系,亦有相当大的修改和变化。
本标准规定了33种大气污染物的排放限值,其指标体系为最高允许排放浓度、最高允许排放速率和无组织排放监控浓度限值。
国家在控制大气污染物排放方面,除本标准为综合性排放标准外,还有若干行业性排放标准共同存在,即除若干行业执行各自的行业性国家大气污染物排放标准外,其余均执行本标准。
本标准从1997年1月1日起实施。
下列各标准的废气部分由本标准取代,自本标准实施之日起,下列各标准的废气部分即行废除。
GBJ4-73 工业“三废”排放试行标准GB3548-83 合成洗涤剂工业污染物排放标准GB4276-84 火炸药工业硫酸浓缩污染物排放标准GB4277-84 雷汞工业污染物排放标准GB4282-84 硫酸工业污染物排放标准GB4286-84 船舶工业污染物排放标准GB4911-85 钢铁工业污染物排放标准GB4912-85 轻金属工业污染物排放标准GB4913-85 重有色金属工业污染物排放标准GB4916-85 沥青工业污染物排放标准GB4917-85 普钙工业污染物排放标准??? 本标准的附录A、附录B、附录C都是标准的附录。
??? 本标准由国家环境保护局科技标准司提出。
本标准由国家环境保护局负责解释。
1 主题内容与适用范围1.1 主题内容本标准规定了33种大气污染物的排放限值,同时规定了标准执行中的各种要求。
大气污染物综合排放标准GB16297-1996国家环境保护局1996-04-12批准 1997-01-01实施前言根据《中华人民共和国大气污染防治法》第七条的规定,制定本标准。
本标准在原有《工业“三废”排放试行标准》(GBJ 4—73)废气部分和有关其他行业性国家大气污染物排放标准的基础上制定。
本标准在技术内容上与原有各标准有一定的继承关系,亦有相当大的修改和变化。
本标准规定了33种大气污染物的排放限值,其指标体系为最高允许排放浓度、最高允许排放速率和无组织排放监控浓度限值。
国家在控制大气污染物排放方面,除本标准为综合性排放标准外,还有若干行业性排放标准共同存在,即除若干行业执行各自的行业性国家大气污染物排放标准外,其余均执行本标准。
本标准从1997年1月1日起实施。
下列各标准的废气部分由本标准取代,自本标准实施之日起,下列各标准的废气部分即行废除。
·GBJ 4—73 工业“三废”排放试行标准·GB 3548—83 合成洗涤剂工业污染物排放标准·GB 4276—84 火炸药工业硫酸浓缩污染物排放标准·GB 4277—84 雷汞工业污染物排放标准·GB 4282—84 硫酸工业污染物排放标准·GB4286—84 船舶工业污染物排放标准·GB 4911—85 钢铁工业污染物排放标准·GB 4912—85 轻金屑工业污染物排放标准·GB4913—85 重有色金属工业污染物排放标准·GB4916—85 沥青工业污染物排放标准·GB4917—85 普钙工业污染物排放标准本标准的附录A、附录B、附录C都是标准的附录。
本标准由国家环境保护局科技标准司提出。
本标准由国家环境保护局负责解释。
1 主题内容与适用范围1.1 主题内容本标准规定了33种大气污染物的排放限值,同时规定了标准执行中的各种要求。
1.2 适用范围1.2.1 在我国现有的国家大气污染物排放标准体系中,按照综合性排放标准与行业性排放标准不交叉执行的原则,锅炉执行GB13271-91《锅炉大气污染物排放标准》、工业炉窑执行GB9078-1996《工业炉窑大气污染物排放标准》、火电厂执行GB13223-1996《火电厂大气污染物排放标准》、炼焦炉执行GB16171-1996《炼焦炉大气污染物排放标准》、水泥厂执行GB4915-1996《水泥厂大气污染物排放标准》、恶臭物质排放执行GB14554-93《恶臭污染物排放标准》、汽车排放执行GB14761.1~14761.7-93《汽车大气污染物排放标准》、摩托车排气执行GB14621-93《摩托车排气污染物排放标准》,其他大气污染物排放均执行本标准。
vocs年均浓度标准国家层面标准:2008年环保部印发《电子工业污染物排放标准半导体器件》(征求意见稿)。
规定VOCs的限值现有企业为80mg/m3,新建企业为60mg/m3。
2008年环保部印发《电子工业污染物排放标准电子元件》(征求意见稿)。
规定VOCs的限值现有企业为80mg/m3,新建企业为50mg/m3。
2008年环保部印发《电子工业污染物排放标准电子终端产品》(征求意见稿)。
规定VOCs的限值现有企业为70mg/m3,新建企业为50mg/m3。
2008年环保部印发《电子工业污染物排放标准平板显示器、电真空及光电子器件》(征求意见稿)。
规定VOCs的限值现有企业为100mg/m3,新建企业为80mg/m3。
2015年环保部印发《电子工业污染物排放标准》(征求意见稿)规定非甲烷总烃最高允许排放浓度为100mg/m3,特别排放限值是80mg/m3,没有涉及TVOCs。
2018年环保部印发《电子工业污染物排放标准》(二次征求意见稿)规定非甲烷总烃最高允许排放浓度为100mg/m3,TVOCs是150mg/m3。
特排限值分别为50、100。
VOCs(Volatile organic compounds)即挥发性有机化合物,是一类常见的大气污染物,产生于油漆生产、化纤行业、金属涂装、化学涂料、制鞋制革、胶合板制造、轮胎制造等行业。
有害的挥发性有机化合物主要包括丙酮、甲苯、苯酚、二甲基苯胺、甲醛、正己烷、乙酸乙酯、乙醇等。
法律依据《中华人民共和国大气污染防治法》第十八条企业事业单位和其他生产经营者建设对大气环境有影响的项目,应当依法进行环境影响评价、公开环境影响评价文件;向大气排放污染物的,应当符合大气污染物排放标准,遵守重点大气污染物排放总量控制要求。
大气污染物综合排放标准GB16297-1996国家环境保护局1996-04-12批准 1997-01-01实施前言根据《中华人民共和国大气污染防治法》第七条的规定,制定本标准。
本标准在原有《工业“三废”排放试行标准》(GBJ 4—73)废气部分和有关其他行业性国家大气污染物排放标准的基础上制定。
本标准在技术内容上与原有各标准有一定的继承关系,亦有相当大的修改和变化。
本标准规定了33种大气污染物的排放限值,其指标体系为最高允许排放浓度、最高允许排放速率和无组织排放监控浓度限值。
国家在控制大气污染物排放方面,除本标准为综合性排放标准外,还有若干行业性排放标准共同存在,即除若干行业执行各自的行业性国家大气污染物排放标准外,其余均执行本标准。
本标准从1997年1月1日起实施。
下列各标准的废气部分由本标准取代,自本标准实施之日起,下列各标准的废气部分即行废除。
·GBJ 4—73 工业“三废”排放试行标准·GB 3548—83 合成洗涤剂工业污染物排放标准·GB 4276—84 火炸药工业硫酸浓缩污染物排放标准·GB 4277—84 雷汞工业污染物排放标准·GB 4282—84 硫酸工业污染物排放标准·GB4286—84 船舶工业污染物排放标准·GB 4911—85 钢铁工业污染物排放标准·GB 4912—85 轻金屑工业污染物排放标准·GB4913—85 重有色金属工业污染物排放标准·GB4916—85 沥青工业污染物排放标准·GB4917—85 普钙工业污染物排放标准本标准的附录A、附录B、附录C都是标准的附录。
本标准由国家环境保护局科技标准司提出。
本标准由国家环境保护局负责解释。
1 主题内容与适用范围1.1 主题内容本标准规定了33种大气污染物的排放限值,同时规定了标准执行中的各种要求。
1.2 适用范围1.2.1 在我国现有的国家大气污染物排放标准体系中,按照综合性排放标准与行业性排放标准不交叉执行的原则,锅炉执行GB13271-91《锅炉大气污染物排放标准》、工业炉窑执行GB9078-1996《工业炉窑大气污染物排放标准》、火电厂执行GB13223-1996《火电厂大气污染物排放标准》、炼焦炉执行GB16171-1996《炼焦炉大气污染物排放标准》、水泥厂执行GB4915-1996《水泥厂大气污染物排放标准》、恶臭物质排放执行GB14554-93《恶臭污染物排放标准》、汽车排放执行GB14761.1~14761.7-93《汽车大气污染物排放标准》、摩托车排气执行GB14621-93《摩托车排气污染物排放标准》,其他大气污染物排放均执行本标准。
大气污染物综合排放标准(GB16297-1996)代替GB3548-83、GB4276-84、GB4277-84、GB4282-84、GB4286-84、GB4911-85、GB4912-85、GB4913-85、|GB4916-85、GB4917-85、GBJ4-73各标准中的废气部分国家环境保护局1996-04-12批准1997-01-01实施前言根据《中华人民共和国大气污染防治法》第七务的规定,制定本标准。
本标准在原有《工业“三废”排放试行标准》(GBJ4-73)废气部分和有关其它行业性国家大气污染物排放标准的基础上制定。
本标准在技术内容上与原有各标准有一定的继承关系,亦有相当大的修改和变化。
本标准规定了33种大气污染物的排放限值,其指标体系为最高允许排放浓度、最高允许排放速率和无组织排放监控浓度限值。
国家在控制大气污染物排放方面,除本标准为综合性排放标准外,还有若干行业性排放标准共同存在,即除若干行业执行各自的行业性国家大气污染物排放标准外,其余均执行本标准。
本标准从1997年1月1日起实施。
下列各标准的废气部分由本标准取代,自本标准实施之日起,下列各标准的废气部分即行废除。
GBJ4-73 工业“三废”排放试行标准GB3548-83 合成洗涤剂工业污染物排放标准GB4276-84 火炸药工业硫酸浓缩污染物排放标准GB4277-84 雷汞工业污染物排放标准GB4282-84 硫酸工业污染物排放标准GB4286-84 船舶工业污染物排放标准GB4911-85 钢铁工业污染物排放标准GB4912-85 轻金属工业污染物排放标准GB4913-85 重有色金属工业污染物排放标准GB4916-85 沥青工业污染物排放标准GB4917-85 普钙工业污染物排放标准本标准的附录A、附录B、附录C都是标准的附录。
本标准由国家环境保护局科技标准司提出。
本标准由国家环境保护局负责解释。
1 主题内容与适用范围1.1 主题内容本标准规定了33种大气污染物的排放限值,同时规定了标准执行中的各种要求。
《大气污染物综合排放标准》GB16297-1996全文2009-04-1111:27:54?来源:?作者:?【大中小】评论:0-大气污染物综合排放标准·GBJ4··GB4276—84火炸药工业硫酸浓缩污染物排放标准·GB4277—84雷汞工业污染物排放标准·GB4282—84硫酸工业污染物排放标准·GB4286—84船舶工业污染物排放标准·GB4911—85钢铁工业污染物排放标准·GB4912—85轻金屑工业污染物排放标准·GB4913—85重有色金属工业污染物排放标准·GB4916—85沥青工业污染物排放标准·GB4917—85普钙工业污染物排放标准本标准的附录A、附录B、附录C都是标准的附录。
本标准由国家环境保护局科技标准司提出。
本标准由国家环境保护局负责解释。
11.11.22引用标准下列标准所包含的条文,通过在本标准中引用而构成为本标准的条文。
GB3095-1996环境空气质量标准GB/T16157-1996固定污染源排气中颗粒物测定与气态污染物采样方法3定义本标准采用下列定义3.1标准状态指温度为273K,压力为101325Pa时的状态。
本标准规定的各项标准值,均以标准状态下的干空气为基准。
3.2最高允许排放浓度指处理设施后排气筒中污染物任何1h浓度平均值不得超过的限值;或指无处理设施排气筒中3.33.43.53.63.73.8指单位与外界环境接界的边界。
通常应依据法定手续确定边界;若无法定手续,则按目前的实际边界确定。
3.9无组织排放源指设置于露天环境中具有无组织排放的设施,或指具有无组织排放的建筑构造(如车间、工棚等)。
3.10排气筒高度指自排气筒(或其主体建筑构造)所在的地平面至排气筒出口计的高度。
4指标体系本标准设置下列三项指标:4.1通过排气筒排放的污染物最高允许排放浓度。
污染物排放限值标准污染物排放限值标准是保护环境、减少污染物对人体和生态系统的危害的重要依据。
不同行业的排放标准是根据各自工艺流程和污染物特性制定的,下面将就几个典型行业的污染物排放限值标准进行详细介绍。
一、电力行业电力行业是大气污染的主要来源之一,因此电力行业的污染物排放限值标准尤为关注。
常见的污染物包括二氧化硫、氮氧化物、烟尘等。
根据不同火电机组的燃料类型和燃烧技术,对这些污染物的排放限值有明确的要求。
例如,对于二氧化硫的排放限值,对于燃煤机组为燃煤量的不同范围设置了不同的排放限值。
二、钢铁行业钢铁行业是重工业,其生产过程中会产生大量的废气和废水,其中包含二氧化硫、氮氧化物、重金属等污染物。
为了减少这些污染物对环境的影响,钢铁行业设置了相应的排放限值标准。
例如,对于二氧化硫的排放限值,要求钢铁企业使用洁净煤、进行脱硫处理等措施,确保排放浓度在国家规定的标准范围内。
三、石化行业石化行业是化学工业的重要组成部分,其生产过程中涉及到大量的有机物和有毒物质,对环境和人体健康构成较大威胁。
因此,石化行业对排放物的限值标准尤为重要。
常见的污染物有挥发性有机物、氨气、硫化物等,对这些污染物的排放限值要求严格。
四、汽车行业汽车行业的排放标准主要是针对机动车尾气排放而制定的,内容包括有害气体和颗粒物的排放限值。
汽车尾气中的有害气体主要包括一氧化碳、氮氧化物、非甲烷总烃等,而颗粒物则主要指PM2.5和PM10。
为了减少汽车尾气对空气质量的影响,汽车行业对这些污染物的排放限值有明确的要求,并且逐年提高。
五、印染行业印染行业生产过程中会产生废水和废气,其中含有大量的有机物和染料。
由于这些物质对水体和大气环境造成严重污染,因此印染行业对排放限值进行了严格的规定。
例如,对于废水排放,要求印染企业在排放前进行预处理,确保废水的污染物浓度低于规定的标准。
以上是几个典型行业的污染物排放限值标准的介绍。
通过制定这些标准,可以有效控制各行业的污染物排放,减少对环境和人体健康的危害。
大气污染物综合排放标准(GB16297-1996 1996-12-06实施)本标准规定了33种大气污染物的排放限值,同时规定了标准执行中的各种要求。
在我国现有的国家大气污染物排放标准体系中,按照综合性排放标准与行业性排放标准不交叉执行的原则,适用于现有污染源大气污染物排放管理,以及建设项目的环境影响评价、设计、环境保护设施竣工验收及其投产后的大气污染物排放管理。
前言根据《中华人民共和国大气污染防治法》第七务的规定,制定本标准。
本标准在原有《工业“三废”排放试行标准》(GBJ4-73)废气部分和有关其它行业性国家大气污染物排放标准的基础上制定。
本标准在技术内容上与原有各标准有一定的继承关系,亦有相当大的修改和变化。
本标准规定了33种大气污染物的排放限值,其指标体系为最高允许排放浓度、最高允许排放速率和无组织排放监控浓度限值。
国家在控制大气污染物排放方面,除本标准为综合性排放标准外,还有若干行业性排放标准共同存在,即除若干行业执行各自的行业性国家大气污染物排放标准外,其余均执行本标准。
本标准从1997年1月1日起实施。
下列各标准的废气部分由本标准取代,自本标准实施之日起,下列各标准的废气部分即行废除。
•GBJ4-73 工业“三废”排放试行标准•GB3548-83 合成洗涤剂工业污染物排放标准•GB4276-84 火炸药工业硫酸浓缩污染物排放标准•GB4277-84 雷汞工业污染物排放标准•GB4282-84 硫酸工业污染物排放标准•GB4286-84 船舶工业污染物排放标准•GB4911-85 钢铁工业污染物排放标准•GB4912-85 轻金属工业污染物排放标准•GB4913-85 重有色金属工业污染物排放标准•GB4916-85 沥青工业污染物排放标准•GB4917-85 普钙工业污染物排放标准本标准的附录A、附录B、附录C都是标准的附录。
本标准由国家环境保护局科技标准司提出。
本标准由国家环境保护局负责解释。
大气污染物综合排放标准GB16297-1996国家环境保护局1996-04-12批准1997-01-01实施前言根据《中华人民共和国大气污染防治法》第七条的规定,制定本标准。
本标准在原有《工业“三废”排放试行标准》(GBJ 4—73)废气部分和有关其他行业性国家大气污染物排放标准的基础上制定。
本标准在技术内容上与原有各标准有一定的继承关系,亦有相当大的修改和变化。
本标准规定了33种大气污染物的排放限值,其指标体系为最高允许排放浓度、最高允许排放速率和无组织排放监控浓度限值。
国家在控制大气污染物排放方面,除本标准为综合性排放标准外,还有若干行业性排放标准共同存在,即除若干行业执行各自的行业性国家大气污染物排放标准外,其余均执行本标准。
本标准从1997年1月1日起实施。
下列各标准的废气部分由本标准取代,自本标准实施之日起,下列各标准的废气部分即行废除。
·GBJ 4—73 工业“三废”排放试行标准·GB 3548—83 合成洗涤剂工业污染物排放标准·GB 4276—84 火炸药工业硫酸浓缩污染物排放标准·GB 4277—84 雷汞工业污染物排放标准·GB 4282—84 硫酸工业污染物排放标准·GB4286—84 船舶工业污染物排放标准·GB 4911—85 钢铁工业污染物排放标准·GB 4912—85 轻金屑工业污染物排放标准·GB4913—85 重有色金属工业污染物排放标准·GB4916—85 沥青工业污染物排放标准·GB4917—85 普钙工业污染物排放标准本标准的附录A、附录B、附录C都是标准的附录。
本标准由国家环境保护局科技标准司提出。
本标准由国家环境保护局负责解释。
1 主题内容与适用范围1.1 主题内容本标准规定了33种大气污染物的排放限值,同时规定了标准执行中的各种要求。
1.2 适用范围1.2.1 在我国现有的国家大气污染物排放标准体系中,按照综合性排放标准与行业性排放标准不交叉执行的原则,锅炉执行GB13271-91《锅炉大气污染物排放标准》、工业炉窑执行GB9078-1996《工业炉窑大气污染物排放标准》、火电厂执行GB13223-1996《火电厂大气污染物排放标准》、炼焦炉执行GB16171-1996《炼焦炉大气污染物排放标准》、水泥厂执行GB4915-1996《水泥厂大气污染物排放标准》、恶臭物质排放执行GB14554-93《恶臭污染物排放标准》、汽车排放执行GB14761.1~14761.7-93《汽车大气污染物排放标准》、摩托车排气执行GB14621-93《摩托车排气污染物排放标准》,其他大气污染物排放均执行本标准。
大气污染物综合排放标准GB16297-1996本标准适用于所有排放大气污染物的单位和个人,包括但不限于工业企业、农业生产单位、建筑施工单位、交通运输单位等。
1.3排放限值的适用对象本标准规定的33种大气污染物的排放限值适用于所有排放这些污染物的单位和个人,无论是固定污染源还是移动污染源。
同时,本标准还规定了针对不同污染源的排放限值。
2规定2.1排放限值本标准规定了33种大气污染物的排放限值,包括但不限于二氧化硫、氮氧化物、颗粒物等。
其中,针对不同污染源的排放限值也有所规定。
2.2指标体系本标准的指标体系包括最高允许排放浓度、最高允许排放速率和无组织排放监控浓度限值。
这些指标将作为排放限值的依据,同时也是监控和管理排放的重要依据。
2.3监测与管理本标准规定了对排放污染物的监测和管理要求,包括但不限于定期监测、监测数据的报告和记录、监测设备的维护等。
同时,本标准还规定了对违反排放限值的单位和个人的处罚措施。
3实施和监督3.1实施时间本标准从1997年1月1日起实施,取代了一系列旧的排放标准。
3.2监督机构XXX是本标准的监督机构,负责对排放污染物的单位和个人进行监督和管理,对违反排放限值的单位和个人进行处罚。
3.3监督和管理措施XXX将采取一系列监督和管理措施,包括但不限于定期检查、抽查、监测数据的审核和核实等,确保排放污染物的单位和个人严格遵守本标准的要求。
4附录本标准的附录A、附录B、附录C为标准的附录,包括了一些技术要求和测试方法等,为标准的实施提供了参考依据。
总之,本标准的制定和实施对于控制大气污染具有重要的意义。
我们应该加强对排放污染物的管理和监督,严格遵守本标准的要求,共同保护好我们的环境。
排放口指大气污染物从污染源向大气排放的出口部位。
3.8污染物指大气中对人类健康、生态环境或其他公共利益造成危害或潜在危害的物质或因子。
3.9处理设施指对污染物进行物理、化学、生物等方法处理的设施,包括但不限于除尘、脱硫、脱氮等设施。
大气污染物综合排放标准GB16297-1996国家环境保护局1996-04-12批准1997-01-01实施前言根据《中华人民共和国大气污染防治法》第七条的规定,制定本标准。
本标准在原有《工业“三废”排放试行标准》(GBJ 4—73)废气部分和有关其他行业性国家大气污染物排放标准的基础上制定。
本标准在技术内容上与原有各标准有一定的继承关系,亦有相当大的修改和变化。
本标准规定了33种大气污染物的排放限值,其指标体系为最高允许排放浓度、最高允许排放速率和无组织排放监控浓度限值。
国家在控制大气污染物排放方面,除本标准为综合性排放标准外,还有若干行业性排放标准共同存在,即除若干行业执行各自的行业性国家大气污染物排放标准外,其余均执行本标准。
本标准从1997年1月1日起实施。
下列各标准的废气部分由本标准取代,自本标准实施之日起,下列各标准的废气部分即行废除。
·GBJ 4—73 工业“三废”排放试行标准·GB 3548—83 合成洗涤剂工业污染物排放标准·GB 4276—84 火炸药工业硫酸浓缩污染物排放标准·GB 4277—84 雷汞工业污染物排放标准·GB 4282—84 硫酸工业污染物排放标准·GB4286—84 船舶工业污染物排放标准·GB 4911—85 钢铁工业污染物排放标准·GB 4912—85 轻金屑工业污染物排放标准·GB4913—85 重有色金属工业污染物排放标准·GB4916—85 沥青工业污染物排放标准·GB4917—85 普钙工业污染物排放标准本标准的附录A、附录B、附录C都是标准的附录。
本标准由国家环境保护局科技标准司提出。
本标准由国家环境保护局负责解释。
1 主题内容与适用范围1.1 主题内容本标准规定了33种大气污染物的排放限值,同时规定了标准执行中的各种要求。
1.2 适用范围1.2.1 在我国现有的国家大气污染物排放标准体系中,按照综合性排放标准与行业性排放标准不交叉执行的原则,锅炉执行GB13271-91《锅炉大气污染物排放标准》、工业炉窑执行GB9078-1996《工业炉窑大气污染物排放标准》、火电厂执行GB13223-1996《火电厂大气污染物排放标准》、炼焦炉执行GB16171-1996《炼焦炉大气污染物排放标准》、水泥厂执行GB4915-1996《水泥厂大气污染物排放标准》、恶臭物质排放执行GB14554-93《恶臭污染物排放标准》、汽车排放执行GB14761.1~14761.7-93《汽车大气污染物排放标准》、摩托车排气执行GB14621-93《摩托车排气污染物排放标准》,其他大气污染物排放均执行本标准。
京环函〔2018〕462号附件2ICS DB11 北京市地方标准DB 11/ XXXXX—XXXX电子工业大气污染物排放标准Air pollutant emision standard of electrical industry点击此处添加与国际标准一致性程度的标识(征求意见稿)(本稿完成日期:2018.5.10)XXXX-XX-XX发布XXXX-XX-XX实施目次前言 (II)引言 (III)1 范围 (1)2 规范性引用文件 (1)3 术语和定义 (2)4 大气污染物控制要求 (4)5 监测 (8)6 实施与监督 (9)附录 A(规范性附录)工艺措施和管理要求 (10)前言本标准为全文强制。
本标准规定了电子工业企业或生产设施的大气污染物排放限值、监测和监控要求,以及标准实施与监督等相关规定。
本标准依据GB/T 1.1-2009给出的规则起草。
本标准由北京市环境保护局提出并归口。
本标准由北京市人民政府于201 年x月x 日批准。
本标准由北京市环境保护局组织实施。
本标准主要起草单位:北京市环境保护科学研究院。
本标准主要起草人:李国昊、聂磊、邵霞、高喜超、刘晓宇、李树琰、李宗泽。
引言为贯彻《中华人民共和国环境保护法》、《中华人民共和国大气污染防治法》、《大气污染防治行动计划》和《北京市大气污染防治条例》,打赢蓝天保卫战,控制电子工业的大气污染物排放,引导电子工业生产工艺和大气污染控制技术的发展方向,改善北京市大气环境质量,制定本标准。
电子工业大气污染物排放标准1 范围本标准规定了电子工业企业或生产设施的大气污染物排放限值、监测和监控要求,以及标准实施与监督等相关规定。
本标准适用于电子专用材料、电子元件、印制电路板、半导体器件、显示器件及光电子器件、电子终端产品等六类电子工业企业或生产设施的大气污染物排放管理,以及这六类电子工业建设项目的环境影响评价、环境保护设施设计、竣工环境保护验收及其投产后的大气污染物排放管理。
其他类别电子工业企业或生产设施的大气污染物排放管理,参照本标准执行。
2 规范性引用文件本标准内容引用了下列文件或其中的条款。
凡是注明日期的引用文件,仅所注日期的版本适用于本文件。
凡是不注明日期的引用文件,其最新版本(包括所有的修改单)适用于本文件。
GB/T 14668 空气质量氨的测定纳氏试剂比色法GB/T 15432 环境空气总悬浮颗粒物的测定重量法GB/T 16157 固定污染源排气中颗粒物测定与气态污染物采样方法HJ 38 固定污染源废气总烃、甲烷和非甲烷总烃的测定气相色谱法HJ 480 环境空气氟化物的测定滤膜采样氟离子选择电极法HJ 481 环境空气氟化物的测定石灰滤纸采样氟离子选择电极法HJ 533 环境空气和废气氨的测定纳氏试剂分光光度法HJ 534 环境空气氨的测定次氯酸钠-水杨酸分光光度法HJ 538 固定污染源废气铅的测定火焰原子吸收分光光度法(暂行)HJ 539 环境空气铅的测定石墨炉原子吸收分光光度法(暂行)HJ 544 固定污染源废气硫酸雾的测定离子色谱法(暂行)HJ 547 固定污染源废气氯气的测定碘量法(暂行)HJ 548 固定污染源废气氯化氢的测定硝酸银容量法(暂行)HJ 549 环境空气和废气氯化氢的测定离子色谱法(暂行)HJ 583 环境空气苯系物的测定固体吸附/热脱附-气相色谱法HJ 584 环境空气苯系物的测定活性炭吸附/二硫化碳解吸-气相色谱法HJ 629 固定污染源废气二氧化硫的测定非分散红外吸收法HJ 644 环境空气挥发性有机物的测定吸附管采样热脱附/气相色谱-质谱法HJ 657 空气和废气颗粒物中铅等金属元素的测定电感耦合等离子体质谱法HJ 685 固定污染源废气铅的测定火焰原子吸收分光光度法HJ 692 固定污染源废气氮氧化物的测定非分散红外吸收法HJ 693 固定污染源废气氮氧化物的测定定电位电解法HJ 732 固定污染源废气挥发性有机物的采样气袋法HJ 733 敞开液面排放的挥发性有机物检测技术导则HJ 734 固定污染源废气挥发性有机物的测定固相吸附-热脱附/气相色谱-质谱法HJ 759 环境空气挥发性有机物的测定罐采样/气相色谱-质谱法HJ/T 28 固定污染源排气中氰化氢的测定异烟酸-吡唑啉酮分光光度法HJ/T 55 大气污染物无组织排放监测技术导则HJ/T 56 固定污染源排气中二氧化硫的测定碘量法HJ/T 57 固定污染源排气中二氧化硫的测定定电位电解法HJ/T 67 大气固定污染源氟化物的测定离子选择电极法HJ/T 397 固定源废气监测技术规范DB 11/1195 固定污染源监测点位设置技术规范DB 11/T 1367 固定污染源废气甲烷/总烃/非甲烷总烃的测定便携式氢火焰离子化检测器法DB 11/ T 1484 固定污染源废气挥发性有机物监测技术规范3 术语和定义下列术语和定义适用于本标准。
3.1电子专用材料 special electronic materials在半导体集成电路、各种电子元器件(包括有源及无源元器件、激光器件、光通讯器件、发光二极管器件、液晶显示器件等电子基础产品)制造中所采用的特殊材料。
本标准中电子专用材料涵盖的产品范围包括半导体材料、覆铜板、电子铜箔、光电子材料、压电晶体材料、电子专用精细化工与高分子材料等,但不包括真空电子材料、磁性材料、电子焊接材料和电子陶瓷材料。
具体产品范围见附录A。
3.2电子元件 electrical unit电子电路中具有某种独立功能的单元,可对电路中电压和电流进行控制、变换和传输等。
一般包括:电阻器、电容器、电子变压器、电感器、压电晶体、电子敏感元器件与传感器、电接插元件、控制继电器、微特电机与组件、电声器件等产品。
3.3印制电路板 printed circuit board(PCB)在绝缘基材上,按预定设计形成印制元件、印制线路或两者结合的导电图形的印制电路或印制线路成品板。
印制电路板包括刚性板与挠性板,它们又有单面印制电路板、双面印制电路板、多层印制电路板,以及刚挠结合印制电路板和高密度互连印制电路板等。
高密度互连印制电路板,简称HDI板。
3.4半导体器件 semiconductor device利用半导体材料的特殊电特性制造,以实现特定功能的电子器件。
包括分立器件和集成电路两大类产品。
3.5光电子器件 photoelectron component利用半导体光-电子(或电-光子)转换效应制成的各种功能器件。
如半导体光电器件中的光电转换器、光电探测器等;激光器件中的气体激光器件、半导体激光器件、固体激光器件、静电感应器件等;光通信电路及其他器件;半导体照明器件等。
3.6显示器件 display device基于电子手段呈现信息供视觉感受的器件。
包括薄膜晶体管液晶显示器件(TN/STN-LCD、TFT-LCD)、场发射显示器件(FED)、真空荧光显示器件(VFD)、有机发光二极管显示器件(OLED)、等离子显示器件(PDP)、发光二极管显示器件(LED)、曲面显示器件以及柔性显示器件等。
3.7电子终端产品electron terminals products以采用印制电路板(PCB)组装工艺技术为基础装配的具有独立应用功能的电子信息产品。
如通信设备、雷达设备、广播电视设备、电子计算机、视听设备、电子测量仪器等。
3.8挥发性有机物 volatile organic compounds(VOCs)指参与大气光化学反应的有机化合物,或者根据有关规定确定的有机化合物。
在表征VOCs总体排放情况时,根据行业特征和环境管理要求,可采用总挥发性有机物(以TVOC 表示)、非甲烷总烃(以NMHC表示)作为污染物控制项目。
3.9企业边界 enterprise boundary电子工业企业或生产设施的法定边界。
若无法定边界,则指企业或生产设施的实际占地边界。
3.10密闭排气系统 closed vent system将工艺设备或车间排出或逸散出的大气污染物,捕集并输送至污染控制设备或排放管道,使输送的气体不直接与大气接触的系统。
3.11挥发性有机物治理设施 treatment facility for VOCs处理挥发性有机物的燃烧装置、吸收装置、吸附装置、冷凝装置、生物处理设施或其它有效的污染控制设施。
3.12现有污染源 Existing pollution source指本标准实施之日前,已建成投产或环境影响评价文件已通过审批的工业企业和生产设施。
3.13新建污染源 New pollution source指本标准实施之日起,环境影响评价文件通过审批的新建、改建和扩建的建设项目。
4 大气污染物控制要求4.1 时段划分4.1.1 现有污染源自本标准实施之日起至2019年12月31日止,执行第Ⅰ时段的排放限值;自2020年1月1日起执行第Ⅱ时段规定的限值。
4.1.2 新建污染源自本标准实施之日起执行第Ⅱ时段规定的限值。
4.1.3 工艺措施和管理要求自本标准实施之日起执行。
4.2 排气筒排放浓度限值4.2.1 电子工业生产过程中,设备或车间排气筒排放大气污染物浓度执行表1规定的限值。
表1 排气筒大气污染物排放浓度限值单位:mg/m34.2.2 废气焚烧设施应对排放烟气中的二氧化硫、氮氧化物和二噁英类进行监测,并达到表2规定的要求。
其他大气污染物排放还应满足表1的控制要求。
表2 焚烧设施二氧化硫、氮氧化物和二噁英类排放限值34.2.3 对进入VOCs 燃烧(焚烧、氧化)装置的废气需要补充氧气(空气)进行燃烧、氧化反应(燃料助燃需要补充空气的情况除外)时,排气筒中实测大气污染物排放浓度应按公式(1)换算为基准含氧量为3%的大气污染物基准排放浓度,并与排放限值比较判定排放是否达标;如进入VOCs 燃烧(焚烧、氧化)装置的废气中含氧量可满足自身燃烧、氧化反应需要,或者燃料助燃需要补充空气时,按排气筒中实测大气污染物浓度判定排放是否达标,此时装置出口烟气含氧量不应高于装置进口废气含氧量。
实实基基ρρ⨯--=O O 2121 (1)式中:基ρ——大气污染物基准排放浓度,mg/m 3;基O ——干烟气基准含氧量,%,取值为3;实O ——实测的干烟气含氧量,%;实ρ——实测大气污染物排放浓度,mg/m 3。
4.3 无组织排放控制要求4.3.1 电子工业生产过程中,企业边界大气污染物浓度执行表3规定的限值。
表3 企业边界大气污染物浓度限值单位:mg/m 34.4 排气筒高度要求排气筒高度应按环境影响评价要求确定,且应不低于15m。
排气筒排放氯气、氰化氢两种污染物中任一种或一种以上时,其高度不得低于25m。
4.5 工艺措施和管理要求4.5.1 产生大气污染物的生产工艺和装置需设立局部或整体气体收集系统和净化处理装置,达标排放。