动载荷的概念及分类
- 格式:doc
- 大小:1.57 MB
- 文档页数:22
一、静载荷与动载荷:
载荷不随时间变化(或变化极其平稳缓慢)且使构件各部件加速度保持为零(或可忽略不计),此类载荷为静载荷。
载荷随时间急剧变化且使构件的速度有显著变化(系统产生惯
性力),此类载荷为动载荷。
二、动响应:
构件在动载荷作用下产生的各种响应(如应力、应变、位移等),称为动响应。
实验表明:在静载荷下服从虎克定律的材料,只要应力不超
过比例极限,在动载荷下虎克定律仍成立且E
静=E
动。
§1 概述
§2 构件有加速度时动应力计算
计算采用动静法
在构件运动的某一时刻,将分布惯性力加在构件上,使原来作用在构件上的外力和惯性力假想地组成平衡力系,然后按静荷作用下的问题来处理。
q d
q d
§3 构件受冲击时动应力计算
冲击物在冲击过程中将其机械能转化为被冲击结构应变能U
.
εd
将上式两边乘以E /l 后得
st
d d σσK =(1)
当h →0时,相当于P 骤加在杆件上,这时
2
d =K
mg
冲击前后能量守恒
1
FΔ
=。
动载荷第一节构件匀加速度运动时的动应力第二节冲击载荷第三节交变应力与材料的持久极第一节构件匀加速度运动时的动应力一、基本概念动载荷:作用在构件上的载荷随时间有显著的变化,或在载荷作用下,构件上各点产生显著的加速度,这种载荷成为动载荷。
动应力:构件中动载荷产生的应力,称为动应力。
二、构件作匀加速度直线运动时的应力计算吊车以匀加速度a提升重物。
设重物的重量为G,钢绳的横截面面积为A,重量不计。
求钢绳中的应力。
用截面法将钢绳沿n-n面截开,取下半部分作为研究对象。
加上惯性力Pd ,即列平衡方程得钢绳横截面上的应力为式中令则其中K称为动荷系数。
d构件在动载荷作用下的强度条件为三、构件作匀速转动时的应力计算1、求加速度圆环以匀角速度转动时,圆环上各点只有法向加速度an 。
若环的平均直径D远大于环壁的厚度t,则可近似认为环上各点的an相同,且都等于2、求惯性力因圆环单位长度的质量为,所以,圆环单位长度(圆环平均直径上的单位圆弧长)上的惯性力为相反,沿圆环均匀分布。
方向与an3、求内力和应力为圆环横截面上的内力。
根据动静法原理,列平衡方程得圆环横截面上的应力为圆环的强度条件为第二节冲击载荷另一种动载荷是冲击问题,如重锤打桩、用铆钉枪铆接、紧急制动等,在两物体接触的瞬间,速度发生急剧变化,这种现象称为冲击或碰撞。
应用能量法进行近似计算,首先作如下假设:1、冲击物体为刚性体且不反弹;2、不计被冲击物体的质量;3、不计冲击过程中的声、光、热等能量损耗;4、冲击过程中,被冲击物体的变形为线性变形过程。
一、铅锤冲击分析如右图所示的铅垂冲击过程的能量转换,T表示动能、V表示势能、U表示变形能。
冲击前:系统(冲击物与被冲击物)的动能为势能为(设冲击物与被冲击物刚接触时的点为零势点)弹性变形能为冲击后,冲击物下落最低点,被冲击物的变形和应力均达到最大的那一刻,有系统的动能为势能为变形能为冲击前后能量守恒,且所以有上式为铅垂冲击的动荷系数。
起重载荷分类与载荷组合范文起重载荷分类与载荷组合是起重机设计中的重要内容之一,它涉及到起重机的安全性能和工作能力。
本文将分为两个部分来阐述起重载荷分类与载荷组合的相关知识,首先介绍起重载荷的分类,然后详细讨论各种载荷组合的计算方法和范例。
一、起重载荷分类起重载荷一般可以分为静载荷和动载荷两大类。
1. 静载荷静载荷是指在起重机工作过程中,主要由起重物的重量所引起的荷载。
根据起重物的特点和形式,静载荷还可以分为以下几类:(1)单重吊装静载荷:指起重机吊装单个物体的重量,通常用于吊装单个重物的场景,如吊装工字钢等。
(2)多重吊装静载荷:指起重机吊装多个物体的总重量,通常用于吊装多个重物的场景,如吊装混凝土梁等。
(3)悬臂静载荷:指起重机悬臂吊装物体时产生的荷载,通常用于吊装长物体的场景,如吊装管道等。
(4)变载荷:指起重机在吊装过程中,由于起重物的变动而引起的荷载变化,如吊装物体的摆动、倾斜等。
2. 动载荷动载荷是指在起重机工作过程中,由于工作环境、工作方式等因素所引起的荷载。
根据起重机的工作环境和工作方式,动载荷还可以分为以下几类:(1)风载荷:指起重机在工作中所受到的风力引起的荷载,通常用于室外起重机的设计。
(2)水平荷载:指起重机在工作中所受到的水平力引起的荷载,通常用于岸桥等移动式起重机的设计。
(3)摩擦力:指起重机在行走过程中所受到的轮轨摩擦力引起的荷载,通常用于轨道式起重机的设计。
(4)冲击荷载:指起重机在运行过程中由于突然停车、起重瞬间变化等因素产生的冲击引起的荷载。
二、载荷组合计算方法和范例载荷组合是指将不同类型的载荷按照一定的规则组合起来,计算出起重机在不同载荷组合下的工作能力。
下面将介绍常见的载荷组合计算方法和范例。
1. 叠加法叠加法是指将不同类型的载荷按照线性叠加的原则组合起来,计算出起重机在各种载荷组合下的最不利工况。
具体计算方法如下:最不利工况下的荷载 = 静载荷 + 动载荷例如,某起重机在吊装一重量为10吨的物体时,同时受到10kN的风载荷作用,根据叠加法可以计算出最不利工况下的荷载为:最不利工况下的荷载 = 10吨 + 10kN = 10吨 + 10kN2. 同步法同步法是指将不同类型的载荷按照计时同步的原则组合起来,计算出起重机在各种载荷组合下的不同工作能力。
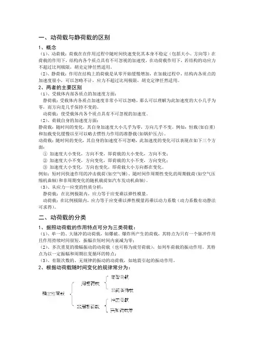
一、动荷载与静荷载的区别1、概念(1)、动荷载:荷载在在作用过程中随时间快速变化其本身不稳定(包括大小、方向等)在荷载的作用下,结构内各个质点具有不可忽视的加速度,在动荷载作用下,若结构的动应力不超过比列极限,胡克定律任然适用。
(2)、静荷载:作用在结构上的荷载是从零开始缓慢增加,在加载过程中,结构内各质点的加速度很小,可以忽略不计,应力不超过比列极限,胡克定律任然适用。
2、两者的主要区别(1)、受载体内部各质点的加速度方面:静荷载:受载体内各质点加速度非常小可以忽略,那么可以理解为此加速度的大小几乎为零,而方向是几乎保持不变的。
动荷载:使受载体内各个质点具有不可忽视的加速度。
(2)、荷载自身的加速度方面:静荷载:随时间的变化,其自身加速度大小几乎为零,方向几乎不变。
例如:恒载(如自重)和加载变化缓慢以至可以略去惯性力作用的准静载(如锅炉压力)。
动荷载:随时间的变化,其自身的加速度不可忽略,此加速度的变化可以表现在如下三个方面:①加速度大小变化,方向不变,即荷载的大小变化,方向不变;②加速度大小不变,方向变化,即荷载的大小不变,方向变化;③加速度大小变化,方向也变化,即荷载大小方向都在变化。
例如:短时间快速作用的冲击载荷(如空气锤)、随时间作周期性变化的周期载荷(如空气压缩机曲轴)和非周期变化的随机载荷如汽车发动机曲轴)。
(3)、从应力—应变的性质分析:静荷载:在比例极限内,应力等于应变乘以弹性模量。
动荷载:在比例极限内,应力等于应变乘以弹性模量再乘以动力系数(动力系数有动静法可求得)。
二、动荷载的分类1、据照动荷载的作用特点可分为三类荷载:(1)、单一的、大脉冲的动荷载,如爆破、爆炸所产生的荷载,其特点为只有一个脉冲作用且作用持续时间很短,振幅在短时间内衰减为零;(2)、多次重复的微幅振动的动荷载(也可称为疲劳荷载),如列车荷载的振动作用。
其特点为以一定振幅和周期往复循环的特点;(3)、有限次数的、无规律的振动的动荷载,如地震引起的振动作用。
材料力学动载荷范文材料力学是研究物质在受力下变形和断裂的科学,动载荷是指所施加在物体上的变化的力,包括动态载荷、瞬变载荷和疲劳载荷等。
本文将重点讨论材料力学动载荷的相关知识。
材料力学动载荷主要包括冲击载荷、振动载荷和疲劳载荷。
冲击载荷是指物体在一瞬间所受到的非常大的力,其作用时间很短。
振动载荷是指物体在一定时间内重复作用的力,其作用时间相对较长。
疲劳载荷是指物体在重复作用下逐渐累积的力,导致材料疲劳失效。
冲击载荷是材料力学中研究的重要内容之一、冲击载荷是一种非常短暂的载荷作用,其载荷幅值很大,而载荷作用时间相对较短。
受到冲击载荷作用的材料容易发生塑性变形或破坏。
在冲击载荷下,材料的变形和破坏通常与其断裂韧性密切相关。
冲击载荷的作用时间短暂,会导致快速的应变速率,进而引发材料的高速塑性变形和损伤。
材料的断裂韧性则决定了其在冲击载荷下的抗裂性能。
振动载荷是指物体在一定时间内重复作用的载荷。
振动载荷是材料力学中的重要分支之一、振动载荷对材料的影响主要体现在疲劳寿命、共振和谐振等方面。
在振动载荷作用下,材料会发生疲劳损伤,最终导致疲劳失效。
材料的疲劳寿命取决于应力幅值、平均应力水平和载荷频率等因素。
共振是指物体在受到与其固有频率相同的振动载荷作用时,会发生剧烈的振动现象。
共振往往会导致物体产生过大的振幅,并可能引发断裂和破坏。
谐振是指物体在受到周期性载荷作用下,其振动与载荷的周期保持一致。
谐振现象也可能导致材料的破坏。
疲劳载荷是指物体在受到重复作用下逐渐累积的载荷。
疲劳载荷是材料力学中研究的重要内容之一、在疲劳载荷下,材料会逐渐累积损伤,导致材料的疲劳失效。
疲劳失效表现为材料在较小的应力幅值下发生裂纹并扩展,最终导致断裂。
材料的疲劳性能受到应力幅值、平均应力水平、载荷频率和应力比等因素的影响。
总的来说,材料力学动载荷的研究对于材料的设计和使用具有重要的意义。
不同的载荷类型会引发不同的材料行为和破坏机制。
动载荷cr动载荷(Cr)是指在结构物或机械系统上的作用力或负荷。
在工程领域中,我们经常需要对结构物或机械系统进行载荷分析,以确保其安全可靠地运行。
本文将重点介绍动载荷的概念、分类以及对工程设计的影响。
动载荷可以分为静态载荷和动态载荷两种。
静态载荷是指作用在结构物上的恒定力或负荷,不随时间变化;动态载荷则是指作用在结构物上的变化力或负荷,随时间变化。
在工程设计中,我们通常需要同时考虑静态载荷和动态载荷的影响。
动载荷的分类有很多种,常见的有自重、活载、风载、地震载荷等。
自重是指结构物本身的重量,是一种静态载荷;活载是指人员、设备、物品等在结构物上产生的变化载荷,属于动态载荷;风载是指风对结构物产生的作用力,也属于动态载荷;地震载荷是指地震引起的结构物振动所产生的载荷,同样属于动态载荷。
这些不同类型的载荷对结构物的影响各不相同,需要根据具体情况进行分析和计算。
对于工程设计来说,合理考虑动载荷是非常重要的。
在结构物的设计阶段,必须对各种动载荷进行估算和分析,以确定结构物的强度和稳定性。
例如,在建筑设计中,需要考虑活载对楼板和梁的影响,确保其能够承受人员和设备的重量;在桥梁设计中,需要考虑风载和交通载荷对桥梁结构的影响,确保桥梁的安全运行。
动载荷分析的过程通常包括以下几个步骤:首先,确定结构物所受的各种动载荷;其次,根据实际情况估算动载荷的大小;然后,进行载荷计算,确定结构物所受载荷的大小和方向;最后,根据载荷计算结果进行结构物设计和优化。
在进行动载荷分析时,需要注意一些关键点。
首先,要准确估算动载荷的大小,可以通过实测数据或经验公式进行估算。
其次,要考虑动载荷的变化范围和频率,以确定结构物所需的强度和刚度。
此外,还需要考虑动载荷的作用时间和作用位置,以确定结构物的受力情况。
动载荷是工程设计中一个重要的概念,对结构物的安全可靠性具有重要影响。
合理考虑和分析动载荷,可以确保结构物能够承受各种变化的力或负荷,并保证其安全运行。
第14章动载荷14.1 动载荷的概念及分类在以前各章中,我们主要研究了杆件在静载荷作用下的强度、刚度和稳定性的计算问题。
所谓静载荷就是指加载过程缓慢,认为载荷从零开始平缓地增加,以致在加载过程中,杆件各点的加速度很小,可以忽略不计,并且载荷加到最终值后不再随时间而改变。
在工程实际中,有些高速旋转的部件或加速提升的构件等,其质点的加速度是明显的。
如涡轮机的长叶片,由于旋转时的惯性力所引起的拉应力可以达到相当大的数值;高速旋转的砂轮,由于离心惯性力的作用而有可能炸裂;又如锻压汽锤的锤杆、紧急制动的转轴等构件,在非常短暂的时间内速度发生急剧的变化等等。
这些部属于动载荷研究的实际工作问题。
实验结果表明,只要应力不超过比例极限,虎克定律仍适用于动载荷下应力、应变的计算,弹性模量也与静载下的数值相同。
动载荷可依其作用方式的不同,分为以下三类:1.构件作加速运动。
这时构件的各个质点将受到与其加速度有关的惯性力作用,故此类问题习惯上又称为惯性力问题。
2.载荷以一定的速度施加于构件上,或者构件的运动突然受阻,这类问题称为冲击问题。
3.构件受到的载荷或由载荷引起的应力的大小或方向,是随着时间而呈周期性变化的,这类问题称为交变应力问题。
实践表明:构件受到前两类动载荷作用时,材料的抗力与静载时的表现并无明显的差异,只是动载荷的作用效果一般都比静载荷大。
因而,只要能够找出这两种作用效果之间的关系,即可将动载荷问题转化为静载荷问问题处理。
而当构件受到第三类动载荷作用时,材料的表现则与静载荷下截然不同,故将在第15章中进行专门研究。
下面,就依次讨论构件受前两类动载荷作用时的强度计算问题。
14.2 构件作加速运动时的应力计算本节只讨论构件内各质点的加速度为常数的情形,即匀加速运动构件的应力计算。
14.2.1 构件作匀加速直线运动设吊车以匀加速度a吊起一根匀质等直杆,如图14-1(a)所示。
杆件长度为l,横截面面积为A,杆件单位体积的重量为 ,现在来分析杆内的应力。
由于匀质等直杆作匀加速运动.故其所有质点都具有相同的加速度a,因而只要在每质点上都施加一个大小等于其质量m与加速度a的乘积、而方向与a相反的惯性力,则整个杆件即可认为处于平衡状态。
于是这一动力学问题即可作为静力学问题来处理。
这种通过施加惯性力系而将动力学问题转换为静力学问题的处理方法,称为动静法。
对于作匀加速直线运动的匀质等直杆来说,在单位长杆上应施加的惯性力,亦即它所受到的动载荷显然为a gA γp d = 它的方向与a 相反,并沿杆件的轴线均匀分布。
为了计算此杆的应力,首先来分析它的内力。
为此,应用截面法,在距下端为x 处将杆假想地切开,并保留下面一段杆,其受力情况如图14-1(b)所示。
此段杆受到沿其长度均匀分布的轴向载荷的作用,其集度即单位长杆所受到的载荷为)1(ga A γa g A γA γp p p d st +=+=+= 式中,γ=A st p 是单位长杆所受到的重力,即a =0时单位长杆所受到的载荷,亦即静载荷。
在上述轴向载荷作用下,直杆横截面上的内力应为一轴力,由平衡条件0=∑x F 得此轴力的大小为x ga A γpx F Nd )1(+== (14-1) 轴力在横截面上将引起均匀分布的正应力,于是,该截面上的动应力为)1(ga γx A F ζNd d +== (14-2) 由式(14-2)可知,这一动应力是沿杆长按线性规律变化的,其变化规律如图14-1(c)所示。
若此杆件静止悬挂或匀速提升时,亦即受静载荷作用时,由于a =0,由公式(14-2)得其静应力为γx ζst =于是动应力又可以表示为st )1(ζK ga ζζd st d =+= (14-3)ga ζζK d +==1st d (14-4) K d 称为动荷系数。
于是,构件作匀加速直线运动的强度条件为][ζ.K ζζd m ax st m ax d ≤= (14-5)由于在动载荷系数d K 中已经包含了动载荷的影响,所以][σ即为静载下的许用应力。
动载荷系数的概念在结构的动力计算中是非常有用的,因为通过它可将动力计算问题转化为静力计算问题,即只需要将由静力计算的结果乘上一个动载荷系数就是所需要的结果。
但应注意,对不同类型的动力问题,其动载荷系数d K 是不相同的。
14.2.2 构件作匀角遮转动时的应力计算构件作匀角速转动时,构件内各点具有向心加速度,施加离心惯心力后,可采用动静法求解。
图14-2(a)所示为一等直杆绕铅直轴O (垂直于纸面)作匀角速转动。
现求杆内最大动应力及杆的总伸长。
设匀角速度为ω(rad/s),杆的横截面积为A .杆的重量密度为ρ,弹性模量为E 。
因杆绕O 轴作匀角速转动,杆内各点到转轴O 的距离不同,而有不同的向心加速度。
对细长杆距杆右端为ξ的截面上各点的加速度为)(l 2n ξ-ω=a该处的惯性力集度为)()(2ξl gρAωξq d -= 取微段ξd ,此微段上的惯性力为ξξωρ)d (g A d 2-=l F计算距杆右端为x 处截面上的内力,运用截面法,保留杆x 截面以右部分,在保留部分上作用有轴力F N (x)及集度为q d 的分布惯性力,如图14-2(b)所示,由平衡条件0=∑x F 得ξξl gρAω(x)F xN )d (20-=⎰ 由此得出 )2()(22x lx g ρAωx F N -= 最大轴力发生在x =l 处22max2l gρAωF N = 最大动应力为 22max 2l gρωζ= 可见,本例中杆的动应力与杆的横截面面积无关。
下面计算杆的总伸长。
距杆右端为x 处取微段d x ,应用虎克定律,此微段的伸长为x EA(x)F l N d )d(∆ 进行积分,求得杆的总伸长为 Egl ρωx x lx Eg ρωx EA (x)F Δl l l N 3)d 2(d 322200=-==⎰⎰ 例14-1 图14-3(a)所示之薄壁圆环,以匀角速ω绕通过圆心且垂直于圆环平面的轴转动,试求圆环的动应力及平均直径D 的改变量。
已知圆环的横截面面积为A ,材料单位体积的质量为ρ,弹性模量为E 。
解 因圆环作匀角速运动,所以环内各点只有向心加速度。
对于薄壁圆环,其壁厚远小于平均直径D ,可近似认为环内各点向心加速度大小相同,且等于平均直径为D 的圆周上各点的向心加速度,即22ωD a n = 于是,沿平均直径为D 的圆周上均匀分布的离心惯性力集度q d 为22D ωA ρA ρρq n d == 按动静法,离心惯性力q d 自身组成一平衡力系。
为了求得圆环的周向应力,先求通过直径截面上的内力。
为此将圆环沿直径分成两部分。
研究上半部分,见图14-3(c),内力以Nd F 表示,由平衡条件0=∑y F ,得d θD θq F πd Nd 2sin 20⎰= 解得 4222ωA ρρ q D F d Nd ==, 圆环的周向应力为 422ωρD A F ζNd d == 根据强度条件 ][422σ≤=ωρD ζd 可确定圆环的极限匀角速度为ρD ωu ][2σ=。
可见u ω与横截面面积无关,即面积A 对强度没有影响。
下面计算平均直径的改变量δ。
若周向应变为d ε,有D δπD πD δ)π(D εd =-+=即D εδd = 根据虎克定律Eζεd d =,代入上式,得平均直径的改变量为 EωρD D E ζδd 423== 若圆环是飞轮的轮缘,它与轮心采用过盈配合,当转速过大时,则由于变形过大而可能自行脱落。
例14-2 在AB 轴的B 端有一个质量很大的飞轮(图14-4)。
与飞轮相比,轴的质量可以忽略不计。
轴的另一端A 装有刹车离合器。
飞轮的转动惯量为20.5kNms =x I ,轴的直径d =100mm ,转速n =300r/min ,刹车时使轴在10秒内均匀减速停止转动。
试求轴内最大动应力。
解 轴与飞轮的角速度(rad/s)为πππω1030300300===n刹车时的角加速度(rad/s 2)为ππωω-=-=-=1010001t a 等号右边的负号只是表示a 与0ω的方向相反。
按动静法,飞轮的惯性力偶矩d m 与轮上的摩擦力矩f m 组成平衡力系。
惯性力偶矩(kN ·m)为5.0x d π=-=a I m由平衡条件 0=∑x M ,得0.5πd f==m m 轴横截面上的最大切应力为 8MPa Pa 0.116π100.5π33max =⨯⨯==n d W m η 14-3 构件受冲击时的应力与变形当不同速度的两个物体相接触,其速度在非常短的时间内发生改变时,或载荷迅速地作用在构件上,便发生了冲击现象。
例如汽锤锻造、金属冲压加工、传动轴的突然制动等情况下都会出现冲击问题。
通常冲击问题按一次性冲击考虑,对多次重复性冲击载荷来说将产生冲击疲劳。
14.3.1 冲击问题的理想化冲击应力的计算是一个复杂问题。
其困难在于需要分析物体在接触区内的应力状态和冲击力随时间变化的规律。
冲击发生时,冲击区和支承处因局部塑性变形等会引起能量损失。
同时,由于物体的惯性作用会使冲击时的应力或位移以波动的形式进行传播。
考虑这些因素时,问题就变得十分复杂了,其中许多问题仍是目前正在研究和探索的问题。
因此,在工程中通常都在假设的基础上,采用近似的方法进行分析计算。
即首先根据冲击物被冲击物在冲击过程中的主要表现,将冲击问题理想化,以便于求解。
这里介绍一种建立在一些假设基础上的按能量守恒原理分析冲击应力和变形的方法,可对冲击问题给出近似解答。
假设当冲击发生时:1.冲击物为刚体,即略去其变形的影响。
2.被冲击物的惯性可以略去不计,并认为两物体一经接触就附着在一起,成为一个运动系统。
3.材料服从虎克定律,并略去冲击时因材料局部塑性变形和发出声响等而引起的一切其它能量损失。
基于上述假设,任何受冲击的构件或结构都可视为一个只起弹簧作用,而本身不具有质量的受冲击的弹簧。
例如图14-5(a)、(b)、(c)、(d)所示的受自由落体冲击时的构件或结构,都可简化为图14-6所示的冲击模型。
只是各种情况下与弹簧等效的各自的弹簧常数不同而已。
例如图14-5(a)、(b)所示的构件,其等效的弹簧常数应分别为lEA 和33lEA 。
14.3.2 简单冲击问题的解法1.自由落体冲击设一简支梁(线弹性体)受自由落体冲击如图14-7所示,试分析此梁内的最大动应力。
设重物的重量为G ,到梁顶面的距离为h ,并设冲击时梁所受到的冲击力为F d ,其作用点的相应位移d ∆。
则冲击物在冲击前的瞬间所具有的速度为gh v 2=而在它与被冲击物一起下降d ∆后,这一速度变为零。
于是,冲击物在冲击过程中的能量损失包括两部分,一部分是动能损失22v gG T =另一部分是势能损失d G ΔV =而被冲击物在这一过程中所储存的变形能,即等于冲击力所作的功。