中级经济法考试重要数字总结
- 格式:doc
- 大小:51.00 KB
- 文档页数:11
2020年中级经济法重要的数字性考点归纳【“总论”】2.可撤销民事法律行为撤销权行使的时间期限(1)重大误解的当事人“自知道或者应当知道”撤销事由之日起“3个月”内没有行使撤销权的,撤销权消灭;(2)当事人受胁迫,“自胁迫行为终止之日”起“1年内”没有行使撤销权的,撤销权消灭;(3)其他可撤销情形下,当事人“自知道或者应当知道”撤销事由之日起“1年内”没有行使撤销权的,撤销权消灭;(4)当事人自民事法律行为发生之日起“5年内”没有行使撤销权的,撤销权消灭。
3.仲裁裁决的撤销当事人提出证据证明裁决有依法应撤销情形的,可以在“收到”裁决书之日起“6个月内”,向“仲裁委员会所在地的中级人民法院”申请撤销裁决。
4.民事诉讼上诉期间(1)当事人不服地方人民法院第一审“判决”的,有权在判决书“送达”之日起“15日”内向上一级人民法院提起上诉。
(2)当事人不服地方人民法院第一审“裁定”的,有权在裁定书“送达”之日起“10日”内向上一级人民法院提起上诉。
5.对已发生法律效力的调解书申请再审当事人对已发生法律效力的调解书申请再审,应当在调解书发生法律效力后“6个月内”提出。
6.申请执行的期间对发生法律效力的判决、裁定、调解书和其他应由人民法院执行的法律文书,当事人必须履行。
一方拒绝履行的,对方当事人可以向法院申请执行,申请执行的期间为2年。
2020年中级会计职称考试经济法东奥陆中宝老师整理8.诉讼时效中止(1)在诉讼时效期间的最后6个月内,因不可抗力或其他障碍不能行使请求权的,诉讼时效中止。
(2)自中止时效的原因消除之日起满6个月,诉讼时效期间届满。
【“公司法”+“证券法”】【票据法】【合同法】1.撤销权行使的期限(1)撤销权自债权人“知道或者应当知道”撤销事由之日起1年内行使;(2)自债务人的“行为发生之日”起5年内没有行使撤销权的,该撤销权消灭。
2.提存债权人领取提存物的权利,自提存之日起5年内不行使而消灭,提存物扣除提存费用后归“国家”所有。
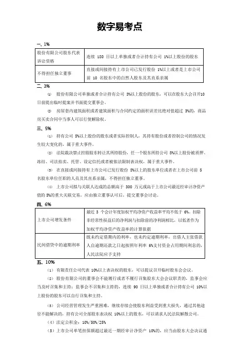
数字易考点一、1%(1)股份有限公司单独或者合计持有公司 3%以上股份的股东,可以在股东大会召开10日前提出临时提案并书面提交董事会。
(2)房屋套内建筑面积或者建筑面积与合同约定的面积误差比绝对值超过 3%的,商品房买卖合同中当事人可以行使解除权。
三、5%(1)持有公司 5%以上股份的股东或者实际控制人,其持有股份或者控制公司的情况发生较大变化的,属于重大事件。
(2)法院裁决禁止控股股东转让其所持股份,任一个股东所持公司 5%以上股份被质押、冻结、司法拍卖、托管、设定信托或者被依法限制表决权,属于重大事件。
(3)在直接或间接持有上市公司已发行股份 5%以上的股东单位或者在上市公司前 5 名股东单位任职的人员及其直系亲属,不得担任独立董事。
(4)上市公司拟与关联人达成的总额高于 300 万元或高于上市公司最近经审计净资产值的 5%的重大关联交易,应由独立董事认可后,提交董事会讨论。
(1)有限责任公司代表 10%以上表决权的股东,可以提议召开临时股东会会议。
(2)股份有限公司的董事会不能履行或者不履行召集股东大会会议职责的,监事会应当及时召集和主持;监事会不召集和主持的,连续 90 日以上单独或者合计持有公司 10%以上股份的股东可以自行召集和主持。
(3)公司经营管理发生严重困难,继续存续会使股东利益受到重大损失,通过其他途径不能解决的,持有公司全部股东表决权 10%以上的股东,可以请求人民法院解散公司。
(4)法定公积金:10%/50%/25%(5)上市公司单笔担保额超过最近一期经审计净资产 10%的,应当由股东大会决议通(1)上市公司在 1 年内购买、出售重大资产或者担保金额超过公司“资产总额”30% 的,应当由股东大会作出决议,并经出席会议的股东所持表决权的 2/3 以上通过。
(2)公司营业用主要资产的抵押、出售或者报废一次超过该资产的 30%,属于内幕信(3)在一个上市公司中拥有权益的股份达到或者超过该公司已发行股份的 30%的,自上述事实发生之日起 1 年后,每 12 个月内增持不超过该公司已发行的 2%的股份,该增持不超过 2%的股份锁定期为增持行为完成之日起 6 个月。
快速记忆:中级经济法数字大汇总(三、人数1、公司一般应设监事会,有限责任公司股东较少和规模较小的有限责任公司,可以只设1-2名监事,监事会成员不得少于3人。
监事会应在其组成成员中推选一名召集人。
(有限、股份、国独),2、2人以上为合伙企业合伙人的最低限额。
3、一般情况下,有限责任公司法定股东数须是2个以上50个以下。
国有独资的有限责任公司可以例外。
4、国有企业改建为股份有限公司的,发起人可以少于5人(应当采用募集设立方式)5、3-13人有限责任公司董事会成员,6、3-9人国有独资公司董事人数,7、5-19人股份有限公司董事人数8、我国股份有限公司的股东人数有最低限制,一般至少有5人为发起人。
其中须有半数以上的发起人在中国境内有住所。
9、7-13人证券交易所理事会人数10、国有企业监事会由主席1人,监事若干人组成。
监事会成员不得少于3人。
1/4:债权人会议可由占无财产担保债权总额1/4以上的债权人要求时召开1/3:(1)经厂长、企业工会或1/3以上职工代表的提议,可召开临时会议。
(2)有限责任公司股东会临时会议由1/3以上的董事、监事或者代表1/4以上表决权的股东提议召开。
(3)有限责任公司董事会可以由1/3以上的董事提议召开(4)股份有限公司未弥补的亏损达到股本总额的1/3时,可以召开临时股东大会(5)中外合作经营企业1/3以上董事或者委员提议可以召开董事会会议或联合管理委员会会议,2/3以上董事或委员参加才能举行,决议全体的半数通过。
1/2:(1)股份有限公司股东大会一般决议只须经出席会议的股东所持表决权的半数以上通过(2)股份有限公司的董事会须有1/2以上的董事出席方可举行。
董事会决议必须经全体董事的过半数通过。
(3)职工代表大会作出决议或进行选举,必须经全体职工代表过半数通过。
2/3:(1)全民所有制企业职工代表大会必须有2/3以上的职工代表出席(2)监督机构委派和政府其他部门派出的监事人数不得超过监事会成员总数的2/3 (3)国有企业监事会会议每年召开一至两次,会议必须要有2/3以上的监事出席(4)有限责任公司涉及增加注册资本、减少注册资本、公司的合并与分立、公司解散与清算或变更公司形式、修改公司章程等事项,必须经代表2/3以上表决权的股东通过。
中级经济法数字考点摘要:一、前言二、经济法数字考点的概念与特点三、常见的经济法数字考点1.增值税税率2.企业所得税税率3.个人所得税税率4.营业税税率5.消费税税率6.房产税税率7.土地增值税税率8.城市维护建设税税率9.印花税税率10.契税税率四、经济法数字考点的备考策略1.掌握基础概念和法规2.理解税种的区别与联系3.熟悉税收优惠政策4.定期练习,查漏补缺五、总结正文:一、前言经济法作为我国法律体系的重要组成部分,涉及税收、企业、个人等多方面的权益。
在学习和备考经济法的过程中,掌握各类数字考点是提高成绩的关键。
本文将对中级经济法数字考点进行梳理和总结,帮助考生更好地备考。
二、经济法数字考点的概念与特点经济法数字考点主要是指在经济法领域中,涉及具体数字、比例、金额等方面的知识点。
这些知识点具有以下特点:1.法规性:经济法数字考点来源于国家法律法规,具有强制性和普遍性。
2.严谨性:数字考点要求精确掌握相关法律法规的规定,不能随意篡改。
3.实用性:掌握经济法数字考点有助于正确处理经济活动中的税收问题,保障各方权益。
三、常见的经济法数字考点以下是中级经济法考试中常见的数字考点:1.增值税税率:一般税率为13%、9%、6%,适用于不同的货物和服务。
2.企业所得税税率:一般税率为25%,符合条件的小型微利企业税率为20%。
3.个人所得税税率:分为7档,分别为3%、10%、20%、25%、30%、35%、45%。
4.营业税税率:一般税率为5%,适用于某些特殊行业和领域。
5.消费税税率:根据不同商品和服务的消费税税率有所不同,如烟、酒类税率为56%。
6.房产税税率:一般税率为1.2%,根据不同地区的政策有所不同。
7.土地增值税税率:分为四级,分别为30%、40%、50%、60%。
8.城市维护建设税税率:一般税率为7%,根据不同地区的政策有所不同。
9.印花税税率:根据不同合同和文件类型,税率有所不同。
10.契税税率:一般税率为3%-5%,适用于房地产交易。
2024年中级经济法重要的数字性考点归纳【“总论”】【链接1】公司决议:股东撤销权的行使期限(第二章)【链接2】合同保全(债权人撤销权的行使):自债权人知道或者应当知道撤销事由之日起1年内行使,自债务人的行为发生之日起5年内没有行使撤销权的,该撤销权消灭。
(一年知道五年管)(第五章)【链接3】赠与合同法定撤销:忘恩负义给一年,恩将仇报只半年。
(第五章,详细往后看)【链接4】委托人设立信托损害其债权人利益的,债权人有权申请人民法院撤销该信托。
债权人的申请权,自债权人知道或者应当知道撤销原因之日起1年内不行使的,归于消灭。
(第六章信托法)【链接5】委托人的撤销权,自委托人知道或者应当知道撤销原因之日起1年内不行使的,归于消灭。
(第六章信托法)【VS】解除权总结:1.合同解除权行使期限:法律规定或者当事人约定解除权行使期限,期限届满当事人不行使的,该权利消灭。
法律没有规定或者当事人没有约定解除权行使期限,自解除权人知道或者应当知道解除事由之日起1年内不行使,或者经对方催告后在合理期限内不行使的,该权利消灭。
(第五章)2.商品房买卖合同法定解除权:出卖人迟延交付房屋或者买受人迟延支付购房款,经催告后在3个月的合理期限内仍未履行,解除权人请求解除合同的,应予支持,但当事人另有约定的除外。
法律没有规定或者当事人没有约定,经对方当事人催告后,解除权行使的合理期限为3个月。
对方当事人没有催告的,解除权人自知道或者应当知道解除事由之日起1年内行使。
逾期不行使的,解除权消灭。
3.最大诚信原则下保险合同的解除:解除权自保险人知道有解除事由之日起超过30日不行使而消灭。
自合同成立之日起超过2年的,保险人不得解除合同。
(第六章保险法)3.仲裁裁决的撤销当事人提出证据证明裁决有依法应撤销情形的,可在收到裁决书之日起6个月内,向仲裁委员会所在地的中级人民法院申请撤销裁决。
4.民事诉讼上诉期间(1)当事人不服地方人民法院第一审“判决”的,有权在判决书“送达”之日起“15 日” 内向上一级人民法院提起上诉。
中级经济法数字要点口诀中级经济法这门学科里,数字要点那可真是不少,要想轻松记住它们,还真得有点小口诀。
咱先说公司法律制度这块儿。
有限公司的股东人数,那是 50 个以下,就像一个不大不小的班级,人数不多不少刚刚好。
有限公司成立时的注册资本最低限额,那是 3 万元,这数字就像一道门槛,跨过去公司才能起步。
再看看股份有限公司,发起人的人数 2 到 200 人,这就像一个热闹的聚会,人多但也不能太乱。
股份有限公司的注册资本最低限额 500万元,这可就像是一座高楼的基石,足够坚实才能撑起公司的大厦。
然后是合伙企业法律制度。
普通合伙企业里,合伙人对合伙企业债务承担无限连带责任,这责任可真是重大,就像背上了一个重重的行囊,不能轻易放下。
有限合伙企业里,至少得有一个普通合伙人,这一个普通合伙人就像是队伍里的领队,带着大家往前走。
在合同法里,定金的数额不得超过主合同标的额的 20%,超过部分不产生定金的效力。
这 20%就像是一个黄金比例,多了不行,少了也不行。
我还记得有一次给学生们讲这些数字要点,有个学生一脸苦恼地说:“老师,这么多数字,我怎么记得住啊!”我笑着跟他说:“别着急,咱们把这些数字变成口诀,就像唱歌一样,多唱几遍就记住啦。
”于是我带着他们一起编口诀,一起大声朗读,那场面,可热闹了。
最后考试的时候,大家都因为记住了这些口诀,答题顺顺利利的。
票据法律制度也有不少数字要记。
票据权利时效,持票人对商业汇票的出票人和承兑人的权利,自票据到期日起2 年。
见票即付的汇票、本票,自出票日起 2 年。
持票人对支票出票人的权利,自出票日起 6个月。
这些时间就像一个个小闹钟,提醒着票据的有效期。
在证券法里,首发股票并上市的财务指标,最近 3 个会计年度净利润均为正数且累计超过人民币 3000 万元,这 3000 万元可不是个小数目,得好好努力才能达到。
增值税的税率也是个重点。
13%、9%、6%,不同的税率对应着不同的货物和服务,可不能搞混了。
中级会计《经济法》15个数字类易考点(一)1%1、股东代表诉讼份有限公司股东资格:连续180日以上单独或者合计持有公司1%以上股份的股东。
2、独立董事直接或间接持有上市公司已发行股份1%以上或者是上市公司前10名股东中的自然人股东及其直系亲属,不得担任独立董事。
(二)5%1、股权激励公司回购股份奖励给本公司职工,回购的股份不得超过已发行股份总额的5%2、独立董事在直接或间接持有上市公司己发行股份5%以上的股东单位或者在上市公司前5名殷东单位任职的人员及其直系亲属,不得担任独立董事。
3、内幕信息知情人员持有公司5%以上股份的股东及其董事、监事、高级管理人员,公司的实际控制人及其董事、监事、高级管理人员,属于内幕信息知情人员。
4、重大事件(1)持有公司5%以上股份的股东或者实际控制人,其持有股份或者控制公的情况发生较大变化的;(2)法院裁决禁止控股股东转让其所持股份,任一个股东所持公司5%以上股份被质押、冻结、司法拍卖、托管、设定信托或者被依法限制表决权。
5、公司债券的非公开发行发行人的董事、监事、高级管理人员及持股比例超过5%的股东,可以参与本公司非公开发行公司债券的认购与转让,不受合格投资者资质条件的限制。
6、持股权益披虿(1)通过证券交易所的证券交易①通过证券交易所的证券交易,投资者及其一致行动人拥有权益的股份达到一个上市公司已发行的股份5%时,应当在该事实发生之日起3日内编制权益变动报告书,向中国证监会、证券交易所提交书面报告,通知该上市公司,并予公告。
②投资者及其一致行动人拥有权益的股份达到一个上市公司已发行股份的5%后,通过证券交易所的证券交易,其拥有权益的股份占该上市公司已发行股份的比例每增加或者减少5%,应当依照上述规定进行报告和公告。
(2)协议转让通过协议转让方式,投资者及其一致行动人在一个上市公司中拥有权益的股份拟达到或者超过一个上市公司已发行股份的5%时,应当在该事实发生之日起3日内编制权益变动报告书,向中国证监会、证券交易所提交书面报告,通知该上市公司,并予公告。
选择题根据《公司法》规定,下列关于有限责任公司股东会的说法中,正确的是:A. 定期会议应当依照公司章程的规定按时召开B. 代表十分之一以上表决权的股东提议时,应当召开临时会议C. 股东会会议由股东按照出资比例行使表决权(正确答案)D. 首次股东会会议由董事会召集和主持在合同法律制度中,下列哪一项不属于可撤销合同的情形?A. 一方以欺诈手段,使对方在违背真实意思的情况下实施的民事法律行为B. 第三人实施欺诈行为,使一方在违背真实意思的情况下实施的民事法律行为,对方知道或者应当知道该欺诈行为的C. 一方利用对方处于危困状态、缺乏判断能力等情形,致使民事法律行为成立时显失公平的D. 基于重大误解实施的民事法律行为,但不影响合同目的实现(正确答案)根据《消费者权益保护法》,消费者有权根据商品或服务的不同情况,要求经营者提供商品的哪些信息?A. 价格B. 生产日期和有效期限C. 主要成分(正确答案)D. 以上都是(正确答案)下列关于个人所得税专项附加扣除的说法,错误的是:A. 子女教育扣除标准为每个子女每月1000元B. 继续教育扣除标准为每月800元(针对学历继续教育)C. 大病医疗支出超过15000元的部分,在80000元限额内据实扣除D. 住房贷款利息扣除标准为每月2000元,且只能由一方扣除,但夫妻双方可同时享受该扣除(正确答案)根据《反不正当竞争法》,下列哪种行为构成不正当竞争?A. 经营者为了推广新产品,进行有奖销售,最高奖金额为五千元B. 经营者在交易活动中,向交易相对方支付折扣,并如实入账C. 经营者擅自使用与他人有一定影响的商品名称、包装、装潢等相同或者近似的标识D. 经营者在销售商品时,明确标示了商品的实际成分和含量,未进行虚假宣传(正确答案)下列关于商标注册的说法,正确的是:A. 注册商标的有效期为十年,自核准注册之日起计算(正确答案)B. 注册商标有效期满,需要继续使用的,应在期满前十二个月内提出续展申请C. 每次续展注册的有效期为十五年D. 注册商标转让后,受让人自合同签订之日起享有商标专用权在《劳动合同法》中,关于劳动合同的终止,下列说法错误的是:A. 劳动合同期满的,劳动合同终止B. 劳动者开始依法享受基本养老保险待遇的,劳动合同终止C. 用人单位被吊销营业执照的,劳动合同终止D. 劳动者在试用期内提前五日通知用人单位,可以解除劳动合同,但须支付违约金(正确答案)根据《证券法》,下列关于上市公司信息披露的说法,正确的是:A. 上市公司董事、监事、高级管理人员应当保证上市公司所披露的信息真实、准确、完整B. 上市公司发生的可能对上市公司股票交易价格产生较大影响的重大事件,投资者尚未得知时,上市公司可以延迟披露C. 年度报告应当在每个会计年度结束之日起四个月内编制完成并披露D. 临时报告应当在重大事件发生之日起两日内向国务院证券监督管理机构和证券交易所报送,并予公告(正确答案)下列哪项不属于《反垄断法》中禁止的垄断行为?A. 经营者达成垄断协议B. 经营者滥用市场支配地位C. 具有或者可能具有排除、限制竞争效果的经营者集中D. 经营者为提高产品质量,进行技术创新,导致市场份额增加(正确答案)。
2019 年中级经济法重要的数字性考点归纳【“总论”】1.自然人的行为能力划分2.可撤销民事法律行为撤销权行使的时间期限 (1)重大误解的当事人“自知道或者应当知道”撤销事由之日起“ 3 个月”内没有行使撤 销权的,撤销权消灭;(2) 当事人受胁迫, “自胁迫行为终止之日”起“1 年内”没有行使撤销权的, 撤销权消灭; (3)其他可撤销情形下,当事人“自知道或者应当知道”撤销事由之日起“ 1 年内”没有 行使撤销权的,撤销权消灭;(4)当事人自民事法律行为发生之日起“ 5 年内”没有行使撤销权的,撤销权消灭。
3.仲裁裁决的撤销当事人提出证据证明裁决有依法应撤销情形的, 可以在 “收到”裁决书之日起“6 个月内”, 向“仲裁委员会所在地的中级人民法院”申请撤销裁决。
4.民事诉讼上诉期间 (1 )当事人不服地方人民法院第一审“判决”的,有权在判决书“送达”之日起“ 15 日” 内向上一级人民法院提起上诉。
(2 )当事人不服地方人民法院第一审“裁定”的,有权在裁定书“送达”之日起“ 10 日” 内向上一级人民法院提起上诉。
5.对已发生法律效力的调解书申请再审对已发生法律效力的调解书申请再审,应当在调解书发生法律效力后“ 6 个月内”提出。
6.申请执行的期间对发生法律效力的判决、 裁定、 调解书和其他应由人民法院执行的法律文书, 当事人必须履 行。
一方拒绝履行的,对方当事人可以向法院申请执行,申请执行的期间为 2 年。
7.诉讼时效期间8.诉讼时效中止(1 )在诉讼时效期间的最后 6 个月内,因不可抗力或其他障碍不能行使请求权的,诉讼时普通诉讼时效长期诉讼时效最长诉讼时效 起点自权利人知道或应当知 道权利受到损害及义务 人之日起计算从权利受到损害之日起 计算年限 3 年 4 年 5 年20 年情形法律另有规定的除外因国际货物买卖合同和技术进出口合同 争议提起诉讼或申请仲裁 人寿保险的保险金请求权不适用诉讼时效的中止与中断规定,但 可以延长种类完全民事行为 能力人限制民事行为 能力人无民事行为能力人划分标准①18 周岁以上(≥18 周岁)②16 周岁以上(≥16 周岁) 不满 18 周岁(< 18 周岁), 以自己的劳动收入为主要生活来源的 ①8 周岁以上 (≥8 周岁)的未成年人 ②不能完全辨认自己行为的成年人①不满 8 周岁 (<8 周岁)的未成年人 ②(完全)不能辨认自己行为的自然人效中止。
中级会计师经济法关于数字的总结数字在中级会计师经济法中扮演着重要的角色。
作为会计师,我们经常需要处理大量的数字数据,进行分析和决策。
数字不仅仅是用来记录和计算,还可以帮助我们理解经济法的规则和原理。
在本文中,我将总结中级会计师经济法中数字的重要性和应用。
数字在会计师的工作中是不可或缺的。
会计师需要记录和报告企业的财务情况,数字是用来准确表达企业的资产、负债、收入和支出等信息的工具。
通过数字,会计师可以了解企业的盈利能力、偿债能力和运营状况,为企业的经营管理提供重要的依据。
数字在经济法的应用中具有重要意义。
经济法是指规范经济活动的法律体系,数字在经济法中起到了统计、计算和验证的作用。
例如,在合同法中,数字被用来确定合同的金额、期限和履行义务;在公司法中,数字用来衡量股东的权益和责任;在税法中,数字用来计算纳税义务和申报税款。
可以说,数字是经济法正确应用的基础。
数字还可以帮助会计师和经济法律专业人员进行经济分析和决策。
通过对数字数据的分析,可以揭示企业的经营状况和趋势,帮助制定合理的经营策略和预测未来的发展趋势。
同时,在法律实践中,数字可以用来评估案件的价值和风险,为当事人提供法律建议和辩护。
然而,数字并非是绝对的。
在中级会计师经济法中,数字的准确性和合理性是至关重要的。
会计师和经济法律专业人员在处理数字时,需要注意数据的来源和真实性,避免数据的误导和错误分析。
此外,数字的解读也需要考虑背景和环境因素,避免歧义和误解。
数字在中级会计师经济法中起着重要的作用。
它不仅仅是用来记录和计算的工具,还可以帮助我们理解和应用经济法的规则和原理。
在数字化时代,会计师和经济法律专业人员需要不断提升数字素养,灵活运用数字工具,为企业和当事人提供更加精准和全面的服务。
希望本文对中级会计师经济法关于数字的理解和应用有所启发。
中级经济师经济基础知识数字类考点汇总哎呀呀,这“中级经济师经济基础知识数字类考点汇总”,对于我这个小学生/初中生来说,简直就像一座超级巨大的知识山峰!
你想想,那些数字考点,就像密密麻麻的小星星,数都数不过来。
比如说,关于货币供应量的相关数字,那可不是随便就能记住的呀!还有什么经济增长率、通货膨胀率,这一个个数字就好像在跟我玩捉迷藏,我得费好大的劲儿才能把它们一个个找出来。
就像我们做游戏,要找到藏在各个角落里的小伙伴,这找数字考点也差不多。
有时候我觉得自己就像个探险家,在知识的大森林里寻找那些珍贵的数字宝藏。
可这过程真不容易,一会儿这个数字跑了,一会儿那个数字藏得更深了。
比如说,讲到财政支出的增长比率,那一串数字,难道不像一群调皮的小猴子,上蹿下跳,让我抓不住?还有那税收的税率,就跟变魔术似的,一会儿高一会儿低,真让人头疼!
再想想我们学数学的时候,那些难题就已经够让人烦恼的了,这经济知识里的数字考点,可比数学题还复杂!我真想问问,为啥要有这么多数字要记呀?难道就不能简单点吗?
不过呢,虽然这些数字考点很难,但我也不能轻易放弃呀!就像我们跑步比赛,就算累得气喘吁吁,也得咬着牙坚持跑到终点。
我得把每一个数字考点都当成一个小目标,一个个去攻克。
说不定,等我把这些数字考点都掌握了,我就像拥有了超级魔法,能在经济知识的世界里自由翱翔啦!到时候,谁还能难倒我?
总之,中级经济师经济基础知识数字类考点虽然难,但我不会怕,我要努力去战胜它们!。
第二章 公司法律制度1.本章是经济法部分的重点章,平均分值在 15 分左右,并且经常考查主观题。
2.本章重点在于有限责任公司和股份有限公司的设立、组织机构和股权(份)转让。
3.本章理解难度并不大, 但需要过数字关, 知识较为零散, 需要学员在不断对比归纳后做到准确记忆。
考点一 公司类型考点二 公司法人财产权1.对外投资: 董事会或股东会决议2.★担保能力的限制:3.上市公司担保:需要股东大会决议 (1)单笔担保额超过净资产 10%的担保;(2)在 1 年内购买、出售重大资产或担保金额超过公司资产总额 30%。
(3)上市公司及其子公司的对外担保总额,超过净资产 50%以后提供的任何担保;(4)为资产负债率超过 70%的担保对象提供的担保; (5)对股东、实际控制人、关联方提供的担保。
考点三 公司的设立要求 1.★设立条件:有限责任公司 发起设立允许分期出资1-50 人全体股东认缴的出资 无须验资股份有限公司发起 or 募集设立(发起人不得少于股份的 35%)发起设立允许分期;募集设立不允许分期2-200 人为发起人,半数以上的发起人在中国境内有 住所发起设立为认购的股本;募集设立为实收股本 发起设立无须验资,募集设立须验资一般无注册资本最低限 (包括一人有限),特殊行业除外(如商业银行、保险公司) 可以设立股东会、 董事会和监事 必须设立股东会、董事会和监事会会方 式 期 限 人 数 资 本 组 织东,不得参加表决。
该表决由 出席会议的其他股东所持表决权的过半数 通过。
董事会或股东会决议约定事项【必背法条】必须股东会决议。
接受担保的股东或受实际控制人支配的股 为股东或 实际控制 人为他人 决 议 数 额子公司子公司是独立的法人 子公司独立承担责任分公司分公司则不具备企业法人资格 分公司的民事责任由总公司承担独立的进行民事活动(自己的名义)性质不同 责任承担不同 相同点【补充】股东人数较少或规模较小的有限责任公司,可设 1 名执行董事(可兼任经理),不设 立董事会;可设 1-2 名监事,不设立监事会。
中级职称《经济法》知识点:中级经济法的数字总结(2)9、20日:(1)交易所上市委员会自收到申请之日起20个工作日内作出审核;(2)股份有限公司编制的年度资产负债表等会计报表,应在股东大会年会召开20日前置备在公司。
10、30日:(1)股份有限公司发行股份的股款缴足并验资后,发起人应在30日内召开创立大会。
由董事会于创立大会结束后30日内向公司登记机关申请设立登记;(2)合伙协议未约定经营期限的,合伙人可提前30日向其他合伙人提出退伙;(3)除名退伙,被除名的合伙人在接到除名通知30日内向法院起诉;(4)股东大会召开30日之前,应将会议将审议的事项通知各股东;(5)股份有限公司创立大会应在股款筹足,经法定验资机构验资并出具证明后30日内召开;(6)公司合并、分立应在30日内公告3次;股份有限公司债权人自接到通知书之日起30日内,未接到通知书的自第一次公告之日起90日内有权要求公司清偿债务或者提供相应担保;(7)基金中期报告为前6个月后的30日内;(8)见票后定期付款的汇票提示承兑日期为出票后1个月;(9)见票即付的汇票提示付款日期为出票后1个月。
(10)个人独资企业法规定债权人应当在接到清算通知之日起30天内未接到通知的,应当在公告之日起日60内向投资人申报债权;(11)企业对收取费用的项目性质不明确的,财政部门应在接到企业报告后30日内作出应否缴纳的答复,期满不答复的,即视为不同意缴纳。
(12)企业在规定情形发生后,30日内办理变动产权登记或注销产权登记。
(13)公司清算组织应当自公司清算结束之日起30日内依法向愿工商行政管理机关办理注销登记。
(14)对年检截止日期前未参加年检的企业法人进行公告,自公告发布之日起,30日内仍未申报年检的,吊销营业执照。
(15)股份有限公司债权人自接到通知书之日起30日内,未接到通知书的自第一次公告之日起90日内有权要求公司清偿债务或者提供相应担保;(16)上市公司发行可转换公司债券的,以发行可转换公司债券前1个月股票的平均价格为基准,上浮一定幅度作为转股价格。
锁分——2021中级会计《经济法》数字考点(6页纸)中级经济法客观题中常考数字考点,纵览全书数字考点又多又乱,所以网校已经为大家整理好数字考点大全!第一章总论1、自然人的民事行为能力的判定2、有下列情形之一的,撤销权消灭:①当事人自知道或者应当知道撤销事由之日起一年内没有行使撤销权;②重大误解的当事人自知道或者应当知道撤销事由之日起九十日内没有行使撤销权;③当事人受胁迫,自胁迫行为终止之日起一年内没有行使撤销权;④当事人知道撤销事由后明确表示或者以自己的行为表明放弃撤销权。
当事人自民事法律行为发生之日起五年内没有行使撤销权的,撤销权消灭。
3、在无权代理的情况下,只有经过被代理人的追认,被代理人才承担民事责任。
未经追认的行为,由行为人承担民事责任。
相对人(不论是否善意)可以催告被代理人自收到通知之日起1个月内予以追认。
被代理人未作表示的,视为拒绝追认。
行为人实施的行为被追认前,善意相对人有撤销的权利。
撤销应当以通知的方式作出。
4、仲裁相关的数字考点①仲裁委员会收到仲裁申请书之日起5日内,认为符合受理条件的,应当受理,并通知当事人;认为不符合受理条件的,应当书面通知当事人不予受理,并说明理由。
②仲裁庭可以由1名仲裁员或3名仲裁员(要设首席仲裁员)组成。
③当事人提出证据证明裁决有依法应撤销情形的,可在收到裁决书之日起6个月内,向仲裁委员会所在地的中级人民法院申请撤销裁决。
人民法院经组成合议庭审查核实裁决有法定撤销情形之一的,或认定裁决违背社会公共利益的,应当裁定撤销。
5、第二审程序:(两审终审制)①当事人不服地方人民法院第一审判决的,有权在判决书送达之日起15日内向上一级人民法院提起上诉。
②当事人不服地方人民法院第一审裁定的,有权在裁定书送达之日起10日内向上一级人民法院提起上诉。
③第二审人民法院的判决、裁定是终审的判决、裁定。
6、当事人对已经发生法律效力的调解书申请再审,应当在调解书发生法律效力后6个月内提出。
2010年中级经济法知识点时间数字对比汇总一、一致1、对合伙协议的订立、修改、补充,都必须经全体合伙人一致同意。
2、合伙人向合伙人以外的人转让其在合伙企业中的全部或部分财产份额时,须经其他合伙人一致同意。
3、合伙人以其在合伙企业的财产份额出质的,须经其他合伙人一致同意。
4、合伙企业的下列事务必须经全体合伙人一致同意:改变合伙企业名称;改变合伙企业的经营范围、主要经营场所的地点;处分合伙企业的不动产;转让或者处分合伙企业的知识产权和其他财产权利;以合伙企业名义为他人提供担保;聘任合伙人以外的人担任合伙企业的经营管理人员。
5、新合伙人入伙时,应当经全体合伙人同意。
6、合伙人的继承人为无民事行为能力人或限制民事行为能力人的,经全体合伙人一致同意,可以依法成为有限合伙人。
7、普通合伙人转变为有限合伙人,或者是有限合伙人转变为普通合伙人,应当经全体合伙人一致同意。
8、合营企业出资额的转让必须经合营各方同意。
9、委托合作各方以外的第三方管理企业的,必须经董事会或联合管理委员会一致同意。
二、半数1、合伙企业解散确定清算人时,只需全体合伙人的过半数同意。
2、合伙事务执行的决议办法:实行合伙人一人一票并经全体合伙人过半数通过的表决办法。
3、公司向其他企业投资或者为他人提供担保,接受担保的股东或者受实际控制人支配的股东不得参加表决。
该项表决由出席会议的其他股东所持表决权的过半数通过。
4、有限责任公司监事会设主席1人,由全体监事过半数选举产生。
5、有限责任公司的股东之间可以相互转让其全部或者部分股权。
股东向股东以外的人转让股权的,应当经其他股东过半数同意。
6、创立大会应有代表股份总数过半数的发起人、认股人出席,方可举行。
7、股份有限公司股东大会对普通事项作出决议,必须经出席会议的股东所持表决权过半数通过8、股份有限公司董事会设董事长1人,可以设副董事长。
董事长和副董事长由董事会以全体董事的过半数选举产生9、股份有限公司董事会会议应有过半数的董事出席方可举行。
2010年中级经济法知识点时间数字对比汇总一、一致1、对合伙协议的订立、修改、补充,都必须经全体合伙人一致同意。
2、合伙人向合伙人以外的人转让其在合伙企业中的全部或部分财产份额时,须经其他合伙人一致同意。
3、合伙人以其在合伙企业的财产份额出质的,须经其他合伙人一致同意。
4、合伙企业的下列事务必须经全体合伙人一致同意:改变合伙企业名称;改变合伙企业的经营范围、主要经营场所的地点;处分合伙企业的不动产;转让或者处分合伙企业的知识产权和其他财产权利;以合伙企业名义为他人提供担保;聘任合伙人以外的人担任合伙企业的经营管理人员。
5、新合伙人入伙时,应当经全体合伙人同意。
6、合伙人的继承人为无民事行为能力人或限制民事行为能力人的,经全体合伙人一致同意,可以依法成为有限合伙人。
7、普通合伙人转变为有限合伙人,或者是有限合伙人转变为普通合伙人,应当经全体合伙人一致同意。
8、合营企业出资额的转让必须经合营各方同意。
9、委托合作各方以外的第三方管理企业的,必须经董事会或联合管理委员会一致同意。
二、半数1、合伙企业解散确定清算人时,只需全体合伙人的过半数同意。
2、合伙事务执行的决议办法:实行合伙人一人一票并经全体合伙人过半数通过的表决办法。
3、公司向其他企业投资或者为他人提供担保,接受担保的股东或者受实际控制人支配的股东不得参加表决。
该项表决由出席会议的其他股东所持表决权的过半数通过。
4、有限责任公司监事会设主席1人,由全体监事过半数选举产生。
5、有限责任公司的股东之间可以相互转让其全部或者部分股权。
股东向股东以外的人转让股权的,应当经其他股东过半数同意。
6、创立大会应有代表股份总数过半数的发起人、认股人出席,方可举行。
7、股份有限公司股东大会对普通事项作出决议,必须经出席会议的股东所持表决权过半数通过8、股份有限公司董事会设董事长1人,可以设副董事长。
董事长和副董事长由董事会以全体董事的过半数选举产生9、股份有限公司董事会会议应有过半数的董事出席方可举行。
董事会作出决议必须经全体董事的过半数通过。
10、股份有限公司监事会主席和副主席由全体监事过半数选举产生。
三、1/31、有限责任公司代表1/10以上表决权的股东,1/3以上的董事,监事会或者不设监事会的公司的监事提议召开临时会议的,应当召开临时会议。
2、股份有限公司临时股东大会召开的条件:董事人数不足《公司法》规定人数或者公司章程所定人数的2/3时;公司未弥补的亏损达实收股本总额1/3时;单独或者合计持有公司10%以上股份的股东请求时;董事会认为必要时;监事会提议召开时;公司章程规定的情形。
3、股份有限公司代表1/10以上表决权的股东、1/3以上董事或者监事会,可以提议召开董事会临时会议。
4、有限责任公司监事会应当包括股东代表和适当比例的公司职工代表,其中职工代表的比例不得低于1/3。
5、中外合资经营企业董事会每年至少召开一次董事会会议,经1/3以上董事提议,可以召开临时会议。
四、2/31、有限责任公司2/3以上表决权的股东通过(由特别决议通过):①修改公司章程②增加或者减少注册资本③公司合并、分立、解散④变更公司形式。
2、中外合资经营企业董事会会议应有2/3以上董事出席。
五、10%1、有限责任公司监事会或者监事不召集和主持的,代表1/10以上表决权的股东可以自行召集和主持。
六、30日1、有限合伙企业中有限合伙人转让自己的财产份额给合伙企业以外的人。
需要提前30天通知。
2、股份有限公司的设立申请,应当由董事会于创立大会结束后30日内向公司登记机关申请设立登记。
3、有限责任公股东应就其股权转让事项书面通知其他股东征求同意,其他股东自接到书面通知之日起满30日未答复的,视为同意转让。
4、发起人应当自股款缴足之日起30日内主持召开公司创立大会。
发起人应当在大会召开15日前将会议日期通知各认股人或者予以公告。
八、年数1、全民所有制企业监事会成员不得少于3人,每届任期3年。
2、有限责任公司监事的任期每届为3年。
3、国有独资公司设立董事会,董事每届任期不得超过3年。
4、股权回购请求权,公司连续5年不向股东分配利润,而公司该5年连续盈利,并且符合法律规定的分配利润条件的。
5、中外合资经营企业董事任期4年。
6、合作企业的董事任期为3年。
九、人数1、全民所有制企业监事会成员不得少于3人。
2、一个自然人,并且是中国公民;国家机关、国家授权投资的机构或者国家授权的部门、企业、事业单位等都不能作为个人独资企业的设立人;法律或法规规定禁止从事营利活动的人不得成为个人独资企业的投资人。
法律法规禁止从事营利活动的人包括:国家公务员、党政机关的领导干部、法官、警官、检察官、商业银行工作人员。
3、合伙企业的设立有两个以上合伙人。
4、有限合伙企业由2人以上50人以下合伙人设立,有限合伙企业至少应当有一个普通合伙人。
6、有限责任公司由50个以下股东出资设立,取消了原有限责任公司股东最少为2人的下限,允许设立一人公司。
7、有限责任公司设董事会(依法不设董事会者除外),其成员为3人至13人。
8、有限责任公司设立监事会,其成员不得少于3人。
9、国有独资公司监事会成员不得少于5人。
10、股份有限公司,应当具备下列条件发起人符合法定人数,即有2人以上200人以下为发起人,其中须有半数以上的发起人在中国境内有住所。
11、股份有限公司设董事会,其成员为5人至19人。
(有限责任公司为3人至13人)12、股份有限公司设立监事会,其成员不得少于3人。
十、解散1、人独资企业有下列情形之一时,应当解散:投资人决定解散;投资人死亡或者被宣告死亡,无继承人或者继承人决定放弃继承;被依法吊销营业执照。
2、合伙企业解散:特别注意两个原因:(1)合伙期限届满,合伙人决定不再经营;(2)合伙人已不具备法定人数满30天。
3、公司经营管理发生严重困难,继续存续会使股东利益受到重大损失,通过其他途径不能解决的,持有公司全部股东表决权10%以上的股东,可以请求法院解散公司。
(公司解散的特殊原因);公司的解散属于特别决议事项,有限责任公司须经持有2/3以上表决权的股东通过,股份有限公司须经出席股东大会会议的股东所持表决权的2/3以上通过。
十一、清算1、个人独资企业解散,由投资人自行清算或者由债权人申请人民法院指定清算人进行清算。
投资人自行清算的,应当在清算前15日内书面通知债权人,无法通知的,应当予以公告。
债权人应当在接到通知之日起30日内,未接到通知的应当在公告之日起60日内,向投资人申报其债权。
个人独资企业解散后,原投资人对个人独资企业存续期间的债务仍应承担偿还责任,但债权人在5年内未向债务人提出偿债请求的,该责任消灭。
2、清算人由全体合伙人担任;经全体合伙人过半数同意,可以自合伙企业解散出现15日内指定一人或者数个合伙人,或者是委托第三人,担任清算人;清算人自被确定之日起10日内将合伙企业解散事项通知债权人,并于60日内在报纸上公告。
债权人应当自接到通知书之日起30日内,未接到通知书的自公告之日起45日内,向清算人申报债权。
3、公司合并、减少注册资本:公司应当自作出合并决议或作出减少注册资本决议之日起10日内通知债权人,并于30日内在报纸上公告。
债权人自接到通知书之日起30日内,未接到通知书的自公告之日起45日内,可以要求公司清偿债务或提供相应担保。
4、公司清算时通知、公告期限:清算组应当自成立之日起10日内通知债权人,并于60日内在报纸上公告。
债权人自接到通知书之日起30日内,未接到通知书的自公告之日起45日内,向清算组申报债权。
5、中外合资经营企业的清算:清算委员会的成员一般应当在合营企业的董事中选任。
董事不能担任或者不适合担任清算委员会成员时,合营企业可以聘请中国的注册会计师、律师担任。
审批机关认为必要时,可以派人进行监督。
十二、善意第三人1、投资人对受托人或者被聘用的人员职权的限制,不得对抗善意第三人。
受托人或者被聘用的人员超出投资人的限制与善意第三人的有关业务交往应当有效。
2、合伙人在合伙企业清算前私自转移或处分合伙企业财产的,合伙企业不得以此对抗善意第三人。
3、合伙人以其在合伙企业的财产份额出质的,须经其他合伙人一致同意;未经其他合伙人一致同意,其行为无效,由此给善意第三人造成损失的,由行为人依法承担赔偿责任。
4、第三人有理由相信有限合伙人为普通合伙人并与其交易的,该有限合伙人对该笔交易承担与普通合伙人同样的责任。
十三、价款支付期限1、利用外资改组国有企业:转让方式进行改组的,外国投资者一般应当在外商投资企业营业执照颁发之日起3个月内支付全部价款。
确有困难的,应当在营业执照颁发之日起6个月内支付价款总额的60%以上,其余款项应依法提供担保,在1年内付清。
2、企业国有产权转让:转让价款原则上一次付清。
如金额较大,一次付清确有困难的,可以采取分期付款方式。
采取分期付款方式的,受让方首期付款不得低于总价款的30%,并在合同生效之日起5个工作日内支付;其余款项应当提供合法的担保,并应当按同期银行贷款利率向转让方支付延期付款期间利息,付款期限不得超过1年。
3、《公司法》规定,股东可以分期缴付出资。
公司全体股东的首次出资额不得低于注册资本的20%,也不得低于法定的注册资本最低限额。
其余部分由股东自公司成立之日起2年内缴足。
其中,投资公司可以在5年内缴足。
4、股份公司采取发起设立方式设立的,可以分期缴付出资;采取募集方式设立的,注册资本为在公司登记机关登记的实收股本总额,即募集方式设立不得分期缴付出资。
以募集设立方式设立股份有限公司的,发起人认购的股份不得少于公司股份总额的35%。
5、一次出资:外商投资企业合同中规定一次缴付出资的,投资各方应当自营业执照签发之日起6个月内缴清。
分期出资:合同中规定分期缴付出资的,投资各方第一期出资不得低于各自认缴出资额的15%,并且应当在营业执照签发之日起3个月内缴清。
收购方式下购买金的支付:对通过收购国内企业资产或股权设立外商投资企业的外国投资者,应自外商投资企业营业执照颁发之日起3个月内支付全部购买金。
对特殊情况需延长支付者,经审批机关批准后,应自营业执照颁发之日起6个月内支付购买总金额的60%以上,在1年内付清全部购买金,并按实际缴付的出资额的比例分配收益。
6、外国投资者并购境内企业的出资:外国投资者并购境内企业设立外商投资企业,外国投资者应自外商投资企业营业执照颁发之日起3个月内向转让股权的股东,或出售资产的境内企业支付全部对价。
对特殊情况需要延长的,经审批机关批准后,应自外商投资企业营业执照颁发之日起6个月内支付全部对价的60%以上,1年内付清全部对价,并按实际缴付出资比例分配收益。
外国投资者认购境内公司增资,有限责任公司和以发起方式设立的境内股份有限公司的股东应当在公司申请外商投资企业营业执照时缴付不低于20%的新增注册资本,其余部分的出资时间应符合《公司法》、有关外商投资的法律和《公司登记管理条例》的规定。