(完整版)风机班运行规程考试题带答案
- 格式:doc
- 大小:46.01 KB
- 文档页数:6
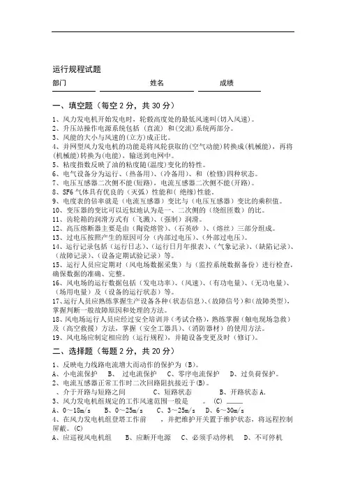
运行规程试题部门_________________________ 姓名________________ 成绩___________一、填空题(每空2分,共30分)1、风力发电机开始发电时,轮毂高度处的最低风速叫(切入风速)。
2、升压站操作电源系统包括(直流)和(交流)系统两部分。
3、风能的大小与风速的(立方)成正比。
4、并网型风力发电机的功能是将风轮获取的(空气动能)转换成(机械能),再将(机械能)转换为(电能),输送到电网中。
5、粘度指数反映了油的粘度随(温度)变化的特性。
6电气设备分为运行、(热备用)、(冷备用)、和(检修)四种状态。
7、电压互感器二次侧不能(短路),电流互感器二次侧不能(开路)。
8、SF6气体具有优良的(灭弧)性能和(绝缘)性能。
9、电度表的倍率就是(电流互感器)变比与(电压互感器)变比的乘积值。
10、变压器的变比可以近似地认为是一、二次侧的(绕组匝数)的比。
11、齿轮箱的润滑方式有(飞溅)、(强制)润滑。
12、高压熔断器主要是由(陶瓷熔管)、(石英砂)、(熔丝)三部分组成。
13、过电压按照产生的原因可分(内部过电压)、(外部过电压)。
14、运行记录包括(运行日志)、(运行日月年报表)、(气象记录)、(缺陷记录)、(故障记录)、(设备定期试验记录)等。
15、运行人员应定期对(风电场数据采集)与(监控系统数据备份)进行检查,确保数据的准确、完整。
16、风电场的运行数据包括(发电功率)、(风速)、(有功电量)、(无功电量)、(场用电量)及(设备的运行状态)等。
17、运行人员应熟练掌握生产设备各种(状态信息)、(故障信号)和(故障类型),掌握判断一般故障原因和处理的方法。
18、风电场运行人员应经过安全培训并(考试合格),熟练掌握(触电现场急救)及(高空救援)方法,掌握(安全工器具)、(消防器材)的使用方法。
19、风电场应制定相应的(运行规程),并随设备变更及时(修订)。
二、选择题(每题2分,共20分)1、反映电力线路电流增大而动作的保护为(B)。
(一)风电基础知识1.年有效风功率密度大于200W/m2,3~20m/s风速的年累计小时数大于5000h、年平均风速大于6m/s的地区是。
(A)A.风能资源丰富区B.风能资源次丰富区C.风能资源可利用区D.风能资源贫乏区2.测风塔顶部应有避雷装置,接地电阻应不大于欧。
(B)A.1B.4C.5D.103.风速的标准偏差与平均风速的比率称为。
(D)A.年平均B.日变化C.瑞利分布D.湍流强度4.一般来讲,我们可以把水平方向上风的方向分为或个扇区。
(C)A.6 12B.12 12C.12 16D.6 165.风力发电机达到额定功率输出时规定的风速叫。
(D)A.平均风速B.安全风速C.切出风速D.额定风速6.给定时间内瞬时风速的平均值叫做该时间段内的。
(C)A.瞬时风速B.月平均风速C.平均风速D.切出风速7.风力发电机组结构所能承受的最大设计风速叫。
(B)A.平均风速B.安全风速C.切出风速D.瞬时风速8.风力发电机开始发电时,轮毂高度处的最低风速叫。
(D)A.额定风速B.平均风速C.切出风速D.切入风速9.正常工作条件下,风力发电机组输出的最高净电功率称为。
(C)A.平均功率B.额定功率C.最大功率D.以上都不对10.在某一期间内,风力发电机组的实际发电量与理论发电量的比值,叫做风力发电组的。
(A)A.容量系数B.功率系数C.可利用率D.发电率11.禁止一人爬梯或在塔内工作。
为安全起见应至少有工作。
(A)A.二人B.三人C.四人D.五人12.在国家标准中规定,使用“downwind”来表示。
(A)A.主风方向B.桨距角C.风力机D.以上都不对13.在国家标准中规定,使用“pitch angle”来表示。
(B)A.主风方向B.桨距角C.风力机D.以上都不对14.在国家标准中规定,使用“wind turbine”来表示。
(C)A.主风方向B.桨距角C.风力机D.以上都不对15.风力发电机组规定的工作风速范围一般是。
一、填空:2、维护检修必须实行(监护制度)。
现场检修人对安全作业负有(直接责任)检修负责人负有(监督责任)。
3、登塔维护检修时,不得两个人在同一段塔筒内同时登塔。
登塔应使用(安全帽)、(安全带)、(安全鞋)。
4、打开机舱前,机舱内人员应系好(安全带),安全带应挂在牢固构件上,或安全带(专用挂钩上)。
5、如果存在有故障,必须立刻__________。
在_________和所有的伤害风险或_________后,风机才能恢复运行。
答案:1、停止风机2、故障修复3、危险排除6、所有在塔内楼梯上攀爬或滞留在设备附近的人员,必须无条件的_______________。
答案:穿戴完全安全的装备7、在同一时间,仅能__________要在楼梯上攀爬。
这意味着在开始攀爬前,下一个人必须等直到上一个人攀爬到__________楼梯或已经穿过舱门到下个平台。
答案:1、一个人2、顶部离开8、楼梯结冰时,一般是_____________往上攀爬的。
答案:禁止9、仅有一个后舱口可以爬到风机的顶,但是必须带__________________,前舱口仅用来观察旋转轴,通过这个舱口出入机舱是致命的!答案:安全带和安全系索10、在蓄电池箱中的变桨蓄电池包是不能____________,因此对熟练的电气工作人员必须配备专门的___________。
答案:1、直接接触2、保护手柄11、禁止_____进入风机设备,不管是在攀爬,至少要求有_______在场,在风机设备中,每个人要时刻知道_______________,当离开或改变他或她的位置时可以通过移动电话或对讲机告知其他的人,且必须是在他或她离开当前位置之前,通知的信息要得到确认和证实。
答案:1、独自2、两个人3、其他人的位置12、在雷雨天气时,禁止有人______风机内或在___________。
万一碰到雷雨天气,必须暂停在风机中的工作,且可能快的________。
答案:1、进入2、附近3、撤离13、发生雷雨天气后至少_________内不要靠近风机。
风机工试卷及答案风机工试卷一、判断题(共70题,共140分)1.为了保证风机的出力最大,电动机应该尽量选择功率大一点2.风机铭牌上的流量就是风机的最大送风流量3.风机的运行电流、送风量、送风压均为最大时,风机就处于最佳运行工况点4.为了保证轴瓦的冷却效果,油温越低越好5.为了保证轴瓦的润滑效果,油量越大越好6.高位油箱是风机事故油箱,主要起保安作用7.高位油箱是风机润滑系统的辅助油箱,它也可以单独用于风机的运行冷却8.可倾瓦可以进行瓦面修刮,也可以进行更换9.可倾瓦可以进行可倾瓦块整体更换,但不能修刮10.风机单位时间所作的功叫功率11.增速箱中的齿轮对由于传动比很大,所以传动过程中一定会有轴向力存在12.膜片式联轴器同齿式联轴器相比,具有更好消除同轴度的性能13.电动盘车装置是一种棘轮式超越离合装置14.油温越高,油的粘度会有使下降15.油温越高,油的粘度更高16.风机在启动前的盘车方向须和电动机旋转方向一致17.风机在启动前的盘车方向是按安装盘车紧置位置处的部件旋转方向一致18.润滑油在齿轮对的润滑方式是同轴瓦处的润滑方式一致19.风机电动机的运行电流不能超过额定电流20.电器中的接地就是电器的接零21.为了保证润滑油洁净度,所以油过滤器的精度选得越高越好22.风机送风压力的高低同进口状态无关,只同风机本身性能有关23.电动机在运行中的转速一定等于铭牌上的额定转速24.为了增加系统的压力,两台风机可以进行并联送风25.为了进一步增加系统的供风量,两台风机可以串联供风26.在风机进入喘振状况时,可以紧急调节放风阀或防喘振阀的开度以便尽快度过喘振工况点27.同类型的风机在相同的工况条件下,如果消耗的电能较大,说明这台风机的能耗较高,工作效率低28.当机组的某一个温度参数符合紧急停车条件,而工艺保护又未动作,此时你必须马上停车29.电动机的额定功率是指在额定工作情况下运行时,转轴上输出的机械功率30.异步电动机工作时,负载转矩一旦超过是动机的最大转矩,电动机将立即停转31.用于提高气体压力和克服内、外损失所消耗的功率叫做风机的轴功率32.轴流风机在压缩过程中气体的流动一定是与旋转轴平行33.离心式风机在压缩过程中气体的流动一定是与旋转轴垂直34.用于提高气体压力和克服内损失所消耗的功率叫做风机的内功率35.润滑剂又叫润滑油36.离心式风机在压缩过程中气体流动方向大致与旋转轴相垂直,所以也称径流式压缩机37.轴流风机同离心式风机均属于透平式机械38.升压在15~200KPa(表压)之间或压比大于1.15 小于3 的风机称为鼓风机39.升压在大于200KPa(表压)之间或压比大于3的风机称为鼓风机40.单位时间内流经风机的气体量称为风量41.单位时间内流经风机的气体量称为流量42.绝对压力就是气体的真实压力43.AV45型轴流风机的转子为等内径结构44.AV45型轴流风机的转子为等外径结构45.AV45型轴流风机中的动叶又称为工作轮叶片46.AV45型轴流风机中的静叶又称为工作轮叶片47.AV45型轴流风机中的静叶又称为导流器48.轴瓦内表面常见的缺陷有磨损、龟裂、脱壳等49.轴瓦良好的润滑条件就是轴瓦间隙合理、供油压力合格、流量充足并且油质合格50.AV45型轴流风机机组总压比高,但就每一级压缩级来说单级压比通常只有1.1——1.2551.当两台性能不同的风机并联时,各自排出压力相同,则总送风量等于每台送风量之和52.风机转子轴向力70%-90%是由平衡盘承担53.推力盘除了承受转子轴向力之外,还能确定转子对于固定元件的位置54.滑动轴承与滚动轴承相比,具有结构简单,噪声小和摩擦系数小,效率高等优点55.动压润滑轴承是利用外界的油压系统供给一定的压力润滑油,使轴颈与轴承处于完全液体摩擦状态56.主轴的损坏形式主要是轴颈磨损57.主轴的损坏形式主要是轴颈磨损和轴弯曲变形58.风机偶发性故障由于不可预知,所以不可避免59.离心式风机转子一般是由轴、叶轮、隔套、平衡盘和半联轴器等组成60.用安全阀对系统油压进行调压,顺时针调顶杆压力减少,逆时针调顶杆压力增加61.电动阀门传动结构中只有丝杆与螺母传动副62.静平衡好的物件动平衡一定好63.油冷却器的冷却原理是利用油水之间温差的逆流作用而进行热量交换64.增速箱中的齿轮对在传动过程中一定会产生一个轴向力,所以必采用平衡手段进行平衡处理65.传感器与轴表面间的距离,通常调整为1~1.5㎜66.噪声主要是由于机械和气体的振动而引起的67.用轴振动值来评定旋转机械的振动,比用轴承振动来评定更具先进性68.转子有一阶、二阶、三阶。
(一)风电基础知识1.风的功率是一段时间内测的能量。
(×)2.空气的密度大小与气温、海拔等因素有关。
(√)3.风能的功率与空气密度成正比。
(√)4.风能的功率与风速成正比。
(×)5.风力发电机产生的功率是随时间变化的。
(√)6.风力发电机叶轮在切入风速前开始旋转。
(√)7.大力发展风发电机有助于减轻温室效应。
(√)8.在定期维护中,不必对叶片进行检查。
(×)9.风电场选址只要考虑风速这一项要素即可。
(×)10.风是免费的所以风电无成本。
(×)11.当考虑到外部成本时,风能及其它形式的可再生能源具有较好经济前景。
(√)12.风力发电是清洁和可再生能源。
(√)13.风电引入电网不会对用户的供电品质产生巨大影响。
(√)14.年平均风速就是按照年平均定义确定的平均风速。
(√)15.平均风速就是给定时间内瞬时风速的平均值。
(√)16.风力发电机达到额定功率输出时规定的风速叫切入风速。
(×)17.风电场选址是一个很复杂的过程,涉及的问题比较多。
(√)18.风能利用系数是衡量一台风力发电机从风中吸收能量的百分率。
(√)19.风力发电机会对无线电和电视接收产生一定的干扰。
(√)20.风电场投资成本随发电量而变化。
(×)21.风力发电机将影响配电电网的电压。
(√)22.风力发电机会影响电网频率。
(×)23.任何风电场立项都须从可行性研究开始。
(√)24.当规划要建设一个风电项目时,最好将平均风速估高一点。
(×)25.风能利用系数是衡量一台风力发电机从风中吸收的能量的百分率。
(√)26.风力发电机组的平均功率和额定功率一样。
(×)27.用于发电的现代风电机必须有很多叶片。
(×)28.沿叶片径向的攻角变化与叶轮角速度无关。
(√)(二)风电设备常识29.在数据整理过程中,发现数据缺漏和失真时,应立即与现场测风人员联系,认真检查测风设备,及时进行设备的检修或更换。
(完整版)风机班运行规程考试题带答案风机班运行规程考试题一、填空题:1.风机按产生的压力大小分、和,按叶片出口扇分、、,按用途分、。
2.风机停机检修前应检查轴承的和状况。
3.风机检修时应预备好检修用的、、和。
4.风机检修的工作场地应有,清除与的一切杂物。
5.对轮检修时,取下对轮罩,查明或打上对轮衔接的,再卸下。
6.轴承箱检修时,将轴承座内及轴承上的擦抹整洁,检查轴承座是否有、。
7.装好轴承座上盖,用检查轴承与轴承座的协作间隙。
8.轴承与轴承座的各协作间隙是、、。
9.检修叶轮时应检查铆钉头的及。
10.更换皮带时应使用的皮带,且不行混用,换带轮时,应保证与原带轮彻低全都。
11.为了保证皮带运行中的防护及平安,应安装,长时光停车应将皮带。
12.更换叶轮叶片时,吹割旧叶片必需,即使所有更换叶片也应在叶轮四面匀称留下或。
13.铆叶轮时,铆钉直径大于时要热铆,加热温度为。
14.叶轮铆接完毕后用小锤敲击,推断铆接松紧,以响声为好,否则须。
15.单面进风转子轴盘取下后应检查轴盘是否有、及,并视其状况举行或。
16.风机叶片与外壳之间应有的膨胀间隙。
17.风机叶片磨损后,最薄处不得小于。
18.轮毂与轴协作间隙为,键与键槽协作顶部间隙为,两侧间隙为。
19.风机轴承上的温度计应完好,金属套管应接触在轴承的,温度计的刻度面应对于易于的方向。
20.风机机壳和平安罩应有的方向标志。
21.风机试运行时,应检查方向是否与旋向标牌所示旋转方向全都。
22.袋式除尘器内布袋无、、无,无现象。
23.袋式除尘器上的气缸用压缩空气应保证,气水分别器无、、现象。
24.各溜槽及沸腾床供风门应、。
25.溜槽各法兰联接处要,、要安装正确。
26.溜槽上的收尘袋要,无、现象,收尘箱门要,不能现象。
27.溜槽上的各闸门,安装方向正确无误,无现象。
28.罗茨风机两叶轮间隙过大则,影响鼓风机的容积效率,间隙过小则。
29.清洗冷却水蛇型管检查内部是否有、,检查与是否有足够的间距。
运行规程试题部门姓名成绩一、填空题(每空2分,共30分)1、风力发电机开始发电时,轮毂高度处的最低风速叫(切入风速)。
2、升压站操作电源系统包括 (直流) 和(交流)系统两部分。
3、风能的大小与风速的(立方)成正比。
4、并网型风力发电机的功能是将风轮获取的(空气动能)转换成(机械能),再将(机械能)转换为(电能),输送到电网中。
5、粘度指数反映了油的粘度随(温度)变化的特性。
6、电气设备分为运行、(热备用)、(冷备用)、和 (检修)四种状态。
7、电压互感器二次侧不能(短路),电流互感器二次侧不能(开路)。
8、SF6气体具有优良的(灭弧)性能和( 绝缘)性能。
9、电度表的倍率就是(电流互感器)变比与(电压互感器)变比的乘积值。
10、变压器的变比可以近似地认为是一、二次侧的(绕组匝数)的比。
11、齿轮箱的润滑方式有(飞溅)、(强制)润滑。
12、高压熔断器主要是由(陶瓷熔管)、(石英砂)、(熔丝)三部分组成。
13、过电压按照产生的原因可分(内部过电压)、(外部过电压)。
14、运行记录包括(运行日志)、(运行日月年报表)、(气象记录)、(缺陷记录)、(故障记录)、(设备定期试验记录)等。
15、运行人员应定期对(风电场数据采集)与(监控系统数据备份)进行检查,确保数据的准确、完整。
16、风电场的运行数据包括(发电功率)、(风速)、(有功电量)、(无功电量)、(场用电量)及(设备的运行状态)等。
17、运行人员应熟练掌握生产设备各种(状态信息)、(故障信号)和(故障类型),掌握判断一般故障原因和处理的方法。
18、风电场运行人员应经过安全培训并(考试合格),熟练掌握(触电现场急救)及(高空救援)方法,掌握(安全工器具)、(消防器材)的使用方法。
19、风电场应制定相应的(运行规程),并随设备变更及时(修订)。
二、选择题(每题2分,共20分)1、反映电力线路电流增大而动作的保护为(B)。
A、小电流保护B、过电流保护C、零序电流保护D、过负荷保护。
风机技术考试题库及答案一、单选题1. 风机的主要功能是什么?A. 压缩空气B. 产生真空C. 提供动力D. 传递能量答案:D2. 以下哪个不是风机的类型?A. 离心式风机B. 轴流式风机C. 往复式风机D. 涡轮式风机答案:C3. 风机的效率通常用哪个参数来衡量?A. 功率B. 转速C. 流量D. 压力答案:A4. 风机的风量和风压之间的关系是什么?A. 风量增加,风压减小B. 风量增加,风压增加C. 风量减小,风压增加D. 风量减小,风压减小答案:A5. 风机的功率消耗主要取决于哪两个因素?A. 风量和转速B. 风压和转速C. 风量和风压D. 转速和效率答案:C二、多选题1. 风机在工业应用中常见的用途包括哪些?A. 通风B. 除尘C. 冷却D. 增压答案:ABCD2. 风机的维护保养包括哪些方面?A. 定期检查轴承B. 检查叶轮的平衡C. 清洁风机内部D. 检查电机的绝缘答案:ABCD3. 风机的启动前需要检查哪些项目?A. 风机是否清洁B. 风机是否接地C. 风机的油位是否正常D. 风机的皮带是否张紧答案:ABCD三、判断题1. 风机的风量和风压是相互独立的参数。
(错误)2. 风机的效率越高,其能耗越低。
(正确)3. 风机的转速增加会导致风量和风压同时增加。
(错误)4. 风机的维护保养可以延长其使用寿命。
(正确)5. 风机在运行过程中不需要定期检查。
(错误)四、填空题1. 风机的_________是风机工作过程中必须克服的阻力。
答案:风压2. 风机的_________是指风机在单位时间内通过的气体体积。
答案:风量3. 风机的_________是指风机在单位时间内对单位气体所做的功。
答案:功率4. 风机的_________是指风机在单位时间内通过的气体质量。
答案:质量流量5. 风机的_________是指风机在单位时间内通过的气体重量。
答案:重量流量五、简答题1. 简述风机的工作原理。
答案:风机的工作原理是通过叶轮的旋转,将机械能转化为气体的动能和势能,从而实现气体的输送和压力的增加。
风力发电场安全规程考试试题一、单选题1.关于电气设备分类说法正确的是( A )。
A、高压通常指超过低压的电压等级;低压用于配电的交流系统中1000V及其以下的电压等级。
B、高压设备对地电压在250V以上者;低压设备对地电压在250V及以下者。
C、高压通常指超过低压的电压等级;低压设备对地电压在1500V及以下者。
D、高压设备对地电压在2500V以上者;低压设备对地电压在2500V及以下者。
2.各类作业人员有权拒绝( B )和强令冒险作业。
A、违章作业B、违章指挥C、违反劳动纪律D、冒险作业3.电气设备无论仪表指示( A ),凡未经验电、放电,均应视为带电设备A、有无电压B、无电压C、有电压D、有电流4.在高度不足2.5m的作业场所使用手提照明灯、行灯或危险环境的局部照明和使用携带式电动工具等,应采用( B )及以下安全电压。
A、220VB、36VC、 24VD、12V5.220kV电压等级的设备不停电时的安全距离为( B )。
A、1.5mB、3mC、4mD、5m6.使用携带型火炉或喷灯的工作场所应通风良好,火焰与带电部分的距离:电压在( D )及以下者,不得小于1.5m。
A、220kVB、63~110kVC、35kVD、10kV7.配电室至少应有3把钥匙,其中一把可以借给( A )使用。
A、许可单独巡视配电设备的人员和经批准的外来施工、工作负责人B、来公司检查工作的上级领导C、在公司施工、检修的人员D、本公司人员8.雷雨天气,需要巡视室外高压设备时,应穿绝缘靴,严禁打伞,并不得靠近( C )。
A、带电设备B、支柱式绝缘子C、避雷器和避雷针D、输电导线9.防误闭锁装置不准随意退出运行,停用防误闭锁装置应经( D )批准。
A、值长或副值长B、部门领导C、生产技术人员D、本单位主管生产的领导(总工程师)10.预计抢修工作时间超过( C ),应填用工作票。
A、2小时B、 3小时C、 4小时D、 5小时11.工作票签发人可以担任工作票中( B )。
引风机安全操作规程考试题引风机安全操作规程考试题(共1200字)一、选择题(每题2分,共40分)1. 引风机运行前应检查以下哪项内容?A. 电源线是否有破损B. 电气设备是否正常C. 引风机是否紧固牢固D. 以上都是2. 在引风机运行过程中,以下哪种情况应立即停机检查?A. 风机发生异响B. 风机出现温度升高过快的情况C. 风机出现振动异常D. 以上都是3. 引风机运行时机壳温度过高可能导致以下哪种情况?A. 引风机运行不稳定B. 电机损坏C. 增加故障发生概率D. 以上都是4. 如何确保引风机安全运行?A. 定期检查和维护B. 润滑剂定期更换C. 确保冷却系统正常D. 以上都是5. 在引风机检查维护过程中,以下哪种情况应遵守?A. 关闭电源B. 携带防护用具C. 维护过程中禁止吸烟D. 以上都是6. 引风机损坏后的维修过程中,以下哪种情况应注意?A. 确认电源已经关闭B. 确认机器已经冷却C. 使用正确的工具操作D. 以上都是7. 引风机在检查和维护时,以下哪种情况应特别注意?A. 检查和调整传动系统B. 检查和清理滤网C. 检查电机和电子元件的连接线路D. 清理进风口和出风口8. 引风机故障排除过程中,以下哪种情况需要注意?A. 使用合适的工具修理故障B. 佩戴防护用具C. 在确认电源已经关闭的情况下操作D. 以上都是9. 引风机在停机后,以下哪种情况应考虑?A. 关闭电源B. 清理尘垢C. 冷却机器D. 以上都是10. 引风机故障排除后,应进行哪些检查和测试?A. 检查设备运行状态B. 检查设备故障记录C. 确认设备运行稳定D. 以上都是二、判断题(每题2分,共20分)1. 引风机在运行时可以随意调整工作参数。
A. 正确B. 错误2. 引风机运行时,可以随意打开设备风机壳体。
A. 正确B. 错误3. 在引风机维护过程中必须要关掉电源。
A. 正确B. 错误4. 在引风机检查维护过程中,可以忽略清理滤网的步骤。
风机运行规程题库知识点1、机舱与轮毂直接电或者油的联系是通过电气滑环或者油滑环连接。
2、简述风力发电机组的基本能量转化过程。
风力发电机组是利用叶轮吸收风能,将风能转化成机械能,然后将机械能转化成电能。
3、一般风力发电机组内使用的高强度螺栓是10.9S级的。
4、风力发电机组的可利用率是指(1-机组故障时间/统计期时间)×100%。
5、风电场设备的可利用率是指(1-设备故障时间/统计期时间)×100%。
6、风电机组各种状态信息,故障信号及故障类型,掌握判断一般故障的原因和处理的方法。
7、风电机组的启动和停机有自动和手动两种方式。
8、风电机组的自动启动:风电机组处于自动状态,当风速达到启动风速范围时,风电机组按计算机程序自动启动并入电网。
9、风电机组的自动停机:风电机组处于自动状态,当风速超出正常运行范围时,风电机组按计算机程序自动与电网解列、停机。
10、风电机组的手动启动:当风速达到启动风速范围时,手动操作启动键或按钮,风电机组按计算机启动程序启动和并网。
11、风电机组的手动停机:当风速超出正常运行范围时,手动操作停机键或按钮,风电机组按计算机停机程序与电网解列、停机。
12、凡经手动停机操作后,须再按“启动”按钮,方能使风电机组进入自启状态。
13、故障停机和紧急停机状态下的手动启动操作:风电机组在故障停机和紧急停机后,如故障已排除且具备启动的条件,重新启动前必须按“重置”或“复位”就地控制按钮,方能按正常启动操作方式进行启动。
14、手动启动和停机的四种操作方式:15、机舱操作:在机舱的控制盘上操作启动键或停机键,但机舱上操作仅限于维修调试时使用。
16、塔基操作:将转换开关由“远方”位置切换至“就地”位置,在风电机组的监控器上,操作启动或停机按钮,操作后再将转换开关切换至“远方”位置。
17、主控室操作:在主控室操作计算机启动键和停机键。
18、远程操作(外网):在远程终端操作启动键或停机键。
风电场安全规程考试题库(附答案)一、填空题(每空1分,总计25分)1、风力发电生产必须坚持“(安全第一)、(预防为主)、(综合治理)”方针。
风电场应建立健(安全生产网络),全面落实第一责任人的(安全生产责任制)。
2、作业人员对安全规程应每年考试(1)次。
因故间断电气工作连续(3)个月以上者,应(重新学习)安全规程,并经考试合格后,方能恢复工作。
3、经本单位允许单独巡视高压设备的人员巡视高压设备时,(不允许进行其他工作)、(不准移开或越过遮栏)。
4、所有生产人员必须熟练掌握(触电现场急救)方法,所有职工必须掌握(消防器材)使用方法。
5、使用遥表测量绝缘前后,必须将被试设备(对地放电)。
6、操作票应填写设备的(双重名称),即设备的(名称)和(编号)。
7、倒闸操作票所列相关人员包括:(操作人)、(监护人)、(值班负责人)。
8、风电机遭雷击(1小时)内不得接近风电机。
10、按照运行规程要求发电机的定子绕组必须装有(测温)装置,转子装有(测速)装置。
二、选择题(每空1分,共计15分)1、凡在坠落高度基础面(B)米及以上的高度处进行的作业,均应视为高处作业。
A、1.5B、2C、2.5D、32、高压设备发生接地时,室外不得接近故障点( D )以内。
A、5mB、6mC、7mD、8m3、两台并列运行的变压器变比相差,不应超过额定值的(B)。
A、+10%B、+5%C、+3%D、+1%4、接地线的截面面积应不小于( B )A、20mm2B、25mm2C、28mm2D、30mm25、任何人进入(B)必须正确佩戴安全帽。
A.办公室B.高压室C.主控室D.检修办公室6、装设接地线应由(C)人进行A、6B、4C、2D、17、配电装置室和控制室的门应:(B)A、向内开B、向外开C、内外都可以开D、内外都不能开8、工作票有工作负责人填写,也可由(A)A、工作票签发人B、工作许可人C、工作负责人D、工作票监护人9、变压器停运期超过(C)个月后恢复送电时,需按检修后鉴定项目做试验合格后才可投入运行。
高温风机运行及切换操作规程培训考试试题一、选择题(每题5分)1.高温风机一般是指被输送的介质温度高于()或350℃的风机。
A.200B.300(正确答案)C.4002.电机功率在0~200kW时,电压选用()V。
A. 220B.110C.380(正确答案)3.启动风机时先将出口钟罩阀()。
A.打开(正确答案)B.关闭C.不变4. 启动后将备用风机电机转速调到()位置。
A.最高B.最低(正确答案)C.不变5.切换高温风机时至少要()人在现场。
A.1B.2(正确答案)C.36.启动风机后要把风机控制模式切换到()。
A.就地B.随意C.远程(正确答案)7.高温风机内气体温度绝不允许超过()。
A.最高值(正确答案)B.最低值C. 08. 风机进气温度可能是随时波动的,但是其温度升降的速度不应急剧,必须保证气体温度的变化(温升,温降)每小时不超过()度。
A. 30B. 50(正确答案)C. 809.高温风机电机应选用防护等级()。
A.IP51B.IP54(正确答案)C.IP5610.高温风机电机应选用绝缘等级()。
A.AB.BC.F(正确答案)A.AB.BC.F二、判断题(每题5分)1.高温风机是指被输送的介质温度高于300或350℃的风机。
对(正确答案)错2.电动机温度对电动机的绝缘材质影响很大,温度过高会使绝缘老化缩短电动机寿命。
对(正确答案)错3.电机功率在0~200kW时,电压选用220V;功率在200~1000kW时,电压选用690V。
对错(正确答案)4.与中控联系启动排风机,注意电流值电流稳定后,打开出口阀,之后打开入口阀。
对(正确答案)错5.电机转速增大期间要密切关注风机电流值,不使之过负荷。
对(正确答案)错6.在叶轮的半径方向,联轴器或皮带轮附近,均不许站人,以免发生危险,联轴器加装安全罩。
对(正确答案)错7.对于高温风机,风机内气体温度绝不允许超过最高值。
对(正确答案)错8.风机进气温度可能是随时波动的,但是其温度升降的速度不应急剧,必须保证气体温度的变化(温升,温降)每小时不超过50度。
风机平安规程试题一、填空题1、风力发电生产必须坚持“平安第一、预防为主〞方针。
2、遇有大雾、雷雨天、照明缺乏,指挥人员看不清各工作地点,或起重驾驶员看不见指挥人员时,不得进行起重工作。
3、在起吊过程中,不得调整吊具,不得在吊臂工作范围内停留。
塔上协助安装指挥及工作人员不得将头和手伸出塔筒之外。
4、当在寒冷和潮湿地区,停止运行一个月以上的风电机组在投运前应检查绝缘,合格后才允许启动。
5、经维修的风电机组在启动前,应办理工作票终结手续。
6、急停按钮被激活时,机械刹车也被激活。
7、如果风机转速超过了设定值,超速保护被激活,风机将进入紧急停机状态。
8、如果你带有工具、润滑剂等。
把它们放在背包里,背包要束紧在平安带上。
9、当进入导流罩或在机舱内操作旋转部件之前,必须先将风轮锁定。
10、在风机的液压站上做相关工作时必须首先将液压站泄压。
11、当在机舱后门附近工作时,必须确保至少一条平安带挂在内部纵向的平安轨或发电机上。
12、当在机舱顶部工作时,必须确保平安带同时挂在机舱的左和右边的顶部平安导轨上。
13、事故发生时,应采取措施控制事故不再扩大并及时向有关领导汇报。
14、外来参观人员不得操作风电机,实习人员不得独立操作风电机。
15、在有雷雨天气时不要停留在风电机内或靠近风电机。
风电机遭雷击后1小时内不得接近风电机。
16、高压验电必须戴绝缘手套。
验电时应使用相应电压等级的专用验电器。
17、风电机受潮会发出沙沙噪声,此时不得接近风电机,以防感应电。
18、保证平安的技术措施包括停电、验电、悬挂标示牌、装设接地线。
19、“三讲一落实〞为讲任务、讲风险、讲措施、抓落实。
20、维护检修必须实行监护制。
现场检修人员对平安作业负有直接责任,检修负责人负有监督责任。
21、检查机舱外风速仪、风向仪、叶片、轮毂等,应使用加长平安带。
22、风速超过12m/s不得翻开机舱盖,风速超过14m/s应关闭机舱盖。
23、在风机上工作或检查风机之前,远程控制必须断开。
电气运行规程考试题姓名风场分数一、填空题(每空1分,共30分)1、1号主变型号,额定容量,额定电压,额定电流。
2、变压器投入运行24小时内巡视一次,其它电气设备投入运行24小时内巡视一次,开关运行24-72小时内,巡视一次。
3、跌落开关送电时操作顺序为。
4、变压器的运行电压一般不应高于该运行分接开关额定电压的,变压器正常运行时上层油温一般不宜长期超过 ,最高不得超过,变压器冷却装置每月应进行一次备用电源和自动投入的试验。
5、运行中的开关机构箱内的温度低于时,加热器应自动投入,高于时加热器自动退出,断路器停电前或试验后,断路器弹簧机构,应在状态下,若机构未,禁止对断路器进行操作。
6、SF6断路器压力正常时,SF6气体额定压力(20℃时表压),SF6气体报警压力为(20℃时表压),SF6气体闭锁压力(20℃时表压)。
7、正常运行中电压互感器二次不得,不得任意接负荷,电流互感器二次不得,不得任意接负荷。
110kV母线电压互感器,当内部有故障时禁止_____________从带有电压的母线上拉开8、风机并网之前由受电,潮流方向为经流向风电场侧;风机并网之后由供电,潮流方向为风电场经________________流向变电站。
9、110kV主接线采用接线方式。
二、选择题(每空1分,共10分)1、运行中电压互感器高压侧熔断器熔断应立即()。
A、更换新的熔断器B、停止运行C、继续运行D、取下二次熔丝2、蓄电池投运前进行补充充电,浮充电压为();A、 2.14~2.16V/只B、2.23~2.27V/只C、 2.33~2.35V/只D、 2.15~2.17V/只3、更换熔断器应由()进行。
A、2人B、1人C、3人D、4人4、在小电流接地系统中发生单相接地时()。
A、过流保护动作;B、速断保护动作;C、接地保护动作;D、低频保护动作5、变压器呼吸器作用()。
A、用以清除吸收空气中的杂质和水分B、用以清除变压器油中的杂质和水分C、用以吸收和净化变压器匝间短路时产生的烟气D、用以清除变压器各种故障时产生的油烟6、变压器温度升高时绝缘电阻值()。
玉湖风电场12月份运规考试试卷(消防部分、五防系统部分)时间:姓名:成绩:简答题(共100分)一、手提式二氧化碳灭火器操作?(15分)1 手提灭火器到着火现场的上风或侧上风方向,距离大概2 到3 米左右2 拔掉安全销3 一手拿好喷管(注意不要拿金属部分,否则会冻伤)4 压下手柄5 对准火焰底部平扫。
二、消火栓的操作方法?(15分)1 打开消火栓门,紧急情况下可将玻璃门击碎,按下内部火警按钮。
2 一人(甲)接好枪头和水带奔向起火点,消防水带应放平。
3 另一人(乙)接好水带和阀门口。
4 甲准备完成后示意乙可进行下一步操作。
5 乙接到甲的指令后,乙逆时针打开阀门至螺杆悬到最大位置。
甲调节水枪碰头调节水流流速射程等即可喷水灭火。
三、灭火器巡视检查规定?(15分)(1)干粉灭火器每月巡检一次。
(2)巡检干粉灭火器时,卸下气瓶,称量气瓶内二氧化碳的重量。
手提式灭火器二氧化碳气瓶的泄漏量大于额定重量的 5%,推车式灭火器二氧化碳泄漏量大于 10%时,应按规定补充。
(3)检查灭火器操作机构应灵活,筒体密封严密,灭火器盖应紧固。
(4)每年检查一次干粉是否吸湿结块,若有结块应及时更换。
(5)检查灭火器出粉管、进气管、喷嘴和喷枪等无堵塞;出粉管防潮膜、喷嘴防潮堵无破裂。
发现堵塞应及时清理,防潮膜、防潮堵破裂应及时更换。
四、五防系统的功能?(15分)1 防止误分、误合开关。
2 防止带负荷拉、合隔离刀闸。
3 防止带电挂接地线(或合接地刀闸)。
4 防止带接地线(接地刀闸)合隔离刀闸、开关送电。
5 防止误入带电间隔。
五、停用或退出五防闭锁装置的规定?(20分)1 高压电气设备都应安装完善的防误操作闭锁装置。
防误闭锁装置不得随意退出运行,停用防误闭锁装置应经本单位生产副总批准。
2 短时间退出防误闭锁装置时,应经集控中心当值值班长批准,并按程序尽快投入运行。
防误闭锁装置的解锁工具(钥匙)应封存管理。
六、五防系统的巡检项目(20分)1 检查五防子机运行是否正常,系统有无异常显示。
1、有一对标准齿轮啮合传动,已知主动轮齿数Z1=60,从动轮齿数Z2=180,主动齿轮的转速n1=600r/m i n,求从动齿轮的转速n2?解:根据齿轮传动比公式n1/n2=Z2/Z1则n2=n1Z l/Z2=600×60/180=200(r/m i n)答:所求从动齿轮的转速为200r/m i n。
2、某一风力发电机组,其风轮转速为30r/min,发电机转速为1500r/min,试求其中问齿轮箱齿轮的传动比为多少?解:已知:n1=30r/min(设为始端主动轮)n2=1500r/min(设为末端从动轮)齿轮箱齿轮的传动比为i=n2/n1=1500/30=50答:此风力发电机组中间齿轮箱齿轮的传动比为50。
3、某标准正齿轮的模数m 为5,齿数z 为20,求其分度圆的直径?解:已知:m=5,Z=20,则分圆度的直径为D=mZ=5×20=100(mm)答:其分度圆的直径为l00mm。
4、测得某风场一年内不小于10 而不大于15m/s 这一风速段内的吹刮频率为15%,求这一风速段内的年吹刮时数是多少?解:某一风速段内的年吹刮时数=某一风速段内的年吹刮频率×年小时数=15%×8760=1314(h)答:这一风速区段的吹刮时数为1314h。
5、已知某一风力发电机制动卡钳弹簧被压缩到位时的作用力是20000N,液压缸端面积是1200mm2,试求液压系统压力至少达1到多少 数值时才能保证弹簧被压缩(1N/mm2=10bar )?解:作用在卡钳的压强 P =F/S=20000÷1200=16.7(1N/mm2)=167(bar ),根据帕斯卡原理,液压系统压力 P2 至少也应达到 167 bar 的强压值。
答:该液压系统压力达到 167 bar 时才能保证弹簧被压缩。
6、某工厂设有一台容量为320kVA 的三相变压器,该厂原有负载为255kVA ,平均功率因数为0.69(感性),现负载增加到P=252kW ,此时变压器容量S 应为多少kVA 才能满足需求。
风机班运行规程考试题一、填空题:1.风机按产生的压力大小分、和,按叶片出口扇分、、,按用途分、。
2.风机停机检修前应检查轴承的和情况。
3.风机检修时应准备好检修用的、、和。
4.风机检修的工作场地应有,清除与的一切杂物。
5.对轮检修时,取下对轮罩,查明或打上对轮连接的,再卸下。
6.轴承箱检修时,将轴承座内及轴承上的擦抹干净,检查轴承座是否有、。
7.装好轴承座上盖,用检查轴承与轴承座的配合间隙。
8.轴承与轴承座的各配合间隙是、、。
9.检修叶轮时应检查铆钉头的及。
10.更换皮带时应使用的皮带,且不可混用,换带轮时,应保证与原带轮完全一致。
11.为了保证皮带运行中的防护及安全,应安装,长时间停车应将皮带。
12.更换叶轮叶片时,吹割旧叶片必须,即使全部更换叶片也应在叶轮四周均匀留下或。
13.铆叶轮时,铆钉直径大于时要热铆,加热温度为。
14.叶轮铆接完毕后用小锤敲击,判断铆接松紧,以响声为好,否则须。
15.单面进风转子轴盘取下后应检查轴盘是否有、及,并视其情况进行或。
16.风机叶片与外壳之间应有的膨胀间隙。
17.风机叶片磨损后,最薄处不得小于。
18.轮毂与轴配合间隙为,键与键槽配合顶部间隙为,两侧间隙为。
19.风机轴承上的温度计应完好,金属套管应接触在轴承的,温度计的刻度面应对于易于的方向。
20.风机机壳和安全罩应有的方向标志。
21.风机试运行时,应检查方向是否与旋向标牌所示旋转方向一致。
22.袋式除尘器内布袋无、、无,无现象。
23.袋式除尘器上的气缸用压缩空气应保证,气水分离器无、、现象。
24.各溜槽及沸腾床供风门应、。
25.溜槽各法兰联接处要,、要安装正确。
26.溜槽上的收尘袋要,无、现象,收尘箱门要,不能现象。
27.溜槽上的各闸门,安装方向正确无误,无现象。
28.罗茨风机两叶轮间隙过大则,影响鼓风机的容积效率,间隙过小则。
29.清洗冷却水蛇型管检查内部是否有、,检查与是否有足够的间距。
30.罗茨风机叶轮各部间隙是、、、。
二、选择题:1.罗茨风机停机时油箱中的油位应保持在油位线上处。
A 3—5mm B2—3mm C 4—6mm2.在正常工况下的连续运转时间,对于新安装后试运转不少于小时。
A 1小时B 2小时C 3小时3.在正常工况下的连续运转时间,对于修理安装后试运转不少于分钟。
A 10分钟B 20分钟C 30分钟4.冷却水管道进行的水压试验不泄漏即为合格。
A 0.5MPaB 1.0MPaC 0.8MPa5.转数在1500转/分以上的轴承振动值应符合mm。
A 0.13B 0.10C 0.066.检查皮带的磨损情况,两侧磨损超过mm应更换。
A 1mmB 2mmC 3mm7.轴盘与轴的配合应有mm的过盈。
A 0.01—0.03B 0.00—0.01C 0.00—0.038.轴盘轴孔必须与轴盘上的叶轮套合处外圆同心,中心偏移不超过mm。
A ±0.1B ±0.15C ±0.209.高压风机的全压值为。
A 980.665PaB 2941.995PaC 大于2941.995Pa10.压铅丝法测量间隙时所用铅丝直径约为所测量间隙的倍左右。
A 1B 2C 311.检修轴承座时发现穿透性砂眼可用填实。
A 铅B 铝C 铁12.对轮销子螺丝与橡皮圈配合不松动,橡皮圈与对轮孔有一定间隙一般为mm。
A 0.05—0.1B 0.2—0.5C 0.5—1.013.轴承座各接合面应平整光滑,经红丹粉检查应不少于点/ 平方厘米。
A 1—2B 2—3C 3—514.端盖内孔应大于轴径mm。
A 1B 1—2C 315.轴的水平误差不超过mm/m。
A 0.05B 0.10C 0.1516.更换叶轮或叶片,其不平衡重量不超过克。
A 25B 50C 10017.叶片在叶轮上的角度允许误差出口,进口。
A ±2°B ±3°C ±4°18.在引风机前必须加装除尘装置,其效率不低于。
A 75%B 85%C 80%19.从电机一端正看,风机叶轮顺时针方向旋转应为风机。
A 左旋B 右旋20.油封的检查周期应为。
A 6个月B 12个月C 18个月21.轴承运行中,温升不超过℃。
A 40B 50C 60三、问答题:1.键的修理质量和要求是什么?2.罗茨风机的工作原理是什么?3.拆卸零件的一般原则是什么?4.怎样检查齿轮的齿合质量?5.机器零件一般指哪几部分?6.怎样对轴承进行清洗?7.皮带传动的特点是什么?8.轴承箱检修的质量标准是什么?9.密封圈安装时的注意事项?10.引风机轴承温升过高的原因有哪些?11.罗茨风机两叶轮有磨擦碰撞现象的原因有哪些?12.怎样用压铅丝法测量滚动轴承的推力间隙?13.齿轮常见的损坏形式有哪些?14.袋式除尘器小修的内容是什么?15.对轮找中心的要求和注意事项有哪些?16.滚动轴承装配前检查哪些内容?17.润滑剂的作用是什么?18.滚动轴承的损坏形式有哪些?19.怎样用热拆法拆轴承?20.离心风机主轴检修的质量标准是什么?答案:一、填空:1)低压风机、中压风机、高压风机、后倾式风机、径向式风机、前倾式风机、引风机、送风机;2)振动、温度;3)备品、配件、材料、专用工具;4)充足照明、施工无关;5)位置记号、对轮螺丝;6)余油、裂纹、砂眼;7)塞尺法或压铅丝法;8)轴承与外壳的径向间隙、推力轴承的轴向推力间隙、承力轴承的轴向膨胀间隙;9)磨损、紧固情况;10)规格相同、新旧皮带、型号规格;11)防护罩、松开;12)对称的吹割、4片、多片;13)8mm、1000—1100℃;14)铆钉头、清脆、取下重铆;15)裂纹、变形、磨损情况、补焊、更换;16)3—5mm;17)2.5mm;18)0.04—0.06mm、0.15—0.3mm、0.00—0.03mm;19)外圈表面、检查;20)主轴旋转;21)主轴旋转;22)脱落、破损、氧化铝堆积、跑冒漏;23)畅通无阻、漏油、漏气、漏水;24)开关灵活、严密可靠;25)严密不漏、死垫、活垫;26)严密、漏风、漏料、严密、漏进雨水现象;27)调压阀、无漏风;28)被压缩的气体通过间隙的泄漏量增加、由于热膨胀可能导致叶轮与叶轮之间发生相互磨擦碰撞现象;29)水垢、杂物堵塞、甩油盘、蛇型管;30)叶轮与叶轮、叶轮与机壳、叶轮与前墙板、叶轮与后墙板。
二、选择:⑴A;⑵B;⑶C;⑷A;⑸C;⑹B;⑺C;⑻B;⑼C;⑽B;⑾A;⑿C;⒀A;⒁B;⒂B;⒃B;⒄A、B;⒅B;⒆B;⒇B;(21)A。
三、问答:1.答:①修整键的棱角和毛刺,应保持光滑完整无弯曲变形等缺陷;②平键与键槽的配合一般为滑配合,两侧不应有间隙,其顶部间隙为0.1—0.4mm;③不允许用加垫和捻缝的方法来增加键的紧力;④装入对轮或轮毂前,键与轴颈都应加润滑油;⑤拆卸键应用铜棒或专用工具取出。
2.答:罗茨风机是一种旋转活塞型容积式气体压缩机械,它由机壳与两墙板包容成一气缸,机壳设有进气口和出气口,一对彼此保持一定间隙而相互做间隙“啮合”的叶轮通过同步齿轮工作等速反向旋转,由于两叶轮的相互“啮合”,使进气口与出气口相互隔开,在旋转过程中无内压缩的将气缸容积内的气体从进气口推移到出气口,以达到强制排气的目的。
3.答:①先外后内,先上后下;②选择适当工具,严禁用大锤直接击打零部件;③拆下的零件应有序安放,一般不能直接放在地上,以免碰坏,精密零件要加以保护,以防变形;④相配零件之间相互位置关系有特殊要求的应做好标记或认清原有的记号;⑤不需要拆开检查和修理的部件不应拆散。
4.答:①用压铅丝法检查齿轮的侧隙,合乎安装要求;②用涂色法检查齿合的接触面积,触点偏齿顶说明中心距大,偏齿根说明中心距小,偏一端说明两啮合齿轮的轴心线不平行或齿轮齿面接触不良。
5.答:机器零件一般指机器的固定部分和转动部分,固定部分有:紧固螺母、紧固螺栓、支撑体、主轴箱等,转动部分有:主轴、轴承、转子、叶轮、电机、齿轮联轴器等,总之,零件包括①基本零件即主体件,如机床床身、箱体、轴、齿轮等;②通用零件或部件;③标准零件即紧固件;④外购零件,如轴承、电器零件等。
6.答:①新轴承上涂有防锈剂时,应先将轴承放在机油内加热(温度为80—100℃),使防锈剂溶化后用煤油冲洗,最后用汽油清洗;②在检修中对轴承进行清洗时,需把轴颈托起,使轴承不受力,将轴承内的润滑油掏出,最好是一边用煤油清洗,一边用压缩空气吹冲,同时用手转动外圈,洗干净后,再用汽油清洗一次,擦干并用布包好。
7.答:皮带传动同其它传动方式一样,可以改变速度和方向,用在主动轴和从动轴距离较远,对速比的要求不需十分准确的情况下,由于皮带传动是依靠轮与带之间的磨擦力在超负荷情况下皮带在轮上发生滑动,从而起着保护设备的作用,此外,皮带传动还有传动平稳、能缓冲吸震等特点。
8答:①轴承座应无裂纹、砂眼;②轴承座各结合面应平整光滑;③油位计应明亮,无破损、无泄漏,油位中心线标志清晰;④铝质轴封内径与轴颈的间隙应为-0.02—0.02mm;⑤端盖内孔应大于轴径1—2mm;⑥冷却水管道应畅通,阀门应开动灵活,关闭严密;⑦所有螺丝完好无缺,台板地脚螺丝必须有两个螺帽。
9.答:①“O”型圈应自然安入槽内,无扭曲变形;②“Y”型圈唇边应对住有压力的油腔;③“V”型圈的唇边开口应对住有压力油作用的方向。
10.答:①轴承箱剧烈振动;②润滑脂质量不良,变质或填充过多和含有灰尘砂粒、污垢等杂质;③轴承箱盖、座联接螺栓之紧力过大或过小;④轴与滚动轴承安装歪斜,前后两轴承不同心;⑤滚动轴承损坏。
11.答:①齿轮毂键松动;②叶轮键松动;③齿轮圈与齿轮毂配合松动;④齿轮毂与轴颈配合不良;⑤叶轮间的间隙不均匀,超过允许值;⑥齿轮磨损,使啮合侧间隙超过允许值范围;⑦气缸内混入异物或输送介质有结块;⑧主、从轴弯曲变形;⑨轴承磨损。
12.答:在轴承外圈端面处按4点均匀放置4根铅丝,在轴承座端的结合面上,也按同样方法放置4根铅丝,然后装上端盖,对角均匀收紧螺丝,再卸下端盖,测量每根铅丝的厚度(分3点测量取平均值)。
将轴承外圈端面4根铅丝的平均厚度值减轴承座端接合面4根铅丝的平均厚度值,其差值为正数,则有轴向间隙,其差值为负数,则有轴向紧力。
根据所测数值,通过调整端盖的垫片厚度便可按要求留出推力间隙。
13.答:①研磨和磨损;②点蚀和剥落;③裂纹和折断;④塑性变形;⑤胶合;⑥体裂。
14.答:①检查、更换破损的布袋及骨架,紧固松驰的布袋;②检查气缸是否完好,电磁阀是否灵活可靠;③检查修复(或更换)气缸阀的密封圈;④检查反吹控制阀的灵敏情况及严密情况;⑤检查修理烟道和压缩空气管道,故障修复;⑥检查反吹风联通阀、手轮式插板阀是否灵活可靠;⑦检查除尘器进出口阀门是否灵活可靠;⑧检查供风系统的各阀门是否灵活可靠;⑨检查各种电气接线是否良好准确。