2020届高三生物一诊模拟考试试题【含解析】
- 格式:doc
- 大小:1.53 MB
- 文档页数:15
高三考试理科综合试卷一、选择题1.下列关于细胞核的叙述,错误的是()A. 蛋白质和脂质是核膜的主要成分,核膜具有流动性和选择透过性B. RNA聚合酶在细胞核内合成后,通过核孔运输到细胞质C. 人体内蛋白质合成旺盛的细胞,核孔的数量多、核仁体积大D. 细胞核是细胞的控制中心,细胞核内DNA的含量保持相对稳定【答案】B【解析】【分析】基因表达是指将来自基因的遗传信息合成功能性基因产物的过程,基因表达产物通常是蛋白质。
基因表达包括转录和翻译。
转录过程由RNA聚合酶进行,以DNA为模板,产物为RNA。
RNA聚合酶沿着一段DNA 移动,留下新合成的RNA链。
翻译过程是以信使RNA(mRNA)为模板,指导合成蛋白质的过程。
细胞核是真核细胞内最大、最重要的细胞结构,是细胞遗传与代谢的调控中心,是真核细胞区别于原核细胞最显著的标志之一(极少数真核细胞无细胞核,如哺乳动物的成熟的红细胞,高等植物成熟的筛管细胞等)。
核孔是蛋白质、RNA等大分子出入的通道。
【详解】A、蛋白质和脂质(磷脂)是核膜的主要成分,核膜具有流动性和选择透过性,A正确;B、RNA聚合酶是蛋白质,在核糖体上合成,B错误;C、蛋白质的合成包括转录和翻译,转录主要在细胞核中进行,RNA通过核孔进入细胞质翻译,且核仁与核糖体的形成有关,因此人体内蛋白质合成旺盛的细胞,核孔的数量多、核仁体积大,C正确;D、细胞核内的DNA是遗传物质,细胞核是细胞的控制中心,细胞核内DNA的含量保持相对稳定,D正确。
故选B。
2.农田土壤板结时,土壤中空气不足,会影响作物根系的生长,故需要及时松土透气。
下列叙述错误的是()A. 土壤板结后,作物根细胞内ATP与ADP的转化速率减小B. 土壤板结后,根细胞内的丙酮酸在线粒体中氧化分解成酒精和CO2C. 及时松土透气能促进根细胞进行有氧呼吸,有利于根系生长D. 松土能增强土壤中好氧细菌的分解作用,可提高土壤无机盐含量【答案】B【解析】【分析】。
2020年四川省成都市高考生物一诊试卷一、选择题:本题共13个小题,每小题6分.在每小题给出的四个选项中,只有一项是符合题目要求的.1.(6分)下列关于人体内物质跨膜运输的叙述,正确的是()A.胰岛素通过主动运输运出胰岛细胞B.钾离子通过协助扩散进入神经元细胞C.葡萄糖进入红细胞不需要ATP提供能量D.物质被动运输进细胞时与膜的流动性无关2.(6分)下列与健康人体生命活动调节有关的叙述,正确的是()A.医用生理盐水NaCl的浓度大于血浆中NaCl的浓度B.肾上腺分泌肾上腺素时只能由突触前膜释放到体液中C.寒冷环境中机体的产热量大于散热量才能维持体温恒定D.记忆细胞受抗原刺激后产生特异抗体并增殖分化为浆细胞3.(6分)与半胱氨酸相比,同型半胱氨酸R基中的巯基(﹣SH)前多一个“﹣CH2﹣”,含同型半胱氨酸的多肽链容易在内质网中形成来折叠蛋白。
据此判断,下列说法正确的是()A.未折叠蛋白与双缩脲试剂不能发生紫色反应B.同型半胱氨酸与半胱氨酸的区别是羧基数目不同C.同型半胱氨酸与其他氨基酸之间不能正常形成肽键D.人体内同型半胱氨酸积累可能影响细胞间的信息交流4.(6分)果蝇体内的一个细胞在分裂过程中,一段时期内某种物质或结构的数量变化如图。
下列叙述正确的是()A.若a代表2个染色体组,则该细胞正在进行减数分裂B.若a代表4个核DNA分子,则该细胞正在进行有丝分裂C.若a代表4条染色体,则该细胞在CD段不能形成四分体D.若a代表8条染色单体,则该细胞在CD段可发生基因重组5.(6分)真核生物基因中编码蛋白质的序列(外显子)被一些不编码蛋白质的序列(内含子)隔开。
基因的模板链在转录过程中会将外显子与内含子都转录在一条前体mRNA中,前体mRNA中由内含子转录的片段被剪切后,再重新将其余片段拼接起来成为成熟的mRNA.下列叙述错误的是()A.前体mRNA的合成过程需要RNA聚合酶参与B.基因的内含子中含有转录成终止密码子的片段C.内含子发生碱基对的缺失可能不会导致性状改变D.将模板链与成熟mRNA结合可检测内含子的位置6.(6分)研究人员将二倍体不抗病野生型水稻种子进行人工诱导,获得了一种抗病突变体,研究发现该突变体是由一个基因发生突变产生的,且抗病与不抗病由一对等位基因控制。
2020山东高三模拟预测考试生物试题满分90分。
考试时间40分钟★祝考试顺利★注意事项:1.答题前,请考生认真阅读答题卡上的注意事项。
务必将自己的姓名、考号填写在答题卡上指定位置,贴好考号条形码或将考号对应数字涂黑。
用2B铅笔将试卷类型A填涂在答题卡相应位置上。
2.选择题每小题选出答案后,用2B铅笔把对应题目的答案标号涂黑。
如需改动,用橡皮擦干净后,再选涂其它答案标号。
答在试题卷、草稿纸上无效。
3.非选择答题用0.5毫米黑色墨水签字笔直接答在答题卡上每题对应的答题区域内,答在试题卷、草稿纸上无效。
4.考生必须保持答题卡的清洁。
考试结束后,监考人员将答题卡和试卷一并收回。
第Ⅰ卷选择题(共36分)一、选择题:本题共6小题,每小题6分,在每小题给出的四个选项中,只有一项是符合题目要求的。
1.2018年,我国科学家将酿酒酵母的16条染色体重新设计并人工合成为1条染色体,这1条染色体就可执行16条染色体的功能。
下列有关叙述错误的是A. 仅带有这条染色体的酵母细胞在自然环境中可能竞争不过野生酵母细胞B. 合并过程中,应用基因编辑技术敲除了16条染色体上的15个着丝粒C. 可用这条染色体替换酵母细胞原有的染色体来研究染色体的功能D. 仅带有这条染色体的酵母细胞只能转录出1条超长的mRNA【答案】D【解析】根据题干信息分析,酵母菌含有16条染色体,则应该是8对同源染色体,将这16条染色体拼接成了1条染色体,则染色体上的着丝粒由16个变成了1个,应该去除15个;由于拼接后酵母菌只含有1条染色体了,则无法进行正常的减数分裂了。
【详解】根据以上分析可知,含有1条染色体的酵母菌不能进行正常的减数分裂产生配子,则其无法进行有性生殖,因此其在自然环境中可能竞争不过野生酵母细胞,A正确;根据以上分析可知,将16条染色体合并成1条染色体的过程中,应用基因编辑技术敲除16条染色体上的15个着丝粒,B正确;根据题意分析,这1条染色体由酵母菌的16条染色体组成,可执行16条染色体的功能,因此可用这条染色体替换酵母细胞原有的染色体来研究染色体的功能,C正确;仅带有这条染色体的酵母细胞,其含有若很多个基因,可以转录出多条mRNA,而不是1条超长的mRNA,D错误。
2020年一模试卷1.下列关于病毒的叙述,错误的是()A. 病毒是能够引起人体细胞发生癌变的一种因素B. 野生动物携带的病毒可导致人类病毒性传染病C. DNA病毒通常比RNA病毒具有更强的变异性D. 病毒的增殖需要宿主细胞中酶与ATP的参与【答案】C【解析】【分析】目前认为致癌因子大致分为三类:物理致癌因子,化学致癌因子,病毒致癌因子。
(1)物理致癌因子主要指放射性物质发出的电离辐射,如紫外线,X射线等。
(2)化学致癌因子有数千种之多,如石棉、砷化物、铬盐、镉化物等无机化合物,苯、四氯化碳、焦油、烯环烃、亚硝胺、黄曲霉素、有机氯杀虫剂等。
(3)病毒致癌因子是指能使细胞发生癌变的病毒,致癌病毒能够引起细胞发生癌变,主要是因为它们含有病毒癌基因以及与之有关的核酸序列。
它们通过感染人的细胞后,将其基因组整合进入人的基因组中,从而诱发人的细胞癌变。
【详解】A、病毒属于导致人体细胞发生癌变的生物因素,A正确;B、有些病毒在人和野生动物体内都可寄生,因此野生动物携带的病毒可导致人类病毒性传染病,B正确;C、RNA通常为单链结构,稳定性差,因此,RNA病毒比DNA病毒具有更强的变异性,C错误;D、病毒是专性寄生物,没有独立的代谢系统,其增殖过程需要宿主细胞中酶与ATP的参与,D正确。
故选C。
【点睛】识记病毒的结构特点和常见的致癌因子是解答本题的关键。
2.在“探究植物细胞的吸水和失水”的实验课上,小余同学作出假设:“细胞壁和原生质层均相当于一层半透膜,且细胞壁的伸缩性和原生质层相同”,并使用紫色的洋葱鳞片叶和0.3g/ml的蔗糖溶液进行探究。
下列预期的实验现象中能够证明小余同学所作假设正确的是()A. AB. BC. CD. D【答案】A【解析】【分析】质壁分离的原理:当细胞液的浓度小于外界溶液的浓度时,细胞液中的水分子透过原生质层进入到溶液中,使细胞壁和原生质层都出现一定程度的收缩,但由于原生质层比细胞壁的收缩性大,当细胞不断失水时,原生质层就会与细胞壁分离。
北京市朝阳区2020届高三一模L下图为细胞膜的结构模式图,说法正确的是()A.磷脂双分子层是细胞膜的基本支架,③为疏水端,④为亲水端B.细胞癌变时,细胞表而发生变化,①减少使细胞的黏着性降低C,同种生物不同细胞的细胞膜上①、②、⑤的种类和数量完全相同D.性激素、甘油等小分子物质从A侧运输到B侧需要有②或⑤参与「答案J B【解析J『分析』据图分析可知,图示为细胞膜结构图,①表示糖蛋白,②⑤表示蛋白质,③④分别表示磷脂亲水头部和疏水的尾部,A侧面为细胞膜的外侧,B为内侧。
『详解J A、磷脂由亲水的③头部和疏水的④尾部构成,A错误:B、癌细胞的表现发生了变化,由于细胞膜上的①糖蛋白等物质减少,使得癌细胞彼此之间的黏着性低,容易在体内分散和转移,B正确:C、膜的功能主要由蛋白质承担,故不同功能的细胞,其细胞膜上蛋白质的种类和数量不完全相同,C 错误;D、性激素、甘油从A侧运输到B侧(进入细胞)的方式为自由扩散,不需要②或⑤的参与,D错误。
故选B『点睛J本题主要考查细胞膜的结构和功能,意在考查考生识图和理解能力,明确流动镶嵌模型是解答本题的关键。
2.下列有关生物多样性的叙述,正确的是()A.群落演替过程中生物多样性一般会逐渐降低B.建立动植物园是保护生物多样性最有效的措施C.湿地能调行气候,体现了生物多样性的直接价值D.生物多样性包括基因多样性、物种多样性、生态系统多样性「答案」D1解析」「分析」1.生物多样性是指生物圈内所有的植物、动物和微生物,它们所拥有的全部基因以及各种各样的生态系统共同构成的。
2.生物多样性的价值有:直接使用价值、间接使用价值和潜在使用价值。
『详解J 一般情况下,群落演替过程中生物种类增多,生物多样性增加,A错误。
建立自然保护区是保护生物多样性最有效的措施,B错误。
湿地能调节气候,是属于生物多样性在生态上的功能,属于生物多样性的间接使用价值,C错误。
生物多样性包括基因多样性、物种多样性、生态系统多样性,D 正确。
2020届高三第一次模拟考试卷理综生物(四)附解析一、选择题(本大题共6小题,每小题6分,共36分。
在每小题给出的四个选项中,只有一个选项符合题目要求。
)1.真核细胞有边界,有分工合作的若干组分,有对细胞的遗传和代谢进行调控的信息中心。
下列有关真核细胞的叙述正确的是A.细胞生命系统的边界是细胞的最外层结构B.细胞的信息中心就是细胞代谢和遗传的中心C.含叶绿体的细胞内色素均存在于原生质层内D.高等动物体内的大多数细胞不会形成纺锤体2.研究发现生活在盐碱环境中的植物能积累土壤中的无机盐离子,使其细胞液中的无机盐离子浓度高于土壤溶液。
下列关于这类植物的叙述,不正确的是A.根尖细胞是异养细胞B.根细胞吸收无机盐离子需要消耗能量,吸收水分子则不耗能C.根尖细胞分裂间期染色体数目加倍,出现姐妹染色单体D.根细胞中含有与叶绿体形成有关的基因3.下列有关实验及实验结论的叙述中,错误的是A.用赤霉素处理甘蔗使茎秆变粗 B.脱落酸可抑制种子的萌发C.有性生殖产生无子果实与生长素无关 D.可用乙烯使果实增大5.某地区突发罕见的森林火灾,植被焚烧严重。
下列相关叙述错误的是A.若失去负反馈调节,森林生态系统将不会保持稳定状态B.火灾后,该地区的群落依旧有演替至森林阶段的潜力C.森林生态系统的抵抗力稳定性较强,但其调节能力依然有效D.火灾后,该地区植被焚烧严重,将发生初生演替6.先天性夜盲症是一种单基因遗传病,且父母正常的家庭中也可能有患者,另外自然人群中正常男性个体不携带该遗传病的致病基因。
不考虑突变,下列关于该遗传病的叙述,错误的是A.先天性夜盲症的遗传方式是伴X染色体隐性遗传B.因长期缺乏维生素A而患的夜盲症属于代谢紊乱引起的疾病C.女性携带者与男性患者婚配,生一正常女孩的概率为1/2D.可运用基因诊断的检测手段,确定胎儿是否患有该遗传病产前诊断的技术手段包括羊水检查、B超检查、孕妇血细胞检查以及基因诊断等,D项正确。
2020届高三第一次模拟考试卷理综生物(二)附解析一、选择题 (本大题共6小题,每小题6分,共36分。
在每小题给出的四个选项中,只有一个选项符合题目要求。
)1.青蒿素能有效杀死疟原虫(一类单细胞、寄生性的原生动物),其主要干扰疟原虫表膜线粒体的功能,阻断宿主红细胞为其提供营养,导致形成自噬泡,并不断排出虫体外,使疟原虫损失大量胞浆而死亡。
下列叙述错误..的是A.疟原虫是寄生在宿主红细胞中的真核生物B.疟原虫通过胞吞方式获取食物体现了细胞膜具一定的流动性C.细胞质基质是细胞代谢的场所,疟原虫丢失胞浆威胁细胞生存D.疟原虫细胞中只含有核糖体一种细胞器2.下列关于物质跨膜运输的叙述,错误的是A.质壁分离过程中,水分子外流导致细胞液渗透压升高B.神经元兴奋时,Na+内流需要Na+通道协助和ATP供能C.生长素的极性运输中,需要载体蛋白协助和ATP供能D.抗体分泌过程中,囊泡膜经融合成为细胞膜的一部分3.HIV的逆转录酶能以RNA为模板合成双链DNA。
下列作用与逆转录无关的是A.以RNA为模板合成互补DNA链 B.以DNA为模板合成互补DNA链C.水解DNA-RNA分子中的RNA链 D.以DNA为模板合成互补RNA链4.早在19世纪末有医生发现,癌症患者手术后意外感染酿脓链球菌,其免疫功能增强、存活时间延长,从而开启了“癌症免疫疗法”的大门。
“癌症免疫疗法”是指通过自身免疫系统来抗击癌细胞的疗法。
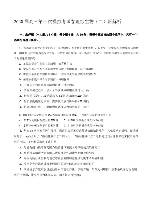
下列相关叙述正确的是A.患者免疫功能增强是因为酿脓链球菌侵入癌细胞使其裂解死亡B.酿脓链球菌激活患者的非特异性免疫功能从而消灭癌细胞C.癌症免疫疗法主要是通过增强患者的细胞免疫功能来杀死癌细胞D.癌症免疫疗法通过改变癌细胞的遗传信息来达到治疗目的5.高密度水养殖常会引起池塘水体富营养化,影响养殖。
如图为利用稻田生态系统净化鱼塘尾水的示意图,箭头所指为水流方向。
相关叙述错误的是A.鱼塘富营养化水为水稻生长提供了一定的N、P等元素B.鱼类与稻田生态系统的其他生物存在捕食、竞争的关系C.鱼塘尾水中的可溶性有机物能被稻田中的植物直接吸收利用D.稻田生态系统净化鱼塘尾水的过程实现了水资源循环利用6.已知抗维生素D佝偻病为伴X染色体显性遗传病,血友病为伴X染色体隐性遗传病。
2020年四川省成都市高考生物一诊试卷一、选择题:本题共13个小题,每小题6分.在每小题给出的四个选项中,只有一项是符合题目要求的.1.(6分)下列关于人体内物质跨膜运输的叙述,正确的是()A.胰岛素通过主动运输运出胰岛细胞B.钾离子通过协助扩散进入神经元细胞C.葡萄糖进入红细胞不需要ATP提供能量D.物质被动运输进细胞时与膜的流动性无关2.(6分)下列与健康人体生命活动调节有关的叙述,正确的是()A.医用生理盐水NaCl的浓度大于血浆中NaCl的浓度B.肾上腺分泌肾上腺素时只能由突触前膜释放到体液中C.寒冷环境中机体的产热量大于散热量才能维持体温恒定D.记忆细胞受抗原刺激后产生特异抗体并增殖分化为浆细胞3.(6分)与半胱氨酸相比,同型半胱氨酸R基中的巯基(﹣SH)前多一个“﹣CH2﹣”,含同型半胱氨酸的多肽链容易在内质网中形成来折叠蛋白。
据此判断,下列说法正确的是()A.未折叠蛋白与双缩脲试剂不能发生紫色反应B.同型半胱氨酸与半胱氨酸的区别是羧基数目不同C.同型半胱氨酸与其他氨基酸之间不能正常形成肽键D.人体内同型半胱氨酸积累可能影响细胞间的信息交流4.(6分)果蝇体内的一个细胞在分裂过程中,一段时期内某种物质或结构的数量变化如图。
下列叙述正确的是()A.若a代表2个染色体组,则该细胞正在进行减数分裂B.若a代表4个核DNA分子,则该细胞正在进行有丝分裂C.若a代表4条染色体,则该细胞在CD段不能形成四分体D.若a代表8条染色单体,则该细胞在CD段可发生基因重组5.(6分)真核生物基因中编码蛋白质的序列(外显子)被一些不编码蛋白质的序列(内含子)隔开。
基因的模板链在转录过程中会将外显子与内含子都转录在一条前体mRNA中,前体mRNA中由内含子转录的片段被剪切后,再重新将其余片段拼接起来成为成熟的mRNA.下列叙述错误的是()A.前体mRNA的合成过程需要RNA聚合酶参与B.基因的内含子中含有转录成终止密码子的片段C.内含子发生碱基对的缺失可能不会导致性状改变D.将模板链与成熟mRNA结合可检测内含子的位置6.(6分)研究人员将二倍体不抗病野生型水稻种子进行人工诱导,获得了一种抗病突变体,研究发现该突变体是由一个基因发生突变产生的,且抗病与不抗病由一对等位基因控制。
四川省南充市2020届高三生物一诊试题(含解析)一、选择题(每小题6分.在每小题给出的四个选项中,只有一项是符合题目要求的)1.(6分)下列有关细胞的结构和功能的叙述正确的是()A.与玉米根尖分生区细胞有丝分裂有关的细胞器有核糖体、线粒体和中心体B.细胞间信息交流都与细胞膜上的受体有关C.细胞核是光学显微镜观察口腔上皮细胞最容易看见的结构D.乳酸菌中核糖体的形成与核仁有关2.(6分)阐明生命现象的规律,必须建立在阐明生物大分子结构的基础上。
下列有关生物大分子核酸和蛋白质的叙述正确的是()A.血红蛋白的功能与其分子组成中的大量元素Fe有关B.胰岛素和抗体的差异与组成它们的氨基酸数目、种类和连接方式有关C.伞藻细胞主要的遗传物质是DNAD.变形虫细胞DNA与RNA的基本骨架组成成分不同3.(6分)如图表示雌兔卵巢中某种细胞分裂时每条染色体上DNA含量的变化。
下列叙述中,正确的是()A.A→B过程细胞中一定有氢键断裂B.B→C过程细胞中一定有交叉互换C.C→D过程一定与纺锤体有关D.D→E细胞中X染色体只有1条或2条4.(6分)下列有关实验的叙述正确的是()A.在“观察植物细胞质壁分离与复原”的实验中,不宜使用洋葱鳞片叶内表皮细胞做实验材料是因为该细胞在一定浓度的外界溶液中不能发生质壁分离B.在“观察口腔上皮细胞中DNA和RNA的分布”实验中,用盐酸水解的目的是使染色质中DNA和蛋白质水解C.在“检测花生子叶细胞中的脂肪”的实验中,用苏丹Ⅲ染液的染色时间比苏丹Ⅳ染液的染色时间长D.在“观察根尖分生组织细胞的有丝分裂”实验中,可观察到处于末期的细胞中染色体逐渐解螺旋成染色质5.(6分)下列有关人体胰岛B细胞内胰岛素基因的叙述正确的是()A.胰岛素基因的两条DNA链分别转录出两条RNA链指导胰岛素中两条肽链的合成B.胰岛素基因表达过程即是胰岛素分子合成的过程C.多个核糖体可结合在由一个胰岛素基因转录出的同一条mRNA分子上合成多条相同多肽链D.胰岛素基因转录过程需要在核糖体上合成的DNA聚合酶参与6.(6分)下列有关细胞呼吸及其应用的叙述正确的是()A.肺炎双球菌有氧呼吸的主要场所是线粒体B.人体细胞有氧呼吸产生CO2的场所是线粒体而无氧呼吸产生CO2的场所是细胞质基质C.花生种子入库前晒干是为了降低结合水含量减弱细胞呼吸D.花盆里的土壤板结后需要及时松土透气从而加强细胞呼吸二、非选择题(共4小题,满分39分)7.(8分)如图为细胞的生物膜系统概念图,A﹣G为结构名称,①、②代表分泌蛋白的转移途径。
2020年高考模拟考试生物试卷(一)(考试时间:45分钟试卷满分:90分)注意事项:1.本试卷分第Ⅰ卷(选择题)和第Ⅱ卷(非选择题)两部分。
答卷前,考生务必将自己的姓名、准考证号填写在答题卡上。
2.回答第Ⅰ卷时,选出每小题答案后,用2B铅笔把答题卡上对应题目的答案标号涂黑。
如需改动,用橡皮擦干净后,再选涂其他答案标号。
写在本试卷上无效。
3.回答第Ⅱ卷时,将答案写在答题卡上。
写在本试卷上无效。
4.考试结束后,将本试卷和答题卡一并交回。
第Ⅰ卷一、选择题:本题共6个小题,每小题6分。
在每小题给出的四个选项中,只有一项是符合题目要求的。
1.下列与细胞有关的叙述,正确的是()T噬菌体不含有膜包被的细胞核,因此属于原核细胞A.2B.人肝细胞分裂期的持续时间大于分裂间期的持续时间C.植物叶肉细胞在缺氧条件下可通过无氧呼吸产生ATPD.心肌细胞是高度分化的细胞,其细胞膜不具有流动性2.下列有关基因突变的叙述,正确的是()A.高等生物中基因突变只发生在生殖细胞中B.基因突变必然引起个体表现型发生改变C.环境中的某些物理因素可引起基因突变D.根细胞的基因突变是通过有性生殖传递的3.细胞膜上协助离子跨膜运输的方式有:通过离子通道运输的被动运输和通过离子泵运输的主动运输等,下列叙述不正确的是()A.神经元处于静息状态时,钾离子通过离子通道外流B.缺氧会影响神经元兴奋是因为钠离子通过离子泵内流C.离子通过离子泵的跨膜运输是逆浓度梯度进行的D.葡萄糖进入红细胞的方式与离子泵运输离子的方式不相同4.下列有关人体神经调节、体液调节和免疫调节的叙述,错误的是()A.免疫系统可对癌变细胞进行监控和清除B.在神经调节中反射弧是完成反射活动的结构基础C.神经细胞、内分泌细胞和免疫细胞均可释放化学物质D.幼年时缺乏甲状腺激素不会影响神经系统的发育5.下列有关遗传信息传递的叙述,错误的是()A.乳酸菌的遗传信息传递都发生在生物大分子间B.核基因转录形成的mRNA穿过核孔进入细胞质中进行翻译C.DNA复制、转录及翻译过程都遵循碱基互补配对原则D.HIV的遗传信息传递中只有A—U的配对,不存在A—T的配对6.下列有关生物群落和生态系统的叙述,正确的是A.河流生态系统与草原生态系统在遭受相同程度污染时,恢复时间都会很漫长B.生态系统的物质循环具有全球性,通过光合作用和呼吸作用可完成碳的全球化循环C.群落演替的不同时期,群落中的优势种群的发生更替,能量传递效率保持相对稳定D.虽然海洋生态系统的环境条件与陆地生态系统有差别,但是生物进化速度是一样的第Ⅱ卷二、非选择题:本卷包括必考题和选考题两部分。
山西省2020届高三一模考试理综生物试题(含答案解析)高考真题高考模拟高中联考期中试卷期末考试月考试卷学业水平同步练习山西省2020届高三一模考试理综生物试题(含答案解析)1 真核细胞有边界,有分工合作的若干组分,有对细胞的遗传和代谢进行调控的信息中心。
下列有关真核细胞的结构和功能的叙述,正确的是()A. 细胞的信息中心就是细胞代谢和遗传的中心B. 衰老细胞内染色质收缩会影响遗传信息的表达C. 真核细胞的蛋白质的合成场所是核糖体,原核细胞的是细胞质基质D. 龙胆紫染液进入细胞使染色体着色,体现了细胞膜的选择透过性【答案解析】 B【分析】1、细胞核包括核膜(将细胞核内物质与细胞质分开)、染色质(DNA和蛋白质)、核仁(与某种RNA(rRNA)的合成以及核糖体的形成有关)、核孔(实现核质之间频繁的物质交换和信息交流);功能:细胞核是遗传物质贮存和复制的场所,是细胞遗传和代谢的控制中心。
2、衰老细胞的特征:(1)细胞内水分减少,细胞萎缩,体积变小,但细胞核体积增大,染色质固缩,染色加深;(2)细胞膜通透性功能改变,物质运输功能降低;(3)细胞色素随着细胞衰老逐渐累积;(4)有些酶的活性降低;(5)呼吸速度减慢,新陈代谢减慢。
3、观察细胞有丝分裂实验的步骤:解离(解离液由盐酸和酒精组成,目的是使细胞分散开来)、漂洗(洗去解离液,便于染色)、染色(用龙胆紫、醋酸洋红等碱性染料)、制片(该过程中压片是为了将根尖细胞压成薄层,使之不相互重叠影响观察)和观察(先低倍镜观察,后高倍镜观察)。
【详解】A、真核细胞的信息中心是细胞核,代谢的中心是细胞质基质,A错误;B、衰老细胞体积变小,但细胞核体积增大,染色质固缩,染色加深,影响遗传信息的表达,B正确;C、核糖体是蛋白质合成的唯一场所,故原核细胞和真核细胞合成蛋白质的场所都是核糖体,C错误;D、经过解离后细胞已经死亡,细胞膜失去选择透过性,龙胆紫进入细胞使染色体着色,D 错误。
2020年甘肃省高考生物一诊试卷一、单选题(本大题共6小题,共6.0分)1.下列关于细胞中糖类的叙述,正确的是A. 细胞中的糖类只有提供能量一种功能B. 能与本尼迪特试剂反应产生红黄色沉淀的糖类有蔗糖、麦芽糖、果糖和葡萄糖C. 植物细胞特有的多糖是纤维素和淀粉,动物细胞中特有的多糖是糖元D. 因为同样质量的糖类比脂肪含有更多的能量,所以糖类是主要的能源物质2.有关细胞细胞核的叙述正确的是A. 细胞核内的核仁被破坏,不会影响胰岛素的合成B. 酵母菌的DNA大部分在细胞核中C. 蓝藻的遗传物质主要集中在细胞核中D. 细胞核内所需的能量在细胞核内产生3.“无细胞蛋白质合成系统”是利用细胞提取物,人工添加所需原料和能源物质的体外蛋白质合成系统。
下列叙述错误的是()A. 细胞提取物可以给该系统提供酶和适宜的酸碱度等条件B. 该系统的蛋白质合成过程需要遵循碱基互补配对原则C. 该系统需要以外源DNA或mRNA为模板,添加脱氧核苷酸等原料D. 该系统可以在短时间内大量合成某种蛋白质4.细胞在有丝分裂的前期染色体数为N,核内DNA含量为Q,则该细胞分裂后每个子细胞中的染色体数和核内DNA含量分别是()A. N和QB. N2和Q2C. N和Q2D. N2和Q5.某池塘内有一条由三个不同物种形成的食物链:硅藻→虾→小鱼。
如图三条曲线分别表示该食物链中各生物在池塘不同深度的分布情况。
下列相关分析错误的是( )A. 物种甲、乙、丙之间一定存在生殖隔离B. 物种乙的数量突增,短时间内物种丙的数量会增加C. 物种丙表示小鱼,该种群营养级最高,所含能量最少D. 物种甲在不同水深处,个体数量不同,主要受食物的影响6.下列关于种群和群落的叙述,正确的是()A. 蝗虫的捕食会改变水稻的丰富度B. 在理想条件下,影响种群数量增长的因素主要是环境容纳量C. 演替达到相对稳定的阶段后,群落内物种组成不再变化D. 洪泽湖近岸区和湖心区不完全相同的生物分布,构成群落的水平结构二、探究题(本大题共5小题,共25.0分)7.如图表示人体甲状腺激素分泌的调节过程,①~③表示不同激素。
棠湖中学2020届高三年级“一诊”模拟考生物试卷第I卷选择题(126分)一、选择题:本题共13小题,每小题6分,共78分。
在每小题给出的四个选项中,只有一项是符合题目要求的。
1.下列与真核生物细胞核有关的叙述,错误的是A.细胞中的染色质存在于细胞核中B.细胞核是遗传信息转录和翻译的场所C.细胞核是细胞代谢和遗传的控制中心D.细胞核内遗传物质的合成需要能量2.马铃薯块茎储藏不当会出现酸味,这种现象与马铃薯块茎细胞的无氧呼吸有关。
下列叙述正确的是A.马铃薯块茎细胞无氧呼吸的产物是乳酸和葡萄糖B.马铃薯块茎细胞无氧呼吸产生的乳酸是由丙酮酸转化而来C.马铃薯块茎细胞无氧呼吸产生丙酮酸的过程不能生成ATPD.马铃薯块茎储藏库中氧气浓度的升高会增加酸味的产生3.某种二倍体高等植物的性别决定类型为XY型。
该植物有宽叶和窄叶两种叶形,宽叶对窄叶为显性。
控制这对相对性状的基因(B/b)位于X染色体上,含有基因b的花粉不育。
下列叙述错误的是A.窄叶性状只能出现在雄株中,不可能出现在雌株中B.宽叶雌株与宽叶雄株杂交,子代中可能出现窄叶雄株C.宽叶雌株与窄叶雄株杂交,子代中既有雌株又有雄株D.若亲本杂交后子代雄株均为宽叶,则亲本雌株是纯合子4.下列关于细胞结构、功能和生命历程的叙述,正确的是A.酵母菌细胞中的拟核与核糖核苷酸的元素组成相同B.植物叶肉细胞内能够发生碱基互补配对的细胞器只有线粒体和叶绿体C.神经元间兴奋传导时,神经递质通过胞吞方式进入突触后膜内发挥作用D.细胞衰老时,细胞核的体积增大,细胞体积减小,细胞膜通透性改变5.下列有关生物种群、群落和生态系统的叙述,正确的是A.某种群以“S”型曲线增长的过程中,在K/2之后出现环境阻力,导致增长速率下降B.种群中的个体在水平方向上的分布构成群落的水平结构C.利用信息传递可对有害动物进行控制,例如,生物防治中利用昆虫信息素诱捕有害动物D.提高生态系统的稳定性,就是要禁止对生态系统的干扰和利用6.下列有关生物变异与进化的说法,错误的是A.如果没有突变,生物也可能会发生进化B.一个物种的形成或绝灭,会影响到若干其他物种的进化C.发生在生物体内的基因突变,有可能使种群的基因频率发生变化D.在环境条件保持稳定的前提下,种群的基因频率不会发生变化29.(6分)某研究小组在不同条件下测定某种单细胞绿藻平均O2总产生速率和CO2释放速率,结果如下表。
2020届高三生物一模试题及答案一、选择题:本题共15小题,每小题2分,共30分。
每小题只有一个选项符合题目要求。
1.下列有关显微镜使用的叙述,正确的是()A.若目镜为10×,物镜为40×,则被观察的细胞面积放大了400倍B.若在低倍镜下观察到物像模糊,轻轻地转动转换器使高倍镜到位再观察C.显微镜所成的是倒像,“p”在显微镜下应该是“b”D.在显微镜下观察透明材料时,应该减小光照,用较小的光圈2.一种物质进行跨膜运输的方式与该物质的分子大小等性质有关。
下列有关物质跨膜运输的相关表述正确的是()A.相对分子质量小的物质或离子都可以通过自由扩散进入细胞内B.大分子有机物要通过转运蛋白的作用才能进入细胞内,并且要消耗能量C.被动运输都是顺浓度梯度进行的,既不需要消耗能量,也不需要借助膜上的转运蛋白D.主动运输都是逆浓度梯度进行的,既要消耗细胞的能量,也需要借助膜上的载体蛋白3.一种生物迁入一个新的环境,由于食物和空间条件充裕、气候适宜、没有天敌。
t年后种群的个体数量为:Nt=N0λt。
下列关于该表示式参数意义的描述不正确的是()A.N t表示t年后的该种群的个体数量B.N0为该种群的起始个体数量C. t表示该生物迁入该地时间是t年D. λ表示第二年比第一年增加的个体数量4.疟疾是经按蚊叮咬感染疟原虫(单细胞原生动物)所引起的虫媒传染病,患者发冷、发热、出汗周期发作,易发生贫血和脾肿大。
疟原虫有按蚊和人两个宿主在人体内先后寄生于肝细胞和红细胞内。
在红细胞内的疟原虫糖原储存很少,依赖葡萄糖作为主要的能量来源。
下列有关叙述错误的是()A.疟原虫细胞与酵母菌细胞的区别是前者无细胞核B.疟原虫细胞膜表面可能有识别肝细胞的特异糖蛋白C.疟原虫在红细胞内的大量增殖可致红细胞坏死D.疟原虫的寄生可能会促进红细胞加速吸收血糖5.下列有关细胞共性的叙述,正确的是A. 都具有细胞膜但不一定具有磷脂双分子层B. 都具有细胞核但遗传物质不一定是DNAC. 都能进行细胞呼吸但不一定发生在线粒体中D. 都能合成蛋白质但合成场所不一定是核糖体6.下列叙述正确的是()A.突触小体可完成“电信号→化学信号→电信号”的转换B.兴奋只能以局部电流的形式在多个神经元之间单向传递C.小明头部被重物撞击,眼前产生金星四溅的感觉是非条件反射D.寒冷刺激皮肤引起皮肤血管收缩是非条件反射7.流行于夏季的霍乱传染病,发病急骤,先泻后吐呈喷射性呕吐,早期无腹痛、体温不高。
2020届烟台一中高三生物一模试卷及参考答案一、选择题:本题共15小题,每小题2分,共30分。
每小题只有一个选项符合题目要求。
1. 下列对显微镜的操作,正确的一组是()①对光时,阳光照在反光镜下,视野越亮越好①在进行低倍物镜与高倍物镜的转换时扳动物镜转动较省力①使用完毕之后,要用干布拭去载物台上的水和脏物①显微镜放大的是面积或体积①换上高倍镜之后,不能使用粗准焦螺旋A.①①① B.①①① C.①① D.①①①2. 有三个核酸分子,经分析可知,共有五种碱基、八种核苷酸、四条核苷酸链,它们是()A.一个DNA分子,两个RNA分子B.三个DNA分子C.两个DNA分子,一个RNA分子D.三个RNA分子3. 下图表示某生物细胞中两条染色体及其部分基因。
下列四种情况的产生不属于该细胞染色体结构变异的是()A.①B.①C.①D.①4. 种子收获后,要充分晾晒才能入库,这样做的目的是()A.减少种子中自由水的含量B.增强种子的呼吸作用强度C.减少种子中有机物的含量D.增强种子的光合作用强度5. 如图所示为人体某类免疫过程的模式图,下列相关叙述正确的是()A. 该图示体现了人体免疫系统的监控和清除功能B. 细胞A在特异性免疫过程中识别病菌具有特异性C. 物质I和II都是免疫活性物质,都能与病菌特异性结合D. 细胞A和B在体液免疫和细胞免疫中都发挥作用6. 下列有关植物生命活动调节的叙述中,错误的是()A. 生长素是由色氨酸经过一系列反应转变成的B. 除吲哚乙酸外,苯乙酸、吲哚丁酸也是植物激素C. 用适宜浓度的生长素处理未受粉的番茄雌蕊柱头,可得到染色体数目减半的无子番茄D. 植物的生长发育过程,在根本上是基因组在一定时间和空间上程序性表达的结果7. 下列关于细胞结构与功能的说法正确的是A. 丙酮酸、核苷酸、氨基酸、脂肪酸都含N元素B. 大肠杆菌的细胞膜、线粒体内外膜、高尔基体膜都属于生物膜系统C. 脂质是细胞中的储能物质,不能参与生命活动的调节D. 酵母菌、念珠藻、绿藻都含有核糖体和DNA8. 以下呼吸作用在生活实际当中的应用,解释正确的是()A. 伤口用透气纱布或创可贴包扎有利于组织细胞有氧呼吸B. 酸奶“胀袋”是由于乳酸菌呼吸产生大量气体C. 松土可避免植物根系有氧呼吸产生过多CO2D. 用酵母菌发酵产酒初期可以适当通入空气9. 如图为某反射弧的部分结构示意图,虚线内代表神经中枢,下列叙述正确的是()A.a端与效应器相连接,b端与感受器相连B.c处的液体是组织液,其理化性质的改变会影响兴奋的传递C. 在d、e点之间连接了灵敏电流计,刺激F点和G点都能使电流计发生相同的偏转D. 把某药物放在c处,刺激e点,d处无电位变化,说明该药物能阻断神经元之间的兴奋传递10. 一个成熟的植物细胞,其原生质层主要包括( )A. 细胞膜和液泡膜之间的细胞质B. 细胞壁、细胞膜、液泡膜及细胞核C. 细胞膜、核膜和这两层膜之间的细胞质D. 细胞膜、液泡膜和这两层膜之间的细胞质11. 下列有关“骨架或支架”的叙述正确的是()A.DNA分子中的核糖和磷酸交替连接,排列在外侧构成基本骨架B.磷脂双分子层构成了细胞膜的基本支架,其他生物膜无此基本支架C.真核细胞中有维持细胞形态细胞骨架,细胞骨架与能量转换有关D.生物大分子以单体为骨架,每一个单体都以碳原子构成的碳链为基本骨架12. 某科研人员将水稻幼苗培养在含一定浓度的Mg2+和SiO44-的培养液中,一段时间后发现,与初始浓度相比,培养液中Mg2+浓度上升,SiO44-浓度下降下列叙述正确的是()A. 水稻幼苗根毛区细胞吸收SiO44-并释放Mg2+B. 若增大培养液中SiO44-浓度,吸收速率会继续增加C. 水稻根细胞运输Mg2+和SiO44-的过程都属于被动运输D. 水稻根细胞膜上运输SiO44-的载体数量可能比运输Mg2+的载体数量多13. 人类大脑皮层特有的高级神经中枢是()A.运动中枢B.视觉中枢C.语言中枢D.听觉中枢14. 下列经典实验不可以作为证据证明核酸是遗传物质的是()A.格里菲思肺炎双球菌体内转化实验B.艾弗里的肺炎双球菌体外转化实验C.赫尔希和蔡斯的噬菌体侵染细菌实验D.烟草花叶病毒的RNA和蛋白质分别侵染烟草的实验15. 需要载体协助通过膜的一组物质是()A.O2B.H2OC. 葡萄糖D. 胆固醇二、选择题:本题共5小题,每小题3分,共15分。