员工请销假流程图
- 格式:vsd
- 大小:60.50 KB
- 文档页数:1
公司请销假流程及说明一、请销假程序(一)请假程序1.员工到部门(景区)主管处领取《请假申请单》,如实填写请假种类、事由、请假天数和日期,连同附件一起交部门(景区)主管审核签字。
2.部门主管签字后,请假单要交人力资源部核实请假种类及天数的合理合规性;婚假、产假及小产假要交计生办核实合规性。
3.提交相关领导审批签字。
4.签好的请假单要报人力资源部备案,作为计算工资及福利的依据。
(二)销假和续假5.员工假期结束返岗后第一时间到人力资源部办理销假手续,工作不便的可以电话办理。
不按时办理销假手续的视同旷工处理。
6.员工如因特殊原因不能按时返岗,应及时致电部门(景区)主管申请续假,同时向人力资源部报备;并且在返岗后第一时间办理续假手续。
否则亦视为旷工处理。
续假期间按照惯例的两倍扣发工资。
(三)特别说明7.员工因私事必须亲自办理方可请事假,部门(景区)主管要结合本部门工作实际和人员在岗情况严格把关,确保部门(景区)工作正常运转。
8.如遇特殊情况(如突发身体不适、意外受伤等),不能提前办理请假手续的,需致电部门主管说明情况,并联系人力资源部确定采取哪种方式办理请假手续:一可以由本人委托部门主管或者同事代为办理;二可以由员工亲属代为到公司办理请假手续;三是短期请假可由本人返岗后及时补办。
二、请假审批权限:1.请假半天以内的,经上级领导口头审批,同时向办公室备案。
一天(含)以上需做书面审批手续。
2.请假一天的由部门主管审批;部门主管请假需经分管领导审批。
3.请假一天以上至三天的,由分管领导审批;部门主管请假需经分管领导和副总经理审批。
4.请假三天以上的,由副总经理审批。
5.高管人员请假需经总经理审批。
请假条注:1、病假须出具医院证明。
2、本表交由人力资源部存档。
附:请销假流程图:。
员工请假审批流程图
员工请假审批流程图
请假申请流程如下:
1. 员工填写请假申请表格,并提交给直属主管审批。
2. 直属主管收到请假申请后,根据员工的请假原因和请假时间,评估是否可以批准。
3. 如果直属主管批准请假申请,将请假申请表格转交给人力资源部门。
4. 人力资源部门收到请假申请后,核对员工的请假记录和可用的年假、病假等情况,并确认是否有足够的假期可供员工使用。
5. 如果员工的请假申请符合公司政策和假期余额允许范围,人力资源部门将向员工发放请假批准函,并通知员工请假期间的相关事宜。
6. 如果员工的请假申请不符合公司政策或假期余额不足,人力资源部门将向员工说明原因,并要求员工重新调整请假计划。
7. 员工在请假期间需按照公司规定的流程和要求进行假期管理,如需延期或提前结束请假,需提前向人力资源部门提交申请。
8. 员工请假结束后,需填写请假销假表格,并提交给直属主管和人力资源部门进行确认。
9. 直属主管和人力资源部门确认请假销假表格后,归档员工的请假记录,并将请假销假表格存档。
请假审批流程图可用以下方式表示:
```
员工填写请假申请表格
|
v
直属主管审批
|
v
人力资源部门审批
|
v
发放请假批准函
|
v
员工请假
|
v
提交请假销假表格
|
v
直属主管和人力资源部门确认 |
v
归档请假记录
```
以上为员工请假审批流程的简要描述和流程图。
请假审批流程的具体细节和步骤可能因公司而异,需要根据实际情况进行调整和制定。
管理员端人员请销假设计1、请销假流程:2、管理员端需设计一张请销假信息表adm_ask_cancel_leave用于存放请销假信息以及审批人员的审批意见。
3、对添加用户功能进行修改:a)请销假流程涉及到一个审批的环节,需要在管理端添加用户时为每个用户指定一个上级,有且仅有一个,对于处于最顶层的用户,指定其上级为system。
web端需要在sys_user_ext表中添加一个字段superior_id用于标识所属上级id。
建议添加用户的时候按上级到下级的方式添加。
用户选择上级人员是通过人员树进行的。
b)去掉用户编辑界面扩展信息显示和隐藏功能,用户姓名在任何情况下都为必填。
4、请假流程的发起:由指定人员对请假信息进行添加,添加的信息包括请假人、请假开始时间、请假结束时间、外出地、请假原因等。
对于已经添加但未提交的请假单可进行删除、编辑、提交审批操作,提交审批时将请假单的状态置为1。
对于已经提交审批的请假单只能进行查看。
对于已经通过审批的请假单可进行销假操作。
该指定人员操作的所有请假信息都是由自己本人添加的,无法查看其他人添加的请假单。
请假单的状态可分为:0新建,1审批,2销假,3结束。
每个请假单添加到数据库的时候都会自动生成一个请假单编号,编号的规则是20150825+001(年月日+序号),该编号是根据adm_config中的请假单编号生成的。
5、请假单审批人员:审批人员能够查看到待审批和已审批的请假单。
对于待审批的请假单能够进行审批操作,点击审批按钮,弹出请假单详情页面,审批人员审批时只需选择是否同意请假,并填写相应的审批意见,点击保存完成审批。
数据库中请假单中的状态置为2。
对于已审批的请假单,审批人员只能进行查看,无法进行其他操作。
6、销假:请假人员主动到登记处进行销假,销假时需要填写销假类型(1、正常销假,2、非正常销假),以及销假原因,点击保存后将请假单状态更改为3。
其中实际离队和实际归队时间在门禁刷卡时由服务填写。
职工请销假流程注:1、育龄期女职工请婚假、产假、流产假、10天以上病事假还须女工委审批;2、病假、流产假、产假需持有门诊或住院病历、诊断证明书原件或复印件;3、外出开会、学习、培训等须持领导批示的文件或有关职能科室学习、进修通知单原件或复印件;4、探亲假、婚假、产假、计划生育假、丧假、放射假等法定假可省去分管领导、院长审批程序。
注:1、育龄期女职工请婚假、产假、流产假、10天以上病事假还须女工委审批;2、病假、流产假、产假需持有门诊或住院病历、诊断证明书原件或复印件;3、外出开会、学习、培训等须持领导批示的文件或有关职能科室学习、进修通知单原件或复印件;4、探亲假、婚假、产假、计划生育假、丧假、放射假等法定假可省去分管领导、院长审批程序。
注:1、育龄期女职工请婚假、产假、流产假、10天以上病事假还须女工委审批;2、病假、流产假、产假需持有门诊或住院病历、诊断证明书原件或复印件;3、外出开会、学习、培训等须持领导批示的文件或有关职能科室学习、进修通知单原件或复印件;4、探亲假、婚假、产假、计划生育假、丧假、放射假等法定假可省去分管领导、院长审批程序。
注:1、育龄期女职工请婚假、产假、流产假、10天以上病事假还须女工委审批;2、病假、流产假、产假需持有门诊或住院病历、诊断证明书原件或复印件;3、外出开会、学习、培训等须持领导批示的文件或有关职能科室学习、进修通知单原件或复印件;4、探亲假、婚假、产假、计划生育假、丧假、放射假等法定假可省去分管领导、院长审批程序。
注:1、育龄期女职工请婚假、产假、流产假、10天以上病事假还须女工委审批;2、病假、流产假、产假需持有门诊或住院病历、诊断证明书原件或复印件;3、外出开会、学习、培训等须持领导批示的文件或有关职能科室学习、进修通知单原件或复印件;4、探亲假、婚假、产假、计划生育假、丧假、放射假等法定假可省去分管领导、院长审批程序。
员工请销假流程
员工本人休班不需要请假,家远的可安排攒休。
确需请假时请各单位按以下流程办理:
一、1天以内的:
1、科级以下员工本人提出请假申请→本科队(站、厂)负责人审批→员工返岗3日内销假,本科队(站、厂)负责人确认→本单位办事员做好记录。
2、科级以上员工本人提出请假申请→OA系统内填写完毕→矿分管领导审批→员工返岗3日内销假,矿分管领导确认→本单位办事员做好记录。
二、1-3天的:
1、科级以下员工本人提出请假申请→本单位打印《员工请销假审批表》由本科队(站、厂)负责人在充分考虑本单位的工作任务前提下审签→由本单位办事员在请假开始时间前到矿经营办对假期范围审签并做好记录→矿分管领导审批→办事员将审批表存好→员工返岗3日内由本科队(站、厂)负责人确认销假→办事员持审批表找分管矿领导确认销假→将《员工请销假审批表》原件交经营办→经营办确认销假并做好记录→本单位办事员收好审批表复印件并做好记录。
2、科级以上员工本人提出请假申请→OA系统内填写完毕→矿分管领导审批。
三、3天以上的:
1、科级以下员工本人提出请假申请→本单位打印《员工请销假审批表》由本科队(站、厂)负责人在充分考虑本单位的工作任务前提下审签→由本单位办事员在请假开始时间前到矿经营办对假期范围审签并做好记录→矿长审批→办事员将审批表存好→员工返岗3日内由本科队(站、厂)负责人确认销假→办事员持审批表找矿长确认销假→将《员工请销假审批表》原件交经营办→经营办确认销假并做好记录→本单位办事员收好审批表复印件并做好记录。
2、科级以上员工本人提出请假申请→OA系统内填写完毕→矿长审批。
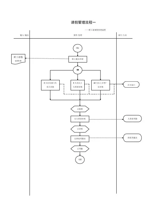
公司请销假流程及说明一、请销假程序(一)请假程序1.员工到部门(景区)主管处领取《请假申请单》,如实填写请假种类、事由、请假天数和日期,连同附件一起交部门(景区)主管审核签字。
2.部门主管签字后,请假单要交人力资源部核实请假种类及天数的合理合规性;婚假、产假及小产假要交计生办核实合规性。
3.提交相关领导审批签字。
4.签好的请假单要报人力资源部备案,作为计算工资及福利的依据。
(二)销假和续假5.员工假期结束返岗后第一时间到人力资源部办理销假手续,工作不便的可以电话办理。
不按时办理销假手续的视同旷工处理。
6.员工如因特殊原因不能按时返岗,应及时致电部门(景区)主管申请续假,同时向人力资源部报备;并且在返岗后第一时间办理续假手续。
否则亦视为旷工处理。
续假期间按照惯例的两倍扣发工资。
(三)特别说明7.员工因私事必须亲自办理方可请事假,部门(景区)主管要结合本部门工作实际和人员在岗情况严格把关,确保部门(景区)工作正常运转。
8.如遇特殊情况(如突发身体不适、意外受伤等),不能提前办理请假手续的,需致电部门主管说明情况,并联系人力资源部确定采取哪种方式办理请假手续:一可以由本人委托部门主管或者同事代为办理;二可以由员工亲属代为到公司办理请假手续;三是短期请假可由本人返岗后及时补办。
二、请假审批权限:1.请假半天以内的,经上级领导口头审批,同时向办公室备案。
一天(含)以上需做书面审批手续。
2.请假一天的由部门主管审批;部门主管请假需经分管领导审批。
3.请假一天以上至三天的,由分管领导审批;部门主管请假需经分管领导和副总经理审批。
4.请假三天以上的,由副总经理审批。
5.高管人员请假需经总经理审批。
请假条注:1、病假须出具医院证明。
2、本表交由人力资源部存档。
附:请销假流程图:。
区队请销假工作流程
车集煤矿工作流程汇编
煤矿区队员工请销假相关人员工作职责、工作标准
1、职工
1.1 工作职责
1.1.1 填写请假条。
1.1.2 按时报到销假上班。
1.2 工作标准
1.2.1 根据实际情况如实填写请假条,请假原因必须客观真实。
1.2.2 假期休满后及时报到上班销假。
2、班长、跟班队长、队长
2.1 工作职责
2.1.1 按规定批假。
2.1.2 职工假期休满报到后,给予销假。
2.2 工作标准
2.2.1 了解员工请假的实际情况后,根据实际情况给予批假,班长只有1天的批假权,跟班队长有2天的批假权,队长有三天的批假权。
2.2.2 职工假期休满报到后,队长及时给予销假。
1575。
区队请销假工作流程
区队员工请销假相关人员工作职责、工作标准
1、职工
1.1 工作职责
1.1.1 填写请假条。
1.1.2 按时报到销假上班。
1.2 工作标准
1.2.1 根据实际情况如实填写请假条,请假原因必须客观真实。
1.2.2 假期休满后及时报到上班销假。
2、班长、跟班队长、队长
2.1 工作职责
2.1.1 按规定批假。
2.1.2 职工假期休满报到后,给予销假。
2.2 工作标准
2.2.1 了解员工请假的实际情况后,根据实际情况给予批假,班长只有1天的批假权,跟班队长有2天的批假权,队长有三天的批假权。
2.2.2 职工假期休满报到后,队长及时给予销假。
1575。