高速公路隧道轴流风机施工工艺工法
- 格式:doc
- 大小:354.00 KB
- 文档页数:17
121工 艺 与 装 备高速公路中特长隧道轴流风机的安装以及控制探讨王永和(三明莆炎高速有限责任公司,三明 365000)摘 要:随着我国高速公路建设进程的不断加快,资源开发力度的不断加大,高速公路在我国交通事业建设发展进程中的作用越来越显著。
基于此,结合某高速公路工程项目,阐述中特长隧道轴流风机的具体安装步骤,并针对安装过程中的吊装与运输制定系统的控制方案,实现风机远程控制,为类似工程提供参考依据。
关键词:高速公路;特长隧道;轴流风机Discussion on Installation and Control of Axial Fan in Super Long Tunnel of ExpresswayWANG Yonghe(Sanming Puyan Expressway Co., Ltd., Sanming 365000)Abstract: With the accelerating process of highway construction and the continuous expansion of resource development, the role of Expressway in the development process of transportation in China is becoming more and more significant. Therefore, combined with a highway project, this paper describes the specific installation steps of axial flow fan in medium and extra long tunnel, and formulates the system control scheme for hoisting and transportation in the installation process, and starts the software to realize the remote control of the fan, providing reference for similar projects.Key words: expressway; extra long tunnel; axial fan高速公路隧道,尤其是中特长隧道内的空气流通性较差,汽车行驶所致产生的废弃以及路面扬尘都无法在中特长隧道中轻易扩散,因此该类隧道的内部空气质量较差,对安全行车人体健康均产生很大影响。
轴流通风机施工方案1. 引言轴流通风机是一种广泛应用于工业、建筑和农业领域的通风设备。
本文档旨在描述轴流通风机的施工方案,包括施工前的准备工作、施工流程和施工后的验收程序。
2. 施工前准备2.1 确定施工位置在开始施工轴流通风机之前,首先需要确定安装位置。
根据工程要求和实际情况,选择合适的位置进行安装。
考虑到通风效果和设备维护的便利性,通常选择通风所需的空间均匀分布,并且远离其他设备或障碍物。
2.2 安全考虑在施工轴流通风机之前,必须要考虑施工过程中的安全问题。
确保施工区域的安全,排除存在的危险因素,例如电源供应、高压设备等。
同时,为工作人员提供必要的个人防护装备,以确保施工过程的安全性。
2.3 设备准备在施工之前,需要准备好轴流通风机以及相关的安装配件和工具。
确保设备和配件的完整性以及质量,以确保施工进度和质量。
3. 施工流程3.1 安装预制基础在施工轴流通风机之前,需要先安装预制基础。
预制基础的尺寸和类型应根据设备要求和实际情况确定。
确保基础嵌入地面的深度和稳定性,以提供足够的支撑力和抗风能力。
3.2 安装支撑架在预制基础安装完成后,需要安装支撑架。
支撑架的类型和尺寸应根据设备的重量和尺寸要求进行选择。
安装支撑架时,确保支撑架的水平度和稳定性,以确保轴流通风机的安装效果。
3.3 安装轴流通风机在支撑架安装完成后,可以开始安装轴流通风机。
根据设备和安装要求,将轴流通风机固定在支撑架上。
安装过程中要注意轴流通风机的水平度和垂直度,以确保其正常工作。
3.4 连接电力和控制系统在轴流通风机安装完成后,需要将其连接到电源和控制系统。
根据设备和系统要求,正确连接电线和控制线。
在此过程中,要确保电力和控制系统的安全性和可靠性。
3.5 调试和测试安装完成后,需要进行轴流通风机的调试和测试。
通过电源接通和控制实验,确保轴流通风机正常运转。
测试过程中要注意观察噪音和振动等异常情况,以及风力的强弱。
4. 施工后验收4.1 验收标准在施工完成后,需要进行施工后的验收。
特长高瓦斯高铁隧道智能通风施工工法特长高瓦斯高铁隧道智能通风施工工法一、前言在高铁隧道建设中,隧道通风是一个重要的环节,能够有效地保障隧道内空气的流通,减少高瓦斯隧道中的有害气体积聚。
特长高瓦斯高铁隧道智能通风施工工法是一种基于现代智能化技术的通风施工方法,该方法通过灵活的机动性和智能控制系统来提高施工效率,并确保施工过程的质量和安全。
二、工法特点该工法具有以下特点:1. 高效快速:采用智能化机具和材料运输系统,能够快速高效地进行隧道通风施工。
2. 自动化控制:通过智能化控制系统,能够自动控制通风设备的运行和调节,提高施工的稳定性和可控性。
3. 智能化监测:通过智能传感器和监测装置,能够实时监测隧道内的气体浓度和温度等参数,确保施工过程的安全性。
4. 灵活可调:根据实际施工需要,能够根据具体情况调整通风设备的位置和参数,提供最佳的通风效果。
三、适应范围该工法适用于特长高瓦斯高铁隧道的建设,尤其是对具有高瓦斯环境的隧道具有较好的适应性。
在实际工程中,该工法已经成功应用于多个隧道项目,并取得了显著的效果。
四、工艺原理特长高瓦斯高铁隧道智能通风施工工法主要采用以下技术措施:1. 通风设备布置:根据隧道结构和通风要求,合理布置通风设备,确保通风效果满足要求。
2. 智能控制系统:通过智能化控制系统,对通风设备进行精确控制,根据实际需要进行调节和优化,确保通风效果最佳。
3. 智能监测系统:通过智能传感器和监测装置,实时监测隧道内的气体浓度和温度等参数,提前发现并处理有害气体积聚问题。
4. 协调施工组织:在施工过程中,对各个施工环节进行协调,确保施工效率和施工质量。
五、施工工艺该工法的施工工艺包括以下几个阶段的详细描述:1. 施工筹备阶段:制定施工计划和组织形式,准备施工材料和设备。
2. 通风设备安装阶段:按照施工图纸和设计要求,进行通风设备的安装和调试。
3. 智能控制系统调试阶段:对智能控制系统进行调试和优化,确保施工过程的稳定性和可控性。
高速公路长大隧道轴流风机安装工程施工工艺研究一、前盲隧道轴流风机安装的是整个公路机电安装的重点部分,特别是长大隧道的轴流风机通风是高速公路机电系统必不可少的一个组成部分,关系到公路隧道运营的安全。
高速公路隧道轴流风机安装施工工艺难度高,如何确保隧道轴流风机安装后潢足设计要求和工艺要求,必须制定好工程施工方案,并采取相应的措施予以保障。
在长期的隧道机电通风工程施工中总结了一套切实可行的施工方法。
轴流风机安装的主要工作内容包括:轴流风机起重桁吊安装、主体安装、风阀安装、风门安装、导流片安装及钢制风道的安装、控制柜(箱)安装。
二、袖流风机安装的蓦本瘴程轴流风机安装的基本流程如下:三、*道袖床风机安装工艺(一)风机主体安装工艺基础及预埋检查:风机进场前应该对基础的安装位置、外形尺寸进行检查,同时检查基础混凝土的强度试验报告;如果试验报资料不清楚还应用回弹仪进行复测:基础预埋件应达到设计要求。
风机进场检查:1.检查机身无损坏或变形;2.叶轮转动灵活;3. 叶轮和电机名牌符合设计要求;4.成套风机应测试电机定子的对地绝缘(500v 兆欧表),如果电机受潮(对地绝缘小于10M欧姆),应该对电机进行烘干处理,检查合格后才能上电。
风机卸车:用8t吊车将风机吊卸至风机房内。
搬运过程应缓慢进行以防损坏或变形.减震器及风机组装:按照设计要求和风机安装支架图纸要求,划线、定位、打眼,将减震器安装于指定位置并检查减震器的外观质量情况符合设计要求。
风机吊装应采用适合强度要求的钢丝绳套和U型螺栓。
安装过程中,应依据设计文件和风机名牌上指示的气流方向正确安装。
风机电缆敷设及接线:按照设计图纸中电缆走向定测风机供电电缆长度并做好电缆配盘。
电缆进场后先进行电缆单盘测试,测试合格的电缆才允许进场敷设,具体测试指标见《电气试验规程》・电缱敷设采用人工方式进行,沿测量路径将电缆敷设到位并至风机接线盒。
注意根据风机铭牌上气流指示方向将电缆按正确相序接入,以防风机运转方向与设计方向有误。
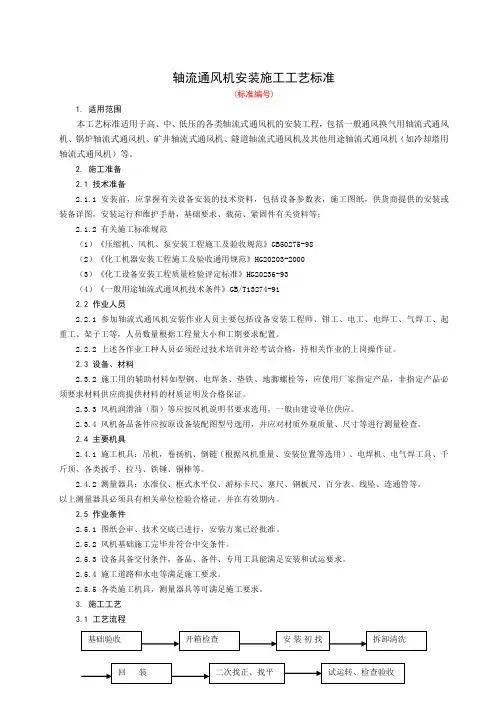
轴流通风机安装施工工艺标准(标准编号)1. 适用范围本工艺标准适用于高、中、低压的各类轴流式通风机的安装工程,包括一般通风换气用轴流式通风机、锅炉轴流式通风机、矿井轴流式通风机、隧道轴流式通风机及其他用途轴流式通风机(如冷却塔用轴流式通风机)等。
2. 施工准备2.1 技术准备2.1.1 安装前,应掌握有关设备安装的技术资料,包括设备参数表,施工图纸,供货商提供的安装或装备详图,安装运行和维护手册,基础要求、载荷、紧固件有关资料等;2.1.2 有关施工标准规范(1)《压缩机、风机、泵安装工程施工及验收规范》GB50275-98(2)《化工机器安装工程施工及验收通用规范》HG20203-2000(3)《化工设备安装工程质量检验评定标准》HG20236-93(4)《一般用途轴流式通风机技术条件》GB/T13274-912.2 作业人员2.2.1 参加轴流式通风机安装作业人员主要包括设备安装工程师、钳工、电工、电焊工、气焊工、起重工、架子工等,人员数量根据工程量大小和工期要求配置。
2.2.2 上述各作业工种人员必须经过技术培训并经考试合格,持相关作业的上岗操作证。
2.3 设备、材料2.3.2 施工用的辅助材料如型钢、电焊条、垫铁、地脚螺栓等,应使用厂家指定产品,非指定产品必须要求材料供应商提供材料的材质证明及合格保证。
2.3.3 风机润滑油(脂)等应按风机说明书要求选用,一般由建设单位供应。
2.3.4 风机备品备件应按原设备装配图型号选用,并应对材质外观质量、尺寸等进行测量检查。
2.4 主要机具2.4.1 施工机具:吊机,卷扬机、倒链(根据风机重量、安装位置等选用)、电焊机、电气焊工具、千斤顶、各类扳手、拉马、铁锤、铜棒等。
2.4.2 测量器具:水准仪、框式水平仪、游标卡尺、塞尺、钢板尺、百分表、线坠、连通管等。
以上测量器具必须具有相关单位检验合格证,并在有效期内。
2.5 作业条件2.5.1 图纸会审、技术交底已进行,安装方案已经批准。
高速公路隧道射流风机施工工艺工法1前言1.1工艺工法概况射流风机广泛应用在高速公路隧道中,能有效控制隧道环境中有害气体的浓度、风向、风速、排除有害烟雾,满足环境需求。
因此,射流风机是高速公路隧道不可缺少的机电设备。
其工序有:预埋件清理、风机底座焊接、拉拔试验、风机组装安装、配线调试等。
1.2工艺原理本工艺主要通过风机支架的焊接,进行抗拉拔力实验检验后,利用升降平台车进行风机安装。
2工艺工法特点2.1射流风机支架安装、抗拔力试验、风机组装、安装、配线、调试等施工方法工序明了,通俗易懂。
2.2使用液压支架车,施工便利,加快施工进度,保证施工质量和设备及施工人员安全。
2.3风机支架焊接过程中进行加筋处理,保证风机支架焊接牢固。
2.4风机支架抗拔力试验,步骤清晰、过程明了,并有严格的时间间隔和实验操作数据。
2.5本工艺操作简便,可用性强,可加快施工进度,缩短工期,提高质量。
3适用范围本工艺适用于高速公路隧道射流风机的安装,其他场所射流风机的安装可作相应的参考。
4主要技术标准4.1《公路隧道通风照明设计规范》(JTJ 026.1 );4.2《公路隧道交通工程设计规范》(JTG/T D71)。
5施工方法5.1射流风机安装前进行基础检查、设备检查等,其设备各项功能、指标应符合设计要求。
5.2对预埋钢板进行清理、除锈,以保证射流风机支架焊接质量。
5.3安装、焊接风机支架和固定安全吊索膨胀螺栓。
5.4对支架进行抗拔力试验,抗拔力试验要符合设计要求,保证其对射流风机的承重5.5风机、附件地面组装,运至安装施工现场。
5.6运用液压升降车抬升射流风机,并对其安装、固定。
5.7射流风机配线、连接,确信其连接正确,加电测试其运行状况。
6工艺流程及操作要点6.1射流风机安装流程图射流风机安装的流程如图1所示:图1 射流风机安装顺序图6.2施工准备6.2.1施工条件检查1 检查预埋件符合设计要求。
2 检查风机支架的尺寸、螺丝孔位等应符合设计要求。
118研究与探索Research and Exploration ·工艺流程与应用中国设备工程 2021.05 (上)高度公路隧道因空间狭窄,且处于半封闭状态,空气环境相对较差,并且由于运营需要大量通车,车辆所产生的汽车尾气、路面灰尘物质等,都会影响隧道内部的空气质量。
而采用隧道机械通风方式可提高隧道内部空气质量,对高速公路隧道正常和安全运营具有重要意义。
1 公路隧道风机安装案例分析1.1 工程概述贵州省都香高速公路六盘水至威宁段第LWJD2合同段共10座隧道,设计时速80km/h。
高速公路全线隧道的通风方式采用全射流纵向通风方式,设计采用的风机为直径1120mm 的可逆射流风机,流量≥31m 3/s,出口流速≥30m/s,电机功率为30kW。
施工单位在风机安装过程中需结合公路隧道的实际环境,严格按照建设单位的相关要求,开展隧道风机的采购、安装、现场试验、接电、调试等工作,并对隧道运营管理人员进行培训及交接验收。
1.2 隧道风机技术要求隧道通风系统包括风机、风机安装吊架、消声器、风机电机、紧急停止按钮和电缆等,由于高速公路隧道运营的特殊环境,风机需在环境温度为250℃时满负荷运转1小时,不会出现机械、电气或结构方面的故障时表明其满足高速公路隧道通风设计要求。
风机需具备防水功能,能够承受在洗刷隧道时产生的溅水和汽雾的影响。
风机需具备反向运转,并且反向流量不小于正向流量,施工单位在施工时需其可反向性及相应产生的反力给以验证。
风机能够实现从全速正转到全速反转,或全速反转到全速正转,换向的最长断电时间为30秒。
在流过风机的空气温度为250℃条件下,15分钟内可以4次换向,逆向转动效率不低于正向的98%。
在额定转速下,风机的实测流量、出口风速、推力及推力功率比,不得低于规定值的95%。
风机正向启动达到全速的最长时间为150秒,反向启动达到全速的最长时间为180秒。
风机叶片为可调节式、流线型表面、翼型剖面。
高速公路隧道施工工艺随着城市化进程的加速,交通运输需求不断增长,高速公路建设成为推动经济发展和改善出行环境的重要举措。
而在高速公路建设中,隧道是必不可少的重要组成部分。
本文将介绍高速公路隧道施工的工艺流程及相关技术要点。
一、前期准备在高速公路隧道施工前,需要进行充分的前期准备工作。
首先是地质勘察,通过对地下岩层、水文地质等进行详细调查,以确定隧道的位置和设计参数。
其次是编制施工方案和施工图,明确施工的步骤和要求。
同时,需要进行必要的环境保护工作,确保隧道施工对生态环境的影响最小化。
二、隧道掘进高速公路隧道的掘进是整个施工过程中最重要的环节之一。
常见的掘进方法有喷射法、掘进机法和爆破法。
1. 喷射法喷射法是将水泥浆或混凝土材料通过喷射设备喷射到隧道工作面上形成初期支护结构,以保障隧道的安全施工。
喷射法广泛应用于软土、粉土和砾石层地质条件较好的区域。
2. 掘进机法掘进机法是利用隧道掘进机进行工作面的掘进和支护。
掘进机通过刀盘旋转,将岩石切割下来,然后通过输送带和运输车辆将岩石运出。
掘进机法适用于较坚硬的岩层和过水地层。
3. 爆破法爆破法是利用爆炸能量将岩石破碎,然后通过装载机等机械设备将岩石运出。
爆破法适用于较硬的岩石层,对于大型隧道施工效果显著。
隧道掘进过程中,要注意对地质变异带、断层和溶洞等特殊地质情况的处理,采取相应的支护措施,以确保施工的安全和稳定。
三、初期支护隧道掘进完成后,需要进行初期支护。
初期支护主要是为了防止地层的变形和塌方,保证施工人员和设备的安全。
常用的初期支护材料有钢拱架、锚索和喷锚材料等。
钢拱架通过连接在隧道壁上的钢筋和钢拱板进行刚性支撑,锚索通过埋入岩体中的锚杆进行拉力支撑,喷锚材料则通过喷射到岩壁上形成强固的锚固体系。
四、二次支护隧道初期支护完成后,还需要进行二次支护。
二次支护主要是为了进一步加固隧道结构,提高隧道的安全性和稳定性。
常用的二次支护方式包括喷砼衬砌、锚喷和钢筋混凝土衬砌等。
轴流通风机安装施工工艺标准(标准编号)1. 适用范围本工艺标准适用于高、中、低压的各类轴流式通风机的安装工程,包括一般通风换气用轴流式通风机、锅炉轴流式通风机、矿井轴流式通风机、隧道轴流式通风机及其他用途轴流式通风机(如冷却塔用轴流式通风机)等。
2. 施工准备2.1 技术准备2.1.1 安装前,应掌握有关设备安装的技术资料,包括设备参数表,施工图纸,供货商提供的安装或装备详图,安装运行和维护手册,基础要求、载荷、紧固件有关资料等;2.1.2 有关施工标准规范(1)《压缩机、风机、泵安装工程施工及验收规范》GB50275-98(2)《化工机器安装工程施工及验收通用规范》HG20203-2000(3)《化工设备安装工程质量检验评定标准》HG20236-93(4)《一般用途轴流式通风机技术条件》GB/T13274-912.2 作业人员2.2.1 参加轴流式通风机安装作业人员主要包括设备安装工程师、钳工、电工、电焊工、气焊工、起重工、架子工等,人员数量根据工程量大小和工期要求配置。
2.2.2 上述各作业工种人员必须经过技术培训并经考试合格,持相关作业的上岗操作证。
2.3 设备、材料2.3.1开箱验收:安装轴流通风机前,应由厂家、业主(总承包商,工程监理)、安装单位共同对设备进行开箱验收。
将现场的实物与装箱清单核对。
随机文件及配件应齐全,将破损件,缺件填写在开箱记录清单上。
2.3.2 施工用的辅助材料如型钢、电焊条、垫铁、地脚螺栓等,应使用厂家要求的型号和规格,非指定产品必须要求材料供应商提供材料的材质证明及合格保证。
2.3.3 风机润滑油(脂)等应按风机说明书要求选用,一般由建设单位供应。
2.3.4 风机备品备件应按原设备装配图型号选用,并应对材质外观质量、尺寸等进行测量检查。
2.4 主要机具2.4.1 施工机具:吊机,卷扬机、倒链(根据风机重量、安装位置等选用)、电焊机、电气焊工具、千斤顶、各类扳手、拉马、铁锤、铜棒等。
高速公路隧道轴流风机施工工艺工法(QB/ZTYJGYGF-DW-0609-2014)电务公司郭新伟1 前言1.1 概况轴流风机广泛应用在高速公路和铁路隧道中,正常情况时,轴流风机能控制隧道环境中有害气体的浓度,隧道发生火灾时,轴流风机能有效控制风向、风速,排除有害烟雾,满足消防需要,因此,轴流风机是高速公路隧道不可缺少的机电设备。
本工艺工法主要描述了轴流风机的安装施工,其主要工作内容包括设备检查,基础检查,风机安装,消声器安装,集流器、扩压器和软连接安装,风机控制柜安装、配线、调试等,是根据已建工程和在建工程实际施工过程中总结而来,可应用于后续类似工程施工。
1.2工艺原理通过轴流风机安装前的各项检查、制作集流器和扩压器、组装消声器和风阀、吊装风阀风机、并对安装好的轴流风机和其相关的设备进行配线、连接、加电测试等工序,详细叙述了轴流风机的施工工艺。
2 工艺工法特点2.1 利用风机房已经安装好的珩吊吊装设备和构件,可提高施工效率,保证施工人员安全和设备及构件的安全。
2.2 用4mm厚的钢制风道代替混凝土风道,提高风道的安装效率和质量。
2.3 轴流风机等设备、材料体积庞大、重量较重、东西多,安装过程有严格的质量控制和安全控制,保证设备安装质量良好,安装过程中设备和施工人员免受伤害。
2.4在轴流风机安装完成后,对其加电试运行,运行完好后,方可安装软连接、集流器和扩散器等,保证轴流风机安装不返工等。
2.5本工法操作简便,可用性强,可加快施工进度,缩短工程工期,提高工程质量。
3 适用范围3.1 本工艺工法适用于高速公路隧道轴流风机的安装,其他场所轴流风机的安装可作相应的参考。
3.2 本工艺工法以邵怀高速公路雪峰山隧道轴流风机的安装为例,其设备由南方风机厂生产,对于其他类型轴流风机的安装可作参考。
4 主要技术标准《公路隧道通风照明设计规范》(JTJ 026.1 -1999)《公路隧道交通工程设计规范》(JTG/T D71-2004)《公路工程质量检验评定标准第二部分机电工程》(JTG F80.2)等标准。
公路隧道巷道射流式通风施工工法公路隧道巷道射流式通风施工工法一、前言公路隧道巷道射流式通风施工工法是一种用于隧道巷道通风系统的施工工法。
通过有效的通风系统,可以确保隧道内的空气质量,提供良好的工作环境和行车条件。
本文将详细介绍该工法的特点、适应范围、工艺原理、施工工艺、劳动组织、机具设备、质量控制、安全措施、经济技术分析和工程实例等内容。
二、工法特点公路隧道巷道射流式通风施工工法具有以下几个特点:1. 系统灵活:可以根据隧道巷道的具体情况和通风需求进行灵活的设计,以满足不同场景下的通风要求。
2. 能效高:通过合理设计通风系统的射流方向和流速,充分利用热对流现象,实现通风能效的最大化。
3. 空气质量优良:射流式通风系统可以快速排除隧道内的污浊空气,保持空气质量的良好,并有效控制有害物质的浓度。
4. 适应性强:该工法适用于不同形状和长度的隧道巷道,可以适应各种复杂的地质条件和工程要求。
三、适应范围公路隧道巷道射流式通风施工工法适用于以下范围:1. 公路、高速公路和城市快速路等公路隧道的通风系统;2. 地铁隧道、铁路隧道和轻轨隧道等交通隧道的通风系统。
四、工艺原理公路隧道巷道射流式通风施工工法基于射流通风的原理。
在施工过程中,通过合理布置喷嘴和气流导向装置,喷射出高速射流,在隧道内产生较大的气流速度,形成射流空气层。
通过射流空气层与周围空气的排列和迅速混合,实现对隧道内污浊空气和有害物质的有效排除。
五、施工工艺公路隧道巷道射流式通风施工工法的施工过程分为以下几个阶段:1. 设计阶段:根据隧道巷道的尺寸和通风要求,进行系统设计和布置方案的确定。
2. 施工准备阶段:准备必要的材料、机具和设备,组织人员,进行施工场地的布置和安全措施的制定。
3. 施工阶段:按照设计方案进行施工,包括安装喷嘴和气流导向装置、连接通风管道、调试通风系统等。
4. 完工验收阶段:进行通风系统的调试和性能测试,确保系统达到设计要求。
六、劳动组织公路隧道巷道射流式通风施工工法需要合理组织施工人员,包括工程师、技术工人和现场管理人员等。
港珠澳大桥交通工程隧道大型轴流风机安装施工工法一、前言港珠澳大桥是连接香港、澳门和珠海三地的重要交通工程,其中的隧道在大桥交通工程中占据举足轻重的地位。
隧道的安全和通风是保证交通畅通和安全的关键因素之一。
本文将详细介绍一种大型轴流风机安装施工工法,以帮助读者了解该工法的理论依据和实际应用。
二、工法特点该工法采用大型轴流风机进行隧道通风,具有以下特点:1. 风机功率大,通风效果好:大型轴流风机具有较大的风量和风压,能够提供强大的通风效果,确保隧道内空气流通和车辆排放物的迅速排除。
2. 结构紧凑,占用空间小:大型轴流风机体积相对较小,可以在有限的空间内安装,不会对隧道结构造成过大影响。
3. 可调节风量,适应不同环境:大型轴流风机可以通过调节叶片角度和转速来控制风量,以适应不同的交通量和外部环境条件。
4. 运行稳定,噪音低:大型轴流风机采用先进的工艺和材料,运行平稳,噪音较低,不会对周边环境和居民造成干扰。
三、适应范围该工法适用于港珠澳大桥隧道交通工程中的通风系统安装,特别是对于较长的隧道段落和需要较大通风量的区域,能够满足隧道运营的需求。
四、工艺原理该工法的施工工艺原理主要包括施工工法与实际工程之间的联系和采取的技术措施。
具体分析和解释如下:1. 工法与实际工程之间的联系:该工法根据港珠澳大桥隧道交通工程的设计要求和实际情况,通过合理选择大型轴流风机,安装在适当的位置,以实现隧道内的通风要求。
2. 技术措施:在施工过程中,要根据隧道的具体情况,选择合适的安装位置和方法,确保大型轴流风机的安装牢固可靠。
在安装过程中,要注意风机的平衡性和空气动力特性,以确保风机正常运行和通风效果良好。
五、施工工艺施工工法包括以下几个阶段:1. 资料准备:准备大型轴流风机的安装图纸、技术规范和施工方案等资料,并组织材料和机具的准备工作。
2. 安装前准备:对隧道进行清理和检查,确保安装位置的平整和无障碍物,做好安全防护措施。
高速公路隧道风机安装施工工艺及技术研究刘艳胜(青岛国信胶州湾交通有限公司,山东青岛266000)【摘要】经济的开发离不开公路的建设,想要富,先修路,只有连接各个地区的高速公路修建完成,其地区经济才能得到有效开发。
而在高速公路的建设中,难免会需要涉及各种隧道施工。
在隧道施工中,其风机的安装施工工艺是非常重要的,会直接影响到整个高速公路隧道施工的质量和效果。
因此,本文将重点分析我国高速公路隧道风机安装施工工艺及其技术,以供参考。
关键词:高速公路;隧道风机;施工工艺中图分类号:U455.4文献标识码:BDOI:10.12147/ki.1671-3508.2023.08.085Research on the Installation and Construction Technology of Fan inExpressway TunnelLiu Yansheng(Qingdao Guoxin Jiaozhou Bay Transportation Co.,Ltd.,Qingdao,Shandong266000,CHN)【Abstract】The development of the economy cannot be separated from the construction of high⁃ways.If you want to become rich,you must first build roads.Only by completing the construc⁃tion of highways connecting various regions can the regional economy be effectively developed. In the construction of highways,it is inevitable to involve various tunnel constructions.In tun⁃nel construction,the installation and construction process of the fan is very important,which di⁃rectly affects the quality and effectiveness of the entire highway tunnel construction.Therefore, this article will focus on analyzing the installation and construction process and technology of highway tunnel fans in China,for reference.Key words:expressway;tunnel fan;construction technology1引言高速公路隧道较为狭窄,并且处于半封闭状态,因此隧道内的光线、空气流通等都相对较差。
长大隧道风机安装施工工法长大隧道风机安装施工工法一、前言隧道风机安装施工对于隧道工程的正常运行和通风环境的稳定至关重要。
长大隧道风机安装施工工法是一种经过验证并具有可靠性和可行性的工法。
本文将详细介绍该工法的特点、工艺原理、施工工艺、劳动组织、机具设备、质量控制、安全措施、经济技术分析以及工程实例。
二、工法特点长大隧道风机安装施工工法具有以下特点:1. 采用模块化安装方法,能够快速、高效地安装风机,节约施工时间。
2. 采用专用悬吊装置,可实现对风机的准确定位和精确调整。
3. 施工过程中使用自动化设备,减少人工操作,提高工作效率。
4. 施工工法适用于各种类型的隧道风机,有较高的适应性和通用性。
三、适应范围长大隧道风机安装施工工法适用于以下场景:1. 隧道风机的安装施工。
2. 隧道施工工艺中对通风系统的安装施工。
四、工艺原理长大隧道风机安装施工工法基于以下原理:1. 通过模块化设计,将风机分解为各个部件,并使用专用悬吊装置进行安装。
2. 使用自动化设备对风机进行定位和调整,确保风机的安装准确度和稳定性。
3. 采用精确测量和调整方法,保证风机的性能和风量符合设计要求。
五、施工工艺长大隧道风机安装施工包括以下各个施工阶段:1. 准备阶段:确定安装位置,清理现场。
2. 材料准备:准备所需的隧道风机和安装所需的材料和工具。
3. 安装风机底座:按照设计要求进行安装,使用专用悬吊装置准确定位。
4. 安装翼型叶轮:将翼型叶轮按照设计要求安装到风机底座上。
5. 安装电机:将电机按照设计要求安装到翼型叶轮上。
6. 连接电缆:将电缆连接到电机上,确保电气连接正确。
7. 调试和测试:对安装完成的风机进行调试和测试,确保其性能和功能正常。
8. 完成施工:整理现场,完成施工记录和报告。
六、劳动组织长大隧道风机安装施工需要合理的劳动组织,包括以下几个方面:1. 设立专门的施工组织,负责协调和管理施工工作。
2. 分工明确,根据施工要求指定人员负责不同的工作环节。
图1轴流风机排烟系统各分项工程施工流程与步骤3.2语音信息采集语音信息采集算法实现包括两部分:一部分是语音信号的采集与处理,用来识别特定的语音指令;另一部分是将处理过的数字信号传输给控制系统,实现串口传输。
两部分程序的作用是实现语音信号的识别处理以及传输,以此完成语音对整个系统的控制。
3.3PID 控制PID 控制算法[3]是应用最广泛的算法之一,常用于自动化控制领域,在众多控制算法中,PID 控制算法是最简单、最能说明反馈思想的控制算法。
在此项目中只用到了比例环节,将采集到的实时数据与原记录数据作比较,得到与原路径的偏差,再去调整路径。
4结语此项目是以STM32嵌入式系统开发为基础,设计的一款智能语音控制垃圾桶,通过语音指令判断出位置,结合陀螺仪记录转过的角度,用PID 算法去控制电机运动,实现智能语音控制自动寻迹,告别了传统垃圾桶的使用模式,不用来回走动,就可以解决扔垃圾的问题,由此减少了因为生活琐事带来的烦恼,使人们的生活质量得到了提高。
[参考文献][1]马陟昶,王勤湧,郭张乐,等.六轴陀螺仪姿态解算研究[J].电脑知识与技术,2018,14(3):243-244,256.[2]杨拴科.模拟电子技术基础[M].北京:高等教育出版社,2010.[3]邹伯敏.自动控制理论[M].北京:机械工业出版社,2007.收稿日期:2019-05-06作者简介:苏珍(1995—),男,宁夏固原人,研究方向:测控技术与仪器。
高速公路中特长隧道轴流风机安装步骤及控制措施分析陈曼娜(广东飞达交通工程有限公司,广东广州510663)摘要:随着我国高速公路建设和山区资源开发的快速发展,山区高速公路在交通运输中发挥了巨大的作用。
在山区和丘陵地区,由于地形条件的影响,采用隧道穿山越岭成为高速公路建设的主要途径之一,特长隧道数量日益增多,通风系统在特长隧道火灾安全防范中的重要性随之突显。
现对特长隧道轴流风机的安装及控制进行分析,为高速公路通风系统的建设提供参考。
高速公路隧道风机组施工技术与养护方案随着交通行业的不断发展,高速公路的建设也日益繁忙。
其中,隧道是高速公路重要的组成部分,为确保隧道内空气流通和交通安全,隧道风机组的施工和养护显得尤为重要。
本文将介绍高速公路隧道风机组的施工技术及养护方案,以提升隧道的安全性和运行效率。
一、施工技术1. 风机选型与安装风机组选型是施工的首要任务。
在选择风机时,需要考虑隧道的尺寸、状态和通风要求等因素。
根据这些考虑因素,合理选择风机的型号和数量,以确保风机能够满足隧道的通风要求。
同时,在安装过程中,需要遵循相关的安装规范,确保风机组的牢固安装,并进行必要的防震、降噪处理。
2. 电气连接与控制系统风机组的电气连接与控制系统是施工中的重要环节。
在施工过程中,应确保电气线路的规范布置和良好接地,以提高风机组的电气安全性。
同时,为了保证风机组的正常运行和方便操作,可采用自动控制系统,通过风机组的温度、湿度等传感器来感知环境,调节风机的转速和风量。
3. 施工安全注意事项在高速公路隧道风机组的施工过程中,安全始终是首要考虑的因素。
施工人员需戴好安全帽和工作服等个人防护装备,严格遵守施工现场的安全规范。
同时,要注意施工过程中的通风与疏散,确保空气流通,防止因施工作业引发一氧化碳中毒等安全事故。
二、养护方案1. 定期保养与清洁风机组的定期保养和清洁是确保其正常工作的重要环节。
定期检查风机叶片、轴承和传动装置等部件的磨损情况,及时更换故障或老化的零部件。
同时,定期清洁风机组的滤网和外壳,防止灰尘、油脂等杂质影响风机组的运行效率。
2. 检查与维修定期检查风机组的运行情况,如风机转速、风量、电流等数据,及时发现并处理异常情况。
对于出现故障的部件,需要根据情况及时维修或更换,以保证风机组的正常运行。
3. 保障供电与通风风机组的正常运行需要保障供电和通风系统的正常运行。
定期检查和维护配电系统,确保供电的可靠性和稳定性。
同时,定期检查和清理隧道通风系统,确保风机组能够畅通工作,保持隧道内的良好通风状态。
隧道通风施工工艺隧道通风施工工艺在建设和维护隧道中扮演着重要的角色。
有效的通风系统可以确保隧道内的空气质量和温度,提高行车和工作人员的安全性。
本文将就隧道通风施工工艺进行细致的介绍。
一、背景介绍隧道施工是城市交通规划和建设的重要组成部分。
隧道的建设需要考虑到环境因素,包括隧道内的空气质量和温度。
隧道通风系统的设计和施工工艺对于确保隧道安全千钧一发。
二、施工前准备在隧道通风施工之前,需要进行详细的规划和准备工作。
首先,必须确定通风系统的类型,包括新风和排风系统。
其次,对于不同类型的隧道,需要根据实际情况选择合适的通风设备,如风机和排烟系统。
此外,还需要考虑隧道内的气流情况,包括气流速度和方向。
三、施工步骤1. 安装通风设备在进行通风施工之前,必须先安装通风设备。
通风设备的位置应根据隧道内的气流情况进行合理安排,以确保通风系统的有效性。
通风设备的安装要符合相关的安全规范,并进行定期的维护和检修。
2. 配置通风系统通风系统的配置是隧道通风施工的重要环节。
通风系统包括风机、管道和出风口等组成部分。
风机的配置应根据隧道的长度和截面积进行合理选择,以保证空气在隧道内的流通。
管道的布置需要考虑到通风效果和施工便利性,以确保通风系统能够覆盖到隧道的每个角落。
3. 排风处理排风系统在隧道通风施工工艺中起到关键作用。
排风系统可以将隧道内的废气和烟雾排出隧道,保持隧道内的空气清新。
排风系统的设计应考虑到排风口的位置和数量,以及排风系统的通风能力。
4. 验收和维护通风施工完成后,必须进行验收和维护工作。
验收工作可以通过检查通风系统的运行情况和通风效果来进行。
维护工作包括定期清洁通风设备、更换损坏部件和修复通风系统。
四、隧道通风施工的挑战隧道通风施工工艺面临着一些挑战。
首先,隧道内的空间有限,通风设备的安装和维修可能受到限制。
其次,隧道施工中可能会出现气流扰动和空气污染等问题,需要进行相应的解决措施。
最后,通风施工需要考虑到不同隧道的特殊要求,如大型隧道和特定环境下的隧道。
高速公路隧道轴流风机施工工艺工法(QB/ZTYJGYGF-DW-0609-2014)电务公司郭新伟1 前言1.1 概况轴流风机广泛应用在高速公路和铁路隧道中,正常情况时,轴流风机能控制隧道环境中有害气体的浓度,隧道发生火灾时,轴流风机能有效控制风向、风速,排除有害烟雾,满足消防需要,因此,轴流风机是高速公路隧道不可缺少的机电设备。
本工艺工法主要描述了轴流风机的安装施工,其主要工作内容包括设备检查,基础检查,风机安装,消声器安装,集流器、扩压器和软连接安装,风机控制柜安装、配线、调试等,是根据已建工程和在建工程实际施工过程中总结而来,可应用于后续类似工程施工。
1.2工艺原理通过轴流风机安装前的各项检查、制作集流器和扩压器、组装消声器和风阀、吊装风阀风机、并对安装好的轴流风机和其相关的设备进行配线、连接、加电测试等工序,详细叙述了轴流风机的施工工艺。
2 工艺工法特点2.1 利用风机房已经安装好的珩吊吊装设备和构件,可提高施工效率,保证施工人员安全和设备及构件的安全。
2.2 用4mm厚的钢制风道代替混凝土风道,提高风道的安装效率和质量。
2.3 轴流风机等设备、材料体积庞大、重量较重、东西多,安装过程有严格的质量控制和安全控制,保证设备安装质量良好,安装过程中设备和施工人员免受伤害。
2.4在轴流风机安装完成后,对其加电试运行,运行完好后,方可安装软连接、集流器和扩散器等,保证轴流风机安装不返工等。
2.5本工法操作简便,可用性强,可加快施工进度,缩短工程工期,提高工程质量。
3 适用范围3.1 本工艺工法适用于高速公路隧道轴流风机的安装,其他场所轴流风机的安装可作相应的参考。
3.2 本工艺工法以邵怀高速公路雪峰山隧道轴流风机的安装为例,其设备由南方风机厂生产,对于其他类型轴流风机的安装可作参考。
4 主要技术标准《公路隧道通风照明设计规范》(JTJ 026.1 -1999)《公路隧道交通工程设计规范》(JTG/T D71-2004)《公路工程质量检验评定标准第二部分机电工程》(JTG F80.2)等标准。
5 施工方法5.1 轴流风机安装前进行基础检查、设备检查等,其设备各项功能、指标应符合设计要求,其施工界面应具备施工条件。
5.2 对需要安装的设备材料运输至施工现场,把轴流风机吊装到其所要安装的基础上面,消声器、软连接、风阀等组装材料分类摆放,且摆放整齐有序。
5.3 组装消声器和风阀,把消声器吊装到其所要安装的基础上,且位置摆放合理;把风阀吊装到风道门上,并摆放端正,且固定良好。
5.4 精细测量风机和消声器的距离,制作集流器和扩压器。
5.5 把制作好的集流器和扩压器与软连接一起安装到风机和消声器上。
4.6 制作刚制风道,并把其吊装、安装到消声器至风门之间。
5.7 对制作好的钢构件清理、除锈、刷漆等,进行防腐处理。
5.8 对安装好的轴流风机和其相关的设备进行配线、连接,确信其连接正确,加电测试其运行状况。
6 工艺流程及操作要点6.1轴流风机安装流程图轴流风机安装的流程如图1。
图1 轴流风机安装顺序图6.2 施工准备6.2.1 施工条件检查1 检查风机房的施工界面、施工条件、用电情况等,对不符合施工条件的应及时提出整改意见,并督促相关单位进行整改。
2 检查风机、消声器基础等数量、大小、高度、牢固程度、方位、间距等符合设计要求;检查风机、消声器机座的平整度等也要符合设计要求。
6.2.2 设备检查1 风机运抵现场后,应保持包装和密封良好,技术文件齐全,有装箱清单,其规格、型号、技术参数等符合设计要求。
2 风机安装前进行详细的开箱检验,风机的规格数量、规格、型号、技术参数,应符合设计要求。
3 安装前进行外观清理检查,包括外部清扫、紧固件的拆卸、检查等,设备表面应光泽一致、无划伤、无刻痕、无剥落、无锈蚀,风机各相绝缘情况检查测定等,并做好记录。
4 设备在运输和搬运过程中无受震和损坏现象,设备无受潮、锈蚀和变形等,零件和配件无短缺和损失,表面的涂漆应无裂纹及划破、脱落现象,线头无断线或松动,配线的绑扎无松散等。
5 当发现品种、规格、数量与装箱单或合同清单不符时,恢复原包装,做出详细记录,通过物资渠道进行处理。
发现包装不完整或外观有问题时,对其做出详细记录,整修后方可安装。
6.3 风机安装6.3.1 基础处理1 在风机、消声器基础不平处,用钢钎等工具把其铲平。
2 基础高度高于风机、消声器安装设计的高度时,应在风机减震器的位置用钢钎凿出大于减震器直径的圆坑,并把圆坑底座打磨平整,要处理干净。
3 基础高度低于风机、消声器安装设计的高度时,应重新按照设计要求预制混凝土基础,基础平面要打磨平整。
6.3.2吊装风机1 根据设计要求的位置,把4个减震器放在基础上面,摆放整齐、合理。
2 汽车把风机运至隧道施工现场,汽车后部倒入风机房,用隧道风机房内已经安装好的珩吊,把风机缓慢吊到其基础减震器上。
3 调整风机和减震器位置,使减震器螺丝穿入风机预留螺丝孔处,并调整风机的水平度,使之水平。
4 风机安装完毕后,移去珩吊挂钩。
6.3.3风机试运转1 风机安装完成后,把电源接入风机配电箱的接线端子,连接好软启动器,加电查看设备运行状态。
2 风机有摇晃、振动等不良反应时,应重新调整风机安装,直至风机运行平稳、正常时方可进行风机和消声器之间的连接施工。
6.4消声器安装6.4.1因消声器体积较大,故采用模块化、模数化到现场用紧固件进行组装。
6.4.2消声器外壳、框架、底座、法兰及连接件均经过优质防锈处理。
6.4.3金属壳体式消声器与风机前后渐缩、渐扩管法兰连接,法兰现场钻孔,并加密封条,防止漏声现象。
6.4.4组装时,按从下到上,从外到内,外壳、顶板最后组装。
6.4.5消声器连接牢固、无松动及虚焊现象,表面平整、无锈蚀。
6.4.6组装过程中严防消声片及外壳损伤。
6.4.7组装时,消声器与组合式风阀两者间距应大于800mm,且消声片立卧方向应与多叶风阀叶片立卧方向一致,以减少阻力损失;片式消声器设置在砖砌支承台阶上,并预埋泄水管,安装后应封堵,以防噪声从旁路通道泄漏。
6.4.8在消声片前缘底板上配钻连接孔,上下消声片经连接件相叠后,用抱箍及螺栓连接固定。
6.4.9对于大型风机通过法兰连接的片式消声器,其壳体通过模块化组合,用M10×25螺栓连成整体,在连接处中间加设4mm厚橡胶条密封,防止漏风、漏声现象。
6.4.10将消声片定位于顶底板上,消声片与消声片之间嵌有顶底消声片,整个安装定位准确,紧凑。
6.4.11消声器各部位拼装贴合紧密,贴合面部涂密封胶,严防漏气;消声器外表面平整,没有明显的凹凸、划痕及锈蚀;方向正确,无损坏和受潮现象;消声器内用吸消声材料填实、厚薄均匀、无空隙、不脱落;紧固消声器部件的螺钉分布均匀,接缝平整,无松动、脱落现象;穿孔板平整、孔眼排列均匀、无尖角毛刺,孔板表面清洁,无污物或者锈痕,穿孔率P=30%,孔眼光洁、排列均匀;消声器外观油漆平整、美观、无漏、起泡、皱纹、剥落等缺陷;各纵向段应相互平行,前缘外端应处于与气流方向垂直的同一平面内,且与中间连接板结合牢固;金属壳体式底部应与基础平面安装结合牢固可靠,在额定风量下不得出现松动或振颤现象。
6.5 钢制风道制作安装6.5.1钢制风道的安装按照有关机械安装规范及GB 5017-92等有关规范的要求进行。
6.5.2风管、风口加强筋检查门及法兰均采用工厂预制(角钢或槽钢抱捆,使其通风阻力更小);电动风阀、伸缩接直接与专业生产厂家订购。
风管一次镀锌委托专业厂家实施(镀锌采用整体冷喷,以避免焊接破坏);直风管、加强筋及法兰下料均采用剪板机、联合冲剪及砂轮切割进行,保证剪切面平直、无磷化层;圆形弯管采用氧割下料,卷扬板卷圆成形;钢板尘半采用专业法半卷圆机压卷成形;法兰孔眼均在工厂采用摇臂钻钻孔;直风管每段按4块预制焊接成型;圆风管按4段预制,其中异流叶片工厂预制,现场焊接;加强筋按每根3~6m的长度下料预制,现场组装;圆尘半均按二段预制,现场拼接成型;与轴流风机连接的法兰在现场取得准确尺寸后钻孔;直风管、圆风管、加强筋、法兰均在现场焊接组装成型。
6.5.3 现场采用珩吊或门字型吊架,吊装承载力15t。
每次吊装的风管长度在5m 以内,质量在8t以内。
风管吊装到位后施工人员在脚手架上进行连接操作。
风管采用托架动手定位。
风管吊装索具采用钢丝绳,挠性接头索具采用棕绳。
检修门根据现场情况确定尺寸,门柜、门扇均采用闭孔海绵黏结密封。
6.5.4 在所有构件、设备安装完成后进行二次镀锌及最后的防腐工作。
6.5.5 系统全部连成整体后可起动风机进行系统试运转。
系统试运转时需测试风量、噪声、风压及风速参数。
以上参数如有较大差异时则做以下调整:1 风量不足应调大风阀的开启角度,检查是否有漏风隐患,如有应立即排除。
2 噪声如超过规定值,则应检查消声器是否有损坏,如有应进行修复。
3 风压及风速如达不到规定值,除对设备进行检查,排除隐患外,还应检查电压、电流是否满足运行要求,如不能满足,应及时调整。
6.6 风阀安装6.6.1 电动风阀安装前进行通电运转,运转灵活、关闭严密,验收合格方能进行安装。
6.6.2 电动组合式风阀由厚度为200mm井字形底框架、单元多叶风阀、曲框联杆装置、角行程电动执行机构、限位器和控制箱等配件采用标准紧固件按需要进行纵向、横向或纵横向连接而成。
表面做耐腐层处理。
组合式电动风阀通过膨胀螺栓挂装于过渡风道出口处,外部用钢制风道将其封起来。
6.6.3 安装前,检查风道过渡室出口尺寸与设计文件相符。
将厂里加工成半成品并镀锌的框架和风阀叶片运至现场,并进行焊接组装和防腐处理。
6.6.4 操作电机通过支架固定在混凝土墙上,要求电机固定牢固,机械传动机构操作灵活,便于拆装。
6.6.5 控制箱外挂于电机附近的墙上,接线正确,标识清楚,便于调试操作及检修。
配电及控制回路接线正确、可靠;电气设备及缆线绝缘良好,接地符合有关规范要求;控制箱部件齐全、安装牢固、防护等级符合规范要求。
6.6.6 电动风阀外壳、框架、底座、法兰及连接件均经优质防锈处理;连接牢固、无松动及虚焊现象,表面平整、无锈蚀。
6.6.7 组装过程中严防风阀片及外壳损伤;控制屏(箱)开闭灵活、箱内接线整齐、回路编号齐全正确、预埋管与箱体连接处应有锁紧螺母。
风机的试运转采用先手动后电动的方式进行。
试运转前,保证系统线路、仪表、保护装置性能正常,控制件动作正常、灵活、可靠。
要有应急应变措施,要有意外事件处理预案。
6.7 风机配线6.7.1 将风机的控制线穿入预埋管内并按规范作好预留。
6.7.2 待风机安装固定完成后可由专业施工人员对其再次检测后进行接续、通电,并做好各种测试及运转记录。
6.7.3 风机启动柜安装时应注意防潮,应按设计要求选用“三防”型设备,露接线端子应有限选用铜端子。