必修一试题葡萄糖分解的两个途径
- 格式:doc
- 大小:666.00 KB
- 文档页数:11
必修一基础知识问答第一章第一节1.病毒、单细胞生物、多细胞生物的生命活动怎样离不开细胞?2.生命系统的层次从小到大依次是?3.植物生命系统的层次没有什么?单细胞生物没有的层次是?第二节1.显微镜放大的是面积或体积吗?放大的是什么?2.显微镜的目镜和物镜放大倍数与长短、距离载物台距离、看的视野范围、视野亮度关系?哪个带螺纹?3.物像环流方向与实物的环流方向有什么关系?4.低倍镜、高倍镜分别用哪个准焦螺旋调节?5.原核细胞与真核细胞的区别?6.DNA在原核细胞与真核细胞中的存在形式?7.蓝藻如何制造有机物?硝化细菌呢?8.“真核细胞没有叶绿体不能进行光合作用”判断对错并解释。
9.细胞学说提出者?内容?第二章第一节第五节1.“组成细胞的元素在无机自然界都能找到”对吗?为什么?2.生物界和非生物界具有和,体现在什么方面?3.不同生物体内的元素种类相同吗?含量呢?4.大量元素与微量元素哪个重要?各包括哪些元素?5.最基本元素是哪种?细胞鲜重最多的元素是哪种?干重呢?6.细胞中最多的化合物是哪种?最多的有机化合物是哪种?7.化合物含量从多到少依次是?8.写出还原糖、脂肪、蛋白质鉴定的试剂及现象9.斐林试剂与双缩脲试剂用法上有何不同?10. 斐林试剂与双缩脲试剂鉴定时参与反应的是什么物质?11. 脂肪鉴定用什么试剂洗去浮色?为什么用他?12.不同环境、不同发育期,细胞中水的含量有什么不同?13.水的存在形式有哪两种?各有何作用?举例一些例子。
14.无机盐的存在形式?有何作用?15.列举出一些化合物含无机盐的例子。
第二节蛋白质1.氨基酸有多少种?分为哪两类?2.氨基酸的结构特点?3.写出氨基酸的结构通式、氨基、羧基、肽键4.氨基酸的种类、性质的不同是有什么决定的?5.“三个肽键的肽称为三肽”对吗?为什么?6.氨基酸连接成多肽的过程称为什么?场所是?该场所的化学成分是什么?7.判断对错“一条多肽链至少有一个氨基和一个羧基”、“一种氨基酸至少有一个氨基和一个羧基”8.一条多肽链的氨基和羧基各位于什么位置?9.氨基酸和肽键数有什么关系?环状肽呢?10.蛋白质结构具有多样性的原因有哪四点?11.蛋白质和多肽链有何区别?12.盐析和盐溶、变性,蛋白质的空间结构被破坏了吗?13.“胰岛素的两条肽链通过肽键连接成复杂的空间结构,使胰岛素具有降血糖的功能”分析对错。
第5章第3节第2课时A级·基础达标练1.测定下列哪一项,可简便而且准确判断贮存的小麦种子的细胞呼吸方式(D) A.有无酒精生成B.有无水生成C.有无有机物消耗D.O2消耗量与CO2生成量的比值解析:O2消耗量与CO2生成量可以简便、准确测定,若二者比值等于1,则小麦种子进行的是有氧呼吸,若比值为0,则小麦种子进行的是无氧呼吸,若比值在0~1之间,则小麦种子有氧呼吸和无氧呼吸同时存在。
2.下列对细胞的有氧呼吸场所的叙述,最准确的是(D)A.细胞膜B.细胞质基质和线粒体C.细胞质基质D.细胞膜和细胞质基质或细胞质基质和线粒体解析:原核生物没有线粒体,但它的细胞膜和细胞质中含有与有氧呼吸有关的酶,所以进行有氧呼吸的场所是细胞膜和细胞质基质;真核细胞有氧呼吸场所是细胞质基质和线粒体。
综上所述,D正确,A、B、C错误。
故选D。
3.酵母菌在有氧时进行有氧呼吸,无氧时进行无氧呼吸。
将酵母菌在含有培养液的密闭的锥形瓶中培养,测得CO2的释放量是O2吸收量的2倍。
则有氧呼吸与无氧呼吸消耗葡萄糖量的比为(B)A.1∶6 B.1∶3C.1∶2D.1∶0解析:假设O2的吸收量为1 mol,则因有氧呼吸释放的CO2量与吸收的O2量相同,所以有氧呼吸产生的CO2量也为1 mol,又由题干可知,CO2的释放量是O2吸收量的2倍,所以共释放CO2的量为2 mol,那么无氧呼吸释放CO2的量则为1 mol。
又由有氧呼吸与无氧呼吸的反应式可知,有氧呼吸产生1 mol CO2需要消耗1/6 mol葡萄糖,而无氧呼吸产生1 mol CO2需要消耗1/2 mol葡萄糖,则有氧呼吸与无氧呼吸消耗葡萄糖量之比为(1/6)∶(1/2)=1∶3。
4.(2021·广东潮州高一检测)如图表示细胞呼吸过程中葡萄糖分解的三个途径,有关说法正确的是(C)A.催化过程②③④的酶均分布于细胞质基质B.过程①②③④中均有A TP生成C.过程①②③均能发生在酵母细胞中D.过程③中的二氧化碳产生于线粒体内膜上解析:过程②和④都是无氧呼吸的第二阶段,催化过程②④的酶都分布于细胞质基质中,过程③表示有氧呼吸的第二、第三阶段,催化过程③的酶分布于线粒体基质中和线粒体内膜上,A错误;过程①是细胞呼吸的第一阶段,过程①③中均有ATP生成,B错误;酵母菌是兼性厌氧菌,无氧呼吸的产物是酒精和二氧化碳,有氧呼吸的产物是二氧化碳和水,因此过程①②③均能发生在酵母细胞中,C正确;过程③中的二氧化碳产生于有氧呼吸的第二阶段,其场所是线粒体基质,D错误。
人教版高一生物上册必修1《5.3ATP的主要来源——细胞呼吸》同步练习及答案二第3课时ATP的主要来源——细胞呼吸(二)【基础达标】1.下列关于呼吸作用的叙述,正确的是() A.无氧呼吸的终产物是丙酮酸B.有氧呼吸产生的[H]在线粒体基质中与氧结合生成水C.无氧呼吸不需要O2的参与,该过程最终有[H]的积累D.质量相同时,脂肪比糖原有氧氧化释放的能量多2.2010年广州亚运会上,运动员们正在进行万米长跑比赛,此时运动员骨骼肌所消耗的能量主要来自于() A.葡萄糖B.蛋白质C.乳酸D.脂肪3.右图表示呼吸作用过程中葡萄糖分解的两个途径。
酶1、酶2和酶3依次分别存在于()A.线粒体、线粒体和细胞质基质B.线粒体、细胞质基质和线粒体C.细胞质基质、线粒体和细胞质基质D.细胞质基质、细胞质基质和线粒体4.贮藏苹果时既要保持其口感又要降低水分的消耗,下列最适宜的贮藏条件是() A.高CO2浓度、低氧浓度和零下低温B.低CO2浓度、高氧浓度和零下低温C.低氧浓度、高CO2浓度和零上低温D.完全无氧、高CO2浓度和零上低温5.把土豆依次放在空气、氮气和空气中各储藏一周。
在实验室中测定其CO2的释放量,如图所示为实验结果,下列叙述正确的是()A.土豆的无氧呼吸不产生CO2B.在第一周只进行了有氧呼吸C.在第二周暂时没有呼吸作用D.第三周的无氧呼吸先增强后减弱6.下列关于植物细胞呼吸的叙述中,正确的是() A.细胞呼吸的中间产物丙酮酸可以通过线粒体双层膜B.是否产生二氧化碳是有氧呼吸与无氧呼吸的主要区别C.高等植物进行有氧呼吸,不进行无氧呼吸D.种子库中贮藏的风干种子不进行细胞呼吸7.如图所示,将酵母菌研磨、离心分离后,得到上清液(含细胞质基质)和沉淀物(含细胞器)。
把等量的上清液、沉淀物和未经离心的酵母菌研磨后的匀浆分别放入甲、乙、丙三支试管中,分别进行四个实验,请分析结果。
(1)向甲试管中滴加葡萄糖液,甲试管的最终产物是________。
高一生物必修一试题一、选择题1. 下列组织中,属于类似细胞的是()。
A.细胞壁B. 种子C.细胞核D.胞质2. 能合成蛋白质的细胞器是()。
A.质体B.葡萄糖C.线粒体D.细胞核3. 引起食物腐败的微生物是()。
A.细菌B. 病毒C.真菌D.疫菌4. 酵母菌发酵生成的主要产物是()。
A.氧气B.水C.二氧化碳D.氮气5. 制造可乐的工业发酵菌是()。
A.乳酸菌B. 醋酸菌C.酿酒酵母菌D.黴菌二、填空题1. 组成葡萄糖的元素是()。
答:碳、氢、氧2. 具有与细胞核相似结构和功能的细胞器是()。
答:质体3. 植物细胞中独有的细胞器是()。
答:细胞壁4. 具有发酵作用的微生物是()。
答:酵母菌5. 工业发酵产物之一的酒精属于()。
答:有机物三、简答题1. 质体的结构和功能是什么?答:质体是细胞的细胞器之一,具有细胞核相似的结构和功能,参与细胞的合成代谢反应,合成蛋白质和有机物。
2. 请简述绝对细菌和厌氧细菌的区别。
答:绝对细菌是指可以在任何环境下生存和繁殖的细菌,可以根据氧气需求分为需氧细菌和厌氧细菌。
厌氧细菌只能在无氧环境下生存和繁殖,无法利用氧气进行代谢。
3. 请解释酵母菌发酵生成的主要产物。
答:酵母菌在发酵过程中产生的主要产物是二氧化碳和酒精。
酵母菌通过发酵代谢分解葡萄糖,产生能量和有机物质,过程中释放出二氧化碳气体,同时生成酒精作为产物。
四、分析题1. 在夏季,许多水果容易腐烂变质,请分析造成水果腐烂的原因,并提出相应的防治措施。
答:造成水果腐烂的原因主要是微生物引起的。
在夏季的高温潮湿环境下,微生物易于生长繁殖,对水果进行分解和腐败。
为了防止水果腐烂,可以采取以下措施:(1)控制温度和湿度,适当降低环境温度,保持通风干燥。
(2)定期清洗和消毒存放水果的容器和环境,减少微生物的滋生。
(3)适当包装和密封水果,防止微生物侵入和氧化反应导致水果变质。
2. 请阐述工业发酵的应用范围。
答:工业发酵广泛应用于食品、饮料、医药、化妆品等多个领域。
第4节细胞中的糖类和脂质一、选择题1.下列有关糖类生理作用的概述,错误的是()A.核糖和脱氧核糖是核酸的组成成分B.葡萄糖是重要的能源物质C.纤维素是植物细胞壁的主要成分D.淀粉、纤维素和糖原是细胞内重要的储能物质解析:糖类可以分为单糖、二糖和多糖。
单糖中最重要的是葡萄糖、核糖、脱氧核糖,葡萄糖是进行生命活动的重要能源物质,核糖和脱氧核糖是组成核酸的成分;多糖主要有淀粉、糖原、纤维素,淀粉是植物细胞的储能物质,糖原是动物细胞的储能物质,纤维素是植物细胞壁的主要成分。
答案:D2.脂质在细胞中具有独特的生理功能,下面是有关脂质的生理功能,其中属于磷脂的生理功能的是()A.是细胞内良好的储能物质B.是构成细胞器膜的重要成分C.具有生物活性,对生命活动起调节作用D.具有保温、缓冲、减压等作用解析:脂肪是细胞内良好的储能物质,动物体内的脂肪还具有保温、缓冲、减压、保护内脏器官的作用;磷脂是构成细胞膜、细胞器膜的重要成分;固醇类具有生物活性,对生命活动起调节作用。
答案:B3.糖类是构成细胞的重要成分。
下列关于糖类的说法,不正确的是()A.糖类的组成元素是C、H、OB.糖类是生物体的主要能源物质C.糖原、淀粉都是动物细胞内的多糖D.纤维素是构成植物细胞壁的主要成分解析:淀粉是植物细胞内的多糖。
答案:C4.下列有关糖类的化学组成和功能的叙述,正确的是()①淀粉、纤维素和糖原的基本单位均为葡萄糖②麦芽糖、乳糖、蔗糖的组成中均有葡萄糖③葡萄糖、果糖均为还原糖,由二者缩合而成的蔗糖也具有还原性④多糖都是动植物细胞中的储能物质A.①②B.①③C.②④D.③④解析:淀粉、纤维素、糖原的基本单位均为葡萄糖,麦芽糖的组成为2分子葡萄糖,乳糖的组成为1分子半乳糖和1分子葡萄糖,蔗糖的组成为1分子葡萄糖和1分子果糖,所以①②正确;蔗糖无还原性,纤维素不是储能物质。
答案:A5.下列有关生物体中化合物的叙述,正确的是()A.细胞内的化合物都以碳链为骨架B.蔗糖和乳糖水解的产物都是葡萄糖C.蛋白质是生物体内主要能源物质D.核糖是RNA彻底水解的产物解析:细胞中的有机物以碳链为骨架;蔗糖由葡萄糖和果糖脱水缩合而成,乳糖由葡萄糖和半乳糖脱水缩合而成;糖类为主要能源物质。
江津中学高2014级元旦节生物作业(一)1.下列各组物质中,由相同种类元素组成的是()A.维生素D、脂肪、脂肪酶B.淀粉、丙酮酸、糖原C.赖氨酸、核苷酸、丙氨酸D.雌激素、生长激素、胰岛素2.现有氨基酸1200个,其中氨基总数为1215个,羧基总数为1212个,则由这些氨基酸合成的含有3条肽链的蛋白质共有肽键、氨基和羧基的数目依次分别为()A.1197、3和3 B.1199、1和1C.1197、18和15 D.1199、16和133.胰岛素是胰岛素原通过蛋白酶的水解作用而生成的,那么胰岛素原水解所需的水中的氢用于()A.形成—COOH和—SH B.形成—COOH和连接碳的—HC.只形成—NH2D.形成—NH2和—COOH4.下列叙述错误的是()A.酵母菌有核膜,而乳酸菌没有B.黑木耳细胞有核膜,而硝化细菌没有,但这两种生物都是自养型生物C.皮肤黑色素细胞有线粒体,而蛔虫体细胞没有D.黑藻的叶肉细胞有叶绿体,而念珠藻细胞没有5.从细胞膜上提取了某种成分,用非酶法处理后,加入双缩脲试剂出现紫色;若加入斐林试剂并加热,出现砖红色。
该成分是()A.糖脂B.磷脂C.糖蛋白D.脂蛋白6.甲和乙是属于同一生物体内的两个细胞,通过对核DNA分子含量的测定发现,甲细胞中的DNA含量是乙细胞的两倍,最可能的解释是()A.甲细胞是处于有丝分裂前期的细胞,乙细胞是处于有丝分裂G1期的细胞B.甲细胞是处于有丝分裂间期的细胞,乙细胞是处于有丝分裂期的细胞C.甲细胞是处于有丝分裂中期的细胞,乙细胞是处于有丝分裂后期的细胞D.甲细胞是处于有丝分裂后期的细胞,乙细胞是处于有丝分裂中期的细胞7.下列有关酶的叙述正确的是()A.所有酶用双缩脲试剂进行检验都可以呈现紫色反应B.酶催化的专一性表现在它对底物的选择具有专一性C.酶催化反应速率与反应底物浓度大小无关D.酶分子结构在高温、低温、过酸、过碱条件下均会受到破坏而使酶失去活性8.取三粒质量相同的大豆种子,一粒放在黑暗中长成豆芽甲,另两粒在光下生长发育成植株乙和丙。
2023届高三一轮复习《必修一分子与细胞》判断题1.()细胞学说涉及动物细胞和植物细胞,不涉及原核细胞,真菌和病毒。
2.()细胞学说从不同方面揭示了生物界的统一性和多样性。
3.()科学家运用了不完全归纳的方法得出DNA是主要遗传物质,这一结论是不可靠的。
4.()除病毒外,一切生物都是由细胞构成的,细胞是生物体结构和功能的基本单位。
5.()原子、分子、化合物是系统,但都不属于生命系统,病毒是最基本的生命系统,生物圈是最大的生命系统。
6.()一棵小树与一只羊,在生命系统中具有相同的结构层次。
7.()人的每个细胞都能独立完成各项生命活动。
8.()新型冠状病毒(C0VID-19)无细胞结构,靠寄生,在普通培养基上不能繁殖,可在人的内环境(细胞外液)中增殖,依靠自身的核糖体合成蛋白质,并且通过二分裂才能体现生命现象。
9.()池塘里的所有鱼是一个种群。
10.()新型冠状病毒能在餐具上增殖,可用食盐水没泡餐具阻止其增殖。
11.()阻断新冠病毒变异毒株奥密克戎的传播可降低其所致疾病的发病率。
12.()蛇的生命活动由不同分化程度的细胞密切合作完成。
13.()从观察到植物的花粉、胚、柱头等细胞都有细胞核,得出植物细胞都有细胞核这一结论,运用了完全归纳法。
14.()人体发育离不开细胞的分裂和分化。
15.()显微镜的目镜不带螺纹,物镜带螺纹,目镜越长成大倍数越大,物镜正好相反。
16.()显微镜下观察的像是倒立的像,如果在视野中观察到细胞质是顺时针流动,实际细胞质流动方向是逆时针的。
17.()苔藓叶片在高倍镜下容易找到,可用高倍物镜直接观察。
18.()换上高倍镜后,如果物像不清楚,可先调节粗准焦螺旋,再调节细准焦螺旋。
19.()用普通光学显微镜观察切片,当用低倍物镜看清楚后,转换成高倍物镜却看不到或看不清原来观察到的物像,可能是低倍物镜和高倍物镜的焦点不在同一平面。
20.()观察无色或者未染色标本时,视野亮度易暗。
21.()真核生物和原核生物共有的结构有细胞壁、细胞膜、细胞质、核糖体、DNA、RNA等。
高中生物必修一复习大题(考试总分:70 分考试时长: 120 分钟)一、填空题(本题共计 14 小题,共计 70 分)1、(5分)下图是细胞间的3种信息交流方式,请根据图回答问题(1)若图A表示通过细胞分泌的是胰岛素,则胰岛素在细胞内的合成场所是_______,胰岛素进入血液到达全身各处,与靶细胞表面的②_____结合,将信息传递给靶细胞。
②的化学本质是______________。
(2)图B表示通过相邻两细胞的________,使信息从一个细胞传递给另一个细胞,图中③表示___________________,请举一个图B的例子:________________。
(3)图C表示相邻两植物细胞之间形成___________,携带信息的物质从一个细胞传递给另一个细胞,图中结构④表示_________________。
(4)据最新研究发现,内皮素在皮肤中分布不均是形成色斑的主要原因。
内皮素拮抗剂进入皮肤后,可以与黑色素细胞膜的受体结合,使内皮素失去作用,这为美容研究机构带来了福音,这体现了细胞膜的______________功能。
(5)细胞膜的化学组成有___________、_________、____________三类物质2、(5分)下图是植物细胞亚显微结构模式图,请据图回答:(1)如果将该细胞放入30%的蔗糖溶液中,将会出现细胞壁与[ ]______________分离的现象,该现象称为_____________。
(2)图示细胞与植物根尖分生区细胞不相符的结构有[ ]_____________和[ ]________。
(3)细胞中,内连核膜外连细胞膜的膜结构是[ ]_____________。
(4)成熟的植物细胞可以通过_____________作用吸水或失水,因为其具备以下两个条件:①具有___________;②__________________________。
3、(5分)下图为某细胞局部亚显微结构示意图。
葡萄糖的分解代谢途径
葡萄糖的分解代谢途径主要包括以下三种:
1. 无氧酵解:当机体处于相对缺氧状态下且需要较多的能量时,例如剧烈运动,机体供氧不足,葡萄糖或糖原会发生无氧酵解,分解生成乳酸,并产生能量为机体供能。
这个代谢途径多发生于运动时的骨骼肌,因与酵母的生醇发酵相似,故称为糖酵解。
反应过程中,参与糖酵解反应的一系列酶存在于细胞质中,因此糖酵解的全部反应过程均在细胞质中进行。
2. 有氧氧化:是指葡萄糖生成丙酮酸后,在有氧条件下,进一步氧化生成乙酰辅酶A,经三羧酸循环彻底氧化成水、二氧化碳及能量的过程,是糖氧化的主要方式。
3. 磷酸戊糖途径:是葡萄糖氧化分解的另一条重要途径,其功能不是产生ATP,而是产生细胞所需的具有重要生理作用的特殊物质,如NADPH和5-磷酸核糖。
这条途径存在于肝脏、脂肪组织、甲状腺、肾上腺皮质、性腺、红细胞等组织中,代谢相关的酶存在于细胞质中。
这些是葡萄糖的主要分解代谢方式。
不同的分解代谢方式满足了人体在不同条件下的能量需求,如无氧酵解主要在需要大量能量但供氧不足的情况下进行,有氧氧化是有氧代谢的主要方式,磷酸戊糖途径则能产生一些特殊的生理物质。
细胞的能量通货葡萄糖的代谢与ATP产生细胞的能量通货:葡萄糖的代谢与ATP产生细胞是生命的基本单位,它们在生理活动中需要能量来维持各种生化反应的进行。
葡萄糖是一种重要的能量源,细胞通过代谢葡萄糖产生ATP(三磷酸腺苷)来获取能量。
在本文中,将详细讨论细胞中葡萄糖的代谢途径以及ATP的产生过程。
一、葡萄糖的代谢途径葡萄糖在细胞内可以通过两种不同的途径进行代谢:有氧和无氧代谢。
1. 有氧代谢有氧代谢指的是葡萄糖在氧气的存在下进行代谢。
这种代谢途径产生的ATP较为充分且效率高。
在有氧代谢中,葡萄糖首先被分解为两个分子的丙酮酸,再经过一系列的酶催化反应生成乙酰辅酶A。
乙酰辅酶A进一步参与柠檬酸循环,通过氧化还原反应将乙酰辅酶A中的能量逐步释放出来,最终得到大量的ATP。
除此之外,有氧代谢还发生在线粒体内的电子传递链中,通过氧化磷酸化反应进一步合成ATP。
2. 无氧代谢无氧代谢是在没有氧气的情况下进行的代谢途径。
这种代谢方式产生的ATP较少且效率较低。
细胞短期需求能量时,当氧气供应不足时,无氧代谢成为主要途径。
无氧代谢通过糖解途径将葡萄糖分解为乳酸,产生少量ATP,同时也生成了乳酸,从而导致酸性环境的增加。
二、ATP产生过程ATP是一种储存和释放能量的化合物,在细胞中起着重要的能量通货的作用。
ATP的产生主要是通过细胞内的三个主要过程:糖酵解、柠檬酸循环和氧化磷酸化。
1. 糖酵解在糖酵解中,葡萄糖被分解为两个分子的丙酮酸,通过一系列酶催化反应得到丙酮酸的氧化产物,生成乙酰辅酶A。
在这个过程中,少量的ATP也会被合成。
2. 柠檬酸循环乙酰辅酶A进一步通过一系列酶催化反应进入柠檬酸循环。
这一循环通过一系列氧化还原反应将乙酰辅酶A中的能量逐渐释放出来,并生成辅酶NADH和FADH2等电子载体。
3. 氧化磷酸化氧化磷酸化是ATP产生的最后一个过程,发生在细胞的线粒体内。
通过线粒体的内质膜上的电子传递链,辅酶NADH和FADH2释放出的电子经过一系列的传递,最终与氧气发生化学反应,生成水。
无氧呼吸和细胞呼吸原理的应用题组一无氧呼吸1.人体细胞进行细胞呼吸时不可能产生的产物是()A.乳酸B.CO2C.酒精D.水答案C解析人体细胞有氧呼吸可以产生CO2和水,无氧呼吸产生乳酸,故不能产生的物质是酒精,C正确。
2.下列有关细胞呼吸的叙述,正确的是()A.无氧呼吸葡萄糖中的能量主要以热能的形式散失B.有氧呼吸产生的[H]在线粒体基质中与氧结合生成水C.无氧呼吸只在第一阶段释放少量能量合成ATPD.有氧呼吸时葡萄糖进入线粒体需经过两层膜答案C解析无氧呼吸葡萄糖中的能量主要储存在乳酸或酒精中,A错误;有氧呼吸产生的[H]在线粒体内膜上与氧结合生成水,B错误;无氧呼吸只在第一阶段释放少量能量合成ATP,第二阶段无能量的释放,C正确;葡萄糖不能进入线粒体,进入线粒体的是丙酮酸和[H],D错误。
3.下图表示细胞呼吸过程中葡萄糖分解的两个途径。
酶1、酶2和酶3依次分别存在于()A.线粒体、线粒体和细胞质基质B.线粒体、细胞质基质和线粒体C.细胞质基质、线粒体和细胞质基质D.细胞质基质、细胞质基质和线粒体答案C解析葡萄糖在细胞内分解成丙酮酸的过程在细胞质基质中发生,所以酶1在细胞质基质;有氧呼吸第二、三阶段在线粒体中发生,所以酶2在线粒体;无氧呼吸都是在细胞质基质中进行,所以酶3在细胞质基质。
4.下图是不完整的细胞呼吸示意图,下列说法中不正确的是()A.图中方格内的物质是丙酮酸B.图中A和B发生的场所是细胞质基质,F可能表示的物质是酒精和二氧化碳C.有氧呼吸的途径是A、C、DD.其中产能最多的是D阶段,A、B、C、E阶段均释放少量能量答案D解析有氧呼吸第一阶段A是葡萄糖分解成丙酮酸和[H],释放少量能量;第二阶段C是丙酮酸和水反应生成二氧化碳和[H],释放少量能量;第三阶段D是氧气和[H]反应生成水,释放大量能量;B、E是无氧呼吸第二阶段,不释放能量,D错误。
5.某超市有一批过保质期的酸奶出现胀袋现象。
人教高一生物必修一期末模拟试题及答案一、单选题1.下列关于细胞中的化合物的叙述中,错误的是()A.豌豆叶肉细胞中含有2种核酸、5种碱基、5种核苷酸B.葡萄糖是细胞生命活动的主要能源物质,水浴条件下它能与斐林试剂反应出现砖红色沉淀C.维生素D能促进人和动物肠道对钙和磷的吸收,它属于脂质D.水和无机盐都是无机物,细胞中的水大部分是自由水,细胞中的无机盐主要以离子的形式存在2.图是光合作用探索历程中恩格尔曼的实验示意图,有关叙述正确的是()A.用水绵做实验材料是因为其叶绿体呈球形便于观察B.实验前需“黑暗”处理,以消耗细胞中原有淀粉C.实验通过观察好氧细菌的分布来确定氧气产生的位置D.实验证明叶绿体主要吸收红光和蓝紫光3.下列对实验的相关叙述,正确的是()A.双缩脲试剂可以与所有酶发生紫色反应B.观察植物有丝分裂实验可以用洋葱鳞片叶表皮细胞作实验材料C.若探究温度对酶活性的影响,用斐林试剂检测还原糖的生成D.在纸层析法分离叶绿体色素的结果中,第一个条带为橙黄色4.下列实例中,能说明生命活动离不开细胞的是()①流感患者打喷嚏时,会有大量流感病毒随飞沫散布于空气中②手触碰到盛有沸水的电水壶会迅速缩回③体操运动员完成单杠动作离不开肌肉细胞的收缩和舒张④人的胚胎发育过程中,细胞不断地进行分裂增殖A.①②③B.②③④C.①②④D.①②③④5.下列关于组成细胞的化合物的叙述,正确的是()A.在任何活细胞中数量最多的化学元素都是氧B.在活细胞中各种化合物含量最多的化合物是蛋白质C.在活细胞中的各种化合物与食物中的各种成分相同D.在不同的细胞中各种化合物的种类基本相同,含量有所差别6.下图是动物细胞有丝分裂不同时期染色体数目(a)、核DNA分子数目(b)的柱形统计图,下列叙述正确的是A.①时期染色体还未复制,核DNA已完成了复制B.③时期核膜、核仁重建,细胞中部出现细胞板C.①→②表示着丝点分裂,染色体数目加倍,核DNA分子数目也随之加倍D.②→③表示染色体平均分配到两个子细胞,核DNA分子也随之平均分配7.下列关于高等植物叶绿体中光合色素的叙述,不正确的是A.提取色素研磨时加入少许CaC03,可防止叶绿素被破坏B.叶绿体中的色素能够溶解在有机溶剂乙醇中C.利用层析法可分离4种光合色素D.植物呈现绿色是由于叶绿素能有效地吸收绿光8.下列关于蛋白质的叙述,正确的是A.含有羧基和氨基的化合物都是组成蛋白质的单体B.低温、高温、过酸或过碱都可以破坏蛋白质的空间结构C.所含氨基酸的种类和数目相同的蛋白质一定是同一种蛋白质D.蛋白质和多肽都可以与双缩脲试剂发生紫色反应9.淡水水域有时会形成水华,其中有多种蓝细菌,下列叙述错误的是()A.水华往往是水域污染后水体富营养化导致的B.水华影响水质,也会影响水生动物的生活C.发菜、颤藻、念珠藻、水绵都属于蓝细菌D.蓝细菌含有藻蓝素和叶绿素,能进行光合作用10.如图1~6为动物细胞的主要细胞器,相关叙述正确的是()A.1能合成多种水解酶来分解细胞内衰老、损伤的细胞器B.2在有丝分裂的间期能发出星射线形成纺锤体C.3和6都能加工蛋白质,都能形成包裹蛋白质的囊泡D.有氧呼吸时O2与[H]在5的基质中结合产生ATP,这些ATP可用于4中的脱水缩合反应11.对细胞进行物质组成结构功能的研究时,常常需要进行定性定量的分析研究,以下叙述不正确的是()A.活细胞中含量最多的化合物是水B.差速离心法不能对细胞组分进行定量分析C.肌肉细胞中含有的线粒体比口腔上皮细胞中含有的更多D.若对干种子进行长时间烘烤以致完全焦糊成粉末时,含量最多的元素不是碳12.关于细胞增殖的相关实验的描述,正确的是()A.随着细胞体积增大,物质运输的速率逐渐提高B.探究有丝分裂日周期性可为实验取材时机提供依据C.分生区细胞呈正方形,多数细胞中的染色体形态清晰D.压片与根尖分生区细胞分散并没有直接关系13.下图是光合作用示意图,下列说法错误的是()A.物质②和物质③均可为C3的还原供能B.当物质④供应停止时,物质①的生成速率将下降C.当温度适当升高时,暗反应速率可能升高,而光反应不受影响D.为叶肉细胞提供H2l8O,一段时间后在(CH2O)中能检测到18O14.下列有关ATP的说法错误..的是()A.ATP不能在细胞内大量储存B.ATP与脱氧核糖核酸的元素组成一致C.ATP是由1个腺苷和3个磷酸基团组成的D.光反应阶段产生的ATP可用于各项生命活动15.将酵母菌培养在葡萄糖溶液中,下图为其CO2的释放速率和O2的吸收速率随O2浓度的变化曲线,C点以后两曲线重合,下列叙述正确的是()A.曲线BC段,酶母菌厌氧呼吸速率不断减小B.离体培养的动物细胞的CO2释放速率也与图示曲线类似C.与A点不同,C点时糖分解释放的能量主要存储在ATP中D.D点时,酵母菌既有需氧呼吸又有厌氧呼吸,且需氧呼吸强度大于厌氧呼吸强度16.下列关于“观察植物细胞的有丝分裂”实验的叙述中,正确的是()A.看到的分生区细胞大多数有完整的细胞核B.视野内可以看到某个细胞分裂的动态变化过程C.看到的根尖细胞都正在分裂D.装片制作的正确顺序是:解离→染色→漂洗→制片17.在对照实验中,控制自变量可以采用“加法原理或“减法原理”,下列观点错误的是()A.实验中人为增加某种影响因素,属于加法原理B.实验中人为去除某种影响因素,属于减法原理C.探究甲状腺功能的实验中切除甲状腺,属于减法原理D.比较过氧化氢在不同条件下分解的实验中,实验组作了加温等处理,属于减法原理18.下图表示甲、乙两种植物净光合速率随光照强度的变化趋势,下列叙述错误的是()A.当光照强度等于a时,甲乙两种植物释放的O2量相等B.当光照强度大于b时,对光能利用率较高的植物是甲C.若单独种植密度过大,净光合速率下降幅度较大的植物是乙D.甲、乙两种植物中,更适合在林下种植的是乙19.豌豆根尖细胞连续分裂的时间(单位: h)数据如下图所示。
2022-2023学年度新教材高中生物选择性必修一第1-3章试题一、单选题1.图中A、B代表人体内的物质,①①①①代表体液。
下列说法不正确的是()A.若组织细胞为脑细胞,则①比①处CO2浓度高B.过敏时毛细血管壁的通透性增大,引起①中的液体将减少C.若组织细胞为下丘脑细胞,则A可代表促甲状腺激素并受其调节D.若组织细胞是肺泡细胞,呼吸急促时,①处CO2的含量高于①处2.图1是某组织局部结构模式图。
图2所示为甲状腺激素在细胞内的作用机理,其中PB 表示甲状腺激素的血浆运输蛋白、P表示RNA聚合酶、TH表示甲状腺激素。
下列叙述不正确...的是()A.图1中,红细胞通过协助扩散吸收血糖进行无氧呼吸产生CO2B.图1中,A液中含有Na+、K+、CO2、抗体、葡萄糖、尿素等物质C.图2中,pre-mRNA需加工才作为合成蛋白质的模板D.结合图2分析,人成熟红细胞内没有甲状腺激素发挥其调节功能的基础3.全国抗击新冠肺炎疫情表彰大会于2020年9月8日上午10时在北京人民大会堂隆重举行,其中,武汉金银潭医院院长张定宇被授予“人民英雄”国家荣誉称号。
现场视频显示,张定宇院长步履蹒跚走入人民大会堂。
原来张定宇院长患了一种罕见的疾病——渐冻症,“渐冻症”又称肌萎缩侧索硬化症(ALS),是一种运动神经元疾病。
患者大脑、脑干和脊髓中运动神经细胞受到损伤,肌肉逐渐萎缩无力,以至瘫痪,而患者大脑始终保持清醒。
下图是ALS患者病变部位的有关生理过程,NMDA为膜上的结构,下列推断正确的是()A.谷氨酸合成后储存在突触小泡目的是防止被细胞内的酶分解,释放的谷氨酸通过主动运输到达突触后膜B.对患者注射神经类药物进行治疗时,病人没有感觉也没有反应C.ALS发病机理可能是谷氨酸引起神经细胞渗透压升高最终水肿破裂D.NMDA受体拮抗剂可通过分解谷氨酸来治疗该病4.在抗震救灾中,发现有些在废墟下由于肌肉受到挤压导致局部组织坏死但仍保持清醒的幸存者,当移开重物被救出后,却因肌肉大量释放的肌红素、钾等物质迅速进入血液,结果救出来后最终因心肾功能衰竭而不幸去世。
第一章走近细胞第1节从生物圈到细胞1、细胞学说的主要内容:①细胞是一个有机体,一切动植物都由细胞发育而来,并由细胞和细胞产物所构成;②细胞是一个相对独立的单位,既有它自己的生命,又对与其他细胞共同组成的整体生命起作用;③新细胞是由老细胞分裂产生的。
2、维萨里揭示了人体在器官水平的结构;比夏指出器官由低一层次的结构——组织构成;罗伯特·胡克发现并命名了细胞;列文虎克发现了活细胞;马尔比基广泛观察了动植物的微细结构,如细胞壁和细胞质;施莱登和施旺建立了细胞学说;耐格里发现新细胞的产生是细胞分裂的结果;魏尔肖总结出“细胞通过分裂产生新细胞”;他的名言是:“所有的细胞都来源于先前存在的细胞。
”3、细胞学说揭示了动物和植物的统一性,从而阐明了生物界的统一性。
4、细胞是生命活动的基本单位。
5、归纳法是指由一系列具体事实推出一般结论的思维方法。
归纳法分为完全归纳法和不完全归纳法。
6、施莱登和施旺只是观察了部分动植物的组织,却归纳出“所有的动植物都是由细胞构成的”。
这一结论是可信的,因为在细胞学说的建立过程中,科学家不仅运用了不完全归纳法,还揭示了动植物的个体与细胞的内在规律性关系(如细胞是动植物生命活动的基本单位,动物体是由受精卵这个细胞发育而成的),这样的科学归纳比一般的不完全归纳更具可信度。
7、系统是指彼此间相互作用、相互依赖的组分有规律地结合而形成的整体。
8、生命系统的结构层次从简单到复杂依次是细胞、组织、器官、系统、个体、种群、群落、生态系统、生物圈。
9、地球上最基本的生命系统是细胞,细胞是生物体结构和功能的基本单位。
10、在一定的区域内,同种生物的所有个体构成一个种群。
在一定区域内,所有的生物构成一个群落。
在一定区域内,群落和它们所生活的无机环境共同构成了生态系统。
地球上最大的生态系统是生物圈。
知识拓展1、细胞学说未涉及:真菌、原核生物、病毒。
未涉及细胞的“差异性”和“多样性”。
2、蛋白质、核酸是一个系统,但不属于(属于/不属于)生命系统的结构层次。
第3节细胞呼吸的原理和应用第1课时细胞呼吸的方式和有氧呼吸课后·训练提升合格考过关检验一、选择题1.下图是探究酵母菌细胞呼吸方式的实验装置,下列叙述错误的是()A.①中加入NaOH溶液是为了清除空气中的CO2B.②中的葡萄糖是酵母菌细胞呼吸的底物C.②中酵母菌只能在有氧条件下生存D.③中加入澄清的石灰水用于检测②中是否有CO2产生答案:C解析:酵母菌是兼性厌氧菌,在无氧条件下也能生存。
2.下图所示为某绿色植物细胞内部分物质的代谢过程,下列相关叙述正确的是()A.图中①②两种物质分别是H2O和O2B.图中甲、乙两阶段产生[H]的场所都是线粒体C.图中丙阶段产生的H2O中的氢最终都来自葡萄糖D.乙、丙阶段产生的能量一样多答案:A解析:从题图所示的过程及参与的物质分析可知,该过程表示的是细胞的有氧呼吸过程。
甲表示有氧呼吸的第一阶段,在细胞质基质中完成,在酶的作用下,葡萄糖分解成丙酮酸和少量[H],释放少量能量。
乙表示有氧呼吸的第二阶段,在线粒体基质中丙酮酸和H2O(即图中①)彻底分解成CO2和[H],释放少量能量。
丙表示有氧呼吸的第三阶段,前两个阶段产生的[H]与O2(即图中②)结合生成H2O,释放大量能量。
3.用含18O的葡萄糖跟踪有氧呼吸过程中的氧原子,18O的转移途径是()A.葡萄糖→丙酮酸→H2OB.葡萄糖→丙酮酸→O2C.葡萄糖→O2→H2OD.葡萄糖→丙酮酸→CO2答案:D解析:在有氧呼吸的第一阶段,葡萄糖分解成丙酮酸和[H],葡萄糖中的18O转移到丙酮酸中;在有氧呼吸的第二阶段,丙酮酸和水反应生成CO2和[H],丙酮酸中的18O转移到CO2中。
即葡萄糖中18O转移的途径是葡萄糖→丙酮酸→CO2。
4.在有氧呼吸的过程中,下列不能在线粒体中进行的是()A.[H]经过一系列的化学反应与氧结合生成水B.C6H12O6分解为丙酮酸和[H]C.丙酮酸分解为CO2和[H]D.ADP与Pi反应生成ATP答案:B解析:有氧呼吸的第一阶段是将葡萄糖分解为丙酮酸和[H],该过程是在细胞质基质中进行的。
第2课时ATP的主要来源——细胞呼吸(二)课前自主预习案一、无氧呼吸1.类型及反应式2.场所:细胞质基质。
3.过程(1)第一阶段:与有氧呼吸的第一阶段完全相同。
(2)第二阶段:丙酮酸在不同酶的催化作用下,分解成酒精和CO2,或者转化成乳酸。
二、细胞呼吸原理的应用1.有氧呼吸原理的应用举例(1)包扎伤口时,需要选用透气的消毒纱布。
(2)对花盆里的土壤经常进行松土透气。
(3)对稻田进行定期排水。
2.无氧呼吸原理的应用举例利用麦芽、葡萄、粮食等与酵母菌发酵生产各种酒。
1.判断有关叙述的正误(1)无氧呼吸的全过程都在细胞质基质中进行()(2)无氧呼吸和有氧呼吸的第一阶段完全相同()(3)无氧呼吸的两个阶段都能产生ATP()(4)苹果储存久了会有酒味产生()(5)稻田定期排水有利于根系进行有氧呼吸,防止幼根黑腐()答案:(1)√(2)√(3)×(4)√(5)√2.将下列生产、生活中的实例与对应的细胞呼吸原理进行归类。
①包扎伤口用透气的敷料②栽花时及时松土③粮食酿酒④稻田定期排水⑤锻炼时提倡慢跑⑥伤口较深要注射破伤风抗毒血清Ⅰ.有氧呼吸①②④⑤;Ⅱ.无氧呼吸③⑥。
课堂互动探究案【课程标准】说明生物通过细胞呼吸将储存在有机分子中的能量转化为生命活动可以利用的能量探究酵母菌的呼吸方式【素养达成】1.阐明无氧呼吸的过程,列表比较有氧呼吸和无氧呼吸的异同。
(社会责任)2.联系日常生活中的实例,了解细胞呼吸原理的应用。
(社会责任)马拉松运动全程距离26英里385码,折合为42.195 1公里,这是一项考验运动员意志品质的运动,运动员在比赛中会产生强烈的肌肉酸疼的感觉;被水淹的农作物会出现烂根现象,最终导致植物死亡。
这些情景都与细胞的无氧呼吸有关。
无氧呼吸和有氧呼吸有什么不同?怎样利用细胞呼吸的原理来解决生产生活中的实际问题呢?探究点一 无氧呼吸【师问导学】1.无氧呼吸第一阶段和有氧呼吸完全相同,也有[H]的产生,这部分[H]去向了哪里? 答案:参与了第二阶段还原丙酮酸、乳酸或者酒精的生成。
高一必修一生物糖类的知识点糖类在生物学中是一个非常重要的概念,它是构成生物体的主要能源来源之一。
本文将为您介绍高一必修一生物中关于糖类的知识点。
1. 糖类的概念和分类糖类是一类碳水化合物,由碳、氢、氧三种元素组成。
按照结构特点,糖类可以分为单糖、双糖和多糖三类。
单糖是由一个糖基单元组成的,如葡萄糖、果糖等;双糖是由两个糖基单元组成的,如蔗糖、乳糖等;多糖是由多个糖基单元组成的,如淀粉、纤维素等。
2. 糖类在生物体内的功能糖类在生物体内具有多种重要功能。
首先,糖类参与能量代谢,是生物体最主要的能量来源之一。
其次,糖类还参与细胞膜的结构形成和细胞信号传递等生物过程。
同时,糖类还是核酸、脂肪等生物分子的合成物质。
3. 葡萄糖的重要性和代谢途径葡萄糖是一种非常重要的单糖,是生物体内能量代谢的关键物质。
葡萄糖可以通过细胞呼吸进行氧化分解,产生能量,并生成二氧化碳和水。
此外,葡萄糖还可以在细胞内转化为糖原,作为能量的储存形式。
4. 糖类在光合作用中的作用糖类在光合作用中起到重要的作用。
光合作用是由叶绿体中的叶绿素等色素分子吸收太阳光能,并将其转化为化学能的过程。
在光合作用中,叶绿体通过将二氧化碳和水转化为葡萄糖,同时释放出氧气,实现了光能的转化并为生物体提供了能量和氧气。
5. 糖类的缺乏与疾病糖类的摄入过少或代谢异常可能导致疾病的发生。
例如,糖尿病是由于胰岛素功能异常导致血液中葡萄糖浓度过高而引起的疾病。
另外,饮食中缺乏糖类也会导致能量供应不足,引发营养不良等问题。
6. 糖类的检测方法在实验和医学研究中,我们需要对糖类进行检测。
常用的糖类检测方法包括显色反应、高效液相色谱法等。
这些方法可以快速、准确地检测糖类的存在和含量。
总结:糖类是生物体内的重要物质,参与了多种生物过程,特别是能量代谢和光合作用。
我们需要深入了解糖类的结构、功能和代谢途径,以增加对生物学的理解和应用。
同时,在日常饮食中,我们也要合理摄入糖类,以维持正常的能量供应和生理机能。
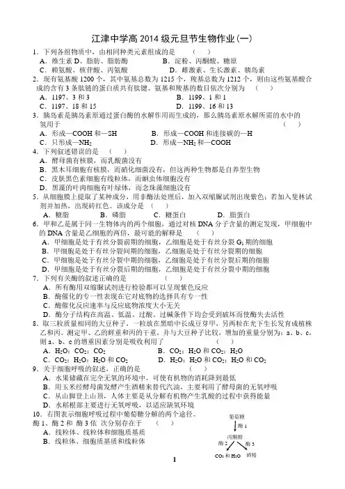
必修一葡萄糖分解的两个途径(08年上海高考题)29.下图表示呼吸作用过程中葡萄糖分解的两个途径。
酶1、酶2和酶3依次分别存在于A.线粒体、线粒体和细胞质基质B.线粒体、细胞质基质和线粒体C.细胞质基质、线粒体和细胞质基质D.细胞质基质、细胞质基质和线粒体答案:C(08年上海高考题)19.下列关于细胞分裂周期的叙述,正确的是A.间期只包括G1期和G2期 B.出现纺锤体的时期是S期C.G1期和G2期均能合成蛋白质 D.M期发生DNA复制答案:C(08年上海高考题)20.在保持细胞存活的条件下,蔗糖溶液浓度与萝卜条质量变化的关系如右图。
若将处于b浓度溶液中的萝卜条移入a浓度溶液中,则该萝卜条的质量将A.不变B.增大C.减小D.先增后减答案:B(08年上海高考题)21.叶绿体含多种色素,其中一种色素能接受其它色素所吸收的光能,该色素是A.胡萝卜素 B.叶黄素C.叶绿素a D.叶绿素b答案:C(08年上海高考题)12.1个葡萄糖分子有氧呼吸释放能量为m,其中40%用于ADP转化为ATP,若1个高能磷酸键所含能量为n,则1个葡萄糖分子在有氧呼吸中产生ATP分子数为A.2n/5m B.2m/5nC.n/5m D.m/5n答案:B(08年上海高考题)13.β-半乳糖苷酶能催化乳糖生成半乳糖和葡萄糖,但不能催化麦芽糖分解为葡萄糖。
这表明,β-半乳糖苷酶的催化作用具有A.高效性 B.专一性C.稳定性 D.多样性答案:B(08年上海高考题)15.现有氨基酸800个,其中氨基总数为810个,羧基总数为808个,则由这些氨基酸合成的含有2条肽链的蛋白质共有肽键、氨基和羧基的数目依次分别为A.798、2和2 B.798、12和10C.799、1和1 D.799、11和9答案:B(08年上海高考题)1.核糖与核酸都不含有的元素是A.N B.O C.P D.S答案:D(08年上海高考题)2.下列物质由肝细胞内核糖体合成的是A.转氨酶 B.糖原C.胆汁 D.尿素答案:A(08年上海高考题)3.要观察植物细胞的细胞板结构,所选择的细胞应处于有丝分裂的A.前期 B.中期C.后期 D.末期答案:D(08年上海高考题)5.下列糖类中属于单糖的是A.蔗糖 B.核糖C.糖原 D.淀粉答案:B(08年海南高考题)8、关于动物内蛋白质合成与去向的叙述,正确的是AA、所有蛋白质的合成都需要能量B、合成的蛋白质都运到细胞外C、合成的蛋白质都不能进入细胞核内D、合成的蛋白质都用于细胞膜蛋白的更新(08年海南高考题)6、下列有关细胞癌变的叙述,错误的是BA、细胞癌变后细胞膜表面糖蛋白减少B、癌症病人染色体上无抑癌基因C、经常食用烟熏制品易导致细胞的癌变D、癌症的发生与个人的身心状况有关(08年海南高考题)1、下列与生物体内核酸分子功能多样性无关的是:BA.核苷酸的组成种类B、核苷酸的连接方式C。
核苷酸的排列顺序D、核苷酸的数量多少(08年海南高考题)2、关于叶绿体色素在光合作用过程作用的描述,错误的是BA、叶绿体色素与ATP的合成有关B、叶绿体色素参与A TP的分解C、叶绿体色素与O2和[H]的形成有关D、叶绿体色素能吸收和传递光能(08年海南高考题)3、在日光下,植物叶片中的叶绿素DA、大量吸收绿光B、等量吸收不同波长的光C、主要吸收蓝紫光和绿光D、主要吸收蓝紫光和红光(08年高考全国理综Ⅱ卷)1.为了确定某种矿质元素是否是植物的必需元素,应采用的方法是A.检测正常叶片中该矿质元素的含量B.分析根系对该矿质元素的吸收过程C.分析环境条件对该矿质元素的吸收的影响D.观察含全部营养的培养液中去掉该矿质元素前、后植株生长发育状况【答案】选D【解析】判断元素是否是必需元素通常用溶液培养法。
在人工配制的完全培养液中,除去某种矿质元素,然后观察植物的生长发育情况:如果植物的生长发育仍正常,说明该元素不是植物所必需的;如果植物的生长发育不正常(出现特定的缺乏症状),且只有补充了该种元素(其他元素无效)后,植物的生长发育又恢复正常(症状消失),说明该元素是必需的矿质元素。
(08年高考全国理综Ⅱ卷)3.下列对根瘤菌的叙述,正确的是A.根瘤菌在植物根外也能固氮B.根瘤菌离开植物根系不能存活C.土壤淹水时,根瘤菌固氮量减少D.大豆植株生长所需的氮都来自根瘤菌【答案】选C【解析】根瘤菌是共生固氮菌,可独立生活在含化合态氮的环境中,但不能进行固氮,因为固氮过程所需要的[H]须由寄主细胞提供。
大豆所需要的氮素有的高达80%以上可由根瘤菌来提供。
根瘤菌是好氧性细菌,当土壤淹水时使豆科植物根系缺氧,豆科植物生长不良且不利于根瘤菌的生长繁殖,固氮量会减少。
(08年全国卷Ⅰ)3.下列关于细菌的叙述,错误的是()A.硝化细菌能以NH3作为氮源和能源物质B.某些细菌可以利用光能固定CO2合成有机物C.生长因子是某些细菌生长过程中需要额外补充的营养物质D.含伊红和美蓝试剂的培养基不能用来鉴别牛奶中的大肠杆菌【答案】D【解析】某些细菌如蓝细菌(蓝藻)、光合细菌以及红螺菌都能进行光合作用。
生长因子是指微生物生长不可缺少的微量有机物,主要包括维生素、氨基酸和碱基等。
而微生物的营养物质包括水、无机盐、碳源、氮源和生长因子,它们都是要从外界获得补充的。
常用的伊红美蓝乳糖培养基,可用来鉴别饮用水和乳制品中是否存在大肠杆菌等细菌,如果有大肠杆菌,因其强烈分解乳糖而产生大量的混合酸,菌体带H,故菌落被染成深紫色,从菌落表面的反射光中还可以看到金属光泽。
(08天津理综试题)1.下列关于蛋白质和氨基酸的叙述,正确的是D A.具有生物催化作用的酶都是由氨基酸组成的B.高等动物能合成生命活动所需的20种氨基酸C.细胞中氨基酸种类和数量相同的蛋白质是同一种蛋白质D.在胚胎发育过程中,基因选择性表达,细胞会产生新的蛋白质(08天津理综试题)2.下列有关生物膜的叙述,正确的是A A.大鼠脾细胞与兔造血干细胞的细胞膜能够发生融合B.用蛋白酶处理生物膜可改变其组成,不改变其通透性C.在生长激素的合成和分泌过程中,生物膜只发生结构上的联系D.兴奋在神经纤维上传导和在神经元间传递时,生物膜发生的变化是相同的(08年四川理综生物部分)2.分别取适宜条件下和低温低光照强度条件下生长的玉米植株叶片,徒手切片后,立即用碘液染色,置于显微镜下观察,发现前者维管束鞘细胞有蓝色颗粒,而后者维管束鞘细胞没有蓝色颗粒,后者没有的原因是CA.维管束鞘细胞不含叶绿体,不能进行光合作用B.维管束鞘细胞能进行光反应,不能进行暗反应C.叶片光合作用强度低,没有光合作用产物积累D.叶片光合作用强度高,呼吸耗尽光合作用产物(08年重庆卷)下列叙述错误的是BA.酵母菌有核膜,而固氮菌没有B.酵母菌有细胞膜,而固氮菌没有C.黑藻细胞有线粒体,而蓝藻细胞没有D.黑藻细胞有内质网,而蓝藻细胞没有(08年重庆卷)下列有关番茄代谢或调节的变化趋势图,正确的是A(08山东理综生物部分)2、已知分泌蛋白的新生肽链上有一段可以引导其进入内质网的特殊序列(图中P肽段)。
若P肽段功能缺失,则该蛋白DA、无法继续合成B、可以进入高尔基体C、可以被加工成熟D、无法被分泌到细胞外(08山东理综生物部分)4、通过特定方法,科学家将小鼠和人已分化的体细胞成功地转变成了类胚胎干细胞。
有关分化的体细胞和类胚胎干细胞的描述,正确的是AA、类胚胎干细胞能够分化成多种细胞B、分化的体细胞丢失了某些基因C、二者功能有差异,但形态没有差异 C、二者基因组相同,且表达的基因相同(08山东理综生物部分)6、分裂期细胞的细胞质中含有一种促进染色质凝集为染色体的物质。
将某种动物的分裂期细胞与G1期(DNA复制前期)细胞融合后,可能出现的情况是CA、来自G1期细胞的染色质可是复制B、融合细胞DNA含量是G1期细胞的2倍C、来自G1期细胞的染色质开始凝集D、融合后两细胞仍按各自的细胞周期运转(08山东理综生物部分)7、右图所示为叶绿体中色素蛋白等成分在膜上的分布。
在图示结构上CA、生物膜为叶绿体内膜B、可完成光合作用的全过程C、发生的能量转换是:光能→电能→化学能D、产生的ATP可用于植物体的各项生理活动(08北京理综生物卷)光照下,小麦(C3)植物叶片的叶肉细胞和维管束鞘细胞都能发生的生理过程是A.水光解释放O2B.固定CO2形成三碳化合物C.产物ATP和[H]D.光合色素吸收并转换光能【答案】选C【解析】小麦植物叶片的叶肉细胞和维管束鞘细胞都是活细胞,都能进行呼吸作用,但维管束鞘细胞没有叶绿体不能进行光合作用。
光合作用的光反应阶段和呼吸作用的第一阶段(糖酵解)和第二阶段(三羧酸循环)都能产生ATP和[H]。
08年宁夏卷1、下列过程不属于细胞分化的是CA.B淋巴细胞形成浆细胞B、胚胎干细胞形成神经细胞C.质壁分离植物细胞的复原D、蜥蜴断尾再生(08江苏卷)1.下列各组物质中,由相同种类元素组成的是A.胆固醇、脂肪酸、脂肪酶 B.淀粉、半乳糖、糖原C.氨基酸、核苷酸、丙酮酸 D.性激素、生长激素、胰岛素答案:B(08江苏卷)2.线粒体DNA上的基因所表达的酶与线粒体功能有关。
若线粒体DNA受损伤,则下列细胞的功能受影响最大的是A.红细胞吸收葡萄糖 B.小肠上皮细胞吸收水C.神经细胞吸收K+ D.肺泡细胞吸收氧气答案:C(08江苏卷)3.下列细胞中,可能已发生癌变的是A.细胞膜上糖蛋白减少的细胞 B.细胞核增大的细胞C.自由水含量减少的细胞 D.被细菌侵染的细胞答案:A(08江苏卷)5.下列关于叶绿体和光合作用的描述中,正确的是A.叶片反射绿光故呈绿色,因此日光中绿光透过叶绿体的比例最小B.叶绿体的类囊体膜上含有自身光合作用所需的各种色素C.光照下叶绿体中的ATP主要是由光合作用合成的糖经有氧呼吸产生的D.光合作用强烈时,暗反应过程直接将3个CO2分子合成一个三碳化合物答案:B(08江苏卷)6.动物和人体内具有分裂和分化能力的细胞称为干细胞。
对下图的相关叙述中,错误的是A.a过程表示干细胞能自我更新B.b、c过程表示干细胞具有分化能力C.a、b、c过程中细胞的遗传信息表达情况不同D.b过程形成的细胞直接组成器官,可供器官移植使用答案:D(08江苏卷)21.科学家用含3H标记的亮氨酸的培养豚鼠的胰腺腺泡细胞,下表为在腺泡B.高尔基体膜内向与内质网膜相连,向外与细胞相连C.高尔基具有转运分泌蛋白的作用D.靠近细胞膜的囊泡可由高尔基体形成答案:CD(08广东卷)1.具有细胞壁的选项是AA.花粉B.红细胞C.胰岛A细胞D.流感病毒(08广东卷)2.甲、乙两种物质分别依赖自由扩散,简单扩散和协助扩散进入细胞,如果以人工合成的无蛋白磷脂双分子膜代替细胞膜,并维持其它条件不变,则DA.甲运输被促进B.乙运输被促进C.甲运输被抑制D.乙运输被抑制(08广东卷)4.关于叶肉细胞在光照条件下产生ATP的描述,正确的是BA.无氧条件下,光合作用是细胞A TP的唯一来源B.有氧条件下,线粒体、叶绿体和细胞质基质都能产生ATPC.线粒体和叶绿体合成ATP都依赖氧D.细胞质中消耗的ATP均来源于线粒体和叶绿体(08广东卷)6.关于蛋白酶的叙述,不.正确的CA.蛋白酶是蛋白质B.蛋白酶可以作为药品治疗某些疾病C.蛋白酶可以水解所有的肽键D.利用酶工程可以提高蛋白酶的稳定性(08广东卷)22.老年人皮肤色素沉积出现“老年斑”,原因是BCA.细胞呼吸速度加快B.细胞中抗氧化作用的酶活性降低C.细胞膜通透性改变D.紫外线照射引起色素沉积(08年上海高考题)36.(10分)请回答下列有关光合作用的问题。