特殊教育的法规与政策
- 格式:doc
- 大小:22.50 KB
- 文档页数:5
我国特殊教育发展现状在过去的几十年里,我国特殊教育事业取得了长足的进步。
随着国家对特殊教育的不断重视和政策支持,特殊教育体系逐渐完善,残疾学生入学率不断提高,课程设置与教材也得到了优化。
然而,尽管我国特殊教育有了显著的发展,但仍存在一些问题需要解决。
本文将就政策法规、教育体系、残疾学生入学和课程设置与教材等方面,阐述我国特殊教育的现状。
一、政策法规为了保障残疾人的受教育权利,我国政府出台了一系列特殊教育政策法规。
1982年,《中华人民共和国宪法》规定国家和社会应该尊重和保障残疾人的权利,并发展残疾人教育事业。
此后,国家相继出台了一系列政策文件,如《残疾人教育条例》、《特殊教育提升计划(2014-2016年)》和《特殊教育学校建设标准》等,为特殊教育的发展提供了政策保障。
二、教育体系我国特殊教育体系由普通教育机构、特殊教育学校和社区教育机构组成。
目前,全国共有特殊教育学校2000余所,残疾学生近60万人,专任教师近10万人。
此外,各地还建立了大量的随班就读基地和资源教室,为残疾学生提供更为广泛的教育服务。
然而,我国特殊教育体系仍存在一些问题。
首先,普通教育机构和特殊教育学校的教育资源分配不均,一些地区和学校的教育条件和水平相对落后。
其次,社区教育机构发展不足,无法满足残疾学生的个性化需求。
因此,未来我国需进一步优化特殊教育体系,提高资源利用效率,并加大对社区教育机构的支持力度。
三、残疾学生入学近年来,我国残疾学生入学率得到了显著提高。
据统计,2019年全国义务教育阶段残疾学生入学率已超过95%,其中在普通学校随班就读的学生比例超过50%。
然而,残疾学生入学仍面临着一些问题。
首先,不同类型和程度的残疾学生在教育资源和支持服务方面存在差异。
其次,残疾学生的升学和就业渠道仍不够畅通。
为了解决这些问题,未来我国需进一步完善残疾学生入学制度,加强与相关部门的合作,提高残疾学生的整体素质和就业能力。
四、课程设置与教材我国特殊教育的课程设置和教材经过多年的发展,已经逐渐形成了较为完整的体系。
第四章中国特殊教育法律法规第四章中国特殊教育法律法规1. 引言特殊教育是指为那些身体、智力、感知、语言、情感等方面存在障碍的学生提供个性化的教育服务。
中国特殊教育法律法规旨在保障特殊教育学生的权益,促进他们的全面发展和社会融合。
本章将介绍中国特殊教育法律法规的主要内容和相关政策。
2. 中国特殊教育法律法规概述中国特殊教育法律法规主要包括《中华人民共和国残疾人保障法》、《中华人民共和国教育法》、《中华人民共和国实施〈联合国残疾人权利公约〉议定书》等相关法律法规。
这些法律法规为特殊教育提供了法律依据和保障。
3. 《中华人民共和国残疾人保障法》《中华人民共和国残疾人保障法》是中国最基本的残疾人权益保障法律。
该法律明确了残疾人享有受教育的权利,并强调应为残疾人提供适应其特殊需要的教育服务。
根据该法律,特殊教育学校和普通教育学校都应为残疾学生提供适应其发展需要的教育。
此外,该法律还规定了对残疾学生的各种教育辅助设备和技术的支持和保障。
4. 《中华人民共和国教育法》《中华人民共和国教育法》是中国教育领域最基本的法律法规之一。
该法明确规定了特殊教育的范围和内容,并明确指出特殊教育应当与普通教育相结合,实施差别化教育。
该法还强调特殊教育教师的培养和特殊教育学校的建设,以及推动特殊教育与社会就业的良性互动。
5. 《中华人民共和国实施〈联合国残疾人权利公约〉议定书》中国自2008年签署《联合国残疾人权利公约》以来,为了履行《公约》的责任,于2018年批准并通过了《中华人民共和国实施〈联合国残疾人权利公约〉议定书》。
该议定书对特殊教育提出了更加具体和明确的要求,强调了无障碍环境建设、个性化教育服务等方面的重要性。
6. 特殊教育政策与实践除了以上提到的法律法规,中国还制定了一系列特殊教育的政策和实践。
例如,针对无障碍环境建设,中国推行了无障碍校园建设的政策,要求学校为残疾学生提供无障碍通道、无障碍设施等;针对个性化教育服务,中国开展了特殊教育教师培训、特殊教育教材开发等工作。
特殊教育政策与法规的解读与应用引言:特殊教育是一项关乎社会公平和教育公正的重要事业。
为了保障残疾儿童和学生的教育权益,国家制定了一系列的特殊教育政策和法规。
本文将对这些政策和法规进行解读,并探讨如何将他们应用于实际教育工作中。
1. 《中华人民共和国义务教育法》中的特殊教育条款《中华人民共和国义务教育法》是我国最基础的教育法律文书,其中特殊教育条款明确了残疾儿童和学生的受教育权益。
该条款规定了教育主管部门和学校应当提供特殊教育服务的责任,也强调了保障残疾儿童和学生平等接受教育的原则。
2. 《中华人民共和国残疾人保障法》中的特殊教育保障措施《中华人民共和国残疾人保障法》是我国专门保护残疾人权益的重要法律。
该法规定了教育部门应当在教育资源配置上给予特殊教育相应的倾斜,确保残疾儿童和学生能够享受到平等的受教育机会。
此外,该法还规定了残疾儿童和学生在学校中的特殊教育权益保护措施,如提供辅助设施和个别教育计划等。
3. 教育部关于特殊教育的政策文件教育部出台了多项针对特殊教育的政策文件,如《特殊教育学校设置办法》和《特殊教育学校统一招生考试命题与评价办法》等。
这些文件进一步完善了特殊教育的相关制度,明确了学校和教育行政部门在特殊教育中的具体职责和要求。
4. 特殊教育政策与法规的应用困境尽管特殊教育政策和法规已经相对完善,但在实际应用中还存在一些困境。
资源不足、师资短缺、评估体系不完善等问题制约了特殊教育的发展。
此外,对特殊教育学校的监管和评估也是一个亟待解决的问题。
5. 提高特殊教育资源配置的措施为了解决特殊教育资源不足的问题,可以采取多种措施。
一方面,教育部门应加大财政支持,增加特殊教育学校和教育资源的设立。
另一方面,可以加强教师培训,提高特殊教育师资的数量和质量。
6. 完善特殊教育评估体系特殊教育评估是判断学生需要的特殊教育服务的重要依据。
建立科学、全面的评估体系,可以更好地为学生提供个性化的教育方案。
因此,教育部门应加强对特殊教育评估的研究和推广,确保评估结果的准确性和可靠性。
健全特殊教育保障机制目录一、内容概览 (2)1.1 背景与意义 (3)1.2 目标与要求 (4)二、特殊教育现状分析 (5)2.1 特殊教育发展历程 (6)2.2 存在的问题与挑战 (7)三、健全特殊教育保障机制的指导思想与原则 (8)3.1 指导思想 (9)3.2 基本原则 (10)四、完善特殊教育体系 (11)4.1 教育体系构建 (12)4.2 教育资源整合 (13)五、提升特殊教育质量 (14)5.1 教师队伍建设 (15)5.2 教学方法创新 (16)六、优化特殊教育政策环境 (17)6.1 政策支持与引导 (18)6.2 法律法规保障 (19)七、加强特殊教育国际合作与交流 (20)7.1 国际合作项目 (21)7.2 国际交流与合作 (23)八、结论与展望 (24)8.1 主要成果与成效 (25)8.2 未来发展趋势与展望 (26)一、内容概览随着我国特殊教育事业的不断发展,特殊教育保障机制的健全显得尤为重要。
本文档旨在全面梳理特殊教育保障机制的相关政策、法律法规和实践经验,为进一步完善特殊教育保障体系提供参考。
特殊教育政策体系:分析国内外特殊教育政策的发展历程,总结特殊教育政策的主要特点和趋势,为制定和完善我国特殊教育政策提供借鉴。
特殊教育法律法规:梳理特殊教育领域的法律法规,包括特殊教育法、残疾人保障法等相关法律,分析现行法律法规的不足之处,提出完善建议。
特殊教育资金投入:分析我国特殊教育资金投入的现状和问题,提出加大特殊教育资金投入的建议,包括政府投入、社会捐赠和企业社会责任等方面的资金来源。
特殊教育师资队伍建设:研究我国特殊教育师资队伍建设的现状和问题,提出加强特殊教育师资队伍建设的措施,包括选拔、培训、激励和考核等方面的具体举措。
特殊教育课程设置与实施:分析我国特殊教育课程设置与实施的现状和问题,提出优化特殊教育课程设置和实施的建议,包括课程内容、教学方法、评价方式等方面的改进措施。
学校特殊教育服务管理办法一、背景介绍特殊教育是为了满足那些有身体、智力、情感或社交发展障碍的学生的教育需求而设立的。
为了更好地管理和实施学校中的特殊教育服务,学校特殊教育服务管理办法应运而生。
本文将围绕这一主题展开讨论。
二、法律规定根据我国法律法规的规定,每个学校都应提供特殊教育服务,并为有需要的学生制定个性化的教学计划。
学校特殊教育服务管理办法是一项明确该事项的细则,目的是确保特殊教育服务的合理性和公正性。
三、服务对象学校特殊教育服务管理办法的适用对象应是那些被鉴定为需要特殊教育的学生。
这些学生可能有智力障碍、听力障碍、视力障碍、肢体障碍、自闭症、学习困难等。
他们的特殊教育需求应得到充分认可和照顾。
四、服务内容特殊教育服务应综合考虑学生的身体、认知、情感和社交等方面的特点,提供相应的辅助和支持。
例如,针对听力障碍学生,可以提供听力康复和口语训练;针对智力障碍学生,可以制定个性化的学习计划和评估体系。
五、师资培训为保证特殊教育服务的质量和专业性,学校应优先招聘并培训特殊教育师资。
这些教师需要具备专业的知识和技能,能够灵活应对不同学生的需求,并且理解并尊重每个学生的多样性。
六、资源配置学校特殊教育服务管理办法还应规定资源配置的原则和方法。
学校需要投入足够的人力、物力和经费,确保特殊教育服务的顺利运行。
同时,还需要建立完善的信息系统,以更好地跟踪和评估特殊教育服务的效果。
七、家长参与特殊教育服务不仅仅是学校的责任,还需要家长的积极参与和支持。
因此,学校特殊教育服务管理办法应明确家长的权利和义务,并为家长提供必要的培训和指导,使他们能够更好地与学校合作,促进学生的发展。
八、评估与监督特殊教育服务的效果需要经过评估和监督。
学校特殊教育服务管理办法应规定评估的标准和方法,并明确监督的机构和程序。
只有通过科学的评估和监督,特殊教育服务才能不断改进和完善。
九、交流与合作学校特殊教育服务管理办法还应鼓励学校之间的交流与合作。
关于特殊教育的法律法规1. 范本(风格一)一、特殊教育法律法规的引言特殊教育是指为满足具有智力、学习、行为、社交等方面困难的学生的特殊教育需求而提供的一系列服务和支持。
为了确保特殊教育的有效实施,各国纷纷制定了特殊教育法律法规,本文将详细介绍相关法律法规的内容和要点。
二、特殊教育法律法规的国际框架1. 《联合国残疾人权利公约》简介:该公约于2008年通过,旨在促进和保护残疾人的全面权利和尊严,特殊教育是其中重要的一部分。
要点:- 应提供相应的特殊教育服务和设施,确保残疾人享有平等的教育权利。
- 特殊教育应致力于促进残疾人的个人发展和社会融合。
2. 《世界不再排斥残疾人共约》简介:该共约于2013年通过,提倡通过特殊教育和其他支持措施,确保残疾人享有平等的教育机会。
要点:- 特殊教育应根据残疾人的个体需求提供个性化的教育计划和服务。
- 学校和教育机构应提供无障碍的教育环境,确保残疾人能够充分享受教育。
三、特殊教育法律法规的国内实践1. 《中华人民共和国义务教育法》简介:该法律于1986年颁布,对特殊教育的实施给予了相关规定。
要点:- 学校和教育机构应提供特殊教育服务,满足特殊教育需求学生的学习需求。
- 政府应加大对特殊教育的投入和支持,并建立相应的特殊教育机构和资源。
2. 《中华人民共和国残疾人保障法》简介:该法律于1990年通过,旨在保护残疾人的基本权益,包括教育权利。
要点:- 残疾人享有受到特殊教育的权利,学校和教育机构应提供相应的特殊教育服务。
- 政府应建立特殊教育资源和支持体系,确保残疾人的特殊教育需求得到满足。
四、附件(在此处添加附件,例如:特殊教育法律法规的全文、相关政策文件等)五、法律名词及注释(在此处添加涉及的法律名词及注释)2. 范本(风格二)一、特殊教育法律法规的概述特殊教育是为了满足具有各种特殊需求的学生所提供的一系列教育服务和支持。
为了规范特殊教育的实施,各国制定了一系列法律法规,本文旨在详细介绍这些法律法规的内容和要点。
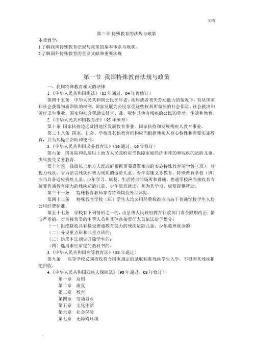
第三章特殊教育的法规与政策本章教学:1.了解我国特殊教育法规与政策的基本体系与现状。
2.了解国外特殊教育的重要文献和重要法规第一节我国特殊教育法规与政策一、我国特殊教育相关的法律1.《中华人民共和国宪法》(82年通过,04年再修订)第四十五条中华人民共和国公民在年老、疾病或者丧失劳动能力的情况下,有从国家和社会获得物质帮助的权利。
国家发展为公民享受这些权利所需要的社会保险、社会救济和医疗卫生事业。
国家和社会帮助安排盲、聋、哑和其他有残疾的公民的劳动、生活和教育。
2.《中华人民共和国教育法》(95年颁布)第十条国家扶持边远贫困地区发展教育事业。
国家扶持和发展残疾人教育事业。
第三十八条国家、社会、学校及其他教育机构应当根据残疾人身心特性和需要实施教育,并为其提供帮助和便利。
3.《中华人民共和国义务教育法》(86通过,06年修订)第六条国务院和县级以上地方人民政府应当保障家庭经济困难的和残疾的适龄儿童、少年接受义务教育。
第十九条县级以上地方人民政府根据需要设置相应的实施特殊教育的学校(班),对视力残疾、听力语言残疾和智力残疾的适龄儿童、少年实施义务教育。
特殊教育学校(班)应当具备适应残疾儿童、少年学习、康复、生活特点的场所和设施。
普通学校应当接收具有接受普通教育能力的残疾适龄儿童、少年随班就读,并为其学习、康复提供帮助。
第三十一条特殊教育教师享有特殊岗位补助津贴。
第四十三条特殊教育学校(班)学生人均公用经费标准应当高于普通学校学生人均公用经费标准。
第五十七条学校有下列情形之一的,由县级人民政府教育行政部门责令限期改正;情节严重的,对直接负责的主管人员和其他直接责任人员依法给予处分:(一)拒绝接收具有接受普通教育能力的残疾适龄儿童、少年随班就读的;(二)分设重点班和非重点班的;(三)违反本法规定开除学生的;(四)选用未经审定的教科书的。
3.《中华人民共和国高等教育法》(98年通过)第九条高等学校必须招收符合国家规定的录取标准残疾学生入学,不得因其残疾拒绝招收。
第三章特殊教育得法规与政策本章教学:1、了解我国特殊教育法规与政策得基本体系与现状。
2、了解国外特殊教育得重要文献与重要法规第一节我国特殊教育法规与政策一、我国特殊教育相关得法律1、《中华人民共与国宪法》(82年通过,04年再修订)第四十五条中华人民共与国公民在年老、疾病或者丧失劳动能力得情况下,有从国家与社会获得物质帮助得权利。
国家发展为公民享受这些权利所需要得社会保险、社会救济与医疗卫生事业。
国家与社会帮助安排盲、聋、哑与其她有残疾得公民得劳动、生活与教育。
2、《中华人民共与国教育法》(95年颁布)第十条国家扶持边远贫困地区发展教育事业。
国家扶持与发展残疾人教育事业。
第三十八条国家、社会、学校及其她教育机构应当根据残疾人身心特性与需要实施教育,并为其提供帮助与便利。
3、《中华人民共与国义务教育法》(86通过,06年修订)第六条国务院与县级以上地方人民政府应当保障家庭经济困难得与残疾得适龄儿童、少年接受义务教育。
第十九条县级以上地方人民政府根据需要设置相应得实施特殊教育得学校(班),对视力残疾、听力语言残疾与智力残疾得适龄儿童、少年实施义务教育。
特殊教育学校(班)应当具备适应残疾儿童、少年学习、康复、生活特点得场所与设施。
普通学校应当接收具有接受普通教育能力得残疾适龄儿童、少年随班就读,并为其学习、康复提供帮助。
第三十一条特殊教育教师享有特殊岗位补助津贴。
第四十三条特殊教育学校(班)学生人均公用经费标准应当高于普通学校学生人均公用经费标准。
第五十七条学校有下列情形之一得,由县级人民政府教育行政部门责令限期改正;情节严重得,对直接负责得主管人员与其她直接责任人员依法给予处分:(一)拒绝接收具有接受普通教育能力得残疾适龄儿童、少年随班就读得;(二)分设重点班与非重点班得;(三)违反本法规定开除学生得;(四)选用未经审定得教科书得。
3、《中华人民共与国高等教育法》(98年通过)第九条高等学校必须招收符合国家规定得录取标准残疾学生入学,不得因其残疾拒绝招收。
特殊教育相关政策法规解析范本一:一、特殊教育相关政策法规解析1.特殊教育的概念特殊教育是指为残疾儿童、智力障碍儿童、行为障碍儿童、学习困难儿童等特殊群体提供专门的教育服务。
2.特殊教育相关政策法规特殊教育相关政策法规主要包括以下几个方面:2.1 《中华人民共和国残疾人保障法》该法规定了残疾儿童享有平等接受教育的权利,教育部门应当为残疾儿童提供免费的特殊教育。
2.2 《中华人民共和国义务教育法》该法规定了智力残疾儿童、视力残疾儿童、听力残疾儿童、语言残疾儿童等特殊群体在义务教育阶段享受特殊教育服务的权利。
2.3 《中华人民共和国特殊教育法》该法规定了特殊教育的基本原则和内容,包括特殊教育的组织形式、教育目标、教育内容、教育方法等方面的规定。
3.特殊教育政策法规的解读针对特殊教育相关政策法规的具体解读,可以从以下几个方面进行细化:3.1 特殊教育资格认定根据特殊教育政策法规的要求,特殊教育学校或特殊教育班级需经过资格认定,同时需要特殊教育师资的认定。
3.2 特殊教育教学计划特殊教育学校或特殊教育班级应制定特殊教育教学计划,明确教育目标、教育内容和教学方法。
3.3 特殊教育的资源配置特殊教育学校或特殊教育班级应配备专门的师资力量、教学设备和教学材料,确保特殊教育的教学质量。
4.附件本文档涉及附件为《中华人民共和国特殊教育法》全文。
5.法律名词及注释1)特殊教育:为残疾儿童、智力障碍儿童、行为障碍儿童、学习困难儿童等特殊群体提供专门的教育服务。
2)资格认定:对特殊教育学校或特殊教育班级进行认定,确保其符合特殊教育的教学要求。
3)教学计划:特殊教育学校或特殊教育班级制定的教学目标、教学内容和教学方法等方面的计划。
4)资源配置:特殊教育学校或特殊教育班级配备专门的师资力量、教学设备和教学材料,确保教育质量。
范本二:一、特殊教育相关政策法规解析1.特殊教育政策法规的背景与意义特殊教育政策法规的出台,是为了保障特殊群体学生的教育权益,促进他们的全面发展,实现教育的普及。
特殊教育法律法规概述特殊教育法律法规概述一、特殊教育的法律法规基础:1.1 《中华人民共和国教育法》该法规定了国家特殊教育的基本方针、政策和任务,确保孤残儿童、重残儿童和智力低下儿童享有平等的教育权利。
1.2 《中华人民共和国残疾人保障法》该法规定了残疾人的基本权益以及残疾人教育的相关政策和保障措施。
1.3 《中华人民共和国义务教育法》该法规定了保障所有儿童和青少年接受九年义务教育的权利,包括残疾儿童在内。
1.4 《中华人民共和国基本医疗卫生与健康促进法》该法规定了残疾人的基本医疗卫生保障和健康促进措施,对特殊教育也有一定的补充和支持。
二、特殊教育管理与组织:2.1 教育主管部门:根据中央和地方政府的规定,教育主管部门是负责特殊教育管理和组织的具体机构。
2.2 特殊教育学校:特殊教育学校是为残疾学生提供教育服务的学校,根据学生的残疾类型不同分为多个不同类型的特教学校。
2.3 特教资源中心:特教资源中心承担特殊教育的教育资源整合和技术支持等职责。
可以配备专业教师和特殊教育设备。
三、特殊教育评估与评定:3.1 学龄前儿童特殊教育需要评估学龄前儿童特殊教育需要评估是确定孩子是否需要特殊教育的前提,评估内容包括智力、语言、行动、社交等方面的观察和测量。
3.2 初等教育阶段特殊教育需要评估初等教育阶段特殊教育需要评估是为了确定学生的残疾类型、程度和个体差异,从而有针对性地制定个性化的教育方案。
3.3 中等教育阶段特殊教育评估中等教育阶段特殊教育评估是为了评估学生的特殊教育需要和教育能力,为个性化教育方案的制定和教育资源的配置提供依据。
四、特殊教育教学与辅导:4.1 个性化教育方案针对不同残疾类型和程度的学生,制定个性化教育方案,包括教学目标、教学内容和教学方法等的个性化设计。
4.2 特殊教育师资培训根据特殊教育的需要和要求,进行特殊教育师资的培训和培养,提高特教师资队伍的专业素质和能力水平。
4.3 特殊教育辅助技术和辅具特殊教育辅助技术和辅具是为了帮助残疾学生获得更好的教育效果,包括听力辅具、视觉辅助工具和通讯辅助设备等。
政府对特殊教育的支持与保障一、背景介绍特殊教育是指为那些在学习、心理或行为等方面存在特殊困难的学生提供个性化教育服务的教育形式。
随着社会的进步和人们对教育需求的多样化,特殊教育逐渐受到广泛关注。
本文将探讨政府对特殊教育的支持与保障。
二、政府支持的政策措施1. 资金投入为了保障特殊教育的发展,政府每年都投入大量资金,用于特殊教育学校的建设、教育设备的购置以及特殊教育教师的培训等方面。
这些资金的投入为特殊教育学生提供了更好的学习条件,增强了他们的学习动力和自信心。
2. 法律法规政府制定了一系列法律法规,确保特殊教育学生的权益得到保障。
例如,教育部门发布了《关于加强特殊教育工作的指导意见》,明确规定了特殊教育的目标、原则和教育内容等。
此外,还制定了《特殊教育法》,规定了特殊教育学生的入学、就读权利等。
3. 建设特殊教育学校和班级为了满足特殊教育学生的学习需求,政府积极建设特殊教育学校和班级。
这些学校和班级配备了专业的教师和设备,提供个性化的教育服务,促进特殊教育学生的全面发展。
三、政府支持的措施效果1. 提高了特殊教育学生的学习质量政府的支持使得特殊教育学生能够接受更专业的教育服务。
针对他们的特殊需求,教师能够制定个性化的教学方案,帮助他们克服学习障碍,提高学习质量。
2. 促进了特殊教育资源的合理配置政府的支持使得特殊教育资源能够更加合理地分布。
通过建设特殊教育学校和班级,优化资源配置,确保特殊教育学生能够获得适宜的学习环境和资源支持。
3. 增强了社会对特殊教育的认知与支持政府的支持促进了社会对特殊教育的认知与支持。
通过宣传和教育活动,提高了公众对特殊教育学生的理解和关注,形成了社会共识,进一步推动了特殊教育的发展。
四、面临的挑战与解决办法1. 资金不足的挑战尽管政府已经投入了大量资金,但面对特殊教育的需求,仍存在资金不足的问题。
政府可以通过加大对特殊教育的资金支持,吸引社会力量参与捐助,并优化资金使用效益,更好地满足特殊教育的需求。
第三章特殊教育的法规与政策本章教学:1.了解我国特殊教育法规与政策的基本体系与现状。
2.了解国外特殊教育的重要文献和重要法规第一节我国特殊教育法规与政策一、我国特殊教育相关的法律1.《中华人民共和国宪法》(82年通过,04年再修订)第四十五条中华人民共和国公民在年老、疾病或者丧失劳动能力的情况下,有从国家和社会获得物质帮助的权利。
国家发展为公民享受这些权利所需要的社会保险、社会救济和医疗卫生事业。
国家和社会帮助安排盲、聋、哑和其他有残疾的公民的劳动、生活和教育。
2.《中华人民共和国教育法》(95年颁布)第十条国家扶持边远贫困地区发展教育事业。
国家扶持和发展残疾人教育事业。
第三十八条国家、社会、学校及其他教育机构应当根据残疾人身心特性和需要实施教育,并为其提供帮助和便利。
3.《中华人民共和国义务教育法》(86通过,06年修订)第六条国务院和县级以上地方人民政府应当保障家庭经济困难的和残疾的适龄儿童、少年接受义务教育。
第十九条县级以上地方人民政府根据需要设置相应的实施特殊教育的学校(班),对视力残疾、听力语言残疾和智力残疾的适龄儿童、少年实施义务教育。
特殊教育学校(班)应当具备适应残疾儿童、少年学习、康复、生活特点的场所和设施。
普通学校应当接收具有接受普通教育能力的残疾适龄儿童、少年随班就读,并为其学习、康复提供帮助。
第三十一条特殊教育教师享有特殊岗位补助津贴。
第四十三条特殊教育学校(班)学生人均公用经费标准应当高于普通学校学生人均公用经费标准。
第五十七条学校有下列情形之一的,由县级人民政府教育行政部门责令限期改正;情节严重的,对直接负责的主管人员和其他直接责任人员依法给予处分:(一)拒绝接收具有接受普通教育能力的残疾适龄儿童、少年随班就读的;(二)分设重点班和非重点班的;(三)违反本法规定开除学生的;(四)选用未经审定的教科书的。
3.《中华人民共和国高等教育法》(98年通过)第九条高等学校必须招收符合国家规定的录取标准残疾学生入学,不得因其残疾拒绝招收。
4.《中华人民共和国残疾人保障法》(90年通过,08年修订)第一章总则第二章康复第三章教育第四章劳动就业第五章文化生活第六章社会保障第七章无障碍环境第八章法律责任第九章附则二、我国特殊教育的相关行政法规1.《残疾人教育条例》(94年颁布)总则、学前教育、义务教育、职业教育、普通高级中等以上教育及成人教育、教师、物质条件保障、奖励与处罚、附则。
2.《特殊教育学校暂行规定》(98年颁布)3. 《关于开展残疾儿童少年随班就读工作的试行办法》(94年颁布)4.上海市实施《中华人民共和国残疾人保障法》办法5.《中国残疾人事业“十一五”计划纲要(2006-2010)》三、特殊教育法规与政策解读1.发展方针:发展残疾人教育事业,实行普及与提高相结合、以普及为重点的方针,着重发展义务教育和职业教育,积极开展学前教育,逐步发展高级中等以上教育。
(《残疾人保障法》第22条、《残疾人教育条例》第3条)2.特殊教育的管理县级以上人民政府应当将残疾人事业纳入国民经济和社会发展规划,加强领导,综合协调,并将残疾人事业经费列入财政预算,建立稳定的经费保障机制。
国务院制定中国残疾人事业发展纲要,县级以上地方人民政府根据中国残疾人事业发展纲要,制定本行政区域的残疾人事业发展规划和年度计划,使残疾人事业与经济、社会协调发展。
(《残疾人保障法》第5条)县级以上人民政府负责残疾人工作的机构,负责组织、协调、指导、督促有关部门做好残疾人事业的工作。
各级人民政府对接受义务教育的残疾学生、贫困残疾人家庭的学生提供免费教科书,并给予寄宿生活费等费用补助;对接受义务教育以外其他教育的残疾学生、贫困残疾人家庭的学生按照国家有关规定给予资助。
(《残疾人保障法》第5、18条,《残疾人教育条例》第5条)3.教育安置方式(1)普通教育安置方式普通教育机构对具有接受普通教育能力的残疾人实施教育,并为其学习提供便利和帮助。
(《残疾人保障法》第25条)(2)特殊教育安置方式残疾幼儿教育机构、普通幼儿教育机构附设的残疾儿童班、特殊教育机构的学前班、残疾儿童福利机构、残疾儿童家庭,对残疾儿童实施学前教育。
初级中等以下特殊教育机构和普通教育机构附设的特殊教育班,对不具有接受普通教育能力的残疾儿童、少年实施义务教育。
高级中等以上特殊教育机构、普通教育机构附设的特殊教育班和残疾人职业教育机构,对符合条件的残疾人实施高级中等以上文化教育、职业教育。
(《残疾人保障法第26条)4.教学方法残疾人教育应当根据残疾人的身心特性和需要,按照下列要求实施:(一)在进行思想教育、文化教育的同时,加强身心补偿和职业教育;(二)依据残疾类别和接受能力,采取普通教育方式或者特殊教育方式;(三)特殊教育的课程设置、教材、教学方法、入学和在校年龄,可以有适度弹性。
(《残疾人保障法》第23条)5.师资国家有计划地举办各级各类特殊教育师范院校、专业,在普通师范院校附设特殊教育班,培养、培训特殊教育师资。
普通师范院校开设特殊教育课程或者讲授有关内容,使普通教师掌握必要的特殊教育知识。
特殊教育教师和手语翻译,享受特殊教育津贴。
(《残疾人保障法》第26条)第二节国外特殊教育的重要文献与法规一、特殊教育重要的国际文献(一)《萨拉曼卡宣言——关于特殊需要教育的原则、方针和实践》(94年通过)我们相信并声明:——每一个儿童都有受教育的基本权力,必须给予他实现和保持一可接受水平的学习之机会,——每个儿童都有独一无二的个人特点、兴趣、能力和学习需要,——教育体系的设计和教育方案的实施应充分考虑到这些特点与需要的广泛差异,——有特殊教育需要者必须有机会进入普通学校,这些学校应该将他吸收在能满足其需要的、以儿童为中心的教育活动中,——实施此种全纳性方针的普通学校,是反对歧视、创造欢迎残疾人的社区、建立全纳性社会和实现人人受教育的最有效途径;进而言之,他们为绝大多数的儿童提供了一种有效的教育,提高了整个教育体系的效益,并从根本上改善了教育的成本——效益比。
我们号召所有政府并劝告他们:——在政策和预算上为教育体制的改善提供最高优先,使之能够收纳所有的儿童,而无论其个体差异与障碍,——以法律或方针保证全纳性教育原则的采用,将所有儿童招收进普通学校,除非有不得已的原因才作别种选择,——建立示范性项目,鼓励与有全纳教育经验的国家进行交流,——为有特殊教育需要的儿童及成人提供教育服务,建立分权的、参与性的规划、监督和评估机制,——鼓励和促进家长、社区和残疾人组织参与有关特殊教育需要服务的计划与决策过程,——在早期鉴别与干预项目和职业教育方面投入更大的努力,——在体系变革的情况下保证职前和在职的师资教育定位于支持在全纳教育学校中提供特殊需要教育。
(二)《残疾人权利公约》(06年通过)《残疾人权利公约》由序言、宗旨、定义、一般原则等50项条款组成,其中第24条为“教育”条款。
宗旨:促进、保护和确保所有残疾人充分和平等地享有一切人权和基本自由,并促进对残疾人固有的尊严的尊重。
第二十四条教育1、缔约国确认残疾人享有受教育的权利。
为了在不受歧视和机会均等的情况下实现这一权利,缔约国应当确保在各级教育实行包容性教育制度和终生学习,以便:(1)充分开发人的潜力,培养自尊自重精神,加强对人权、基本自由和人的多样性的尊重;(2)最充分地发展残疾人的个性、才华和创造力以及智能和体能;(3)使所有残疾人能切实参与一个自由的社会。
2、为了实现这一权利,缔约国应当确保:(1)残疾人不因残疾而被排拒于普通教育系统之外,残疾儿童不因残疾而被排拒于免费和义务初等教育或中等教育之外;(2)残疾人可以在自己生活的社区内,在与其他人平等的基础上,获得包容性的优质免费初等教育和中等教育;(3)提供合理便利以满足个人的需要;(4)残疾人在普通教育系统中获得必要的支助,便利他们切实获得教育;(5)按照有教无类的包容性目标,在最有利于发展学习和社交能力的环境中,提供适合个人情况的有效支助措施。
3、缔约国应当使残疾人能够学习生活和社交技能,便利他们充分和平等地参与教育和融入社区。
为此目的,缔约国应当采取适当措施,包括:(1)为学习盲文,替代文字,辅助和替代性交流方式、手段和模式,定向和行动技能提供便利,并为残疾人之间的相互支持和指导提供便利;(2)为学习手语和宣传聋人的语言特性提供便利;(3)确保以最适合个人情况的语文及交流方式和手段,在最有利于发展学习和社交能力的环境中,向盲、聋或聋盲人,特别是盲、聋或聋盲儿童提供教育。
4、为了帮助确保实现这项权利,缔约国应当采取适当措施,聘用有资格以手语和(或)盲文教学的教师,包括残疾教师,并对各级教育的专业人员和工作人员进行培训。
这种培训应当包括对残疾的了解和学习使用适当的辅助和替代性交流方式、手段和模式、教育技巧和材料以协助残疾人。
5、缔约国应当确保,残疾人能够在不受歧视和与其他人平等的基础上,获得普通高等教育、职业培训、成人教育和终生学习。
为此目的,缔约国应当确保向残疾人提供合理便利。
二、各国重要法规文献介绍(一)美国的特殊教育法规文献1.《所有残疾儿童教育法》(Education for All Handicapped Children Act, EAHCA, PL94-142, 1975)该法案主要包括六方面内容:(1)免费、适当的公立教育:只要符合资格的特殊儿童,即可享有免费的特殊教育及相关服务。
(2)适当的评估(3)最少限制环境:政府应确保身心特殊儿童尽可能与普通学生一起接受教育,唯有当儿童障碍程度严重到连使用辅助器材与服务也无法使其适应普通班级的学习时,才能将其安置于普通班以外的场所来接受教育。
(4)个别化教育计划(IEP)(5)家长参与(6)法律保障程序2.《残疾人教育法修正案》(1990年通过)增加了转衔服务,扩充两个特殊教育类型(自闭症和外伤性脑损伤)3.《不让一个儿童落后法案》(2002年通过)4.《2004年残疾人教育促进法》(二)英国的特殊教育法规文献1.《沃纳克报告》(1978)主要建议:(1)特殊教育需求的学生人数基准设为总人数的1/6.(2)在特殊教育的对象界定上,使用“特殊教育需要儿童(children with special education needs, SEN)”取代“障碍儿童(handicapped children)”(3)主张采取融合的教育安置方式,普通学校应设资源中心。
(4)师范教育应开设特殊教育课程。
(5)特殊教育向学前教育和高等教育延伸。
(6)专业人员负责儿童评估2.《1981年教育法》全面采纳《沃纳克报告》的建议内容。
(1)使用“特殊教育需要儿童”概念。
(2)必须为儿童提供细致严谨的特殊需要评估。