2021国考申论分值分布
- 格式:docx
- 大小:24.70 KB
- 文档页数:14
国考笔试分数计算方法国家公务员考试(以下简称国考)是中国各级政府机关和事业单位招录公务员的统一考试,是中国公务员招录考试中规模最大、竞争最激烈的考试之一。
国考笔试是国考的第一阶段,考生需要通过笔试才能晋级到面试阶段。
而国考笔试的分数计算方法是考生们关注的焦点之一。
国考笔试分数计算方法主要包括试卷总分、各科目分数计算和总成绩计算三个方面。
首先,试卷总分是指国考笔试试卷的总分值,通常是100分或150分。
各科目分数计算是指国考笔试各科目的得分计算方法,包括单选题、多选题、填空题、问答题等不同题型的得分计算规则。
最后,总成绩计算是指国考笔试最终总成绩的计算方法,通常是各科目得分的加总。
在国考笔试中,试卷总分的确定是基础,试卷总分一般是根据试卷的难易程度和题型设置来确定的。
试卷总分的确定对于各科目分数计算和总成绩计算都有着重要的影响。
在各科目分数计算方面,不同题型的得分计算方法各不相同。
比如,单选题通常是每题1分,多选题则是根据选项的数量确定分值,填空题根据填写的正确数量确定分值,问答题则是根据答案的完整性和准确性来确定分值。
这些得分计算方法都需要严格执行,以确保公平公正。
总成绩计算则是将各科目的得分进行加总,得出考生最终的总成绩。
国考笔试分数计算方法的公开透明是保障考试公平公正的重要保障。
国考部门通常会在考试规则和说明中明确规定各科目的得分计算方法和总成绩计算方法,以及试卷总分的确定依据。
这样一来,考生们就能够清楚地了解到自己的得分情况,也能够对考试结果进行合理的评估。
总的来说,国考笔试分数计算方法是国考考生们关注的焦点,也是国考部门严格执行的重要规定。
只有通过公开透明的分数计算方法,才能够保证国考的公平公正,也才能够让考生们对考试结果有一个合理的认知。
希望国考部门能够继续严格执行分数计算方法,为国考的公平公正提供有力保障。
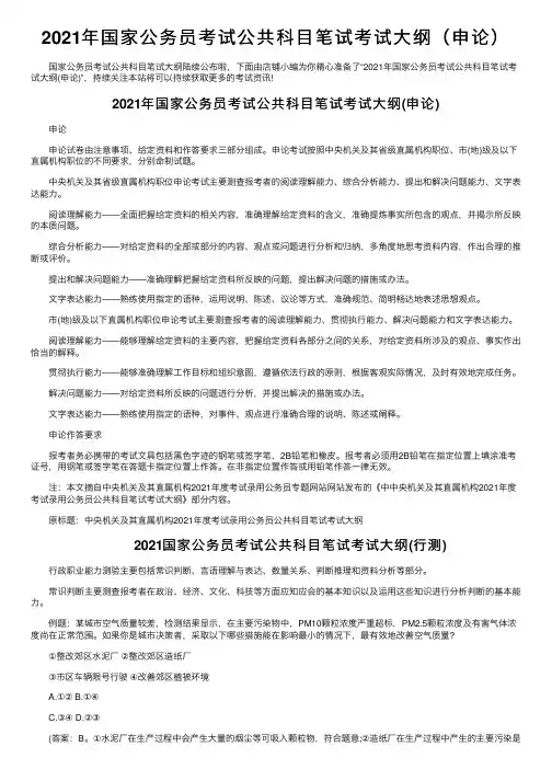
2021年国家公务员考试公共科⽬笔试考试⼤纲(申论) 国家公务员考试公共科⽬笔试⼤纲陆续公布啦,下⾯由店铺⼩编为你精⼼准备了“2021年国家公务员考试公共科⽬笔试考试⼤纲(申论)”,持续关注本站将可以持续获取更多的考试资讯!2021年国家公务员考试公共科⽬笔试考试⼤纲(申论) 申论 申论试卷由注意事项、给定资料和作答要求三部分组成。
申论考试按照中央机关及其省级直属机构职位、市(地)级及以下直属机构职位的不同要求,分别命制试题。
中央机关及其省级直属机构职位申论考试主要测查报考者的阅读理解能⼒、综合分析能⼒、提出和解决问题能⼒、⽂字表达能⼒。
阅读理解能⼒——全⾯把握给定资料的相关内容,准确理解给定资料的含义,准确提炼事实所包含的观点,并揭⽰所反映的本质问题。
综合分析能⼒——对给定资料的全部或部分的内容、观点或问题进⾏分析和归纳,多⾓度地思考资料内容,作出合理的推断或评价。
提出和解决问题能⼒——准确理解把握给定资料所反映的问题,提出解决问题的措施或办法。
⽂字表达能⼒——熟练使⽤指定的语种,运⽤说明、陈述、议论等⽅式,准确规范、简明畅达地表述思想观点。
市(地)级及以下直属机构职位申论考试主要测查报考者的阅读理解能⼒、贯彻执⾏能⼒、解决问题能⼒和⽂字表达能⼒。
阅读理解能⼒——能够理解给定资料的主要内容,把握给定资料各部分之间的关系,对给定资料所涉及的观点、事实作出恰当的解释。
贯彻执⾏能⼒——能够准确理解⼯作⽬标和组织意图,遵循依法⾏政的原则,根据客观实际情况,及时有效地完成任务。
解决问题能⼒——对给定资料所反映的问题进⾏分析,并提出解决的措施或办法。
⽂字表达能⼒——熟练使⽤指定的语种,对事件、观点进⾏准确合理的说明、陈述或阐释。
申论作答要求 报考者务必携带的考试⽂具包括⿊⾊字迹的钢笔或签字笔、2B铅笔和橡⽪。
报考者必须⽤2B铅笔在指定位置上填涂准考证号,⽤钢笔或签字笔在答题卡指定位置上作答。
行测分数划分
行测分数的划分通常根据不同题型和难度进行设置。
一般来说,行测主要包括言语理解与表达、数量关系、判断推理、资料分析以及常识判断等部分。
以国考为例,各部分行测分值可能如下:
1.言语理解与表达部分,总共40个题目,每个题目0.8分,共计32分。
2.数量关系部分,总共15个题目,每个题目0.8分,共计12分。
3.判断推理部分,总共35个题目。
其中,图形推理每个题目0.6分,定义判断每个题目
0.7分,类比推理每个题目0.5分,逻辑判断每个题目0.8分,共计23.5分。
需要注意的是,也
有说法认为判断推理包括图形推理10题,每题0.6分,共计6分;定义判断10题,每题0.7分,共计7分;类比推理10题,每题0.5分,共计5分;逻辑判断10题,每题0.8分,共计8分。
这样划分的话,判断推理部分总分则为26分。
4.资料分析部分,总共20个题目,每个题目1分,共计20分。
5.常识判断部分,总共25个题目,每个题目0.5分,共计12.5分。
请注意,这只是一种可能的分数划分方式,具体的分数划分可能因地区、考试科目、考生竞争情况等因素而有所不同。
因此,在备考过程中,最好参考所报考地区的历年真题和官方发布的考试大纲来了解具体的分数划分情况。
另外,需要强调的是,行测考试不仅考察考生的知识储备,还考察考生的时间管理能力和解题技巧。
因此,在备考过程中,除了掌握相关知识点外,还需要注重提高解题速度和正确率。
国考题分数计算方法如下:
1. 一般类:总分是200分,但一般在职测、申论总分上客观题占140分(占总分的70%),主观题占60分(占总分的30%)。
2. 行政职业能力测验:题目数量在120至140题之间,分为常识、言语理解、数量关系、判断推理、资料分析五个模块,部分岗位会根据岗位需求添加或更换模块,建议大家在做题时根据模块和题型特点合理安排做题时间。
3. 申论考试一般包括注意事项(必备知识)、材料(材料内容)、任务(题型)、要求(作答)四个部分。
申论材料通常来源于政府工作报告、政策文件、领导讲话、典型案例等,申论题目通常由题目和材料组成。
在材料中通常会提出观点、问题或对策,考生需要提炼信息并加以解释和论述,展示自己的综合分析能力。
4. 考试成绩的计算方法主要取决于招录单位的具体政策和职位。
例如,有的单位可能会对所有成绩进行加权计算,有的单位可能会对某些特定的科目进行单独评分。
因此,考生需要仔细阅读招录单位的招考公告,了解具体的成绩计算方法。
5. 面试成绩的计算方法也会因招录单位而异。
有些单位可能会将面试成绩按照一定的比例计入总成绩,有些单位则可能会直接按照面试得分排名。
因此,考生也需要仔细阅读招录单位的招考公告,了解具体的面试成绩计算方法。
总的来说,国考题分数计算方法需要仔细阅读招录单位的招考公告以获取具体信息。
祝你在考试中取得好成绩!。
国考赋分表国考赋分表:1、国考赋分标准总计:共135题,总分100分。
二、国考申论分值分布国家公务员申论考试按照省级以上(含副省级)机构的职位、市(地)级及以下机构的职位的不同要求,设置两套试卷。
国考申论题型分值分布为:1、副省级以上(含副省级)第一后面会介绍。
2、国考130题赋分(一)2023国家公务员考试成绩计算方法1.进入面试阶段的条件:根据《招考简章》中规定的面试人选的比例(5:1或3:1),按照笔试成绩从高到低的顺序,确定参加面试和专业能力测试的人选名单。
报考者可于2021年1月登录考录专题还有呢?3、国考行测赋分1、言语理解与表达部分:总共40个题目,每个题目0.6分,共计24分;2、数量关系部分:总共20个题目,每个题目1分,共计20分;3、判断推理部分:总共35个题目,图形推理每个题目0.5分,定义判断每个题目0.8分,类比推理每等我继续说。
4、国考今年分数专业科目考试满分同样也是100分。
高顿公考小编整理了国考题型分值分布的相关信息,要参加国考的考生们可以从题型分值出发,在复习时有侧重点,查漏补缺。
一、国考题型分值分布参加副省级考试的考生行测需要考135题,参加市地拭目以待。
5、国考出分20213.组织专业能力测试的,综合成绩按照笔试成绩占50%、面试成绩和专业能力测试成绩共占50%的比例合成。
以上就是高顿公考小编整理的“国考笔试面试成绩比例”的相关内容,如果大家想要了解更多关于2023国考的信息,欢迎关注公务员往下看。
6、2022国考fb一、2023年国考笔试分数线中央机关和省级(含副省级)直属机构综合管理类职位合格分数线为总分不低于105分,且行政职业能力测验不低于60分;市(地)级和县(区)级直属机构综合管理类职位,行政执法类职位合格分数线为总分往下看。
7、2022年国考录取比例2023年公务员国考一些岗位设置了专业科目笔试考试,这种类型岗位除了满分有限制外,对专业科目笔试考试成绩也做出了规定,比如,银保监会、证监会、公安机关等要求笔试考试及格成绩分数不小于45分。
公务员笔试各部分分数占比前言公务员笔试是选拔政府机关和事业单位人员的重要方式之一,通过对考生基本素质、知识水平和能力的综合测试,评价其是否适合担任相关职位。
公务员笔试通常包括多个部分,每个部分的分数占比不同,考生需要全面准备和合理安排复习时间。
一、行政能力测试行政能力测试是公务员笔试的重要组成部分,其目的是考察考生在行政管理方面的知识和能力。
行政能力测试通常包括行政能力测验和行政知识与能力测试两个部分。
1. 行政能力测验行政能力测验是通过一系列题目来考察考生的行政思维能力、问题解决能力和组织协调能力。
常见的题型包括推理判断、情景分析、资料分析等。
行政能力测验的分数占比在公务员笔试中较高,一般占总分的30%左右。
2. 行政知识与能力测试行政知识与能力测试主要考察考生对行政法律法规、行政管理制度和行政业务知识的掌握程度。
题型包括单选题、多选题、填空题等形式。
行政知识与能力测试的分数占比一般在20%左右。
二、申论申论是公务员笔试的另一个重要组成部分,考察考生的文字表达能力和分析问题的能力。
申论一般包括两个环节:议论文和应用文。
1. 议论文议论文是申论的重点,要求考生对一个提供的观点进行论证和阐述。
考生需要运用自己的逻辑思维和表达能力,准确、清晰地表达自己的观点和论据。
议论文的分数占比在公务员笔试中一般在20%左右。
2. 应用文应用文是考察考生在实际工作场景中应对问题的能力。
常见的应用文包括公文写作、简报写作等。
考生需要掌握相关的写作技巧和规范,并能够准确、简明地传达信息。
应用文的分数占比一般在15%左右。
三、言语理解与表达言语理解与表达是公务员笔试中的语言能力测试部分,考察考生的阅读理解和写作表达能力。
1. 阅读理解阅读理解主要考察考生对文章内容的理解和推理能力。
题型包括短文阅读、长文阅读和判断推理等。
考生需要准确理解文章的主旨和细节,并能根据文章回答问题。
阅读理解的分数占比在公务员笔试中一般在15%左右。
国考申论题型和分值分布申论题型和分值怎么分布,那道题分值比较高?想知道的小伙伴看过来,下面由出国留学网我为你精心准备了“国考申论题型和分值分布”仅供参考,持续关注本站将可以持续获取更多的资讯!国考申论题型和分值分布国考申论题型分值分布副省级以上(含副省级):第一题归纳概括(10分);第二题综合分析(15分);第三题提出对策(20分);第四题贯彻执行(25分);第五题贯彻执行(30分);市(地)级以下:第一题归纳概括(10分);第二题归纳概括(15分);第三题贯彻执行(20分);第四题提出对策(25分);第五题贯彻执行(30分)。
公务员申论题型分析申论是测查从事机关工作应当具备的基本能力的考试科目。
申论试卷由注意事项、给定资料和作答要求三部分组成。
申论考试按照省级以上(含副省级)职位、市(地)级以下职位的不同要求,设置两套试卷。
省级以上(含副省级)职位申论考试主要测查报考者的阅读理解能力、综合分析能力、提出和解决问题能力、文字表达能力。
阅读理解能力——要求全面把握给定资料的内容,准确理解给定资料的含义,准确提炼事实所包含的观点,并揭示所反映的本质问题。
综合分析能力——要求对给定资料的全部或部分的内容、观点或问题进行分析和归纳,多角度地思考资料内容,作出合理的推断或评价。
提出和解决问题能力——要求借助自身的实践经验或生活体验,在对给定资料理解分析的基础上,发现和界定问题,作出评估或权衡,提出解决问题的方案或措施。
文字表达能力——要求熟练使用指定的语种,运用说明、陈述、议论等方式,准确规范、简明畅达地表述思想观点。
市(地)级以下职位申论考试主要测查报考者的阅读理解能力、贯彻执行能力、解决问题能力和文字表达能力。
阅读理解能力——要求能够理解给定资料的主要内容,把握给定资料各部分之间的关系,对给定资料所涉及的观点、事实作出恰当的解释。
贯彻执行能力——要求能够准确理解工作目标和组织意图,遵循依法行政的原则,根据客观实际情况,及时有效地完成任务。
申论模块分值方法(完整版)申论模块分值方法申论各题型的分值分布如下:1.省级(市)卷:副省A:30分、副省B:35分、地市A:28分、地市B:25分、县、乡:20分。
2.市(地)卷:市级A类:35分、市级B类:28分、县级A类:25分、县级B类:20分。
3.县(区)卷:乡镇级部门类:15分、乡镇级其他类:10分。
4.省直机关直属单位卷:10分。
希望以上信息能帮助您解决问题。
如果还有其他问题,请随时告诉我。
国考联考模块地市级各项分值国家公务员考试行测地市级试卷分值分布如下:1.言语理解与表达100分。
2.数量关系10分。
3.判断推理100分。
4.资料分析100分。
5.常识判断10分。
希望以上信息能帮助您解决问题。
如果还有其他问题,请随时告诉我。
联考模块词语解释分值“联考模块”的含义和分值可能因地区和考试内容而异,通常需要根据具体考试通知或官方指南来查找准确的解释和分值。
以下是一些可能的解释:1.综合素质:可能涵盖学术、行为、情感、社会等方面的知识,考察其综合素质水平。
分值可能从5分到20分不等。
2.阅读理解:包括对*主旨、细节和含义的理解,以及推理和判断能力。
分值通常在10到30分之间。
3.写作能力:考察考生是否具备基本的写作技巧和表达能力,分值可能在30到60分之间。
4.数学基础:考察基本的数学知识和运算能力,分值可能在20到40分之间。
5.常识判断:考察考生对日常生活、社会现象、历史常识等方面的认知和理解,分值一般在5到25分之间。
6.判断推理:考察考生的逻辑推理、判断和分析能力,分值可能在15到35分之间。
请注意,以上解释仅供参考,具体分值需要参考相应的联考模块说明或考试指南。
省考行测联考模块分值分布行测各模块分值分布如下:1.言语理解与表达部分,约40分。
2.数量关系部分,约20分。
3.判断推理部分,约30分。
4.资料分析部分,约20分。
5.常识判断部分,约15分。
希望以上信息能帮助您解决问题。
申论评分标准
申论评分标准主要分为以下几类题型:
1.归纳概括题:主要考察考生对材料主要内容或主要问题的概括能
力。
评分标准大致为:能够准确概括材料中反映的主要内容或问题,逻辑清晰,表述准确,没有多余的字词。
2.综合分析题:考察的是考生对给定材料的分类、加工、理清逻辑
思维,找出问题的原因,辨析观点异同等能力。
评分标准大致为:能够准确分析问题的原因、影响等,思路清晰,表述准确,语言流畅。
3.提出对策题:针对材料所反映的问题,提出解决问题的方案。
评
分标准大致为:提出的对策要有针对性、可行性,解决问题的方案要具体、明确,同时要符合当前的政策环境和实际情况。
在申论写作中,除了内容之外,考生的表达方式和语言质量也会影响得分。
具体来说,评分标准会考虑以下因素:
1.文章的结构:包括标题、开头、主体和结尾等部分。
文章的结构
要严谨,逻辑清晰,符合议论文的基本格式。
2.语言表达:要求考生在写作中用词准确,句子通顺,语言流畅。
同时,考生还需要注意避免语法错误和拼写错误。
3.卷面整洁:考生的书写和卷面整洁程度也会影响得分。
要求考生
书写工整,字迹清晰,没有涂改和墨迹。
需要注意的是,不同省份和年份的申论评分标准可能会有所不同,以
上仅供参考。
国考题型分数占比国考题型分数占比1、国考行测题型分值分布:总分100分,常识判断10分,言语理解32分,数量关系/数学运算12分,判断推理26分,资料分析20分。
2、国考申论分值分布:总分100分,归纳概括10分,综合分析15分,提出对策20分,贯彻执行25分,贯彻执行30分。
国考分值分布:行政职业能力测验满分100分,申论满分100分,专业科目考试满分是100分。
国考行政职业能力测试分值分布:言语理解与表达32分、数量关系12分、判断推理26分、资料分析20分、常识判断10分。
语言理解与表达40题,0.8分每题,总分32分。
数量关系15题,0.8分每题,总分12分。
判断推理和图形推理共10题,0.6分每题,总分6分;定义判断10题,0.7分每题,总分7分;类比推理10题,0.5分每题,总分5分;逻辑判断10题,0.8分每题,总分8分。
资料分析20题,1分每题,总分20分。
常识判断20题,0.5分每题,总分10分。
国考申论题型分值分布为:副省级以上含副省级,第一题归纳概括10分,第二题综合分析15分,第三题提出对策20分,第四题贯彻执行25分,第五题贯彻执行30分;市(地)级以下,第一题归纳概括10分,第二题归纳概括15分,第三题贯彻执行20分,第四题提出对策25分。
国考笔试有什么国考分为笔试和面试两部分,而笔试按A、B类职位分别进行。
从从20XX年开始,A、B类都要考一样的科目,主要包括《行政职业能力测验》和《申论》,但《行政职业能力测验》为命题,各个地方的考试科目都是地方自定的。
要报地方公务员考试的考生,一定要查阅当地政府公布的招考简章,以便有针对性地进行复习。
国考时间一般在几月份国考时间一般在每年的11月最后一个星期日或12月第一个星期日,专业科目于公共科目笔试前一天举行。
2022年国考时间为11月28日;2021年国考时间为11月29日;2020年国考时间为11月24日。
国考公共科目包括行政职业能力测验和申论两科。
2021年国家公务员笔试包括公共科目和专业科目,其中公共科目包括行测和申论。
一般岗位的笔试只考公共科目,行测和申论分数各占50%。
国考笔试成绩怎么算
一般岗位的笔试成绩=50%行测+50%申论;
8个非通用语职位的笔试成绩=25%行测、25%申论、50%外语水平测试成绩;
中国银保监会及其派出机构职位的笔试成绩=25%行测、25%申论、50%专业科目笔试成绩;
中国证监会及其派出机构职位的笔试成绩=25%行测、25%申论、50%专业科目笔试成绩;
公安机关人民警察职位按照行政职业的笔试成绩=40%能力测验、30%申论、30%专业科目笔试成绩。
2021国考合格分数线
国家公务员考试不设分数线,一般是按照比例通过,最低成绩进面试人的分数,即为当年的合格分数线。
为什么有的考四五十分就能进面?因为这是部分岗位加上专业科目之后按一定占比以100分制的形式合成。
学校的教师队伍很不稳定,往往春节一过,教师走掉一半是常事。
许多年轻教师都把私立学校当作跳板,一旦找到合适的工作,立马就跳槽走人。
开学已经好几天了,因为交不起300多元的学费,12岁的陈某迟迟没有报到。
和陈某一样,由于家庭生活困难,不少农民工子女不得不放弃求学。
树人学校也是一所农民工子弟学校,开学已经一周,还有100来名学生没来报到。
校长既失落又无奈,“反正每到开学,总得少那么百八十人。
有的回老家了,有的转学了。
至于有没有人辍学,那就没办法统计了。
”春节过后,8岁的乡村女孩儿张某在B市郊区的一所公办小学里迎来了新学期,但更多“漂泊”在市郊的农民工子女难有这样的待遇。
“我也想去公办学校上学,至少那里有好的食堂,但学费实在太高。
”一想起夏天早上带的饭菜到中午就有点变味发馊,一位小学四年级学生心里就有点发酸。
“B市的公办学校,用的都是B市地方实验教材。
将来考大学,因为没有户口,孩子还得回去考,怎么办?”从山西来B市打工的张某愁苦地问。
考虑到这个因素,许多家长不得不把孩子送到使用全国统编教材的民办农民工子弟学校。
“我妈妈很少给我零花钱,我也没有什么新文具,总觉得在班里抬不起头。
”这是一个“有幸”到公办学校就读的农民工的孩子所遇到的尴尬。
记者在采访中发现,有不少乡下来的孩子,在大部分是城市孩子的公办学校里,都有孤独、自卑的感觉。
对此,中国社会科学院一研究员表示,要警惕农民工子女心理“边缘化”倾向。
他说,农民工子女本身就在经济条件等方面处于弱势地位,好不容易能与城里孩子坐在同一个教室里接受质量较高的教育,却又要承受来自各方面的不理解。
生活上的困难没有让他们退缩,可这种心灵的创伤却难以抚平。
“同在蓝天下,共同成长进步”,这是温家宝总理在考察北京玉泉路打工子弟小学时,在学校黑板上写下的题词。
广大人民群众都希望并相信在实施《纲要》的过程中,这美好的愿景会变成现实。
调查表明,有46名农民工子女,曾经因为父母务工地点的变化而被迫转学。
国考行政执法类分值分布
在我国,考行政执法类给学生与生活带来了一定的考点,也就意味着这一领域的竞争也越来越激烈,所以每个参加考试的考生对得分的期望也越来越高。
考试分值,除了学生的学习成绩外,还有其他很多因素。
因此,有关考生如何做好准备,提高考试效果,本文就为大家介绍一下关于考行政执法类考试分值分布状况的一些具体内容。
首先,我们可以从单项考试分值分布上着手,在考行政执法类考试中,通常情况下考生需要考试试题包含以下几个方面:理论知识、专业知识、实践能力和法律文书能力等。
从考试分值分布上来看,理论知识通常占到30%,专业知识占到20%,实践能力占20%,法律文书能力占30%,考生需要在上述方面科学结合完成考试。
其次,考生可以从总分分值分布上入手,每次考试的总分一般都在725分以上,其中满分部分占660分,考生在满分部分中必须达到最高分,而分值分布如下:理论知识占到290分,专业知识占到160分,实践能力占到160分,法律文书能力占170分。
最后,考生要尽量掌握考试知识,注重细节,能够熟练掌握考试准备。
在复习中,要注重攻克难点,查究规律。
最后,考生要有耐心,有意志力,多多练习,努力提高自身的考试效果,才能取得一个满意的分数。
总之,考行政执法类考试分值分布是一个复杂的系统,要把握好分值分布中每一项对应的所占比重,掌握考试知识,熟练掌握考试流程,尽力考出一个满意的分数,不但要多学习,也要多实践,多体验,这样才能拿到自己想要的分数。
国考申论一般能考多少分
一般公务员考试行测和申论分别130分以上、70分以上都算是高分了。
面试的话具体看你报的哪里,省级的,还是县级别的,报的地方不一样,水平差异也会很明显,省部级140的大有人在,省部级以下的一般县城单位120以上有进面机会,具体要看你的岗位和地方,如果只要一个人,恰好你报的地方有一个牛人,你也很难进面试的,所以说七分功力,三分运气,但是复习阶段一定要全力以赴。
国考申论满分多少分
国考申论满分是100分。
申论是测查从事机关工作应当具备的基本能力的考试科目,主要测查报考者的阅读理解能力、综合分析能力、提出问题和解决问题能力、贯彻执行能力、文字表达能力,具有模拟公务员日常工作的功能。
申论考试,是具有模拟公务员日常工作性质的能力测试。
作为公务员,对社会生活的方方面面都应当有所认识和有所思考,并且具备较高的思想水平和较强的分析问题、解决问题的能力。
因此,申论考试所提供的一般都是社会性较强的背景材料,让考生去进行分析和论述,从而测查考生处理公务员日常事务的潜能。
申论大作文评分标准(含提分方法)整理许多考生朋友们在问申论大作文评分标准是什么?申论大作文写作提分方法又有什么?下面是我整理的申论大作文评分标准,以供参考,欢迎大家保藏并共享哟!申论大作文评分标准公务员考试申论大作文每少50字扣1分,少写100个字,扣2分,但是40分的题目,由于字数不会扣分超过4分,而且要看整体状况如何,内容、卷面、立意等等都很重要。
大作文答卷可分为五个等级。
以满分40分为例:一类文(31—40分):立意鲜亮,内容详细,中心明确;语言简明、连贯、得体,表达方式运用恰当,无病句;结构合理,条理清晰,详略得当;书写规范、工整,格式正确,无错别字,标点正确,卷面干净、美观。
二类文(21—30分):内容详细,中心明确;语言通顺,表达方式运用恰当,基本无病句;结构合理,条理清晰;书写规范、工整,格式正确,基本无错别字和标点错误,卷面干净。
三类文(11—20分):立意基本明晰,内容比较详细,中心比较明确;语言基本通顺,表达方式基本恰当,有个别病句;结构合理,条理基本清晰;书写比较规范,格式基本正确,错别字和标点错误较少,卷面比较干净。
四类文(1—10分):立意不够明确,内容不够详细,中心不够明确;语句欠通顺,表达方式不够恰当,有少量病句;结构基本完整,条理不够清晰;字体潦草,错别字、标点错误多,格式不正确,卷面不干净。
申论大作文写作提分方法申论考试中大作文占据了很大一部分分值,是比较简单得分也比较简单失分的题型。
本期申论答题技巧为大家具体讲解三种大作文得分的方法,盼望大家敏捷运用,写出高分申论文章。
方法一:观点+论证由于材料客观性的存在,要求考生在书写过程中必需在把握材料主旨的基础之上提出自己的观点。
有了观点后更要有充分的论证过程,而这个论证是主观的,不能大篇幅抄袭材料,要有自己的学问底蕴,如将时事热点、历史故事、名言警句等融入文章,使内容更丰满。
这就要求考生在复习过程中多积累相关学问,有了学问储备才能做到有备无患。
2021年份公务员考试总成绩计算参考公考面试,没那么简单。
给你的时间,只有几分钟,你需要观点明确,逻辑清晰,吐字流利,仪态大方。
下面小编给大家带来关于2021年份公务员考试总成绩计算,希望会对大家的工作与学习有所帮助。
考试总成绩的计算(一)普通职位(不加试专业科目)考试总成绩的计算方法为:考试总成绩=(行政职业能力测验成绩+申论成绩+加分)÷2×50%+面试成绩×50%(二)公安系统执法勤务类职位考试总成绩计算方法为:考试总成绩=[(行政职业能力测验成绩+申论成绩+加分)÷2×70%+专业科目考试成绩×30%]×50%+面试成绩×50%(三)公安系统法医职位考试总成绩计算方法为:考试总成绩=(行政职业能力测验成绩+申论成绩+加分)÷2×40%+专业科目考试成绩×60%考试总成绩按照四舍五入的原则,保留小数点后两位数。
面试和专业科目考试结束后,将按照各职位考生总成绩从高到低的顺序,以1:1的比例确定体检人选。
同一职位出现考试总成绩相同的情况,按公共科目笔试成绩由高分到低分确定体检人选;如公共科目笔试成绩也相同,则按行政职业能力测验成绩由高分到低分确定体检人选;如行政职业能力测验成绩也相同,则另行组织加试公务员面试技巧一.早作准备,避免匆忙迎战。
面试前的备考是各方储备实力、确保胜利的关键时期。
不论你是速战速决型、颇具急智,还是实际工作经验丰富、见多识广,我都要告诉大家,面试的测评要素除了应变能力、情绪控制和具体任务操作等之外,更重要的是考察考生的思维和语言能力及习惯,是否能够明确而又准确、条理清晰而又流畅的与考官进行交流。
因此,就需要考生要有一定的知识和语言储备,练就上佳的语言表达习惯,而这些都必须通过时间和实践来完成,早作准备,才能从容应战。
二.心理疏导,避免未捷先死。
顶着巨大的压力备考无异于作茧自缚,所以大家应该有意寻找和培养至少一种适合自己的解压方式,以便于轻装前进、提升效率。
2021国考申论分值分布20天行测83分申论81分(经验)(适合:国家公务员,各省公务员,村官,事业单位,政法干警,警察,军转干,路转税,选调生,党政公选,法检等考试)———知识改变命运,励志照亮人生我是2010年10月15号报的国家公务员考试,报名之后,买了教材开始学习,在一位大学同学的指导下,大约20天时间,行测考了83.2分,申论81分,进入面试,笔试第二,面试第一,总分第二,成功录取。
在这里我没有炫耀的意思,因为比我考的分数高的人还很多,远的不说,就我这单位上一起进来的,85分以上的,90分以上的都有。
只是给大家一些信心,分享一下我的经验,我只是普通大学毕业,智商和大家都一样,关键是找对方法,事半功倍。
指导我的大学同学是2009年考上的,他的行测、申论、面试都过了80分,学习时间仅用了20多天而已。
我也是因为看到他的成功,才决定要考公务员的。
“人脉就是实力”,这句话在我这位同学和我身上又一次得到验证,他父亲的一位朋友参加过国家公务员考试命题组,这位命题组的老师告诉他一些非常重要的建议和详细的指导,在这些建议的指导下,我同学和我仅仅准备了20天左右的时间,行测申论就都达到了80分以上。
这些命题组的老师是最了解公务员考试机密的人,只是因为他们的特殊身份,都不方便出来写书或是做培训班。
下面我会把这些建议分享给你,希望能够对你有所帮助。
在新员工见面会上,我又认识了23位和我同时考进来的其他职位的同事,他们的行测申论几乎都在80分以上,或是接近80分,我和他们做了详细的考试经验交流,得出了一些通用的备考方案和方法,因为只有通用的方法,才能适合于每一个人。
2010年国考成功录取后,为了进一步完善这套公务员考试方案,我又通过那位命题组的老师联系上了其他的5位参加过命题的老师和4位申论阅卷老师,进一点了解更加详细的出题机密和阅卷规则。
因为申论是人工阅卷,这4位申论阅卷老师最了解申论阅卷的打分规则,他们把申论快速提高到75到80分的建议写在纸上,可能也就50页纸而已,但是,他们的建议比任何培训机构和书籍效果都好(我是说申论)。
这一点我是深有体会并非常认同的。
最终我根据自己和23位80分以上同事的经验,还有6位命题老师4位申论阅卷老师给出的建议,总结出了这套国考(中央级)省考(省市县乡村级)通用学习方案。
在2011年4月份的省考和2011年11月的国考中,有1200多位考生使用这套方案,其中400多位参加国考的考生中有190多位录取,录取率48%,800多位参加省考的考生中有530多位录取,录取率67%,这样的效果,是在我的意料之中的。
下面是20天行测申论突破80分的详细方案:在讲方案之前,我需要先和你分享4个理念,否则这些方案根本不会帮助到你:第1个理念:你要相信你可以考上。
我在家里举办的每期10个人的公务员考试培训班,他们第一次来到我家时,我问他们:“你们想考上公务员的请举手。
”10个人都举手了,我又问:“一定要考上公务员,相信自己能考上的,请举手。
”结果都不举手了,他们说:“考上公务员哪是那么容易的事?”各位朋友,当你在做一件事情时,你如果认为很难,甚至根本办不到,也许做了也不会有结果时,你还会不会去做?会不会付出100%的努力去做?所以,我首先要帮你建立信心,只有这样你都会付出100%的努力去学习和考试。
我以我自己的经验和在家里以及网上指导过的1200多考生的经验,肯定地告诉你一个好消息!考上公务员真的不难,你完全可以考上,特别是省考,比国考要竞争小得多。
为什么我同学能考上?因为他到那位命题组老师的家里去了,手把手现场给他了详细的考试方案和建议,我同学相信,他可以考上,所以他用了20多天时间全力以赴地学习,考上了;我为什么能考上?因为我看到我同学能考上,我相信我用他的方法应该也能考上,所以我也是全力以赴,所以也考上了;为什么到我这里学习的那些人比我在网上指导的考生录取率高10%?因为这些到我家里来的人,都相信自己是可以考上的,所以全力以赴按我给他们方案去执行了。
第2个理念:不管你做什么事,一定有人可以帮你达成目标,而不需要你自己去摸索。
公务员考试也是一样,谁最了解公务员考试?谁最能给你最大的帮助?第一类人是参加过命题组的那些人,还有申论阅卷老师,这一点上,我和6位参加过命题组的老师和4位参加过申论阅卷的老师做过详细的交流;第二类人是以高分考上公务员的人,如果你只找到1个这样的人,可能他的方法不适合你,最好是找到8到10个这样的人,找到他们在备考和考试中所使用的共同方法,我自己和23位同事行测申论几乎都在80分以上。
2011年4月的省考和2011年11月的国考中,我通过家里的小型培训班和网上指导(主要以资料和方案的形式),已经帮助1200多位考生中的700多位成功考上了公务员。
第3个理念:不管发生什么事情,千万不要放弃,凡事要以积极的心态去面对。
像爱迪生发明灯泡这样的例子太多了,我就不在这里和你重复了。
马上就要考试了,不要慌,制订好自己的计划,按部就班学习就可以,你有20天时间要考试,就做一个20天的计划,有3天就要考试了,就做个3天的计划;考试过程中遇到不会的题目,不要慌,我们是有办法来大大提高不会做的题目的正确率的。
不到最后交卷,就不要放弃。
行测20天突破80分方案:行测短短120分钟时间,135道题,每道题花费的时间不能超过53秒!更何况大部分需要通过大量文字阅读和数字计算才能够得出正确答案,所以行测要取得高分,就要使用技巧。
公考成功的考生都在强调一个道理:做题必须要找对思路,使用技巧!1,言语理解与表达和判断推理:一定要掌握“快速识别考点”的方法,就是考试时,看到一个题,马上就能识别这个题目属于哪个考点,这类的题目应该怎么解。
这样既能提高做题速度,又能达到非常高的正确率。
虽然我在网上无法手把手地教你,但是我花了2980元加入了最新华图公务员考试培训班会员,下载到了这个培训班的全套视频课程,我发现华图培训班视频中的顾斐老师可以帮你快速掌握言语理解与表达,视频中的蔡金龙老师可以帮你快速掌握判断推理。
这样,我在赠品里送你这套最新华图公务员考试培训视频,你就可以快速掌握言语理解与表达和判断推理了。
2,数量关系和资料分析:一定要掌握“快速解题法”,这些看上去需要数学计算的题目,事实上,在出题时已经设计好了,有80%的题目是可以不用计算,或通过简单计算就能直接得出答案的,而不需要你真正去按部就班做算数题。
在我给你的赠品里这套培训班视频中的李委明老师可以帮你快速学会数量关系和资料分析中的“快速解题技巧”,让你80%的数量计算类的题目,不需要计算或是经过简单估算就能快速得出答案。
3,常识判断:绝大部分考点,教材上都已经有了,只要认真学习教材上内容就可以了,不需要特别的交待。
4,对于你不会做的题目,或者是没有时间做的题目,我这里有一套非常好的技巧,可以帮你大大提高正确率,如果你4选1,正确率只有25%,而事实上,根据2002年到2011年国考省考200多套真题的统计:行测考试中,5种题型,每1种题型,最少有5种规律可以帮你直接选出正确答案,或者帮你马上排除1到2个选项,每张试卷中,有60%的题目可以使用这些规律,正确率达到80%以上。
我总结出来的这些规律和技巧,只需要2小时就可以看完一遍,3天时间就可以完全掌握,提高15分以上。
对于不会做的题目,你使用这些规律和技巧,3天内能帮你提高多少分呢?下面我帮你计算一下:不使用规律技巧的情况:你会的题目分数A分,不会的题目分数B分。
对于不会的题目,你猜对的正确25%,因为是4选1。
假如说你现在行测可以考50分,那么A+B=100;A+B*25%=50;得出A=67分,B=33分,也就是说你能考出50分的成绩,其实你真正会的分数是33分,不会的分数是67分,因为你67分的题目,你猜对的概率是25%,所以最终你能考出50分。
使用规律技巧的情况:可以使用行测技巧的题目占整套试题的60%,正确率是80%你不会做并且不能使用技巧的题目:67*40%*25%=6.7分,你不会做并且可以使用技巧的题目:67*60%*80%=32.16分,那么使用技巧后,你的行测分数就从50分,提高到33+6.7+32.16=71.86分那么可以得出一个公式,你不使用规律技巧能考出的成绩是C,使用技巧后能考出的成绩是X,有60%的题目可以使用技巧,你不会并且可以使用技巧题目的正确率是80%,(60%的应用率和80%的正确率是统计2002年到2011年国考省考200多套真题得出来的):X=(C-100*25%)/(1-25%)+(C-100)*40%*25%/(25%-1)+ (C-100)*60%*80%/(25%-1)得出:X=(0.42C+33)/0.75即:如果你现在的成绩C=50分,则使用技巧后成绩提高到X=72分如果你现在的成绩C=60分,则使用技巧后成绩提高到X=77.6分如果你现在的成绩是C=70分,则使用技巧后的成绩提高到X=83.2分所以,在使用技巧之前,先掌握教材知识点,学习赠品里的华图培训班视频课程,快速打好行测基础,把行测成绩提高到65-70分,再使用技巧,就可以达到75-80分的高分。
(具体的行测规律技巧在后面单独给出)申论2天突破75到80分的方案:申论考试中给出的材料,你都读懂了,申论需要你回答的题目也都读懂了,感觉答的不错,字迹也很工整,分数却总是徘徊40分50分,为什么?仅仅是因为不懂申论的答题方法,只有申论阅卷老师才是最了解的申论打分规则的人,他们给出的答题方法和建议,只需要你花1个小时的时间来读完,并花2天时间来细细品味和理解,就可以帮你快速突破70到80分。
或许你觉得不可思议,这就是名副其实的:“真经一句话,假传万卷书”,目前市面上很多申论指导书严重误导了考生,导致有的考生不学申论能考50分,第二年认真学申论,只考了35分这样的结果。
使用这4位申论阅卷老师的方法答题,拉开竞争对手20分,是比较容易的。
1,申论考试中,第一二道题是得分的关键。
这是因为,客观的点好找,容易达成共识,老师们数着采分点给分,一般差距不大,分数得的也理直气壮;所以考前努力抓好前两道题,练习找准采分点,比使劲练大文章要有用得多。
采分点大多使用材料中给定的关键词,并且要使用正确的答题结构,字迹工整。
(详细讲解在后面单独给出)2,最后的文章题,是分档次打分,就是分一二三档次,档次一是多少分到多少分,档次二是多少分到多少分。
一定要站在政府公务员的立场来写,标题决定了你的文章属于哪个档次。
文章内容如何编织都是有章可循的。
(详细讲解在后面单独给出)在2011年4月份的省考和2011年11月的国考中,有1200多位考生使用这套方案(包括理念、方案和技巧资料),其中400多位参加国考的考生中有190多位录取,录取率48%,800多位参加省考的考生中有530多位录取,录取率67%我在家里,也组织了几期小型的面授班,晚上和周末的时间,直接到我家里来以聊天的形式传授考试方案和技巧,因为家里空间有限,每期只招收10个学员,一共30个小时左右,每人收费1980元。