《建筑结构抗震与防灾》复习题2
- 格式:doc
- 大小:207.50 KB
- 文档页数:12
【2.1.1】按照我国现行抗震设计规范的规定,位于(D )抗震设防烈度地区内的建筑物应考虑抗震设防。
(A) 抗震设防烈度为5~9度(B)抗震设防烈度为5~8度(C)抗震设防烈度为5~10度(D)抗震设防烈度为6~9度【2.1.2】《建筑抗震设计规范》的使用范围是(A )(A)抗震设防烈度为6~9度地区的建筑抗震设计(B)抗震设防烈度为7~9度地区的建筑抗震设计(C)抗震设防震级为6~9级地区的建筑抗震设计(D)抗震设防震级为7~9级地区的建筑抗震设计【2.2.1】按《建筑抗震设计规范》基本抗震设防目标设计的建筑,当遭受本地区设防烈度影响时,建筑物应处于下列何种状态( C )(A)不受损坏(B)一般不受损坏或不需修理仍可继续使用(C)可能损坏,经一般修理或不需修理仍可继续使用(D)严重损坏,需大修后方可继续使用【2.2.2】按我国建筑抗震设计规范的建筑,当遭受低于本地区设防烈度的多遭地震影响时,建筑物应( A )。
(A)一般不受损坏或不需修理仍可继续使用(B)可能损坏,经一般修理或不需修理仍可继续使用(C)不致发生危及生命的严重破坏(D)不致倒塌【2.2.3】某建筑物,其抗震设防烈度为7度,根据《建筑抗震设计规范》,“小震不坏”的设防目标是指下列哪一条( B )(A)当遭遇低于7度的多遇地震影响时,经修理仍可继续使用(B)当遭遇低于7度的多遇地震影响时,一般不受损坏或不需修理仍可继续使用(C)当遭受7度的地震影响时,不受损坏或不需修理仍可继续使用(D)当遭遇低于7度的多遇地震影响时,经一般修理或不需修理仍可继续使用【2.2.4】某建筑物,其抗震设防烈度为8度,根据《建筑抗震设计规范》,“大震不到”的设防目标是指下列哪一条( D )(A)当遭受8度的地震影响时,不致发生危及生命的严重破坏(B)当遭受8度的地震影响时,一般不致倒塌伤人,经修理后仍可继续使用(C)当遭遇高于8度的预估的罕遇地震影响时,不致倒塌,经一般修理后仍可继续使用(D)当遭遇高于8度的预估的罕遇地震影响时,不致倒塌或发生危及生命的严重破坏【2.4.1】建筑物分为甲、乙、丙、丁四个抗震设防类别,下列分类不正确的是(B )(A)【2.4.1】应属于重大建筑工程和地震时可能发生严重次生灾害的建筑(B)乙类建筑应属于地震破坏造成社会重大影响和国民经济重大损失的建筑(C)丙类建筑应属于除甲、乙、丁以外按标准要求进行设防的一般建筑(D)丁类建筑应属于允许在一定条件下适度降低要求的建筑【2.4.2】建筑物共有四个抗震设防类别,下列分类原则中正确的是( D )(A)甲类建筑属于重要的建筑(B)乙类建筑属于较重要的建筑(C)丁类建筑属于一般重要的建筑(D)丁类建筑属于抗震适度设防类建筑【2.4.3】地震时使用功能不能中断的建筑应划分为下列哪一个类别( B )。
建筑结构抗震复习题一、判断题1.振型分解反应谱法既适用于弹性体系,也可用于弹塑性体系×2.结构的刚心就是地震惯性力合力作用点的位置×3.受压构件的位移延性将随轴压比的增加而减小√4.结构的重力荷载代表值等于竖向荷载加上各可变荷载组合值。
×5.震源到震中的垂直距离称为震中距。
×ﻩ6.对应于一次地震,震级只有一个,烈度也只有一个。
×ﻩ7.横波一般周期较长,振幅较大,引起地面水平方向的运动。
√8.采用底部剪力法时,突出屋面的屋顶件,由于刚度突变、质量突变,其地震作用的效应乘以增大系数3,此增大部分应向下传递。
×9.采用底部剪力法时,突出屋面的屋顶件,由于刚度突变、质量突变,其地震作用的效应乘以增大系数3,此增大部分应向下传递。
×10.地震波的传播速度,以横波最快,面波次之,纵波最慢。
×11.横波只能在固态物质中传播√12.设防烈度为8度和9度的高层建筑应考虑竖向地震作用×13.众值烈度比基本烈度小1.55度,罕遇烈度比基本烈度大1.55度×14在进行抗震设计时,结构平面凹进的一侧尺寸为其相应宽度的20%时,认为是规则的√15.地震波的传播速度,以横波最快,面波次之,纵波最慢。
×16.在同等场地、烈度条件下,钢结构房屋的震害较钢筋混凝土结构房屋的震害要严重。
×ﻩ17.钢筋混凝土框架柱的轴压比越大,抗震性能越好。
ﻩ×18.场地特征周期与场地类别和地震分组有关。
×19.受压构件的位移延性将随轴压比的增加而减小。
√ﻩ20.选择结构的自振周期应尽可能接近场地卓越周期。
×21.根据液化指数,将液化等级分为三个等级。
√22.质量和刚度明显不对称、不均匀的结构,应考虑水平地震作用的扭转影响√。
23.地震作用对软土的承载力影响较小,土越软,在地震作用下的变形就越小。
×24.结构的重力荷载代表值等于竖向荷载加上各可变荷载组合值。
建筑结构抗震习题及答案建筑结构抗震习题及答案地震是自然界中一种常见的地质灾害,给人们的生命财产安全带来了巨大威胁。
在建筑设计和施工中,抗震性能成为了一个重要的考量因素。
本文将通过一些习题,探讨建筑结构抗震的相关知识,并提供相应的答案。
习题一:什么是地震力?答案:地震力是指地震作用下作用在建筑结构上的力。
地震力的大小与地震的震级、震源距离、地震波传播路径和建筑结构的特性有关。
建筑结构必须具备足够的抗震能力,以承受地震力的作用。
习题二:建筑结构的抗震能力受哪些因素影响?答案:建筑结构的抗震能力受到多个因素的影响。
首先,结构的材料和施工质量是决定抗震性能的重要因素。
其次,结构的形式和布局也会影响其抗震能力。
此外,地基的稳定性和土壤的性质也是影响抗震性能的重要因素。
习题三:什么是地震设计?答案:地震设计是指在建筑结构设计中考虑地震力作用的过程。
地震设计的目标是确保建筑结构在地震发生时具备足够的抗震能力,以保护人们的生命安全和财产安全。
地震设计需要根据地震的可能性和地震力的大小,采取相应的设计措施。
习题四:常见的抗震设计措施有哪些?答案:常见的抗震设计措施包括结构的抗震加固和抗震设防。
抗震加固是指对已有的建筑结构进行改造,增加其抗震能力。
常见的加固方法包括增加剪力墙、加固柱子、加固梁等。
抗震设防是指在新建建筑结构设计中采取一系列的措施,使其具备足够的抗震能力。
常见的设防措施包括设置抗震支撑、合理布置结构的刚度和强度等。
习题五:什么是抗震设防烈度?答案:抗震设防烈度是指根据地震波的性质和建筑结构的特点,确定建筑结构所需的抗震能力的指标。
抗震设防烈度包括水平地震加速度、地震波的周期和地震波的峰值加速度等参数。
不同地区的抗震设防烈度可能会有所不同。
习题六:什么是地震波?答案:地震波是地震能量传播的结果,是地震时地面上的振动。
地震波的传播速度与地震波的类型和传播介质有关。
地震波可以分为纵波和横波,纵波传播速度较快,横波传播速度较慢。
建筑结构抗震考试复习题建筑结构抗震考试复习题建筑结构抗震是建筑工程中非常重要的一环,它关系到建筑物在地震中的安全性和稳定性。
为了帮助大家更好地理解和掌握建筑结构抗震的知识,下面给大家提供一些考试复习题。
题一:简答题1. 什么是地震?地震的成因是什么?2. 什么是建筑结构抗震能力?它包括哪些方面的内容?3. 请简要介绍一下常见的抗震措施有哪些?4. 什么是地震烈度?它与地震破坏有什么关系?5. 请简要介绍一下建筑结构中常用的抗震构造体系有哪些?题二:选择题1. 地震烈度是描述地震强度的指标,一般用什么单位表示?A. 米B. 度C. 级D. 克2. 建筑结构抗震能力的评价指标是什么?A. 地震烈度B. 抗震设防烈度C. 建筑物高度D. 地基条件3. 哪种材料的抗震性能最好?A. 钢材B. 混凝土C. 木材D. 砖材4. 哪种抗震构造体系适用于高层建筑?A. 剪力墙结构B. 框架结构C. 钢结构D. 砖混结构5. 哪种抗震措施可以有效减小建筑结构的地震响应?A. 加固墙体B. 增加柱子数量C. 增加楼层高度D. 减小建筑物质量题三:计算题1. 一个建筑物的质量为10000吨,地震作用下的加速度为10m/s²,求建筑物所受地震作用的力。
2. 一栋高层建筑的设计基本周期为2秒,求其设计抗震设防烈度。
3. 一栋建筑物的地震烈度为7度,设计抗震设防烈度为8度,求该建筑物的地震安全系数。
题四:分析题1. 地震烈度与地震破坏程度之间存在怎样的关系?2. 建筑结构抗震能力的提高可以通过哪些途径实现?3. 请分析一下剪力墙结构和框架结构在抗震能力方面的优缺点。
4. 为什么在地震区建造建筑物时需要进行抗震设防设计?以上是一些建筑结构抗震考试复习题,希望能够帮助大家更好地复习和理解相关知识。
建筑结构抗震是一门综合性较强的学科,需要掌握一定的理论知识和实践经验。
希望大家能够通过努力学习,提高自己的抗震能力,为建设更安全、更稳定的建筑物做出贡献。
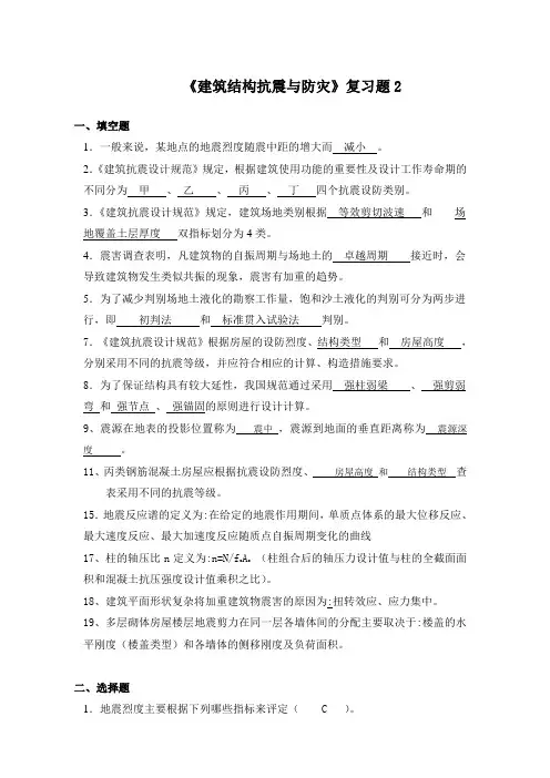
《建筑结构抗震与防灾》复习题2一、填空题1.一般来说,某地点的地震烈度随震中距的增大而减小。
2.《建筑抗震设计规范》规定,根据建筑使用功能的重要性及设计工作寿命期的不同分为甲、乙、丙、丁四个抗震设防类别。
3.《建筑抗震设计规范》规定,建筑场地类别根据等效剪切波速和场地覆盖土层厚度双指标划分为4类。
4.震害调查表明,凡建筑物的自振周期与场地土的卓越周期接近时,会导致建筑物发生类似共振的现象,震害有加重的趋势。
5.为了减少判别场地土液化的勘察工作量,饱和沙土液化的判别可分为两步进行,即初判法和标准贯入试验法判别。
7.《建筑抗震设计规范》根据房屋的设防烈度、结构类型和房屋高度,分别采用不同的抗震等级,并应符合相应的计算、构造措施要求。
8.为了保证结构具有较大延性,我国规范通过采用强柱弱梁、强剪弱弯和强节点、强锚固的原则进行设计计算。
9、震源在地表的投影位置称为震中,震源到地面的垂直距离称为震源深度。
11、丙类钢筋混凝土房屋应根据抗震设防烈度、房屋高度和结构类型查表采用不同的抗震等级。
15.地震反应谱的定义为:在给定的地震作用期间,单质点体系的最大位移反应、最大速度反应、最大加速度反应随质点自振周期变化的曲线17、柱的轴压比n定义为:n=N/fc Ac(柱组合后的轴压力设计值与柱的全截面面积和混凝土抗压强度设计值乘积之比)。
18、建筑平面形状复杂将加重建筑物震害的原因为:扭转效应、应力集中。
19、多层砌体房屋楼层地震剪力在同一层各墙体间的分配主要取决于:楼盖的水平刚度(楼盖类型)和各墙体的侧移刚度及负荷面积。
二、选择题1.地震烈度主要根据下列哪些指标来评定( C )。
A.地震震源释放出的能量的大小B.地震时地面运动速度和加速度的大小C.地震时大多数房屋的震害程度、人的感觉以及其他现象D.地震时震级大小、震源深度、震中距、该地区的土质条件和地形地貌3.描述地震动特性的要素有三个,下列哪项不属于地震动三要素( D )。
一、名词解释1震级:按地震时所释放出的能量大小确定的等级标准。
2地震烈度:是指某一地区的地面及各类建筑物遭受到一次地震影响的强弱程度。
3基本烈度:一个地区未来五十年内一般场地条件下可能遭受的具有10%超越概率的地震烈度值称为该地区的基本烈度。
又叫偶遇烈度。
4设防烈度:就是基本烈度。
同上。
5多遇烈度:在50年期限内,一般场地条件下,可能遭遇的超越概率为63%的地震烈度值,相当于50年一遇的地震烈度值。
6罕遇烈度:在50年期限内,一般场地条件下,可能遭遇的超越概率为2%~3%的地震烈度值,相当于1600~2500年一遇的地震烈度值。
7震中:震源在地表的投影点。
震中也称震中位置,是震源在地表水平面上的垂直投影用经、纬度表示。
实际上震中并非一个点,而是一个区域。
8震中距:地面上任何一点到震中的直线距离称为震中距。
同样大小的地震,在震中距越小的地方,影响或破坏越重。
9震源:震动的发源处10地震波:由震源向各个方向传播的地震能量的波叫地震波。
11地震烈度表:评定地震烈度大小的标准和尺度。
(采用1~12共12个等级划分的地震烈度表)12抗震设防措施:就是为达到抗震效果,在工程建设时对建筑物进行抗震设计并采取抗震设施。
抗震措施是指除地震作用计算和抗力计算以外的抗震设计内容,包括抗震构造措施。
13抗震构造措施:根据抗震概念设计原则,一般不需要计算而对结构和非结构各部分必须采取的各种细部要求。
常见的有:圈梁、防震缝等。
14沙土液化:在强烈地震作用下,处于地下水位以下的沙土,其性质可能发生明显的变化,致使它的表现具有类似液体的特征,这种现象,人们称之为沙土液化。
P5515剪切波速:是指震动横波在土内的传播速度,单位是m/s。
16建筑场地类别:根据建筑场地覆盖层厚度和土层等效剪切波速等因素,按有关规定对建设场地所做的分类。
用以反映不同场地条件对基岩地震震动的综合放大效应。
(分为四类)16建筑场地:指建筑物所在地,大体相当于厂区、居民点和自然村的区域范围,范围不应太小,一般不小于0.5Km217特征周期:是指抗震设计用的地震影响系数曲线中,反应地震震级、震中距和场地类型等因素的下降段起始点对应的周期值,简称特征周期。
建筑结构抗震设计复习题一、填空题1、构造地震为 ______________________________________________________ 。
2、建筑的场地类另I」,可根据 _______________ 和__________________ 划分为四类。
3、《抗震规范》将50年内超越概率为 ________ 的烈度值称为基本地震烈度,超越概率为___________ 的烈度值称为多遇地震烈度。
4、丙类建筑房屋应根据抗震设防烈度, ______________ 和 _______________采用不同的抗震等级。
5、柱的轴压比n定义为__________________________________________ 。
6震源在地表的投影位置称为______________________ ,震源到地面的垂直距离称为。
7、地震动的三大要素,分别为________________ 、________________和_____________ 。
8、某二层钢筋混凝土框架结构,集中于楼盖和屋盖处的重力荷载代表值相等G=G2=12OOkN,第一振型© 12/ © 11=1.618/1;第二振型© 22/ © 21=-0.618/1。
则第一振型的振型参与系数j= _________________ 。
9、多层砌体房屋楼层地震剪力在同一层各墙体间的分配主要取决于和。
10、建筑平面形状复杂将加重建筑物震害的原因为。
11、在多层砌体房屋计算简图中,当基础埋置较深且无地下室时,结构底层层高一般取至。
12、某一场地土的覆盖层厚度为80米,场地土的等效剪切波速为200m/s,则该场地的场地土类别为13、动力平衡方程与静力平衡方程的主要区别是,动力平衡方程多_______________________ 和_______________________________ 。
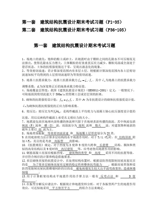
第一套 建筑结构抗震设计期末考试习题(P1-35) 第二套 建筑结构抗震设计期末考试习题(P36-105)第一套 建筑结构抗震设计期末考试习题1、场地土的液化:饱和的粉土或砂土,在地震时由于颗粒之间的孔隙水不可压缩而无法排出,使得孔隙水压力增大,土体颗粒的有效垂直压应力减少,颗粒局部或全部处于悬浮状态,土体的抗剪强度接近于零,呈现出液态化的现象。
2、等效剪切波速:若计算深度范围内有多层土层,则根据计算深度范围内各土层剪切波速加权平均得到的土层剪切波速即为等效剪切波速。
3、地基土抗震承载力:地基土抗震承载力aE a a f f ζ=⋅,其中ζa 为地基土的抗震承载力调整系数,f a 为深宽修正后的地基承载力特征值。
4、场地覆盖层厚度:我国《建筑抗震设计规范》(GB50011-2001)定义:一般情况下,可取地面到剪切波速大于500m/s 的坚硬土层或岩层顶的距离。
5、砌体的抗震强度设计值:VE N V f f ς=,其中f v 为非抗震设计的砌体抗剪强度设计值,ζN 为砌体抗震抗剪强度的正应力影响系数。
6、剪压比:剪压比为c 0V/f bh ,是构件截面上平均剪力与混凝土轴心抗压强度设计值的比值,用以反映构件截面上承受名义剪应力的大小。
7、地震波包括在地球内部传播的体波和只限于在地球表面传播的面波,其中体波包括 纵波(P )波和 横(S ) 波,而面波分为 瑞利 波和 勒夫 波,对建筑物和地表的破坏主要以 面 波为主。
8、场地类别根据 等效剪切波波速 和 场地覆土层厚度划分为IV 类。
9.在用底部剪力法计算多层结构的水平地震作用时,对于T 1>1.4T g 时,在 结构顶部 附加ΔF n ,其目的是考虑 高振型 的影响。
10.《抗震规范》规定,对于烈度为8度和9度的大跨和 长悬臂 结构、烟囱和类似的高耸结构以及9度时的 高层建筑 等,应考虑竖向地震作用的影响。
11.钢筋混凝土房屋应根据烈度、 建筑物的类型 和 高度 采用不同的抗震等级,并应符合相应的计算和构造措施要求。
2017建筑防灾考试复习题一•填空题仁湿陷性黄土地区的建筑设计:多层砌体建筑体型:长高比《3 室内外高差_》450 ,2.简述湿陷性黄土地区多层砌体建筑设计的要求?3••墻体:耐火极限与厚度成正比,柱:耐火极限与柱的断面尺寸成正比9梁、屋架:耐火极限与保护层的厚度成—正比_____________ O4.楼板耐火极限取决于保护层厚度、支承状况、制作工艺。
5.单、多层建筑根据建筑物各主要组成构件燃烧性能和耐火极限,将建筑物分四个等级6.高层建筑根据建筑物各主要组成构件燃烧性能和耐火极限,将建筑物分两个等级7.城市总体布局防火要求,消防站的布置以接到报警后5分钟内到达责任区最远点为原剧,责任区—4-7 ______ Kn?.8.城市总体布局防火要求,街区道路布置相邻道路中心线距离不宜超过__ 160 ____ m o9.民用建筑防火间距,两座建筑相邻较高的一面的外墙为防火墙时,其防火间距—不限__________ .10.民用建筑防火间距,相邻的两座建筑物,较低一座的耐火等级不低于二级、屋顶不设天窗、屋顶承重构件的耐火极限不低于lh,且相邻的较低一面外墙为防火墙时,其防火间距可适当减少,但不应小于3 • 5 m •11・相邻的两座民用建筑,较低一座的耐火等级不低于二级,当相邻较高一面外墙的开口部位设有防火门窗或防火卷帘和水幕时,其防火间距可适当减少,但不应小于____ 3.5 ______ m o12.两座建筑相邻两面的外墙为非燃烧体如无外露的燃烧体屋檐,当每面外墙上的门窗洞口面积之和不超过该外墙面积的5%,且门窗口不正对开设时,其防火间距可按本表减少____ 25_%・13.工业厂房防火间距,相邻的两座厂房较高一面为防火墙时,间距_不限_。
但甲类厂房之间____ 》4 ______ m.14.工业厂房防火间距,相邻的两座厂房较高一面为防火墙时,间距—不限—。
但甲类厂房之间_》4 ____________ m.15.厂房与民用建筑防火间距,按_厂房—之间的防火间距确定。
建筑结构抗震复习题
1. 抗震设计的目的是什么?
2. 简述建筑结构抗震设计的基本要求。
3. 地震作用下,建筑物可能发生哪些破坏形式?
4. 描述地震波的类型及其对建筑物的影响。
5. 什么是地震烈度?它与地震震级有何不同?
6. 抗震设计中,如何确定建筑物的抗震设防类别?
7. 简述抗震设计中“小震不坏、中震可修、大震不倒”的原则。
8. 地震作用下,结构构件的屈服强度和延性有何重要性?
9. 抗震设计中,如何考虑结构的刚度分布?
10. 描述抗震设计中结构的延性比和周期比的概念。
11. 抗震设计中,如何确定结构的地震影响系数?
12. 抗震设计中,如何进行结构的地震响应分析?
13. 简述抗震设计中结构的抗震性能目标。
14. 描述抗震设计中结构的抗震性能评估方法。
15. 抗震设计中,如何考虑非结构构件的抗震性能?
16. 抗震设计中,如何进行结构的抗震加固设计?
17. 简述抗震设计中结构的抗震性能设计方法。
18. 描述抗震设计中结构的抗震性能设计标准。
19. 抗震设计中,如何考虑结构的抗震性能提升措施?
20. 简述抗震设计中结构的抗震性能试验方法。
《建筑结构抗震与防灾》总复习题建筑结构抗震复习习题汇编一.填空题1.地震按其成因可划分为构造地震、火山地震、陷落地震和诱发地震四种类型。
2.地震按地震序列可划分为主震型、震群型(多发型)和孤立型(单发型)。
3.地震按震源深浅不同可分为浅源地震;中源地震;深源地震4.地震波可分为体波;面波5.体波包括纵波(疏密波.压缩波);横波(剪切波)6.纵波的传播速度比横波的传播速度快。
7.造成建筑物和地表的破坏主要以面波为主。
8.地震强度通常用震级;烈度等反映。
9.震级相差一级,能量就要相差3210倍之多。
10.一般来说,离震中愈近,地震影响愈大,地震烈度愈高。
11.建筑的设计特征周期应根据其所在地的设计地震分组和场地类别来确定。
12.设计地震分组共分3组,用以体现震级和震中距的影响。
13.抗震设防的依据是抗震设防烈度。
14.关于构造地震的成因主要有断层说;板块构造说15.地震现象表明,纵波使建筑物产生上下颠簸,剪切波使建筑物产生水平方向摇晃,而面波使建筑物既产生上下颠簸又产生左右摇晃。
16.面波分为瑞雷波;洛夫波17.根据建筑使用功能的重要性,按其受地震破坏时产生的后果,将建筑分为甲类;已类.丙类.丁类四个抗震设防类别。
18.《规范》按场地上建筑物的震害轻重程度把建筑场地划分为对建筑抗震有利、不利和危险的地段。
19.我国《抗震规范》指出建筑场地类别应根据土层等效剪切波速和场地覆盖层厚度划分为四类。
20.饱和砂土液化的判别分分为两步进行,即初步判别和标准贯入试验判别。
21.可液化地基的抗震措施有全部消除地基液化沉陷、部分消除地基液化沉陷和基础和上部结构处理。
22.场地液化的危害程度通过液化等级来反映。
23.场地的液化等级根据液化指数来划分。
24.桩基的抗震验算包括非液化土中低承台桩基的抗震验算和存在液化土层的低承台桩基抗震验算两大类。
25.目前,工程中求解结构地震反应的方法大致可分为两种,即拟静力方法(等效荷载法)和直接动力分析法。
建筑防灾考试复习题(完整版).doc2017建筑防灾考试复习题⼀?填空题仁湿陷性黄⼟地区的建筑设计:多层砌体建筑体型:长⾼⽐《3 室内外⾼差_》450 ,2.简述湿陷性黄⼟地区多层砌体建筑设计的要求?3??墻体:耐⽕极限与厚度成正⽐,柱:耐⽕极限与柱的断⾯尺⼨成正⽐9梁、屋架:耐⽕极限与保护层的厚度成—正⽐_____________ O4.楼板耐⽕极限取决于保护层厚度、⽀承状况、制作⼯艺。
5.单、多层建筑根据建筑物各主要组成构件燃烧性能和耐⽕极限,将建筑物分四个等级6.⾼层建筑根据建筑物各主要组成构件燃烧性能和耐⽕极限,将建筑物分两个等级7.城市总体布局防⽕要求,消防站的布置以接到报警后5分钟内到达责任区最远点为原剧,责任区—4-7 ______ Kn?.8.城市总体布局防⽕要求,街区道路布置相邻道路中⼼线距离不宜超过__ 160 ____ m o9.民⽤建筑防⽕间距,两座建筑相邻较⾼的⼀⾯的外墙为防⽕墙时,其防⽕间距—不限__________ .10.民⽤建筑防⽕间距,相邻的两座建筑物,较低⼀座的耐⽕等级不低于⼆级、屋顶不设天窗、屋顶承重构件的耐⽕极限不低于lh,且相邻的较低⼀⾯外墙为防⽕墙时,其防⽕间距可适当减少,但不应⼩于3 ? 5 m ?11?相邻的两座民⽤建筑,较低⼀座的耐⽕等级不低于⼆级,当相邻较⾼⼀⾯外墙的开⼝部位设有防⽕门窗或防⽕卷帘和⽔幕时,其防⽕间距可适当减少,但不应⼩于____ 3.5 ______ m o12.两座建筑相邻两⾯的外墙为⾮燃烧体如⽆外露的燃烧体屋檐,当每⾯外墙上的门窗洞⼝⾯积之和不超过该外墙⾯积的5%,且门窗⼝不正对开设时,其防⽕间距可按本表减少____ 25_%?13.⼯业⼚房防⽕间距,相邻的两座⼚房较⾼⼀⾯为防⽕墙时,间距_不限_。
但甲类⼚房之间____ 》4 ______ m.14.⼯业⼚房防⽕间距,相邻的两座⼚房较⾼⼀⾯为防⽕墙时,间距—不限—。
但甲类⼚房之间_》4 ____________ m.15.⼚房与民⽤建筑防⽕间距,按_⼚房—之间的防⽕间距确定。
建筑结构抗震复习题、判断题1 振型分解反应谱法既适用于弹性体系,也可用于弹塑性体系X2 ?结构的刚心就是地震惯性力合力作用点的位置X3 ?受压构件的位移延性将随轴压比的增加而减小V4. 结构的重力荷载代表值等于竖向荷载加上各可变荷载组合值。
X5. 震源到震中的垂直距离称为震中距。
X6. 对应于一次地震,震级只有一个,烈度也只有一个。
X7. 横波一般周期较长,振幅较大,引起地面水平方向的运动。
“8. 采用底部剪力法时,突出屋面的屋顶件,由于刚度突变、质量突变,其地震作用的效应乘以增此增大部分应向下传递。
X9. 采用底部剪力法时,突出屋面的屋顶件,由于刚度突变、质量突变,其地震作用的效应乘以增此增大部分应向下传递。
X10. 地震波的传播速度,以横波最快,面波次之,纵波最慢°X11. 横波只能在固态物质中传播"12. 设防烈度为8 度和9 度的高层建筑应考虑竖向地震作用X13 . 众值烈度比基本烈度小 1.55 度,罕遇烈度比基本烈度大1.55 度X14 在进行抗震设计时,结构平面凹进的一侧尺寸为其相应宽度的20%时,认为是规则的15. 地震波的传播速度,以横波最快,面波次之,纵波最慢°X16. 在同等场地、烈度条件下,钢结构房屋的震害较钢筋混凝土结构房屋的震害要严重。
X17. 钢筋混凝土框架柱的轴压比越大,抗震性能越好。
X18. 场地特征周期与场地类别和地震分组有关。
X19. 受压构件的位移延性将随轴压比的增加而减小。
V20. 选择结构的自振周期应尽可能接近场地卓越周期。
X21. 根据液化指数,将液化等级分为三个等级。
V 大系数3,大系数3,22. 质量和刚度明显不对称、不均匀的结构,应考虑水平地震作用的扭转影响V 。
23. 地震作用对软土的承载力影响较小,土越软,在地震作用下的变形就越小。
X25. 采用底部剪力法时,突出屋面的屋顶件,由于刚度突变、质量突变,其地震作用的效应乘以增3, 此增大部分应向下传递。
建筑结构抗震复习题一、判断题1.振型分解反应谱法既适用于弹性体系,也可用于弹塑性体系 X2.结构的刚心就是地震惯性力合力作用点的位置3.受压构件的位移延性将随轴压比的增加而减小 V4.结构的重力荷载代表值等于竖向荷载加上各可变荷载组合值。
X5.震源到震中的垂直距离称为震中距。
X6.对应于一次地震,震级只有一个,烈度也只有一个。
X7.横波一般周期较长,振幅较大,引起地面水平方向的运动。
V8.采用底部剪力法时,突出屋面的屋顶件,由于刚度突变、质量突变,其地震作用的效应乘以增大系数3,此增大部分应向下传递。
X10.地震波的传播速度,以横波最快,面波次之,纵波最慢。
X11.横波只能在固态物质中传播 X12.设防烈度为8度和9度的高层建筑应考虑竖向地震作用 X13.众值烈度比基本烈度小1.55度,罕遇烈度比基本烈度大1.55度 X14在进行抗震设计时,结构平面凹进的一侧尺寸为其相应宽度的20%时,认为是规则的V16.在同等场地、烈度条件下,钢结构房屋的震害较钢筋混凝土结构房屋的震害要严重。
X17.钢筋混凝土框架柱的轴压比越大,抗震性能越好。
18.场地特征周期与场地类别和地震分组有关。
V20.选择结构的自振周期应尽可能接近场地卓越周期。
X21.根据液化指数,将液化等级分为三个等级。
V22.质量和刚度明显不对称、不均匀的结构,应考虑水平地震作用的扭转影响。
23.地震作用对软土的承载力影响较小,土越软,在地震作用下的变形就越小。
X 26在抗震设计中,对烈度为9度的大跨、长悬臂结构,应考虑竖向地震作用 V 27.一次地震只有一个震级,所以不同地区地震烈度相同。
X25.一般来讲,震害随场地覆盖层厚度的增加而减轻。
X22.地震烈度是表示地震本身大小的尺度。
X29一般而言,房屋愈高,所受到的地震力和倾覆力矩愈大,破坏的可能性也愈大。
30.耗能梁段的屈服强度越高,屈服后的延性越好,耗能能力越大。
31.结构的质心就是地震惯性力合力作用点的位置32.计算竖向地震采用底部剪力法计算时,可直接取1max 0.75αα= X33.设防烈度小于8度时,可不考虑结构物场地范围内发震断裂的影响37.纵波是由震源向外传递的剪切波,其质点的运动方向与波的前进方向相垂直。
建筑防灾复习题建筑防灾复习题一、自然灾害是建筑面临的主要风险之一。
请简要说明以下自然灾害对建筑物的影响,并提出相应的防灾措施。
1. 地震:地震是一种破坏性极大的自然灾害,对建筑物的影响是直接的。
当地震发生时,建筑物可能会遭受结构破坏、倒塌或部分倒塌的风险。
为了减少地震对建筑物的影响,应采取以下防灾措施:- 使用抗震设计和建筑材料,确保建筑物能够承受地震的冲击;- 加固建筑物的结构,增加其抗震能力;- 定期进行地震安全检查和维护,确保建筑物的安全性。
2. 暴风雨和飓风:暴风雨和飓风可能带来强风和暴雨,对建筑物造成严重破坏。
为了减少暴风雨和飓风对建筑物的影响,应采取以下防灾措施:- 使用坚固的建筑材料和结构,确保建筑物能够承受强风的冲击;- 定期修理和维护建筑物的外部结构,确保其密封性;- 加装防风窗和防风门,减少风雨对建筑物内部的影响。
3. 洪水:洪水是一种常见的自然灾害,对建筑物的影响是毁坏性的。
为了减少洪水对建筑物的影响,应采取以下防灾措施:- 在建筑物周围设置排水系统,确保雨水能够迅速排走;- 建筑物的地基应设置防水层,防止洪水渗入建筑物内部;- 在洪水易发区建造抗洪建筑物,以提供避难所。
4. 火灾:火灾是一种常见的自然和人为灾害,对建筑物的影响是破坏性的。
为了减少火灾对建筑物的影响,应采取以下防灾措施:- 安装火灾报警器和自动灭火系统,及时发现和控制火灾;- 配备足够数量的灭火器和灭火器材,以应对突发火灾;- 定期进行火灾演练和培训,提高人员的火灾应急能力。
二、建筑物的防灾设计需要考虑哪些因素?请简要说明。
建筑物的防灾设计需要考虑以下因素:1. 地理环境:地理环境包括地质条件、气候条件和地形地貌等。
建筑物的防灾设计需要根据地理环境的特点,选择适当的建筑材料和结构,并采取相应的防灾措施。
2. 建筑结构:建筑结构是建筑物的基础,直接关系到建筑物的抗震能力和稳定性。
防灾设计需要考虑建筑结构的强度、刚度和稳定性,以确保建筑物能够承受自然灾害的冲击。
《建筑结构抗震与防灾》复习题2一、填空题1.一般来说,某地点的地震烈度随震中距的增大而减小。
2.《建筑抗震设计规范》规定,根据建筑使用功能的重要性及设计工作寿命期的不同分为甲、乙、丙、丁四个抗震设防类别。
3.《建筑抗震设计规范》规定,建筑场地类别根据等效剪切波速和场地覆盖土层厚度双指标划分为4类。
4.震害调查表明,凡建筑物的自振周期与场地土的卓越周期接近时,会导致建筑物发生类似共振的现象,震害有加重的趋势。
5.为了减少判别场地土液化的勘察工作量,饱和沙土液化的判别可分为两步进行,即初判法和标准贯入试验法判别。
7.《建筑抗震设计规范》根据房屋的设防烈度、结构类型和房屋高度,分别采用不同的抗震等级,并应符合相应的计算、构造措施要求。
8.为了保证结构具有较大延性,我国规范通过采用强柱弱梁、强剪弱弯和强节点、强锚固的原则进行设计计算。
9、震源在地表的投影位置称为震中,震源到地面的垂直距离称为震源深度。
]11、丙类钢筋混凝土房屋应根据抗震设防烈度、房屋高度和结构类型查表采用不同的抗震等级。
15.地震反应谱的定义为:在给定的地震作用期间,单质点体系的最大位移反应、最大速度反应、最大加速度反应随质点自振周期变化的曲线17、柱的轴压比n定义为:n=N/f c A c(柱组合后的轴压力设计值与柱的全截面面积和混凝土抗压强度设计值乘积之比)。
18、建筑平面形状复杂将加重建筑物震害的原因为:扭转效应、应力集中。
19、多层砌体房屋楼层地震剪力在同一层各墙体间的分配主要取决于:楼盖的水平刚度(楼盖类型)和各墙体的侧移刚度及负荷面积。
二、选择题1.地震烈度主要根据下列哪些指标来评定( C )。
A.地震震源释放出的能量的大小B.地震时地面运动速度和加速度的大小<C.地震时大多数房屋的震害程度、人的感觉以及其他现象D.地震时震级大小、震源深度、震中距、该地区的土质条件和地形地貌3.描述地震动特性的要素有三个,下列哪项不属于地震动三要素( D )。
A. 加速度峰值B.地震动所包含的主要周期C. 地震持续时间D. 地震烈度7.大量震害表明,多层房屋顶部突出屋面的电梯间、水箱等,它们的震害比下面主体结构严重。
在地震工程中,把这种效应称为( B )。
A.扭转效应B.鞭端效应C.共振D.主体结构破坏9.在利用反弯点法计算水平荷载作用下框架内力时,当梁的线刚度k b和柱的线刚度k c之比大于( B )时,节点转交θ假定等于零。
.3 C13.地震系数k与下列何种因素有关(A )/A.地震基本烈度B.场地卓越周期C.场地土类别D.结构基本周期15.框架结构考虑填充墙刚度时,T1与水平弹性地震作用F e有何变化( A )↓,F e↑↑,F e↑↑,F e↓↓,F e↓16.抗震设防区框架结构布置时,梁中线与柱中线之间的偏心距不宜大于(A )A.柱宽的1/4 B.柱宽的1/8 C.梁宽的1/4 D.梁宽的1/817. 土质条件对地震反应谱的影响很大,土质越松软,加速度谱曲线表现为(A )A.谱曲线峰值右移B.谱曲线峰值左移C.谱曲线峰值增大D.谱曲线峰值降低19、楼层屈服强度系数 沿高度分布比较均匀的结构,薄弱层的位置为( D )】A.最顶层B.中间楼层C. 第二层D. 底层21.场地特征周期T g与下列何种因素有关( C )A.地震烈度B.建筑物等级C.场地覆盖层厚度D.场地大小22.关于多层砌体房屋设置构造柱的作用,下列哪句话是错误的( D )A.可增强房屋整体性,避免开裂墙体倒塌B.可提高砌体抗变形能力C.可提高砌体的抗剪强度D.可抵抗由于地基不均匀沉降造成的破坏~24、水平地震作用标准值F ek的大小除了与质量,地震烈度,结构自振周期有关外,还与下列何种因素有关( B )A.场地平面尺寸B.场地特征周期C.荷载分项系数D.抗震等级25震级大的远震与震级小的近震对某地区产生相同的宏观烈度,则对该地区产生的地震影响是( B )A.震级大的远震对刚性结构产生的震害大B.震级大的远震对柔性结构产生的震害大C.震级小的近震对柔性结构产生的震害大D.震级大的远震对柔性结构产生的震害小29.考虑内力塑性重分布,可对框架结构的梁端负弯矩进行调幅(B )A.梁端塑性调幅应对水平地震作用产生的负弯矩进行B.梁端塑性调幅应对竖向荷载作用产生的负弯矩进行*C.梁端塑性调幅应对内力组合后的负弯矩进行D.梁端塑性调幅应只对竖向恒荷载作用产生的负弯矩进行30.钢筋混凝土丙类建筑房屋的抗震等级应根据那些因素查表确定( B )A.抗震设防烈度、结构类型和房屋层数B.抗震设防烈度、结构类型和房屋高度C.抗震设防烈度、场地类型和房屋层数D.抗震设防烈度、场地类型和房屋高度32.《抗震规范》给出的设计反应谱中,当结构自振周期在~Tg之间时,谱曲线为(A)A.水平直线 B.斜直线 C.抛物线 D.指数曲线33.表征地震动特性的要素有三个,下列哪项不属于地震动三要素(D )(A. 加速度峰值B.频谱特性C. 地震持时D. 地震烈度34.框架结构考虑填充墙刚度时,T1与水平弹性地震作用F ek有何变化(A )↓,F ek↑↑,F ek↑↑,F ek↓↓,F ek↓35.楼层屈服强度系数 沿高度分布比较均匀的结构,薄弱层的位置为( D )A.最顶层B.中间楼层C. 第二层D. 底层36.水平地震作用标准值F ek的大小除了与质量,地震烈度,结构自振周期有关外,还与下列何种因素有关( B )A.场地平面尺寸B.场地特征周期C.荷载分项系数D.抗震等级三、简答题1.工程结构抗震设防的三个水准是什么如何通过两阶段设计方法来实现:答:抗震设防的三个水准:第一水准:当遭受低于本地区抗震设防烈度的多遇地震影响时,建筑物一般不受损坏或不须修理可继续使用;第二水准:当遭受相当于本地区抗震设防烈度的地震影响时,建筑物可能受损坏,经一般修理仍可继续使用;第三水准:当遭受高于本地区抗震设防烈度的罕遇地震影响时,建筑物不致倒塌或发生危及生命的严重破坏。
两阶段设计方法:第一阶段设计:按第一水准多遇地震的地震动参数进行弹性状态下的地震效应计算,经效应组合后,采用分项系数设计表达式进行结构构件的截面承载力验算,并采取抗震构造措施,以满足第一水准抗震设防要求。
第二阶段设计:按第三水准罕遇地震作用进行薄弱层或薄弱部位的弹塑性变形验算,以满足第三水准防倒塌的要求,常称为变形验算。
2.建筑场地选择的原则是什么答:选址时宜选择有利地段,避开不利地段。
当无法避开不利地段时,应采取有效地措施。
,不应在危险地段建造甲、乙、丙类建筑。
4. 简述底部剪力法的适用条件。
答:《建筑抗震设计规范》规定,底部剪力法适用于计算高度不超过40m,以剪切变形为主且质量和刚度沿高度分布比较均匀的结构,以及近似于单质点体系的结构。
5.在利用弯矩二次分配法计算竖向荷载作用下框架内力时,为什么要对梁端弯矩进行调幅~答:在竖向荷载的作用下的梁端负弯矩较大,导致梁端的配筋量较大;同时柱的纵向钢筋以及另一个方向的梁端钢筋也通过节点,因此节点的施工较困难。
即使钢筋能排下,也会因钢筋过于密集使浇筑混凝土困难,不容易保证施工质量。
考虑到钢筋混凝土框架属于超静定结构,具有塑性内力充分布的性质,因此可以通过在重力荷载作用下,梁端弯矩乘以调整系数β的办法,适当降低梁端弯矩的幅值。
8、什么是地震反应谱什么是设计反应谱它们有何关系单自由度弹性体系的地震最大加速度反应与其自振周期的关系曲线叫地震(加速度)反应谱,以S a(T)表示。
设计反应谱:考虑了不同结构阻尼、各类场地等因素对地震反应谱的影响,而专门研究可供结构抗震设计的反应谱,常以a(T),两者的关系为a(T)= S a(T)/g9、什么是时程分析时程分析怎么选用地震波选用地震加速度记录曲线,直接输入到设计的结构,然后对结构的运动平衡方程进行数值积分,求得结构在整个时程范围内的地震反应。
应选择与计算结构场地相一致、地震烈度相一致的地震动记录或人工波,至少2条实际强震记录和一条人工模拟的加速度时程曲线10、在多层砌体结构中设置圈梁的作用是什么设置圈梁作用:加强纵横墙的连接,增加楼盖的整体性,增加墙体的稳定性,与构造柱一起有效约束墙体裂缝的开展,提高墙体的抗震能力,有效抵抗由于地震或其他原因所引起的地基均匀沉降对房屋的破坏作用。
11、抗震设计为什么要尽量满足“强柱弱梁”、“强剪弱弯”、“强节点弱构件”的原则如何满足这些原则“强柱弱梁”可有效的防止柱铰破坏机制的出现,保证结构在强震作用下不会整体倒塌;“强剪弱弯”可有效防止脆性破坏的发生,使结构具有良好的耗能能力;“强节点弱构件”,节点是梁与柱构成整体结构的基础,在任何情况下都应使节点的刚度和强度大于构件的刚度和强度。
[13、简述底部剪力法的适用范围,计算中如何鞭稍效应。
震中距--地面上任何一点到震中的直线距离称为震中距。
适用范围:高度不超过40米,以剪切变形为主且质量和刚度沿高度分布比较均匀的结构,以及近似于单质点体系的结构,可采用底部剪力法计算。
为考虑鞭稍效应,抗震规范规定:采用底部剪力法计算时,对突出屋面的屋顶间、女儿墙、烟囱等的地震作用效应,宜乘以增大系数3,此增大部分不应往下传递,但与该突出部分相连的构件应予以计入。
15、多层砌体房屋中,为什么楼梯间不宜设置在房屋的尽端和转角处楼梯间横墙间距较小,水平方向刚度相对较大,承担的地震作用亦较大,而楼梯间墙体的横向支承少,受到地震作用时墙体最易破坏2)房屋端部和转角处,由于刚度较大以及在地震时的扭转作用,地震反应明显增大,受力复杂,应力比较集中;另外房屋端部和转角处所受房屋的整体约束作用相对较弱,楼梯间布置于此,约束更差,抗震能力降低,墙体的破坏更为严重17、什么是地基液化现象影响地基液化的因素饱和砂土或粉土的颗粒在强烈地震下土的颗粒结构趋于密实,土本身的渗透系数较小,孔隙水在短时间内排泄不走而受到挤压,孔隙水压力急剧上升。
当孔隙水压力增加到与剪切面上的法向压应力接近或相等时,砂土或粉土受到的有效压应力下降乃至完全消失,土体颗粒局部或全部处于悬浮状态,土体丧失抗剪强度,形成犹如液体的现象。
影响因素:土层的地质年代,土的组成,土层的相对密度,土层的埋深,地下水位的深度,地震烈度和地震持续时间18为什么要限制多层砌体房屋抗震横墙间距(1)横墙间距过大,会使横墙抗震能力减弱,横墙间距应能满足抗震承载力的要求。
)2)横墙间距过大,会使纵墙侧向支撑减少,房屋整体性降低(3)横墙间距过大,会使楼盖水平刚度不足而发生过大的平面内变形,从而不能有效地将水平地震作用均匀传递给各抗侧力构件,这将使纵墙先发生出平面的过大弯曲变形而导致破坏,即横墙间距应能保证楼盖传递水平地震作用所需的刚度要求。