业务外包流程及注意事项
- 格式:docx
- 大小:367.70 KB
- 文档页数:16
流程外包业务流程外包业务,是指企业将自身的某些业务流程或部分业务功能外包给专业的外包服务商进行管理和处理。
随着市场经济的发展和全球化竞争的加剧,流程外包业务在企业管理中扮演着越来越重要的角色。
本文将就流程外包业务的定义、优势和注意事项进行详细介绍。
首先,流程外包业务的定义。
流程外包业务是指企业将一些非核心业务流程,如人力资源管理、财务会计、客户服务等,委托给专业的外包服务商进行管理和处理。
外包服务商通过提供高效、专业的服务,帮助企业降低成本、提高效率,使企业能够更专注于自身的核心业务。
其次,流程外包业务的优势。
首先,流程外包能够帮助企业降低成本。
外包服务商通常拥有规模化的优势,能够通过集中采购、规模效应等方式降低成本,从而为企业节省开支。
其次,流程外包能够提高效率。
外包服务商通常拥有丰富的经验和专业的团队,能够通过标准化、流程化的管理方式,提高业务处理的效率和质量。
再次,流程外包能够降低企业风险。
外包服务商承担了一部分业务风险,能够帮助企业规避一些潜在的风险,保障业务的稳定进行。
最后,流程外包能够提升企业的灵活性。
外包服务商能够根据企业的需求,灵活调整业务规模和服务内容,帮助企业更好地应对市场变化。
然而,流程外包业务也需要企业在选择和管理外包服务商时需要注意一些事项。
首先,企业需要对外包服务商进行严格的评估和选择。
外包服务商的资质、经验、服务水平等都需要进行全面评估,确保选择到合适的合作伙伴。
其次,企业需要明确外包业务的范围和要求。
在与外包服务商签订合同前,企业需要明确业务流程、服务内容、质量标准、服务水平等方面的要求,以避免后期出现歧义和纠纷。
再次,企业需要加强对外包业务的管理和监督。
外包并不意味着企业可以完全放权,企业需要建立有效的监督机制,确保外包业务的顺利进行。
最后,企业需要注重与外包服务商的沟通和合作。
良好的沟通和合作是外包业务成功的关键,企业需要与外包服务商建立良好的合作关系,共同推动业务的发展。
外包项目注意事项外包项目是指一方将自己的项业务委托给另一方来完成的一种合作模式。
外包项目的兴起为企业节省成本、提高效率提供了很好的机会,但是在执行外包项目的过程中也需要注意一些事项,以确保项目的顺利进行。
以下是一些外包项目注意事项的详细介绍:1.明确项目目标和需求在开始外包项目之前,两方应明确项目目标和需求,并尽可能详细地描述出来。
这样可以避免后期的沟通困扰和争议。
同时,两方还可以针对项目目标和需求进行评估和调整,以确保项目的可行性和可实施性。
2.选择合适的外包合作伙伴选择合适的外包合作伙伴是项目成功的第一步。
合作伙伴的经验、技能、信誉和可靠性都是需要考虑的因素。
可以通过网上评价、用户反馈、口碑等方式评估合作伙伴的背景和业绩,也可以与其他企业进行经验交流,了解他们的合作伙伴选择标准和经验。
3.制定明确的合同和协议一份明确的合同和协议可以确保双方在合作过程中的权益被有效保护。
合同应包含项目的详细说明、期限、费用、风险分配、违约责任等内容。
此外,还可以在合同中约定项目实施的时间进度、质量标准、交付物等具体要求,以确保项目按时、按质地完成。
4.建立有效的沟通机制5.保持良好的合作关系外包项目的成功与否取决于双方的合作关系。
双方应保持积极、合作和信任的态度,共同承担风险和回报。
在项目执行过程中可能出现的问题和冲突应该积极解决,避免因人际关系而影响项目的进展。
6.项目监控和评估项目监控和评估是确保外包项目成功的关键环节。
双方应定期监控项目的进展情况、质量状况和费用状况,并进行有针对性的调整和改进。
通过及时的项目报告和演示,可以及时发现项目中的问题和风险,并采取适当的措施加以解决。
7.合理管理项目变更在项目执行过程中,可能会出现需求变更、技术调整等情况。
双方应对变更进行细致的分析和评估,确保变更的合理性和可行性。
同时,在变更前应就变更内容、时间和费用等进行充分的沟通和协商,以避免后期的纠纷和争议。
8.保护知识产权在外包项目中,合作伙伴可能会接触到一些敏感的商业信息和知识产权。
一、合同名称明确在合同名称上必须明确说明是劳务外包合同,与劳务派遣合同相区别。
劳务外包合同是指企业将部分业务或职能工作内容发包给相关机构,由其自行安排人员完成相应的业务或职能工作内容。
而劳务派遣合同是指用工单位与劳务派遣单位签订协议,由劳务派遣单位派遣人员到用工单位从事工作。
二、主体资格审查在签订合同前,应审查承包方是否具备履行合同的资质和能力。
承包方可以是个人、法人或其他实体,但必须具备相应的资质和履行能力。
同时,要确保承包方在合同签订前已取得相关许可证或资质证书。
三、明确合同标的及结算方式合同标的分为“事”和“人”。
劳务外包合同的标的是事,即完成某项业务或职能工作内容;而劳务派遣合同的标的是人,即派遣一定数量的人员到用工单位工作。
在合同中,要明确约定结算方式,如按工作量、服务时间、单价等计算费用。
四、明确管理责任主体劳务外包合同中,承包单位对劳务承担单位的员工不承担任何责任。
在合同中,应明确约定劳务外包单位遵守发包单位的安全管理以及规章制度,同时说明劳动者的工作时间以及工作内容安排由承包单位自己负责。
五、约定税收财务处理在劳务外包合同中,应明确劳务费用税收的处理。
可以约定企业支付的费用是含税价,要求承包单位提供发票。
在劳务派遣合同中,应说明劳动者的工资税收由劳动者自己负担,与企业派遣费用的结算可以约定税收及发票处理。
六、约定违约责任在合同中,应明确约定违约责任,包括违约金的计算方式、违约金的支付时间等。
此外,还应约定因违约给对方造成的损失赔偿。
七、合同履行期限及终止条件在合同中,应明确约定合同履行期限,以及合同终止的条件。
如因不可抗力、合同一方违约等原因导致合同无法履行时,应明确约定合同终止程序。
八、争议解决方式在合同中,应明确约定争议解决方式,如协商、调解、仲裁或诉讼等。
此外,还应明确约定仲裁机构或法院管辖。
九、合同附件及相关文件合同附件及相关文件是合同的重要组成部分,如设计图纸、技术参数、工程量清单等。
业务外包流程及注意事项业务外包是指企业将内部的项业务活动交由外部的合作伙伴进行处理和管理的过程。
通过外包,企业可以将非核心业务外包给专业的外包公司,从而降低成本、提高效率、专注核心竞争力。
在进行业务外包时,需要注意一些流程和事项,以确保外包顺利进行。
以下是业务外包的流程及注意事项:1.定义外包目标:在进行业务外包前,企业需要明确外包的目标,明确所要外包的业务和具体需求。
明确外包目标可以帮助企业选择合适的外包伙伴和确定合适的外包模式。
2.寻找合适的外包伙伴:选择合适的外包伙伴是业务外包成功的关键。
企业可以通过招标、竞争性谈判等方式来寻找并筛选合适的外包伙伴。
在选择外包伙伴时,要考虑其专业能力、经验、信誉等方面。
3.签订合同:在和外包伙伴达成初步合作意向后,双方需要签订正式的合作合同。
合同应明确双方的权责和义务,包括业务范围、服务水平、报酬及支付方式、保密条款等内容,并注明解决争议的方式和途径。
4.交接事宜:在正式启动业务外包之前,企业需要与外包伙伴进行业务的交接。
交接包括提供相应的资料、文件和信息,并进行必要的培训和知识传递,确保外包伙伴能够顺利进行业务处理。
5.管理与监控:一旦业务外包正式启动,企业需要建立有效的管理与监控机制,确保外包伙伴按照约定的服务水平和时间节点进行业务处理。
企业可以借助各种管理工具和技术来实现对外包业务的监控和管理。
6.风险管理:在业务外包过程中,企业需要及时识别和评估潜在的风险,采取相应的措施进行风险管理。
风险可能包括外包伙伴的服务质量下降、信息泄露、人员流失等。
企业可以制定风险应对计划,并与外包伙伴共同协商解决风险。
7.定期评估和改进:业务外包是一个不断演化和改进的过程。
企业应定期评估外包的效果和服务质量,并与外包伙伴共同协商改进措施。
根据实际情况,企业可以选择调整外包范围、调整外包伙伴或调整合作模式等。
在进行业务外包时,还需要注意以下事项:1.选择合适的外包模式:根据企业自身的需求和特点,选择合适的外包模式,包括单项外包、多项外包或整体外包。
工程项目外包流程工程项目外包流程是指将项目中的某些环节或任务委托给外部专业团队或个人进行执行。
外包流程通常包括市场调研、供应商选择、合同签订、项目实施、验收和结算等多个环节。
在实际操作中,外包流程需要经过一系列的准备工作、实施和跟踪管理,以确保项目能够顺利进行并取得预期的效果。
下面我们将详细介绍工程项目外包流程的具体环节和注意事项。
一、市场调研1.确定需外包的项目内容首先,需要明确项目中哪些环节或任务可以进行外包。
这需要对整个项目进行分析和拆解,以确定哪些部分适合外包。
2.寻找潜在的外包供应商通过网络搜索、推荐或参加相关行业的展会和会议等方式,找到潜在的外包供应商。
此外,也可以委托专业的外包咨询公司来寻找合适的供应商。
3.确定外包供应商的条件对潜在的外包供应商进行初步筛选,根据其资质、经验、业绩记录、信誉度和价格等因素对其进行评估,并确定符合要求的供应商名单。
4.邀请供应商参与竞争在确定了一定数量的潜在供应商之后,可以通过询价、招标等方式邀请他们参与竞争,以选择最合适的供应商。
二、供应商选择1.评估供应商的方案和报价收到供应商的方案和报价后,进行综合评估,选择符合要求并提出价格较为合理的供应商。
2.签订保密协议在确定了供应商之后,需要与其签订保密协议,以确保项目的商业机密和重要信息不会外泄。
3.签订合同与选定的供应商进行合同谈判,并签订正式的外包合同,明确双方的权利和义务、项目的具体内容和要求、价格和付款方式等重要条款。
三、项目实施1.指定项目负责人在项目实施阶段,需要指定专门的项目负责人来协调和监督外包项目的进展和质量,以确保项目能够按时按质完成。
2.制定详细的工作计划在项目实施前,需要与外包供应商一起制定详细的工作计划,明确任务的分工和进度安排,并确定详细的交付时间节点。
3.监督和管理项目进展在项目实施过程中,需要对外包供应商的工作进展和质量进行监督和管理,及时发现和解决可能出现的问题,并确保项目能够顺利进行。
外协工作流程及注意事项有哪些外包,即外部协助,是企业为了降低成本、提高效率而将一部分业务功能或服务从内部转移到外部供应商的模式。
外包可以帮助企业集中精力于核心业务,同时也需要建立有效的外协工作流程和注意事项管理,以确保外包活动顺利进行。
外协工作流程1.需求分析与选择外部供应商–确定外包的业务范围和目标。
–通过招标或推荐的方式选择合适的外部供应商。
2.合同签订–确定合同条款,包括服务范围、质量要求、报酬标准等。
–签订合同并明确各方责任。
3.项目规划–制定外包项目的详细计划,包括时间节点、工作流程、沟通机制等。
4.实施阶段–外部供应商根据合同要求开展工作。
–内部企业进行监督与检查,确保项目按计划进行。
5.交付与验收–外部供应商完成工作交付给内部企业。
–内部企业对交付物进行验收,确认符合要求后结算费用。
外协工作注意事项1.合同管理–确保合同内容清晰、具体,明确责任和权利。
–遵守合同约定进行业务操作,避免违约。
2.风险管理–对外部供应商的信誉、财务状况进行调查,降低合作风险。
–制定风险应对计划,应对可能的问题和变化。
3.沟通协调–建立有效的沟通机制,及时沟通需求与进展。
–定期开会或报告,确保双方理解一致。
4.质量控制–确定质量标准和检查点,保证外包服务质量符合要求。
–可以进行第三方评估,确保质量可控。
5.知识保护–确保外部供应商不泄露企业机密信息。
–在合同中规定知识产权和保密条款。
结语外包活动在现代企业中发挥着重要作用,但也需要谨慎管理,建立规范的工作流程和遵守细则。
只有通过规范管理,才能确保外包活动的有效性和高效运行。
业务外包管理过程中注意事项1. 确定外包需求前,进行充分的项目规划和准备工作。
包括对外包项目的目标、范围、时间、成本、风险等进行明确和评估。
2. 在选择外包合作伙伴时,要进行广泛的市场调研和评估,选择具备丰富经验和良好信誉的供应商。
3. 与供应商签订明确的合同,包括项目规范、工作要求、成果交付要求、合作期限、风险分担等。
确保合同内容全面、具体,避免出现不明确或纠纷。
4. 成立专门的项目团队,负责外包项目的管理和监督。
团队成员应具备相关专业知识和技能,能够有效协调各方利益和沟通。
5. 在项目实施过程中,要建立有效的沟通机制,与合作伙伴保持良好的沟通和协调。
及时沟通问题和解决方案,避免出现信息不对称和沟通障碍。
6. 确保对外包项目进行全面的管理和控制,及时进行项目进度、质量和成本的监控和评估。
及时发现问题和风险,采取相应的措施和调整。
7. 外包项目的成果交付应进行全面的验收和评估,确保交付的成果符合项目需求和质量要求。
合同履约和风险分担要明确。
8. 在外包合作过程中,要注意保护知识产权和商业机密。
签订相关保密协议,限制供应商对项目信息的使用和传播。
9. 充分了解外包项目的法律法规和合规要求,确保项目在合法合规的基础上进行。
遵守相关法律法规,防范可能带来的法律风险。
10. 外包合作伙伴的选择不应只考虑价格,还要考虑质量和服务。
选择成本合理、性价比高的供应商,确保项目的质量和效益。
11. 确保项目的知识转移和学习,提升组织内部的能力和竞争力。
在外包合作结束后,可以内部承接项目,减少对外部资源的依赖。
12. 在外包项目的合同中要明确双方的权利和义务,避免出现权责不清或纠纷。
尽量避免合同中的模棱两可和不明确条款。
13. 外包项目要进行风险评估和管理,及时识别和应对可能的风险。
制定相应的风险应对策略,降低风险带来的损失。
14. 建立和维护外包项目的良好合作关系和信任。
双方要相互尊重、理解和支持,共同推动项目的成功实施。
外包实施方案(共3篇)外包实施方案(共3篇)第1篇:外包实施方案外包实施方案外包实施方案篇1:制定业务外包实施方案制定业务外包实施方案制定业务外包实施方案,是指企业根据年度生产经营计划和业务外包管理制度,结合确定的业务外包范围,制定实施方案。
该环节的风险主要是:企业缺乏业务外包管理制度,导致制定实施方案时无据可依;业务外包管理制度未明确业务外包范围,可能导致有关部门在制定实施方案时,将不宜外包的核心业务进行外包;实施方案不合理、不符合企业生产经营特点或内容不完整,可能导致业务外包失败。
主要管控措施:第一,建立和完善业务外包管理制度,根据各类业务与核心主业的关联度、对外包业务的控制程度以及外部市场成熟度等标准,合理确定业务外包的范围,并根据是否对企业生产经营有重大影响对外包业务实施分类管理,以突出管控重点,同时明确规定业务外包的方式、条件、程序和实施等相关内容。
第二,严格按照业务外包管理制度规定的业务外包范围、方式、条件、程序和实施等内容制定实施方案,避免将核心业务外包,同时确保方案的完整性。
第三,根据企业年度预算以及生产经营计划,对实施方案的重要方面进行深入评估以及复核,包括承包方的选择方案、外包业务的成本效益及风险、外包合同期限、外包方式、员工培训计划等,确保方案的可行性。
第四,认真听取外部专业人员对业务外包的意见,并根据其合理化建议完善实施方案。
篇2:外包服务方案近十年来,业务外包这一经营管理方法越来越受到物业管理企业的重视,到目前为止,几乎所有的物业管理企业都不同程度地将专项服务业务委托给更加专业性的服务企业。
业务外包又称资源外取,是将一些传统上由企业内部人员负责的非核心业务,以加工的方式发包给专业的、高效的产品(服务)提供商。
最初的外包仅仅涉及专用设备维修保养等领域,目前已经拓展到保安服务和保洁服务等领域。
总体来说外包服务有以下优势。
物业资产管理是房地产经营管理企业的发展方向智力密集型劳动密集型一、物业管理外包的优势1、降低经营成本。
业务外包的原理业务外包,简而言之,就是企业将一部分或全部业务流程、职能、资产或服务交由第三方承包商管理,以达到优化内部成本结构、提升效率、专注核心业务等目的的商业策略。
本文将从业务外包的背景、原理和实施过程等方面进行详细介绍。
一、业务外包背景自20世纪80年代以来,全球范围内的企业大规模采用业务外包策略。
这种趋势在信息技术快速发展的当今时代愈发盛行。
业务外包的概念在业界被广泛接受,而传统的经营管理模式因此而发生了巨大变革。
在过去,企业通常会将所有业务职能都自行承担,但目前大多数企业越来越多地采用外部承包商来代表自己管理和执行各种业务流程。
业务外包背后的推动因素包括:1.成本优势:通过外包,企业能够降低内部员工的成本支出、租用和硬件设备的成本以及业务流程的成本,同时获得更好的管理和执行交付体系。
2.专注核心业务:通过外包,企业可以将全部注意力集中在其核心业务上,从而专注于开发或改进其关键业务。
3.提高效率:通过将非核心业务外包给专业的承包商,企业能够达到更高的效率,因为承包商通过拥有更好的技术和更优秀的专业人才可以提供更为高效、快速的流程和解决方案。
4.风险分散:通过外包,企业可以将一部分风险转移给承包商。
承包商通过专业的风险分析和管理措施可确保业务流程的平稳运行。
业务外包分为两个基本概念:业务过程和承包商。
该过程中,原本内部管理的业务流程会被外部承包商管理和执行。
业务过程:业务过程是一个通常由多项活动组成的过程,它是通过一些活动使外部需求满足的商业实体。
承包商:承包商是一个企业组织、个人或机构,其经营业务是为其他公司或机构提供专业的人力资源、技术、设备或服务等。
业务外包的原理可以概括为四个主要步骤:1.确定业务外包需求企业需要了解自己的内部业务流程,问自己这样做的原因是什么,发现自己的业务流程中哪些可以被外包,再根据市场需求和承包商的专业领域特长确定需要外包的业务范围。
2.选定承包商企业制订外包策略时,必须进行慎重的初步筛选并以实地考察方式,对供应商进行更加详细和客观的评估,包括其管理、技术、安全性、财务实力和专业能力等方面,以及对其公司背景的了解等,制定合理的监督与管理措施。
客服外包流程及注意事项下载温馨提示:该文档是我店铺精心编制而成,希望大家下载以后,能够帮助大家解决实际的问题。
文档下载后可定制随意修改,请根据实际需要进行相应的调整和使用,谢谢!并且,本店铺为大家提供各种各样类型的实用资料,如教育随笔、日记赏析、句子摘抄、古诗大全、经典美文、话题作文、工作总结、词语解析、文案摘录、其他资料等等,如想了解不同资料格式和写法,敬请关注!Download tips: This document is carefully compiled by the editor. I hope that after you download them, they can help yousolve practical problems. The document can be customized and modified after downloading, please adjust and use it according to actual needs, thank you!In addition, our shop provides you with various types of practical materials, such as educational essays, diary appreciation, sentence excerpts, ancient poems, classic articles, topic composition, work summary, word parsing, copy excerpts,other materials and so on, want to know different data formats and writing methods, please pay attention!客服外包业务在如今的商业环境中变得越来越普遍,企业通过将客服服务外包给专业的服务提供商来降低成本、提高效率和服务质量。
企业销售业务外包的注意事项一、前言随着企业规模不断扩大,销售业务的复杂性和难度也日益增加。
为了提高销售效率和降低成本,越来越多的企业开始将销售业务外包给专业的第三方服务商。
然而,在选择和合作过程中,企业需要注意一些关键问题,以确保合作顺利进行并达到预期目标。
二、选择合适的服务商1. 评估服务商的实力和信誉在选择外包服务商时,企业需要对其实力和信誉进行评估。
可以通过查看其公司资质、客户评价、行业声誉等方面来了解其综合实力。
同时还需考虑服务商是否有丰富的行业经验和专业技能,在销售策略、市场分析等方面是否具备较高水平。
2. 确定服务内容和要求在与服务商沟通时,企业需要明确外包的具体内容和要求,并与服务商协商制定详细的合同条款。
这些内容包括:销售目标、销售渠道、销售策略、市场分析等方面。
3. 考虑成本效益在选择外包服务商时,企业需要考虑成本效益问题。
除了要了解外包服务商的收费标准和模式外,还需要对外包后的销售效益进行预估和比较,以确保外包后的销售成本控制在合理范围内。
三、建立有效的合作机制1. 建立沟通渠道为了保证外包业务的顺利开展,企业需要与服务商建立有效的沟通渠道。
可以通过电话、邮件、视频会议等方式进行沟通,并要求服务商定期向企业汇报工作进展情况。
2. 制定明确的合同条款在与服务商签订合同时,企业需要制定明确的合同条款。
这些条款应该涵盖双方权利义务、服务内容、费用结算等方面,并要求服务商严格按照合同履行职责。
3. 确定监督机制为了确保外包业务顺利开展,企业需要建立有效的监督机制。
可以通过定期检查、考核评估等方式对外包业务进行监督,并及时发现和解决问题。
四、注意风险防范1. 防范信息泄露风险在与服务商签订合同时,企业需要注意保护自身信息安全。
可以通过签署保密协议、加强数据加密等方式防范信息泄露风险。
2. 防范合同风险在签订合同时,企业需要认真阅读合同条款,并确保自身权益得到充分保障。
同时还需要注意避免因合同纠纷导致的经济损失。
公司外包项目注意事项1.合作方的选择对于对方的实力,很难预测。
那么在考察对方的事情上要多做努力,可以索要一下对方原有的经典案例,从技术实力、经营管理状况、财务状况、信誉程度方面做进一步了解,合同签订前尽可能多次实地考察,选择业务能力强、信誉好的接包企业。
2.需求沟通在许多软件外包项目失败时,究其原因常常是因为技术人员对客户需求的误解而产生的。
因此,在进行项目管理时应该把沟通放在第一位,做到“一有问题,及时沟通”。
技术人员要及时将疑问进行汇总,由项目负责人将收集的问题与客户进行讨论确定。
技术开发的一切工作都是围绕客户需求而进行的,故项目开发前必须有一个需求沟通阶段,对项目的需求作认真全面的分析,通过会谈、会议等方式收集客户完整需求,将各个子项目的定义、规则、意义进行详细的阐述,形成文档,最后经过客户讨论、客户审查、文档修订等多次反复的过程以明确最终需求;务必让技术人员对整个项目的概况及具体实现细节有一个清楚的认识,然后再进入具体的项目开发阶段。
在确认了项目的需求后,外包团队需提供一份详细的报价表及项目进度文档,确认开发进度及时间安排。
3.合同签订合同内需提供详细的报价表,以及进度安排计划,且开发前的需求沟通阶段不计入开发时间内。
明确发生问题时的赔偿责任与解决争端的程序;限制外包费用增加和终止合同的权利;突发应急事件的应急方案与具体实施计划;进度掌控依据项目需求划分项目阶段(包括需完成内容,交付时间等),根据开发文档及项目的里程碑进行合作。
相应的将资金进行分阶段支付比较安全。
成立监管小组,由公司技术人员及项目负责人组成,选派既精通产品业务和软件外包技术,又具有善于交流能力的项目管理人员,进行过程跟踪和度量。
监管小组定期不定期的对合约的执行情况进行监督,及时补充修改企业的业务需求,及时与接包方进行谈判磋商等等。
相关文档与源码交付:接包方需定期将已完成部门的设计和开发,进行技术输出,便于我司把控进度,避免项目交付时才发现问题的风险。
服务外包委托及注意事项在全球化的经济背景下,服务外包已经成为了许多企业降低成本、提高效率的重要手段。
为了有效进行服务外包,委托方需要与服务提供方签订合同并遵守一系列注意事项,以确保双方的权益得到保障。
本文将介绍服务外包委托的一般步骤,合同中的关键要素以及在此过程中需要注意的事项。
一、服务外包委托的一般步骤1. 确定委托需求:委托方首先需要明确自身的业务需求,并将其转化为服务外包的具体需求。
这包括了委托方所需要外包的工作内容、规模、时间期限等。
2. 寻找合适的服务提供方:委托方需要广泛调研并与潜在的服务提供方进行详细沟通,选择最适合自身需求的服务提供方。
在选择过程中,委托方应该考虑提供方的资质、信誉、经验等因素。
3. 协商合同条款:一旦选择了服务提供方,委托方与提供方需要就合同的具体内容进行协商和商讨。
合同中应该明确规定双方的权利和义务、工作范围、价格、付款方式、保密条款、责任限制等。
4. 签订合同:经过双方的协商,达成一致后,委托方与服务提供方正式签署合同。
双方在签订前必须仔细阅读合同的条款,并确保理解和同意其中的内容。
5. 履行合同:合同签署之后,委托方和服务提供方应当按照合同的约定开始履行各自的责任和义务。
委托方应对提供方的工作进行监督和评估,确保其按时交付高质量的服务。
二、合同中的关键要素1. 服务内容和范围:合同中需要明确详细的服务内容和范围,确保双方对于委托工作的理解一致。
服务内容应该包括具体的任务和目标,以便提供方能够准确理解委托方的需求。
2. 价格和支付方式:合同应明确约定价格和支付方式,确保费用的透明和合理性。
委托方和提供方可以协商决定一次性支付、分期支付或基于绩效的支付方式。
3. 保密条款:由于委托方通常需要将一些敏感信息交给服务提供方,合同中必须包含保密条款,确保提供方对委托方的信息保密,并严禁未经授权的使用、披露或转让。
4. 质量控制和监督:合同需要规定提供方必须按照约定的标准和要求提供高质量的服务,并明确委托方对提供方工作质量的评估和监督方式。
外包管理中的使用注意事項在全球化和信息技术的推动下,外包已成为现代企业管理中常见的策略之一。
通过将非核心业务委托给专业的外包服务提供商,企业可以在成本、效率和竞争力方面获得明显的优势。
然而,为了确保外包管理的顺利进行,企业在使用外包服务时需要遵循一些重要的注意事项。
1.明确目标和要求:在选择外包服务供应商之前,企业应明确自己的目标和需求。
这包括确保外包项目与企业的战略目标一致,明确外包的范围、目标和预期结果。
只有当企业清楚了解自身需求后,才能更好地选择合适的外包服务供应商。
2.选择合适的供应商:选择合适的外包供应商是外包管理的核心。
企业应该参考供应商的经验、技术能力、资质、声誉和服务水平等方面的评估指标,以确保供应商能够满足企业的需求,并具备稳定的服务支持体系。
此外,与供应商签订详细、明确的合同是确保供应商责任的有效手段。
3.建立有效的沟通机制:良好的沟通对于外包管理非常重要。
企业应与外包供应商建立频繁和及时的沟通机制,包括定期例会、电话会议、报告和分析等方式,以确保双方能够及时了解项目进展情况、解决问题并进行风险管理。
此外,企业也应与内部团队保持良好的沟通,确保他们理解外包项目的目标和要求。
4.严格的合规管理:在外包过程中,合规管理是保障企业合法合规运营的重要环节。
企业需要确保外包供应商遵守所有相关法律法规和合同条款,并确保其数据和信息的保密性和安全性。
企业还应建立有效的监控机制,定期审查外包供应商的合规情况,并对存在的问题及时采取纠正措施。
5.有效的绩效评估:通过有效的绩效评估可以帮助企业监控和评估外包项目的效果和价值。
企业应该制定明确的绩效指标和评估体系,与外包供应商一起定期评估项目的目标完成情况、质量、成本和客户满意度等方面的表现,从而及时发现和解决潜在问题,确保项目的成功实施。
6.灵活的项目管理:外包项目的管理应该具备一定的灵活性。
企业应根据项目的特点和需求,制定相应的项目管理流程和方法,以确保项目进展顺利和顺利变更管理。
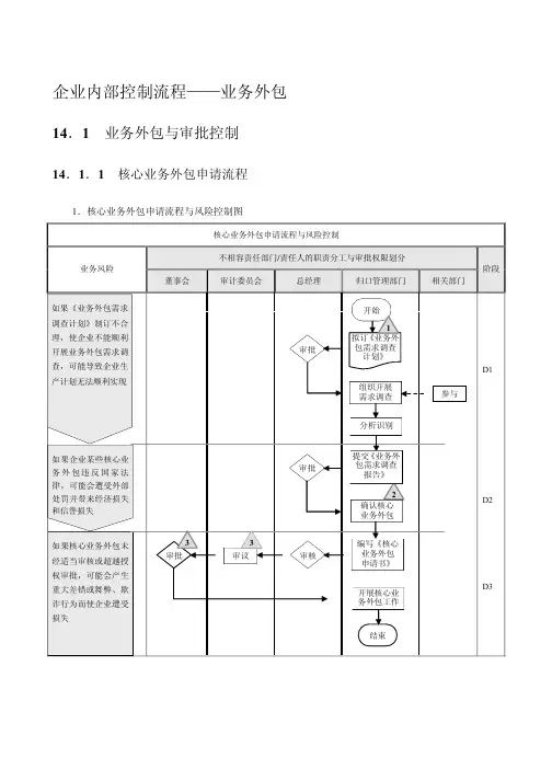
企业内部控制流程——业务外包 企业内部控制流程——业务外包 ——14.1 . 业务外包与审批控制14.1.1 核心业务外包申请流程 . .1.核心业务外包申请流程与风险控制图核心业务外包申请流程与风险控制 不相容责任部门/责任人的职责分工与审批权限划分 不相容责任部门 责任人的职责分工与审批权限划分 业务风险 董事会 审计委员会 总经理 归口管理部门 相关部门 阶段如果《业务外包需求 调查计划》制订不合 理,使企业不能顺利 审批 开展业务外包需求调 查,可能导致企业生 产计划无法顺利实现开始 1 拟订 《业务外 包需求调查 计划》 D1 组织开展 需求调查参与分析识别如果企业某些核心业 审批 务外包违反国家法 律,可能会遭受外部 处罚并带来经济损失 和信誉损失提交 《业务外 包需求调查 报告》 2 确认核心 业务外包 D2如果核心业务外包未 审批 经适当审核或超越授 权审批,可能会产生 重大差错或舞弊、欺 诈行为而使企业遭受 损失3 审议3 审核编写《核心 业务外包 申请书》 D3 开展核心业 务外包工作结束2.核心业务外包申请流程控制表核心业务外包申请流程控制 控制事项 详细描述及说明 1.企业根据其自身的实际生产状况及年度生产计划制订《业务外包需求调查计划》,确定外包业务的范 D1 围和目标 阶段 2. 企业可以将其所经营的业务按照同企业核心能力的关联度来划分企业外包业务类型, 当关联度超过某 控制 D2 个特定值时就定为核心业务,反之就是非核心业务 D3 应建 业务外包管理制度 规范 相关 《企业内部控制应用指引》 规范 参照 《中华人民共和国公司法》 规范 《中华人民共和国合同法》 《业务外包需求调查计划》 文件资料 《业务外包需求调查报告》 《核心业务外包申请书》 责任部门 及责任人 董事会、审计委员会、归口管理部门 董事长、总经理、审计委员会工作人员、归口管理部门相关人员 3.企业核心业务外包,应当提交董事会及其审计委员会审议通过后方可实施14.1.2 非核心业务外包申请流程 . .1.非核心业务外包申请流程与风险控制图非核心业务外包申请流程与风险控制 不相容责任部门/责任人的职责分工与审批权限划分 不相容责任部门 责任人的职责分工与审批权限划分 业务风险 董事长 总经理 归口管理部门 相关部门 阶段如果《业务外包需求 调查计划》制订不合 理,会使企业不能顺 审批 利开展业务外包需求 调查,可能导致企业 生产计划无法顺利实 现开始 1 拟订 《业务外 包需求调查 计划》 D1 组织开展 需求调查参与分析识别如果不能够按照企业 审批 核心价值和战略方向 正确地确定本企业的 非核心业务,可能会 给企业带来损失提交 《业务外 包需求调查 报告》 2 确认非核心 业务外包 D2如果非核心业务外包 审批 未经适当审核,可能 会产生重大差错或舞 弊、欺诈行为,从而 使企业遭受损失3 审核编写 《非核心 业务外包 申请书》 D3 执行非核心 业务外包结束2.非核心业务外包申请流程控制表非核心业务外包申请流程控制 控制事项 详细描述及说明 1.企业根据自身的实际生产状况及年度生产计划制订《业务外包需求调查计划》,确定外包业务的范围 D1 和目标 阶段 D2 控制 就认为是核心业务,反之就是非核心业务 3.非核心业务或涉及金额较小的业务外包,应当由相关部门在授权范围内提出申请,报董事长审批通过 D3 后实施 应建 业务外包管理制度 规范 相关 《企业内部控制应用指引》 规范 参照 《中华人民共和国公司法》 规范 《中华人民共和国合同法》 《业务外包需求调查计划》 文件资料 《业务外包需求调查报告》 《非核心业务外包申请书》 责任部门 及责任人 归口管理部门 董事长、总经理、归口管理部门相关人员 2. 企业可以将其所经营的业务按照同企业核心能力的关联度来分析企业的业务, 关联度超过某个特定值14.2 .项目计划及资质控制14.2.1 项目计划书审核流程 . .1.项目计划书审核流程与风险控制图项目计划书审核流程与风险控制 不相容责任部门/责任人的职责分工与审批权限划分 不相容责任部门 责任人的职责分工与审批权限划分 业务风险 董事会 审计委员会 总经理 归口管理部门 相关部门 阶段如果业务外包需求调 开始 查内容设计不合理, 可能会导致企业无法 审核 正确进行外包业务决 策 业务外包 需求调查 1 确认 外包业务 2 编写业务 《外包申 请书》 参与 D1审批审核如果业务外包策略不 科学、承包方选择不 合理,可能导致企业 核心资产遭受损失 4 审批 审批制定 外包战略 3 编制 《外包 项目 计划书》 D2核心项目 如果外包项目未经适 审批 当审核或超越授权审 批,可能会产生重大 审批 差错或舞弊、欺诈行 为,从而使企业遭受 损失 执行项目 外包计划 D3 审核 5 审议 审核 非核心项目资料存档结束2.项目计划书审核流程控制表项目计划书审核流程控制 控制事项 详细描述及说明 1.通过业务外包需求调查确定企业需要外包的项目,并且分析项目的性质,即外包的项目是核心项目还 D1 是非核心项目等 2.企业《业务外包申请书》要根据项目性质进行编写,应有不同的侧重点 3.企业在确定业务外包内容后,指定与该项业务相关的职能部门编制计划书。
计划书主要包括以下内容 (1)业务外包的背景,如企业外部环境要求及企业中长期发展战略 阶段 D2 控制 (3)业务外包的具体实施程序 (4)业务外包的主要风险和预期收益 (5)其他相关内容 4.企业重大或核心业务外包,应当提交董事会及其审计委员会审议通过后方可实施 D3 5.非核心业务或涉及金额较小的业务外包,应当由相关部门在授权范围内提出申请,报董事长、总经理 审核通过后实施 应建 业务外包管理制度 相关 规范 规范 参照 《企业内部控制应用指引》 规范 《业务外包需求调查计划》 《业务外包需求调查报告》 文件资料 《业务外包申请书》 《外包项目计划书》 责任部门 及责任人 董事会、审计委员会、归口管理部门 董事长、总经理、归口管理部门相关人员 (2)业务外包内容,是将部分还是全部业务职能交由承包商提供14.2.2 承包方资质审查流程 . .1.承包方资质审查流程与风险控制图承包方资质审查流程与风险控制 不相容责任部门/责任人的职责分工与审批权限划分 不相容责任部门 责任人的职责分工与审批权限划分 业务风险 董事会 审计委员会 总经理 归口管理部门 相关部门 阶段开始 如果承包方资质遴选 办法确定得不合理, 审批 有可能导致选择的承 包方不符合企业的要 求 审核 编制 《招标公告》 确定归口 管理部门 审议 审核 1 确定承包方 资质标准及 遴选办法 编制 《外包项 目计划书》 D1如果业务外包未经适 当审核或超越授权审 批,可能会产生重大 差错或舞弊、欺诈行 为,从而使企业遭受 损失 审批 审核发布 《招标公告》 2 招标报名及 资质预审 D2制定标底如果企业所签订的业 务外包合同违反国家 的法律、法规,会使 企业遭受外部处罚并 带来经济损失和信誉 损失组织开标 3 组织评标、 讨 论定标签订 《业务外 包合同》D3资料存档结束2.承包方资质审查流程控制表承包方资质审查流程控制 控制事项 详细描述及说明D11.根据企业外包业务的性质确定承包方应具备的资质标准及遴选办法 2.选择承包方时,归口管理部门对承包方进行资质预审,评估承包方的综合能力。
评估因素主要包括五 个方面 (1)承包方类似项目的经验、服务能力、资格认证和信誉阶段 控制D2(2)承包方是否与本企业存在直接或潜在的竞争关系 (3)承包方在知识产权保护方面的力度和效果 (4)承包方的性能价格比是否合适 (5)其他因素 3. 归口管理部门通过评估给出候选承包方的综合竞争力排名, 会同相关管理层及其他职能部门负责人分D3 析与候选承包方建立外包合同的风险,根据实际情况挑选出一家或几家公司作为业务承包方 应建 业务外包管理制度 规范 相关 《企业内部控制应用指引》 规范 参照 《中华人民共和国公司法》 规范 《中华人民共和国招标投标法》 《外包项目计划书》 文件资料 《招标公告》 《业务外包合同》 责任部门 及责任人 董事会、审计委员会、归口管理部门 董事长、总经理、归口管理部门相关人员1 目的 为利用专业化分工优势, 将日常经营中的部分业务委托给本企业以外的专业服务机构或经济组 织(以下简称承包方)完成。
2 范围 委托给承包方完成的日常经营中的部分业务,通常包括研发、资信调查、可行性研究、委托 加工、物业管理、客户服务、运输服务等。
3 定义3.1 承包方:本企业以外的专业服务机构或经济组织。
3.2 外包: 是指企业利用专业化分工优势, 将日常经营中的部分业务委托给承包方完成的经营 行为。
3.2 业务外包过程: 根据业务外包合同的约定, 承包方会采取在特定时点向企业一次性交付产 品或在一定期间内持续提供服务的方式交付业务外包成果。
由于承包方交付成果的方式不同, 业务外包过程也有所不同,前者的业务外包过程是指承包方对产品的设计制造过程,后者的业 务外包过程是指承包方持续提供服务的整个过程。
4 职责 4.1 需外包业务部门制定业务外包实施方案; 4.2 技术部参与承包方调研、选择; 4.3 公司分管领导负责签订业务外包合同、 组织实施业务外包活动、 业务外包过程管理、 验收、 控制等环节; 4.4 质检部进行首件鉴定及其他检测检验任务; 4.5 财务部参与外包业务经济效益评审,加强对外包业务的核算与监督,并做好外包费用结算 工作; 4.6 总经理负责审核批准。
5 过程乌龟图使用资源: 1、检验检测工具;2、办公设 备;3、检验场所谁来做: 需外包业务部门、 技术部、 公司 分管领导、检验员、采购员过程输入: 1、顾客要求(包括顾客特 殊要求、顾客指定的承包 方等) ;2、合同/订单、图 纸/样件;3、技术资料/技 术协议;4、新产品和制造 过程设计开发需求;5、服 务协议; 法律法规要求; 6、 7、公司内部需求;8、工 程更改要求外包管理程 序过程输出: 1、 满足顾客和公司要求 的外包产品和服务;2、检验 试验报告;3、合格的质量证 明文件;4、与外包管理程序有 关的记录等。
过程衡量指标: 产品或服务完成率和完成质量如何做(方法/程序/技术): 外包管理程序 与外包管理程序有关的作业指导 书等。
6 工作流程和要求工作流程工作内容说明责任单位使用记录7 引用文件LCX402 《文件控制程序》LCX404 《记录控制程序》LCX704 《风险和机会管理程序》LCX710 《加工过程控制程序》LCX707 《采购管理程序》LCX601 《资源提供管理程序》LCX716 《测量装置管理程序》8 记录9 程序更改记录表10 编制:11 审核:12 批准:。