物业交房方案计划材料模板资料
- 格式:doc
- 大小:204.10 KB
- 文档页数:17
****物业发展有限公司****小区交房方案一、 制定方案目的制造交房氛围,保证顺利交房。
二、 交房时间、地点(一) 正式集中办理交房时间定为2009年8月28日— 8月31日,每天上午9:00—下午17:00。
(二) 地点:营销中心(开发商办理处)及 物业服务中心(3号楼物业公司管理处)。
三、交房所需资料及物品准备资料物品名称业主签署 业主留存物业留存开发商留存现场公示完成时间责任人住户钥匙1套、门禁卡(3张)、报箱钥匙√ 1套 ―― ―― ―― 入伙通知书 ―― 1份 ―― ―― ―― 流程单 ―― ―― 1份 ―― ―― 业主手册 ―― 1份 ―― ―― ―― 业主资料 √ 1份 1份 ―― ―― 资料袋 ―― 1份 ―― ―― ―― 住宅质量保证书 ―― 1份 ―― ―― ―― 住宅使用说明书 ―― 1份 ―― ―― ―― 礼品 √ 1份 ―― ―― ―― 工程验收备案资料 ―― ―― 1份 1份 1份 临时管理规约 ―― 1份 1份 ―― 1份入伙流程 ―― ―― ―― ―― 1份条幅 ―― ―― ―― ―― 8条充气拱门 ―― ―― ―― ―― 2处四、分批交房时间安排表通知交房日期 交房楼栋 交房户数/天 备注请营销中心根据表格所列时间提前分批通知相应业主准时前来办理入伙手续,并予以确认。
如业主有特殊情况不能准时办理入伙手续,物业公司将另行通知并安排时间为业主办理入伙手续。
每天交房时间为上午9:00—下午17:00,每户签约时间尽量控制在15分钟内,验收房屋时间控制在20分钟以内,每户平均交房时间控制在35分钟内。
五、交房工作安排:1、营销中心在 年 月 日前采取打电话、寄挂号信的方式通知业主收房或者在报纸上刊登交房通知。
2、物业公司在 年 月 日落实营造氛围,上午落实小区内横幅布置,两边入口充气拱门到位;下午在交房通道地面铺设红地毯。
费用拉赞助解决。
3、交房手续办理的工作流程如下表:业主入伙办理流程核对实测面积及房款退补/换取发票接待小组营销中心确定业主身份,售楼员指引业主办理交房手续,发放《业主入伙办理流程单》。
一、背景随着我国城市化进程的加快,越来越多的房地产项目投入使用。
物业交房工作是房地产项目的重要组成部分,直接关系到业主的入住体验和物业公司的品牌形象。
为确保交房工作顺利进行,提高业主满意度,特制定本工作计划。
二、工作目标1. 保障交房工作有序、高效、安全地进行;2. 提升业主入住体验,树立良好的物业公司品牌形象;3. 减少业主投诉,提高业主满意度。
三、工作内容1. 人员组织(1)成立交房工作领导小组,负责统筹协调交房工作;(2)设立交房现场服务组,负责现场接待、引导、咨询等工作;(3)设立验房组,负责业主验房、问题反馈、整改落实等工作;(4)设立后勤保障组,负责现场物资供应、安保、卫生等工作。
2. 工作流程(1)前期准备:制定交房方案,明确工作职责,培训工作人员,准备交房所需物资;(2)业主预约:通过电话、短信、微信公众号等方式通知业主交房时间,提前预约;(3)现场接待:业主到达现场后,由交房现场服务组进行引导、咨询、签到等工作;(4)验房:业主在验房组陪同下进行验房,发现问题及时反馈;(5)整改落实:针对业主反馈的问题,由相关部门进行整改,确保问题得到解决;(6)交房手续办理:业主完成验房、整改确认后,办理交房手续,领取钥匙;(7)后期跟进:关注业主入住后的反馈,及时解决入住过程中出现的问题。
3. 工作要求(1)工作人员着装整齐,仪容端庄,礼貌待人;(2)现场布置规范,标识清晰,分区明确;(3)工作流程简洁明了,提高工作效率;(4)加强现场管理,确保交房过程安全、有序;(5)关注业主需求,提供热情、周到的服务。
四、保障措施1. 加强组织领导,明确责任分工;2. 强化培训,提高工作人员业务水平;3. 制定应急预案,应对突发事件;4. 加强与相关部门沟通协作,确保交房工作顺利进行;5. 定期对交房工作进行总结评估,持续改进工作质量。
五、时间安排1. 前期准备:提前1个月完成;2. 交房工作:根据项目进度和业主预约情况,合理安排交房时间;3. 后期跟进:交房结束后,持续关注业主入住情况,及时解决入住问题。
一、前言为了确保新业主顺利入住,提高物业服务质量,提升业主满意度,特制定本物业交房工作计划。
本计划将围绕交房流程、服务质量、注意事项等方面展开,旨在为业主提供优质、高效、便捷的交房服务。
二、工作目标1. 严格按照交房流程,确保业主顺利入住。
2. 提高物业服务质量,确保业主满意度达到90%以上。
3. 加强与业主的沟通,及时解决业主提出的问题。
4. 完善物业管理,提升物业形象。
三、工作内容1. 交房准备阶段(1)成立交房工作小组,明确各成员职责。
(2)制定详细的交房流程,确保各项工作有序进行。
(3)提前通知业主交房时间,确保业主按时参加。
(4)准备好交房所需的各种文件、资料,如房屋验收报告、物业费用缴纳凭证等。
2. 交房流程(1)业主到物业服务中心领取交房通知书,了解交房流程和注意事项。
(2)业主与物业工作人员一同检查房屋,确认房屋质量及配套设施。
(3)业主签署交房确认单,领取房屋钥匙。
(4)物业工作人员向业主讲解物业管理规定、收费标准等事项。
(5)业主缴纳物业费用,办理入住手续。
3. 交房后续工作(1)建立业主档案,确保业主信息准确无误。
(2)及时处理业主提出的问题,如房屋维修、物业服务等。
(3)定期开展业主满意度调查,了解业主需求,持续改进服务质量。
(4)加强物业团队建设,提高员工业务水平和服务意识。
四、工作措施1. 加强培训,提高员工业务水平。
定期组织员工参加业务培训,提高员工对交房流程、房屋验收、物业管理等方面的了解。
2. 优化服务流程,提高工作效率。
简化交房流程,减少业主等待时间,确保交房工作高效有序。
3. 加强沟通,及时解决问题。
设立业主服务热线,及时处理业主反映的问题,确保业主满意度。
4. 强化监督检查,确保服务质量。
定期对交房工作进行监督检查,对存在问题及时整改,确保交房工作质量。
五、总结本物业交房工作计划旨在为业主提供优质、高效、便捷的交房服务。
通过加强培训、优化流程、强化沟通、监督检查等措施,确保业主顺利入住,提高物业服务质量,提升业主满意度。
物业交房现场工作计划范文一、概述物业交房现场工作是在开发商交房之后,物业管理公司接手管理房屋的一个重要环节。
在交房现场工作中,物业管理公司需要做好多项工作,包括整理房屋资料、检查房屋设施、做好交房手续等。
为了确保交房工作顺利进行,需要提前制定详细的工作计划,合理安排人力物力,确保工作的准时完美完成。
二、工作目标1. 确保房屋交接过程中各项手续齐全,物业管理公司能够准确接手房屋管理工作;2. 检查房屋设施和装修状况,确保入住前所有设施正常运作;3. 提前做好相关文件准备工作,确保住户能够顺利入住;4. 确保现场工作有序进行,避免出现混乱局面;5. 为了提高整体工作效率,加强与相关部门的沟通协调,确保各项工作能够无障碍进行。
三、工作内容1. 房屋资料整理(1)按照规定,整理房屋相应的使用手册,包括住户手册、设施使用手册等,确保这些手册在工作交接的时候能够顺利交给业主;(2)做好房屋相关账单和费用的汇总统计工作,确保这些账单和费用在交接时能够准确计算并清晰呈现。
2. 房屋设施检查(1)逐一检查房屋内外的设施和装修状况,确保这些设施在入住之前能够正常运作;(2)对于发现的设施问题和质量问题,及时与开发商或相关部门进行沟通协调,争取予以解决。
3. 交房手续办理(1)与开发商协商好交房手续具体办理时间,确保在更换物业管理公司之后,能够正常办理交房手续;(2)为业主提供交房时所需的相关文件和资料,确保交房手续中的各项手续能够正常办理。
四、工作流程1. 制定详细的工作计划,包括工作内容、工作人员、工作时间等,确保各项工作能够顺利进行;2. 分工明确,协同合作,确保人员工作任务能够准确执行;3. 与开发商及相关部门保持密切联系,确保交房过程中能够顺利进行;4. 持续关注交房现场的整体情况,根据实际情况对工作计划进行适当调整。
五、工作进度安排1. 工作计划的细化,明确各项工作的具体时间节点;2. 设定工作目标和进度要求,确保各项工作能够按时完成;3. 对工作进度进行实时监控,及时调整工作计划,确保工作能够按时顺利完成。
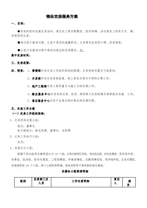
物业交房服务方案一、目的:●有效的组织实施交房活动,通过在工程问题整改、组织保障、活动策划上的有力支撑,实现顺利交房。
●通过客户接房过程,让客户感受到温馨舒适,从而带来良好的口碑,促进销售。
●让客户在接房过程中感受到物业的优质服务。
二、集中交房时间:三、交房范围:四、职责:1、营销部负责交房工作组织架构的搭建;交房现场布置及气氛营造;2、开发部负责交房房屋备案、竣工验收及相关手续的办理工作;3、地产工程部负责工程质量及与施工方的协调工作;4、物业服务中心负责具体交房、验房、维保修大队的组建及维修服务实施工作;5、售后服务中心负责产品售后相关事宜的协调处理。
五、交房工作方案(一)交房工作组织架构:1、交房领导决策小组:组长:董事长执行副组长:副总经理、董事长、总经理2、交房工作执行小组:成员:3、房屋交付小组:根据不同功能将交楼现场分为 13 个组,分别为接待引导组、身份验证组、财务收费组、资料签约组、收费组、验房组、投诉处理组、工程保障组、环境保障组、后勤保障组组、秩序维护组、应急处理组、快速维修组 14 个小组,每个小组职责明确,避免因职责不清导致的相互推诿。
交楼各小组职责明细建议项目选择区域场地宽敞,利于集中办理交楼及商家摆展,方便业主办理各项流程的位置。
(三)暂定交房计划安排(具体批次由营销部书面通知客户为准)(四)业主接房流程7(五)验房相关信息处理流程(六)投诉信息处理流程(七)交楼必备资料准备:(八)、物业接管验收及工程完善节点物业接管验查时间安排(工程部、物业公司负责)⏹工程验收:各施工单位于交房前 20 天完成所承建工程包括业主户内及公共区域的第一次清洁卫生;各施工单位派出责任人与工程部、物业公司共同对楼屋进行全程查验,完成业主户内物品、公共区域设施设备的查验及移交,并留下书面记录。
⏹问题处理:验查过程中发现的小问题,施工单位须在 2 天内处理完成,并通知物业公司再次验查(如墙面抹灰开裂,小范围空鼓等);发现的大问题在 5 天内处理完成,并通知物业公司再次验查(如门窗安装错位,倾斜;厨、卫地坪渗水;地面、墙面大面积起沙、开裂等);验收完成后进行移交。
一、前言为确保物业交房工作的顺利进行,提高业主满意度,保障物业管理工作的有序开展,特制定本物业交房准备工作计划。
二、工作目标1. 提高交房工作效率,确保交房工作按时完成;2. 确保交房过程中业主权益得到保障;3. 提升物业公司在业主心中的形象,为后续物业管理打下良好基础。
三、工作内容1. 组织协调(1)成立交房工作小组,明确各成员职责;(2)制定交房工作流程,确保各环节紧密衔接;(3)定期召开会议,了解工作进度,协调解决存在问题。
2. 现场准备(1)检查房屋质量,确保房屋符合交付标准;(2)整理业主资料,包括身份证、户口本、购房合同等;(3)设置交房现场,包括办理手续的办公桌、资料架、休息区等;(4)安排人员引导业主办理交房手续。
3. 宣传推广(1)制作交房通知,提前告知业主交房时间、地点、所需材料等;(2)利用微信公众号、小区公告栏等渠道宣传交房政策及注意事项;(3)开展业主座谈会,解答业主疑问,收集业主意见。
4. 物业管理培训(1)组织物业管理人员进行交房业务培训,提高服务意识;(2)加强物业管理人员的沟通能力,确保与业主良好互动;(3)明确物业管理人员的职责,确保交房过程中业主权益得到保障。
5. 交房手续办理(1)核实业主身份,确保交房手续的真实性;(2)协助业主办理产权证、缴纳物业费等相关手续;(3)引导业主了解物业管理规定,签订物业管理协议。
四、工作要求1. 严格按照交房工作计划执行,确保各项工作有序推进;2. 各成员要明确职责,相互协作,共同完成交房工作;3. 注重细节,提高服务质量,确保业主满意度;4. 及时反馈工作中遇到的问题,确保问题得到及时解决。
五、总结通过本物业交房准备工作计划的实施,我们将全力以赴确保交房工作的顺利进行,为业主提供优质、高效的服务,树立良好的物业管理形象。
物业管理交房管理服务方案一、前期准备1.1 筹备交房工作小组,明确工作职责和分工,并确定交房工作计划。
1.2 确定交房工作流程,包括交房前准备、交房现场服务和交房后服务。
1.3 确定交房人员名单,包括建筑施工单位、物业管理公司、业主代表等。
1.4 对交房现场和房屋进行安全检查,确保交房现场安全。
1.5 制定交房现场服务指南和培训计划,确保服务人员能够提供专业、周到的服务。
二、交房前准备2.1 对交房楼盘进行整体检查,确保房屋、设施和配套设施完好无损。
2.2 安排专业人员对房屋进行清洁和装修,确保房屋整洁、干净。
2.3 准备交房现场所需的工具、设备和材料,确保交房现场能够顺利进行。
2.4 安排专业人员进行现场布置和装饰,确保交房现场整洁、有序。
2.5 根据交房人员名单做好人员调配和培训工作,确保交房人员能够胜任自己的工作。
2.6 对交房现场进行安全检查和演练,确保交房现场安全。
三、交房现场服务3.1 确保交房现场布置整洁、有序,为客户提供良好的环境。
3.2 安排专业人员进行现场接待和引导,为客户提供周到的服务。
3.3 确保交房现场设施、设备和工具正常运转,为客户提供优质的服务。
3.4 为客户提供房屋清洁、装修和家具安装等服务,确保客户能够满意地接收房屋。
3.5 提供专业的房屋验收服务,为客户提供专业的房屋交接服务。
3.6 安排专业人员为客户提供房屋使用指南和生活服务指南,确保客户能够顺利入住。
3.7 对客户提出的意见和建议进行认真记录和回复,确保客户的诉求得到及时解决。
四、交房后服务4.1 安排专业人员进行房屋质量跟踪和服务调查,确保客户满意度。
4.2 对客户提出的房屋质量问题进行认真处理,确保客户的权益得到有效保障。
4.3 安排专业人员进行房屋质量维护和保养,确保房屋的长期使用价值。
4.4 对客户的生活需求进行跟踪和服务调查,为客户提供更多、更好的生活服务。
4.5 定期组织客户交流会、业主大会等活动,促进业主之间的交流和沟通。
一、房屋交付时间:日期交付楼栋型号户数20XX 年 6 月 22、23 日公寓 1 栋 2420XX 年 6 月 24、25 日公寓 2 栋 3020XX 年 6 月 26、27 日 XX 园、 XX 湾商铺 5820XX 年 6 月 28-30 日 XX 湾独立别墅、双联别墅 50房屋交付办理手续示意:业主装修办理点:XX 房号:101问题协调处:贾俊辉周道林照像处房号:103一组交房处:XXXXXXXX 房号:105歇息处:验房人员3 人房号:107公寓1 栋1 单元停车处车场护卫公寓门岗护卫公寓门前禁止停车交房办理点入口礼仪接待小姐图释:1、收楼业主进入公寓大门后,由公寓门岗引导进入停车场;2、车场岗安排业主车辆有序停放后,指引业主前往服务处门口;3、业主到达服务处门口后由礼仪接待人员指引进入备注:1、服务处前台为装修办理点及问询处(接待组);2、交房资料小组为 1#与 2#车库;3、3#车库为歇息处(应急组)4、现场 1—2#公寓门口禁止停放车辆(除验房电瓶车)(一)小组成立时间: 20XX 年 6 月 15 日交房总协调----钱总、贾总现场总指挥----余总组长:赵 XXX成员: XX、XX、于 XX、XX、时 XX、沈 XX、XXX、唐 XX(二) 小组分工负责疑难问题的协调处理;负责具体计划及组织培训、实施及整个现场程序的控制;XX 负责与开辟商及施工单位沟通联络和交付工作的领导、监督(配合各小组工作)。
XX 现场接受装修申请。
负责办理交付手续,向业主收取相关费用。
成员:分两组 6 人, 3 人 1 组1 组: XX、XXX、XXX2 组: XXX、XXX、XXX 职责---依照资料组工作流程图负责入住手续办理;XXX 负责为未带照片的业主拍照;于 XX 负责对业主办理入住交付验收小组领导指挥协调;成员: XXX、赵 XXX职责----依照验收工作流程负责房屋交付验收;礼仪 XXX,电瓶车司机 XX,负责为前来收楼业主指引路向,统筹合理安排各小组办理事宜,司机接送未开车业主房屋验收(包括接从大门口进入未开车之入伙业主进入服务处);XX 协调现场、交通秩序、后勤保障(伙食保障)等任务。
物业管理前期交房方案一、前期准备在物业管理前期交房方案中,前期准备工作是至关重要的。
首先,要确保物业管理团队已经对将要交付的房屋进行了充分的验收工作,包括房屋结构、设施设备、装修装饰等方面。
其次,要准备好所有交房相关的文件资料,包括产权证、规划许可证、施工图纸、装修验收报告等。
同时,要确保交房时所需的所有设备、工具和人员都已经准备就绪,以确保交房过程的顺利进行。
二、交房流程1. 交房通知在交房之前,物业管理团队应该向业主发送交房通知,明确交房时间、地点、要求以及相关注意事项。
同时,还应该提供业主需要提前准备的相关文件和资料清单,以便于业主提前做好准备。
2. 交房检查在交房当天,物业管理团队应该安排专业人员进行交房检查。
检查内容包括房屋结构、室内设施、水电气等设备的运行情况,以及装修装饰的完成情况。
同时,也要检查交房文件的完整性,确保所有的相关文件和资料都齐全、完整,以便于后期的管理和维护。
3. 签订交房验收书在交房检查完成后,物业管理团队应该与业主一起签订交房验收书。
验收书中应当详细记录交房房屋的各项情况,包括存在的问题和缺陷,以及后期需要进行维修或整改的事项。
同时,业主也应该在验收书上签字确认,表示对交房情况的认可。
4. 交付相关文件资料在完成交房验收后,物业管理团队应该及时将所有相关的文件资料交付给业主。
这些文件资料包括产权证、规划许可证、施工图纸、装修验收报告等等。
这些文件资料的交付是交房过程中非常关键的一步,业主需要这些文件资料来办理房屋的相关手续和管理事务。
5. 解答业主疑问在完成交房程序后,物业管理团队还需要耐心解答业主可能提出的各种疑问和问题。
这些问题可能涉及到房屋的使用和维护、设施设备的操作和维修方法等方面。
只有通过耐心的解答和指导,业主才能更好地理解和掌握房屋的相关信息,提高对物业管理的满意度。
三、交房后维护在完成交房程序后,物业管理团队还应该在交房后继续做好维护工作。
这包括定期对房屋和设施设备进行检查和维护,及时处理业主反馈的问题和投诉,以及开展相关的宣传教育和服务活动,提高业主的满意度和对物业管理的信任度。
物业小区交房工作计划
本周工作计划:
1. 完成小区交房前的最后清洁工作,包括公共区域和楼栋内部的清理
2. 检查小区公共设施设备的完好情况,如电梯、消防设施等
3. 安排员工进行小区内部和外部环境的整治和美化工作
4. 对小区内的停车场、绿化带等进行最后的整理和布置
5. 确认小区内已经完成的建筑维修和装修工作,进行最后的验收
6. 准备交房资料和相关文件,确保交房手续的顺利进行
7. 安排物业人员进行交房现场的协调和服务工作
8. 小区入住须知和相关通知的印制和发送工作
以上工作计划根据实际情况会有所调整,但务必保证小区的交房工作按时、高效地完成。
物业管理公司交房方案一、目的为确保交房工作顺利开展,圆满完成交房任务.二、交房时间安排2007年7月18日办理: 1、2栋住房的交付.2007年7月19日办理: 3、4栋住房的交付。
2007年7月20日办理:5、6栋住房的交付。
三、交房地点1、开发公司交房现场:广场售楼部2、物业公司交房现场:物业客户服务中心四、交房流程1、房产开发有限公司:开发交房组——开发财务组—-开发产权组2、物业管理有限公司:物业财务组——物业客服组—-物业工程组五、开发交房组织现场总指挥:现场协调:具体工作组成员1、开发交房组:2、开发财务组:3、开发产权组:4、开发整改组:六、物业交房组织现场总指挥:现场总协调:具体工作组成员1、物业应急组:(准备2部对讲机)成员:2、物业客服组:(准备1部对讲机)负责人:成员:交房文具的准备(客户中心准备):资料袋、胶水、钉书机、回形针、夹板、签字笔、圆珠笔、复印纸、记事本、印泥等XXXX负责收集编制当天交房工作快讯,次日9:00时前报公司相关领导3、物业财务组负责人:成员:4、物业工程组:(准备10部对讲机)负责人:对讲机编号:成员:验房人员工具准备(自行准备):电笔、签字笔、夹板段兴勇负责与开发公司工程部协调整改事宜。
5、安防工作组:(准备10部对讲机)负责人:开发交房现场护卫组长:销售部门岗:4人,每2人1组;销售部收银护卫(兼交房现场秩序维护):4人,每2人1组;销售部停车场车辆停放指挥:4人,每2人1组;物业客户服务中心交房现场护卫组长:主大门:4人客户中心门岗兼内场秩序维护:2人;园区巡逻、秩序维护:4人6、环境维护组:负责人:成员:保洁部全体现场保洁7人(销售部2人、客户中心2人、外围2人、机动1人)其余各岗位人员不变。
7、后勤保障组:成员:七、物业各交房工作组职责1、物业应急组负责各部门的协调工作,确保交房期间人力、物力、财力及时到位;协调、指挥、监督交房期间各工作小组的正常运行(包括考勤、形象、礼仪、工作纪律等);处理在交房现场中出现的突发情况,避免事态扩大并承担各类客户投诉和突发事件处理;会同公司律师对客户意见进行分析,并及时处理.2、物业客服组负责与前来收房的业主签订《消防责任书》及《房屋室内装饰装修管理协议》;收取业主及家人身份证复印件,协助客户填写入住登记表;发放业主房屋钥匙及物业管理服务手册等相关资料及物品,并请其签收;回答业主对车位方面的咨询;回答业主对装修手续方面的咨询;编制交房工作快讯(包括交房户数及客户意见等),对交房工作情况及时进行汇总,并按要求呈送相关人员.3、物业财务组负责收取季度物业管理服务费(交房起全额交纳);负责收取水电周转金(住宅300元/户)并做好解释工作;收取已购车位业主车位季度物业服务费。
物业管理交房方案一、序言随着城市的发展和人口的增长,住宅小区逐渐增多,物业管理交房已成为一个重要的环节。
对于购房者来说,一次顺利的交房过程能够增加购房的满意度,对于物业管理方来说,良好的交房方案能够提升服务品质,增加用户黏性,提高用户满意度。
因此,制定一套完善的物业管理交房方案至关重要。
二、交房前的准备工作1.确定交房时间在安排交房前,需要确定交房时间,确保用户的到达时间和物业管理方的工作安排时间一致。
一般来说,交房的时间一般在下午或者晚上,以便于购房者在白天安排好事务后前来交房。
2.筹备交房礼品在交房之前,物业管理方需准备一些交房礼品,以示热忱。
可以选择一些实用的小礼品,比如家居用品、清洁用具等,同时也可以准备一些节日食品,如饼干、水果等,以此为购房者营造一个愉快的交房氛围。
3.检查房屋和配套设施在交房之前,物业管理方需要对房屋进行全面的检查,确保房屋结构、装修、设施设备的正常运行。
同时,还需要检查小区的配套设施,比如停车场、绿化空地、门禁系统等,保证交房时的房屋和周边环境的整洁和完善。
4.设置交房通知在确定了交房的时间之后,物业管理方还需要提前向购房者发出交房通知,明确交房时间、相关注意事项、需要购房者准备的证件和手续等内容,以方便购房者提前做好准备。
三、交房流程1.购房者到达小区购房者按照约定的时间前来小区,物业管理方派人负责接待,协助购房者停车,引导购房者到指定地点等。
2.购房者确认身份及房屋情况购房者到达交房现场后,物业管理方负责人需核实购房者的身份证明、购房合同等相关证件,并引导购房者进入房屋内查看房屋的情况。
3.购房者查验房屋购房者进入房屋内查看房屋的情况,如墙面、地面、门窗、卫生间、厨房等,如果发现存在问题,需向物业管理方提出。
4.物业管理方对问题进行处理购房者发现问题,物业管理方需立即协调相关部门人员进行处理,确保问题能够在交房当日得到解决。
5.签署交房确认书当购房者确认房屋无任何问题后,双方需共同签署一份交房确认书,确认双方已完成相关交房手续。
物业交房实施方案一、背景介绍随着城市化进程的不断加快,住宅小区的建设和管理也成为了社会关注的热点。
而物业交房作为小区建设的最后一环,对于业主和物业公司来说都是一个重要的环节。
因此,制定一套科学、合理的物业交房实施方案显得尤为重要。
二、交房前准备工作1. 制定详细的交房标准:明确交房的标准和要求,包括建筑质量、设施完好程度、环境卫生等方面的要求。
2. 做好交房前的检查工作:对小区内的建筑、设施、环境等进行全面检查,确保符合交房标准。
3. 确定交房流程和时间:明确交房的流程和时间节点,提前通知业主做好准备。
三、交房实施1. 组织交房人员:确定交房人员名单,包括物业管理人员、相关部门工作人员等,确保每个环节都有专人负责。
2. 开展交房宣传:提前向业主宣传交房的时间、地点、流程等信息,做好交房前的准备工作。
3. 严格按照交房标准进行验收:对建筑质量、设施完好程度、环境卫生等方面进行严格的验收,确保交房标准得到落实。
4. 做好交房记录:对每一套房屋的交房情况进行详细记录,包括交房时间、交房人员、交房标准等信息。
四、交房后工作1. 及时处理交房过程中发现的问题:如果在交房过程中发现了问题,要及时处理并通知相关业主。
2. 做好交房后的跟踪服务:提供业主交房后的相关服务,解决业主在入住后可能遇到的问题。
3. 定期进行交房质量检查:定期对已交房的房屋进行质量检查,确保房屋质量得到保障。
五、总结物业交房实施方案的制定和执行,对于小区的建设和管理具有重要意义。
只有通过科学、合理的实施方案,才能保障业主的权益,提高小区的居住品质,促进小区的健康发展。
因此,物业公司要加强对交房工作的管理,不断完善交房实施方案,为业主提供更好的居住环境和服务。
小区物业管理交房方案一、序言随着城市建设和社会发展的不断进步,人们对居住环境要求越来越高,小区物业管理也成为了居民们关注的焦点。
在小区交房阶段,良好的物业管理将直接影响居民的生活品质,所以制定一套科学、合理的物业管理交房方案至关重要。
二、交房前的准备工作在小区物业管理交房前,我们需要做好充分的准备工作,确保交房顺利进行。
首先,要与开发商或房地产公司进行充分的沟通,了解小区的规划和设计,包括小区景观、绿化、道路、停车设施等各方面的情况。
同时,需要对小区中的各项设施和设备进行全面检查,确保其质量符合相关标准和要求。
此外,还需要制定物业管理的相关政策与措施,明确物业管理的职责和权利,规范小区物业管理的运营模式。
三、交房流程及相关措施1.交房流程在小区物业管理交房的流程中,应该包括以下几个环节:(1)验收环节:由专业的验房人员对小区中的各项设施和设备进行全面的验收,确保其质量符合相关标准和要求。
(2)档案及资料的整理:对小区的相关档案和资料进行整理,包括小区的规划设计、土地证、建设规划许可证等。
(3)签订相关文件:开发商或房地产公司与物业管理方进行相关文件的签订,明确双方的责任与义务,确保物业管理工作的顺利进行。
2.相关措施在交房流程中,我们需要制定相关的措施,确保物业管理工作的顺利进行。
其中,包括以下几个方面的措施:(1)建立健全的管理体系:制定并实施详细的物业管理制度,明确各项管理规范和流程,包括小区管理人员的岗位职责、工作流程、工作标准等。
(2)加强安全防范:对小区的安全措施进行全面检查,确保小区的安全设施和设备完善,并建立健全的安全管理制度,加强安全防范工作。
(3)制定居民手册:制定居民手册,明确小区的各项管理规定和规范,引导居民文明上网,共同维护好小区的生活环境。
(4)开展入住指导:在交房后,及时进行入住指导,向居民宣传小区的相关政策和规定,帮助居民熟悉小区的生活环境和设施设备,确保居民的生活便利。
物业管理用房移交方案模板一、前言为了确保物业管理用房移交工作顺利进行,保障双方权益,特制定本方案。
本方案旨在规范物业管理用房移交的流程,明确双方责任,保障移交工作的顺利进行。
二、适用范围本方案适用于物业管理用房移交工作,包括但不限于新建物业管理用房的移交、已有物业管理用房的移交等。
三、物业管理用房移交流程1. 双方确定移交时间:管理方和使用方协商确认移交时间,提前做好准备工作。
2. 调查验收:使用方对移交物业管理用房进行全面的调查验收,确保物品、设备等齐全完好。
3. 移交协议签订:双方签订正式的移交协议,明确双方的权利和义务,确保双方在移交过程中的合法权益。
4. 移交物品清单备案:使用方对移交物品进行清单备案,保证双方在移交后能够及时找到相关物品。
5. 确定移交程序:双方协商确定具体的移交程序,包括移交物品的搬运、保管、安装等流程。
6. 移交交接:使用方根据移交协议的规定接收物业管理用房,管理方按时完成移交程序。
7. 移交验收:使用方对移交的物业管理用房进行验收,确认物品完好无损、设备齐全。
8. 移交手续完善:管理方按照移交协议的规定完善相关手续,包括移交文件、账册等。
四、物业管理用房移交责任1. 管理方责任:(1)确保移交物品完好无损、设备齐全;(2)提供完整的移交文件、账册等资料;(3)配合使用方进行移交验收。
2. 使用方责任:(1)按时参与移交工作,严格按照移交程序进行移交;(2)对移交物品进行认真调查验收,确保移交物品完好无损。
五、其他相关事项1. 物业管理用房移交过程中如遇争议,双方应友好协商解决。
2. 物业管理用房移交后,双方应保持密切联系,及时沟通解决工作中的问题。
3. 本方案执行自双方签订的移交协议生效之日起。
以上为物业管理用房移交方案,详细流程及责任请双方全面执行。
物业管理公司交房方案尊敬的客户:您好!很荣幸能为您服务。
您购买的房产即将交付,为了确保您能顺利接房,我们特别整理了物业管理公司交房方案,希望对您有所帮助。
一、交房流程和时间节点1、通知交房:购买方在购房合同约定或开发商给出的时间内,收到物业管理公司交房通知,并获得补充协议合同及相关文件。
2、验收房屋:交房时,购买方应当进行房屋交接、验收。
物业管理公司将对房屋进行彻底的检查,提出需要整改的问题。
3、整改验收:开发商应当对物业管理公司提出的问题进行整改处理,再次通知购买方进行整改验收。
4、注册物业:房屋交付后,物业管理公司将开始对小区管理服务,开展物业管理业务。
物业公司将向政府部门进行物业备案登记,登记后购买方即可享有物业服务。
二、验收房屋注意事项1、房屋内部的水电煤气、物品等是否齐全?2、房屋内的墙面、地面、天花板等装修质量是否合格?3、房屋内的主体结构是否无崩塌、开裂、渗漏等现象?4、验收时,应当将所有问题记录在建设单位的交接单上。
三、整改验收注意事项1、开发商整改应当严格按照验收单上的问题进行处理。
2、整改完成后,物业管理公司将再次进行验收,确认问题完全解决。
四、注册物业注意事项1、开发商应按照相关要求,在开发过程中为物业留出适当的场地以及设施、设备等。
2、物业管理公司将组织专业人员进行物业维护、保养、修缮等工作,保障业主的正常使用需求。
3、物业管理公司将按照相关标准,向业主推荐优质物业服务商,提供装修、家居等服务。
以上就是物业管理公司交房方案的具体内容,希望对您有所帮助。
物业管理公司将全力以赴,确保您有一个更加舒适、便捷的生活环境。
最后,祝愿您和您的家人在这里拥有一个快乐、幸福的生活。
,. ***项目 交房方案
编制
审核 审批
年 月 ,. 目 录 第一章 项目验房计划………………………………………………………3 第二章 前期准备工作………………………………………………………7 第三章 项目交房组织计划…………………………………………………8 第一节 交房方案总体说明………………………………………… 9 第二节 工作目标………………………………………………………9 第三节 交房工作思路…………………………………………………9 第四节 交房组织方案…………………………………………………10 第五节 集中交房现场布置及包装……………………………………16 第六节 难点分析及对策………………………………………………16 ,. 第一章 ***项目**号楼验房计划 ( 年 月) 概述 按照集团确定的交房计划,通过验房工作按时向业主交付房屋,公司相关部门在交房前完成各自负责事项,发现问题并及时督促有关单位及时予以解决,确保业主顺利接房。 一、成立验房组,成员为: 总指挥: 组 长: 副组长: 组 员:参与验房的其他人员 二、验房工作计划 依据住建部《物业承接查验办法》及《泽京物业接管验收标准》细则规定,须在房屋交付业主前做承接查验,相关的承接查验记录,以及政府职能部门参与验收合格后的资料应作为档案资料单独保存。 接房倒排时间节点均以项目部最终确定,房屋整改合格交付给物业公司时间: 年 月 日。 ,. *****号楼物业工程移交验收工作计划 序号 工作内容 起 止 质量标准 责任部门 协作部门 责任人 备注
1 与开发公司签订房屋承接查验协议 交付前90天 交付前75天 按承接查验办法执行 管理处 项目部 管理处经理
2 核对水电表底数 交付前60天 交付前35天 每块表准确无误 管理处 项目水电工程师 管理处工程主管 水电须入户
3 电梯移交接收 交付前90天 交付前25天 设备运行正常、符合安检验收标准、双电源切换正常、移交相关资料齐全。 管理处 项目部、品质部 管理处经理 交房期间电梯维保人员到现场待命
4 消防设备移交验收 交付前30天 交付前10天 1、消防设备购买、安装合同;2、消防设备制造、安装单位、维护单位资料;3、消防设备产权所有者及用户的名称和地址;4、消防广播、消防栓等设备参数;5、随机资料(安装使用说明书、维护保养手册、机房布置图、产品合格证、随机配件清单、主要配件资料等) 6、设备、仪表调试运行检验记录、管道冲洗、水压及闭水试验检验记录;7、消防系统主要材料和制品的合格证或试验记录;8、消防验收合格证书;9、其它相关资料 管理处 项目部、品质部 管理处工程主管
所缺资料备注清晰 ,. 5 排水系统移交接收 交付前30天 交付前5天 管道通水、通球试验畅通,窖井干净、井盖完整。相关图纸资料齐全 管理处 项目部、品质部 管理处工程主管
6 监控系统(包括室内安防、门禁)移交接收 交付前30天 交付前5天 布线规范整齐,监控点设置合理,运行正常,完整、准确无误、移交相关图纸资料齐全 管理处 项目部、品质部 管理处工程主管
7 室内分户验收 交付前120天 交付前60天 了解房间层高、进深、开间尺寸,室内相关配置情况,对墙面空鼓、开裂、露网进行清晰标识,存在问题呈报相关部门、责任人 管理处 项目部 品质部 管理处经理
8 组织维修人员对交房楼栋复验房 交付前30天 交付前20天 检查室内窗、栏杆、天棚、地坪、墙面、排水、烟道、空调孔、通讯、入户门、卫生间防水、安防布线及水电入户情况符合交房标准 管理处 项目部 管理处经理
9 组织环境服务部对接房区域开荒 交付前10天 交付前5天 洋房高标准、高层公区高标准,高层户内无明显可视垃圾,栏杆扶手无可视积尘 管理处 管理处环境主管 配合部门:安全、维修服务部
10 室内功能提示条粘贴 交付前20天 交付前10天 提示条样式,张贴统一标准,无误 管理处 管理处客服主管
11 楼栋号、门牌号核对,安装门牌号 交付前40天 交付前15天 与设计和销售房号一致,标准统一,位置准确 管理处 管理处工程主管
12 小区室外环境景观、交付前20交付前10符合使用标准熟悉绿化、清洁用水管理处 项目景观工程师 管理处经 ,. 整体环境及标识、告示栏移交验收; 天 天 管道走向及计量设置,路面无积水,排水畅通,小区路灯,移交相关图纸资料齐全 品质部 理
13 核对入户门钥匙及编号 交付前30天 交付前20天 钥匙完好,编号准确无误 管理处 项目安装工程师 管理处客服主管 14 入户门、信报箱钥匙移交接收 交付前30天 交付前15天 准确、规范、完整 管理处 项目安装工程师 管理处客服主管
15 厨卫关水试验 交付前30天 交付前20天 卫生间保证四角淹水 管理处 安全服务部 管理处安全主管
16 跃层竹楼梯搬运到位 交付前40天 交付前30天 跃层全部规范摆放到位,保证安全 管理处 安全服务部 管理处安全主管
17 校验进户门钥匙 交付前15天 交付前5天 准确无误 管理处 物业客服服务部 管理处客服主管
18 室内最后验房检查 交付前10天 交付前2天 检查整改及清洁情况,达到交房标准 管理处 管理处客服主管
19 交付物业 合格交付物业 房屋质量合格,满足原设计和使用功能 管理处 管理处经理 ,. 第二章 前期准备工作
一、交房现场公示内容及制作:项目部 1.泽京品牌宣传展板 2.开发公司需公示的文件:建设工程竣工验收备案登记证,房屋两书、实测报告、专项验收合格证明(消防验收、电梯验收合格证)。 3.物管公司需公示的文件:物业收费备案登记、交房流程展板。 装饰装修管理流程、物管公司介绍及业绩展示等。 二、交房现场配套服务招商工作: 经营部:落实招商及具体展位安排、商家接待。 三、交房倒排计划表
项目交房内部控制倒排计划.xls,. 第三章 ***项目**栋交房组织计划
第一节 交房方案总体说明 本次交房总量: 户;其中:高层 户,洋房 户,商业 户。 集中交房地点: ; 集中交房时间: 年 月 日 责任部门:***项目部、物业公司 协作配合部门:集团行政管理部、财务管理部、开发公司 第二节 工作目标 工作目标:尽善尽美、超越期待 为了最大程度的追求客户满意,践行企业的核心价值观,交房工作力求做出服务的亮点和让业主惊喜的闪光点,为泽京品牌加分。 通过人性化的流程设计,彰显“做好每个细节,超越顾客期待”的服务理念。 用温暖来传递关爱,让客户体验回家之旅。 第三节 交房工作思路 一、交房流程:精心设计动线、尽量简化流程,按照集中一站式和常规两段接房设置; 二、接待思路:在交房接待处设置引导人员全程陪同业主按照流程设计完成接房; 三、创新服务: 1、 2、 ,. …… 四、交房活动策划思路:用活动营销的思路来策划交房活动,既营造接房喜庆氛围,也达到营销宣传的目的。同时让客户感受被尊重和关怀,进一步提升泽京品牌的知名度和美誉度。 五、提前3天进行交房预演练,检验交房的各项准备工作、现场服务、组织、协调能力和流程设置的合理、便捷性; 六、专人负责对内对外的宣传工作; 七、监督检查:品质部,检查现场员工行为、服务质量、是否按方案执行,发现未尽事宜。 八、激励机制:对违规违纪现象提出处罚意见,对表现突出的个人和团队提出表扬和奖励。 九、总结归档。 十、整改跟踪。 第四节 交房组织方案 一、领导成员: 总指挥—— 目部总经理。 客户签约咨询小组长—— 管理处客服主管。 现场秩序维护小组长—— 管理处安全主管。 交房流程控制小组长—— 管理处经理。 房屋工程整改答疑小组长—— 项目部工程主管。 现场综合答疑小组长—— 物业公司区域负责人 二、工作职责 总指挥:负责交房现场工作开展统筹协调。 ,. 客户签约咨询小组长:负责交房现场与业主签业主临时管理规约,发放接房礼品盒、入户门钥匙,信报箱钥匙、业主卡、可视对讲机等,熟悉物业管理相关法规。 现场秩序维护小组长:负责交房现场秩序的维护和后勤保障工作、突发事件的协调、处理。 交房流程控制小组长:负责交房现场各环节协调及控制,物业管理及客户服务等涉及的相关问题的咨询、解答受理,交房总结提报(提报总指挥)。 房屋工程答疑小组长:负责房屋设计、施工质量等有关工程问题咨询、解答受理及客户接待。 现场综合答疑小组长:负责房屋销售、物业服务类综合接待答疑及现场协调。
三、集中交房流程 1.集中交房工作流程
出示房款票据 核算收、退费用 完善接房资料 身份证 、购房合同 开据接房流程单 交接钥匙 接房通知书 缴纳物管费
房屋设计、质量 等有关 陪同业主验房 工程问题的咨询解答,安排 记录整改需求 施工单位整改
2.常规交房工作流程
业主 接待组 财务组 资料组
装修组 验房组 房屋工程答疑