锚杆支护规范
- 格式:docx
- 大小:24.35 KB
- 文档页数:13
岩土锚杆与喷射混凝土支护工程技术规范一、总则1.本规范以《GB 50111-2011 岩土锚杆与喷射混凝土支护工程技术规范》为基本依据,对岩土锚杆与喷射混凝土支护相关设计、施工、质量检验和施工企业管理作出规范性规定。
2.设计、施工中应遵守本技术规范及有关文件规定,不得减少设计要求或施工要求中技术准则的内容,不准采用新技术、新工艺代替已规定的技术要求或工艺流程,不应违反规范。
3.新建岩土锚杆与喷射混凝土支护工程项目是指从地质勘察,至施工交底、动工就地施工完成,整个工程项目均按预算完成,符合施工设计要求及现行法规、规范等要求,在给定完成时限内完成的建设项目。
二、设计1.岩土锚杆与喷射混凝土支护工程的设计,必须提出详细的设计方案,设计方案应包括:基本内容、支护方案说明、分块图、计算书等相关文件。
2.施工设计臂的地质报告,必须详细说明用材条件、工程条件、未来可能遇到的问题等,并应附有测量资料、照片、取样数据分析及测试结果。
3.设计应根据地质资料,结合实际条件综合考虑稳定性要求,安全系数等,采取合理的计算方法,得出能满足要求的设计。
三、施工1.施工时应按设计文件规定执行。
施工前必须详尽的现场调查,并创造有利处理工程掌握条件,确定施工细节,并可能作出施工变更。
2.施工必须按照规定的数量、质量进行,施工过程中应严格按照现行有关法律法规和规范执行,严格控制施工过程及质量要求。
3.施工现场必须设置安全防护措施,施工人员虽经过安全培训,但仍应把安全放在首位,认真履行安全管理要求,以确保施工过程安全顺利。
四、质量检验1.岩土锚杆与喷射混凝土支护工程的施工,必须进行质量检验,以确保工程施工质量达到设计要求。
2.检验工作,必须按照《GB 50111-2011》及有关规范、标准规定,并根据工程情况作备选,以确保施工新技术及新工艺的验证和工程质量有完备的质检结果报告。
3.质量检查实验室应拥有专业技术人员,必须有国家认可的实验资格,并且具备高新技术验证能力。
锚杆支护技术管理规范锚杆支护技术是一种常用的地下工程支护技术,用于增加土体或岩体的强度和稳定性,保护地下工程的安全。
为了确保锚杆支护技术的有效运用,需要遵循一定的管理规范。
以下是锚杆支护技术管理规范的一些重点内容:1. 设计规范:锚杆支护技术的设计应遵循相关的规范和标准,考虑地下工程的地质条件、荷载情况和施工工艺等因素,确保支护系统的稳定性和安全性。
2. 施工管理:施工单位应配备具备相应资质的专业技术人员,负责锚杆支护技术的施工管理。
施工前应进行详细的工程勘察和材料试验,制定施工方案,并进行必要的预制试验。
3. 材料选择:锚杆的材料应符合设计要求,并经过质量检验。
材料的贮存和保管应符合要求,避免出现损坏或污染的情况。
4. 施工技术:施工过程中应按照设计要求进行操作,注意施工顺序和施工技术要点。
施工人员应熟悉施工工艺和设备操作,保证施工质量。
5. 施工记录和文件管理:施工单位应及时记录施工过程和施工技术要点,包括材料使用情况、工艺参数和质量检验结果等。
施工结束后,应整理这些记录,并建立相关的档案。
6. 监督检验:施工过程中,应进行监督检验,确保施工质量符合设计要求。
监督检验应包括材料检验、施工工艺检验和质量抽检等。
7. 隐蔽工程验收:施工结束后,应进行隐蔽工程验收,检查锚杆支护技术的实施质量和技术要点。
如有问题,应及时整改。
8. 安全管理:施工单位应制定和执行相关的安全管理制度,确保施工过程中的安全。
必要时,应配备安全员和安全技术人员,进行安全监督和培训。
以上是锚杆支护技术管理规范的一些重点内容,施工单位应根据具体情况制定相应的管理措施,确保锚杆支护技术的安全和有效运用。
中华人民共和国国家标准锚杆喷射混凝土支护技术规范GB50086—2001条文说明目次1总则 (3)3围岩分级 (4)4锚喷支护设计 (8)4.1一般规定 (8)4.2锚杆支护设计 (12)4.3喷射混凝土支护设计 (15)5现场监控量测 (26)5.1一般规定 (26)5.2现场监控量测的内容与方法 (26)5.3现场监控量测的数据处理与反馈 (27)6光面爆破 (29)7锚杆施工 (31)7.1一般规定 (31)7.2全长粘结型锚杆施工 (32)7.3端头锚固型锚杆施工 (32)7.4摩擦型锚杆施工 (33)7.5预应力锚杆施工 (34)7.6预应力锚杆的试验和监测 (35)8喷射混凝土施工 (36)8.1原材料 (36)8.2施工机具 (36)8.3混合料的配合比与拌制 (37)8.4喷射前的准备工作 (38)8.5喷射作业 (39)8.6钢纤维喷射混凝土施工 (41)8.7钢筋网喷射混凝土施工 (42)8.8钢架喷射混凝土施工 (42)8.9水泥裹砂喷射混凝土施工 (43)8.10喷射混凝土强度质量的控制 (44)9安全技术与防尘 (47)9.1安全技术 (47)9.2防尘 (48)10质量检查与工程验收 (49)10.1质量检查 (49)10.2工程验收 (51)1总则1.0.1、1.0.2锚杆喷射混凝土支护(简称锚喷支护)已在国内地下工程中获得广泛应用,并收到了明显的技术经济效果。
但是,由于国内没有一本完整的、统一的技术规范,锚喷支护工程设计保守,不适当地增加工程投资及设计、施工不当,工程质量低劣,危及安全使用的现象不乏其例,甚至出现隧洞工程片帮、冒顶,造成国家财产严重损失的事例也时有发生。
制订本规范,是为了使锚喷支护的设计、施工和验收有一个全国统一的标准,符合技术先进、经济合理、安全适用、确保质量的要求,更好地推动地下工程建设的发展。
本规范主要适用于矿山巷道、竖井、斜井、铁路隧道、公路隧道、城市地铁、水工隧洞及各类地下工程的锚杆喷射混凝土初期支护和后期支护。
编订:__________________单位:__________________时间:__________________锚杆支护安全规范(正式)Standardize The Management Mechanism To Make The Personnel In The Organization Operate According To The Established Standards And Reach The Expected Level.Word格式 / 完整 / 可编辑文件编号:KG-AO-5883-90 锚杆支护安全规范(正式)使用备注:本文档可用在日常工作场景,通过对管理机制、管理原则、管理方法以及管理机构进行设置固定的规范,从而使得组织内人员按照既定标准、规范的要求进行操作,使日常工作或活动达到预期的水平。
下载后就可自由编辑。
1.在支护前和支护过程中要敲帮问顶,及时摘除危岩悬矸。
(1)应由两名有经验的人员担任这项工作,一人敲帮问顶,一人观察顶板和退路。
敲帮问顶人员应站在安全地点,观察人应站在找顶人的侧后面,并保证退路畅通。
(2)敲帮问顶应从有完好支护的地点开始,由外向里,先顶部后两帮依次进行,敲帮问顶范围内严禁其他人员进入。
(3)用长把工具敲帮问顶时,应防止煤矸顺杆而下伤人。
(4)顶帮遇到大块断裂煤矸或煤矸离层时。
应首先设置临时支护,保证安全后,再顺着裂隙、层理敲帮问顶,不得强挖硬刨。
2.严禁空顶作业,临时支护要紧跟工作面,其支护形式、规格、数量、使用方法必需在作业规程中规定。
放炮前最大空顶距不大于锚杆排距,放炮后最大空顶距不大于锚杆排距+循环进度。
3.煤巷两帮打锚杆前用手镐刷至硬煤,并保持煤帮平整。
4.严禁使用不符合规定的支护材料:(1)不符合作业规程规定的锚杆和配套材料及严重锈蚀、变形、弯曲、径缩的锚杆杆体。
(2)过期失效、凝结的锚固剂。
(3)网格偏大、强度偏低、变形严重的金属网。
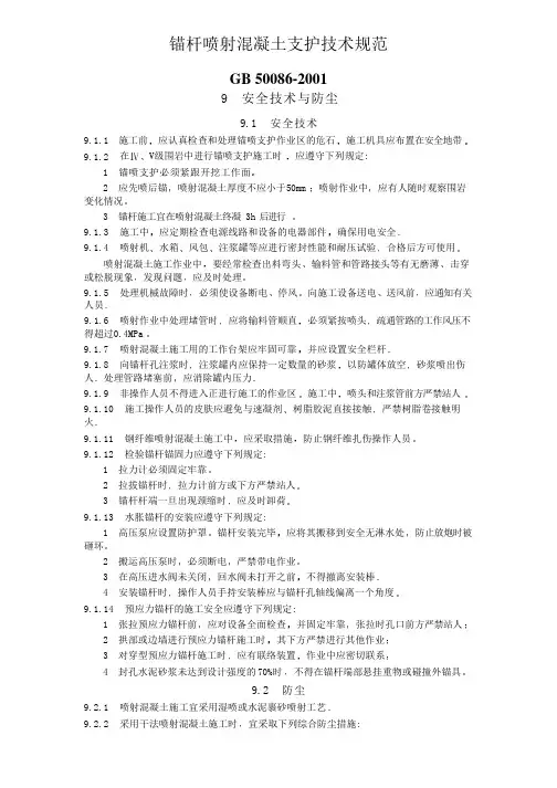
锚杆喷射混凝土支护技术规范GB 50086-20019安全技术与防尘9.1安全技术9.1.1施工前应认真检查和处理锚喷支护作业区的危石施工机具应布置在安全地带9.1.2在V 级围岩中进行锚喷支护施工时应遵守下列规定:1锚喷支护必须紧跟开挖工作面2应先喷后锚喷射混凝土厚度不应小于50mm 喷射作业中应有人随时观察围岩变化情况3锚杆施工宜在喷射混凝土终凝 3h 后进行9.1.3施工中应定期检查电源线路和设备的电器部件确保用电安全9.1.4喷射机水箱风包注浆罐等应进行密封性能和耐压试验合格后方可使用喷射混凝土施工作业中要经常检查出料弯头输料管和管路接头等有无磨薄击穿或松脱现象发现问题应及时处理9.1.5处理机械故障时必须使设备断电停风向施工设备送电送风前应通知有关人员9.1.6喷射作业中处理堵管时应将输料管顺直必须紧按喷头疏通管路的工作风压不得超过0.4MPa9.1.7喷射混凝土施工用的工作台架应牢固可靠并应设置安全栏杆9.1.8向锚杆孔注浆时注浆罐内应保持一定数量的砂浆以防罐体放空砂浆喷出伤人处理管路堵塞前应消除罐内压力9.1.9非操作人员不得进入正进行施工的作业区施工中喷头和注浆管前方严禁站人9.1.10施工操作人员的皮肤应避免与速凝剂树脂胶泥直接接触严禁树脂卷接触明火9.1.11钢纤维喷射混凝土施工中应采取措施防止钢纤维扎伤操作人员9.1.12检验锚杆锚固力应遵守下列规定:1拉力计必须固定牢靠2拉拔锚杆时拉力计前方或下方严禁站人3锚杆杆端一旦出现颈缩时应及时卸荷9.1.13水胀锚杆的安装应遵守下列规定:1高压泵应设置防护罩锚杆安装完毕应将其搬移到安全无淋水处防止放炮时被砸坏2搬运高压泵时必须断电严禁带电作业3在高压进水阀未关闭回水阀未打开之前不得撤离安装棒4安装锚杆时操作人员手持安装棒应与锚杆孔轴线偏离一个角度9.1.14预应力锚杆的施工安全应遵守下列规定:1张拉预应力锚杆前应对设备全面检查并固定牢靠张拉时孔口前方严禁站人2拱部或边墙进行预应力锚杆施工时其下方严禁进行其他作业3对穿型预应力锚杆施工时应有联络装置作业中应密切联系4封孔水泥砂浆未达到设计强度的70%时不得在锚杆端部悬挂重物或碰撞外锚具9.2防尘9.2.1喷射混凝土施工宜采用湿喷或水泥裹砂喷射工艺9.2.2采用干法喷射混凝土施工时宜采取下列综合防尘措施:@筑龙网www . s i no a e c . c o m喷 凝土支护技术规范资料 编号1 在保证顺利喷射的条件下 增加骨料含水率2 在距喷头3 4m 处增加一个水环 用双水环加水 3 在喷射机或混合料搅拌处 设置集尘器或除尘器4 在粉尘浓度较高地段 设置除尘水幕5 加强作业区的局部通风6 采用增粘剂等外加剂9.2.3 锚喷作业区的粉尘浓度不应大于 10mg/m 3施工中 应按本规范附录 E 的技术要求测定粉尘浓度 测定次数 每半个月至少一次9.2.4 喷射混凝土作业人员 应采用个体防尘用具。
锚杆支护管理规定锚杆支护是一种常见的地下工程支护方法,广泛应用于地铁、隧道和矿山等领域。
为了确保施工质量和安全,需要有相关的管理规定。
以下是一份2000字的锚杆支护管理规定。
一、总则1. 本规定是为了规范锚杆支护施工活动,确保施工质量,保障工人的人身安全。
2. 本规定适用于所有进行锚杆支护的工程项目。
二、施工准备1. 施工前,应制定详细的施工方案书,并报相关部门审批。
2. 施工前,应检查锚杆、锚杆夹具等材料和工具的质量,并做好记录。
3. 施工前,应对施工区域进行详细的勘探和测量,并做好标记。
三、施工人员1. 承担锚杆支护作业的工人必须具备相应的资质和技能。
2. 施工作业必须由专职人员进行,不得使用无培训和没有经验的人员。
四、施工工艺1. 施工前,必须对锚杆的质量进行检查,确保锚杆符合要求。
2. 施工前,应清理和净化锚孔,确保孔壁光洁无杂物。
3. 施工过程中,要严格按照设计要求进行锚杆的布设,锚杆之间的间距和锚杆与锚杆夹具之间的间距必须符合要求。
4. 施工过程中,要定期检查锚杆的紧固情况,及时调整,确保锚杆牢固可靠。
五、安全措施1. 施工现场必须设置明显的警示标志,并配备专人负责维护现场秩序和安全。
2. 施工现场必须配备完善的安全防护设施,包括安全网、安全帽、防护鞋等。
3. 施工过程中,必须严格遵守操作规程,不得违反安全规定。
4. 施工现场必须配置足够的消防器材,做好防火、防爆等工作,确保施工现场的安全。
六、质量控制1. 施工过程中,必须严格按照设计要求进行施工,不得擅自改动。
2. 施工中发现施工质量问题,必须及时报告,及时整改。
3. 施工完成后,必须进行验收,确保施工质量符合要求。
七、施工记录1. 施工过程中,必须做好详细的施工记录,包括施工人员、施工时间、施工进度等。
2. 施工过程中发现的问题和解决措施必须详细记录,为后续施工提供参考。
八、施工监督1. 施工过程必须由专人进行监督,确保施工按照规定进行。
锚杆(索)支护规范及检测管理规定锚杆(索)支护规范及检测管理规定为进一步加强山西保利裕丰煤业有限公司锚杆(索)支护管理,规范锚杆(索)施工,提高锚杆(索)支护工程质量,根据我矿实际情况,制定裕丰公司锚杆(索)支护管理规定如下:一、锚杆(索)支护现场管理(一)锚杆(索)支护作业必须严格按工作面作业规程的有关规定进行施工。
(二)作业规程中必须明确规定锚杆(锚索)的安装质量、锚固力、预紧扭矩、间排距、锚杆孔角度、外露长度、孔深及材料的规格尺寸等。
(三)锚杆距顶底板、两帮超过0.5米时,必须采取补打锚杆(锚索)或其他支护措施进行补强。
(四)对于巷道交叉点、过断层等特殊地点,其加强支护的范围应延伸至巷道正常段起点5米以上。
(五)锚杆安装前,应检查树脂锚固剂性状。
严禁使用过期、硬结、破裂等变质失效的锚固剂。
(六)安装时必须边搅拌边将锚杆推进至孔底,严禁先推进后搅拌。
(七)井下运输、存放树脂锚固剂应注意避免受压、受折、受热,严禁坐树脂锚固剂。
已破损或废弃的树脂锚固剂要带出地面挖坑掩埋或采用其他方式妥善处理,严禁混入煤流系统中。
(八)对于断层破碎带、煤层松软区、地质构造变化带、地应力异常区、动压影响区等围岩支护条件复杂区域,必须及时编制安全技术措施调整支护方式,选择加密锚杆、全长锚固、锚索补强、点柱、架棚及锚架联合支护等强化支护措施。
(九)锚杆(索)支护作业场所必须备有5~10架备用棚及其它材料,以备改变支护方式和抢险之需。
(十)对锚杆(索)支护巷道应进行定期检查。
发现顶板、煤帮失效的锚杆应及时补打,对松动的螺母应及时紧固。
(十一)锚杆(索)支护巷道,当班掘出,当班应打好锚杆,顶板有效支护距迎头最大空顶距离不超过200mm,且临时支护距离必须符合作业规程规定,锚索滞后、帮锚滞后距离要符合作业规程规定。
(十二)严禁将锚杆(索)乱堆乱放,必须上架或吊挂管理;存放运输要保证锚杆(索)干净、无锈,以免影响锚固力;安装锚索使用锚索钻机带专用夹具搅拌器安装,张拉锚索应在锚固剂搅拌均匀1小时后进行。
锚杆支护技术管理规范本第一章总则第一条目的和依据为规范锚杆支护技术的施工和管理,确保施工质量和施工安全,制定本管理规范。
本管理规范依据国家相关法律法规和行业标准,结合工程实践经验制定。
第二条适用范围本管理规范适用于各类锚杆支护技术施工和管理。
第三条定义和缩略语(一)锚杆支护技术:指利用锚杆传递力量,加固和支护土体或岩体的一种技术。
(二)锚杆:指由钢筋或钢绞线制成,通过固结材料粘结或锚固在土体或岩体中的杆状钢材。
(三)固结材料:指锚杆支护施工中使用的胶状、灌注或注入材料。
(四)施工方案:指锚杆支护技术施工过程中的设计方案、施工组织设计等。
(五)施工控制:指锚杆支护施工过程中的监控、调整和控制。
(六)质量检验:指对锚杆支护施工质量进行检验、检测和评估。
(七)施工安全:指锚杆支护施工过程中的安全措施和管理。
(八)施工监理:指锚杆支护施工过程中的监督和管理。
第四条施工预备(一)施工前,施工方案、质量检验方案和施工安全措施应经过审批,并制定施工组织设计。
(二)施工前,应检查备齐施工所需的设备、材料和工作人员,并进行现场培训。
(三)施工前,应进行现场勘察和土质测试,确定施工地质条件。
(四)施工前,应组织开展技术交底,明确各项施工要求和安全措施。
第五条施工要求(一)按照施工方案进行施工操作,严格控制施工参数,确保施工质量。
(二)施工过程中,应定期检测和评估施工效果,及时调整施工方案。
(三)施工现场应保持整洁,设立相应的标识和警示标志,保障施工安全。
(四)施工过程中,应遵循工程施工的规定和标准,提高施工效率。
第六条质量检验(一)施工过程中,应按照质量检验方案进行施工质量检验,评估施工质量。
(二)质量检验结果应及时记录,如发现问题应及时整改,确保施工质量合格。
(三)质量检验应由专业检测机构进行,确保结果准确可靠。
第七条施工安全(一)施工现场应设立安全防护设施,确保施工人员的安全。
(二)施工人员应按照工程要求配备个人防护装备,保障施工安全。
建筑边坡工程技术规范GB 50330-20028锚杆(索)挡墙支护8.1一般规定7 . 1 . 1 锚杆挡墙可分为下列型式:1 根据挡墙的结构型式可分为板肋式锚杆挡墙、格构式锚杆挡墙和排桩式锚杆挡墙;2 根据锚杆的类型可分为非预应力锚杆挡墙和预应力锚杆(索)挡墙。
8 . 1 . 2 下列边坡宜采用排桩式锚忏挡墙支护:1 位于滑坡区或切坡后可能引发滑坡的边坡;2 切坡后可能沿外倾软弱结构面滑动,破坏后果严重的边坡:3 高度较大、稳定性较差的土质边坡:4 边坡塌滑区内有重要建筑物基础的Ⅳ类岩质边坡和土质边坡。
8 . 1 . 3 在施工期稳定性较好的边坡,可采用板肋式或格构式锚杆挡墙。
8 . 1 . 4 对填方锚杆挡墙,在设计和施工时应采取有效措施防止新填方土体造成的锚杆附加拉应力过大。
高度较大的新填方边坡不宜采用锚杆挡墙方案。
8.2设计计算8 . 2 . 1 锚杆挡墙设计应包括下列内容:1 侧向岩土压力计算;2 挡墙结构内力计算;3 立柱嵌入深度计算;4 锚杆计算和构造设计;5 挡板、立柱(肋柱或排桩)及其基础设计;6 边坡变形控制设计;7 整体稳定性分析;8 施工方案建议和监测要求。
8 . 2 . 2 坡顶无建(构)筑物且不需进行边坡变形控制的锚杆挡墙,其侧向ah 2hk岩土压力可按下式计算:E ' ah = E β( 8 . 2 . 2)式中 Е ′ a h ——侧向岩土压力合力水平分力修正值(k N ); E a h ——侧向主动岩土压力合力水平分力设计值( k N );β 2 ——杆挡墙侧向岩土压力修正系数,应根据岩土类别和锚杆类型按表 8 . 2 . 2 确定。
表 8 . 2 . 2锚杆挡墙侧向岩土压力修正系数β 2锚杆类型岩土类型非预应力锚杆预应力锚杆土层锚杆 自由段为土层的岩石锚杆 自由段为岩层的岩石锚杆自由段为土 层时 自由段为岩层时 β 21 . 1 ~ 1 . 21 . 1~ 1 . 21 . 01 . 2~ 1 . 31 . 1注:当锚杆变形计算值较小时取大值,较大时取小值。
矿区锚杆支护技术规范.1 本规范是专门针对潞安矿区现有生产矿井所开采的3#煤层的地质与生产条件而编制的,旨在促进潞安矿区煤巷锚杆支护技术健康发展,为矿井实现安全高效创造良好条件。
1.2 根据《潞安矿区巷道围岩地质力学测试与分类研究报告》和《潞安矿区煤巷锚杆支护成套技术研究》的结论,在潞安矿区的煤巷中可以并应积极推广应用锚杆支护技术。
指导思想是:解放思想,实事求是,因地制宜,积极推广应用。
工作原则是:以科学的理论依据为指导,以严谨的态度抓好设计、施工和管理。
1.3 本规范适用于潞安矿区以锚杆支护作为主要手段的煤巷,包括:(1) 回采巷道(运输巷,回风巷,开切眼,瓦排巷等);(2) 采区集中巷;(3) 煤层大巷;(4) 各类煤巷交岔点和峒室。
1.4 在进行煤巷锚杆支护设计前,必须有全面、准确、可靠的巷道围岩地质力学参数,包括地应力的大小和方向、围岩强度、围岩结构等。
否则,不能进行锚杆支护设计。
1.5 煤巷锚杆支护设计采用动态信息设计法。
设计是一个动态过程,充分利用每个过程提供的信息。
设计应严格按五个步骤进行,即巷道调查和地质力学评估、初始设计、井下施工与监测、信息反馈分析和修正设计、日常监测。
1.6 煤巷锚杆支护材料的尺寸规格、力学性能与产品质量必须满足锚杆支护设计的要求,并符合煤矿安全有关规定。
否则,不能下井使用。
1.7 煤巷锚杆支护施工应严格按照设计和作业规程要求进行,确保施工质量。
1.8 与煤巷锚杆支护技术有关的各级管理和技术人员,以及操作工人,都应进行锚杆支护技术培训。
1.9 本规范未涉及的煤巷锚杆支护技术问题,应按煤炭行业有关规定执行。
第二章巷道围岩地质力学评估与现场调查2.1 巷道围岩地质力学评估与现场调查是煤巷锚杆支护设计的基础依据和先决条件,必须在进行支护设计之前完成。
2.2 地质力学评估与现场调查首先应确定评估与调查的区域,考虑巷道服务期间影响支护系统的所有因素,随后的锚杆支护设计应该限定在这个区域内。
锚杆支护管理制度范本一、引言锚杆支护作为一种重要的地下工程施工技术,广泛应用于隧道、地下矿山和基础工程等领域。
为了确保锚杆支护的施工质量和安全性,制定一套完整的锚杆支护管理制度就显得尤为重要。
本文将从施工前的准备工作、施工过程中的管理措施以及施工后的验收工作等方面详细介绍锚杆支护管理制度。
二、施工前准备工作1. 设计方案评审施工前,必须对锚杆支护的设计方案进行评审,确保方案符合相关规范和标准要求,从而保证施工的合理性和安全性。
2. 施工人员培训施工前,所有参与锚杆支护工作的人员必须接受相应的培训,了解锚杆支护的原理、施工工艺以及相关安全注意事项,提高施工人员的技能水平和安全意识。
3. 材料准备施工前,必须准备好所需的锚杆、锚固剂、锚杆加固器等材料,确保材料的质量和数量符合要求,避免施工中出现材料不足或质量不过关的情况。
4. 设备检查和维护施工前,必须对相关设备进行检查和维护,确保设备的正常运转和安全可靠。
三、施工过程管理措施1. 工地安全防护施工过程中,必须设置合适的安全防护措施,如安全围栏、安全警示标志等,确保工地的安全。
2. 施工方案管理施工过程中,必须按照设计方案进行施工,严禁擅自更改施工方案,以免影响工程的质量和安全性。
3. 施工现场巡查施工过程中,必须进行定期的巡查,及时发现和解决施工中存在的问题和隐患,确保施工的顺利进行。
4. 施工人员管理施工过程中,必须对施工人员进行严格管理,包括人员的培训、岗位责任的明确、作业规范的执行等,规范施工人员的行为,保证施工的安全。
5. 质量控制施工过程中,必须严格按照施工规范和工艺要求进行施工,严禁出现施工质量问题,如果发现施工质量不符合要求,必须立即停工整改。
四、施工后验收工作1. 施工记录施工结束后,必须进行详细的施工记录,包括施工过程的各项数据和问题解决情况等,以备后续的管理和审查。
2. 验收标准施工结束后,必须按照相关标准和规范进行验收,确保施工质量的达到要求。
锚杆支护管理规定1. 引言在隧道、矿井、基坑、岸坡及地下工程等施工中,不可避免地会遇到较大规模的土体或岩体的支护。
其中,锚杆支护作为经济、安全、高效的一种施工方法,越来越受到各行各业关注和采用。
为了保证锚杆支护施工的质量、安全和经济效益,必须制定相应的规定和标准,以规范锚杆支护施工过程中的管理和操作。
2. 适用范围本规定适用于在特殊土质或岩体条件下,对隧道、矿井、基坑、岸坡及地下工程等进行锚杆支护的过程中,管理人员和施工人员必须遵守本规定的规范要求。
3. 规范要求3.1 设计要求锚杆支护设计应符合制定的施工方案和管理规定,主要包括以下要求:1.设计应根据锚杆的强度和刚度、工程地质条件和土方开挖关系,选用合理的锚杆型号和直径。
当需要使用螺纹锚杆时,其螺纹长度应不小于锚杆直径的1.5倍。
2.锚杆与锚杆之间的距离应根据工程地质条件的不同,经过合理计算确定。
3.在设计中应有足够的支护强度保证,其中包括支护结构、锚杆长度、单锚支护面积等。
3.2 材料要求1.锚杆支护的材料应符合国家标准或地方政府制定的标准,并应该持有相应的检验合格证明。
2.依据场合不同,锚杆支护材料可以为钢筋、螺纹钢筋、钢绞线和PC钢丝绳等,但必须符合工程设计要求和国家标准的相关规定。
3.3 施工要求1.施工前应构建详细的施工方案,方案内容应包括场地勘察、提高施工措施、安装时间计划和施工图等。
2.施工时应保证施工人员具有相应的证书和证明,并按要求进行培训。
3.施工前应对场地进行测量和布置分线,以保证锚杆支护的准确性和稳定性。
4.锚杆的安装顺序由主管人员统一安排,安装方法必须符合锚杆设计要求。
5.安装时应测量正、倾向,并按要求进行间距和锚杆深度的调整,并保证锚杆的水平度和竖直度。
6.在安装锚杆时,锚杆不能与其他管线、电缆等相交或相靠,以确保锚杆的使用安全。
3.4 检测要求1.初始张力调整后,应采取恰当的方法,对锚杆强度、应变、变形等方面进行监测,并及时记录检测数据。
锚杆支护注意事项锚杆支护是一种常用的地下工程支护方法,它可以有效地增强岩土体的稳定性,保护地下工程的安全。
在进行锚杆支护时,需要注意一些事项,以确保支护效果和施工安全。
以下是一些锚杆支护的注意事项。
一、设计前的注意事项1.岩土地质勘察:在进行锚杆支护的工程前,需要对岩土地质进行详尽的勘察,了解地下岩土体的性质、层理、构造等情况,以便合理设计锚杆支护方案。
2.确定设计荷载:根据实际工程情况和岩土地质条件,确定锚杆支护的设计荷载,从而确定支护结构的尺寸和数量。
3.选择合适的锚杆类型:根据工程的具体情况,选择合适的锚杆类型,包括钢绞线锚杆、预应力锚杆、玻璃钢锚杆等。
4.考虑其他地下设施:在进行锚杆支护设计时,需要考虑周围其他地下设施的位置和影响,以避免因支护施工对其产生影响。
二、施工前的注意事项1.施工前验收:在进行锚杆支护的施工前,需要对支护的设计方案、材料和设备进行严格的验收,确保施工的准备工作达到要求。
2.确定施工方案:根据设计要求和现场情况,确定合理的施工方案,包括施工工艺、顺序、施工机具等。
3.保证施工安全:施工前需要制定施工安全计划和预案,保证施工过程中的安全,特别是在进行高空或者深基坑作业时要格外谨慎。
4.对施工人员进行培训:在进行锚杆支护施工前,需要对参与施工的人员进行培训,使其了解支护工程的要求和施工工艺,并具备相应的操作技能。
三、施工中的注意事项1.严格控制质量:在进行锚杆支护施工时,需要严格控制施工质量,保证支护结构的稳定性和安全性。
2.保证施工环境:在进行锚杆支护施工时,需要合理布置施工现场,保证施工环境的整洁和安全。
3.加强监控:在进行锚杆支护施工过程中,需要加强对施工过程的监控,及时发现并解决施工中的问题。
4.遵循施工规范:在进行锚杆支护施工时,需要严格遵循相关的施工规范和标准,确保施工过程符合相关的要求。
四、施工后的注意事项1.施工验收:在锚杆支护施工结束后,需要进行工程的验收,检查支护结构的合格性和安全性。
锚杆支护参数的确定一、锚杆长度L≥L1+L2+L3------------------------- ①=0.1+1.5+0.3=1.9m式中:L——锚杆总长度,m;L1 ——锚杆外露长度(包括钢带+托板+螺母厚度),取0.1m;L2 ——锚杆有效长度或软弱岩层厚度,m;L3——锚入岩(煤)层内深度(锚固长度),按经验L3≥300mm。
(一)锚杆外露长度L1L1=(0.1~0.15)m,[钢带+托板+螺母厚度+(0.02~0.03)](二)锚入岩(煤)层内深度(锚固长度)L31.经验取值法《在锚杆喷射混凝土支护技术规范》GBJ86-85“第三节锚杆支护设计”中、第3.3.3条第四款规定:第3.3.3条端头锚固型锚杆的设计应遵守下列规定:一、杆体材料宜用20锰硅钢筋或3号钢钢筋;二、杆体直径按表3.3.3选用;三、树脂锚固剂的固化时间不应大于10分钟,快硬水泥的终凝时间不应大于12分钟;四、树脂锚杆锚头的锚固长度宜为200~250毫米,快硬水泥卷锚杆锚头的锚固长度宜为300~400毫米;五、托板可用3号钢,厚度不宜小于6毫米,尺寸不宜小于150×150毫米;六、锚头的设计锚固力不应低于50千牛顿;七、服务年限大于5年的工程,应在杆体与孔壁间注满水泥砂浆。
一般取300mm ~400mm2. 理论估算法《在锚杆喷射混凝土支护技术规范》GBJ86-85“第三节 锚杆支护设计”中规定:第3.3.11条 局部锚杆或锚索应锚入稳定岩体。
水泥砂浆锚杆或预应力锚索的水泥砂浆胶结式内锚头锚入稳定岩体的长度,应同时满足下列公式:公式(3.3.11-1)、(3.3.11-2)见图形所示。
cs st f f d k l 412≥ (3.3.11-1)crst a f d f d k l 2214≥ (3.3.11-2) 式中la ——锚杆杆体或锚索体锚入稳定岩体的长度(cm ); d1——锚杆钢筋直径走私或锚索体直径(cm );d2——锚杆孔直径(cm );f st ——锚杆钢筋或锚索体的设计抗拉强度(N/cm 2);f cs ——水泥砂浆与钢筋或水泥砂浆与锚索的设计粘结强度(N/cm 2);圆钢为2.5MPa ,螺纹钢为5MPa 。
锚杆支护技术管理规定第一章总则第一条为积极推广应用锚杆支护技术,加强顶板管理,规范锚杆施工,依据《煤矿安全规程》及公司有关规定,特制定本规定。
第二条制定本规定旨在安全、高效、经济的原则下,鼓励和支持推广应用锚杆支护技术,保证和促进锚杆支护技术的推广应用;保证掘进巷道提高经济效益和劳动效率。
第二章支护设计第三条所有巷道施工前,都必须进行支护设计。
新揭露和开拓煤层、新建矿井巷道必须进行地质力学评估,方可进行支护设计。
支护设计经过验证后可作为正式设计在本巷道和相同条件下的其他巷道中采用,也可在类似条件巷道中采用。
第四条地质力学评估和巷道围岩分类是锚杆支护设计的主要依据。
地质力学评估的内容包括现场地质条件调查、巷道围岩力学性质测定、原始应力实测、再生应力监测及可锚性试验。
新揭露和开拓煤层、新建矿井必须进行测试。
第五条地质力学评估的具体内容如表:第六条原岩应力实测与再生应力监测以及围岩力学参数测试是锚杆支护的基础性实测工作。
原则上每个采区应进行原岩应力实测,测点布置要有代表性,以使实测结果能够最大程度地反映采区和井田的实际情况。
在此基础上绘制矿井地应力分布图。
第七条锚杆支护的适用条件取决于锚杆的可锚性试验,为锚杆支护的常规实测项目,新揭露煤层、新开拓盘区及新建矿井必须进行。
第八条普通煤巷锚杆支护的补强加固措施应优先采用锚索。
第九条锚杆支护设计应采用以实测为基础的动态反馈设计法,设计过程包括地质力学评估、初始设计、监测与信息反馈、修改设计四个步骤。
第十条在满足通风、运输、行人等要求的前提下,回采巷道掘进宽度尽量缩小。
第十一条在岩体裂隙发育、煤层破碎、松软区域内巷道开口,根据具体情况加强支护,加固巷道长度不低于15米。
第十二条初始设计可按以下方法进行:(一)计算机数值模拟方法。
其基本步骤为:①利用地质力学评估结论的资料建立地质力学模型;②利用地质力学模型分析巷道围岩的变形失稳模式;③利用地质力学模型对各种可行的支护方案进行支护效果分析比较,优选出最佳的方案作为初始设计;④分析确定顶板离层临界值。
( 安全技术 )单位:_________________________姓名:_________________________日期:_________________________精品文档 / Word文档 / 文字可改锚杆支护安全规范(新编版)Technical safety means that the pursuit of technology should also include ensuring that peoplemake mistakes锚杆支护安全规范(新编版)1.在支护前和支护过程中要敲帮问顶,及时摘除危岩悬矸。
(1)应由两名有经验的人员担任这项工作,一人敲帮问顶,一人观察顶板和退路。
敲帮问顶人员应站在安全地点,观察人应站在找顶人的侧后面,并保证退路畅通。
(2)敲帮问顶应从有完好支护的地点开始,由外向里,先顶部后两帮依次进行,敲帮问顶范围内严禁其他人员进入。
(3)用长把工具敲帮问顶时,应防止煤矸顺杆而下伤人。
(4)顶帮遇到大块断裂煤矸或煤矸离层时。
应首先设置临时支护,保证安全后,再顺着裂隙、层理敲帮问顶,不得强挖硬刨。
2.严禁空顶作业,临时支护要紧跟工作面,其支护形式、规格、数量、使用方法必需在作业规程中规定。
放炮前最大空顶距不大于锚杆排距,放炮后最大空顶距不大于锚杆排距+循环进度。
3.煤巷两帮打锚杆前用手镐刷至硬煤,并保持煤帮平整。
4.严禁使用不符合规定的支护材料:(1)不符合作业规程规定的锚杆和配套材料及严重锈蚀、变形、弯曲、径缩的锚杆杆体。
(2)过期失效、凝结的锚固剂。
(3)网格偏大、强度偏低、变形严重的金属网。
5.锚杆眼的直径、间距、排距、深度、方向(与岩面的夹角)等,必须符合作业规程规定。
(1)使用全螺纹钢等强锚杆,锚孔深度应保证锚杆外露长度30~50毫米。
(2)巷帮使用管缝式锚杆时,锚杆眼深度与锚杆长度相同。
(3)对角度不符合要求的锚杆眼,严禁安装锚杆。
6.安装锚杆时,必须使托盘(或托梁、钢带)紧贴岩面,未接触部分必须楔紧垫实,不得松动。
矿 区 锚 杆 支 护 技 术 规 范 .1本规范是专门针对潞安矿区现有生产矿井所开采的 3#煤层的地质与生产条件而编制的, 旨在促进潞安矿区煤巷锚杆支护技术健康发展,为矿井实现安全高效创造良好条件。 1.2根据《潞安矿区巷道围岩地质力学测试与分类研究报告》 和《潞安矿区煤巷锚杆支护成 套技术研究》的结论,在潞安矿区的煤巷中可以并应积极推广应用锚杆支护技术。 指导思想是:解放思想,实事求是,因地制宜,积极推广应用。 工作原则是:以科学的理论依据为指导,以严谨的态度抓好设计、施工和管理。 1.3本规范适用于潞安矿区以锚杆支护作为主要手段的煤巷,包括: (1) 回采巷道(运输巷,回风巷,开切眼,瓦排巷等); (2) 采区集中巷; (3) 煤层大巷; (4) 各类煤巷交岔点和峒室。
1.4在进行煤巷锚杆支护设计前,必须有全面、准确、可靠的巷道围岩地质力学参数,包括 地应力的大小和方向、围岩强度、围岩结构等。否则,不能进行锚杆支护设计。 1.5煤巷锚杆支护设计采用动态信息设计法。 设计是一个动态过程, 充分利用每个过程提供 的信息。设计应严格按五个步骤进行,即巷道调查和地质力学评估、初始设计、井下施工与 监测、信息反馈分析和修正设计、日常监测。 1.6煤巷锚杆支护材料的尺寸规格、 力学性能与产品质量必须满足锚杆支护设计的要求, 并 符合煤矿安全有关规定。否则,不能下井使用。 1.7煤巷锚杆支护施工应严格按照设计和作业规程要求进行,确保施工质量。 1.8与煤巷锚杆支护技术有关的各级管理和技术人员, 以及操作工人,都应进行锚杆支护技 术培训。 1.9本规范未涉及的煤巷锚杆支护技术问题,应按煤炭行业有关规定执行。
第二章巷道围岩地质力学评估与现场调查 2.1巷道围岩地质力学评估与现场调查是煤巷锚杆支护设计的基础依据和先决条件, 必须在 进行支护设计之前完成。 2.2地质力学评估与现场调查首先应确定评估与调查的区域, 考虑巷道服务期间影响支护系 统的所有因素,随后的锚杆支护设计应该限定在这个区域内。 2.3地质力学评估与现场调查主要包括以下内容 (1) 巷道围岩岩性与强度
煤层厚度、倾角和强度;顶、底板各岩层的岩性、厚度、倾角和强度。 (2) 围岩结构与地质构造
巷道围岩内节理、裂隙等不连续面的分布,对围岩完整性的影响;巷道附近较大断层、褶 曲等地质构造与巷道的位置关系,以及对巷道围岩稳定性的影响程度。 (3) 地应力 巷道原岩应力的大小和方向,与巷道轴线的夹角;巷道周围采动状况,以及采动对巷道围 岩应力的影响程度。 (4) 环境影响
巷道水文地质条件,涌水量,瓦斯涌出量,对围岩强度的影响程度,围岩的风化特性等。 (5) 锚杆锚固力
用井下施工中要采用的锚杆,以端部锚固的方式,在顶板和两帮设计锚固长度范围内进行 拉拔试验,锚固力满足设计要求时,方能在井下使用。 2.4巷道围岩地质力学参数,包括地应力、围岩强度和围岩结构应采用先进的测试方法进行 测试。目前根据国内外的技术水平和科研成果,应采用下列井下实测的方法确定。 (1) 地应力可采用水压致裂法或应力解除法测量。 (2) 巷道围岩强度可采用井下围岩强度测定装置直接在钻孔中测量, 也可在井下巷道中取岩
芯,在实验室制成岩样进行测量。 (3) 围岩结构应采用巷道表面观察,钻孔取芯测量和钻孔窥视相结合的方法进行。 2.5巷道围岩地质力学参数有一定的适用范围。 当在一个地点获取的参数用于同一煤层的其
它地点时,应进行充分的现场调研,以保证两地点条件的相似性。 2.6当巷道围岩岩性、结构和应力条件发生较大变化时, 如遇到大型地质构造,开采新的煤
层,矿井开拓延伸至深部等,应对地质力学参数进行重新测定。
第三章煤巷锚杆支护设计 3.1在巷道围岩地质力学测试与评估、 现场调查的基础上进行锚杆支护设计。 先提出锚杆支
护初始设计,然后随井下施工进行进行矿压监测,信息反馈,以验证或修改初始设计。 3.2锚杆支护初始设计可采用以下三种方法进行: (1) 工程类比法:当一个地点的巷道锚杆支护设计通过井下施工和监测证明是合理的, 在同
一煤层类似尺寸的其它巷道,通过充分的现场调查和评估,证明两个地点在地质条件、围岩 性质、应力场等方面是相似的,则第二个地点可参考第一个地点的锚杆支护设计。 (2) 软件设计法:采用潞安矿区煤巷锚杆支护设计软件 LABOLT设计或经公司认可的成熟
的设计软件进行设计。必须保证输入软件的参数合理、准确、可靠。 (3) 数值计算法:对于特殊条件的巷道,应采用数值计算单独进行设计,通过多方案比较, 确定合理的锚杆支护初始设计。 3.3锚杆支护初始设计应包括以下设计内容: (1) 巷道断面设计 (2) 锚杆支护形式设计 (3) 锚杆支护参数设计 (4) 锚杆支护材料设计 (5) 锚杆支护施工设计 (6) 锚杆支护矿压监测设计 3.4巷道断面设计应考虑以下因素(煤巷断面一般采用矩形):
(1) 巷道内布置的最大设备尺寸; (2) 巷道内管线布置及行人要求; (3) 巷道内通风要求; (4) 巷道变形预留量。 3.5锚杆支护形式有以下类型: (1) 单体锚杆支护; (2) 锚网支护; (3) 锚梁(带)支护; (4) 锚梁(带)网支护; (5) 锚梁(带)网锚索支护。 对于服务时间长的煤巷,根据需要还应进行喷浆。 3.6对于煤顶巷道和全煤巷道, 顶板采用高强度螺纹钢锚杆组合支护, 加长锚固,锚索补强。 巷帮支护也优先采用高强度螺纹钢锚杆组合支护, 但可根据巷道围岩条件、使用要求选择其 它锚杆形式。 3.7锚杆支护参数设计包括以下内容: (1) 锚杆种类(高强度螺纹钢锚杆,普通圆钢锚杆,其它锚杆) (2) 锚杆直径; (3) 锚杆长度; (4) 锚杆密度(即锚杆间、排距); (5) 锚固方式(端部锚固,部分锚固,加长锚固,全长锚固),锚固剂规格与数量; (6) 锚杆钻孔直径,当采用高强度螺纹钢锚杆时,钻孔直径与杆体直径之差应控制在 6 — 10mm 之间;
(7) 锚杆角度,一般情况下顶板两角锚杆与垂线呈 25±5o角,其余垂直顶板;两帮上部锚 杆与水平线呈10o角; (8) 组合构件的规格和尺寸; (9) 锚索种类(树脂锚索,树脂注浆联合锚固锚索); (10) 锚索直径;
(11) 锚索孔直径与锚固方式,锚固剂规格与数量; (12) 锚索长度; (13) 锚索密度,即锚索间、排距; (14) 锚索组合构件规格和尺寸; (15) 锚索角度。
推荐的锚杆支护参数见表 1。 表1锚杆支护参数系列 项目系列 锚杆长度 (m) 1.6 1.8 2.0 2.2 2.4 锚杆直径 (mm) 16 18 20 22 锚杆孔径 (mm) 28
锚杆排距 (m) 0.7 0.8 0.9 1.0 1.1 1.2 1.3 1.5 锚杆间距 (m) 0.7~1.5,每级相差0.1 锚索直径 (mm) 15.24 锚索孔径 (mm) 28 32 锚索有效长度 (m) 5~10
3.8锚杆支护初始设计文件包括以下内容 (1) 巷道布置和地质条件。包括巷道所处位置,与周围其它巷道的关系,巷道顶、 底板岩性 分布,提供巷道布置图和地质柱状图; (2) 支护地点现场调查和地质力学评估结果; (3) 巷道的使用特征和断面设计结果; (4) 锚杆支护形式和参数,提供巷道支护布置图; (5) 锚杆支护材料型号、力学性能、指标和加工方法,提供锚杆支护材料清单; (6) 井下施工机具清单,施工工艺和技术要求,以及安全技术措施; (7) 矿压监测方法与内容, 包括验证初始设计的综合监测和日常安全监测。 说明监测测站安 设方法,仪器使用方法,提供矿压监测、测站布置图和所需仪器与物品清单; (8) 矿压监测反馈指标及指标数值,锚杆支护初始设计修改方法和原则。
第四章煤巷锚杆支护材料 4.1锚杆支护材料包括锚杆杆体、锚固剂、托板、螺母,组合构件(钢筋托梁、钢带、网, 锚索、锚具、锚索托板、锚索托梁)等,各构件的性能、强度与结构必须相匹配。 4.2金属锚杆杆体符合以下规定: (1) 高强度螺纹钢锚杆杆体的屈服强度不低于 400MPa,极限抗拉强度不低于 600MPa,延 伸率不低于17% ; (2) 圆钢锚杆杆体的屈服强度不低于 235MPa,抗拉强度不低于 370MPa,延伸率不低于 20% ; (3) 锚杆杆尾螺纹应采用滚压加工工艺成型,螺纹公称直径应大于杆体公称直径 2mm。 (4) 锚杆杆体的不直度不大于 3mm/m。 4.3靠采煤工作面一侧的煤帮锚杆优先采用非金属锚杆(玻璃钢锚杆等)。当非金属锚杆不 能满足要求时,方可采用金属锚杆。 4.4树脂锚固剂:执行原煤炭工业部 MT146.1-1995标准。 4.5锚杆托板符合以下规定: (1) 金属托板形状为拱形,根据需要还应配用调心垫圈。 (2) 托板的承载能力与杆体尾螺纹承载力相匹配。 (3) 金属托板尺寸不小于 100100mm,其厚度不小于 5mm。 4.6托梁符合以下规定: (1) 在一般条件下,优先选用钢筋托梁。在钢筋托梁不能满足要求时,使用 W型钢带。 (2) 钢筋托梁有两种规格,其一是在安装锚杆的部位焊接纵筋, 用于巷道围岩条件较好的情 况,钢筋托梁的宽度应与锚杆托板匹配 (托板尺寸应大于托梁宽度 20mm);其二是在安装 锚杆的部位焊接带孔钢板,用于巷道围岩较差的条件。 (3) 钢筋托梁必须保证焊接质量。 ⑷ W 型钢带执行煤炭行业 MT/T 861-2000《矿用 W钢带》标准。
4.7网:巷道顶板网采用金属网。巷帮可根据条件选择不同类型和材料的网。 4.8锚索应符合以下规定: (1) 锚索索体采用高强度低松弛预应力钢绞线,抗拉强度不小于 1860MPa,延伸率3% ; (2) 锚索索体锚固端设置搅拌头和锚固剂堵头,以保证锚索锚固质量; ⑶ 锚索锚具的承载能力不小于索体的拉断载荷; (4) 锚索托板和托梁的承载能力与索体强度匹配; (5) 树脂锚固锚索的锚固长度不小于 1200mm ; (6) 注浆锚索所用的水泥标号不低于 425#。
4.9有关锚杆支护材料的其它事宜,见《潞安矿区煤巷锚杆支护材料系列与标准》。 第五章锚杆支护施工 5.1锚杆支护施工前应做好一切准备工作,包括: (1) 编制掘进作业规程:施工前必须依据设计及有关资料编制详细的掘进作业规程,并按规 定程序上报审批。 (2) 支护材料:根据设计要求准备好施工所需的支护材料,并确保产品质量; (3) 施工机具:根据本矿巷道围岩条件,选择合适的锚杆机具(包括锚杆(索)钻机,钻杆、 钻头、锚索张拉设备等),并保证产品质量和配件; (4) 培训:施工前必须对操作工人进行作业规程贯彻学习, 使其熟练掌握施工工艺、 技术要 求和机具的操作方法,强调施工质量的重要性和保证措施。 5.2井下施工时,必须严格按照锚杆支护设计要求进行,确保锚杆支护施工质量。 5.3巷道掘进应符合以下规定: (1) 锚杆支护的煤巷优先采用掘进机掘进。 若采用炮掘,必须进行合理的爆破参数设计, 最 大程度地减小爆破作业对巷道围岩稳定性的影响;