电化学方法制备掺杂二氧化钛纳米管阵列
- 格式:pdf
- 大小:904.29 KB
- 文档页数:5
第32卷第11期2011年11月环境科学ENVIRONMENTAL SCIENCEVol.32,No.11Nov.,2011氧气热处理的TiO 2纳米管阵列光电催化降解亚甲基蓝的研究张溪1,廖雷1*,凌云汉2,覃爱苗1,赵成根1,赵非超1(1.桂林理工大学环境工程与保护评价广西重点实验室,桂林541004; 2.清华大学材料科学与工程系,北京100084)摘要:采用原位阳极氧化法在Ti 基底上制备了高度有序的TiO 2纳米管阵列薄膜,SEM 图像表明TiO 2纳米管定向排列整齐,分布均匀,其管径范围在70 100nm.XRD 结果证明,阳极氧化法制备的TiO 2纳米管为无定型晶型,经退火后为具有良好光催化活性的锐钛矿型.以亚甲基蓝(methylene blue )为目标物研究了TiO 2纳米管光电催化性能及影响因素,结果表明,以0.1mol /L NaCl为电解质,在氧气热处理气氛下,外加偏压为0.5V 、pH =3.25、光照强度为1000μW /cm 2、纳米管薄膜表面积为2cm ˑ2cm 且MB初始浓度为10mg /L 的条件下,TiO 2纳米管阵列薄膜光电催化降解MB 的降解效率可达99.56%.电化学阻抗谱分析显示,光电催化降解过程的速控步骤均为表面反应步骤,外加偏压减小了界面电荷转移阻抗,提高了光生载流子的分离效率.关键词:二氧化钛;纳米管阵列;电化学阳极氧化;光电催化;亚甲基蓝中图分类号:X703.1文献标识码:A文章编号:0250-3301(2011)11-3372-07收稿日期:2010-12-11;修订日期:2011-01-06基金项目:国家自然科学基金项目(50968005,10876017,10776017,21063005)作者简介:张溪(1985 ),女,硕士研究生,主要研究方向为环境材料,E-mail :zhangxispring@ *通讯联系人,E-mail :liaolei@glite.edu.cnResearch of the Photoelectrocatalysis Degradation of Methylene Blue of TiO 2Nanotube Array Films Annealed in Oxygen AtmospheresZHANG Xi 1,LIAO Lei 1,LING Yun-han 2,QIN Ai-miao 1,ZHAO Cheng-gen 1,ZHAO Fei-chao 1(1.Guangxi Key Laboratory of Environmental Engineering and Protecting Assessment ,Guilin University of Technology ,Guilin 541004,China ;2.Department of Materials Science and Engineering ,Tsinghua University ,Beijing 100084,China )Abstract :Well-aligned and uniform titanium dioxide nanotube arrays were fabricated in situ on titanium substrate by electrochemical anodic oxidation.SEM images indicate that the TiO 2nanotubes are well organized into high-density uniform arrays ,with diameter ranging in size from 70to 100nm.The XRD patterns show that the sample fabricated by anodic oxidation is amorphous without being annealed.As the 500ħannealed sample crystallized in the anatase phase ,which is in good photocatalytic activity.In quartz glass reactor ,the photoelectrocatalytic degradation of MB in aqueous solutions as well as the effect factors and then to 0.1mol /L NaCl as the electrolyte ,under with in oxygen atmospheres annealed the applied bias is 0.5V and has a pH =3.25,light intensity is 1000μW /cm 2and the surface area of nano-tube array film conditions ,will help to improve the TiO 2nanotubes array film photoelectrocatalysis degradation of MB degradation efficiency is 99.56%.The results of EIS analyses revealed that the surface reaction step was the only rate limiting step either for the photoelectrocatalytic process.The extra bias potential could decrease the values of the electron-transfer resistance and increase the separation efficiency of photogenerated electron-hole pairs.Key words :titanium dioxide ;nanotube array ;electrochemical anodic oxidation ;photoelectrocatalysis ;methylene blue1972年Fujishima 等[1]发现光照TiO 2半导体电极有分解水的现象,特别是1976年Carey 等[2]报道了在紫外光照射下,TiO 2电极可降解各种难降解有机化合物以来,TiO 2以其活性高、热稳定性好、抗光氧化性强和价格便宜等特点而成为最受关注的光催化剂,其中纳米TiO 2光催化作为一种水处理的高级氧化技术而广泛用于环保领域.然而TiO 2的光生电子和空穴容易复合,导致其光催化效率较低.为了提高光催化量子效率,人们对TiO 2纳米管阵列进行非金属掺杂、金属离子掺杂、半导体修饰以及贵金属沉积等以提高其对可见光的响应并改善其光催化性能[3 5].2001年,有研究组[6]首次在含氟离子的电解液中成功制备出分布均匀、整齐有序的TiO 2纳米管阵列.Wang 等[7]采用HF 、NH 4F 和乙二醇作为电解液,通过阳极氧化制备出的TiO 2纳米管阵列管壁光滑.实践证明,TiO 2纳米管比其它形式的TiO 2具有更好的光催化、光电解以及光电转换等性能[8].自Fujishima 等[1]提出电化学辅助光催化技术即光电催化以来,许多研究者应用此技术以TiO 2薄膜为光阳极对水中的有机污染物如氯苯酚、染料和有机酸等在紫外光照下进行降解[9,10],取得了较好的效果.近年来,利用电化学阳极氧化法在Ti 基体上制11期张溪等:氧气热处理的TiO2纳米管阵列光电催化降解亚甲基蓝的研究得的TiO2纳米管阵列电极已经引起了人们极大的关注,与纳米TiO2薄膜相比,TiO2纳米管阵列具有比表面积和量子阱效应高,纳米管尺寸、形貌和结构可控,阵列层与基体结合强度高等优点,并已成功地应用于光电催化降解有机污染物[11],获得了一些有价值的研究结果.曹长春等[12]以紫外光为光源,研究了活性艳红在不同条件下的降解行为.结果表明,只在单独的电场作用下溶液中活性艳红的浓度会有一定程度的降低,而且随着电压值的升高,降低速率就越快.刘惠玲等[13]研究表明在有外加电压下若丹明B的降解速率明显增加,在最初2h外加偏压使若丹明B的去除率较无外加偏压条件下增加约50%.张溪等[14]研究了不同热处理气氛对TiO2纳米管阵列薄膜光电催化性能的影响,结果表明在氧气热处理气氛下光电催化性能最好.孟耀斌等[15]研究指出,提高光强虽然可以增加光催化降解速率,但会降低其能量利用率.如何选择合适的光强既能顾及反应速度又能充分利用能量是一个有待解决的问题.目前,对TiO2纳米管阵列的光电性能和光电催化性能的研究及其机制的探讨也是该领域的研究重点,而用电化学阻抗技术对相关机制进行揭示尚在起步阶段.为此,本研究首先采用阳极氧化法制备TiO2纳米管薄膜光催化电极,考察在氧气热处理气氛下TiO2纳米管阵列电极的光电化学活性,在此基础上,以难生物降解的亚甲基蓝作为目标污染物,对TiO2纳米管阵列的光电性能、光电催化活性及影响降解效率的因素进行探讨,利用电化学阻抗技术对其光电催化性能进行研究,以期为光电催化技术的工业化应用提供理论依据.1材料与方法1.1TiO2纳米管的制备与表征金属钛箔纯度>99.6%,厚度为0.15mm;将钛箔剪切成2cmˑ2cm大小,然后分别在丙酮、乙醇和去离子水中超声10min,取出钛箔放在空气中风干.为了改善纳米管的表面质量,本文采用二次阳极氧化法,即在一次氧化反应完成后将制备好的TiO2纳米管放入HFʒHNO3ʒH2O=1ʒ3ʒ6的混合酸液中浸泡3s取出,迅速放到去离子水中超声直至薄膜脱落,然后将脱膜后光亮的钛片再进行第二次氧化,得到表面整齐均匀的纳米管.在阳极氧化过程中以钛箔为阳极,石墨为阴极.第一次阳极氧化电解液是0.5%(质量分数)NH4F+5%(体积分数)H2O的乙二醇溶液;反应条件为:电压50V,时间15min.第二次阳极氧化电解液是0.5%(质量分数)NH4F+10%(体积分数)H2O+0.2%HF的乙二醇溶液;反应条件为:电压50V,时间25min.第二次阳极氧化完成后,将样品放在马弗炉里以10ħ/min从室温升到500ħ,分别在O2中保温1h,然后冷却到室温,即得结晶的TiO2纳米管阵列薄膜,用在光电催化降解MB反应中.以下实验所用的TiO2纳米管均是在氧气气氛热处理后的样品.采用德国Bruker AXS公司的D8-Advance型X 射线衍射仪分析样品的晶型结构,测定条件为:室温Cu Kα射线(λ=0.15418nm),靶电压40kV,靶电流40mA,扫描范围10ʎ 80ʎ(2θ),步长0.02ʎ.1.2光电催化性能测试用Zahner IM6e电化学工作站三电极系统(如图1)进行TiO2纳米管光电催化降解MB的实验,其中工作电极为氧气中热处理的TiO2纳米管,大小为2cmˑ2cm,对电极为Pt,参比电极为饱和甘汞,光源用CMH-250金属卤素灯(主光谱有效范围在350 450nm之间,照度约为100mW/cm2),用10mg/L MB溶液为目标降解物.采用ST-86L弱光照度计(验光仪专用)对本实验弱光到强光进行准确的照度测量.利用紫外-可见吸收谱对纳米管薄膜的光吸收和MB溶液的降解效率进行分析.所用仪器型号为UV2100,波长范围190 850nm,分辨率0.1nm.电化学阻抗测试的交流扰动电位10mV,频率范围为1mHz 105Hz.A:工作电极B:参比电极(饱和甘汞电极)C:辅助电极(Pt)图1光电化学测试系统Fig.1Photoelectrochemical test system2结果与分析2.1TiO2纳米管的表征分析图2为未热处理和在氧气中热处理的TiO2纳米管阵列薄膜的XRD衍射图.从中可以看出,未经3733环境科学32卷热处理的TiO 2纳米管仅有Ti 基体的衍射峰(40.17ʎ、52.98ʎ、62.96ʎ、70.62ʎ和76.21ʎ),说明该薄膜为无定形.但经过氧气热处理的样品会有明显的TiO 2晶型衍射峰,主要物相为锐钛矿相,在25.35ʎ处出现特征峰,属于(101)晶面的衍射峰.(a )没有热处理;(b )在氧气气氛下500ħ热处理.图2TiO 2纳米管的XRD 衍射图Fig.2XRD patterns of TiO 2NT arrays图3为2次阳极氧化并经氧气热处理获得的TiO 2纳米管典型扫描电镜(SEM )照片,从中可以看出样品表明呈现出高度有序、规整的TiO 2纳米管阵列结构,管径约100nm ,管长约为2μm.图3TiO 2纳米管的SEM 照片Fig.3SEM image of TiO 2nanotubes2.2TiO 2纳米管光电性能的研究图4(a )为TiO 2纳米管阵列电极在光照和暗态下的Nyquist 图,从中可以看出,光照条件下TiO 2纳米管阵列电极的阻抗值相对暗态条件大幅度减小,这是由于在该条件下,TiO 2纳米管阵列电极表面产生大量的光生载流子,在相同的频率下,图上阻抗环半径小的曲线对应的电容常数大,产生的法拉第电流的阻抗值较小,因此在电极上面发生反应比较容易,需要克服的能垒比较小,电极反应速率加快.已有的研究表明,Nyquist 图上的圆弧半径对应着电荷转移电阻和光生电子-空穴对的分离效率,圆弧半径越小,光催化反应进行得越快.在相同的测试条件下,对TiO 2纳米管阵列电极施以0.5V 偏压,测定其在偏压下的阻抗.图4(b )为光照和光电协同作用下TiO 2纳米管阵列电极的Nyquist 图.从中可以看出,施加偏压后阻抗圆弧变小,阻抗值明显减小,说明对光阳极施加一定的阳极偏压更有利于光生电子-空穴对的分离.图4暗态及光照下和光照及光电协同作用下TiO 2纳米管阵列电极电化学阻抗谱的Nyquist 图Fig.4EIS Nyquist plots of TiO 2nanotube array electrode in dark andillumination as well as illumination and photoelectrochemical process2.3TiO 2纳米管光电催化性能的研究2.3.1电化学过程、直接光解、光催化、光电催化对MB 降解的比较图5所示是MB 的电化学降解、直接光解、以及473311期张溪等:氧气热处理的TiO2纳米管阵列光电催化降解亚甲基蓝的研究在TiO2纳米管的光催化降解、TiO2纳米管电极光电催化降解中MB降解效率的比较.亚甲基蓝的起始浓度均为10mg/L左右,pH=7.03,电解质NaCl,浓度0.01mol/L.电化学过程不加紫外光,外加偏压0.25V;光解实验无外加偏压,无TiO2纳米管电极;光催化实验无外加偏压,TiO2纳米管电极处的光强700μW/cm2;光电催化实验外加偏压0.2V,TiO2纳米管电极处的光强700μW/cm2.由图5(a)可知,在外加偏压0.2V的电化学过程中,MB几乎不发生降解,说明在接下来的光电催化反应中,施加的0.2V偏压不是使MB降解的主要原因.MB容易发生直接光解,在所给实验条件下,2h MB降解了19.58%.在随后的TiO2纳米管的光催化反应中,相同的时间内,MB降解了61.76%,TiO2纳米管显示出良好的光催化效果.在此基础上施加的0.2V偏压,更使MB的降解效率大大提高,2h内,MB浓度从10mg/L降到了0.1mg/L,去除率达到99.56%.图5(b)是TiO2纳米管在4种过程中降解MB的动力学曲线.TiO2纳米管对MB的降解均符合一级反应,其速率常数分别为0.153h-1(EC)、0.387h-1(DP)、0.872h-1(PC)和4.724h-1(PEC).图54种过程MB随时间变化降解效率曲线和动力学曲线Fig.5Degradation efficiency curve of MB using differentprocess and the kinetic curves 2.3.2外加偏压对MB降解的影响本研究考察了外加偏转电压对MB降解的影响,因为外加偏压能够有效地将光生电子转移到对电极,防止其与空穴的复合,因此,外加偏压是影响光电催化过程的重要因素.从图6(a)中可以看出,随着外加偏压的增加,MB的去除率在2h的反应时间里从96.73%提高的99.57%.而在不施加外加偏压的光催化过程中,MB的去除率为66.96%.还可以看出:增大外加电压可明显提高反应的氧化降解性能.当施加的外加电压为0V时,此时溶液中发生的反应仅为TiO2光催化反应.当外加电压增大时,体系对MB的降解效率迅速增大,这是因为当外加电压低于TiO2/Ti光电极的弯曲能带时,外加电压的增大会压迫弯曲能带,使禁带宽度变窄,从而加速了光生电子和空穴的分离,提高了TiO2/Ti电极的光催化效率.图6(b)是TiO2纳米管在不同偏压下降解MB的动力学曲线.TiO2纳米管对MB 的降解均符合一级反应,其速率常数分别为0.893h-1(0.0V)、2.878h-1(0.25V)和4.724h-1(0.5V).图6在不同偏压下MB在氧气中热处理TiO2纳米管光电催化降解MB的降解效率曲线和动力学曲线Fig.6Degradation efficiency curve of MB degradation for TiO2nanotube arrays annealed in oxygen atmospheres andthe kinetic curves under the bias in different5733环境科学32卷2.3.3溶液初始pH 值对MB 降解的影响在污水处理过程中,在给定的过程中pH 值通常是影响污染物去除的重要参数.本研究考察了3个具有代表性的pH 值,即3.25、6.29、8.00,分别代表酸性溶液、锐钛矿型TiO 2等电点附近、碱性溶液.如图7(a )所示,溶液pH 值越低,光催化剂对目标降解物亚甲基蓝的降解效率越高.这表明酸性条件有助于光电催化降解有毒有机物.pH 值可通过很多方面影响光电催化过程,比如改变TiO 2平带电位,影响目标物在TiO 2上的吸附能力等.目前的现象有可能是这些个别因素综合影响的结果.图7(b )是TiO 2纳米管在不同偏压下降解MB 的动力学曲线TiO 2其速率常数分别为1.008h -1(0.0V )、4.724h -1(0.25V )和8.08h -1(0.5V ).图7在不同溶液初始pH 下MB 在氧气中热处理TiO 2纳米管光电催化降解MB 的降解效率曲线和动力学曲线Fig.7Degradation efficiency curve of MB degradation for TiO 2nanotube arrays annealed in oxygen atmospheres and the kinetic curves at different initial solution pH2.3.4电解质浓度对MB 降解的影响与传统的电化学过程一样,电解质的种类和浓度能够影响光电催化过程.本研究选择了NaCl 作为电解质,并考察了3个不同水平的浓度,即0、0.05和0.1mol /L.结果表明[图8(a )],NaCl 的加入增加了MB 的降解,并且随着NaCl 浓度的增加,MB 的去除趋势也随之增加.由于电解质的存在提高了溶液的导电性,加速了电子的转移,因此增强了光电催化过程.图8(b )是TiO 2纳米管在不同偏压下降解MB 的动力学曲线TiO 2其速率常数分别为0.181h -1(0.0V )、0.804h -1(0.25V )和4.724h -1(0.5V ).图8在不同电解质浓度下MB 在氧气中热处理TiO 2纳米管光电催化降解MB 的降解效率曲线和动力学曲线Fig.8Degradation efficiency curve of MB degradation for TiO 2nanotube arrays annealed in oxygen atmospheres and the kinetic curves at different electrolyte concentrations2.3.5光强对MB 降解的影响在其他实验条件相同而光强不同对MB 光电催化降解影响,考察了3个不同的光强400、620及1000μW /cm 2.由图9(a )可以看出,TiO 2纳米管薄膜光电催化对MB 的降解效率随辐射光源强度的增大而增大.当体系无紫外光照射时,此时体系对有机物的降解主要是由体系中生成的H 2O 2引起的,在光强为400μW /cm 2,经120min ,TiO 2纳米管薄膜光电催化对MB 的降解效率仅为75.32%,当向体系中施加紫外光照射,TiO 2/Ti 光电极被激发产生光生电子-空穴对,电子-空穴对在外电路发生定向偏转迁移产生光电流.由光电效应可知,在入射光辐射频率一定的条件下,光电流强度随入射光源强度的增大673311期张溪等:氧气热处理的TiO 2纳米管阵列光电催化降解亚甲基蓝的研究而增大.所以,光源辐射强度的提高促进了光生电子-空穴对的生成和定向迁移,提高了光生电流的强度,增大了TiO 2/Ti 光电极表面空穴的浓度,光生空穴有很强的氧化氛围,产生了更多的·OH ,从而促进了TiO 2/Ti 光电极的光催化氧化效率,提高了TiO 2纳米管薄膜光电催化对MB 的降解效率.图9(b )是TiO 2纳米管在不同偏压下降解MB的动力学曲线TiO 2其速率常数分别为1.168h-1(0.0V )、1.362h -1(0.25V )和 4.724h -1(0.5V ).图9在不同光照强度下MB 在氧气中热处理TiO 2纳米管光电催化降解MB 的降解效率曲线和动力学曲线Fig.9Degradation efficiency curve of MB degradation for TiO 2nanotube arrays annealed in oxygen atmospheres and the kinetic curves in different illumination intensity2.3.6TiO 2纳米管薄膜电极面积对MB 降解的影响为了考察TiO 2纳米管薄膜电极面积对MB 光电催化的影响,本研究考察了其他条件完全相同,只有TiO 2纳米管薄膜电极面积不同对MB 去除的影响,电极面积分别为1cm ˑ1cm 、1cm ˑ2cm 及2cm ˑ2cm.结果如图10(a )所示,增大薄膜电极面积,MB 的去除率从93.79%提高到99.56%.图10在不同电极面积下MB 在氧气中热处理TiO 2纳米管光电催化降解MB 的降解效率曲线和动力学曲线Fig.10Degradation efficiency curve of MB degradation for TiO 2nanotube arrays annealed in oxygen atmospheres and the kinetic curves at different the electrode area2.4产物紫外-可见吸收光谱分析光照时间直接影响到亚甲基蓝的降解矿化程度和中间产物的种类以及量的多少.因而本研究考察了每隔20min 溶液中MB 的紫外吸收光谱图,其结果如图11所示,随着降解时间的增加,MB 在664nm 处的吸收峰强度逐渐减弱,这是因为降解物对光特征吸收强度的变化反应了目标物中某些基团的含量因破坏而减少,所以在本实验中纳米管薄膜对目标物的光电催化降解效率通过评估不同降解时刻UV-Vis 光谱的吸收峰(664nm 处)强度的变化来实现.随着光照时间的增加,溶液中的MB 的紫外吸收值减弱,说明MB 逐渐降解.光照射时间越长,产生的光致空穴就越多,MB 捕获的空穴与羟基自由基就越多.溶液中MB 浓度在20min 前随着时间的增加剧烈衰减,120min 时MB 降解率达到99.56%.吸光度与浓度的关系式如下:c =A /Kb(1)式中,c 表示溶液的浓度;A 表示物质对光的吸收程7733环境科学32卷度,即吸光度;K 表示物质的特性常数即吸光系数(K 值可以从手册或文献中查到);b 表示单位液层厚度(在本实验中表示比色皿的厚度:1cm );在式(1)中Kb 为常数,c 与A 成正比关系.在光电催化降解后,在任意时刻(t )亚甲基蓝的降解率为η,则:η=(c t -c 0)/c 0%(2)式中,c 0为亚甲基蓝溶液初始浓度,c t 为亚甲基蓝在某一降解时刻的浓度.将式(1)代入式(2)得:η=(A t /Kb -A 0/Kb )/(A 0/Kb )%,化简得:η=(A t -A 0)/A 0%,式中,A t 为t 时刻降解MB 的吸光度,A 0为初始时刻MB 的吸光度.从而计算出MB 的降解效率.图11光电催化降解MB 吸光值随时间变化的紫外光谱Fig.11UV spectrum of absorbance with time changes of MB solution using PEC degradation3结论采用2次阳极氧化法制备了高度有序的TiO 2纳米管阵列薄膜,探讨了氧气热处理的TiO 2纳米管阵列薄膜光电催化降解MB 反应的影响因素,结果表明,以0.1mol /L NaCl 为电解质时,外加偏压越大,较低的pH ,较强的光照强度和纳米管的表面积越大将有助于TiO 2纳米管阵列薄膜光电催化降解MB 反应的降解效率提高.电化学阻抗谱的测试揭示了TiO 2纳米管阵列电极光生电子-空穴对的分离及传输特性.外加偏压减小了界面电荷转移阻抗,提高了光生载流子的分离效率.氧气热处理气氛的TiO 2纳米管在可见光区域的光吸收与其半导体性质有关,但目前还没有系统研究,对于以上相关问题还有待于进一步研究.参考文献:[1]Fujishima A ,Honda K.Electrochemical photolysis of water at asemiconductor electrode [J ].Nature ,1972,238(53-58):37-38.[2]Carey J H ,Lawrence J ,Tosine H W.Photodechlorination of PCB'sin the presence of titanium dioxide in aqueous suspension [J ].Bulletin of Environmental Contamination and Toxicology ,1976,16(6):697-701.[3]Shankar K ,Tep K C ,Grimes C A.N-doped and N ,F-codopedTiO 2photoelectrodes :An electrochemical strategy to incorporate anionic dopants [J ].Journal of Physics D :Applied Physics ,2006,39(11):2361-2366.[4]赵慧敏,陈越,全燮.Zn 掺杂TiO 2纳米管电极制备及其对五氯酚的光电催化降解[J ].科学通报,2007,52(2):158-162.[5]Paramasivam I ,Macak J M ,Schmuki P.Photocatalytic activity ofTiO 2nanotube layers loaded with Ag and Au nanoparticles [J ].Electrochemistry Communications ,2008,10:71-75.[6]Gong D ,Grimes C A ,Varghese O K ,et al.Titanium oxidenanotube arrays prepared by anodic oxidation [J ].Journal of Materials Research ,2001,16(12):3331-3334.[7]Wang D A ,Yu B ,Wang C W ,et al.A novel protocol towardperfect alignment of anodized TiO 2nanotubes [J ].Advanced Materials ,2009,21(19):1964-1967.[8]Macak J M ,Tsuchiya H ,Ghicov A ,et al.TiO 2nanotubes :Self-organized electrochemical formation ,properties and applications [J ].Current Opinion in Solid State and Materials Science ,2007,11(1-2):3-18.[9]Vinodgopal K ,Hotechandani S ,Kamat P V.Electrochemicallyassisted photocatalysis :titania particulate film electrodes for photocatalytic degradation of 4-chlorophenol [J ].Physics and Chemistry of Minerals ,1993,97(35):9040-9044.[10]Li X Z ,Liu H L ,Yue P T ,et al.Photoelectrocatalytic oxidation ofrose Bengal in aqueous solution using a Ti /TiO 2mesh electrode [J ].Environmental Science and Technology ,2000,34(20):4401-4406.[11]Liu Z Y ,Zhang X T ,Nishimoto S ,et al.Highly ordered TiO 2nanotube arrays with controllable length for potoelectrocatalytic degradation of phenol [J ].Journal of Physical Chemistry C ,2008,112(1):253-259.[12]曹长春,蒋展鹏,余刚,等.TiO 2薄膜光电协同催化氧化降解活性艳红[J ].环境科学,2002,23(6):108-110.[13]刘惠玲,周定,李湘中,等.网状Ti /TiO 2电极光电催化氧化若丹明B [J ].环境科学,2002,23(4):47-51.[14]张溪,凌云汉,廖雷,等.热处理气氛对TiO 2纳米管阵列薄膜光电催化性能的影响[J ].催化学报,2010,31(10):1300-1304.[15]孟耀斌,黄霞,钱易.不同波段紫外光在TiO 2悬浊液中的消光特点[J ].环境科学,2001,22(2):46-50.8733。
白藜芦醇负载的TiO_2纳米管阵列抑制炎症反应促进骨修复及其机制的研究钛及其合金因具有良好的机械性能、生物相容性和耐腐蚀性被广泛应用于骨植入材料。
但是钛表面具有生物惰性,而且在植入早期阶段,植入物周围发生的炎症反应,阻碍骨修复和骨整合,因此常出现植入失败的现象。
将钛合金表面进行纳米化改性,并负载抗炎症药物等,开发新型功能涂层,已成为钛合金骨植入材料的研究热点和重点。
在本研究中,通过电化学阳极氧化技术,在钛表面制备了尺寸均一的二氧化钛纳米管阵列,再将白藜芦醇负载到纳米管阵列表面,实现了药物的原位释放。
以脂多糖刺激的巨噬细胞作为早期炎症模型,12月龄小鼠的骨髓间充质干细胞作为成骨分化模型细胞,对该纳米涂层降低活性氧释放,抑制早期炎症,促进成骨分化的生物效应进行研究。
结果显示,工业纯钛经过电化学阳极氧化处理后,二氧化钛纳米管均匀排列在材料表面;然后通过物理吸附作用使白藜芦醇覆盖在纳米管表面上,制备出负载白藜芦醇的二氧化钛纳米管阵列表面。
与纯钛对照组相比较,该表面能显著抑制脂多糖诱导的巨噬细胞的炎症反应,抑制效果与负载的白藜芦醇的量呈剂量相关性。
当白藜芦醇负载量为15μg/cm~2时,活性氧浓度降低约50%,对NO抑制率达到75%,炎症相关因子TNF-α和IL-1β的蛋白表达分别降低约88%和82%,在分子水平上,与纯钛组相比,TNF-α和IL-1β以及iNOS的mRNA表达水平也显著降低。
同时,该表面能降低成骨细胞中活性氧的表达,抑制率达到36%,该表面也能显著促进成骨细胞中碱性磷酸酶和钙结节的表达,提高成骨分化相关因子ALP、OCN、OPN、COL-1和Runx2的上调,而且TNT-Res成浓度依赖性降低了巨噬细胞和成骨细胞中NF-κB的磷酸化水平。
以上结果表明,经过阳极氧化和负载白藜芦醇后的钛材料可以通过抑制NF-κB信号通路的激活来显著抑制早期炎症反应,促进成骨分化,TNT-Res(Resveratrol-Titanium dioxide nanotubes)可能是提高骨整合能力的有效植入物。
改性二氧化钛光催化剂得研究进展摘要:采用掺杂非金属或非金属可增强TiO2光催化材料可见光响应能力。
金属掺杂往往牺牲其紫外光区催化能力,而采用非金属掺杂不仅能够增强其可见光响应能力,且保持紫外区光催化活性。
本文简单叙述了添加非金属和过渡金属改性二氧化钛光催化剂的原理方法及其进展。
掺杂非金属改性二氧化钛光催化剂包括了掺杂氮,掺杂碳。
掺杂过渡金属改性二氧化钛光催化剂包括掺杂铁,掺杂银,掺杂锆。
关键词:改性;二氧化钛;非金属;过渡金属;光催化剂1 引言自从发现TiO2光催化特性以来,以TiO2为代表的光催化环保材料得到广泛的研究⑴。
TiO2是目前应用最广泛的光催化剂,具有活性高、稳定性好和无毒、价廉等优点。
已成为目前最引人注目的环境净化材料,广泛应用于环境保护的各个领域。
TiO2以其无毒、氧化能力强和稳定性好而在污水处理、空气净化、杀菌消毒及制备具自洁抗菌等功能的新型材料方面有着广阔的应用前景.TiO2相对其他半导体光催化剂而言,活性相对较高,但由于TiO2半导体的能带较宽(Eg= 3.2 eV),其对太阳光的利用率较低(4%).只有在紫外光的激发下才能表现光催化活性,因此对二氧化钛进行改性,使其在可见光甚至是室内光源的激发下产生活性是目前众多研究者的研究热点。
2 掺杂元素改性二氧化钛的基本原理TiO2具有较宽的能带间隙,只有在紫外光下才具有光催化活性,为使其具有可见光催化活性,必须直接或间接改变其能带结构,缩小其能带间隙。
采用元素掺杂提高TiO2的可见光催化活性都是基于提高其光生电子-空穴的分离效率,抑制电子-空穴的重新结合来提高其量子效率⑵。
有些科学家认为适当的元素掺杂能够在价带和导带之间形成一个缺陷能量状态,而这种缺陷能量状态可能靠近价带,也可能靠近导带。
这种缺陷能带为光生电子提供了一个跳板,从而可以利用能量较低的可见光激发价带电子而传输到导带,使吸收边向可见光移动。
3 掺杂非金属改性二氧化钛催化剂掺杂非金属改性二氧化钛光催化性的研究很多。
摘要一维二氧化钛纳米管由于其特殊的结构和优异的性能,在很多领域有重要的应用前景。
二氧化钛纳米管的制备方法主要包括阳极氧化法、模板合成法以及水热合成等方法,其中阳极氧化法是一种简单制备高度有序二氧化钛纳米管阵列的重要方法。
本文在含氟的乙二醇电解液中采用恒压阳极氧化法在钛箔表面直接生成一层结构高度有序的高密度TiO2纳米管阵列。
主要研究了阳极氧化条件(阳极氧化电压、反应时间、电解液组成)对制备TiO2纳米管阵列尺寸和形貌的影响, 探讨了多次氧化对纳米管形貌的改善。
利用扫描电子显微镜(SEM)和X射线衍射(XRD)对所得TiO2纳米管阵列的性能进行了测试分析。
结果表明,TiO2纳米管为非晶态,在空气中经400℃退火处理转变为锐钛矿型,550℃退火开始出现金红石相态;TiO2纳米管的孔径主要由氧化电压决定,随阳极氧化电压的升高纳米管的孔径变大, 纳米管的长度随反应时间延长而增长;多次氧化可明显改善纳米管尺寸规整性, 孔径大小更均一。
最后,根据测试结果对TiO2纳米管阵列的形成机理进行了简单分析。
关键词:二氧化钛纳米管阳极氧化稳压有机电解质AbstractOne-dimensional titania nanotubes have special structures and excellent performances, which have important application in many fields.Nanotubes of titania have been fabricated by many different methods such as hydrothermal treatment, template-assistant deposition, anodic oxidation etc. Anodic oxidization is one of the most important methods to fabricate titania nanotubes.Here,High density, well ordered and uniform titania oxide nanotube arrays were fabricated through an anodization process in glycol electrolytes containing F on a pure titanium sheet. The influences of several synthesis parameters for the preparation of titania oxide nanotube such as anodizing potential, anodizing time and composition of the electrolyte on the micrograph of the material have been investigated. Multi-step anodization preparation procedure was also discussed.The microstructures and morphologies of the TiO2 nanotubes were studied by scanning electron microscopy (SEM) and X-ray diffraction (XRD) and the formation mechanism was also suggested. The results showed that the TiO2 nanotubes were amorphous.The titania nanotubes annealed at400℃in air shows anatase phase.After 550℃, the anatase phase transformed to rutile phase gradually. The average tubes diameter increases with anodizing voltage.The average tubes length increases with time extension.The deviation of the tubes diameter reduced after multi-step anodizing.Key words: TiO2nanotubes Anodic oxidation Regulators Organic electrolytes目录第一章绪论 (1)1.1 引言 (1)1.2 二氧化钛纳米管的结构、性能 (1)1.2.1纳米材料的概述 (1)1.2.2一维纳米材料 (2)1.2.3一维二氧化钛纳米管的结构、性能 (2)1.3 二氧化钛纳米管形成机理 (2)1.4 二氧化钛纳米管的制备 (3)1.4.1模板法 (3)1.4.2水热法 (4)1.4.2阳极氧化法 (5)1.5 二氧化钛纳米管的应用前景 (8)1.5.1传感器 (8)1.5.2光催化剂 (8)1.5.3电池 (8)1.5.4光催化剂载体 (9)1.6 本章小结 (9)第二章阳极氧化法制备二氧化钛纳米管阵列 (11)2.1 样品制备 (11)2.2 样品制备过程中的现象 (12)2.3 样品表征 (12)第三章实验结果与讨论 (13)3.1 二氧化钛纳米管阵列膜形貌表征 (13)3.2 多次氧化对二氧化钛纳米管形貌的影响 (15)3.3 阳极氧化电压对二氧化钛纳米管形貌的影响 (16)3.4 反应时间对二氧化钛纳米管形貌的影响 (16)3.5 有机电解液对二氧化钛纳米管形貌的影响 (18)3.6 二氧化钛纳米管晶型分析 (19)3.7 二氧化钛纳米管生成机理 (20)3.8 本章小结 (22)第四章结束语 (23)致谢 (25)参考文献 (26)第一章绪论1.1 引言二氧化钛(TiO2 )作为一种重要的无机功能材料,具有光敏、湿敏、气敏、光电等优越的性能,一直以来都是各领域研究的热点。
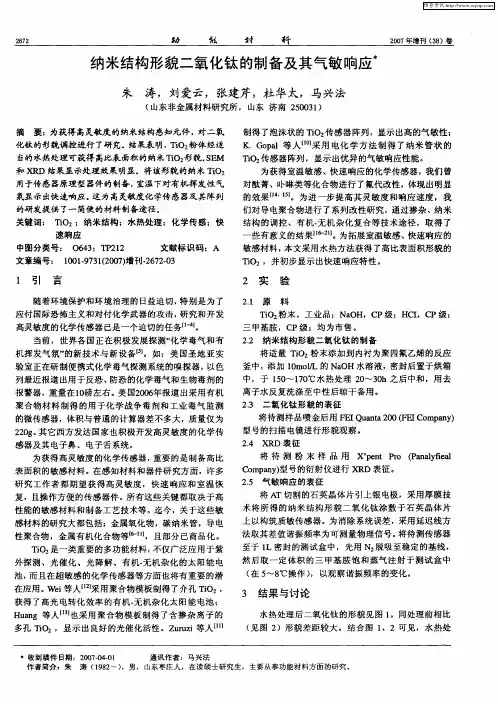
阳极氧化法制备T i02纳米管的pH值参数研究/陈文标等103阳极氧化法制备T i02纳米管的pH值参数研究陈文标,邹华生、(华南理工大学化工与能源学院,广州510640)摘要采用电化学阳极氧化法在H F水溶液体系中对钛金属进行表面处理,得到高度规整的T i Q纳米管阵列。
主要研究了电解液pH值大小对Ti()2纳米管阵列形貌(管径及管长)的影响;用扫描电子显微镜(S EM)对其表面形貌进行表征。
结果表明:酸性条件下能形成Ti02纳米管;强碱性环境不利于Ti02纳米管的制备;在可制备T i02纳米管的pH值范围内,管径和管长随pH值升高而减小。
采用微孔模型对pH值的影响机理进行了阐述。
关键词二氧化钛纳米管阳极氧化pH值S t udy on I nf l uen ce of pH Fac t or on Fabr i c at i on of T i02N anot ubes byA nodi c O xi da t i onC H E N W enbi a o,Z O U H uasheng(C o l l e ge of Che m i ca l a nd En e r g y E n gi ne er i n g,S out h C hi na U ni ve r si t y O f Tec hnol ogy,G ua ngzhou510640)A bs t ract I n t his pape r,hi g hl y or de r ed t i tani a nanot ube ar r ays ar e f abr i cat ed i n a queous hyd r of l uor i c aci d e-l eet r o l yt e by el e ct r oc hem i c al anod i c oxi dat i on o n a pu r e t i t ani um f oi l.The ef f ect of pH va l ue o n t he m or phol ogy(1e ngt h and di a m e t e r)of ano di c Ti02ar r ays i s i nvest i gat ed i n t his pa per.T h e m i cr os t r uct ur e of t he Ti02nanot ube i s charact er—i zed by SE M.T he r esul t s s how t hat t he T i02s t r uc t ur e de pe nds012t he pH va l ue of t he elect rol yte.It i s f avor abl e f or t hef or m a t i on of Ti02na not ube s i n aci d i c a nd neut r al C O ndi t i ons but not i n basi c cond i t i on.T he hi ghe r t he pH val ue i S。