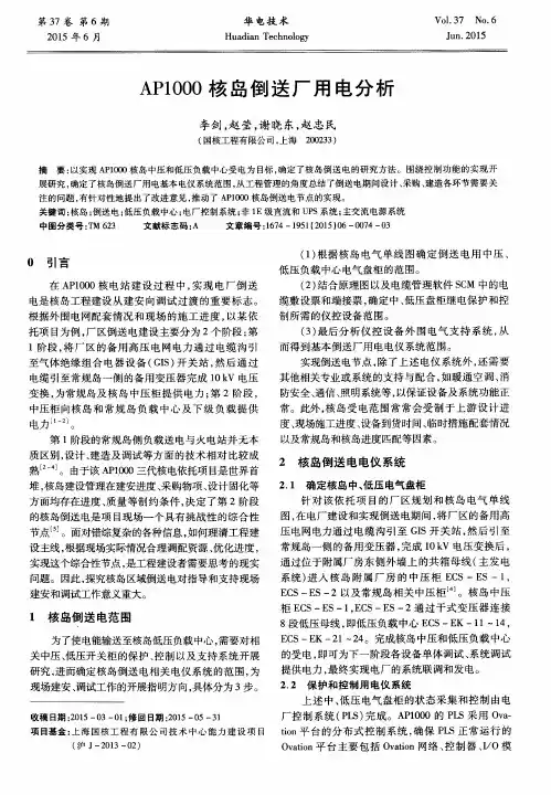
AP1000核电厂中压厂用电源切换设计及优化
- 格式:pdf
- 大小:862.46 KB
- 文档页数:6
AP1000核电厂主泵电气回路研究【摘要】本文主要介绍了美国西屋公司非能动核电厂AP1000主泵电气回路一、二次设计的技术方案,并对可能的改进细节进行探讨,对可能的国产化方案进行研究。
【关键词】先进轻水堆;用户要求文件;设计控制文件;反应堆冷却剂系统;电厂控制系统;保护和安全监测系统;特殊监测系统前言AP1000是西屋公司设计提供的第三代核电轻水反应堆,它与传统的第二代或二代改进型的核电厂的主要差别之一就在于引入非能动安全系统,最大的特点设计简练,易于操作。
充分利用自然力来应对影响核安全的事故,从而使得传统核电厂冗余的安全能动系统设计得以简化,并且使大部分电气系统降为非安全级。
本文从技术引消吸的角度对AP1000核电厂主泵电气回路进行分析和研究。
核电厂冷却剂回路循环泵是核蒸汽供应系统主回路中除控制棒驱动机构外唯一能动部件。
主泵是核反应堆一回路的压力边界,其承压部件是核电厂防止放射性释放的第二道屏障。
主泵电气回路的持续、安全、可靠对反应堆的安全高效运行十分重要,有必要对其详细研究。
1.AP1000主泵电机介绍AP1000采用全密闭的屏蔽主泵,利用屏蔽主泵的外壳构筑反应堆压力容器一回路的压力边界,降低了一回路泄露的风险,减少二代核电站主泵必需而又复杂的轴承密封系统。
AP1000主泵是重要的一回路设备,采用美国EMD公司研制的屏蔽电动机泵。
该主泵采用屏蔽电机的无轴封离心泵,带有高惯量的惰性飞轮。
在假定丧失电源后,该转动惯量能提供强制流量和后续反应堆冷却剂系统RCS的自然循环一起充分冷却堆芯。
AP1000主泵由水力部件和电机部件两部分组成。
水力部件主要是由泵壳、叶轮和导叶等部件组成。
屏蔽电机是一种专门设计的立式、水冷、单绕组、四极、三相、鼠笼式的带有屏蔽转子和定子的感应电机。
电机的转子和定子绕组均采用屏蔽套,并完全浸没在一回路冷却剂中。
主泵可以正反转,不设置防逆转装置。
泵的本体安装了振动、速度、温度、电流、电压等传感器。
附录5技术描述1、5A绪论附录5包括了AP-1000的设备设计、系统设计、厂房布置、设备布置以及厂房构筑物特征的详细信息,描述了NI的系统、构筑物和设备的功能要求,以及设备和系统的技术描述和满足相关的功能要求的布置。
设备和系统的相关技术描述已有意的传达设计供应商(供方)的设计能力,NI部分的详细供应范围在合同附录1中已经给出,供方的设计技术文件在合同执行中可以按照合同附录1的1.8.1节中的设计修改原则进行修改,但附录5规定设备的功能将不得修改,供方的详细设计修改的结果须得到业主(或采购方)的批准,未得到批准不允许做任何的变更。
供方设计的容量在供方系统技术规格书(SSD)中说明,系统技术规格书(SSD)按批准书CFC版签发。
附录8中的备品备件的需要不影响附录5和技术说明书的任何修改,不管是供方自己提出的还是需要业主批准的都将在合同中17章规定,附录5不对供方保证书改变或修改。
西屋的AP-1000是一个非能动的3415 MWt 的压水堆 (PWR),电厂应用以前成熟的技术进行设计。
AP-1000的设计满足美国国家核管会(U.S. NRC)安全标准和概率风险标准,在2005年12月30号,美国国家核管会(U.S. NRC)批准了西屋电气公司的AP1000的设计证明。
AP1000设计符合第8版的先进轻水反应堆用户要求手册( ALWR URD),与2003年2月的美国电力研究协会(EPRI)报告“AP1000 评估先进轻水反应堆用户要求手册( ALWR URD)报告”相一致。
在AP1000设计中,退役是按HAF102关于在核电厂运行或详细设计阶段的要求考虑,供方应该帮助业主回答国家核安全局(NNSA)提出的与退役在初步安全分析报告/最终安全分析报告(PSAR/FSAR)有关的问题。
2、5B 概要AP1000 是先进非能动的3415 MWt PWR,其设计包括先进的非能动安全设施和大量的简化来提高核电厂的建筑物、运行和维修的安全。
1000MW机组高、低压厂用母线电源切换问题探讨发布时间:2021-12-06T05:47:57.193Z 来源:《中国电业》2021年第19期作者:王程[导读] 某电厂1000MW机组高压厂用工作电源和备用电源分属于两个区域电网,电气距离较远,导致两者之间的相角差必然较大,大相角差带来的环流问题不容忽视,决定机组高、低压厂用母线电源切换方式的选择。
王程国家能源集团谏壁发电厂江苏省镇江市 212006摘要:某电厂1000MW机组高压厂用工作电源和备用电源分属于两个区域电网,电气距离较远,导致两者之间的相角差必然较大,大相角差带来的环流问题不容忽视,决定机组高、低压厂用母线电源切换方式的选择。
关键词:不同区域电网厂用母线电源切换选择1该厂厂用电接线方式简介该厂七期工程建设两台1000MW机组,发电机与主变压器的连接采用发-变组单元接线,发电机未设置出口开关,高厂变由主变低压侧和发电机出口之间引接,发电机经主变升压至500 kV后接入系统。
两台机组设置一台共用高压启备变,电源接自该厂六期工程的220kV系统母线。
厂用电系统采用6kV和400V两级电压,每台机组设有四段6kV母线段,其工作电源为高厂变,备用电源为启备变;厂用400V电源系统采用动力中心PC的供电方式,成对设置,每段母线由一台干式变压器供电,成对设置的两台低压干式变压器间互为备用,采用暗备用的互供方式。
2高压厂用6kV母线电源切换问题探讨2.1工作电源和备用电源分属两个区域电网的问题从该厂启备变的设置上可知,其对于1000MW机组而言为来自“厂外”的备用电源,高压厂用工作电源和备用电源之间,分属于两个区域电网,之间经过若干级变压器和线路的传输,形成了一个较大的电磁环网,电气距离较远,导致两者之间的相角差较大。
当两电网运行频率相差时,相角差还会随时间不断变化,两电源的电压差△U也随之变化,变化速率与两电网的频率差有关。
这样的厂用电接线必然会使高压厂用电源的切换有一定的限制条件,电源切换方式的合理选择至关重要。
AP1000发电机转子牵引工艺优化摘要:发电机转子牵引是火电厂及核电厂常见的检修工艺,其目的是为了定期将发电机转子自定子膛内抽出进行检查。
AP1000机组原设计的双行车方案由于与厂房实际情况不符无法执行,加上发电机转子本身具有重量大、尺寸大的特点,需要结合厂房及设备实际情况对原设计牵引方案进行优化,提高牵引工作安全性的同时,简化操作步骤,进一步提高工作效率。
关键词:AP1000发电机;抽转子;转子牵引;地锚1 引言发电机是核电厂及火电的重要设备,其主要作用是将汽轮机组的机械能转换为电能,发电机设备的运行状态直接决定了机组的安全平稳运行。
为保障主发电机的设备状态,电厂需要定期将发电机转子从发电机定子内抽出进行检查。
本文总结了AP1000机组原设计方案存在的转子稳定性差、转子移动速度难以掌握、行车行进相互干扰等缺点,介绍了原方案的设计优化过程及验证效果。
2 原牵引方案目前国内核电发电机抽转子大多使用电动卷扬机进行牵引,但由于AP1000发电机转子具有尺寸大、重量大等特点,使用电动卷扬机具有速度不可控、转子方向不可调等缺陷。
AP1000发电机组为日本三菱设计,发电机转子重大于200t,转子轴承跨度超过15m。
根据机组原设计,在远离发电机转子轴线一侧地面上固定定滑轮,牵引转子的绳索通过定滑轮转向后连接至行车上。
行车吊钩缓慢起升,定滑轮将行车吊钩的垂直运动转为水平直线运行,进而实现牵引转子的目的。
3 原牵引方案存在的不足经过总结,原设计方案存在以下几点不足。
1)转子移速难以控制,存在安全风险。
由于行车提供的横向拉力无法做到精确控制,极易造成动静碰摩。
2)无法实现转子位置的灵活调整。
由于定滑轮位置固定,行车横向牵引转子的角度也已固定无法调整,造成牵引过程中转子位置不能实时调整。
3)存在行车距离太近导致无法实施的风险。
发电机转子在移动至定子膛外后,需要使用第二台行车保持平衡。
两台行车移动时需要保持稳定、均匀,对行车的操作要求极高,带来安全风险。
AP1000核电站核岛电缆敷设及路径优化蒋义权;吴琪瑜;司瑞才;金海鑫;王松寒;王忠言【摘要】介绍了AP1000核电站核岛电缆及电缆通道的设计要求,对电缆敷设路径进行优化,确定采用方案为:将最下层的仪表电缆桥架尺寸改小为457.2mm,优化仪表电缆的走线.同时提出优化建议:采用合适的控制系统;扩大三维软件的使用范围;应用软件程序优化设计.优化后可减少控制电缆数量,节省电缆安装费用,降低工程造价,提高系统控制水平;将各专业设备完整地显示在三维空间,避免碰撞;提高设计合理性,优化敷设路径.【期刊名称】《吉林电力》【年(卷),期】2016(044)006【总页数】4页(P25-28)【关键词】核电站;电缆敷设;路径优化【作者】蒋义权;吴琪瑜;司瑞才;金海鑫;王松寒;王忠言【作者单位】国核工程有限公司,上海 200233;国核工程有限公司,上海 200233;国网吉林省电力有限公司电力科学研究院,长春 130021;国网吉林省电力有限公司,长春130021;国网吉林省电力有限公司电力科学研究院,长春 130021;国网吉林省电力有限公司电力科学研究院,长春 130021【正文语种】中文【中图分类】TM757某核电站是世界上采用AP1000三代核电技术的第一座核反应堆,设计方案不成熟,如何在一个布局紧凑的核岛内合理敷设电缆,将极大地影响现场的施工。
本文介绍了核电机组的电缆及电缆通道的设计准则及敷设要求,并根据现场实际做出的优化设计,为后续三代核电核岛电缆的敷设提供基础。
核岛电缆按照安全等级可以分为核级电缆和非核级电缆;按照区域可以分为壳内电缆和壳外电缆(以安全壳为界线);按照电压等级可以分为中压动力电缆(W)、低压动力电缆(X)、控制电缆(Y)、信号电缆(Z)。
1.1 电缆编码的设计要求电缆编码应遵照设计方文件中的要求来执行,电缆编码的格式为PPP-XXX-YY-ZZZZZZZ,其中PPP代表电厂标识码;XXX代表相关设别的系统代码;YY代表直流或交流系统;ZZZZZZZ代表负载连接设备代码+电缆标志+电气等级+分类的颜色标识。
AP1000机组停堆功能的实现及回路的优化作者:周世伟来源:《科技信息·下旬刊》2018年第01期摘要:AP1000机组使用的控制系统是在国内首次应用,停堆功能设计采用四重冗余设计,中间信号处理经过多次四取二运算,具有一定的先进性。
本文通过对停堆原理、停堆回路硬件组成、停堆信号处理过程的介绍,对AP1000机组停堆功能的实现过程进行了分析。
针对预运行试验期间停堆回路出现的问题和解决方案进行了深入的分析和研究,通过试验验证了解决方案的可行性和实用性,相关的经验具有一定的借鉴意义。
关键词:停堆;四取二;停堆断路器;保护前言安全级控制系统承担着保护核电站的重要作用。
AP1000机组安全级控制系统称作保护和安全监控系统(Protection and Safety Monitoring System,简称PMS系统)。
PMS系统是西屋公司在Common Q平台上使用ABB公司的AC160控制器为基本控制单元搭建而成。
PMS系统使用各种传感器来监测电厂的重要过程参数,基于传感器输入信号进行计算、比较和逻辑运算,驱动一系列的电气和机械设备,以执行PMS系统的安全功能。
1停堆原理PMS分为A、B、C、D四个序列。
四个序列使用四套独立的传感器,测量值由每个序列进行处理,在必要的计算和处理后,测量值与设定值进行比较,如果测量值超过了设定值就会产一个部分停堆信号,同时其触发状态将被发送至其他序列。
各序列内部若通过逻辑表决将驱动各自序列的停堆断路器,从而切断控制棒驱动机构的电源导致停堆。
2停堆回路硬件组成停堆回路由PMS停堆信号处理部分、停堆逻辑矩阵单元、停堆断路器组成,详见图1。
2.1PMS停堆信号处理部分2.1.1PMS系统停堆相关处理器与停堆相关处理器有BPL和LCL,BPL(Bistable Processor Logic),双稳态处理器逻辑系统,用于信号采集和产生部分停堆信号,每个序列配置两个BPL处理器;LCL(Local coincidence Logic),局部符合逻辑系统,用于表决并产生反应堆停堆信号及ESF驱动信号,每个序列配置四个LCL停堆处理器。
第23卷第5期2006年10月现 代 电 力Modern Electric PowerVol123 No15Oct12006文章编号:100722322(2006)0520055211 文献标识码:A 中图分类号:TM623,TL421+11 西屋公司的AP1000先进非能动型核电厂西屋电气公司摘 要:介绍了西屋公司开发的A P1000先进非能动型压水堆的技术特点。
A P1000设计的目的是为了实现高安全性和良好的运行性能记录,安全系统设计充分利用自然驱动力,在不需要大规模的安全支持系统的条件下保持正常运行功能。
非能动系统的使用使核电厂的设计比起传统的压水堆核电厂有显著的简化,简化不仅减少了设备部件的采购量,降低了相应的安装成本,缩短了施工工期,并使维修活动最小化。
对于A P1000核电厂,设计简化的结果还包括可利用率的提高和所需员工数量的减少。
关键词:A P1000;非能动型核电厂;核系统;核安全;纵深防御0 引 言西屋公司开发的A P1000先进非能动型压水堆是在A P600基础上设计开发的约1200MWe压水堆。
采用技术成熟的部件和已有的取证基础。
A P1000设计具有先进的非能动安全特性,并且电厂得到进一步简化,提高了安全性,改良了建造工艺,增强了电厂的运行能力和可维修性。
电厂设计利用的是35年来压水堆运行实践中积累下来的成熟技术。
全世界的轻水堆中有76%是压水堆,而67%的压水堆是基于西屋公司的技术。
A P1000设计的目的是为了实现高安全性和良好的运行性能记录,虽然为保守起见它延续使用了成熟的压水堆技术,但重点在依靠自然力的安全特性方面下了功夫。
安全系统设计采用加压气体、重力、自然循环以及对流等自然驱动力;不使用泵、风机或柴油发电机等能动部件;而且可以在没有交流电源、设备冷却水、厂用水以及HVAC(供暖、通风与空调)等安全级支持系统的条件下保持正常运行功能。
控制安全系统所要求的操纵员动作的数量和复杂度都达到了最小,方法是尽量取消操纵员的动作而不是将其自动化。
AP1000核电大修保护系统无料窗口工作执行方案优化分析摘要∶AP1000核电核大修无料窗口反应堆保护系统工作为大修主线工作,直接影响大修工期,执行方案的优化可带来巨大的经济效益。
本文通过对大修无料窗口PMS系统工作特点的充分梳理,避免各项工作之间差生干扰,对大修无料窗口保护系统工作执行方案优化。
同时在做到保证保护系统工作进度的同时,将对其他专业工作的影响降到最低。
关键词∶AP1000;核电;反应堆保护;1背景根据技术规格书要求,AP1000核电在大修无料窗口期间反应堆保护系统(PMS)需执行工作如下:PMS/DAS系统相关定期试验、PMS仪表通道校验、PMS 机柜/主控室/备控室(MCR/RSR)手动驱动开关预防性维修等工作。
上述工作同时会制约电气专业及就地阀门功能性验证等工作,故无料窗口PMS工作为主线工作,直接影响大修工期,执行方案的优化可带来巨大的经济效益。
2保护系统简介AP1000核电保护与安全监视系统(PMS)基于ComQ平台实现,属1E级。
该平台配置有四个冗余序列,停堆及专设驱动逻辑为四取二。
主要用于完成监测电厂关键参数、触发反应堆停堆、驱动专设安全设施动作以及事故后监视等安全功能。
多样化驱动系统(DAS)属于非安全级系统,它作为PMS系统的后备,当PMSCOMMONQ平台出现共模故障时,DAS用来降低堆芯融化和安全壳超压的概率。
技术规格书的短期可用性控制要求对DAS监督试验进行监督。
3核电无料窗口PMS各项工作特点分析根据电厂技术规格书要求,大修无料窗口期间PMS和DAS需执行工作特点如下:1.手动驱动开关定期试验:试验内容及方法:通过驱动PMS系统所有专设功能手动进行驱动,在电厂控制系统(PLS)侧验证相应计算机点状态翻转。
先决条件:在PMS系统完成孤岛模式建立后执行(即PMS送至PLS侧相关计算机点信号完成隔离措施,PMS系统所有设备接口模块(CIM)置于就地位置,PMS控制的爆破阀电缆断开);执行此试验期间要求PMS机柜同时带电运行。