百年来与神经科学有关诺贝尔奖获得者选介共24页
- 格式:ppt
- 大小:4.87 MB
- 文档页数:24
(直打版)诺贝尔生理学或医学奖历年获奖者(1901-2016)汇总(word版可编辑修改)编辑整理:尊敬的读者朋友们:这里是精品文档编辑中心,本文档内容是由我和我的同事精心编辑整理后发布的,发布之前我们对文中内容进行仔细校对,但是难免会有疏漏的地方,但是任然希望((直打版)诺贝尔生理学或医学奖历年获奖者(1901-2016)汇总(word版可编辑修改))的内容能够给您的工作和学习带来便利。
同时也真诚的希望收到您的建议和反馈,这将是我们进步的源泉,前进的动力。
本文可编辑可修改,如果觉得对您有帮助请收藏以便随时查阅,最后祝您生活愉快业绩进步,以下为(直打版)诺贝尔生理学或医学奖历年获奖者(1901-2016)汇总(word版可编辑修改)的全部内容。
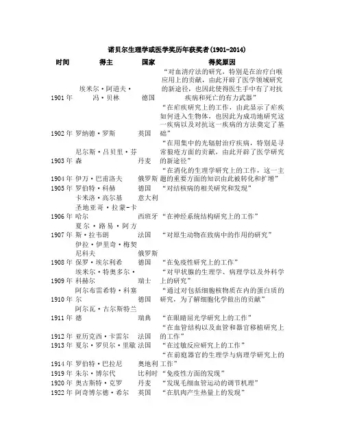
诺贝尔生理学或医学奖历年获奖者(1901—2016)时间得主国家得奖原因1901年埃米尔·阿道夫·冯·贝林德国“对血清疗法的研究,特别是在治疗白喉应用上的贡献,由此开辟了医学领域研究的新途径,也因此使得医生手中有了对抗疾病和死亡的有力武器”1902年罗纳德·罗斯英国“在疟疾研究上的工作,由此显示了疟疾如何进入生物体,也因此为成功地研究这一疾病以及对抗这一疾病的方法奠定了基础”1903年尼尔斯·吕贝里·芬森丹麦“在用集中的光辐射治疗疾病,特别是寻常狼疮方面的贡献,由此开辟了医学研究的新途径”1904年伊万·巴甫洛夫俄罗斯“在消化的生理学研究上的工作,这一主题的重要方面的知识由此被转化和扩增”1905年罗伯特·科赫德国“对结核病的相关研究和发现"1906年卡米洛·高尔基意大利“在神经系统结构研究上的工作"圣地亚哥·拉蒙-卡哈尔西班牙1907年夏尔·路易·阿方斯·拉韦朗法国“对原生动物在致病中的作用的研究”1908年伊拉·伊里奇·梅契尼科夫俄罗斯“在免疫性研究上的工作”保罗·埃尔利希德国1909年埃米尔·特奥多尔·科赫尔瑞士“对甲状腺的生理学、病理学以及外科学上的研究”1910年阿尔布雷希特·科塞尔德国“通过对包括细胞核物质在内的蛋白质的研究,为了解细胞化学做出的贡献”1911年阿尔瓦·古尔斯特兰德瑞典“在眼睛屈光学研究上的工作”1912年亚历克西·卡雷尔法国“在血管结构以及血管和器官移植研究上的工作”1913年夏尔·罗贝尔·里歇法国“在过敏反应研究上的工作"1914年罗伯特·巴拉尼奥地利“在前庭器官的生理学与病理学研究上的工作”1919年朱尔·博尔代比利时“免疫性方面的发现”1920年奥古斯特·克罗丹麦“发现毛细血管运动的调节机理"1922年阿奇博尔德·希尔英国“在肌肉产生热量上的发现”奥托·迈尔霍夫德国“发现肌肉中氧的消耗和乳酸代谢之间的固定关系”1923年弗雷德里克·格兰特·班廷加拿大“发现胰岛素”约翰·麦克劳德加拿大1924年威廉·埃因托芬荷兰“发明心电图装置" 1926年约翰尼斯·菲比格丹麦“发现鼠癌”1927年朱利叶斯·瓦格纳—尧雷格奥地利“发现在治疗麻痹性痴呆过程中疟疾接种疗法的治疗价值”1928年查尔斯·尼柯尔法国“在斑疹伤寒研究上的工作”1929年克里斯蒂安·艾克曼荷兰“发现抗神经炎的维生素”弗雷德里克·霍普金斯爵士英国“发现刺激生长的维生素”1930年卡尔·兰德施泰纳奥地利“发现人类的血型”1931年奥托·海因里希·瓦尔堡德国“发现呼吸酶的性质和作用方式"1932年查尔斯·斯科特·谢灵顿爵士英国“发现神经元的相关功能”埃德加·阿德里安英国1933年托马斯·亨特·摩尔根美国“发现遗传中染色体所起的作用”1934年乔治·惠普尔美国“发现贫血的肝脏治疗法"乔治·迈诺特美国威廉·莫菲美国1935年汉斯·斯佩曼德国“发现胚胎发育中的组织者(胚胎发育中起中心作用的胚胎区域)效应”1936年亨利·哈利特·戴尔爵士英国“神经冲动的化学传递的相关发现”奥托·勒维奥地利1937年圣捷尔吉·阿尔伯特匈牙利“与生物燃烧过程有关的发现,特别是关于维生素C和延胡索酸的催化作用"1938年海门斯比利时“发现窦和主动脉机制在呼吸调节中所起的作用”1939年格哈德·多马克德国“发现百浪多息(一种磺胺类药物)的抗菌效果”1943年亨利克·达姆丹麦“发现维生素K"爱德华·阿德尔伯特·多伊西美国“发现维生素K的化学性质”1944年约瑟夫·厄尔兰格美国“发现单神经纤维的高度分化功能"赫伯特·斯潘塞·加塞美国1945年亚历山大·弗莱明爵士英国“发现青霉素及其对各种传染病的疗效"恩斯特·伯利斯·柴恩英国霍华德·弗洛里爵士澳大利亚1946年赫尔曼·约瑟夫·马勒美国“发现用X射线辐射的方法能够产生突变”1947年卡尔·斐迪南·科里美国“发现糖原的催化转化原因"格蒂·特蕾莎·科里美国贝尔纳多·奥赛阿根廷“发现垂体前叶激素在糖代谢中的作用"1948年保罗·赫尔曼·穆勒瑞士“发现DDT是一种高效杀死多类节肢动物的接触性毒药”1949年瓦尔特·鲁道夫·赫斯瑞士“发现间脑的功能性组织对内脏活动的调节功能”安东尼奥·埃加斯·莫尼斯葡萄牙“发现前脑叶白质切除术对特定重性精神病患者的治疗效果”1950年菲利普·肖瓦特·亨奇美国“发现肾上腺皮质激素及其结构和生物效应”爱德华·卡尔文·肯德尔美国塔德乌什·赖希施泰因瑞士1951年马克斯·泰累尔南非“黄热病及其治疗方法上的发现”1952年赛尔曼·A·瓦克斯曼美国“发现链霉素,第一个有效对抗结核病的抗生素"1953年汉斯·阿道夫·克雷布斯英国“发现柠檬酸循环"弗里茨·阿尔贝特·李普曼美国“发现辅酶A及其对中间代谢的重要性”1954年约翰·富兰克林·恩德斯美国“发现脊髓灰质炎病毒在各种组织培养基中的生长能力”弗雷德里克·查普曼·罗宾斯美国托马斯·哈克尔·韦勒美国1955年阿克塞尔·胡戈·特奥多尔·特奥雷尔瑞典“发现氧化酶的性质和作用方式”1956年安德烈·弗雷德里克·考南德美国“心脏导管术及其在循环系统的病理变化方面的发现"沃纳·福斯曼德国迪金森·伍德拉夫·理查兹美国1957年达尼埃尔·博韦意大利“发现抑制某些机体物质作用的合成化合物,特别是对血管系统和骨骼肌的作用"1958年乔治·韦尔斯·比德尔美国“发现基因功能受到特定化学过程的调控”爱德华·劳里·塔特姆美国乔舒亚·莱德伯格美国“发现细菌遗传物质的基因重组和组织”1959年阿瑟·科恩伯格美国“发现核糖核酸和脱氧核糖核酸的生物合成机制”塞韦罗·奥乔亚美国1960年弗兰克·麦克法兰·伯内特爵士澳大利亚“发现获得性免疫耐受"彼得·梅达沃英国1961年盖欧尔格·冯·贝凯希美国“发现耳蜗内刺激的物理机理"1962年佛朗西斯·克里克英国“发现核酸的分子结构及其对生物中信息传递的重要性”詹姆斯·杜威·沃森美国莫里斯·威尔金斯英国1963年约翰·卡鲁·埃克尔斯爵士澳大利亚“发现在神经细胞膜的外围和中心部位与神经兴奋和抑制有关的离子机理"艾伦·劳埃德·霍奇金英国安德鲁·赫胥黎英国1964年康拉德·布洛赫美国“发现胆固醇和脂肪酸的代谢机理和调费奥多尔·吕嫩德国控作用”1965年方斯华·贾克柏法国“在酶和病毒合成的遗传控制中的发现”安德列·利沃夫法国贾克·莫诺法国1966年裴顿·劳斯美国“发现诱导肿瘤的病毒”查尔斯·布兰顿·哈金斯美国“发现前列腺癌的激素疗法"1967年拉格纳·格拉尼特瑞典“发现眼睛的初级生理及化学视觉过程”霍尔登·凯弗·哈特兰美国乔治·沃尔德美国1968年罗伯特·W·霍利美国“破解遗传密码并阐释其在蛋白质合成中的作用”哈尔·葛宾·科拉纳美国马歇尔·沃伦·尼伦伯格美国1969年马克斯·德尔布吕克美国“发现病毒的复制机理和遗传结构”阿弗雷德·赫希美国萨尔瓦多·卢瑞亚美国1970年朱利叶斯·阿克塞尔罗德美国“发现神经末梢中的体液性传递物质及其贮存、释放和抑制机理”乌尔夫·冯·奥伊勒瑞典伯纳德·卡茨爵士英国1971年埃鲁·威尔布尔·苏德兰美国“发现激素的作用机理”1972年杰拉尔德·埃德尔曼美国“发现抗体的化学结构"罗德尼·罗伯特·波特英国1973年卡尔·冯·弗利德国“发现个体与社会性行为模式的组织和引发”康拉德·洛伦兹奥地利尼可拉斯·庭伯根英国1974年阿尔伯特·克劳德比利时“细胞的结构和功能组织方面的发现”克里斯汀·德·迪夫比利时乔治·埃米尔·帕拉德美国1975年戴维·巴尔的摩美国“发现肿瘤病毒和细胞的遗传物质之间的相互作用”罗纳托·杜尔贝科美国霍华德·马丁·特明美国1976年巴鲁克·塞缪尔·布隆伯格美国“发现传染病产生和传播的新机理”丹尼尔·卡尔顿·盖杜谢克美国1977年罗歇·吉耶曼美国“发现大脑分泌的肽类激素”安德鲁·沙利美国罗莎琳·萨斯曼·耶洛美国“开发肽类激素的放射免疫分析法”1978年沃纳·亚伯瑞士“发现限制性内切酶及其在分子遗传学方面的应用"丹尼尔·那森斯美国汉弥尔顿·史密斯美国1979年阿兰·麦克莱德·科马克美国“开发计算机辅助的断层扫描技术”高弗雷·豪斯费尔德英国1980年巴茹·贝纳塞拉夫美国“发现调节免疫反应的细胞表面受体的遗传结构”让·多塞法国乔治·斯内尔美国1981年罗杰·斯佩里美国“发现大脑半球的功能性分工”大卫·休伯尔美国“发现视觉系统的信息加工”托斯坦·维厄瑟尔瑞典1982年苏恩·伯格斯特龙瑞典“发现前列腺素及其相关的生物活性物本格特·萨米尔松瑞典质”约翰·范恩英国1983年巴巴拉·麦克林托克美国“发现可移动的遗传元素”1984年尼尔斯·杰尼丹麦“关于免疫系统的发育和控制特异性的理论,以及发现单克隆抗体产生的原理”乔治斯·克勒德国色萨·米尔斯坦英国1985年麦可·布朗美国“在胆固醇代谢的调控方面的发现"约瑟夫·里欧纳德·戈尔茨坦美国1986年斯坦利·科恩美国“发现生长因子”丽塔·列维-蒙塔尔奇尼美国1987年利根川进日本“发现抗体多样性产生的遗传学原理"1988年詹姆士·W·布拉克爵士英国“发现药物治疗的重要原理”格特鲁德·B·埃利恩美国乔治·希青斯美国1989年迈克尔·毕晓普美国“发现逆转录病毒致癌基因的细胞来源”哈罗德·瓦慕斯美国1990年约瑟夫·默里美国“发明应用于人类疾病治疗的器官和细唐纳尔·托马斯美国胞移植术”1991年厄温·内尔德国“发现细胞中单离子通道的功能”伯特·萨克曼德国1992年埃德蒙·费希尔美国“发现的可逆的蛋白质磷酸化作用是一种生物调节机制"埃德温·克雷布斯美国1993年理察·罗伯茨英国“发现断裂基因”菲利普·夏普美国1994年艾尔佛列·古曼·吉尔曼美国“发现G蛋白及其在细胞中的信号转导作用”马丁·罗德贝尔美国1995年爱德华·路易斯美国“发现早期胚胎发育中的遗传调控机理"克里斯汀·纽斯林—沃尔哈德德国艾瑞克·威斯乔斯美国1996年彼得·杜赫提澳大利亚“发现细胞介导的免疫防御特性”罗夫·辛克纳吉瑞士1997年史坦利·布鲁希纳美国“发现朊病毒——传染的一种新的生物学原理”1998年罗伯·佛契哥特美国“发现在心血管系统中起信号分子作用的一氧化氮”路易斯·路伊格纳洛美国费瑞·慕拉德美国1999年古特·布洛伯尔美国“发现蛋白质具有内在信号以控制其在细胞内的传递和定位”2000年阿尔维德·卡尔森瑞典“发现神经系统中的信号传导"保罗·格林加德美国艾瑞克·坎德尔美国2001年利兰·哈特韦尔美国“发现细胞周期的关键调节因子”蒂姆·亨特英国保罗·纳斯爵士英国2002年悉尼·布伦纳英国“发现器官发育和细胞程序性死亡的遗传调控机理"H·罗伯特·霍维茨美国约翰·E·苏尔斯顿美国2003年保罗·劳特伯美国“在核磁共振成像方面的发现"彼得·曼斯菲尔德爵士英国2004年理查德·阿克塞尔美国“发现嗅觉受体和嗅觉系统的组织方式”琳达·巴克美国2005年巴里·马歇尔澳大利亚“发现幽门螺杆菌及其在胃炎和胃溃疡中所起的作用”罗宾·沃伦澳大利亚2006年安德鲁·法厄美国“发现了RNA干扰--双链RNA引发的沉默现象”克雷格·梅洛美国2007年马里奥·卡佩奇美国“在利用胚胎干细胞引入特异性基因修饰的原理上的发现"马丁·埃文斯爵士英国奥利弗·史密斯美国2008年哈拉尔德·楚尔·豪森德国“发现了导致子宫颈癌的人乳头状瘤病毒”弗朗索瓦丝·巴尔—西诺西法国“发现人类免疫缺陷病毒(即艾滋病病毒)"吕克·蒙塔尼法国2009年伊丽莎白·布莱克本澳大利亚“发现端粒和端粒酶如何保护染色体"卡罗尔·格雷德美国杰克·绍斯塔克英国2010年罗伯特·杰弗里·爱德华兹英国“因为在试管婴儿方面的研究获奖”2011年布鲁斯·巴特勒美国"他们对于先天免疫机制激活的发现"朱尔斯·霍尔曼法国拉尔夫·斯坦曼美国”他发现树突状细胞和其在后天免疫中的作用”2012年约翰·格登爵士英国“发现成熟细胞可被重写成多功能细胞”[2]山中伸弥日本2013年詹姆斯·E·罗斯曼美国细胞囊泡交通的运行与调节机制兰迪-W。
历届诺贝尔生理医学奖获得者1901德国科学家贝林因血清疗法防治白喉,破伤风获诺贝尔生理学或医学奖。
1902美国科学家罗斯因发现疟原虫通过疟蚊传入人体的途径获诺贝尔生理学或医学奖。
1903丹麦科学家芬森因光辐射疗法治疗皮肤病获诺贝尔生理学或医学奖1904俄国科学家巴浦洛夫因消化生理学研究的巨大贡献获得诺贝尔生理学或医学奖1905德国科学家科赫因对细菌学的发展获诺贝尔生理学或医学奖1906意大利科学家戈尔吉和西班牙科学家拉蒙·卡哈尔因对神经系统结构的研究而共同获得诺贝尔生理学或医学奖1907法国科学家因发现疟原虫在致病中的作用获诺贝尔生理学或医学奖1908德国科学家埃尔利希因发明“606”、俄国科学家梅奇尼科夫因对免疫性的研究而共同获得诺贝尔生理学或医学奖。
1909瑞士科学家柯赫尔因对甲状腺生理、病理及外科手术的研究获诺贝尔生理学或医学奖1910俄国科学家科塞尔因研究细胞化学蛋白质及核质获诺贝尔生理学或医学奖1911瑞典科学家古尔斯特兰因研究眼的屈光学获诺贝尔生理学或医学奖1912法国医生卡雷尔因血管缝合和器官移植获诺贝尔生理学或医学奖1913法国科学家里歇特因对过敏性的研究获诺贝尔生理学或医学奖。
1914奥地利科学家巴拉尼因前庭器官方面的研究获诺贝尔生理学或医学奖。
1915德国科学家威尔泰特因对叶绿素化学结构的研究获诺贝尔化学奖1919比利时科学家博尔德因发现免疫力,建立新的免疫学诊断法获诺贝尔生理学或医学奖1920丹麦科学家克罗格因发现毛细血管的调节机理获诺贝尔生理学或医学奖。
1922英国科学家希尔因发现肌肉生热、德国科学家迈尔霍夫因研究肌肉中氧的消耗和乳酸代谢而共同获得诺贝尔生理学或医学奖1923加拿大科学家班廷、英国科学家麦克劳德因发现胰岛素而共同获得诺贝尔生理学或医学奖1924荷兰科学家埃因托芬因发现心电图机制获诺贝尔生理学或医学奖。
1926丹麦医生菲比格因对癌症的研究获诺贝尔生理学或医学奖。
神经科学领域获得的诺贝尔奖项1906年,C.戈尔季(意大利人)、S.拉蒙–卡哈尔(西班牙人)从事有关神经系统精细结构的研究1932年C.S.谢林顿、E.D.艾德里安(英国人)发现神经细胞活动的机制1933年T.H.摩尔根(美国人)发现染色体的遗传机制,创立染色体遗传理论1936年H.H.戴尔(英国人)、O.勒韦(美籍德国人)发现神经冲动的化学传递1944年J.厄兰格、H.S.加塞(美国人)从事有关神经纤维机制的研究1949年W.R.赫斯(瑞士人)发现动物间脑的下丘脑对内脏的调节功能1963年J.C.艾克尔斯(澳大利亚人)、A.L.霍金奇、A.F.赫克斯利(英国人)发现与神经的兴奋和抑制有关的离子机构1967年R.A.格拉尼特(瑞典人)、H.K.哈特兰、G.沃尔德(美国人)发现眼睛的化学及重量视觉过程1970年B.卡茨(英国人)、U.S.V.奥伊勒(瑞典人)J.阿克塞尔罗行(美国人)发现神经末梢部位的传递物质以及该物质的贮藏、释放、受抑制机理1971年E.W.萨瑟兰(美国人)发现激素的作用机理1977年R.C.L.吉尔曼、A.V.沙里(美国人)发现下丘脑激素;R.S.雅洛(美国人)开发放射免疫分析法1981年R.W.斯佩里(美国人)从事大脑半球职能分工的研究;D.H.休伯尔(美国人)、T.N.威塞尔(瑞典人)从事视觉系统的信息加工研究1986年R.L.蒙塔尔西尼(意大利人)、S.科恩(美国人)发现神经生长因子以及上皮细胞生长因子1991年E.内尔、B.萨克曼(德国人)发明了膜片钳技术1997年S.B.普鲁西纳(美国人)发现了一种全新的蛋白致病因子——朊蛋白(PRION)并在其致病机理的研究方面做出了杰出贡献2000年阿尔维德·卡尔松(瑞典人)、保罗·格林加德(美国人)、埃里克·坎德尔(奥地利人)在“人类脑神经细胞间信号的相互传递”方面获得的重要发现。
2003年,美国科学家保罗·劳特布尔和英国科学家彼得·曼斯菲尔德。
历届诺贝尔生理学或医学奖获奖者简介埃米尔〃阿道夫〃冯〃贝林(Emil Adolf von Behring),1854年~1917年,德国医学家,因研究白喉的血清疗法而获得1901年诺贝尔生理学或医学奖。
罗纳德〃罗斯(Ronald Ross),1857年~1932年,英国细菌学家,因发现疟原虫通过疟蚊传入人体的途径而获得1902年诺贝尔生理学或医学奖。
尼尔斯〃吕贝里〃芬森(Niels Ryberg Finsen),1860年~1904年,丹麦医学家,因率先使用光辐射疗法治疗皮肤病而获得1903年诺贝尔生理学或医学奖。
伊凡〃彼德罗维奇〃巴甫洛夫(Ivan Petrovich Pavlov),1849年~1936年,俄国生理学家、心理学家,因在消化生理学研究领域的巨大贡献而获得1904年诺贝尔生理学或医学奖。
罗伯特〃科赫(Robert Koch),1843年~1910年,德国细菌学家,因关于结核病方面的研究和发现而获得1905年诺贝尔生理学或医学奖。
卡米洛〃戈尔吉(Camillo Golgi),1844年~1926年,意大利医学家,因对神经系统结构的研究而获得1906年诺贝尔生理学或医学奖。
圣地亚哥〃拉蒙〃卡哈尔(Santiago Ramóny Cajal),1852年~1934年,西班牙病理学家、组织学家、神经学家,因对神经系统结构的研究而获得1906年诺贝尔生理学或医学奖。
夏尔〃路易〃阿方斯〃拉韦朗(Charles Louis Alphonse Laveran),1845年~1922年,法国医学家,因对原生动物在致病中作用的研究而获得1907年诺贝尔生理学或医学奖。
伊拉〃伊里奇〃梅契尼科夫(Ilya Ilyich Mechnikov),1845年~1916年,俄国微生物学家、免疫学家,因对免疫性的研究而获得1908年诺贝尔生理学或医学奖。
保罗〃埃尔利希(Paul Ehrlich),1854年~1915年,德国细菌学家、免疫学家,因发明“606”药品而获得1908年诺贝尔生理学或医学奖。
诺贝尔生理学或医学奖历年获奖者(1901-2014)时间得主国家得奖原因1901年埃米尔·阿道夫·冯·贝林德国“对血清疗法的研究,特别是在治疗白喉应用上的贡献,由此开辟了医学领域研究的新途径,也因此使得医生手中有了对抗疾病和死亡的有力武器”1902年罗纳德·罗斯英国“在疟疾研究上的工作,由此显示了疟疾如何进入生物体,也因此为成功地研究这一疾病以及对抗这一疾病的方法奠定了基础”1903年尼尔斯·吕贝里·芬森丹麦“在用集中的光辐射治疗疾病,特别是寻常狼疮方面的贡献,由此开辟了医学研究的新途径”1904年伊万·巴甫洛夫俄罗斯“在消化的生理学研究上的工作,这一主题的重要方面的知识由此被转化和扩增”1905年罗伯特·科赫德国“对结核病的相关研究和发现”1906年卡米洛·高尔基意大利“在神经系统结构研究上的工作”圣地亚哥·拉蒙-卡哈尔西班牙1907年夏尔·路易·阿方斯·拉韦朗法国“对原生动物在致病中的作用的研究”1908年伊拉·伊里奇·梅契尼科夫俄罗斯“在免疫性研究上的工作”保罗·埃尔利希德国1909年埃米尔·特奥多尔·科赫尔瑞士“对甲状腺的生理学、病理学以及外科学上的研究”1910年阿尔布雷希特·科塞尔德国“通过对包括细胞核物质在内的蛋白质的研究,为了解细胞化学做出的贡献”1911年阿尔瓦·古尔斯特兰德瑞典“在眼睛屈光学研究上的工作”1912年亚历克西·卡雷尔法国“在血管结构以及血管和器官移植研究上的工作”1913年夏尔·罗贝尔·里歇法国“在过敏反应研究上的工作”1914年罗伯特·巴拉尼奥地利“在前庭器官的生理学与病理学研究上的工作”1919年朱尔·博尔代比利时“免疫性方面的发现”1920年奥古斯特·克罗丹麦“发现毛细血管运动的调节机理”1922年阿奇博尔德·希尔英国“在肌肉产生热量上的发现”奥托·迈尔霍夫德国“发现肌肉中氧的消耗和乳酸代谢之间的固定关系”1923年弗雷德里克·格兰特·班廷加拿大“发现胰岛素”约翰·麦克劳德加拿大1924年威廉·埃因托芬荷兰“发明心电图装置”1926年约翰尼斯·菲比格丹麦“发现鼠癌”1927年朱利叶斯·瓦格纳-尧雷格奥地利“发现在治疗麻痹性痴呆过程中疟疾接种疗法的治疗价值”1928年查尔斯·尼柯尔法国“在斑疹伤寒研究上的工作”1929年克里斯蒂安·艾克曼荷兰“发现抗神经炎的维生素”弗雷德里克·霍普金斯爵士英国“发现刺激生长的维生素”1930年卡尔·兰德施泰纳奥地利“发现人类的血型”1931年奥托·海因里希·瓦尔堡德国“发现呼吸酶的性质和作用方式”1932年查尔斯·斯科特·谢灵顿爵士英国“发现神经元的相关功能”埃德加·阿德里安英国1933年托马斯·亨特·摩尔根美国“发现遗传中染色体所起的作用”1934年乔治·惠普尔美国“发现贫血的肝脏治疗法”乔治·迈诺特美国威廉·莫菲美国1935年汉斯·斯佩曼德国“发现胚胎发育中的组织者(胚胎发育中起中心作用的胚胎区域)效应”1936年亨利·哈利特·戴尔爵士英国“神经冲动的化学传递的相关发现”奥托·勒维奥地利1937年圣捷尔吉·阿尔伯特匈牙利“与生物燃烧过程有关的发现,特别是关于维生素C和延胡索酸的催化作用”1938年海门斯比利时“发现窦和主动脉机制在呼吸调节中所起的作用”1939年格哈德·多马克德国“发现百浪多息(一种磺胺类药物)的抗菌效果”1943年亨利克·达姆丹麦“发现维生素K”爱德华·阿德尔伯特·多伊西美国“发现维生素K的化学性质”1944年约瑟夫·厄尔兰格美国“发现单神经纤维的高度分化功能”赫伯特·斯潘塞·加塞美国1945年亚历山大·弗莱明爵士英国“发现青霉素及其对各种传染病的疗效”恩斯特·伯利斯·柴恩英国霍华德·弗洛里爵士澳大利亚1946年赫尔曼·约瑟夫·马勒美国“发现用X射线辐射的方法能够产生突变”1947年卡尔·斐迪南·科里美国“发现糖原的催化转化原因”格蒂·特蕾莎·科里美国贝尔纳多·奥赛阿根廷“发现垂体前叶激素在糖代谢中的作用”1948年保罗·赫尔曼·穆勒瑞士“发现DDT是一种高效杀死多类节肢动物的接触性毒药”1949年瓦尔特·鲁道夫·赫斯瑞士“发现间脑的功能性组织对内脏活动的调节功能”安东尼奥·埃加斯·莫尼斯葡萄牙“发现前脑叶白质切除术对特定重性精神病患者的治疗效果”1950年菲利普·肖瓦特·亨奇美国“发现肾上腺皮质激素及其结构和生物效应”爱德华·卡尔文·肯德尔美国塔德乌什·赖希施泰因瑞士1951年马克斯·泰累尔南非“黄热病及其治疗方法上的发现”1952年赛尔曼·A·瓦克斯曼美国“发现链霉素,第一个有效对抗结核病的抗生素”1953年汉斯·阿道夫·克雷布斯英国“发现柠檬酸循环”弗里茨·阿尔贝特·李普曼美国“发现辅酶A及其对中间代谢的重要性”1954年约翰·富兰克林·恩德斯美国“发现脊髓灰质炎病毒在各种组织培养基中的生长能力”弗雷德里克·查普曼·罗宾斯美国韦勒美国1955年阿克塞尔·胡戈·特奥多尔·特奥雷尔瑞典“发现氧化酶的性质和作用方式”1956年安德烈·弗雷德里克·考南德美国“心脏导管术及其在循环系统的病理变化方面的发现”沃纳·福斯曼德国迪金森·伍德拉夫·理查兹美国1957年达尼埃尔·博韦意大利“发现抑制某些机体物质作用的合成化合物,特别是对血管系统和骨骼肌的作用”1958年乔治·韦尔斯·比德尔美国“发现基因功能受到特定化学过程的调控”爱德华·劳里·塔特姆美国乔舒亚·莱德伯格美国“发现细菌遗传物质的基因重组和组织”1959年阿瑟·科恩伯格美国“发现核糖核酸和脱氧核糖核酸的生物合成机制”塞韦罗·奥乔亚美国1960年弗兰克·麦克法兰·伯内特爵士澳大利亚“发现获得性免疫耐受”彼得·梅达沃英国1961年盖欧尔格·冯·贝凯希美国“发现耳蜗内刺激的物理机理”1962年佛朗西斯·克里克英国“发现核酸的分子结构及其对生物中信息传递的重要性”詹姆斯·杜威·沃森美国莫里斯·威尔金斯英国1963年约翰·卡鲁·埃克尔斯爵士澳大利亚“发现在神经细胞膜的外围和中心部位与神经兴奋和抑制有关的离子机理”艾伦·劳埃德·霍奇金英国安德鲁·赫胥黎英国1964年康拉德·布洛赫美国“发现胆固醇和脂肪酸的代谢机理和调控作用”费奥多尔·吕嫩德国1965年方斯华·贾克柏法国“在酶和病毒合成的遗传控制中的发现”安德列·利沃夫法国贾克·莫诺法国1966年裴顿·劳斯美国“发现诱导肿瘤的病毒”哈金斯美国“发现前列腺癌的激素疗法”1967年拉格纳·格拉尼特瑞典“发现眼睛的初级生理及化学视觉过程”霍尔登·凯弗·哈特兰美国乔治·沃尔德美国1968年罗伯特·W·霍利美国“破解遗传密码并阐释其在蛋白质合成中的作用”哈尔·葛宾·科拉纳美国马歇尔·沃伦·尼伦伯格美国1969年马克斯·德尔布吕克美国“发现病毒的复制机理和遗传结构”阿弗雷德·赫希美国萨尔瓦多·卢瑞亚美国1970年朱利叶斯·阿克塞尔罗德美国“发现神经末梢中的体液性传递物质及其贮存、释放和抑制机理”乌尔夫·冯·奥伊勒瑞典伯纳德·卡茨爵士英国1971年埃鲁·威尔布尔·苏德兰美国“发现激素的作用机理”1972年杰拉尔德·埃德尔曼美国“发现抗体的化学结构”罗德尼·罗伯特·波特英国1973年卡尔·冯·弗利德国“发现个体与社会性行为模式的组织和引发”康拉德·洛伦兹奥地利尼可拉斯·庭伯根英国1974年阿尔伯特·克劳德比利时“细胞的结构和功能组织方面的发现”克里斯汀·德·迪夫比利时乔治·埃米尔·帕拉德美国1975年戴维·巴尔的摩美国“发现肿瘤病毒和细胞的遗传物质之间的相互作用”罗纳托·杜尔贝科美国霍华德·马丁·特明美国1976年巴鲁克·塞缪尔·布隆伯格美国“发现传染病产生和传播的新机理”丹尼尔·卡尔顿·盖杜谢克美国1977年罗歇·吉耶曼美国“发现大脑分泌的肽类激素”安德鲁·沙利美国罗莎琳·萨斯曼·耶洛美国“开发肽类激素的放射免疫分析法”1978年沃纳·亚伯瑞士“发现限制性内切酶及其在分子遗传学方面的应用”丹尼尔·那森斯美国汉弥尔顿·史密斯美国1979年阿兰·麦克莱德·科马克美国“开发计算机辅助的断层扫描技术”高弗雷·豪斯费尔德英国1980年巴茹·贝纳塞拉夫美国“发现调节免疫反应的细胞表面受体的遗传结构”让·多塞法国乔治·斯内尔美国1981年罗杰·斯佩里美国“发现大脑半球的功能性分工”大卫·休伯尔美国“发现视觉系统的信息加工”托斯坦·维厄瑟尔瑞典1982年苏恩·伯格斯特龙瑞典“发现前列腺素及其相关的生物活性物质”本格特·萨米尔松瑞典约翰·范恩英国1983年巴巴拉·麦克林托克美国“发现可移动的遗传元素”1984年尼尔斯·杰尼丹麦“关于免疫系统的发育和控制特异性的理论,以及发现单克隆抗体产生的原理”乔治斯·克勒德国色萨·米尔斯坦英国1985年麦可·布朗美国“在胆固醇代谢的调控方面的发现”约瑟夫·里欧纳德·戈尔茨坦美国1986年斯坦利·科恩美国“发现生长因子”丽塔·列维-蒙塔尔奇尼美国1987年利根川进日本“发现抗体多样性产生的遗传学原理”1988年詹姆士·W·布拉克爵士英国“发现药物治疗的重要原理”格特鲁德·B·埃利恩美国乔治·希青斯美国1989年迈克尔·毕晓普美国“发现逆转录病毒致癌基因的细胞来源”哈罗德·瓦慕斯美国1990年约瑟夫·默里美国“发明应用于人类疾病治疗的器官和细胞移植术”唐纳尔·托马斯美国1991年厄温·内尔德国“发现细胞中单离子通道的功能”伯特·萨克曼德国1992年埃德蒙·费希尔美国“发现的可逆的蛋白质磷酸化作用是一种生物调节机制”埃德温·克雷布斯美国1993年理察·罗伯茨英国“发现断裂基因”菲利普·夏普美国1994年艾尔佛列·古曼·吉尔曼美国“发现G蛋白及其在细胞中的信号转导作用”马丁·罗德贝尔美国1995年爱德华·路易斯美国“发现早期胚胎发育中的遗传调控机理”克里斯汀·纽斯林-沃尔哈德德国艾瑞克·威斯乔斯美国1996年彼得·杜赫提澳大利亚“发现细胞介导的免疫防御特性”罗夫·辛克纳吉瑞士1997年史坦利·布鲁希纳美国“发现朊病毒——传染的一种新的生物学原理”1998年罗伯·佛契哥特美国“发现在心血管系统中起信号分子作用的一氧化氮”路易斯·路伊格纳洛美国费瑞·慕拉德美国1999年古特·布洛伯尔美国“发现蛋白质具有内在信号以控制其在细胞内的传递和定位”2000年阿尔维德·卡尔森瑞典“发现神经系统中的信号传导”保罗·格林加德美国艾瑞克·坎德尔美国2001年利兰·哈特韦尔美国“发现细胞周期的关键调节因子”蒂姆·亨特英国保罗·纳斯爵士英国2002年悉尼·布伦纳英国“发现器官发育和细胞程序性死亡的遗传H·罗伯特·霍维茨美国调控机理”约翰·E·苏尔斯顿美国2003年保罗·劳特伯美国“在核磁共振成像方面的发现”彼得·曼斯菲尔德爵士英国2004年理查德·阿克塞尔美国“发现嗅觉受体和嗅觉系统的组织方式”琳达·巴克美国2005年巴里·马歇尔澳大利亚“发现幽门螺杆菌及其在胃炎和胃溃疡中所起的作用”罗宾·沃伦澳大利亚2006年安德鲁·法厄美国“发现了RNA干扰——双链RNA引发的沉默现象”克雷格·梅洛美国2007年马里奥·卡佩奇美国“在利用胚胎干细胞引入特异性基因修饰的原理上的发现”马丁·埃文斯爵士英国奥利弗·史密斯美国2008年哈拉尔德·楚尔·豪森德国“发现了导致子宫颈癌的人乳头状瘤病毒”弗朗索瓦丝·巴尔-西诺西法国“发现人类免疫缺陷病毒(即艾滋病病毒)”吕克·蒙塔尼法国2009年伊丽莎白·布莱克本澳大利亚“发现端粒和端粒酶如何保护染色体”卡罗尔·格雷德美国杰克·绍斯塔克英国2010年罗伯特·杰弗里·爱德华兹英国“因为在试管婴儿方面的研究获奖”2011年布鲁斯·巴特勒美国"他们对于先天免疫机制激活的发现"朱尔斯·霍尔曼法国拉尔夫·斯坦曼美国"他发现树突状细胞和其在后天免疫中的作用"2012年约翰·格登爵士英国“发现成熟细胞可被重写成多功能细胞”[2]山中伸弥日本2013年詹姆斯·E·罗斯曼美国细胞囊泡交通的运行与调节机制兰迪-W.谢克曼托马斯-C.苏德霍夫德国2014年John O'Keefe(约翰-欧基夫) 美国发现了大脑中形成定位系统的细胞May Britt Moser(梅-布莱特-莫索尔) 挪威Edvand Moser(爱德华-莫索尔) 挪威。
诺贝尔生理学或医学奖历年获奖者(1901-2018)年份得主国家得奖原因1901年德国“对血清疗法的研究,特别是在治疗白喉应用上的贡献,由此开辟了医学领域研究的新途径,也因此使得医生手中有了对抗疾病和死亡的有力武器”1902年英国“在疟疾研究上的工作,由此显示了疟疾如何进入生物体,也因此为成功地研究这一疾病以及对抗这一疾病的方法奠定了基础”1903年丹麦“在用集中的光辐射治疗疾病,特别是寻常狼疮方面的贡献,由此开辟了医学研究的新途径”1904年俄罗斯“在消化的生理学研究上的工作,这一主题的重要方面的知识由此被转化和扩增”1905年德国“对结核病的相关研究和发现”1906年意大利“在神经系统结构研究上的工作”西班牙1907年法国“对原生动物在致病中的作用的研究”1908年俄罗斯“在免疫性研究上的工作”德国1909年瑞士“对甲状腺的生理学、病理学以及外科学上的研究”1910年德国“通过对包括细胞核物质在内的蛋白质的研究,为了解细胞化学做出的贡献”1911年瑞典“在眼睛屈光学研究上的工作”1912年法国“在血管结构以及血管和器官移植研究上的工作”1913年法国“在过敏反应研究上的工作”1914年奥地利“在前庭器官的生理学与病理学研究上的工作”1919年比利时“免疫性方面的发现”年丹麦“发现毛细血管运动的调节机理”1922年阿奇博尔德·希尔英国“在肌肉产生热量上的发现”德国“发现肌肉中氧的消耗和乳酸代谢之间的固定关系”1923年加拿大“发现胰岛素”加拿大1924年荷兰“发明心电图装置”1926年丹麦“发现鼠癌”1927年奥地利“发现在治疗麻痹性痴呆过程中疟疾接种疗法的治疗价值”1928年法国“在斑疹伤寒研究上的工作”1929年荷兰“发现抗神经炎的维生素”爵士英国“发现刺激生长的维生素”1930年奥地利“发现人类的血型”年德国“发现呼吸酶的性质和作用方式”1932年爵士英国“发现神经元的相关功能”英国1933年美国“发现遗传中染色体所起的作用”1934年美国“发现贫血的肝脏治疗法”乔治·迈诺特美国美国1935年德国“发现胚胎发育中的组织者(胚胎发育中起中心作用的胚胎区域)效应”1936年爵士英国“神经冲动的化学传递的相关发现”奥地利1937年匈牙利“与生物燃烧过程有关的发现,特别是关于维生素C和延胡索酸的催化作用”1938年海门斯比利时“发现窦和主动脉机制在呼吸调节中所起的作用”1939年德国“发现百浪多息(一种磺胺类药物)的抗菌效果”1943年丹麦“发现维生素K”美国“发现维生素K的化学性质”1944年美国“发现单神经纤维的高度分化功能”美国1945年爵士英国“发现青霉素及其对各种传染病的疗效”英国霍华德·弗洛里爵士澳大利亚1946年美国“发现用X射线辐射的方法能够产生突变”1947年美国“发现糖原的催化转化原因”美国贝尔纳多·奥赛阿根廷“发现垂体前叶激素在糖代谢中的作用”1948年瑞士“发现DDT是一种高效杀死多类节肢动物的接触性毒药”1949年瓦尔特·鲁道夫·赫斯瑞士“发现间脑的功能性组织对内脏活动的调节功能”葡萄牙“发现前脑叶白质切除术对特定重性精神病患者的治疗效果”1950年美国“发现肾上腺皮质激素及其结构和生物效应”美国瑞士1951年南非“黄热病及其治疗方法上的发现”1952年美国“发现链霉素,第一个有效对抗结核病的抗生素”1953年英国“发现柠檬酸循环”美国“发现辅酶A及其对中间代谢的重要性”1954年美国“发现脊髓灰质炎病毒在各种组织培养基中的生长能力”美国美国1955年阿克塞尔·胡戈·特奥多尔·特奥雷尔瑞典“发现氧化酶的性质和作用方式”1956年美国“心脏导管术及其在循环系统的病理变化方面的发现”德国美国1957年意大利“发现抑制某些机体物质作用的合成化合物,特别是对血管系统和骨骼肌的作用”1958年美国“发现基因功能受到特定化学过程的调控”美国美国“发现细菌遗传物质的基因重组和组织”1959年美国“发现核糖核酸和脱氧核糖核酸的生物合成机制”美国1960年爵士澳大利亚“发现获得性免疫耐受”英国1961年美国“发现耳蜗内刺激的物理机理”1962年英国“发现核酸的分子结构及其对生物中信息传递的重要性”美国英国1963年爵士澳大利亚“发现在神经细胞膜的外围和中心部位与神经兴奋和抑制有关的离子机理”艾伦·劳埃德·霍奇金英国英国1964年美国“发现胆固醇和脂肪酸的代谢机理和调控作用”德国1965年法国“在酶和病毒合成的遗传控制中的发现”法国法国1966年美国“发现诱导肿瘤的病毒”美国“发现前列腺癌的激素疗法”1967年拉格纳·格拉尼特瑞典“发现眼睛的初级生理及化学视觉过程”美国美国1968年美国“破解遗传密码并阐释其在蛋白质合成中的作用”美国美国1969年美国“发现病毒的复制机理和遗传结构”美国美国1970年美国“发现神经末梢中的体液性传递物质及其贮存、释放和抑制机理”瑞典爵士英国1971年美国“发现激素的作用机理”1972年美国“发现抗体的化学结构”英国1973年德国“发现个体与社会性行为模式的组织和引发”奥地利英国1974年比利时“细胞的结构和功能组织方面的发现”比利时乔治·埃米尔·帕拉德美国1975年美国“发现肿瘤病毒和细胞的遗传物质之间的相互作用”美国美国1976年美国“发现传染病产生和传播的新机理”美国1977年美国“发现大脑分泌的肽类激素”安德鲁·沙利美国美国“开发肽类激素的放射免疫分析法”1978年瑞士“发现限制性内切酶及其在分子遗传学方面的应用”美国美国1979年美国“开发计算机辅助的断层扫描技术”英国1980美国“发现调节免疫反应的细胞表面年法国受体的遗传结构”美国1981年美国“发现大脑半球的功能性分工”美国“发现视觉系统的信息加工”瑞典1982年瑞典“发现前列腺素及其相关的生物活性物质”瑞典约翰·范恩英国1983年美国“发现可移动的遗传元素”1984年丹麦“关于免疫系统的发育和控制特异性的理论,以及发现单克隆抗体产生的原理”德国英国1985年美国“在胆固醇代谢的调控方面的发现”约瑟夫·里欧纳德·戈尔茨坦美国1986年美国“发现生长因子”美国1987年日本“发现抗体多样性产生的遗传学原理”1988年爵士英国“发现药物治疗的重要原理”美国1989年迈克尔·毕晓普美国“发现逆转录病毒致癌基因的细胞来源”美国1990年美国“发明应用于人类疾病治疗的器官和细胞移植术”美国1991年德国“发现细胞中单离子通道的功能”德国1992年美国“发现的可逆的蛋白质磷酸化作用是一种生物调节机制”美国1993年英国“发现断裂基因”美国1994年美国“发现G蛋白及其在细胞中的信号转导作用”美国1995年美国“发现早期胚胎发育中的遗传调控机理”德国艾瑞克·威斯乔斯美国1996年澳大利亚“发现细胞介导的免疫防御特性”瑞士1997年美国“发现朊病毒——传染的一种新的生物学原理”1998年“发现在心血管系统中起信号分子作用的一氧化氮”美国美国1999年美国“发现蛋白质具有内在信号以控制其在细胞内的传递和定位”2000年瑞典“发现神经系统中的信号传导”美国美国2001年美国“发现细胞周期的关键调节因子”英国爵士英国2002年英国“发现器官发育和细胞程序性死亡的遗传调控机理”H·美国美国2003年保罗·劳特伯美国“在核磁共振成像方面的发现”爵士英国2004年美国“发现嗅觉受体和嗅觉系统的组织方式”美国2005年澳大利亚“发现幽门螺杆菌及其在胃炎和胃溃疡中所起的作用”澳大利亚2006年美国“发现了RNA干扰——双链RNA引发的沉默现象”美国2007年美国“在利用胚胎干细胞引入特异性基因修饰的原理上的发现”爵士英国美国2008年德国“发现了导致子宫颈癌的人乳头状瘤病毒”法国“发现人类免疫缺陷病毒(即艾滋病病毒)”法国2009年澳大利亚“发现端粒和端粒酶如何保护染色体”美国英国2010年英国“因为在试管婴儿方面的研究获奖”2011年布鲁斯·巴特勒美国“对于先天免疫机制激活的发现”朱尔斯·霍尔曼法国拉尔夫·斯坦曼美国“发现树突状细胞和其在后天免疫中的作用”2012年爵士英国“发现成熟细胞可被重写成多功能细胞”[2]日本2013年詹姆斯·E·罗斯曼美国“细胞囊泡交通的运行与调节机制”兰迪-W.谢克曼托马斯-C.苏德霍夫德国2014年JohnO'Keefe(约翰-欧基夫)美国“发现了大脑中形成定位系统的细胞”May BrittMoser(梅-布莱特-莫索尔)挪威EdvandMoser(爱德华-莫索尔)挪威2015年爱尔兰“发现治疗蛔虫寄生虫新疗法”日本(浙江宁波人)中国“创制新型抗疟药——青蒿素和双氢青蒿素”2016年大隅良典日本“发现机制”2017年杰弗里C ·霍尔(Jeffrey C.Hall )美国“发现控制昼夜节律的分子机制”迈克尔·罗斯巴什(MichaelRosbash)迈克尔W·扬(Michael W.Young)2018年詹姆斯·艾利森美国“发现了抑制负面免疫调节的癌症疗法”本庶佑日本。
诺贝尔生理学或医学奖历年获奖者(1901-2016)诺贝尔生理学或医学奖历年获奖者(1901-2016)时间得主国家得奖原因1901年埃米尔·阿道夫·冯·贝林德国“对血清疗法的研究,特别是在治疗白喉应用上的贡献,由此开辟了医学领域研究的新途径,也因此使得医生手中有了对抗疾病和死亡的有力武器”1902年罗纳德·罗斯英国“在疟疾研究上的工作,由此显示了疟疾如何进入生物体,也因此为成功地研究这一疾病以及对抗这一疾病的方法奠定了基础”1903年尼尔斯·吕贝里·芬森丹麦“在用集中的光辐射治疗疾病,特别是寻常狼疮方面的贡献,由此开辟了医学研究的新途径”1904年伊万·巴甫洛夫俄罗斯“在消化的生理学研究上的工作,这一主题的重要方面的知识由此被转化和扩增”1905年罗伯特·科赫德国“对结核病的相关研究和发现”1906年卡米洛·高尔基意大利“在神经系统结构研究上的工作”圣地亚哥·拉蒙-卡哈尔西班牙1907年夏尔·路易·阿方斯·拉韦朗法国“对原生动物在致病中的作用的研究”1908年伊拉·伊里奇·梅契尼科夫俄罗斯“在免疫性研究上的工作”保罗·埃尔利希德国1909年埃米尔·特奥多尔·科赫尔瑞士“对甲状腺的生理学、病理学以及外科学上的研究”1910年阿尔布雷希特·科塞尔德国“通过对包括细胞核物质在内的蛋白质的研究,为了解细胞化学做出的贡献”1911年阿尔瓦·古尔斯特兰德瑞典“在眼睛屈光学研究上的工作”1912年亚历克西·卡雷尔法国“在血管结构以及血管和器官移植研究上的工作”1913年夏尔·罗贝尔·里歇法国“在过敏反应研究上的工作”1914年罗伯特·巴拉尼奥地利“在前庭器官的生理学与病理学研究上的工作”1919年朱尔·博尔代比利时“免疫性方面的发现”1920年奥古斯特·克罗丹麦“发现毛细血管运动的调节机理”1922年阿奇博尔德·希尔英国“在肌肉产生热量上的发现”奥托·迈尔霍夫德国“发现肌肉中氧的消耗和乳酸代谢之间的固定关系”1923年弗雷德里克·格兰特·班廷加拿大“发现胰岛素”约翰·麦克劳德加拿大1924年威廉·埃因托芬荷兰“发明心电图装置”1926年约翰尼斯·菲比格丹麦“发现鼠癌”1927年朱利叶斯·瓦格纳-尧雷格奥地利“发现在治疗麻痹性痴呆过程中疟疾接种疗法的治疗价值”1928年查尔斯·尼柯尔法国“在斑疹伤寒研究上的工作”1929年克里斯蒂安·艾克曼荷兰“发现抗神经炎的维生素”弗雷德里克·霍普金斯爵士英国“发现刺激生长的维生素”1930卡尔·兰德施奥“发现人类的血型”年泰纳地利1931年奥托·海因里希·瓦尔堡德国“发现呼吸酶的性质和作用方式”1932年查尔斯·斯科特·谢灵顿爵士英国“发现神经元的相关功能”埃德加·阿德里安英国1933年托马斯·亨特·摩尔根美国“发现遗传中染色体所起的作用”1934年乔治·惠普尔美国“发现贫血的肝脏治疗法”乔治·迈诺特美国威廉·莫菲美国1935年汉斯·斯佩曼德国“发现胚胎发育中的组织者(胚胎发育中起中心作用的胚胎区域)效应”1936年亨利·哈利特·戴尔爵士英国“神经冲动的化学传递的相关发现”奥托·勒维奥地利1937年圣捷尔吉·阿尔伯特匈牙利“与生物燃烧过程有关的发现,特别是关于维生素C和延胡索酸的催化作用”1938年海门斯比利时“发现窦和主动脉机制在呼吸调节中所起的作用”1939年格哈德·多马克德国“发现百浪多息(一种磺胺类药物)的抗菌效果”1943年亨利克·达姆丹麦“发现维生素K”爱德华·阿德尔伯特·多伊西美国“发现维生素K的化学性质”1944年约瑟夫·厄尔兰格美国“发现单神经纤维的高度分化功能”赫伯特·斯潘塞·加塞美国1945年亚历山大·弗莱明爵士英国“发现青霉素及其对各种传染病的疗效”恩斯特·伯利斯·柴恩英国霍华德·弗洛里爵士澳大利亚1946年赫尔曼·约瑟夫·马勒美国“发现用X射线辐射的方法能够产生突变”1947年卡尔·斐迪南·科里美国“发现糖原的催化转化原因”格蒂·特蕾莎·科里美国贝尔纳多·奥赛阿根廷“发现垂体前叶激素在糖代谢中的作用”1948年保罗·赫尔曼·穆勒瑞士“发现DDT是一种高效杀死多类节肢动物的接触性毒药”1949年瓦尔特·鲁道夫·赫斯瑞士“发现间脑的功能性组织对内脏活动的调节功能”安东尼奥·埃加斯·莫尼斯葡萄牙“发现前脑叶白质切除术对特定重性精神病患者的治疗效果”1950年菲利普·肖瓦特·亨奇美国“发现肾上腺皮质激素及其结构和生物效应”爱德华·卡尔文·肯德尔美国塔德乌什·赖希施泰因瑞士1951年马克斯·泰累尔南非“黄热病及其治疗方法上的发现”1952年赛尔曼·A·瓦克斯曼美国“发现链霉素,第一个有效对抗结核病的抗生素”1953年汉斯·阿道夫·克雷布斯英国“发现柠檬酸循环”弗里茨·阿尔贝特·李普曼美国“发现辅酶A及其对中间代谢的重要性”1954年约翰·富兰克林·恩德斯美国“发现脊髓灰质炎病毒在各种组织培养基中的生长能力”弗雷德里克·查普曼·罗宾斯美国托马斯·哈克尔·韦勒美国1955年阿克塞尔·胡戈·特奥多尔·特奥雷尔瑞典“发现氧化酶的性质和作用方式”1956年安德烈·弗雷德里克·考南德美国“心脏导管术及其在循环系统的病理变化方面的发现”沃纳·福斯曼德国迪金森·伍德拉夫·理查兹美国1957年达尼埃尔·博韦意大利“发现抑制某些机体物质作用的合成化合物,特别是对血管系统和骨骼肌的作用”1958年乔治·韦尔斯·比德尔美国“发现基因功能受到特定化学过程的调控”爱德华·劳里·塔特姆美国乔舒亚·莱德伯格美国“发现细菌遗传物质的基因重组和组织”1959年阿瑟·科恩伯格美国“发现核糖核酸和脱氧核糖核酸的生物合成机制”塞韦罗·奥乔亚美国1960年弗兰克·麦克法兰·伯内特爵士澳大利亚“发现获得性免疫耐受”彼得·梅达沃英国1961年盖欧尔格·冯·贝凯希美国“发现耳蜗内刺激的物理机理”1962年佛朗西斯·克里克英国“发现核酸的分子结构及其对生物中信息传递的重要性”詹姆斯·杜威·沃森美国莫里斯·威尔金斯英国1963年约翰·卡鲁·埃克尔斯爵士澳大利亚“发现在神经细胞膜的外围和中心部位与神经兴奋和抑制有关的离子机理”艾伦·劳埃德·霍奇金英国安德鲁·赫胥黎英国1964年康拉德·布洛赫美国“发现胆固醇和脂肪酸的代谢机理和调控作用”费奥多尔·吕嫩德国1965年方斯华·贾克柏法国“在酶和病毒合成的遗传控制中的发现”安德列·利沃夫法国贾克·莫诺法国1966年裴顿·劳斯美国“发现诱导肿瘤的病毒”查尔斯·布兰顿·哈金斯美国“发现前列腺癌的激素疗法”1967年拉格纳·格拉尼特瑞典“发现眼睛的初级生理及化学视觉过程”霍尔登·凯弗·哈特兰美国乔治·沃尔德美国1968年罗伯特·W·霍利美国“破解遗传密码并阐释其在蛋白质合成中的作用”哈尔·葛宾·科拉纳美国马歇尔·沃伦·尼伦伯格美国1969年马克斯·德尔布吕克美国“发现病毒的复制机理和遗传结构”阿弗雷德·赫希美国萨尔瓦多·卢瑞亚美国1970年朱利叶斯·阿克塞尔罗德美国“发现神经末梢中的体液性传递物质及其贮存、释放和抑制机理”乌尔夫·冯·奥伊勒瑞典伯纳德·卡茨爵士英国1971年埃鲁·威尔布尔·苏德兰美国“发现激素的作用机理”1972年杰拉尔德·埃德尔曼美国“发现抗体的化学结构”罗德尼·罗伯特·波特英国1973年卡尔·冯·弗利德国“发现个体与社会性行为模式的组织和引发”康拉德·洛伦兹奥地利尼可拉斯·庭伯根英国1974年阿尔伯特·克劳德比利时“细胞的结构和功能组织方面的发现”克里斯汀·德·迪夫比利时乔治·埃米尔·帕拉德美国1975年戴维·巴尔的摩美国“发现肿瘤病毒和细胞的遗传物质之间的相互作用”罗纳托·杜尔贝科美国霍华德·马丁·特明美国1976年巴鲁克·塞缪尔·布隆伯格美国“发现传染病产生和传播的新机理”丹尼尔·卡尔顿·盖杜谢克美国1977年罗歇·吉耶曼美国“发现大脑分泌的肽类激素”安德鲁·沙利美国罗莎琳·萨斯曼·耶洛美国“开发肽类激素的放射免疫分析法”1978年沃纳·亚伯瑞士“发现限制性内切酶及其在分子遗传学方面的应用”丹尼尔·那森斯美国汉弥尔顿·史密斯美国1979年阿兰·麦克莱德·科马克美国“开发计算机辅助的断层扫描技术”高弗雷·豪斯费尔德英国1980年巴茹·贝纳塞拉夫美国“发现调节免疫反应的细胞表面受体的遗传结构”让·多塞法国乔治·斯内尔美国1981年罗杰·斯佩里美国“发现大脑半球的功能性分工”大卫·休伯尔美国“发现视觉系统的信息加工”托斯坦·维厄瑟尔瑞典1982年苏恩·伯格斯特龙瑞典“发现前列腺素及其相关的生物活性物质”本格特·萨米尔松瑞典约翰·范恩英国1983年巴巴拉·麦克林托克美国“发现可移动的遗传元素”1984年尼尔斯·杰尼丹麦“关于免疫系统的发育和控制特异性的理论,以及发现单克隆抗体产生的原理”乔治斯·克勒德国色萨·米尔斯坦英国1985年麦可·布朗美国“在胆固醇代谢的调控方面的发现”约瑟夫·里欧纳德·戈尔茨坦美国1986年斯坦利·科恩美国“发现生长因子”丽塔·列维-蒙塔尔奇尼美国1987年利根川进日本“发现抗体多样性产生的遗传学原理”1988年詹姆士·W·布拉克爵士英国“发现药物治疗的重要原理”格特鲁德·B·埃利恩美国乔治·希青斯美国1989年迈克尔·毕晓普美国“发现逆转录病毒致癌基因的细胞来源”哈罗德·瓦慕斯美国1990年约瑟夫·默里美国“发明应用于人类疾病治疗的器官和细胞移植术”唐纳尔·托马斯美国1991年厄温·内尔德国“发现细胞中单离子通道的功能”伯特·萨克曼德国1992年埃德蒙·费希尔美国“发现的可逆的蛋白质磷酸化作用是一种生物调节机制”埃德温·克雷布斯美国1993年理察·罗伯茨英国“发现断裂基因”菲利普·夏普美国1994年艾尔佛列·古曼·吉尔曼美国“发现G蛋白及其在细胞中的信号转导作用”马丁·罗德贝尔美国1995年爱德华·路易斯美国“发现早期胚胎发育中的遗传调控机理”克里斯汀·纽斯林-沃尔哈德德国艾瑞克·威斯乔斯美国1996年彼得·杜赫提澳大利亚“发现细胞介导的免疫防御特性”罗夫·辛克纳吉瑞士1997年史坦利·布鲁希纳美国“发现朊病毒——传染的一种新的生物学原理”1998年罗伯·佛契哥特美国“发现在心血管系统中起信号分子作用的一氧化氮”路易斯·路伊格纳洛美国费瑞·慕拉德美国1999年古特·布洛伯尔美国“发现蛋白质具有内在信号以控制其在细胞内的传递和定位”2000年阿尔维德·卡尔森瑞典“发现神经系统中的信号传导”保罗·格林加德美国艾瑞克·坎德尔美国2001年利兰·哈特韦尔美国“发现细胞周期的关键调节因子”蒂姆·亨特英国保罗·纳斯爵士英国2002年悉尼·布伦纳英国“发现器官发育和细胞程序性死亡的遗传调控机理”H·罗伯特·霍维茨美国约翰·E·苏尔斯顿美国2003年保罗·劳特伯美国“在核磁共振成像方面的发现”彼得·曼斯菲尔德爵士英国2004年理查德·阿克塞尔美国“发现嗅觉受体和嗅觉系统的组织方式”琳达·巴克美国2005年巴里·马歇尔澳大利亚“发现幽门螺杆菌及其在胃炎和胃溃疡中所起的作用”罗宾·沃伦澳大利亚2006年安德鲁·法厄美国“发现了RNA干扰——双链RNA引发的沉默现象”克雷格·梅洛美国2007年马里奥·卡佩奇美国“在利用胚胎干细胞引入特异性基因修饰的原理上的发现”马丁·埃文斯爵士英国奥利弗·史密斯美国2008年哈拉尔德·楚尔·豪森德国“发现了导致子宫颈癌的人乳头状瘤病毒”弗朗索瓦丝·巴尔-西诺西法国“发现人类免疫缺陷病毒(即艾滋病病毒)”吕克·蒙塔尼法国2009年伊丽莎白·布莱克本澳大利亚“发现端粒和端粒酶如何保护染色体”卡罗尔·格雷德美国杰克·绍斯塔克英国2010年罗伯特·杰弗里·爱德华兹英国“因为在试管婴儿方面的研究获奖”2011年布鲁斯·巴特勒美国"他们对于先天免疫机制激活的发现"朱尔斯·霍尔曼法国拉尔夫·斯坦曼美国"他发现树突状细胞和其在后天免疫中的作用"2012年约翰·格登爵士英国“发现成熟细胞可被重写成多功能细胞”[2]山中伸弥本2013年詹姆斯·E·罗斯曼美国细胞囊泡交通的运行与调节机制兰迪-W.谢克曼托马斯-C.苏德霍夫德国2014年JohnO'Keefe(约翰-欧基夫)美国发现了大脑中形成定位系统的细胞May BrittMoser(梅-布莱特-莫索尔)挪威EdvandMoser(爱德华-莫索尔)挪威2015年威廉·C·坎贝尔尔兰发现治疗蛔虫寄生虫新疗法聪大村日本屠呦呦(浙江宁波人)中国创制新型抗疟药——青蒿素和双氢青蒿素2016年大隅良典日本发现细胞自噬机制。
矿产资源开发利用方案编写内容要求及审查大纲
矿产资源开发利用方案编写内容要求及《矿产资源开发利用方案》审查大纲一、概述
㈠矿区位置、隶属关系和企业性质。
如为改扩建矿山, 应说明矿山现状、
特点及存在的主要问题。
㈡编制依据
(1简述项目前期工作进展情况及与有关方面对项目的意向性协议情况。
(2 列出开发利用方案编制所依据的主要基础性资料的名称。
如经储量管理部门认定的矿区地质勘探报告、选矿试验报告、加工利用试验报告、工程地质初评资料、矿区水文资料和供水资料等。
对改、扩建矿山应有生产实际资料, 如矿山总平面现状图、矿床开拓系统图、采场现状图和主要采选设备清单等。
二、矿产品需求现状和预测
㈠该矿产在国内需求情况和市场供应情况
1、矿产品现状及加工利用趋向。
2、国内近、远期的需求量及主要销向预测。
㈡产品价格分析
1、国内矿产品价格现状。
2、矿产品价格稳定性及变化趋势。
三、矿产资源概况
㈠矿区总体概况
1、矿区总体规划情况。
2、矿区矿产资源概况。
3、该设计与矿区总体开发的关系。
㈡该设计项目的资源概况
1、矿床地质及构造特征。
2、矿床开采技术条件及水文地质条件。
神经科学群星灿烂神经科学群星灿烂2009-05-29 14:03神经科学群星灿烂诺贝尔生理学和医学奖设立于1901年,100年来,至少有30位与神经科学有关的科学家获奖,表明了神经科学所取得的巨大成就。
下面进行简要的介绍,以反映本世纪神经科学的发展轨迹。
一、神经解剖学——建立神经元学说显微镜发明后,神经解剖学的一个最重要的进展是意大利解剖学家戈尔季(C.Golgi)所创造的一种神经组织选择性染色方法,他于1879年将脑徒手切成薄片,用铬酸盐-渍银法染色,在显微镜下看到了神经元和神经胶质细胞,通过系统地观察Golgi法染色的脑组织切片,就可以确定神经细胞的种种类型。
这是神经科学史上一项重大突破。
与戈尔季同时代的西班牙科学家S.R. Cajal (拉蒙-卡哈尔),尽毕生精力,应用并改进了Golgi的方法。
1903年建立了还原硝酸银染色法,能显示最细微的神经末梢,用此法对脊神经在脊髓内的分布作了大量的系统研究,发现神经元与神经元之间没有原生质联系,仅有接触关系。
这种二个或多个神经元之间的“接触”,后来被英国学者谢灵顿命名为“突触”。
戈尔季和卡哈尔先后配合,提出了“神经系统是由分开的、边界明确的细胞通过高度有序的、特异的突触连结而成的神经元学说”,为尔后对神经系统的功能研究打下坚实基础,从而共享1906年诺贝尔奖。
二、神经生理学——揭示神经元信息传递方式谢灵顿 (C. S. Sherrington),英国牛津大学生理学教授,通过详细研究膝跳反射,认为反射是神经系统基本的活动形式。
于1897年首先提出突触的概念,即传入神经纤维的末梢在脊髓中与运动神经元的树突或胞体形成“突触”,可使互不连结的神经元得以互通信息,完成一个反射。
他的工作为其后神经反射的研究奠定了基础。
关于“突触”的概念在神经科学中的作用就向“神经元”这个概念一样重大。
1925年,英国剑桥大学生理学教授艾德里安(E. D. Adrian) 利用弦线电流计首次在单根神经纤维上记录到电活动,即神经冲动。