中小企业股权激励案例解析
- 格式:ppt
- 大小:172.00 KB
- 文档页数:19
对公司高管与员工的股权激励案例适用:其他支付计划与劳动效率;工资结构案例内容:1、宁波银行股权激励引争议1高比例的员工持股是宁波银行股权结构的一大特色,也正是宁波银行路演的“卖点”之一。
目前,宁波银行高管持股比例发行后达到1.88%;管理层和内部员工持股比例高达19.4%。
而与此同时,也有不少投资者及业界专家惊诧于宁波银行的造富光环,对其股权激励的过程等提出种种质疑。
公开披露的信息显示,宁波银行2001年至2006年间共进行了三次定向发行及股权转让。
2004年对本行员工以每股1元发行了3.6亿股;2006年管理层分别以每股1.15元和每股1元的价格增持了近3800万股。
目前,宁波银行董事长陆华裕持有700万股、行长俞凤英持有600万股、监事长张辉持有600.9万股、副行长洪立峰持有600万股、行长助理罗维开持有522.19万股、行长助理任智水持有537万股、行长助理陈雪峰持有520.36万股。
“贵行在申请上市前短时间内对高管层进行增资扩股的初衷是什么?如何看待投资者提出的‘高管层有利用其权利为自身谋利的嫌疑’?在金融领域尤其是城市商业银行高管持有如此高比例的股份是否合适?”社会舆论一系列质疑萦绕着宁波银行股权激励的问题。
宁波银行财经公关——九富投资顾问有限公司负责宁波银行项目的包丽亚接受记者电话采访以及随后的正式回函中表示:“员工高比例持股的目的是希望银行的高管及其员工建立一种互信互利的关系,宁波银行的经营业绩也证明了当时的决策是有利的。
”回复结果与宁波银行招股说明书中披露的内容无异。
一位业内人士指出:“在宁波银行内部员工持股的几次变化中,宁波特克轴承有限公司扮演了一个很特殊的角色。
”另一位业内人士说:“宁波银行高管2006年增持股份的价格不仅低于净资产,也大大低于其战略投资者新加坡华侨银行购买宁波银行股权每股2.28元的价格。
当时宁波银行已基本确定上市计划,而公司高管却能得以用比较低的价格大量购买宁波银行股份,如此闪电增持让人生疑。
股权激励的案例分析在如今的商业环境中,股权激励已经成为越来越多企业吸引、留住和激励优秀人才的重要手段。
尤其是在快速发展的新能源领域,股权激励不仅能提高员工的积极性,还能帮助公司在竞争激烈的市场中站稳脚跟。
接下来,我们就通过一个新能源企业的具体案例,来探讨股权激励的实施效果及其背后的深意。
一、背景分析1.1 新能源行业的现状近年来,全球对可再生能源的需求激增,支持也在不断增强。
新能源行业包括太阳能、风能、电动车等多个细分领域,这些行业不仅符合可持续发展的理念,还为经济增长注入了新动能。
在这样的背景下,企业之间的竞争不仅体现在技术和市场份额上,人才的竞争同样激烈。
1.2 股权激励的必要性对于新能源企业来说,技术创新是生存与发展的关键。
然而,技术的研发和产品的迭代往往需要高素质的人才。
股权激励作为一种有效的激励机制,可以让员工在公司发展中获得更直接的收益,从而提升他们的工作积极性和创造力。
通过赋予员工一定比例的股权,企业不仅能够增强员工的归属感,还能促使他们把个人目标与公司的长远发展紧密结合。
二、案例分析2.1 企业背景以某知名新能源公司——绿能科技为例,该公司专注于太阳能发电设备的研发与销售。
创始团队在创立之初,就意识到人才是企业成功的核心。
为了吸引和保留优秀的工程师、市场营销人员和管理人才,绿能科技在其发展初期便实施了股权激励计划。
2.2 激励机制的设计绿能科技的股权激励方案分为两个主要部分:股票期权和限制性股票。
首先,员工可以在未来的某个时间以固定价格购买公司股票,这样做的好处在于员工会更加关注公司的长期发展,因为股票的价值与公司的表现直接相关。
其次,公司为表现优异的员工提供限制性股票,只有在达到一定业绩指标后,员工才能完全拥有这些股票。
这种设计不仅提升了员工的短期业绩动力,也激励他们关注长期目标。
2.3 实施效果实施股权激励后,绿能科技的员工士气明显提高,尤其是在研发部门,员工积极性激增,多个创新项目在短时间内陆续推出。
关于美的集团股权激励问题的案例分析一、引言近年来,随着我国市场经济的不断发展,现代企业制度的建立,公司的所有权与经营权分离,逐渐成为了企业常用的一种经营方式。
同时也增加管理的难度,增加了代理成本,为了能够降低代理成本的同时还可以激励公司的管理人员提高效率,出现了各种各样的激励措施。
股权激励制度引起了较为广泛的讨论和关注,股权激励是通过设定一定的目标而授予管理者一部分股份作为激励,管理者可以通过完成目标获得激励的股份来获取收益。
美的集团是我国家电行业发展领先的行业,已经实施多年的股权激励,适合其他同类型企业的借鉴和学习。
本文基于股权激励理论,上市美的集团股份有限公司为案例(后文简称美的集团),通过剖析美的集团在2022年4月28日通过的第九期股权激励计划进行股权激励方案的数量、行权期以及行权条件等,运用DEA数据包络法分析股权激励对美的集团的影响,分析其存在的问题。
同时,根据我国目前的市场发展情况,给予美的集团以及其他与美的集团结构相似的企业一些可行的建议。
二、理论基础1、股权激励理论股权激励是向企业管理者以及职工发放部分企业股份的一种激励方法,把企业职工与公司的权益整合到一起,具体股份利益可以在今后较长时间内兑现的引导性激励方法,使企业员工可以更多的站在公司的视角来与运营管理企业进行收益共享,同时利用这个方法也使得企业员工能够更为勤奋的工作,为企业创造了更多的收益,进而使公司得以良好的发展和达到企业对职工的持续激励。
主要对象通常为企业管理人员和核心技术人员,可以增加对管理者和人员的归属感,但在进行股权激励时,也通常具有一定的约束条件,这也要求被激励对象将会接受相应的监管,完成相应的条件。
2、代理理论目前企业委托代理情况比较普遍,这是因为企业的所有权和经营权分属不同的人,二者形成了委托代理的关系。
在这种关系下,所有者可能更倾向于企业的长期利益,而经营者则为了自身的绩效,着眼于企业的短期利益,那么,为了使二者的利益得到统一,有效的解决所有者和经营者之间的矛盾就需要使用一种有效的激励制度,将经理与公司未来的长期发展联系起来,解决所有者和经理之间的矛盾,而股权激励可以一定程度缓解这一矛盾。
股权激励的案例分析研究在现代企业管理中,股权激励作为一种重要的激励机制,受到了越来越多企业的重视。
通过赋予员工公司股权,企业能够有效提升员工的归属感和工作动力,进而推动公司整体业绩的提升。
下面,我将通过具体案例分析,探讨股权激励的理论基础与实际应用。
一、股权激励的理论基础1.1 理论背景股权激励的理论基础可以追溯到代理理论。
代理理论认为,企业的股东(委托人)与管理层(代理人)之间存在利益不一致的问题。
为了激励管理层追求股东利益,股权激励应运而生。
管理层在拥有公司股份后,会更关注公司的长远发展,因为他们的利益与公司业绩直接挂钩。
这种机制使得管理层的目标与股东的目标趋于一致,从而减少代理成本。
1.2 激励机制除了代理理论,股权激励还受益于激励理论的支持。
根据马斯洛的需求层次理论,员工在满足基本需求后,会追求更高层次的自我实现。
股权激励不仅能满足员工的经济利益,更能让他们在公司发展中扮演更为重要的角色,实现自我价值。
此外,Vroom的期望理论也表明,个体的努力与绩效之间的预期关系对激励效果至关重要。
股权激励能够让员工明确自己的努力将直接影响公司绩效,从而增强其工作动力。
二、股权激励的实际案例分析2.1 案例一:阿里巴巴阿里巴巴在发展初期,采用了股权激励的方式来吸引和留住优秀人才。
创始人马云明确表示,公司的成功离不开团队的努力。
为了激励团队,阿里巴巴向核心员工分配了公司股票期权,激励他们与公司共同成长。
这一举措不仅提升了员工的积极性,还增强了团队的凝聚力,使得阿里巴巴在竞争激烈的市场中脱颖而出。
在阿里巴巴的案例中,股权激励的实施得到了显著的效果。
员工们不仅感受到公司的发展与自己的努力息息相关,还因此增强了对公司的忠诚度。
这种股权激励的模式帮助阿里巴巴在短时间内吸引了大量优秀人才,使其在快速发展的过程中不断创新,取得了骄人的成绩。
2.2 案例二:腾讯腾讯在其发展历程中,也积极运用股权激励来推动公司业绩的提升。
股权激励4种案例(经理人必读)导读:“人力资源”与“人力资本”的本质差异是看它是否持有公司股权。
有股权就是资本。
那么,不同类型、不同阶段的企业又如何设计自己的股权激励方案呢?股票期权——高科技公司背景特点:某公司是一家在境外注册的从事网络通信产品研究、设计、生产、销售及服务的高科技企业,在注册时就预留了一定数量的股票计划用于股票期权激励。
公司预计 2006年在境外上市。
目前公司处于发展时期,但面临着现金比较紧张的问题,公司能拿出的现金奖励很少,连续几个月没有发放奖金,公司面临人才流失的危机。
在这样的背景下,经邦咨询为该公司设计了一套面向公司所有员工实施的股票期权计划。
主要内容:1)授予对象:这次股票期权计划首次授权的对象为2003年6月30日前入职满一年的员工。
2)授予价格:首次授予期权的行权价格为$0.01,被激励员工在行权时只是象征性出资。
以后每年授予的价格根据参照每股资产净值确定。
3)授予数量:拟定股票期权发行最大限额为1460500股,首次发行730250股。
期权的授予数额根据公司相关分配方案进行,每年可授予一次。
首次授予数额不高于最大限额的5 0%;第二年授予数额不高于最大限额的30%;第三年授予数额不高于最大限额的20%。
4)行权条件:员工获授期权满一年进入行权期,每年的行权许可比例是:第一年可行权授予总额的25%,以后每年最多可行权授予总额的25%。
公司在上市前,暂不能变现出售股票,但员工可在公司股票拟上市而未上市期间内保留或积累期权的行权额度,待公司股票上市之后,即可以变现出售。
如果公司3年之后不上市,则要求变现的股票由公司按照行权时的出资额加上以银行贷款利率计算的利息回购。
案例分析:1) 激励模式:这是一家典型的高科技企业,公司的成长性较好。
最适合高科技企业的股权激励模式就是股票期权。
由于该公司是境外注册准备境外上市,没有国内上市公司实施股票期权计划存在的障碍,因此选择采用股票期权计划是很合适的。
股权激励(jīlì)4种案例(经理人必读)导读(dǎo dú):“人力(rénlì)资源”与“人力资本”的本质(běnzhì)差异是看它是否持有公司股权。
有股权就是资本。
那么,不同类型、不同阶段的企业(qǐyè)又如何设计自己的股权激励方案呢?股票期权——高科技公司背景特点:某公司是一家在境外注册的从事网络通信产品研究、设计、生产、销售及服务的高科技企业,在注册时就预留了一定数量的股票计划用于股票期权激励。
公司预计 2006年在境外上市。
目前公司处于发展时期,但面临着现金比较紧张的问题,公司能拿出的现金奖励很少,连续几个月没有发放奖金,公司面临人才流失的危机。
在这样的背景下,经邦咨询为该公司设计了一套面向公司所有员工实施的股票期权计划。
主要内容:1)授予对象:这次股票期权计划首次授权的对象为2003年6月30日前入职满一年的员工。
2)授予(shòuyǔ)价格(jiàgé):首次授予(shòuyǔ)期权的行权价格为$0.0 1,被激励员工在行权时只是象征性出资。
以后每年授予的价格根据参照每股资产净值确定。
3)授予数量:拟定股票期权(qī quán)发行最大限额为1460500股,首次发行730250股。
期权的授予数额根据公司相关分配方案进行,每年可授予一次。
首次授予数额不高于最大限额的50%;第二年授予数额不高于最大限额的3 0%;第三年授予数额不高于最大限额的20%。
4)行权条件:员工获授期权满一年进入(jìnrù)行权期,每年的行权许可比例是:第一年可行权授予总额的25%,以后每年最多可行权授予总额的2 5%。
公司在上市前,暂不能变现出售股票,但员工可在公司股票拟上市而未上市期间内保留或积累期权的行权额度,待公司股票上市之后,即可以变现出售。
如果公司3年之后不上市,则要求变现的股票由公司按照行权时的出资额加上以银行贷款利率计算的利息回购。
华为股权激励案例分析(一)案例简介华为如今已经成为中国民营企业的一面旗帜,其在通信设备行业的地位已令那些曾经不把它放在眼里的跨国公司们颤栗。
其实,华为成立至今也不过二十年,成立之初与当时同类的其它公司类似,仅是代理香港的电话交换机,然而与众多代理公司不同的是,它没有满足于代理差价,而是将赚得的钱投入奠定华为行业地位的C&C08机的开发.最后它成功了,然而其成功之路却充满艰辛,蕴含着巨大的风险。
一个没有任何背景的民营企业,仅靠自己前几年的积累要承担巨大的开发投入,还要为吸引和留住开发人才而支付高薪,在很多人看来,几乎是不可能的,但华为成功了。
华为的成功不是偶然的,是太多的因素综合作用的结果,早期实施的员工持股计划被公认为是华为的成功因素之一.(二)华为技术有限公司员工持股激励:第一阶段:(1990—1996)以解决资金困难为主要目的,实行内部集资1990年华为开始尝试员工持股制度。
由贸易公司转型为自主研发企业的华为为解决研发投入大,资金紧张、融资困难问题,开始实行员工持股制。
在当时的股权管理过程中,华为将这种方式明确为员工集资行为。
参股的价格为每股10元,以税后利润的15%作为股份分红,向技术、管理骨干配股。
这种方式为企业赢得了宝贵的发展资金。
第二阶段:(1997—2001)以激励为主要目的1997年深圳市颁布了《深圳市国有企业内部员工持股试点暂行规定》,华为参照这个规定进行员工持股制度改制,完成第一次增资。
华为当时在册的2432名员工的股份全部转到华为公司工会的名下,占总股份的61.8%。
此时随着公司效益的提升和从资金困境中逐步解脱出来,员工持股制度在担负内部融资任务的同时,也演变成了一种重要的激励制度,与工资、年终奖金、安全退休金等一起共同构成了华为的薪酬体系。
这次改革后华为员工股的股价改为1元/股。
这段时期华为已进入高速增长时期,为提高对人才的吸引力华为在提高薪酬的同时也加大了员工配股力度。
股权激励的案例分析在当今商业环境中,股权激励越来越被视为吸引和留住优秀人才的重要工具。
尤其是在高科技和创业公司,股权激励不仅可以提升员工的工作积极性,还能增强他们对公司长期发展的认同感。
接下来,我将通过一个具体的案例来深入分析股权激励的效果和实施中的一些关键点。
首先,我们得了解什么是股权激励。
简单来说,股权激励就是公司通过授予员工一定数量的公司股票或者股票期权,让他们在公司发展中分享收益。
这种激励方式不仅能提高员工的工作动力,还能促使他们关注公司的长期利益。
一、股权激励的目的1.1 提升员工的归属感员工的归属感对于公司的稳定和发展至关重要。
股权激励让员工不再仅仅是“打工者”,而是“股东”,他们的利益和公司的发展息息相关。
例如,员工如果通过努力工作,帮助公司上市或者盈利,就能从中获得丰厚的回报。
这种归属感直接影响员工的忠诚度,减少流失率。
1.2 激发工作积极性当员工知道自己的付出可以直接影响到个人的财富时,他们往往会更加努力。
比如,如果一个团队在项目中表现出色,达成了某个重要的里程碑,员工会感到自己的努力是有价值的,这样的动力是金钱无法替代的。
二、案例分析:某科技公司的股权激励计划2.1 背景介绍让我们看看某家初创科技公司,成立于五年前,最初只有十几名员工。
随着产品逐渐成熟,公司的客户和收入也在不断增长。
为了吸引和保留人才,公司决定实施股权激励计划。
2.2 计划内容这家公司的股权激励计划比较简单明了:为每位员工提供一部分公司股票的期权,具体的数量根据员工在公司的职位和贡献来定。
比如,技术部门的核心开发人员,除了固定工资外,还能获得相当于年薪20%的股票期权。
而那些表现突出的员工,期权的比例可能会更高。
这种结构不仅公平,还能激励员工追求更好的业绩。
2.3 实施效果在实施股权激励计划的第一年,公司的员工流失率显著下降。
很多员工开始主动加班,投入更多精力在项目中,团队的凝聚力也随之增强。
随着公司逐渐成长,员工们都在期待着股票的升值,心中都有了一种共同的目标。
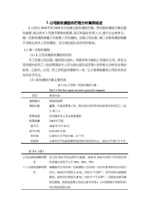
L公司股权激励的历程分析案例综述 L公司与2016年和2019年分别推出股权激励方案,两次股权激励方案均面向高管、核心技术人员授予限制性股票,吸引和留住优秀人才,提升企业竞争力。第一次股权激励侧重于对高管人员的激励,加强公司治理;第二次股权激励侧重于对核心技术人员的激励,充分调动团队成员的积极性。
1.1 第一次股权激励 (1)L公司实施股权激励的目的 为了加强公司治理、稳定核心团队,将更多有才能的人员留在公司,将全公司范围内的员工(包括管理技术人员与核心团队成员等)的积极主动性完全调动起来,让股东、公司、员工的利益均捆绑为一体,让大家都能重视公司的未来走向并给予关注。 (2)股权激励方案主要内容 表1-3 L公司第一次股权激励方案 Tab.3-3 The first equity incentive plan of L company 项目 具体内容 激励模式 限制性股票 激励对象 董事、中高级管理人员、核心技术成员和其他表现优异的员工(总计83人) 股票来源 定向增发本公司A股普通股 股票数量 239.375万股 授予日 2016年5月18日 授予价格 8.325183元/股 锁定期 从授发之日开始计算,12个月 有效期 从授发日开始直至解锁或回购注销完成为止,总时长不得大于4年
表3-3(续) 公司业绩层面解锁要求 把公司2015年的业绩作为基数,2016至2018年间各个年份的的净利润增长率各不少于20%、50%、70% 个人业绩层面解锁要求 薪酬委员会将对每一位被激励人员的每一次的年度考核的总评进行评价,倘若评价等级为A档,判定为“合格”,即可将其当期额度解锁;倘若评价等级为B档,判定为“不合格”,则取消当期可解锁的额度,限制性股票公司会以授予价格×(1+同期银行存款利率)的价格来回购注销 1)激励对象 L公司2016年的股权激励方案中,最初认定的激励对象是包括公司高管、核心技术人员等一共88人,后来因激励对象自愿放弃或者减少认购,最终激励对象变为83人。其中,高管人员共4人,中层管理人员、核心技术人员总计为79人。当年份,全公司的员工数量为359人,激励对象占比30.50%。 表1-4 第一次股权激励对象数量 Tab.3-4 Number of first equity incentive objects 激励对象 人数 董事、副总经理 1 副总经理、董事会秘书 1 财务总监 1 董事 1 中层管理人员、核心技术人员 79 合计 83 数据来源:深圳证券交易所 2)激励模式、股票来源及授予数量 L公司在这次的激励模式上使用的是限制性股票这一模式,激励所用的股票主要源自向被激励人员定向增发的股票,为人民币A股普通股。2016年计划给予95.75万股,该年发放的总额预计将时最原始股本总数8000万股的1.20%左右。2017年,由于公司在前两个年度实施年度权益分派后,将限制性股票的授予数量调整为239.375万股,占股本总额的2.99%。 表1-5 L公司第一次股权激励限制性股票分配情况 Tab.3-5 Distribution of restricted stocks in the first equity incentive of L company 职务 获授的限制性股票数量(万股) 董事、副总经理 8.75 副总经理、董事会秘书 8.75
伊利股份股权激励案例分析早在20世纪90年代初,我国已有企业开始股权激励方面的尝试,武汉、上海、北京等地都推出了国有企业经营者股权激励的具体形式。
之后,各种文件与政策陆续确定股权激励可以作为公司高管的激励方式。
2005年8月证监会与国资委、财政部等五部委联合推出了《关于上市公司股权分置改革的指导意见》指出,完成股权分置改革的上市公司可以实施管理层股权激励,上市公司管理层股权激励的具体实施与考核办法,以及配套的监督制度由证券监管部门会同有关部门制定。
2005年11月中国证监会“关于就《上市公司股权激励规范意见》(试行)公开征求意见的通知”对上市公司实施股权激励进行明确的规范,可见股权激励在我国将会成为一种重要的激励方式。
但直到2006年2月,《企业会计准则第11号——股份支付》的发布,才有了股份支付的会计处理规范,改变了以往企业会计准则在这方面的空白。
伊利作为较早实行股权激励的上市公司,在2008年1月预亏时,引起了社会的极大反响。
因此,我们以伊利为例,来分析在股权激励的不同阶段,如何根据《企业会计准则第11号——股份支付》来进行相应的会计处理。
一、新旧会计制度对股份支付会计处理的差异股份支付,是指企业为获取职工与其他方提供服务而授予权益工具或者承担以权益工具为基础确定的负债的交易。
企业用期权来奖励员工或者作为薪酬的组成部分,是目前具有代表性的股份支付交易。
由于股份支付是以权益工具的公允价值为计量基础,《企业会计准则第9 号——职工薪酬》规定,以股份为基础的薪酬适用《企业会计准则第11号——股份支付》。
在在新会计准则颁布以前,没有专门的会计制度对股份支付进行专门的规范,我国实施股票期权计划的公司只需调整公司的权益结构,整个会计处理过程不会影响现金流量表与利润表,唯一变化的是原有股东的每股收益会被摊薄。
而新准则规定,上市公司通过股权激励所形成的股份支付,应记入股权激励期间的费用。
因此,存在股权激励方案的上市公司,管理费用可能会有较大幅度的增加。